Guidance note for residence, domicile and the remittance basis: RDR1
Updated 16 May 2025
This guidance is about:
- how your residence status and your domicile status affect the payment of tax in the UK on foreign income or foreign chargeable gains from the 6 April 2013 onwards
- the remittance basis of taxation from 6 April 2013, but does not yet incorporate the guidance on remittance basis changes from 2012, which are covered in the information note and guidance note
- the new Statutory Residence Test (SRT), which was introduced in Finance Bill 2013
You should read this guidance in conjunction with the SRT legislation and the SRT Guidance Note (RDR3).
The previous guidance Residence, Domicile and the Remittance Basis (HMRC6) applies for all tax years ending on or before 5 April 2013.
This guidance offers general information on how the rules apply, but whether the guidance is appropriate in a particular case will depend on all the facts of that case. If you’ve any difficulty in applying the rules in your own case, you should consult HMRC. We may wish to verify your residence or domicile status as part of a check into your tax return.
More information is available on Inheritance Tax.
1. Impact of residence and domicile
1.1 This section is about the impact of your residence and domicile status on your Income Tax and Capital Gains Tax liabilities in the UK.
1.2 It’s important to know if you’re a UK resident or not. This may affect:
- your UK tax liability
- your entitlement to Income Tax allowances and exemptions
UK residence – tax liability
1.3 When you’re UK resident you’re normally taxed on the arising basis of taxation. This means that all your worldwide income and gains will be taxable in the UK. Therefore, even if your foreign income and gains have already been taxed in another country they will still be taxable in the UK and you must declare all of your foreign income and gains on your tax return.
1.4 In many cases, relief is given in the UK for foreign tax paid on foreign income and gains under the provisions of the relevant Double Taxation Agreements (DTAs) or via unilateral relief. There is more information about DTAs in section 10.
UK domicile – tax liability
1.5 If you’re UK resident but not domiciled in the UK there are special rules which might apply to your foreign income and gains. In these circumstances you’ve a choice of whether to use the arising basis of taxation or the remittance basis of taxation. If you choose to use the remittance basis for a tax year you will pay UK tax on:
- any of your income and gains which arise/accrue in the UK
- any of your foreign income and gains that you, or another relevant person, brings (or remits) to the UK, even if that remittance occurs in a later tax year
If you’re a long-term UK resident and you choose to be taxed on the remittance basis, you may also be liable to pay the Remittance Basis charge.
If you’re deemed domiciled in the UK because you meet either Condition A or Condition B, you cannot claim the remittance basis of taxation, and will be taxed on the arising basis.
Section 5 of this guidance gives more information about domicile.
Dual residence
1.6 It is possible for you to be UK resident under UK tax rules and at the same time be resident in another country under that country’s rules. This is sometimes referred to as ‘dual residence’. If you’re UK resident and resident in another country, and the UK has a DTA with the other country, there may be provisions that determine where you will pay tax. You will need to look at the guidance in section 10.
Members of the UK Parliament and House of Lords
1.7 Members of the House of Commons (MPs) and House of Lords (Peers) are treated as resident and domiciled in the UK for Income Tax, Inheritance Tax and Capital Gains Tax purposes. This applies to the whole of each tax year in which a person is a member of either House. It applies even if that person is a member for only part of the tax year and regardless of whether or not they are on a leave of absence.
1.8 It does not apply to either the Lords Spiritual or peers who are disqualified from sitting and voting as a result of becoming a Member of the European Parliament or a judge.
Resident abroad with income from a UK source
1.9 Although you may not be UK resident under the SRT you may earn income in the UK, for example from employment or self-employment where you carry out some work when you’re physically in the UK, or you may come to the UK on a short secondment for your overseas employer. You will normally pay UK tax on any earnings for work that you do in the UK and on any other income you have which arises in the UK, for example bank interest, rental income from UK properties, or payments by the government to crown servants working overseas. However, there may be a DTA in place which contains provisions about where you pay tax.
Resident abroad – sales and disposals of UK residential property
1.10 If you’re not resident in the UK and sell a UK residential property you may have to pay Capital Gains Tax on the gains you make. See Capital Gains Tax for non-residents: UK residential property for details. Also see paragraph 3.17 for information about these disposals in the overseas part of a split year.
1.11 If you’re not UK resident, your domicile does not impact your tax liabilities.
Non-resident landlords
1.12 If you will have rental income from property in the UK, this income will be liable to UK tax whether or not you’re resident in the UK. If you sell or dispose of a UK residential property you may have to pay Capital Gains Tax on the gains you make. See Capital Gains Tax for non-residents: UK residential property for details.
1.13 There is a special scheme for payment of UK tax on your income from rental property. You should read the section on non-resident landlords in this guidance. It is your ‘usual place of abode’ and not non-residence under the SRT that determines whether or not you’re included in the scheme. Impact of residence and domicile
1.14 If you’ve rental income from overseas, this will be taxed in the UK on the same basis as all other foreign income dependant on your residence status. Section 6 gives information on the taxation of different types of income.
Tax liability in the year you arrive in or depart from the UK
1.15 Under the SRT you’re either UK resident or not UK resident for a full tax year. If you leave or come to the UK part way through a tax year, the year may be split: this is referred to as split year treatment. Broadly speaking, this is where you pay UK tax on the foreign income and gains which arise in the UK part of the split year, but not on those foreign income and gains which arise in the overseas part of that tax year. We explain the terms UK part and overseas part further on. You can find out more about tax when coming to the UK in section 3 and tax when leaving the UK in section 4.
Split year treatment
1.16 There are 8 cases where split year treatment can apply. If, during a year, you meet all the conditions of one or more of these cases, for example you leave the UK to live or work abroad or come to the UK to live or work, your tax year will be split into 2 parts:
- a UK part in which you’re charged to UK tax as a UK resident
- an overseas part in which, for most purposes, you’re charged to UK tax as someone who is not UK resident
More information is available in section 5 of the SRT Guidance Note (RDR3).
Contacting HMRC when arriving in or leaving the UK
1.17 You should tell HMRC immediately if you come to the UK to live or work or leave the UK to live or work overseas. You should also tell HMRC if those circumstances change while you’re in the UK.
What if I come back to the UK after a period abroad?
1.18 If you come to the UK having been here before, your earlier presence in the UK may affect your tax liability and whether split year treatment will be applied.
1.19 You will need to consider whether or not your absence from the UK was a period when you were:
- still UK resident
- temporarily non-resident (see section 6 of the SRT Guidance Note (RDR3)
- not UK resident
2. Residence
Statutory residence test (SRT)
2.1 The Finance Act 2013 introduced the SRT. This is a set of rules to determine your tax residence; it sets out what makes you UK resident for tax purposes. The SRT came into force from the start of the 2013-2014 tax year. The SRT Guidance Note (RDR3) explains what factors are taken into account when deciding your residence status.
2.2 The SRT cannot be used to determine your residence status for the purposes of determining your tax liabilities for tax years before 2013 to 2014. You should refer to Residence, Domicile and the Remittance Basis (HMRC6).
3. Tax when coming to the UK
Am I UK resident for tax purposes?
3.1 From the tax year 2013 to 2014 onwards, you’re likely to be treated as UK resident under the SRT if you:
- spend 183 or more days in the UK in the tax year
- have a home in the UK, and do not have a home overseas
- work full-time in the UK over a period of 365 days
Whether or not you’re in full-time work is a matter of fact, based on the hours you actually work. You should read paragraph 1.41 of the SRT Guidance Note (RDR3) for details on how to calculate whether you meet this condition or not.
3.2 You could still be treated as UK resident even if you do not satisfy these conditions. This will depend on the number of connections you’ve to the UK and the amount of time you spend here. The SRT rules are explained in the SRT Guidance Note.
What should I do if I work in the UK as an employee?
3.3 When you work for an employer in the UK, your employer will tell HMRC that you’re working for them and they will deduct tax from your earnings under the Pay As You Earn (PAYE) scheme.
3.4 If you work for an employer who is not present in the UK, you should contact HMRC for advice.
3.5 If you receive shares or other securities by reason of your employment, there are special rules relating to residence, split-year treatment and the remittance basis that are described in the International section of the Employment-Related Securities Manual at ERSM160000.
3.6 If you continue to be a resident of a country with which the UK has a Double Taxation Agreement (DTA), it may contain provisions about where you pay tax. You can find more information about double taxation in section 10.
3.7 The GOV.UK website contains general information on things you might need to know when you come to the UK as an employee.
What should I do if I come to the UK to work for myself?
3.8 If you’re self-employed you can find out what you need to do on the GOV.UK website or you can telephone our self-employed helpline. The helpline adviser will give you the advice you need to pay the right amount of UK tax at the right time.
3.9 If you continue to be a resident of a country with which the UK has a DTA, it may contain provisions about where you pay tax. You can find more information about this in section 10.
Self employment - business commencement and cessation provisions
3.10 As a resident of the UK you will pay UK tax on the profits of your trade, profession or vocation (business) regardless of where the business is carried on. There are special rules which apply when you start or end your business (‘commencement’ and ‘cessation’ rules). These rules may apply when you become resident in the UK even though you’ve not started or ended your business.
3.11 The cessation and commencement rules will apply if:
- you become UK resident
- you’ve been carrying on a business wholly or partly outside the UK
and you continue to carry on that business. You’re ‘deemed’ to have ceased one business and started another from the date of the change in your UK residence status or if split year treatment applies, from the split year date.
3.12 Unless split year treatment applies, the commencement of your residence in the UK takes place at the start of the tax year in which your change of residence occurs. Your business is deemed to have ceased and a new business to have commenced at that time. This may affect the amount of tax you’ve to pay.
3.13 If the business:
- was carried on wholly in the UK or partly in the UK before the change in your UK residence status, and
- is deemed to have ceased and commenced when you became UK resident
for UK tax purposes any unused losses in the UK business, or in the UK part of the business, before the deemed cessation can be:
- carried forward
- set against the profits of the ‘deemed’ commencing business
3.14 If the location of your UK business or the UK part of your business changes, generally the deeming rules do not apply. The fact that your business is in a completely new location is likely to mean that it has:
- a different structure
- a different customer base
- different employees
and that the business has in fact ceased and a new business has commenced. In these circumstances you will not be able to carry forward unused losses from the old business to set against the profits of the new one.
3.15 Some businesses are not localised in this way. These businesses are mainly carried on by professional people, wherever in the world the person happens to be. Examples of this would include:
- actors
- sportsmen or women
- authors
- musicians
Effect of split year treatment when you carry on a trade, profession or vocation
3.16 If split year treatment applies to you, the deemed cessation and commencement of your business takes place at the beginning of the UK part of the tax year. For the year of arrival in the UK you will be liable to UK tax on:
- the proportion of your profits which reflect the profits you made in the UK part of the tax year
- the profits from a UK business or any part of a business carried on in the UK during the overseas part of the tax year — if the deeming rule applies, for UK tax purposes any unused UK losses before the deemed cessation can be carried forward and used against profit of the deemed commencing business
3.17 For Capital Gains Tax if you dispose of an asset:
- in the UK part of a split year, the normal Capital Gains Tax rules will apply
- in the overseas part of a split year:
- where the asset was situated in the UK and was used or held for the purposes of a business that was carried on through a branch or agency in the UK, the disposal would be liable to Capital Gains Tax. Additionally, the cessation of the business, or the removal of the asset from the UK would give rise to a deemed disposal of the asset (see CG25500+ for more detailed guidance)
- where the disposal was of any other asset, the gain may be liable to Capital Gains Tax if it falls within a period of temporary non-residence. For more information on temporary non-residence, see section 6 of the SRT Guidance Note (RDR3)
- where the disposal was of a UK residential property, the gain may be liable to Capital Gains Tax. See Capital Gains Tax for non-residents: UK residential property for details
National Insurance number
3.18 You need a National Insurance number to work in the UK. See our website for further information about National Insurance, and how to apply for a National Insurance number if you do not already have one. See section 11 for more information about National Insurance.
What if I come to the UK but I am not working?
3.19 If you’ve come to the UK to live, even if you’re not working here, you could still have overseas income and gains or UK source income and gains. You should consider whether you need to complete a Self Assessment tax return.
What if I come to the UK to perform as an entertainer, sportsman or sportswoman?
3.20 There is a special scheme for taxing the income of foreign entertainers and sportspersons who come to perform in the UK (but not to live here), for example actors, musicians and other entertainers performing on stage or screen and those participating in all kinds of sports:
- the person who is paying you should deduct withholding tax from your payments
- in some circumstances you may need to complete a Self Assessment tax return
What if I come to the UK as a student?
3.21 If you come to the UK as a student you should refer to the SRT Guidance Note (RDR3) to help you decide whether or not you’re UK resident.
3.22 If you get a job while you’re here you might have to pay UK tax on your earnings. Earnings for any work you do in the UK are liable to UK tax whether or not you’re UK resident. If you’re going to work in the UK you will need a National Insurance number.
3.23 How much tax you’ve to pay depends on the amount you earn during a tax year. If you’re entitled to UK personal tax allowances these will reduce the amount of any UK tax you’ve to pay.
3.24 You should check if there is a DTA between the UK and the country in which you usually live. Most DTAs make provision for the tax treatment of any payments that you receive from overseas:
- for course fees
- for your maintenance while you’re studying here
You can find more information in section 10.
Short-term repeated visits
3.25 For residence purposes, it does not matter whether your visits to the UK are for the same purpose, different purposes, or varying lengths of time. The number of days spent in the UK is one factor, alongside others, which needs to be taken into account when considering your UK residence status. You should refer to the SRT Guidance Note (RDR3) for further information.
4. Tax when leaving the UK
4.1 If you leave the UK you may become not resident in the UK. From the tax year 2013 to 2014 onwards you’re likely to be treated as not resident in the UK for Income Tax or Capital Gains Tax purposes in the tax year if:
- you did not spend more than 45 days in the UK and were not resident in the UK in any of the 3 previous tax years
- you did not spend more than 15 days in the UK and were resident in the UK in one or more of the 3 previous tax years
- you’re working full-time overseas:
- you spend fewer than 91 days in the UK
- you do not work in the UK for 3 hours or more on more than 30 days
Whether or not you’re in full-time work is a matter of fact, based on the hours you actually work. You should read paragraph 1.10 of the SRT Guidance Note (RDR3) for details on how to calculate whether you meet this condition or not.
4.2 If none of the conditions apply to you, you may still be treated as not resident in the UK for tax purposes, depending on the number of connections you’ve with the UK and the amount of time you spend here. You should read the SRT Guidance Note (RDR3) for further information.
4.3 You do not stop being resident in the UK simply because you become resident elsewhere. You can be resident in more than one country at the same time. If you’re resident in the UK and another country you can find out about:
- what income may or may not be taxed in the UK
- what relief you can have if your income is taxed in more than one country
- whether you’re able to claim personal allowances
in section 10, Double Taxation.
Contact HMRC when leaving the UK
4.4 If you’re leaving the UK you must tell HMRC. We will tell you if you need to complete:
- a UK tax return after you’ve left
- a form P85 to get any tax refund you may be owed, or to obtain an amended tax code
More information is available about tax if you leave the UK to live abroad.
Changes to your employment or self-employment when overseas
4.5 If your work circumstances change while you’re overseas, for example there is a break in full-time working, you should reconsider your residence status as it may have changed. You will find detailed information about this in paragraph 3.19 of the SRT Guidance Note (RDR3).
4.6 You must contact HMRC if your residence status has changed. You must also tell us when you return to the UK at the end of an overseas work period, even if you’re planning to go abroad again to work. You must do this even if you consider your return to the UK as temporary and for a very short period.
Self-employment – business commencement and cessation provisions
4.7 As a non-UK resident you will pay tax on profits:
- from a trade, profession or vocation (business) you carry on in the UK
- from the UK part of a business carried on partly in the UK and partly elsewhere
4.8 There are special rules which apply when you start or end your business (‘commencement’ and ‘cessation’ rules). These rules may apply when you cease to be resident in the UK even though you’ve not started or ended your business. The commencement and cessation rules will apply if you:
- have been carrying on a business
- cease being resident in the UK
And you continue to carry on that business. You’re ‘deemed’ to have ceased one business and started another from the date of the change in your UK residence status or, if split year treatment applies, from the split year date.
4.9 Unless split year treatment applies, the cessation of your residence in the UK takes place at the end of the last tax year of UK residence. Your business is deemed to have ceased and a new business to have commenced at that time. This may affect the amount of tax you’ve to pay.
4.10 Where the ‘deemed’ cessation of one business and commencement of another applies, for UK tax purposes any unused losses in the UK business, or in the UK part of the business, before the change in your UK residence status can be carried forward and set against the profits of the ‘deemed’ commencing business that arise in the UK.
4.11 Most trades and professions are carried out in a particular location such as a shop or factory. Therefore, ceasing to be UK resident usually means the location of the business changes (for example from one country to another). The fact that the business is in a completely new location is likely to mean that it has:
- a different structure
- a different customer base
- different employees
and that the business has in fact ceased and a new business has commenced. In these circumstances you will not be able to carry forward losses from the old business to set against profits of the new one.
4.12 Some businesses are not carried out from a single location in this way. These businesses are mainly carried on by professional people, wherever in the world the person happens to be. Examples of this would include:
- actors
- sportsmen or women
- authors
- musicians
Effect of split year treatment when you carry on a trade, profession or vocation
4.13 If split year treatment applies to you, the deemed cessation and commencement takes place at the end of the UK part of the year. For the year of leaving the UK, you will be liable to UK tax on:
- the proportion of your profits which reflect the profits you made in the UK part of the tax year
- the profits from a UK trade, or profits from the part of the trade carried on in the UK, during the overseas part of the tax year — if the deeming rule in paragraph 4.9 apply, any unused losses in the UK trade or the UK part of the trade before the deemed cessation can be carried forward and used against profit of the deemed commencing business
4.14 For Capital Gains Tax if you dispose of an asset:
- in the UK part of a split year, the normal Capital Gains tax rules will apply
- in the overseas part of a split year:
- where the asset was situated in the UK and was used or held for the purposes of a business that was carried on through a branch or agency in the UK, the disposal would be liable to Capital Gains Tax — additionally, the cessation of the business, or the removal of the asset from the UK would give rise to a deemed disposal of the asset (see CG25500+ for more detailed guidance)
- where the disposal was of any other asset, the gain may be liable to Capital Gains Tax if falls within a period of temporary non-residence
- where the disposal was of a UK residential property, the gain may be liable to Capital Gains Tax. See Capital Gains Tax for non-residents: UK residential property for details
For more information on split year treatment see section 5 of the SRT Guidance Note (RDR3) or for information on temporary non-residence, section 6 of the SRT Guidance Note (RDR3).
Special taxation rules for certain employees and offices working abroad
4.15 There are special rules for some employees who work abroad or hold certain offices. These are summarised with links to further guidance where applicable.
Crown servants
4.16 If you’re a crown servant you will continue to be taxed in the UK in full on your Crown employment income whether or not the duties of the employment are carried out in the UK or overseas. Residence is not a material issue for the purpose of determining the tax liability on your Crown employment income. However, the taxation of other income is dependent upon your residence status. You can find more information about the taxation of crown servants on the GOV.UK website. Crown servants living overseas can contact HMRC on the Crown Servants Helpline to discuss Income Tax or Capital Gains Tax queries.
UK Merchant Navy seafarers
4.17 Seafarers working on UK ships, who usually live in the UK when not at sea, are resident in the UK. However, if you’re working as a seafarer wholly or partly outside the UK, you may be entitled to the ‘Seafarers’ Earnings Deduction’ which can reduce the tax you’ve to pay. You will find information about this at Seafarers’ Earnings Deduction: tax relief if you work on a ship.
Oil and gas workers
4.18 If you’re working in the oil or gas exploration/extraction industry within the UK’s territorial waters, or other designated areas, you will be taxed in full in the UK on those earnings irrespective of your residence status. Different rules can apply for individuals working outside the designated areas or those working for non-UK employers. You will find information about this on the GOV.UK at EIM40208.
Students
4.19 The UK has entered into DTAs with many countries. Many of these agreements provide special rules for students and business apprentices who go abroad solely for the purpose of education or training. Under these rules payments which you receive for the purpose of your education, training or maintenance will not be taxable in the country of study. You can find more information in section 10.
Employees of the EU
4.20 If you’re a resident in one member state and you go to live in another member state to work for the EU, your residence status does not change. You will remain resident in the last state you were resident in. For example, if you’re a UK resident and you go to Luxembourg to work for the EU you remain resident in the UK. Because the UK is no longer a member of the EU, if you first worked for the EU after 31 December 2020, your residence status does change. For example if you’re a UK resident and you first worked for the EU after 31 December 2020 and you go to Luxembourg to work for the EU you become a Luxembourg resident.
5. How does domicile affect your UK Income Tax and Capital Gains Tax liability?
5.1 For Income Tax and Capital Gains Tax purposes, whether or not you’re domiciled in the UK may affect what UK tax you pay on any foreign income and gains during a tax year. If you do not have foreign income and gains then your domicile status has no bearing on your UK Income Tax or Capital Gains Tax position and you do not need to consider it.
5.2 Your domicile status may also be relevant for Inheritance Tax and you should consult our Customer Guide to Inheritance Tax for more details.
5.3 When your affairs are straightforward, this guidance will help you to reach a decision on your domicile status. The fact that you:
- were born in the UK
- have lived here for most of your life
- are now living here permanently
gives a good indication that you might be domiciled in the UK.
5.4 If your affairs are more complex, and you require more detailed information on domicile for Income Tax and Capital Gains Tax purposes, you should refer to the manual RDRM20000. You may want to seek advice from a professional adviser.
5.5 If you’re UK resident but are not domiciled in the UK, you may have to pay UK tax on any income and gains which arise or accrue here. You can choose to pay tax on your foreign income and gains using the remittance basis of taxation. Section 9 gives more information on the remittance basis.
What does domicile mean?
5.6 Your domicile status is decided under general law, which means it must be interpreted according to previous rulings of the courts. There are many things which affect your domicile. Some of the main points are:
- you cannot be without a domicile
- you can only have one domicile at a time
- you’re normally regarded as domiciled in the country where you’ve your permanent home — there is more about residence for domicile purposes in the Remittance Basis and Domicile Manual at RDRM22310
- your existing domicile will continue until you acquire a new one
- your domicile is distinct from your nationality, citizenship and your residence status, although these can have an impact on your domicile
5.7 ‘Home’ in the third bullet in section 5.6, has a broader interpretation in relation to domicile than home does for statutory residence test purposes.
5.8 The fact that you register and vote as an overseas elector is not normally taken into account when deciding whether or not you’re domiciled in the UK.
UK domiciliary territories
5.9 The UK has 3 territories for domicile:
- England and Wales
- Scotland
- Northern Ireland
References we make in this guidance to being ‘domiciled in the UK’ are references to being domiciled in any part of the UK.
Types of domicile
5.10 There are 3 types of domicile:
- domicile of origin
- domicile of choice
- domicile of dependence
Domicile of origin
5.11 You normally acquire a domicile of origin from your father when you’re born (see also ‘domicile of dependence’). Your domicile of origin will often be the country in which you were born. However, if you were born in a country and your father was not domiciled there at the time you were born, then your domicile of origin may be your father’s country of domicile.
5.12 Furthermore, the fact that you were born in the UK does not automatically mean that you’re domiciled here. That is to say:
- you were born in the UK to a non-UK domiciled father
- you move to live indefinitely in a different country
you will not be domiciled in the UK. Your domicile of origin would be the same as the domicile of your father, for example non-UK. Unless you return to the UK and plan to remain here permanently or indefinitely, you will continue to be domiciled outside the UK.
Example 1
Arnd was born in the UK; his parents were married. His father was a non-UK domiciled soldier of another country serving in the UK. His domicile of origin is the same as the domicile of his father – non-UK.
5.13 Your domicile of origin may change if you’re adopted, but otherwise it is not easy to displace.
Example 2
Arnd’s parents died when he was a child and he was adopted. His adoptive father is UK domiciled. Arnd’s domicile of origin will change to a UK domicile as a result of the adoption. His original domicile of origin has been changed.
5.14 If your parents were not married at the time of your birth, you would acquire your domicile of origin from your mother.
5.15 If you leave the country of your domicile of origin, you will continue to be domiciled there until you acquire a domicile of choice elsewhere.
Domicile of choice
5.16 You’ve the legal capacity to acquire a new domicile at the age of 16 (in Scotland this has previously been from a younger age, see RDRM22020). Broadly, to acquire a domicile of choice, you must:
- leave your current country of domicile
- settle in another country
5.17 When you reach 16, you will acquire a domicile of choice if you:
- are already living in a country other than that of your domicile of origin
- you intend to remain there permanently or indefinitely
In either case, we may ask you to provide evidence that you intend to live in that other country permanently or indefinitely.
Example 3
Naoto was born in the UK. His father was a non-UK domiciled designer working in the UK. While he was a child his domicile of origin was the same as the domicile of his father. Naoto was brought up, educated and started working in the UK. When he was 21 his father retired and decided to return to the country of his domicile of origin. Naoto stayed in the UK and has since bought a home, married and made the UK his permanent home which he does not intend to leave. He will not be joining his father abroad for anything other than occasional visits.
By deciding to stay in the UK permanently or indefinitely Naoto has established a domicile of choice in the UK.
Domicile of dependence
5.18 Until you’ve the legal capacity to change it (see RDRM22020), your domicile will follow that of the person on whom you’re legally dependent, for example your father. If the domicile of that person changes, you will automatically acquire the same domicile as that person. If their domicile changes your domicile of origin will become dormant.
Women married before 1974
5.19 Before 1974, a married woman automatically acquired her husband’s domicile. If you’re a married woman who married before 1974, you retain your husband’s domicile until you legally acquire a new domicile. If you’re a woman who married on or after 1 January 1974, your domicile does not automatically follow your husband’s. Your domicile is decided in the same way as any other individual who is able to have an independent domicile. Your marriage will only be one factor taken into account when deciding your domicile.
5.20 There is an exception to this general rule: the DTA between the UK and the USA provides that a marriage before 1974 between a woman who is a US national and a man domiciled within the UK is deemed to have taken place on 1 January 1974.
Example 4
Zuine had a domicile of origin outside the UK; she married Albert, a man domiciled within the UK, in January 1970. Upon their marriage she became UK domiciled – her domicile of dependence being the same as her husband’s domicile. As from 1 January 1974 Zuine can acquire an independent domicile of choice, which could be different from her husband’s domicile, by settling elsewhere. If Zuine was a US national at the time of her marriage to Albert, her marriage will be deemed to have taken place on 1 January 1974 and any review of her domicile would be independent of the domicile of her husband.
Deemed domicile
5.21 From 6 April 2017 new deemed domiciled rules apply which change the way a previously UK resident but not UK domiciled individual is treated. An individual who is not domiciled under English common law will be treated as domiciled in the UK for tax purposes if they meet 1 of 2 conditions.
Condition A – the individual:
-
was born in the UK
-
their domicile of origin was in the UK
-
was resident in the UK for 2017 to 2018 or later years
Condition B – the individual:
- has been UK resident for at least 15 of the 20 years immediately before the relevant tax year
When might HMRC challenge your domicile status?
5.22 We do not normally challenge any person who says they have a UK domicile. If you say you’ve a non-UK domicile, we might want to check whether or not that is correct, particularly if you were born in the UK.
5.23 By its very nature, a check aimed at establishing your domicile will be an in-depth examination of:
- your background
- lifestyle
- your intentions over the course of your lifetime.
Any check of this sort will extend to areas of your life, and that of your family, that you might not normally think are relevant to your UK tax affairs. We will need to ask these questions and sometimes ask you to provide us with evidence about these areas of your life, as part of our check. This may involve meeting with you in person.
Working out your domicile
5.24 Domicile can be a complex subject; the flowcharts on this page have been included to help you work out your own domicile. These flowcharts give you no more than a likely indication of your domicile, although they will give the right answer for the majority of people. In the UK, only a court can make a formal ruling on your domicile.
Notes to domicile flowcharts
- Your domicile status depends on the facts of your individual case. The flowcharts will give as strong an indication as possible, based on various generic factors. However, if your affairs are more complicated the flowcharts may not provide a definitive answer.
- Your domicile status may be dependent on someone else’s domicile (usually your father’s). The flowcharts each provide a sequence of questions without reference to domicile itself to reach a conclusion showing what your likely status will be.
- If your parents were not married at the time of your birth, references in the flowcharts to ‘father’ should be read as ‘mother’.
- If you were adopted, ‘father’ should be read as ‘adopted father’.
- If your father’s domicile status changed when you were a child, you should not use the flowcharts, as the apparent conclusion could be misleading.
- If, when using the flowcharts, you arrive at the conclusion you’re ‘domiciled in the UK’ or ‘probably domiciled in the UK’ you may simply accept that conclusion. If you do, you should not tick the ‘non-domiciled’ box on form SA 109 (Residence, remittance basis etc. Self Assessment supplementary page). You will then be taxed on the arising basis.
- If the flowchart leads you to the conclusion that you’re ‘domiciled outside the UK’ or ‘probably domiciled outside the UK’, you may feel that this confirms your own view. Or, you may consider consulting the Remittance Basis and Domicile Manual or a professional adviser.
- Your domicile relates to a particular territory. In most cases, this will be a country, but in federal countries, such as the USA and Australia, it relates to the individual state. Although the UK has 3 territories for domicile purposes, it does not operate as a federal system.
- You’re responsible for ensuring that any declarations you make are correct.

This image shows flowchart 1: where is my domicile?

This image shows flowchart 2: you were born in the UK, your father was born in another country and you have no firm plans, or only short term plans to remain in the UK.
Example 5
Catherine is living in the UK and has no firm plans about where she will live in the future. She was born in Scotland. Her father was born in Sweden and her grandfather and ancestors were Swedish.
Catherine’s father was a business executive and the family lived in various countries, of which the UK was one. A musician, she has lived in several countries as an adult, but not yet in Sweden. Catherine is an only child. Her parents are dead and she has one surviving aunt. She rarely visits her family in Sweden. Her profession and lifestyle mean that she develops links with the place in which she is living.
Catherine uses flowchart 2 and concludes that she is probably domiciled in the UK. Given this, and the possibility that neither she nor her father ever settled anywhere outside Sweden, she might wish to consult more detailed guidance or seek the opinion of a professional adviser.

This image shows flowchart 3: you were born abroad and have no firm plans, or only short term plans, to remain in the UK.
Example 6
Daniel was born in New South Wales. He lives in England and intends to stay for at least another 2 years. Daniel follows the link from flowchart 1 to flowchart 3.
Daniel’s father was Greek. Daniel has retained few links with Greece; he visits his family once every 2 or 3 years. His 2 sisters have lived in Western Australia for many years and his widowed mother lives there with his elder sister. Daniel owns property in Western Australia and has an interest in a business there. The family has little connection with New South Wales, although Daniel is in touch with a couple of childhood friends there.
Daniel finds it difficult to reach a conclusion about his domicile, as he has links with Australia but not specifically with New South Wales. He consults detailed guidance and realises that his current intentions cannot be considered in isolation. Daniel realises that his residence in the UK for over 30 years and his intentions during that period have to be taken into account.
Daniel concludes that he is domiciled in the UK (the result flowchart 1 would have given him if he had considered his long-term UK commitment from the outset). This is reinforced by Daniel’s relative lack of links with the territory of his birth.

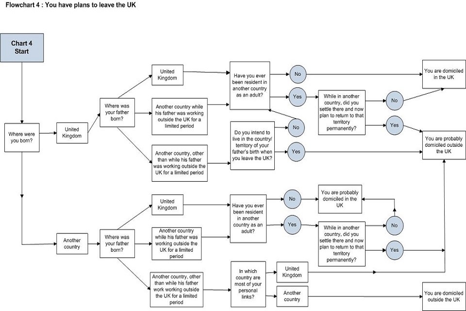
This image shows flowchart 4: you have plans to leave the UK.
Example 7
Aleksy, an electrician, was born in Poland and intends to return there in 3 or 4 years. His family background is Polish and his immediate family live in Poland.
Brian, an investment banker, was born in New York and intends to retire to France at the age of 60, just over 5 years from now. He has lived in London for much of his life, although he has spent several periods living abroad because of his employment.
Both Aleksy and Brian consider flowchart 1 and conclude that they should go to flowchart 4.
Both were born in another country; each must consider his father’s place of birth. Aleksy’s father was born in Poland; his grandfather lived his entire life in Poland, just as several generations of his family had done. Brian’s father was born in Ireland, into a wealthy family the members of which divided their time between Ireland and England.
Aleksy believes that most of his personal links are with Poland and concludes that he is domiciled outside the UK. (Aleksy is typical of the majority of individuals who come to live and work in the UK without intending to remain here indefinitely).
Brian has personal links with England, Ireland, France and New York. He thinks that, on balance, most of his personal links are with England but reaches the conclusion that he is probably domiciled abroad. Brian recognises that this is an indication of his domicile status and, because of his more complex circumstances, consults HMRC’s more detailed guidance and then seeks the views of a professional adviser.
Example 8
Ethan was born in the UK and has lived here all his life apart from a year spent travelling around Europe and annual holidays spent abroad. His father was also born in the UK. Ethan plans to retire to France and has already purchased a house there which he, and his entire family visit whenever they can.
While Ethan has clear and firm plans to move to France he is currently domiciled in the UK and flowchart 4 leads him to that answer.
6. Types of income
6.1 This part provides guidance to help you understand, depending on your residence and domicile status, your liability to UK tax on earned and investment income and your liability to Capital Gains Tax on gains realised on the disposal of assets.
Earned income
What is earned income?
6.2 Your earned income is:
- any payment you receive as a result of an employment
- profits from a trade, profession or vocation you carry on, or if you’re a partner, profits from your notional trade
- any payment you receive from a pension
- income and gains from employment-related share schemes
It also includes any taxable social security benefits you receive during a tax year.
General rules
6.3 The UK tax you have to pay on your earned income, whether earned in the UK or any other country, will depend on whether or not you’re:
- UK resident
- domiciled here
and where your duties are carried out.
6.4 If:
- your work is normally carried out overseas, but
- you’ve to carry out some of your duties in the UK
the work you do in the UK will be part of your duties overseas only when you can show that the work you do in the UK is merely incidental to the duties of your employment overseas.
6.5 Earnings which are earned:
- in the UK are liable to UK tax on the arising basis
- overseas in a year for which you’re not a UK resident are not taxable in the UK
- overseas in a tax year for which you’re a resident of the UK and for which the remittance basis does not apply to you, are taxable in the UK on the arising basis
- overseas in a tax year for which you’re a resident of the UK and for which the remittance basis does apply to you, may not be taxable in the UK unless and until they are remitted to the UK. This is subject to certain conditions:
- If the conditions are met, and the overseas earnings are not remitted to the UK in the tax year that you receive them, those earnings are not taxable in the UK in that tax year. This is known as Overseas Workday Relief (OWR)
If the conditions are not met, such earnings are taxable in the UK on the arising basis.
Employment income – where your duties are carried out
6.6 Where you actually carry out your employment duties determines whether your earnings from the employment are earned in the UK or overseas. Where you perform duties in the UK and overseas in a tax year, your annual earnings are normally apportioned based on the number of workdays you’ve done in the UK and the number of workdays you’ve done overseas.
UK tax on earned income – when you’re UK resident
6.7 If you’re UK resident, you’re liable to UK tax on the arising basis on income earned in the UK. You will also be liable to UK tax on earned income arising elsewhere, except when you’re taxed on the remittance basis for your foreign income earned in a tax year. If you come to or leave the UK part way through a tax year the year may be split for UK tax purposes so that, broadly speaking, earnings attributable to the overseas part of the year are not chargeable if they relate to overseas work. See paragraphs 1.15 and 1.16.
See ERSM160000 for the special residence rules relating to employee share schemes.
6.8 Profits from your trade, profession or vocation, will be liable to tax on the arising basis whether the trade, profession or vocation is carried on in the UK or in another country. If you come to or leave the UK part way through a tax year the year may be split for UK tax purposes, see paragraph 3.16. Special rules apply if you’re eligible to use, and choose to use, the remittance basis – see paragraph 6.13.
6.9 Throughout the remainder of this chapter, when we refer to paying tax on the remittance basis (and similar phrases), we do this on the premise that you’re eligible to and choose to use this basis of taxation.
Pensions when you pay tax on the arising basis
6.10 When you’re UK resident you’re liable to UK tax on the arising basis on most pensions whether they are from the UK or another country. If you receive pension payments from another country (an overseas pension) you might be entitled to a 10% deduction from the amount chargeable. For more detail see EIM74500.
Earnings from your employer when you use the remittance basis
6.11 If your employment duties in a tax year for a foreign (non UK) employer are performed:
- wholly overseas, your earnings from the employment for that tax year are only taxable if you remit them to the UK
- wholly or partly in the UK, your earnings from the employment for that tax year are taxable in the UK but you may be entitled to Overseas Workday Relief
6.12 If your employment duties in a tax year are performed wholly or partly outside the UK for a UK employer, your earnings from the employment are taxable in the UK but you may be entitled to OWR.
See ERSM160000 for the special remittance rules relating to employee share schemes.
Earnings from a trade, profession or vocation when you use the remittance basis
6.13 Your profits from any trade, profession or vocation carried on wholly outside the UK will be taxed only if they are remitted here. If you carry on the trade, profession or vocation partly in the UK and partly overseas, your profits are treated as arising wholly in the UK.
Pensions when you pay tax on the remittance basis
6.14 If you’re liable to UK tax on the remittance basis, you will pay UK tax on:
- any UK pensions you receive
- the amount of any income from an overseas pension that you remit to the UK
You’re not entitled to the 10% deduction for overseas pensions when you use the remittance basis.
Lump sum pension payments
6.15 If you receive lump sums from overseas pension schemes or provident funds, the guidance at paragraph 6.35 explains your UK tax liability on the lump sum payments you receive.
Earned Income – Seafarers’ Earnings Deduction
6.16 If you’re a seafarer (or ‘mariner’) who is UK resident or resident in any of the European Economic Area (EEA) states, you might be entitled to a deduction in your UK tax. This is called the Seafarers’ Earnings Deduction (SED). A seafarer is a person who performs the duties of their employment on a ship. An offshore installation, for example an oil rig, is not a ship for the purposes of SED.
UK tax on earned income – when you’re not UK resident
Earnings from your employer
6.17 When you’re not UK resident you’re liable to UK tax on any earnings for employment duties you carry out in the UK, unless those UK duties are ‘merely incidental’ to the duties of an employment overseas. You will not pay UK tax on any earnings for employment duties which you carry out overseas.
6.18 If your employment duties are carried out partly in the UK and partly overseas you need to keep sufficient details to allow you to identify the earnings you’ve received for duties carried out in the UK. The income that relates to duties you carried out in the UK will be liable to UK tax.
Earnings you receive from a trade, profession or vocation
6.19 When you’re not UK resident you’re liable to UK tax on profits from a trade, profession or vocation that you carry on wholly in the UK. There is a special tax withholding scheme in place for visiting foreign entertainers and sportspersons who come to perform in the UK. You will not pay UK tax on any income or profits from a trade, profession or vocation that you carry on wholly overseas.
6.20 If you’re not UK resident and you carry on your trade, profession or vocation partly in the UK and partly outside the UK you will pay UK tax on the profits from the part of the trade, profession or vocation you carry on in the UK.
Pensions
6.21 When you’re not UK resident you’re liable to UK tax on most pensions from sources in the UK. You will not pay UK tax on pensions from sources outside the UK.
Double Taxation Agreements
6.22 If you’re not UK resident or are treated as resident in another state under the terms of a relevant DTA you may be able to claim exemption from UK tax on your:
- UK earnings
- UK source pensions and
- taxable UK social security benefits
This will depend on the content of the DTA between the UK and the other country concerned.
6.23 If, for the whole tax year, you:
- are not UK resident, and
- do not claim relief under the terms of a DTA
your liability on taxable UK social security benefits is limited to the tax, if any, deducted before payment. More information on DTAs can be found in section 10 of this guidance.
Offshore oil and gas workers
6.24 If you’re working offshore in the UK oil or gas exploration or exploitation industry you’re not a seafarer and are not eligible to the Seafarers’ Earnings Deduction unless you’re on a ship.
6.25 If you’re not UK resident, working offshore in the UK oil and gas industry and carrying out your work:
- on the UK continental shelf, but
- outside the UK’s territorial sea
you will be treated as having performed those duties in the UK and your employment income will be liable to UK tax. More detail can be found at EIM67100 or at Seafarers’ Earnings Deduction: tax relief if you work on a ship. You may not be due a repayment of Income Tax.
6.26 If you’re a resident of a country with which the UK has a DTA, or treated as resident in another state under the terms of a relevant DTA, there may be specific provisions for the offshore oil and gas industry. You will need to look at the relevant articles in the specific DTA for your circumstances. Any queries you’ve about this should be addressed to South Wales Area Office, Cardiff.
Workers on board aircraft, ships and other vessels – where your duties are carried out
6.27 If you:
- work on planes, ships, trains or other vehicles which make cross-border trips
- perform employment duties as you travel through
- the UK
- UK airspace
- UK territorial waters
- the UK continental shelf
you may be considered to be carrying out duties in the UK. If you carry out duties on a cross-border trip starting in the UK you will be treated as having a UK work day. If you carry out duties on an international journey starting overseas, the day will be counted as an overseas work day.
6.28 If you’re not UK resident, whether you’re relieved from UK tax on duties carried out in the UK will depend on:
- the terms of any relevant DTA
- the country of residence of the company operating the ship or aircraft on which you’re employed
You will need to find out the residence of the operator and look at relevant articles in the DTA with that other country. More information on DTAs can be found in section 10 of this guidance.
Merely incidental work
6.29 Whether or not the duties you perform in the UK are merely incidental to your overseas duties will always depend on the circumstances of your particular case. Any decision has to be based on the nature of the work you carry out in the UK and not simply the amount of time spent on it.
6.30 If the work you perform in the UK is the same or is of similar importance to the work that you do overseas, it will not be merely incidental.
6.31 Incidental work includes:
- an overseas employee visiting the UK and whilst here arranges a meeting with a client overseas and the associated travel
- a short period of time spent training in the UK by an overseas employee, provided that no productive work is carried out in the UK by the trainee
However, training that is a necessary requirement for your employment, for example simulator training for aircraft pilots, is not merely incidental work.
6.32 Non incidental work includes:
- time spent in the UK as part of the duties of a member of the crew of a ship or aircraft
- attendance at directors’ meetings in the UK by a director of the company who normally works overseas
More detail can be found in EIM40203 and EIM40204.
Leave pay
6.33 When you’re UK resident any leave pay you receive is normally taxable. If you’ve been working overseas and are paid for a period of leave spent in the UK, it will be taxed here as ‘terminal leave pay’. It is taxed as arising in the period to which it relates – even if your entitlement to the leave pay was built up during a period of overseas employment. Any leave pay you receive for a period when you’re UK resident is normally taxable.
6.34 If you’re able to claim the Seafarers’ Earnings Deduction, you may be exempt from UK tax on your leave pay but this will depend on your individual circumstances. See more detailed guidance at EIM33052.
Lump sums received from overseas pension schemes and provident funds
6.35 From tax year 2011 to 2012 onwards, for the purpose of the disguised remuneration rules where those apply to non-registered pension schemes, if you receive lump sum retirement benefits which meet the following conditions you might not be charged UK Income Tax or be charged on a reduced portion of the benefit. The lump sum must be:
- from an overseas Employer Financed Retirement Benefits Scheme (EFRBS)
- which is operated by a third-party (which concept might include a provident fund)
- in respect of service outside the UK
A different tax treatment might apply when lump sums are paid from certain overseas pension schemes that are holding funds that have benefitted from UK tax relief. For more detail see the Pensions manuals.
6.36 What portion of the benefit is actually charged to Income Tax will depend on the extent of your foreign service. Full relief is available for rights accrued after 5 April 2011 for periods of service outside the UK when you were not UK resident.
Example 9
On 31 December 2020 Sonny receives £10,000 from an EFRBS in respect of 6 years service in circumstances that meet the relevant conditions. 50% of Sonny’s service was in the UK and 50% of his service was given overseas in periods when he was not UK resident.
Only £5,000 is charged to Income Tax.
6.37 For
-
benefits accrued in tax years up to 2010 to 2011
-
benefits provided directly by the employer without involvement of a third-party EFRBS
a more detailed rule applies (known as ESC A10). For payments you receive under ESC A10 schemes, you will receive a full exemption if, in the employment to which the pension relates:
- at least 75% of your total service was overseas
- your total foreign service is more than 10 years and the whole of the last 10 years service was overseas
- your total foreign service is more than 20 years and not less than 50% of the total service was overseas, including any 10 of the last 20 years
6.38 For the purpose of this paragraph ‘service’ ignores periods after 5 April 2011. Foreign service broadly means service overseas when you were not UK resident. If you do not meet these conditions treatment of your service up to 5 April 2011 reverts to the proportionate reduction described in paragraph 6.37.
6.39 If you’ve a mix of rights from a third-party EFRBS from both before 6 April 2011 and later, then the rules in paragraph 6.37 will need to be applied to the earlier part, and paragraph 6.40 to the later part. If you’ve a mix of rights provided directly by your employer (for example without the involvement of a third-party) then the rules in paragraph 6.40 will apply to the entirety of the service without cut-off on 6 April 2011.
6.40 Under certain circumstances, you will be charged to tax if you receive the sum during a period of temporary non-residence. For more information on temporary non-residence, see section 6 of the SRT Guidance Note (RDR3).
Investment income
6.41 Investment income is any income you have which is not a pension and has not been earned by you as an employee, or by carrying out your profession or by running your own business.
6.42 Although this list is not exhaustive, unearned income includes:
- interest from bank and building society accounts
- dividends on shares
- interest on stocks
- rental income received unless the rental income is part of the income of a trading business
6.43 Investment income can arise in the UK and anywhere else in the world. The UK tax you have to pay on investment income will depend on whether you’re UK resident or not UK resident.
UK tax on investment income – when you’re UK resident
Liability on the arising basis
6.44 When you’re UK resident you’re liable to UK tax on your worldwide income and gains when you’re taxed on the arising basis.
6.45 Most banks, building societies and other deposit takers in the UK deduct UK tax from interest they pay or credit to your account. Most investment income from sources outside the UK, and some from sources in the UK, will not have had UK tax deducted before it is paid to you. This does not make it ‘UK tax free’ and you may be liable to UK tax on such income. You should tell HMRC about all such income and include it on any Self Assessment tax return you complete.
6.46 If your foreign investment income was subject to tax in the country where it was generated, you may be able to offset this against your UK tax liability. You need to be able to produce documentary evidence of these foreign tax payments if we ask to see it. If the foreign tax you’ve paid is more than that payable as UK tax, you’ll only get relief up to the amount of UK tax payable.
Liability on the remittance basis
6.47 If you use the remittance basis you may be charged UK tax on all of your investment income from UK sources, but your foreign investment income will only be liable to UK tax if it is remitted here. When using the remittance basis, certain types of investment income from sources outside the UK are often referred to as ‘relevant foreign income’.
UK Tax on investment income – when you’re not UK resident
6.48 Although you’re not UK resident you’re liable to UK tax on investment income from UK sources. There is a restriction on your tax liability for investment income (See SAIM1170). This restriction is not available for any tax year in which split-year treatment applies (see section 5 of the SRT Guidance Note (RDR3)). You might also be able to receive tax relief under the terms of a double taxation agreement, if one applies.
6.49 You will not be liable to UK tax on any investment income from sources outside the UK.
Interest from building societies and banks
6.50 Most building societies, banks and other deposit takers in the UK deduct UK tax from interest they pay or credit to your account. Up to 5 April 2014, if you’re not ordinarily resident in the UK, you may be able to have your interest paid without tax being deducted. Whether you can do this depends on the terms and conditions of your account and whether or not your building society, bank or other deposit taker offers that facility.
6.51 To receive your interest without UK tax being deducted, you should complete a declaration form R105 and give it to your building society, bank or other deposit taker. A declaration will only have effect from the date it is received by your building society, bank or other deposit taker — it cannot be back-dated.
6.52 After 5 April 2014 a similar declaration will be able to be made by an investor who is not UK resident. Existing declarations made before that date will continue to have effect. If the account is a joint account you will only be able to complete a declaration if all the people who are beneficially entitled to the interest are not UK resident.
6.53 If you (or, in the case of joint accounts, any of the people who are beneficially entitled to the interest) become UK resident, you must tell your bank, building society or deposit taker right away so they can start to deduct tax from the interest paid.
Income from property in the UK
6.54 If you’ve profits from letting property situated in the UK, you’re liable to tax in the UK on those profits, even if you’re not UK resident. Retention of tax from UK property income is dealt with under the Non-resident Landlords Scheme.
UK government securities
6.55 The government issues Free of Tax to Residents Abroad (FOTRA) securities. If you acquired FOTRA securities on the basis that you were not ordinarily resident before 6 April 2013, these will continue to remain free of tax for any subsequent year for which you’re not ordinarily resident in the UK. If you’re not UK resident and acquire UK government FOTRA securities after 5 April 2013, you will not pay UK tax on the interest that arises on them unless the interest received forms part of the profits of a trade or business which is carried on in the UK.
6.56 If you hold securities with a nominal value of more than £5,000 during a tax year in which you’re UK resident at any time, special tax provisions (the ‘Accrued Income Scheme’) will apply when the securities are transferred. You will be liable to UK Income Tax on the interest that has built up (‘accrued’) over the period you owned the securities following the last interest payment, even if you were not UK resident for part of that period.
Capital gains and Capital Gains Tax
6.57 Capital Gains Tax is a tax on the gain you make when you dispose of assets. In the context of capital gains, ‘dispose of’ means sell, exchange or give away, and it also includes part-disposals. More information is available at Is your asset liable to Capital Gains Tax?.
6.58 The Capital Gains Tax you’ve to pay on your gains, whether they are realised in the UK or any other country, will depend on whether you’re:
- UK resident
- domiciled in the UK
- not domiciled in the UK but you’re taxed on the remittance basis for the tax year
CG26100+ gives detailed information about the effect of residence and domicile on your liability to Capital Gains Tax.
UK tax on capital gains – when you’re UK resident
6.59 If you’re resident and domiciled in the UK you’re liable to UK tax on the arising basis on capital gains made in the UK or elsewhere.
If you’re resident but not domiciled in the UK, you’re liable to UK tax on capital gains arising on the disposal of assets situated in the UK. If you dispose of assets that are not situated in the UK and you use the remittance basis you’re normally only taxed on your foreign gains if they are remitted here.
If you come to the UK part way through a tax year the year may be split for UK tax purposes. See paragraphs 1.15 1.16 and 3.17. In addition, CG14380 gives detailed information about Capital Gains Tax and double taxation relief.
UK tax on capital gains – when you’re not UK resident
6.60 When you’re not UK resident you’re not normally liable to UK tax on any capital gains realised. However, you may be liable to Capital Gains Tax on:
- gains from sales of UK residential property, see Capital Gains Tax for non-residents: UK residential property
- gains realised within a period of temporary non-residence, see section 6 of the SRT Guidance Note (RDR3)
- a gain that arises on an actual or deemed disposal of an asset connected with a trade, profession or vocation carried on through a branch or agency in the UK, see CG25500+ for more detailed guidance
Double Taxation Agreements
6.61 If you’re not UK resident or are treated as resident in another state under the terms of a relevant DTA you may be able to claim exemption from UK Capital Gains Tax. This will depend on the content of the DTA between the UK and the other country concerned. See paragraph 10.25 for information about DTAs and gains from disposals of assets.
Table showing the scope of liability of income to UK tax
6.62 The table summarises the rest of this section, and is designed to help you identify your liability to UK tax on particular types of income, based upon your UK domicile and UK residence status and, if appropriate, whether you claim the remittance basis.
You need to decide whether you’re:
- domiciled in the UK or outside the UK
- UK resident or not UK resident
If you’re UK or EEA resident and are employed as a seafarer, you may be able to claim a deduction against your general earnings chargeable to tax in the UK if you meet certain conditions. More information on SED can be found on our website.
6.63 Use of this table is subject to any different treatment provided for under the terms of the relevant article in a DTA.
Domiciled in the UK
| UK resident | Not UK resident | |
|---|---|---|
| Arising or remittance basis claimed | Arising basis | Arising basis |
| Employment duties wholly or partly in the UK but duties performed in the UK | Liable | Liable |
| Employment duties wholly or partly in the UK but duties performed outside the UK | Liable | Not liable |
| Employment duties wholly outside the UK with UK resident employer | Liable | Not liable |
| Employment duties wholly outside the UK with overseas resident employer | Liable | Not liable |
| Trade or profession wholly or partly in the UK with profits arising in the UK | Liable | Liable |
| Trade or profession wholly or partly in the UK with profits arising outside the UK | Liable | Not liable |
| Trade or profession carried on wholly outside the UK | Liable | Not liable |
| UK Pension | Liable | Liable |
| Non-UK (overseas) pension | Liable | Not liable |
| Investment income from a UK source | Liable | Liable |
| Investment income from a non UK source | Liable | Not liable |
| UK government FOTRA securities | Liable | Not liable |
Domiciled outside the UK
| UK resident arising basis | UK resident remittance basis | Not UK resident arising basis | |
|---|---|---|---|
| Employment duties wholly or partly in the UK but duties performed in the UK | Liable | Liable | Liable |
| Employment duties wholly or partly in the UK but duties performed outside the UK | Liable | Liable on remittance | Not liable |
| Employment duties wholly outside the UK with UK resident employer | Liable | Liable | Not liable |
| Employment duties wholly outside the UK with overseas resident employer | Liable | Liable on remittance | Not liable |
| Trade or profession wholly or partly in the UK with profits arising in the UK | Liable | Liable on remittance | Not liable |
| Trade or profession wholly or partly in the UK with profits arising outside the UK | Liable | Liable | Not liable |
| Trade or profession carried on wholly outside the UK | Liable | Liable on remittance | Not liable |
| UK Pension | Liable | Liable | Liable |
| Non-UK (overseas) pension | Liable | Liable on remittance | Not liable |
| Investment income from a UK source | Liable | Liable | Liable |
| Investment income from a non UK source | Liable | Liable on remittance | Not liable |
| UK government FOTRA securities | Liable | Liable | Not liable |
Notes on the table
1.Liability to UK tax on this overseas pension will be subject to the terms of any relevant DTA. If the pension is liable to UK tax only 90% of the gross pension is chargeable.
2.If you make claim to the remittance basis the 10% deduction referred to at 1 is not available.
3.Interest on ‘FOTRA’ securities, if you are not UK resident, is exempt from tax when relevant conditions are met. See SIAM1180 for more information.
4.Certain types of investment income from a non UK source are also known as ‘relevant foreign income’.
5.Liable on remittance if you qualify for Overseas Workday Relief. If you do not qualify for OWR this income is liable to UK tax on the arising basis.
6.Unless within s615 Income and Corporation Taxes Act 1988 – for example a UK pension scheme set up by a UK employer for an overseas workforce purely to provide benefits for service for their operations entirely outside the UK.
7.Unless lump sums within reach of Finance Act 2004 Schedule 34 — this typically extends to certain overseas schemes, the UK tax charging rules normally relating to ‘registered pension schemes’ or certain related arrangements (see the Registered Pension Schemes Manual for further information).
Transitional provisions for ordinary residence
6.64 For tax years 2013 to 2014 onwards the concept of ordinary residence will no longer exist for most purposes of UK Income Tax and Capital Gains Tax. However, where:
- you were resident but not ordinarily resident at the end of the tax year 2012 to 2013
- that year was the first, second or third year of your UK residence
Your income will continue to be taxed on the basis of the rules that were in place before the introduction of the statutory residence test for:
- 2013 to 2014 (where that is the 4th year of residence)
- 2013 to 2014 and 2014 to 2015 (where they are the third and 4th years of residence)
- 2013 to 2014, 2014 to 2015 and 2015 to 2016 (where they are the second, third and fourth years of residence)
Provided that you would have met the conditions to be not ordinarily resident in those years.
6.65 If you acquired ‘FOTRA’ securities before 6 April 2013 these will continue to remain free of tax for any subsequent year for which you’re not ordinarily resident in the UK.
6.66 Transitional provisions in relation to OWR are set out in paragraphs 17 and 18 of the Guidance Note: Overseas Workday Relief (RDR4).
7. Special rules for certain occupations
Entertainers and sportspersons
7.1 There is a special scheme for taxing the income of foreign (non-UK resident) entertainers and sportspersons who come to perform in the UK. This applies, for example, to actors and musicians performing on stage or screen and those participating in all kinds of sports. If this applies to you then the person who is paying you should deduct withholding tax from the payments made with respect to that performance, for example your appearance fee, expenses paid on your behalf or prize money. In some circumstances you may need to complete a Self Assessment tax return. See ‘Foreign entertainer tax rules’ for more information about this scheme.
7.2 Entertainers and sportspersons who come to perform in the UK may be entitled to taxation relief under a Double Taxation Agreement. See paragraph 10.20.
Non-resident landlords
7.3 If your ‘usual place of abode’ is outside the UK and you’ve UK land or property which you rent out, all rental and income from that property, remains chargeable to UK tax.
7.4 The Non-resident Landlord scheme is a tax scheme which operates to collect the tax due from non-resident landlords on the rental income from their UK properties. It is your ‘usual place of abode’ rather than your residence status that determines whether or not you’re included in the scheme. If your usual place of abode is outside the UK and you use a letting agent to collect the rents on your behalf, the letting agent is responsible for the deduction of basic rate tax from your rental income and passing this onto HMRC. If you do not use a letting agent,
- any friend or relative you appoint
- the tenant
must deduct basic rate tax from your rental income and pass this onto HMRC on your behalf. You can set this tax off against your own tax bill at the end of the tax year.
Receiving rental income with no tax deducted
7.5 As a non-resident landlord you can apply to HMRC to have your UK rent paid to you with no deduction of tax by completing form NRL1. HMRC will usually approve your application on the understanding you will self assess any tax due. The approval does not mean that your rental income is exempt from Income Tax; you must include rent you receive in any Self Assessment tax return sent to you at the end of each tax year.
Property owned in joint names
7.6 If you own your property with another person, such as your spouse or civil partner, each person must decide whether their usual place of abode is outside the UK. Any owner whose usual place of abode is outside the UK is a non-resident landlord. Where you and your partner or any other person jointly own a property and both have your usual place of abode outside the UK, each person is treated as a separate non-resident landlord and must complete a separate form NRL1.
Members of HM armed forces and other crown servants
7.7 If you’re a member of HM armed forces or other crown servant, including a diplomat, you may use the Non-resident Landlord scheme in the same way as other non-resident landlords. If your usual place of abode is outside the UK, you will need to make an application to HMRC on form NRL1 if you want your rental income paid to you with no tax deducted.
7.8 For full details of the scheme see the Non-resident Landlord scheme.
8. UK personal tax allowances
What are UK tax allowances?
8.1 The Income Tax Personal Allowance is an amount of income you can have each tax year without having to pay tax on it. Almost all people who are UK resident are entitled to an Income Tax Personal Allowance. The amount of your Personal Allowance depends on your age and the total income you receive from all taxable sources in the tax year. Depending on your circumstances, you may also be eligible for other tax-free allowances.
How do UK tax allowances work?
8.2 If you’re an employee in the UK, you will have a tax code which reflects your UK personal allowances (if you’re entitled to any) and any other reliefs. As an employee in the UK you will have tax deducted at source from your wages or salary under the Pay As You Earn (PAYE) system. Your employer deducts tax on the basis of your individual tax code.
How do you receive UK tax allowances?
8.3 If you’ve employment or an occupational pension in the UK you should get your personal allowances automatically through your tax code. The other way to get tax allowances is via your Self Assessment tax return (if you complete one).
Are you entitled to UK tax allowances when using the remittance basis?
8.4 Some categories of people who choose to use the remittance basis are still entitled to UK personal allowances. If you’re UK resident and:
- are not domiciled or deemed domiciled in the UK
- have less than £2,000 in unremitted foreign income and/or gains
- claim the remittance basis
you’re entitled to UK personal allowances.
8.5 If you hold dual residence status you may also qualify for allowances under certain DTAs. You need to be UK resident and at the same time Treaty resident in one of the countries listed in the International Manual at INTM334580.
8.6 Normally when you make a claim to use the remittance basis for a tax year you will not be entitled to the following allowances:
- all levels of the Income Tax Personal Allowance
- Blind Person’s Allowance
- tax reductions for married couples and civil partners
8.7 You will also lose:
- tax reliefs for certain payments for life assurance premiums (although these will cease from 2014 to 2015)
- the annual exempt amount, an allowance you set against any capital gains you make during a tax year
8.8 Where a DTA allows you to claim the remittance basis and still have UK personal allowances, you will need to consider carefully whether, in your particular case, it actually makes sense to do so. The terms of the specific DTA might mean that there is, in fact, no benefit in claiming the remittance basis as the non-UK country may tax any foreign income and gains not remitted to the UK.
What should you do if you’ve UK tax allowances and choose to use the remittance basis?
8.9 If you decide during a tax year that you’re going to use the remittance basis and you’re still getting UK personal allowances through the Pay As You Earn (PAYE) system, you may not be paying enough UK tax.
8.10 If you contact HMRC, we can arrange to amend your tax code to one which does not give relief for personal allowances, thus reducing any potential tax bill arising from you getting the benefit of allowances you’re no longer entitled to. Your employer cannot do this for you as your tax affairs are confidential between you and HMRC. Until they receive a new tax code from us, your employer will continue to deduct tax from you based on the code we originally issued before you were claiming the remittance basis.
Allowances when coming to the UK
8.11 If you become UK resident for a tax year, even if you’re taxed on the basis that split year treatment applies, you will be able to get full allowances and reliefs in the year of your arrival. This will be subject to any claim you’ve made to the remittance basis of taxation.
Allowances for non-UK residents
8.12 If you’re not resident in the UK you may be able to get UK personal allowances if you’re any of the following:
- a citizen of a state within the EEA
- a resident in the Isle of Man or the Channel Islands
- someone who was previously UK resident and is now resident abroad for their health or the health of a member of their family who lives with them
- a current or a former employee of the British Crown (for example a civil servant, a diplomat or a member of the armed forces)
- a civil servant in a territory under the protection of the British Crown
- a UK missionary society employee
- a widow, widower or the surviving civil partner of a former employee of the British Crown
8.13 If you do not qualify for personal allowances under the conditions shown at 8.12, you may qualify under the terms of a relevant DTA. Check the column headed ‘Personal Allowances’ in the Digest of Double Taxation Treaties.
8.14 If you’re not UK resident and you wish to get UK tax allowances you should contact HMRC.
9. The remittance basis of taxation
What is the remittance basis?
9.1 If you’re UK resident you will normally be taxed on the arising basis. This means that you’re liable to pay UK tax on your worldwide income and gains, wherever those arise or accrue.
9.2 The remittance basis is an alternative tax treatment available to people who are UK resident but not domiciled in the UK and who have foreign income and gains.
9.3 This section gives you an overview of how the remittance basis operates and includes the changes which came into effect from 6 April 2012, and from 6 April 2013. This guidance will help you if you’ve straightforward tax affairs: if your tax affairs are more complex, or you require more detailed information about the remittance basis, you can refer to the Remittance Basis and Domicile Manual. You may also want to take advice from a professional adviser.
9.4 If you need information about the operation of the remittance basis before the changes introduced from 6 April 2012 and 6 April 2013, you should refer to our booklet Residence, domicile and the remittance basis (HMRC6).
Who can use the remittance basis?
9.5 To use the remittance basis for your foreign income and foreign gains you must be UK resident and be either:
- not domiciled in the UK
- for years up to 2012 to 2013, not ordinarily resident in the UK — in this case:
- you can use the remittance basis for foreign income
- you cannot use it for foreign gains unless you’re also not domiciled in the UK
You cannot use the remittance basis if you’re deemed domiciled under the changes brought in from 6 April 2017.
9.6 If you’ve used the remittance basis in earlier years and you bring any of those earlier years’ foreign income and gains to the UK at a later date, you will still be liable to UK tax on this remittance even if you do not claim the remittance basis in the later year.
How does the remittance basis work?
9.7 When you’re eligible and choose to use the remittance basis, you will be liable to UK tax on:
- all of your UK income and gains as they arise or accrue each year
- your foreign income and gains if and when you bring (remit) them to the UK, including any property which derives from those income and gains
There are some exceptions to what constitutes a remittance and these are explained in paragraph 9.53 of this guidance.
9.8 Even if you’re eligible to use the remittance basis you do not have to use it. You can use the arising basis and pay UK tax on your worldwide income and gains. If you choose to use the remittance basis, you will not normally qualify for:
- personal allowances and reliefs for Income Tax
- the annual exempt amount for Capital Gains Tax
9.9 Depending upon how long you’ve been UK resident, you may also have to pay the Remittance Basis Charge. The decision to use the remittance basis will depend on your personal circumstances. You should consider the effect on your entitlement to reliefs and also:
- how much of your foreign income and gains you leave outside the UK
- how long you’ve been UK resident
- whether double taxation reliefs apply to you
- whether you’re eligible for Overseas Workday Relief
9.10 You normally make a claim to use the remittance basis on the Residence, remittance basis supplementary pages (SA 109) of the Self Assessment tax return.
Exemption for small amounts of foreign income
9.11 If you’re employed in the UK, are not domiciled here and have only small amounts of foreign income you can benefit from an exemption on amounts you remit to the UK.
9.12 To qualify for the exemption you must meet all of the following conditions for a tax year:
- you’re UK resident
- you’re not domiciled in the UK
- you’re employed in the UK
- you’re a basic rate taxpayer (based on your worldwide income and gains)
- your income from overseas employment for the tax year is less than £10,000
- your overseas bank interest for the tax year is less than £100
- all your overseas employment income and interest is subject to foreign tax
- you’ve no other overseas income and gains
- you’re not otherwise required to complete the Self Assessment tax return
9.13 If you meet all these conditions you will be automatically taxed on the arising basis for that year and you:
- will not be liable to UK tax on your foreign income, either when it arises or when it is brought to the UK
- do not need to complete the Self Assessment tax return in respect of your foreign income for that tax year
- do not need to claim the remittance basis
9.14 If your circumstances are such that, despite meeting the conditions, you want to be taxed on the remittance basis you will need to claim and complete a Self Assessment tax return.
Less than £2,000 unremitted foreign income and gains arising or accruing in the tax year
9.15 If your unremitted foreign income and gains arising or accruing in the tax year are less than £2,000, you can use the remittance basis without having to complete a Self Assessment tax return. In this case you will:
- be automatically taxed on the remittance basis (unless the rules at paragraph 9.11 apply)
- retain your entitlement to UK Personal Tax Allowances and to the annual exempt amount for Capital Gains Tax
- not have to pay the Remittance Basis Charge (RBC) if you’re a long-term UK resident
9.16 If you do not meet the criteria in paragraphs 9.11 and 9.12, but:
- you’ve less than £2,000 unremitted foreign income and gains
- you choose to be taxed on the arising basis
you should complete a Self Assessment tax return to declare your foreign income and gains. The Self Assessment guidance on our website gives more detail.
How do I calculate the value of my unremitted foreign income and gains?
9.17 To calculate your unremitted foreign income in a tax year, you should deduct the total foreign income you’ve remitted during the tax year from the total foreign income you received, in each currency, during the tax year. The balance left is your unremitted foreign income. You should convert this into pounds sterling at the rate of exchange prevailing on the last day of the tax year to calculate your unremitted foreign income.
9.18 Gains are always calculated in sterling. To calculate the amount of the proceeds for a disposal you must use the exchange rate prevailing at the date of the disposal. For any allowable expenditure, you should use the date it was incurred.
9.19 Your unremitted foreign income and gains is the sum of your unremitted foreign income and your unremitted foreign gains.
£2,000 or more unremitted foreign income and gains arising or accruing in the tax year
9.20 If your unremitted foreign income and gains arising or accruing in a tax year is £2,000 or more, you will have to make a claim if you wish to be taxed on the remittance basis. If you do not make a claim to the remittance basis you will be liable to UK tax on your worldwide income and gains on the arising basis.
How do I claim the remittance basis?
9.21 You can claim to be taxed on the remittance basis by completing a Self Assessment tax return including the Residence, remittance basis supplementary pages (SA 109). The questions on those pages cover the status conditions for claiming the remittance basis and allow you to make a declaration on the following:
- your residence status
- your ordinary residence status (up to tax year 2012 to 2013)
- whether you’re affected by Double Taxation Agreements for relief purposes
- your domicile status
- your claim for the remittance basis
- where you’re under 18 years of age at 5 April
- your nominations of foreign income and gains (required for your claim to the remittance basis to be valid)
9.22 If you’ve less than £2,000 unremitted foreign income and gains and are using the remittance basis you should complete these supplementary pages if you’re a Self Assessment taxpayer for any other reason.
9.23 If you’re not domiciled in the UK and have remitted foreign gains, you may also need the SA108 Capital Gains supplementary pages.
Overseas losses election
9.24 If you’re UK resident but not domiciled in the UK and want to offset any overseas losses (such as from the disposal of overseas assets) against your chargeable gains, you must make an election to do so. From 2008 to 2009 onwards, you must make this election in the first year in which you claim the remittance basis, whether or not you’ve chargeable gains or overseas losses in that year. Once an election has been made it cannot be revoked.
9.25 Once you’ve made this election your foreign losses may be set against your UK gains as well as against your foreign gains, subject to special ordering rules. If you choose not to make an election your foreign losses for the year and for all future years (in which you remain not domiciled in the UK) will not be allowable losses.
9.26 You should make a claim to offset losses on overseas assets against chargeable gains on the SA108 Capital Gains supplementary pages of a Self Assessment tax return. You make the election in the white space provided on the form. For more information on foreign losses see CG25330 in the Capital Gains Manual.
Further exceptions to making a Self Assessment tax return claim for the remittance basis
9.27 Normally, if you want to claim the remittance basis, you’ve to complete a Self Assessment tax return. There are 2 exceptions to this which you will need to consider. The first is explained in paragraph 9.15. The other exception is when the following circumstances apply. You:
- are a non-domiciled UK resident for that tax year
- have no UK income or gains in the tax year (other than taxed UK income of less than £100)
- make no remittances of foreign income and gains during the tax year
- have been a non-domiciled UK resident for fewer than 7 of the previous 9 tax years, or are aged under 18 throughout the whole of the tax year
- are not required to complete a Self Assessment tax return for any other reason
9.28 You will not lose your entitlement to UK personal allowances, reliefs to Income Tax or to the annual exempt amount for capital gains.
Remittance Basis Charge
9.29 If you decide to claim the remittance basis and are a long-term UK resident, you may have to pay the RBC. The RBC is tax on a part of the foreign income or gains that you leave outside the UK and nominate. It is payable in addition to any UK tax you’ve to pay on either:
- UK income or gains
- foreign income and/or gains remitted to the UK
9.30 You must pay the RBC if, in a tax year, you’ve £2,000 or more from overseas income or gains arising or accruing which you’ve not remitted to the UK and:
- you make a claim to use the remittance basis
- you’re aged 18 or over at the end of the tax year
- you’re a long-term UK resident
What counts as long-term residence?
9.31 For RBC purposes, you’re a long-term UK resident if you’ve been UK resident in at least 7 of the previous 9 UK tax years. When counting those tax years you must include:
- all the tax years you were UK resident, including any when you were under 18 years-old
- any years in which you were UK resident and entitled to split-year treatment for Income Tax or Capital Gains Tax purposes
- any years in which you were resident in the UK and another country, even if you’re regarded as Treaty resident in the other country
Example 10
Martha is UK resident for the tax year 2013 to 2014. Her unremitted foreign income or gains for that year are £250,000 and she is considering making a claim for the remittance basis in 2013 to 2014. Martha’s residence status for the preceding tax years is as follows:
1999 to 2000 Not UK resident
2000 to 2001 Not UK resident
2001 to 2002 UK resident
2002 to 2003 UK resident
2003 to 2004 UK resident
2004 to 2005 UK resident
2005 to 2006 UK resident
2006 to 2007 UK resident
2007 to 2008 UK resident
2008 to 2009 UK resident
2009 to 2010 UK resident
2010 to 2011 UK resident
2011 to 2012 UK resident
2012 to 2013 UK resident
Martha has been UK resident for 12 of the 14 tax years immediately preceding 2013 to 2014.
How much is the RBC?
9.32 From 6 April 2017 there are 2 levels of charge:
- £30,000 if you’ve been UK resident in at least 7 out of the preceding 9 UK tax years
- £60,000 if you’ve been UK resident in at least 12 out of the preceding 14 UK tax years
You will pay only one of these charges in any one tax year.
The £90,000 charge no longer applies from 6 April 2017, because of the deemed domicile changes brought in from that date.
The £90,000 charge still applies for the years 2015 to 2016 and 2016 to 2017 if you had been UK resident in at least 17 of the preceding 20 UK tax years for either year.
Nominating foreign income and gains
9.33 If you claim the remittance basis and are a long-term UK resident, you will be required to nominate some foreign income and/or gains, on which the RBC is charged, on your Self Assessment tax return. The charge will be Income Tax, Capital Gains Tax or a combination of the 2.
9.34 The notes on completing your Self Assessment tax return will help you and there is detailed information about nominating foreign income and gains in the Remittance Basis and Domicile Manual at RDRM35100. However, you may want to take advice from a professional adviser.
9.35 You’ve a choice each tax year whether to claim the remittance basis. If, in a particular tax year, it would be more beneficial for you to pay tax on your worldwide income and gains than to pay the RBC, you may choose not to claim the remittance basis.
Paying the RBC
9.36 Payment of the RBC with foreign income and gains is not regarded as a remittance provided the payment is made from funds held outside the UK, directly to HMRC, by:
- a cheque (drawn on a foreign bank account)
- an electronic transfer of funds
9.37 You might need to demonstrate that the payment was made direct to HMRC.
9.38 If you subsequently withdraw your claim to the remittance basis and the RBC is no longer due, any foreign income and gains used to pay it, which is repaid by HMRC, will be regarded as a remittance and will be subject to UK tax at that point.
9.39 From 2013 to 2014, if you:
- make payment on account of Income Tax up to the level of the RBC from your foreign income and gains, in anticipation of a remittance basis claim
- paid the RBC in the previous tax year
- do not subsequently make a claim to be taxed on the remittance basis;
your foreign income and gains used to make the payment on account will not be treated as remitted, provided you take an equivalent amount out of the UK by 15 March following the end of the tax year to which the RB charge does not apply.
What is a remittance?
9.40 A remittance is any money or other property, which is, or which derives from your offshore income and gains which are:
- brought to
- received
- used
Either directly or indirectly in the UK, for:
- your benefit
- the benefit of any other relevant person
9.41 There is also a remittance when a service provided in the UK, to you or any other relevant person, is paid for outside the UK with your foreign income and gains.
9.42 Money or property does not have to be physically imported from overseas for a remittance to occur. It might be received in the UK from another UK resident, in return for money or assets representing income and gains being transferred to them overseas. The precise method of ‘remittance’ makes no difference. A remittance may be made via any commercially recognised form of money such as cash, notes, cheques, promissory notes, bills of exchange or financial credit.
9.43 You will find more detailed information on what constitutes a remittance in the Remittance Basis and Domicile Manual.
Mixed funds
9.44 A mixed fund is an overseas fund of money or other property which contains, or consists of:
- more than one type of income or gains
- income or gains from more than one tax year
9.45 A typical example of a mixed fund would be a bank account in which you hold different types of income, such as bank interest, dividends and earnings, or gains. Another example of a mixed fund is an asset you’ve purchased using a mixture of income, gains and capital.
9.46 You do not have a mixed fund if you keep separate accounts for each different form of income, gains and capital from each tax year.
9.47 If you use the remittance basis and you make a remittance from a mixed fund, income and gains are regarded as remitted to the UK in a specified order:
- employment income (including UK employment income)
- untaxed foreign income and gains are regarded as remitted before taxed foreign income and gains and capital
- income and gains and capital from the current year are regarded as remitted before income and gains and capital from each previous year in turn
9.48 There is more information on mixed funds in the Remittance Basis and Domicile Manual at RDRM35220. If the mixed fund rules apply to your remittances you may wish to consult a professional adviser.
Special mixed fund rules
9.49 New rules to simplify the handling of mixed funds were introduced by Finance Act 2013. These rules only apply to you if you’re an employee entitled to Overseas Workday Relief.
Temporary non-residence and the remittance basis
9.50 If you’ve been UK resident, go to live abroad and then return at a later date, you may have been temporarily non-resident (see section 6 of the SRT Guidance Note (RDR3)). If you remitted any of your relevant foreign income and foreign gains to the UK during that period there may be a charge to tax when you return to the UK.
Business investment relief
9.51 From 6 April 2012, remittance basis taxpayers who:
- bring their foreign income and gains, or property deriving from those income and gains, to the UK
- invest them in a target company
may claim relief from the UK tax charge that would otherwise arise. This is known as the business investment relief.
9.52 If you’re considering making a qualifying investment and claiming the relief, you should read the detailed information in section 2 of our Guidance Note: Changes to the Remittance Basis.
Sales of exempt assets
9.53 In certain circumstances, property which is derived from your foreign income and gains can be brought to the UK without being chargeable to UK tax.
9.54 From 6 April 2012 you can sell such items in the UK and:
- the sale would not be treated as a remittance
- the gain on the sale would be treated as a foreign chargeable gain
provided all of the relevant conditions are met. See section 3 of our Guidance Note: Changes to the Remittance Basis for more details.
10. Double taxation
10.1 There is an introduction to double taxation on GOV.UK. This gives you the background to DTAs and the principles of how they work. You should note that UK tax years and foreign tax years might not be the same.
10.2 If you’re resident in more than one country it is likely that your tax affairs are complex. The way DTAs affect you will depend upon your individual circumstances and the terms of the relevant DTA. If you’re a resident of a country other than the UK, a DTA may alter the amount of UK tax you’ve to pay. For example, a DTA may determine:
- what income may or may not be taxed in the UK
- what relief you can have if your income is taxed in more than one country
- whether you’re able to claim personal allowances
10.3 Our website contains up to date details of the countries with which the UK has a DTA in force. Further information about individual DTAs can be found in our Double Taxation Relief Manual and Digest of Double Taxation Agreements. As the details of a DTA will vary from agreement to agreement, you will need to look at these to check how they impact you.
10.4 To obtain relief from UK tax under the terms of a DTA you will need to make a claim under the relevant DTA.
Non-UK residents
10.5 If you’re:
- a resident of a country with which the UK has a DTA
- not UK resident
you may be able to claim:
- exemption or partial relief from UK tax on certain types of income from UK sources
- exemption from Capital Gains Tax on the disposal of assets
10.6 If you’re:
- a resident of a county with which the UK has a DTA
- resident in the UK
you may still be able to claim these exemptions if there are tie breaker tests in the DTA that make you a resident of the other country for the purposes of the DTA – see Dual Residence.
DTA reliefs on Income
10.7 Normally, you can claim relief from UK tax on the following types of income under a DTA:
- pensions and some annuities (other than UK government pensions)
- royalties
- dividends
- interest
Some agreements state that you must be:
- subject to tax in the other country in question, or
- the beneficial owner of the income in the other country in question
before you’re entitled to claim relief from UK tax.
UK government pensions
10.8 If you receive a pension paid by the UK for service to:
- the UK government
- a local authority in the UK
it will usually be taxed only by the UK. There is a more detailed list in the International Manual at INTM343040.
Relief under a DTA when carrying on a trade or business
10.9 If you’re not UK resident, but carrying on a trade or running a business through a permanent establishment here, you may not qualify for relief from UK tax on:
- royalties
- interest
- dividends
connected with that permanent establishment. A ‘permanent establishment’ will usually include a place of management, a branch or an office, among other things. What constitutes a permanent establishment is often defined in the DTA in question.
Earnings from employment and professional services
10.10 The guidance in the following paragraphs (10.11 to 10.19) will not apply if you’re an entertainer or sportsperson, see paragraph 10.20.
10.11 If you’re not UK resident you may be able to claim exemption from UK tax under most DTAs on:
- earnings for employment duties in the UK
- profits or earnings for independent, personal or professional services carried out in the UK
10.12 Usually there are conditions to be met before you can claim relief under a DTA. The most common conditions are:
If you’re employed you:
- must not be present in the UK on more than 183 days in the period specified in the specific DTA (often 12 months)
- your remuneration must be paid by (or on behalf of) an employer who is not resident in the UK and it must not be borne by a UK branch of your employer
If you carry out independent, personal or professional services you:
- must not operate from a fixed base in the UK
- spend more than a specified number of days in the UK (in the case of some DTAs)
10.13 Some DTAs have different rules for fees that an individual receives as a company director. The detail of each DTA is different and you should always check the agreement for your particular circumstances.
10.14 You should keep records of any work done in the UK, covering both the nature and extent of the work you do. For DTA purposes part days are recorded as work days, not just those days where you’re in the UK at midnight (see section 3 of the SRT Guidance Note (RDR3)). This is especially important if you’re working both in the UK and abroad.
Teachers and researchers
10.15 Under many DTAs, if you’re a teacher or professor who comes to the UK to teach in a school, college, university or other educational establishment for a period of 2 years or less, you may be exempt from UK tax on your earnings from the teaching post. Temporary absences from the UK during this period normally count as part of the 2 years; you should check the detail in the individual DTA covering your particular circumstances.
10.16 Some agreements also cover anyone who engages in research. Where this is so, the rules are normally the same as for teachers.
10.17 There are some points you should be aware of:
- if your stay is more than 2 years, under most DTAs you cannot claim the exemption at all and you will be liable to tax on the whole of your earnings from the date you arrived
- some DTAs allow exemption to be given only if the earnings are liable to tax in your home country
- if you’ve already received exemption for a visit (or visits) of up to 2 years, some DTAs will not allow you to claim the exemption again if you make a further visit at a later date
Students and apprentices
10.18 Under most DTAs, if you’re an overseas student or apprentice visiting the UK solely for full-time education or training, you will not pay tax on payments from sources outside the UK for your:
- maintenance
- education
- training
10.19 A number of DTAs also provide that students or apprentices visiting the UK will be exempt from UK tax on certain earnings from employment here. There may be restrictions on this relief, including:
- monetary limits
- conditions on the nature of your employment
You should check the detail in the individual DTA covering your particular circumstances.
Entertainers and sportspersons
10.20 Under most DTAs, if you’re not UK resident any payments you receive directly or indirectly connected to performances in the UK will be liable to UK tax. This includes, for example, actors and musicians performing on stage or screen, and those participating in all kinds of sports. A special withholding tax scheme operates for entertainers and sports persons; see the Foreign Entertainers Unit for more information.
Dividends
10.21 If you’re UK resident you’re entitled to a tax credit when you receive a qualifying dividend from a company resident in the UK. That credit and the actual dividend received are taken into account when calculating your tax liability.
10.22 If you’re not UK resident and you receive a qualifying dividend from a UK company, you’re only entitled to take the tax credit into account when calculating your UK tax liability if you’re:
- a citizen of a state within the EEA
- a current or a former employee of the British Crown (for example a civil servant, a diplomat or a member of the armed forces)
- a UK missionary society employee
- a civil servant in a territory under the protection of the British Crown
- a resident of the Isle of Man or the Channel Islands
- a former resident of the UK who lives abroad for the sake of your own health or the health of a member of your family who lives with you
- a widow, widower or the surviving civil partner of an employee of the British Crow
10.23 If you’re UK resident and receive a relevant dividend from a non-UK resident company you may be entitled to the tax credit if you hold less than 10% of the company’s issued share capital or meet one the other conditions set out in the Savings and Investment Manual at SAIM5102. The tax credit is never repayable even if it is more than your UK tax liability for the year.
10.24 You may also have the right to offset this tax credit against your tax liabilities if you receive UK personal tax allowances and reliefs through a claim under a DTA. But if you can only claim these allowances because of the terms of a DTA, whether or not you’re entitled to offset the tax credit will depend on the terms of the specific DTA.
Capital gains
10.25 Under many DTAs, your gains from disposals of assets other than ‘immovable’ or ‘real’ property (for example land and buildings) are chargeable only in the country where you’re resident for the purposes of the DTA. If you’re resident in another country on a temporary basis, and return to being UK resident, you may be chargeable to Capital Gains Tax on disposals you made when you were not UK resident. For more information on temporary non-residence, see section 6 of the SRT Guidance Note (RDR3).
10.26 DTAs generally allow disposals of immovable or real property to be charged in both:
- the country where the property is located
- the country where you’re resident for the purposes of the DTA
However the country where you’re resident may give a credit for the tax payable in the country where your real property was located.
10.27 If you’re carrying on a trade or running a business through a permanent establishment in the UK, gains you make from disposing of assets connected with the permanent establishment will continue to be chargeable to Capital Gains Tax in the UK.
Pensions
10.28 Under most DTAs, pensions (other than government pensions) are chargeable only in the country of residence. Government pensions are usually chargeable only in the country where they are being paid. A government pension is generally:
- a pension paid out of funds
- a pension scheme set up
by a government or local authority for services rendered to that government or local authority.
More information on government pensions can be found in the International Manual at INTM343020.
10.29 The detail of each DTA is different and you should always check the content of the specific DTA for your particular circumstances.
UK residents
Relief from tax you pay overseas
10.30 If you’re UK resident and have foreign income and gains which are taxable in the country in which they arise or accrue, you may qualify for relief against UK tax on those income and gains for all or part of the foreign tax you’ve paid.
10.31 If there is no DTA between the UK and the other country concerned, you may be entitled to unilateral relief under special provisions in the UK’s tax legislation.
Dual residence
10.32 You can be regarded as a resident of more than one country. You can be ‘dual resident’. If you’re dual resident, it is normally necessary to decide where you’re resident for the purposes of applying a DTA. HMRC help sheet HS302 explains how:
- most DTAs resolve the question of dual residence
- how liability to UK tax can be affected by the outcome
10.33 Since not all DTAs are the same, it is essential that you check the text of the particular DTA to see what tests are applied when considering whether you may be entitled to any relief from UK tax.
10.34 If these tests prove inconclusive, DTAs normally provide for the tax authorities of the 2 countries to settle the matter by negotiation. In practice very few claims reach this stage.
Dual residence – consequences for tax liability
10.35 If it is decided that you’re resident for the purposes of the DTA in the other country, your UK tax liability is usually affected. If it is decided that you’re UK resident for the purpose of the DTA, you remain liable to UK tax as a UK resident. You may, however, be entitled to relief from tax in the other country as a UK resident for the purposes of the DTA.
11. National Insurance contributions when leaving or arriving in the UK
11.1 Most people who work in the UK pay National Insurance contributions in addition to paying tax. If you leave the UK to work abroad, depending on your circumstances you may have to continue paying UK National Insurance contributions. If you arrive in the UK from abroad and are employed or self-employed then generally you will be required to pay UK National Insurance contributions as soon as you start work.
11.2 Your position with regards to paying National Insurance contributions will depend on whether you’re leaving the UK for, or are arriving in the UK from:
- a EEA country or Switzerland in which case EU social security rules will apply*
- a country with which the UK has a Bilateral Social Security Agreement
- another foreign country which is outside the EEA or Switzerland and which does not have a Bilateral Social Security Agreement with the UK
*Switzerland is not a member of the EEA but an agreement with the EU means that the EU social security rules largely apply there. For the purposes of the EU social security rules you’re treated as being resident in the country (EEA or Switzerland) in which you’re ‘habitually resident’. This is based on an assessment of the facts but will usually be the country you normally live in and where you’ve your centre of interests. Where you’re habitually resident may not be the same country where you’re resident for tax purposes.
Going to an EEA country or Switzerland
11.3 If you go live and/or work in another EEA country or Switzerland you will probably be covered by EU social security rules and, depending on how these apply, you might have to start paying contributions in that country or have to continue to pay UK National Insurance contributions.
11.4 The general rule is that you will be subject to the social security legislation of the country in which you’re working and will pay contributions there. However, there are some exceptions to this general rule including where you’re:
- an EEA national posted to work temporarily in an EEA country or Switzerland
- if your UK employer sends you to work in an EEA country or Switzerland for a period expected to be no longer than 24 months, then you and your employer will usually continue to pay UK National Insurance contributions as if you were still in the UK
- your employer will need to contact HMRC for form A1 — this form confirms that you will continue to pay UK National Insurance contributions whilst working in the other country and will ensure that you’re not required to contribute to the other country’s social security scheme
- a non-EEA national legally resident in the UK who is posted by their UK employer to work temporarily in another EEA country
- if your posting period is expected to be no longer than 12 months at the outset then you and your employer will usually continue to pay National Insurance contributions as if you were in the UK
- your employer will need to apply on your behalf to NIC&EO International Caseworker for a form E101
- if the work lasts longer than expected, you can apply for form E102 which will extend the period during which you can continue to pay UK National Insurance contributions for up to a further 12 months — the other member state has to agree to the extension for form E102 to be issued
- normally self-employed in the UK and working temporarily in another EEA country or Switzerland
- similar rules to those outlined for employees apply if you’re self-employed in the UK and go to work temporarily in another EEA country
- going to work in an EEA country or Switzerland and in one of the following groups. If so you may have to continue paying UK National Insurance contributions:
- those who normally work in more than one country
- seafarers (mariners)
- transport workers and aircrew
- civil servants
- members of the staff of diplomatic or consular posts
- those who work for a member of the staff of a diplomatic or consular post
- members of the staff of the EU
- members of Her Majesty’s forces, or
- civilians who work for Her Majesty’s forces in Germany, or for an organisation like NAAFI which serves Her Majesty’s forces
11.5 If you’re working in an EEA country or Switzerland under any other circumstances, for example:
- you’re working for a foreign employer
- you intend to remain abroad indefinitely
you will probably have to pay social security contributions to the other country’s scheme. If so, you will not be required to pay UK National Insurance contributions, but it might be possible for you to pay UK voluntary National Insurance contributions to protect your basic UK pension entitlement.
11.6 You will also need to ensure that you’ve a valid European Health Insurance Card (EHIC) whilst working in the other country. The EHIC provides healthcare cover abroad for you and any family members who accompany you. You can apply online or you can call 0300 330 1350.
Arriving in the UK from an EEA country or Switzerland
11.7 If you arrive in the UK from another EEA country or Switzerland then you will be covered by the EU social security rules. Depending on how these apply you might have to start paying UK National Insurance contributions or continue to pay social security contributions in the country you’ve come from.
11.8 The general rule is that you will be subject to UK social security legislation when working here and will pay National Insurance contributions from the outset. However, there are some exceptions to this general rule for which you will need to obtain form A1 (or in some cases form E101) from the social security institution in the country you’re coming from. This form will confirm that you will continue to contribute to the foreign scheme and are exempted from paying UK National Insurance contributions.
11.9 The most common exemptions are where you:
- are posted by your employer to work temporarily in the UK for up to 24 months
- are normally self-employed in the other country but temporarily carrying out your activities in the UK
- are normally employed in more than one country
- are coming to work in the UK but belong to one of the following groups:
- aircrew
- civil servants
- members of the staff of diplomatic or consular posts
- those who work for a member of the staff of a diplomatic or consular post
- members of the armed services
- normally work in 2 or more member states and are employed in one country and self-employed in another
- seafarers (mariners)
If you think that you’re covered by any of these exceptions then you should seek advice from the social security authority in the EEA country you’ve come from.
Going to work in a country with which the UK has a Bilateral Social Security Agreement.
11.10 The UK has Bilateral Social Security Agreements with a number of other countries which cover social security contributions. If you’re going to one of these countries then your position will depend on the rules contained in that particular agreement.
11.11 The general rule is that you will be subject to the social security legislation of the country in which you work. However, each agreement contains exceptions to this general rule. These exceptions can include where you’re:
- posted to work temporarily in a Bilateral Agreement country
- if your employer sends you to one of these countries, you may be required to continue paying UK National Insurance contributions as if you were still in the UK — how long you continue to pay UK National Insurance contributions will depend on the length of your posting and the particular agreement
- self-employed in the UK and working in a Bilateral Agreement country
- not all agreements cover those who are self-employed in the UK but carrying out their work in an agreement country — those that do contain similar rules to those that apply to employed people, this means that you might have to continue to pay UK National Insurance contributions whilst working in the other country
- covered by other exceptions which are specific to some Bilateral Agreements and apply to:
- other employment scenarios
- to particular groups such as mariners, transport workers, and government workers
11.12 If you’re covered by an exception then you (or your employer if you’re working for them abroad) should contact HMRC for a certificate to confirm that UK National Insurance contributions continue to be paid while you’re working in the other country. This certificate ensures that you’re also not required to contribute to the other country’s social security scheme. Depending on your circumstances some agreements include provisions which may allow you to continue paying UK National Insurance contributions for longer than the normal posting period allowed.
11.13 If you’re working in a Bilateral Agreement country in other circumstances, for example:
- for a foreign employer
- you intend to remain abroad indefinitely
You will probably have to pay social security contributions to that other country’s scheme. If so, you will not be required to pay UK National Insurance contributions but it might be possible for you to pay UK voluntary National Insurance contributions to protect your UK basic pension rights.
11.14 There is no general provision for healthcare in most Bilateral Agreements. You or your employer should consider your healthcare provisions while working in such countries.
Arriving in the UK from a country with which the UK has a Bilateral Social Security Agreement
11.15 Where an agreement includes the Isle of Man, Guernsey and Jersey, as being part of the UK then the benefits and obligations of the agreement will also apply to those territories.
11.16 If you come to the UK from a country with which the UK has a Bilateral Social Security Agreement covering National Insurance contributions the general rule is that you will be subject to UK social security legislation and have to pay UK National Insurance contributions. However, most agreements contain exceptions to this general rule. The most common exceptions are where you’re:
- posted by your employer to work temporarily in the UK
- self-employed in the other country but carrying out your activities temporarily in the UK
- covered by other exceptions specific to some bilateral agreements that can apply to:
- other employment scenarios
- particular groups such as mariners, transport workers, and government workers
11.17 If you’re covered by an exception then you may have to continue paying social security contributions in the country you’re coming from. You should check the agreement and/or seek advice from the social security authority in that country. If appropriate they will issue you with a certificate to confirm that whilst working in the UK you continue to be subject to paying contributions to that country and are exempt from paying National Insurance contributions.
Going to a country which is outside the EEA or Switzerland and not covered by a Bilateral Social Security Agreement
11.18 If you’re going to work in a country which is outside the EEA and Switzerland, and is not covered by a Bilateral Social Security Agreement, then your position will depend on the domestic rules in that country. The general rule is that you will have to pay contributions there. However, if your UK employer sends you to work in such a country you will be required to continue paying UK National Insurance contributions for the first 52 weeks of employment there where all of the following conditions are met:
- your employer has a place of business in the UK
- you’re ordinarily resident in the UK
- you were resident in the UK immediately before starting the work abroad
No certificate is required to confirm that you continue to pay UK National Insurance contributions.
11.19 Some countries will require you to pay contributions to their scheme in addition to the UK National Insurance contributions. After your first 52 continuous weeks working in that country (this may include short holidays, periods of sick leave, and so on) you will not be required to pay UK National Insurance contributions. However, you may be able to pay voluntary National Insurance contributions to protect your UK basic pension. Should you decide not to pay voluntary UK National Insurance contributions, your National Insurance record will be protected for certain Social Security benefits (but not State Pension or widow’s benefit) should you return to the UK.
Residence and ordinary residence for National Insurance contributions purposes
11.20 The country where you’re resident or ordinarily resident for National Insurance contributions purposes may not be the same country where you’re resident for tax purposes. Leaflet NI38 ‘Social Security abroad’ gives guidance on the rules on residence and ordinarily residence which apply for National Insurance contributions purposes.
More information is available about National Insurance if you go abroad.
Coming from country which is outside the EEA or Switzerland and not covered by a Bilateral Social Security Agreement
11.21 If you’re coming to the UK from such a country then you may be exempt from paying UK National Insurance contributions for up to 52 weeks providing that you meet all the following criteria:
- you’re not ordinarily resident in the UK
- you normally work outside the UK for a foreign employer
- you’re sent to work in the UK for a time by that foreign employer
- when in the UK you work for that employer
If this is the case then neither you nor your employer will pay UK National Insurance contributions for the first 52 weeks of your employment in the UK. National Insurance contributions are payable from the 53rd week.
11.22 If you do not meet these criteria you’re liable to pay National Insurance contributions from the start of your employment in the UK. If your employer does not have a place of business in the UK and supplies you to work in another business in the UK, that business will be liable to pay the National Insurance contributions due.
12. Record keeping
12.1 This section covers records you may need to keep for all residence, domicile and remittance basis purposes, including records you may need to keep for the purposes of establishing your residence under the statutory residence test.
12.2 Retaining suitable records is your responsibility. The extent and nature of the records you will need to keep will depend upon your personal circumstances.
12.3 The following lists of records and documents which you might retain in order to support:
- statements about your residence status,
- statements about your domicile status, or
- other declarations made on your Self Assessment tax returns
do not necessarily represent a list of everything that you’ve to keep. Rather, they give an indication of the sort of evidence which you might find useful to decide your own position.
12.4 In many cases your circumstances will be straightforward and you will not need to retain paperwork over and above any documentation you might normally be expected to keep for your own or your employer’s purposes. In the event of any query, HMRC will consider the weight and quality of all evidence taken together, rather than single pieces of evidence in isolation.
12.5 Retaining suitable records is your responsibility. The extent and nature of the records you will need to keep will depend upon your personal circumstances.
Home
12.6 When considering whether you had a home in the UK or abroad, HMRC would look for evidence to establish your presence in a particular home and whether or not a home existed. The following information would help establish the facts:
- general overheads — utility bills which may demonstrate that you’ve been present in that home, for example, telephone bills or energy bills, which demonstrate usage commensurate with living in the property.
- tv/satellite/cable subscriptions
- local parking permits
- membership of clubs, for example, sports, health or social clubs
- mobile phone usage and bills pointing to your presence in a country
- lifestyle purchases pointing to you spending time in your home, for example, food, flowers and meals out
- presence of your spouse, partner or children
- engagement of domestic staff or an increase in their hours
- home security arrangements
- increases in maintenance costs or the frequency of maintenance, for example your house cleaned more frequently
- insurance documents relating to that home
- Statutory Off Road Notification (SORN) notification that a vehicle in the UK is ‘off road’
- re-directed mail requests
- the address to which you’ve personal post sent
- the address to which your driving licence is registered
- bank accounts and credit cards linked to your address and statements which show payments made to utility companies
- evidence of local municipal taxes being paid
- registration, at your address, with local medical practitioners
- what private medical insurance cover you have, is it an international policy?
- credit card and bank statements which indicate the pattern and place where your expenditure takes place
12.7 The list is not exhaustive; no one piece of evidence will demonstrate the existence of your UK or overseas home with the requisite time spent there. HMRC will consider the weight and quality of all the evidence as, taken together, a number of pieces of evidence may be sufficiently strong to demonstrate your presence in a particular home.
Holiday home becomes your home
12.8 Where your home has changed from a holiday home to your ‘permanent’ home, for the purposes of the SRT the change in occupation could be evidenced by, amongst other things:
- utility bills which may show an increase in usage
- changes you’ve notified to
- local municipal authorities
- the company providing your buildings and contents insurance
Working hours and location of work done
12.9 The SRT Guidance Note (RDR3), section 1, explains how your residence status may be determined by the automatic tests relating to working full-time in the UK or overseas. If you use these tests to determine your residence status you should keep information and records relating to:
- the split in your working life between the UK and overseas, particularly noting days where you worked (including training, being on stand-by and travelling) for more or less than 3 hours
- the nature and duration of your work activities — a work diary/calendar or timesheet is likely to indicate this — you may find that it would be beneficial to ensure your diary is sufficiently detailed, maybe reflecting hours worked and the nature of your work, for example reviewing and responding to emails, meetings, or filing travel claims
- breaks you had from working, for example between jobs, and why
- your periods of annual, sick or parenting leave
- time you spend visiting dependent children (those under the age of 18) when they are in the UK
- time you had to spend in the UK owing to exceptional circumstances,
- what your circumstances were
- what you did to mitigate them where that was possible, for example making alternative travel arrangements
- your contracts of employment, and documentation/communications which relate to these, particularly to curtailment or extension of these or other changes to them
The sufficient ties test
12.10 You will find detailed information about the sufficient ties test and definitions of the different ties in sections 1 and 2 of the SRT Guidance Note (RDR3). Where you’ve connections to the UK, such as family, accommodation, work or time spent here, you should keep information and records that will allow you to work out:
- in which countries you’ve spent your days and midnights, for example:
- your travel details
- booking information
- tickets, and boarding cards
- if you left the UK to live or work abroad:
- the date you left the UK
- visa or work permit applications, etc. if you had to make them
- contracts of employment
- if you come to live or work in the UK
- the date you arrive here
- visa or work permit applications
- documentation relating to you taking up employment or ceasing your previous employment
- when you were present at your home or homes, or other available accommodation
- how long you owned or rented those homes, for example when you purchased, sold or leased those homes
- the time your home was unavailable for your use, for example because it was rented out
What records should I keep for domicile purposes?
12.11 For domicile purposes, particularly where your domicile changes from one in the UK, you may need to provide strong evidence that you intend to live in another country permanently or indefinitely. The following factors will be relevant, although this list is not exhaustive:
- your intentions
- your permanent residence
- your business interests
- your social and family interests
- your ownership of property
- the form of any Will you’ve made
You should therefore maintain records that will allow you to satisfy HMRC of the centre of your interests in these areas, should we enquire into your domicile status.
What financial records should I keep?
12.12 There is guidance on record keeping on the GOV.UK website.
This gives you information you should keep in relation to:
- employment income
- expenses
- benefits received
- pensions
- interest, dividends or other income from UK savings, investments or trusts
- income from property
- foreign income and gains
- income from employee share schemes or share-related benefits
- capital gains
12.13 You may also need to keep information in relation to:
- foreign investment income and evidence of foreign tax payments
- income and gains from employment-related share schemes, for example details of the acquisition, terms and realisation of shares to show where the duties that relate to their award were performed
What records should I keep if I work in the UK and overseas?
12.14 If your employment duties are carried out partly in the UK and partly abroad you need to keep sufficient details, for example those days you spend working in the UK and those working abroad, to allow you to:
- identify earnings you’ve received for duties carried out in the UK
- make claims under relevant double taxation agreements
12.15 Where you’ve associated employments, HMRC is likely to test the arrangements and may wish to examine records referring to your location when carrying out duties of the overseas employment. Some examples of records you may need are:
- business diaries which show where duties were performed and the nature of duties performed
- business emails
- time-sheets
- expenses claims and receipts for the reimbursement of expenses including travel costs incurred during an overseas visit
- travel itineraries
- boarding cards for flights in and out of the UK
- telephone records
12.16 Long-term incentive plans and share-related rewards may be earned over a period of more than one tax year and you should keep sufficiently accurate records of your daily location to enable a calculation of the UK proportion to be made.
What records should I keep if I use the remittance basis
12.17 You may need to maintain some quite detailed financial records if you use the remittance basis of taxation. In addition to records listed at paragraph 12.12 you may also need to keep the following information in relation to different types of remittances:
- payments made directly to HMRC from foreign bank accounts – supporting bank statements and a copy of the cheque
- cash you withdraw from your foreign bank account whilst overseas and bring back with you when you return to the UK
- payment of UK credit card bills, for example, from funds in a foreign bank account originating from overseas income and gains
- payments on an overseas credit card for purchases made in the UK
- transfers of your foreign income and gains from your offshore bank account to your UK bank account
- assets you bring to the UK paid for from overseas income and gains
- payments made from outside the UK with your foreign income and gains for a service provided to you or any other relevant person in the UK
- assets you receive in the UK from another UK resident, in return for money or assets representing your foreign income and gains being transferred to him or her overseas
- gifts of your foreign income and gains, which are later remitted to the UK by the recipient when you, or another relevant person, benefit
- loans of some of your foreign gains to a company you control overseas, or a settlement in an offshore trust. Information about when, or if, the company or trustees then bring the money to the UK
- return air fares from overseas origins to a UK airport, paid for using foreign income
- mortgage repayments to offshore banks to buy property in the UK
- the value of connected operations; for example loaning a friend your overseas holiday home (purchased with foreign income) in exchange for them lending you their UK holiday home
- for investments made in UK businesses under the business investment relief provisions:
- how much you invested
- when your brought your investment to UK
- when and in which company you invested
- if a chargeable event occurs, the actions you took (e.g. if you did not go ahead with your investment, the amount you took back overseas)
- evidence that the company in which you’re investing meets, and continues to meet, relevant conditions
- For sales of exempt assets:
- evidence that you’ve met all the conditions attached to the relief
- date and evidence of sale
- date proceeds taken overseas or details of qualifying investment made
- that the sale was not to a relevant person
12.18 You will find more detailed information on what constitutes a remittance in the Remittance Basis and Domicile Manual at RDRM33000.
Contact HMRC
We have included links to appropriate HMRC contacts in each section of this guidance. Those links are also listed for reference.
Crown servants
If you’re a crown servant living abroad, for example a civil servant, a member of the armed forces or a diplomat you can contact HMRC about your Income Tax and Capital Gains Tax enquiries.
Foreign entertainers and sportspersons
More information is available about the UK withholding tax system for entertainers and sportspersons who are not UK resident, including contact details for HMRC Foreign Entertainers Unit.
Leaving the UK
If you’ve left or are about to leave the UK. You must tell HMRC. If you’re not required to fill in a Self Assessment tax return, you will have to complete form P85 Leaving the UK — getting your tax right.
National Insurance enquiries for former UK residents
For National Insurance and health care provision enquiries if you’re under State Pension age and living abroad.
Non-UK employees coming to the UK
For information about non-UK resident employees if you’re working for a multi-national organisation and are seconded or assigned to work in the UK for up to 3 years. This helpline does not deal with UK Nationals leaving the UK to work abroad. If you’re a UK National leaving the UK to work abroad contact the Taxes Helpline.
Non-resident landlords
If you’re a non-resident landlord, information is available about the Non-resident Landlords Scheme and HMRC contact details for enquiries.
Payment Helpline for non-UK residents
Information is available if you’re living abroad permanently and have a payment enquiry about a debt owed to HMRC.
Seafarers’ Helpline
Contact HMRC for advice about the Seafarers’ Earnings Deduction.
Self Assessment tax returns
Find out about Self Assessment tax returns, including:
- who needs to send a return
- how to get help with Self Assessment
Self Assessment forms ordering
If you need to order extra pages for the main tax return contact HMRC.
Tax enquiries for UK resident individuals, pensioners and employees
Contact HMRC for enquiries about Income Tax if you’re an individual, pensioner or employee. It includes advice on how to claim a refund if you think you’ve paid too much tax on your employment or pension income.
Tax enquiries for UK resident self-employed individuals
Contact HMRC for enquiries relating to Income Tax if you’re self-employed. It includes advice about how to register with HMRC when you start a business, basic information on Self-Assessment, National Insurance, VAT and record keeping.
Tax enquiries for non-UK residents
Contact HMRC if you live or work abroad and have an enquiry about UK Income Tax or Capital Gains Tax.
Glossary
Arising basis
If you’re UK resident you’re normally taxed on the ‘arising basis’. This means you will pay UK tax on:
- income which arises in the UK
- income which arises outside the UK
- gains which accrue on the disposal of your assets wherever they are in the world
Beneficial owner
The beneficial owner is the person for whose benefit the property is held. It is distinguished from the person in whose name the property is held (the legal owner). For more detail, see the Trusts, Settlements and Estates Manual at TSEM9130.
Cross-border trips
These are trips that involve crossing an international boundary at sea, in the air or on land.
Crown servants
A crown servant is someone who holds an office or employment under the Crown such as a member of the UK armed forces, a civil servant or a diplomat. It does not include all public servants, for example doctors and nurses, who work for their local NHS Trust, or teachers who work for the Local Education Authority. Nor does it include employees of government agencies and non-departmental public bodies.
European Economic Area
The EEA countries are:
- member states of the EU (including Britain)
- Iceland, Liechtenstein and Norway
Foreign (non-UK) employer
A foreign employer is:
- an individual
- partnership
- body of persons
Resident outside the UK and not resident in the UK.
Foreign income and foreign chargeable gains (foreign income and gains)
Foreign income and gains are income and gains that arise outside of the UK, that is, these are your non-UK income and gains.
Home
For the purpose of the SRT we consider that a person’s home is a place that a reasonable onlooker with knowledge of the material facts would regard as that person’s home. More information can be found in Annex A of the SRT Guidance Note (RDR3).
Liable to UK tax
When you’re liable to UK tax it means that you will pay UK tax on the income, after any allowances and other tax reliefs to which you’re entitled.
Ordinarily resident/ordinary residence
‘Ordinary residence’ is different from ‘residence’. It is not defined in tax law and is based on cases heard by the Courts. If you’re resident in the UK year after year, this would indicate that you normally live here and you’re therefore ‘ordinarily resident’ here.
You will find detailed information on ordinary residence and how it affected the way you’re taxed in the UK for the tax years before 2013-2014 in Residence, domicile and the remittance basis (HMRC6).
Offshore
The term offshore refers to anywhere outside the UK. The UK comprises England, Wales, Scotland and Northern Ireland, including the UK territorial sea. The Isle of Man and the Channel Islands are not part of the UK.
Overseas
Overseas refers to anywhere outside the UK. The UK comprises England, Wales, Scotland and Northern Ireland, including the UK territorial sea. The Isle of Man and the Channel Islands are not part of the UK.
Overseas part of the year
Under the split year treatment, the overseas part of a tax year is the part of the tax year when you’re charged to UK tax as if you were not UK resident.
Partner
Your spouse, civil partner or a person you live with as a spouse or civil partner.
Relevant foreign income
Relevant foreign income is any foreign income which arises from a source outside the UK and is not from an employment. It includes:
- dividends from foreign companies
-
profits of a property business (rental income)
- the profits of a trade, profession or vocation which is carried out wholly outside the UK
- pensions and annuities
- interest
- royalties
Relevant individual
A relevant individual is:
- you
- your partner
- your children or grandchildren who are under 18 years of age
- your partner’s children or grandchildren who are under 18 years of age
Relevant person
A relevant person is:
- you
- your partner
- your children or grandchildren who are under 18 years of age
- your partner’s children or grandchildren who are under 18 years of age
- trustees when you are, or another relevant person is, a beneficiary of the trust
- close companies when you are, or another relevant person is a participator in the close company – for example as shareholders
- a company which is a 51% subsidiary of a close company in which you are, or another relevant person is, a participator
Remuneration
Remuneration is what you’re paid for your work or services.
Split year treatment
Under the statutory residence test, you’re either UK resident or not UK resident for a full tax year and at all times for that tax year. However, if during a year you either leave the UK to live or work abroad or come from abroad to live or work in the UK you may eligible for the tax year to be split into 2 parts:
- a UK part in which you’re charged to UK tax as a UK resident; and
- an overseas part in which, for most purposes, you’re charged to UK tax as someone who is not UK resident
For more detail see section 5 of the SRT Guidance Note (RDR3).
Tax year
A UK tax year starts on 6 April and ends on 5 April the following year.
Treaty resident
You’re Treaty resident in another country at any time if, at the time, you fall to be regarded as resident in that country for the purposes of double taxation arrangements having effect at the time.
UK territorial sea
The UK territorial seas are the waters within 12 nautical miles of the shores of England, Wales, Scotland and Northern Ireland.
UK continental shelf
The UK sector of the continental shelf is made up of those areas of the sea bed and subsoil beyond the territorial sea over which the UK exercises sovereign rights of exploration and exploitation of natural resources.
UK part of the year
Under the split year treatment, the UK part of a tax year is the part of the tax year when you’re charged to UK tax as a UK resident.