Setting Up a New Arm’s-Length Body (ALB): Guidance for Departments (HTML)
Published 9 May 2024
Ministerial Foreword
Arm’s Length Bodies (ALBs) are important organisations which facilitate the efficient and effective delivery of key public services. They build transport infrastructure, inspect prisons, collect taxes, issue patents, champion our space industry, and so much more.
This landscape of public bodies is sizable, and complex, with the most recent public bodies directory listing 304 classified ALBs, accounting for over £220 billion of taxpayers’ money.
It is, therefore, absolutely essential that work to build efficient and effective ALBs begins before a decision is even made to set up a new body - and that value for money to the taxpayer is delivered right from inception. To this end, this latest addition to the Public Bodies Handbook provides a step by step, practitioner-led, guidance to support sponsor departments, as they set up a new ALB.
Developed by officials and departments with experience in setting up a new ALB, the guidance was created by practitioners, for practitioners. For the first time, sponsor departments setting up a new ALB will benefit from having a wealth of best practice, practical tips and extensive signposting to resources, all in one place; facilitating a more efficient and timely ALB set-up process.
This publication will deliver a core programme objective of the Public Bodies Reform Programme - to improve our guidance and toolkits by the end of 2023/24. However, this is just one of many steps on the road to achieving the programme’s objectives - and to realising the many benefits, efficiencies and savings it will deliver.
I trust that this product will add the intended value to sponsor departments, as they work to set-up a new ALB - and I look forward to bringing forth the next wave of efficiencies and savings in the weeks and months ahead.
The Rt Hon John Glen MP
Paymaster General and Minister for the Cabinet Office
Introduction
Arm’s-length bodies (ALBs) are a specific category of public body that are administratively classified by the Cabinet Office. They are a critical delivery arm of the government, providing public services and goods across the United Kingdom.
ALBs are closely aligned, but distinct from their sponsor departments, with varying levels of operational independence from the department. Despite the different degrees of independence from one classification of ALB to another, they are each responsible to Parliament for their use of public funds. The business case which won agreement for the establishment of the ALB set out why and how it would be value for money. At all stages of its establishment and delivery a body must continue to deliver value for money to the taxpayer and comply with the Green Book.
This guidance will address the objective within the Public Bodies Reform Programme which commits to ‘improving the new arm’s-length body (ALB) toolkit by 2023-24’.
Having already received approval to set up a new ALB and received indicative statistical classification - working with the Cabinet Office Public Bodies Reform Team and HM Treasury - to assign the most appropriate classification of ALB to the new body, this guidance will support officials as they set up a new ALB, through to its first review period (c.18-24 months after the ALB becomes operational).
This guidance replaces, Public Bodies: A Guide for Departments’. It is part of - and should be used in conjunction with - the following suite of Public Bodies Handbook Guidance and corresponding Government Functional Standards:
- Public Bodies Handbook - Part 1 (PDF, 888KB), which describes the classification criteria for an ALB;
- Public Bodies Handbook - Part 2 (PDF, 843KB), which details the ALB approvals process; and
- Guidance on the Undertaking of Reviews of Public Bodies - which sets out the expectations for an ALB to undertake a first review of its efficacy within 18-24 months of set up.
Please direct questions on the guidance - or on ALBs generally - to the Cabinet Office Public Bodies Reform Team, at: publicbodiesreform@cabinetoffice.gov.uk
Government Functional Standard GovS 002: Project Delivery
Before starting work on a new ALB’s project management plan:
- the business case must have already been agreed and cleared through the minister responsible for the ALB and approved by His Majesty’s Treasury (HMT) and Cabinet Office (CO); and
- legislation requirements should have been identified, set into motion and implemented.
1.1. Planning ALB Setup Through Project Management
Setting up a new ALB by using project management tools will enable you to manage each stage of the process effectively.
According to the Infrastructure and Projects Authority (IPA), a project is a temporary management environment created for the purposes of delivering one or more business products or outcomes. Project management enables a clear strategy, effective planning and ALB capability to deliver the objectives agreed by ministers and Parliament.
Effective stakeholder management is crucial throughout the project lifecycle. Naturally, this means managing your project through uncertainty or ambiguity. How project management works for you depends on the wider environment, both internal and external to the government.
External engagement should consider ministerial views on setup and direction, as well as the political landscape and relevant external stakeholders - like NGOs or the public.
Once a board and chair are appointed to a new ALB, they are empowered to align plans for its design and operating model to their vision - and this is why it is important to start the appointment processes for chair and board early. As such, your team should be ready to adapt its project plan to emerging information, whilst remaining focussed on identifying affordable and achievable ways of delivering outcomes.
1.2. Resources for Project Management
The Department for Environment, Food & Rural Affairs (Defra), in conjunction with the Infrastructure and Projects Authority (IPA), have published a Lessons Learned Report (PDF, 3.5MB), which provides insight into the success factors for major project initiation in the public sector.
Government project professionals have access to a range of supporting guidance and tools on the Government Project Delivery Hub. For further information, contact the Chief Project Delivery Officer or portfolio office in your department.
Top Tips from Officials - Project Management
The Government Functional Standards for project delivery is the approved reference for all government departments and ALBs. It sets expectations for the direction and management of portfolios, programmes and projects in government.
Several useful tools compliment these standards, and will help you understand how best to use them for project success. These include:
- The Role of the Senior Responsible Owner (SRO) (PDF, 975KB): this sets out requirements and expectations for SROs of major government projects;
- Principles for Project Success (PDF, 3.2MB): a quick guide on what you need to get right, for a project to succeed;
- Project Setup Toolkit: an integrated suite of tools to support project set-up. This tool will help you clarify outcomes, define and test value and establish the capabilities you need for successful delivery;
- Assurance Review Toolkit: provides guidance, tools and templates for assurance review, in line with HMT Green Book requirements for business cases; and
- The Orange Book (PDF, 465KB): sets out standards for risk management in government.
1.3. Target Operating Model
A Target Operating Model (TOM) represents an ALB’s ideal future state and helps set direction for its operationalisation. If everything was working perfectly, the TOM would set out how people, processes and systems would function.
A TOM is not a strategy: it is the template for how you want the business to work, whereas strategy is the plan that gets you there.
Every ALB should have a target operating model, regardless of its size, scale and expected lifespan.
Often represented visually - at least in part - a TOM has three volumes:
- Volume 1: Target Operating Model Summary;
- Volume 2: Detailed Target Operating Model for implementation; and
- Volume 3: Approach to developing the TOM, with supporting evidence.
Top Tips from Officials - Questions to consider, when drafting a TOM
The TOM should describe how an ALB will work to deliver its remit most efficiently and effectively, by answering (among others) the following questions:
- What is the ALB’s remit?
- What outcomes will it work towards?
- What is the optimum legal framework?
- What must the ALB do to achieve its goals?
- What is the expected demand for the ALB’s service?
- How many people does the ALB need to employ?
- What organisational structure works best?
- How can the ALB operate most efficiently and effectively?
- Who are the ALB’s stakeholders and what do they expect of the ALB?
- What information does an ALB need to operate?
- Which systems does the ALB need to operate?
- How is the ALB funded, and what are the ALB’s key cost drivers?
- How will the ALB be governed?
At this stage, you should be clear on what level of independence from the sponsor department the ALB requires. Different types of ALBs afford a different level of independence and relationship requirements with the sponsor department. Annex B of the Public Bodies Handbook: Part 1 (PDF, 888KB) illustrates the differences between the categories of public bodies dependent on their comparable characteristics.
1.3.1. Volume 1: Target Operating Model Summary
A TOM’s first volume covers the ALB’s core purpose and external context, and provides a summary of its operating model and a roadmap for the TOM’s implementation.
It is directed at all new office holders, provides information about the ALB’s features and gives pointers to further information that can be further explored in volume 2.
After working through this volume, the reader should understand:
- the ALB’s purpose and the external context within which it operates;
- the ALB’s overall operating model; and
- implementation stages.
1.3.2. Suggested Structure for a TOM’s Summary Volume
- Introduction: explains what a TOM is, shows how it has been developed, and describes the risks if the model is not fully implemented.
- The Strategic Model: focuses on what the organisation does, its primary outcomes and the external landscape in which it operates. A business capability map shows what the ALB must deliver.
- Overview of the TOM and its implementation: provides an overview of the TOM’s key components and recommends a roadmap for its implementation.
- The Operating Model: sets out the ALB’s operational features in an optimum state. This includes its business activities, people and organisational model, governance, data and information, location and performance.
1.3.3. Appendix to TOM Summary
- Core documents: lists the documents that informed the TOM’s development.
- Access to skills: provides information about the potential sources of knowledge and skills that the organisation could draw on.
- Stakeholders who contributed to TOM development: lists the stakeholders who took part in workshops as the TOM was developed.
1.3.4. Volume 2: Detailed TOM, for Implementation
This volume builds on the TOM summary. It should include greater detail on;
- governance: providing a Terms of Reference for the ALB’s board;
- team descriptions - describing the teams that will deliver core business functions, as well as corporate services;
- business activities: approaches and processes - explaining the approaches and processes that underpin the way the ALB operates;
- decision-making principles and model - providing a standardised approach to making decisions in the ALB; and
- customer and scenario journeys - showing how customers will interact with the ALB and how it will deliver its remit, in particular situations.
1.3.5. Volume 3: Approach to developing the TOM, with supporting evidence
This section should explain how the TOM was developed, setting out factors that influenced the TOM’s development, including;
- design principles and design choices - describing the early definition of design principles and choices that shaped the TOM’s development;
- details of resource sizing - explaining the process used to understand the resourcing needed to deliver the ALB’s remit;
- capability descriptions – informing on function descriptions;
- theoretical organisation structures - this will be used to develop specific options on organisational structure for the ALB; and
- comparisons with other organisations - determining if the ALB’s size is realistic and in line with similar organisations.
Chapter 2 - Defining the Mission and Parameters
2.1. Legislation: Initial Body Proposal
Having already gained approval for a new ALB, the sponsor department will (to fulfil business case requirements) have engaged with its legal team, to understand what, if any, the legislation requirements are for their new ALB. At this stage, it is prudent to speak to the Treasury Office of Accounts, to understand if legislation is needed to satisfy the new service rules, as described in paragraph 2.6 and annex 2.4 of Managing Public Money (PDF, 1,289KB).
Parliamentary time available for government legislation is extremely limited and the Parliamentary Business and Legislation (PBL) Committee - who oversee the government’s legislation programme - usually receives around twice as many bids for legislative slots as there are slots available in each session.
Sponsor department teams should be aware that early engagement with the PBL bidding process is crucial - and that delays to drafting and submitting their bid to the PBL causes delays across the rest of the programme.
The Guide to Making Legislation (PDF, 3.6MB) sets out all you need to know about the end to end legislation process.
2.2. Common Legislative Solutions
Common Legislative Solutions (PDF, 1,111KB) serve as a guide to tackling recurring policy issues in legislation, to help officials address them efficiently.
Top Tips from Officials - Initial Body Proposal
When setting up a new ALB, the parameters must consider its purpose, aims and objectives, including;
- the relationship with the sponsor department and accountability to the minister;
- how the ALB is constituted and whether statutory authority is necessary;
- the ALB financial management requirements (accountability, planning, funding and control);
- accounting and reporting systems;
- pensions arrangements for staff;
- whether there are any TUPE implications from pre-existing organisations;
- location;
- monitoring and performance management;
- scope of responsibilities;
- the board;
- assets to be transferred/acquired;
- internal / external audit requirements, which can differ from one category of ALB to the next. Chapter 8 in this guidance provides more information.
- review and/or closure arrangements; and, as above,
- guide to making legislation which covers the procedures to follow when preparing primary legislation and taking it through Parliament.
2.3. Policy: Openness & Accountability
There is a long-standing principle that public bodies must be politically impartial, and must ensure the proper use of public money at all times. All public bodies must comply with the rules on lobbying, attendance at party conferences, advertising, marketing and PR.
An ALB should operate openly and transparently, demonstrating clear accountability for its resources and performance. It should comply with central government requirements on transparency, as set out in the following Cabinet Office guidance: How to publish central government transparency data.
Top Tips from Officials - Openness & Accountability
ALBs are required to have the correct systems and knowledge in place, to deliver effective outcomes for citizens. This includes;
- adhering to requirements of the Public Sector Equality Duty (PSED);
- having clear plans for engagement by applying the principles and standards set out in the Government Communications Service best practice guidance;
- publish a clear complaints policy and guidance, adhering to the Parliamentary and Health Service Ombudsman Principles of Good Complaint Handling;
- adhere to the standards set out in the Public Sector Fraud Authority Mandate (PDF, 3.4MB);
- brief ALB board members on the Code of Conduct for Board Members of Public Bodies (PDF, 437KB), so that the board operates in compliance with the code;
- understanding an ALB’s publishing requirements, which include:
- publishing clear instructions on how the public can request information under the Freedom of Information Act 2000; and
- timely publication of an objective, balanced and understandable Annual Report and Accounts (ARA) and Corporate and Business Plans. The ALB’s Annual Accounts must be laid before Parliament and be made available on the ALB’s website, or equivalent.
For more detail, see Requirements for Reviews of Public Bodies.
2.3.1. The Freedom of Information Act (FOIA) 2000
The Freedom of Information Act 2000, empowers anyone to request information from a public authority in England, Wales and/or Northern Ireland. Similar legislation applies in Scotland. The Act confers two statutory rights on applicants;
- to be informed on whether the ALB holds the information they requested; and
- to have that information disclosed to them, unless there is a good reason why some - or all - of the requested information should not be made public. The Information Commissioner’s Office (ICO) provides more information on scenarios when you can Refuse a Request for Information.
The Act requires ALBs to proactively make information available, by virtue of the Publication scheme provisions set out in section 19 of the Act. A new ALB must submit its publication scheme to the ICO. A publication scheme must specify:
- the classes of information which an ALB publishes, or intends to publish;
- the way in which information of each class is, or will be, published; and
- if the information will be available to the public free of charge.
Detailed guidance on implementing the Act and publication schemes is available from the Ministry of Justice and the Information Commissioner. Queries about the FOIA should be directed to the sponsor department information teams.
2.3.2. Access to Environmental Information
Requests for environmental information held by, or on behalf of, an ALB carrying out a public function should be handled under the Environmental Information Regulations 2004. The ICO has responsibility for these regulations - and its Guide to the Environmental Information Regulations provides further information.
2.3.3. The Data Protection Act (DPA) 2018
The Data Protection Act 2018 applies to the processing of information (personal data) about identifiable, living individuals. The Act applies to personal data contained in clearly defined, structured manual records, as well as computerised records.
The DPA works in two ways:
- it affords individuals rights on their personal information. These rights are set out and defined in more detail in Data Protection: Rights for Data Subjects; and
- it stipulates that those who record and use personal information must be open about how it is used and must follow good information-handling practices.
Under the Act, all organisations that process personal data are legally required to comply with data protection principles. Subject to some exemptions, it provides a right for individuals to see their own records (i.e. through subject access requests). Personal data must not be disclosed to third parties without lawful authority.
An ALB should direct queries, subject access requests and complaints to its Data Protection Officer (DPO). A data subject may complain to the Information Commissioner about an ALB’s response to an enquiry.
For further information on the complaints process, please refer to the ICO’s guidance on What happens when someone complains?
2.3.4. The Re-use of Public Sector Information Regulations 2015
The Re-use of Public Sector Information Regulations 2015 provides a framework that is designed to encourage the re-use of public sector information.
The Regulations exist to improve transparency, fairness and consistency in public sector information. This helps stimulate the development of innovative new information products and services, boosting the publishing and information industry.
The Regulations apply to most parts of the public sector across the United Kingdom - including central government, local government and the health service. The main responsibilities that an ALB is subject to under the Regulations are:
- dealing with applications to re-use within 20 working days;
- handling requests in a fair and non-discriminatory way;
- publishing terms of reuse;
- refraining from setting up exclusive agreements other than in exceptional circumstances (in these instances, the ALB should publish the details);
- providing an internal complaints procedure. Public sector organisations can deal with complaints about reuse under existing complaints processes; and
- providing information asset lists of information that is available for reuse.
For more information on how to implement the Regulations, please refer to the ICO’s guidance on the Reuse of Public Information.
Chapter 3 - Governance
Government Functional Standard GovS 001: Government Functions
Corporate governance in an ALB is the way in which it is directed, controlled and led. It defines relationships and the distribution of rights and responsibilities among those who work with and for the organisation, determines the rules and procedures through which the organisation’s objectives are set, and provides the means of attaining those objectives and monitoring performance.
Importantly, it defines where accountability lies throughout the organisation.
3.1. Principles of Corporate Governance
ALBs are accountable to the sponsor department for performance and use of resource and are required to implement corporate governance in line with the following codes of good practice;
- the standard for corporate governance for ALBs, is set out in Chapter 6 of: Corporate Governance in central Government departments (PDF, 314KB), Code of Good Practice;
- Code of Conduct for Board Members of Public Bodies;
- Seven Principles of Public Life;
- Financial Reporting Council’s UK Corporate Governance Code; and
- Government Financial Reporting Manual, 2022-23 (PDF, 1,408KB), which provides guidance on form on annual reports.
Top Tips from Officials - Implementing Governance
1. Working in partnership with the sponsor department
A commitment to an effective partnership between the ALB and its sponsor department from inception, will sow the seeds for good governance. Early communication on how the relationship with the sponsor department should work - and developing a written agreement to clearly define it - is advised.
Guidance on the ALB-sponsor department relationship is available at:
Using this code, an ALB and the sponsor department can jointly assess how effective their partnerships are working, at regular intervals.
2. UK Government Investments (UKGI) is the centre of excellence for corporate governance across government. It performs the shareholder function for several complex ALBs.
UKGI’s paper, ‘UK Government Arm’s-Length Bodies: the case for them in specialised delivery and how to optimise their use (PDF, 843KB)’, compliments the Cabinet Office ALB toolkit. In this paper, UKGI poses the following questions to officials, as they consider governance for a new ALB.
- What accountabilities and levers does the ALB Board, Chair, CEO, Ministers, Principal Accounting Officer and Accounting Officer (AO) and Senior Responsible Owner have?
- Where are these accountabilities explicitly set out?
- Does the chair tenure fit with the objectives of the ALB?
- Are escalation routes in the case of disagreement between the ALB Board, AO and PAO explicitly agreed?
- Does the SRO sit in the most appropriate position within the ALB-department structure?
Please see the UKGI website for more information on the organisation and whether it is best placed to deliver the governance function for your ALB.
Whether or not you engage with UKGI in this capacity, you can still seek their advice and expertise on governance across the ALB lifecycle.
3.2. Accountability
3.2.1. Permanent Secretary / Principal Accounting Officer
The Permanent Secretary, usually the Principal Accounting Officer (PAO) of the sponsor department, designates the Chief Executive as the ALB’s Accounting Officer.
The PAO is accountable to Parliament for the allocation and spending of funding or income that the ALB receives. The PAO is also responsible for advising the responsible minister on:
- an appropriate framework of objectives and performance measures for the ALB - and how it fits with the sponsor department’s wider strategic aims and priorities;
- an appropriate budget for the ALB, which reflects the sponsor department’s overall public expenditure priorities; and
- how well the ALB is achieving its strategic objectives, and whether it is delivering value for money.
Overall, the PAO should be satisfied that the ALB has systems adequate to meet the governance, decision-making and financial management standards set out in Managing Public Money (PDF, 1,289KB).
The PAO is also responsible for making arrangements to:
- monitor the ALB’s activities;
- address significant problems in the ALB, making necessary interventions;
- periodically carry out an assessment of the risks both to the department and the ALB’s objectives and activities;
- inform the ALB of government policy in a timely manner; and
- raise concerns about the ALB’s activities with the departmental board and gaining assurance from the ALB that corrective action is underway.
3.2.2. Accounting Officer (AO)
Every ALB must have an AO. The AO will be appointed by the PAO and will be supported by a board structured in line with the UK Corporate Governance Code.
The AO’s Survival Guide can support a new ALB’s Accounting Officer in understanding their role and personal responsibilities.
3.2.3. Parliamentary Accountability
The AO is directly responsible to Parliament for the stewardship of the ALB’s resources. When a select committee wishes to take evidence on matters assigned to an ALB, it will normally fall to the AO to give evidence. ALB office holders are subject to the Cabinet Office’s Guidance on Giving Advice to Select Committees.
However, sponsoring ministers remain accountable to Parliament for their ALB, and PAOs have responsibility for gaining assurance on their ALB(s) performance. Accordingly, a select committee is at liberty to invite the responsible minister, the sponsor department PAO and / or senior policy officials to give evidence, alongside representatives from the ALB.
3.3. ALB Governance Documents
3.3.1. Framework Document (FWD)
HMT requires ALBs to develop a framework document with their sponsor department and submit it to the Treasury Officer of Accounts’ team (ToA), for approval. ToA advises on accounting and financial matters and is responsible for the form of public accounts.
The framework document sets out the ALBs purpose, describes the governance and accountability framework that applies between it and the sponsor department (and with any other departments or devolved administrations with an interest in the ALB’s business).
Whilst not a legal document - rather, an administrative tool - it is imperative for its propriety that all ALBs maintain an up-to-date FWD.
It should reflect the structures, roles and responsibilities in each case, and set out the day-to-day relationship in practice, including governance and financial matters.
The FWD is a public document, which will be published online and added to HMT’s collection page for framework documents. It will also be deposited in the libraries of both Houses of Parliament, in line with parliamentary guidance.
To support you as you draft your FWD, Managing Public Money: Framework Documents provides guidance on information to include, clearance routes and templates.
3.3.2. Accounting Officer (AO) Letter
The AO letter will set out the responsibilities that the PAO will issue to them.
If the ALB is a Non-Ministerial Department or Trading Fund, HMT will issue the AO letter prior to the commencement of the AO’s tenure.
The gov.uk page on Accounting Officer Templates provides guidance on drafting an AO letter both for different classifications of ALB and when appointing an interim AO.
3.3.3. Delegation Letter
At the start of the financial year, sponsor departments will issue a Delegation Letter to their ALBs, to detail funding arrangements for the year ahead. They will issue a further letter if an in-year budget announcement impacts the ALB’s funding.
In the interest of transparency, an ALB’s Delegation Letter will be published on gov.uk, to inform the public on how public money is being spent and what they can expect to see from the ALB in return.
3.3.4. Chair’s Letter
At the start of each new performance year, sponsor departments must issue a letter from the responsible minister or PAO, to the ALB board chair. This letter sets out expectations for the ALB, expressed as SMART outputs, for the new financial year.
The Chair’s Letter Template (ODT, 46.6KB) will support you in drafting your letter.
3.4. Reviewing the ALB
It is important for departments to regularly review the performance of their ALBs - and, as a condition of approval, Cabinet Office and HMT will require that a new ALB is reviewed 18-24 months after it begins operations (and every 3-5 years, thereafter).
Reviews are important for a number of reasons, including:
- assuring the public, ministers and the PAO that the ALB’s function remains useful and necessary and is delivering value for money;
- assessing if there are more efficient alternatives to deliver the government’s objectives. This includes merging an ALB with a similar organisation; and closing the ALB and reintegrating its functions to the department; and
- providing departments with assurance that the ALB is operating with a clear purpose and using an appropriate delivery model.
Reviews should generate recommendations that are tangible and provide assurance to ministers and the public that the ALB is best-placed to deliver the government’s objectives in the most efficient and effective way.
Guidance on the current Public Bodies Review Programme is available on gov.uk.
Chapter 4 - Sponsorship
When implementing governance in a new ALB, it is good practice to consider the principles and capabilities that underpin sponsorship, as presented in the Sponsorship Code of Good Practice.
4.1. What is Sponsorship?
Sponsorship delivers effective relationships between departments and their ALBs, so that they can operate as an efficient outcome delivery system.
Senior sponsors have an important role in setting the standard for great sponsorship of their ALBs. They typically oversee the strategic engagement between the department and its ALBs, work closely with the department’s functional experts and are able to call on specialist expertise as needed, to enable their ALBs to have the right information, tools and capabilities.
The principles of great sponsorship are;
- purpose: a mutual clear understanding of the ALB’s purpose;
- assurance: a proportionate approach to assurance from the department;
- value: mutual sharing of skills and experience; and
- engagement: open, honest and constructive relationships.
Great sponsors apply these principles across six capabilities;
- relationship management;
- agreeing strategy and setting objectives;
- outcome assurance;
- financial oversight;
- risk management; and
- governance and accountability.
Sponsorship provides PAOs with assurance that ALBs are operating effectively, managing and escalating risks, and operating with probity.
4.2. Implementing ‘Good’ Sponsorship
Once you have laid the structural foundation for your sponsorship, you should check its alignment with the Sponsorship Code of Good Practice, which was purpose-built to improve departmental approaches to sponsorship, as they;
- strive to deliver best practice across the six sponsorship capabilities; and
- progress through three levels of maturity - emerging, maturing and advanced.
4.3. Sponsorship Models
No two departments structure their sponsorship teams in precisely the same way, however, the Sponsorship Code of Good Practice groups departmental approaches into three broad models; i) centralised, ii) hybrid and iii) decentralised.
The model of the departmental sponsorship of the ALB should align with both the objectives of the ALB and enable the department to provide support and oversight.
Across each model, functional experts either deliver on behalf of - or support the delivery of - corporate sponsorship functions. Sponsorship should be delivered collaboratively, between the ALB and sponsor department; it requires engagement at appropriate levels to the relationship across the department.
4.4. Sponsorship Assurance
Effective sponsorship is strongly correlated with higher ALB performance and accountability. To measure the maturity of a department’s sponsorship capability, the Cabinet Office Public Bodies team has developed an assurance framework tool - Sponsorship Code of Good Practice - to support self-assessment.
Reported annually via the departmental Operational Delivery Plan, reporting in Q4 of each financial year, it is best practice to include this framework in the departmental Audit Risk and Assurance Committee (ARAC), to assure ministers that the effectiveness of public body sponsorship is increasing.
Top Tips from Officials - Implementing Sponsorship
To implement good sponsorship, the following three considerations should shape a sponsor department’s structure, so that it best support sponsorship delivery:
- sponsorship functions are broadly divided into policy sponsorship (the ‘what’) or corporate sponsorship (the ‘how’) and should work closely with other functions to create a unified departmental approach;
- functional standards should be embedded from the establishment phase. The senior sponsors accountable for managing your ALB should engage with the sponsor departments’ functional leads to provide your ALB with the right information, tools and capacity to adopt functional standards; and
- sponsorship modelling illustrates the department’s approach to sponsorship. Whilst each department is unique, the aforementioned three models show how responsibility for delivering each function is apportioned.
Chapter 5 - Stakeholders
Working with stakeholders who will inform and shape an ALB is a critical part of the design and development stage. As a starting point, consider the following:
- Who are the ALB’s stakeholders?
- How, and in what capacity, should the ALB engage with them?
- At what points of the development process should the ALB engage with them?
This approach will enable you to bring in a range of perspectives at the right time.
5.1. Who Are My Stakeholders?
Stakeholders can include internal teams and external organisations that might advise on key decisions, or provide a secondary service which the ALB will rely upon.
Teams may also want to consider bringing in wider stakeholders, like end users and those with personal experience. These types of stakeholders can provide important insights to inform development and identify potential challenges and opportunities.
The following Policy Lab published blog provides more information on how to apply a Mixed Methods Approach to Stakeholder Engagement, as you work to maximise the diversity of stakeholder perspectives.
5.2. Mapping Stakeholders
As a starting point, a stakeholder mapping exercise can help prioritise and plan engagements with stakeholders. Visualising your analysis is a helpful way to share and check understanding across teams.
The matrix below demonstrates a tried and tested approach to segmenting stakeholders by their level of interest and influence in the ALB.

- Alternatively, analysing stakeholders by their role within a broader system can be effective. For example, is a specific stakeholder a community group that could help raise awareness of the ALB’s aims in their local area?
5.3. Engaging with Stakeholders
Once you have identified and mapped your stakeholders, thinking through the different ways you can engage with them - and what insights you need to gather from them, to inform the design of the ALB - is key.
Top Tips from Officials - Engaging Stakeholders with ALB Design
- Bringing together stakeholders in workshops, to build an initial picture of how the ALB will function, can provide valuable insight when identifying what resources the ALB will need, or what the service user experience should be.
- You can find out more about co-design through the Open Policy Making Toolkit.
- Stakeholders can also help to identify and envision how resources might flow through the ALB, what the key relationships are, where power lies (and where it should lie) whilst keeping the ALB’s purpose in mind. More information on how stakeholders can support work to design and change systems is available at: https://www.systeminnovation.org/article-building-better-systems/#intro-6.
- You may also want to consider whether you need to know more about the ALB’s service users, to really understand their needs and expectations.
- Qualitative research, for example, user interviews or a more in-depth approach such as ethnography, can reveal more about what these stakeholders might need by bringing their voices directly into the design process.
- Stakeholders can also help to test ideas and early concepts. Low fidelity prototypes or service maps can be a useful way to test journeys with multiple stakeholders, enabling them to review the ALB’s design and determine if it is feasible, desirable or viable.
- The Policy Lab blog, Using prototypes to test new policy ideas, provides some advice on using prototypes to test policy ideas with stakeholders.
5.4. Open Meetings and Consultation
- An ALB should consult with its service users and stakeholders on a wide range of issues by means of questionnaires, public meetings or other forms of consultation, so that they are responsive to - and meet the needs of - their customers.
- Consultation should be proportionate to the ALB’s size and resource, reflecting the principles laid out in the government’s Consultation principles: guidance.
- These could include topics which foster a greater understanding of the ALB’s objectives, provide a valuable mechanism for consultation, discuss the future strategy and identify particular current issues.
- Where practicable and appropriate, sponsor departments and their ALBs should release summary reports of meetings.
- ALBs will be best-placed to decide the way in which they ask for views for public meetings; for example in writing, or via the internet.
Chapter 6 - Public Appointments
It is in your interest, when setting up an ALB, that the people you appoint are skilled, experienced and understand the public they serve. An appointment made by ministers to the board of a public body is generally referred to as a public appointment. Appointments can be regulated by the Commissioner for Public Appointments and subject to a Governance Code that sets out the process and principles for how public appointments must be made.
These principles are designed to create a fair, open and transparent process, with appointments made on merit.
6.1. Types of Appointments
Appointments cover a range of roles; from the chair or non-executive director (NED) for an ALB’s or sponsor department’s board, a member of an advisory committee or an individual office holder (e.g. Groceries Code Adjudicator). They can be regulated (under the Governance Code for Public Appointments) or unregulated.
Regulated Roles (PDF, 241KB) are listed on the Public Appointments Order in Council. Departments can ask for roles and bodies to be added to the Order when it is next updated by Cabinet Office.
In the interim, the Order makes provision (Article 2(4)) for departments to ask the Minister for the Cabinet Office to write to the Commissioner and ask for the appointment(s) to be treated as though it were an appointment listed on the Order.
You should, therefore, carry out recruitment as if the role or ALB was already on the Order, following the same procedures. If the ALB does not yet exist, appointments must be made to the sponsor department; for example, as a member of an expert committee.
Ministers can also make appointments that are not regulated by the Commissioner. In this scenario, the usual public law principles applicable to all ministerial decision-making will still apply.
6.2. Scrutiny
To gain further assurance that the principles of the Governance Code are being practised, departments can include the following additional layers of scrutiny in the public appointments process:
- Significant Appointments: ministers can ask for public appointments to be treated as significant appointments with the agreement of Cabinet Office and the Commissioner for Public Appointments. This would require the presence of a Senior Independent Panel Member (SIPM) on the Advisory Assessment Panel, which provides a list of appointable candidates to a minister for them to make a decision on who to appoint. The current list of bodies/roles which require a SIPM is published by the Commissioner.
The SIPM should be someone familiar with senior recruitment and the principles of public appointments. They have a responsibility to highlight any breaches of the Governance Code during the appointments process.
SIPMs should be independent of the sponsor department and the ALB, and they should not currently be politically active. The responsible Secretary of State should consult and agree with CO ministers, to treat an appointment as significant.
The SIPM should have specific responsibilities, set out in an appointment letter to highlight any material breaches of the Governance Code that occur during the appointments process. The appointment letter must be copied to the Commissioner for Public Appointments.
Annex A within the gov.uk published Governance Code for Public Appointments (PDF, 132KB) provides a model letter template for the SIPM.
- Select Committees: some ALB executive and board appointments could be subject to pre-appointment scrutiny by the department’s select committee. This usually involves the committee meeting a minister’s preferred candidate before the appointment is confirmed.
Inclusion on the list of pre-appointment scrutiny roles is agreed between the sponsor minister and the chair of the relevant select committee, and confirmed by the Cabinet Office (who publish the list as an annex to their guidance (PDF, 306KB)).
To understand if your ALB might be subject to select committee pre-appointment scrutiny, it is advisable to work with the sponsor department and seek advice on this matter from their Parliamentary Team.
Guidance on the scrutiny process and criteria for which roles should be subject is available at: Pre-appointment Scrutiny Guidance (PDF< 306KB).
Departments requiring further advice on the policy around public appointments should contact their departmental public appointments team in the first instance, or the Cabinet Office on: publicappointments@cabinetoffice.gov.uk.
6.3. Recruitment
6.3.1. No.10 Appointments Team
Whether or not the appointment is regulated, sponsor departments should check with the No.10 appointments team, to determine the extent to which the Prime Minister should be involved in the appointment process. You should speak to your departmental public appointments team with regards to this.
The ALB sponsor team should plan engagement with the No.10 Appointments Team into timelines for the appointment campaign if required.
6.3.2. HMT
Before advertising the role, an ALB should obtain the necessary clearances for remuneration, both within the sponsor department and from HMT. Guidance for Approval of Senior Pay (PDF, 192KB) provides details of when HMT approval is required and how to obtain it.
6.2.3. Cabinet Office
Sponsor departments must first consult with the Cabinet Office and seek ministerial agreement to use recruitment consultants, before launching the campaign.
When you have gained ministerial approval to launch a recruitment campaign, the public appointments team in your sponsor department will support with next steps.
6.3.4. Due Diligence and Tenure
The sponsor department is responsible for carrying out due diligence checks, during the recruitment process.
Candidates must declare potential conflicts of interest during the application process. The Advisory Assessment Panel should discuss with them how these might be managed if they are selected for interview. Successful candidates are subject to security vetting checks before they can commence their new role in the ALB.
Subject to statutory provisions, ministers will decide on length of tenure for an appointment. There is, however, a strong presumption that no individual should serve more than two terms, or serve in the same post for more than 10 years. In exceptional cases, ministers may decide that an individual’s skills or experience are needed beyond this time period.
ALBs should notify the Commissioner for Public Appointments of such exceptional re-appointments/extensions, before they are announced.
6.4. Appointee Status
Public appointees are office holders rather than employees.
More information on office holder roles - and how their status and employment rights differ from others in the workplace - is available in guidance on Employment Status.
6.5. The Board
6.5.1. The Role of the Board
The role of the board, its chair and members must be clear and fully understood by sponsors, the department’s principal accounting officer and ministers. This information is set out in the ALB’s governing documents (e.g. legislation, articles of association) and administrative documents (e.g. framework documents).
6.5.2. Code of Conduct
An ALB’s board is required to have a code of conduct in place, to which members must adhere. The code should be publicly available and should set out the conduct expected of board members.
The sponsor department should approve the code of conduct for board members and the terms of reference, composition, and membership for the audit committee.
The Treasury Audit Committee Handbook (PDF< 724KB) contains further useful information for drafting the Code of Conduct for an ALB’s board.
6.5.3. Induction
Following their appointment, new board members should be invited to an induction. The Cabinet Office provides quarterly induction sessions on what it means to be a board member in the public sector.
Please direct questions on these induction sessions to the Cabinet Office Public Bodies Reform Team, at: nedinduction@cabinetoffice.gov.uk.
Sponsor departments and individual bodies should also offer their own induction, from their particular perspective. This bespoke induction should make it clear to individual board members whether the board is advisory or fiduciary.
6.5.4. Board Appraisals
An effective board is crucial to an ALB’s effectiveness, and an effective ALB delivers better outcomes for the public. Through regular review and appraisal of their boards and non-executive board members, ALBs can realise a number of benefits.
Further information on conducting a Board Effectiveness Review, Non-Executive Director appraisals and board chair appraisals is available at: Arm’s-Length Body Boards: Guidance on Reviews & Appraisals.
Top Tips from Officials - Recruiting for an ALB’s Board
- Recruitment for a new ALB’s board should start with the chair, as they should be a panel member for subsequent recruitment of board members.
- This means that, when planning the recruitment timeline for an ALB’s Board, two separate campaigns must be factored in, preferably staggered to allow the chair to be recruited first.
- The following resource will support decision making, when recruiting board members for a new ALB:
- The Seven Principles of Public Life
- Code of Conduct for Board Members of Public Bodies
- The Twelve Principles of Governance for ALB Non-Executive Directors
Chapter 7 - Human Resources
Government Functional Standard GovS 003: Human Resources
When considering human resources (HR) for a new ALB, the main distinction is whether it will employ ‘civil servants’ or ‘public servants’. This impacts whether the ALB’s HR will replicate that of the sponsor department - as in the case of executive agencies and non-ministerial departments, which employ civil servants.
This will also determine whether your ALB has the option to shape its own HR policies - as in the case of ALBs that employ public servants.
Whilst ALBs have the option of shaping their own HR policies, equally, many opt to mirror those of the sponsor department.
7.1. The Role of the Sponsor Department
The role of the sponsor department is dependent on the level of independence required by an ALB. In general, ALBs may establish their own HR systems and sponsor departments can:
- provide support and advice on HR matters;
- share HR management practices with ALBs that meet the minimum standard set out in the Civil Service Management Code (DOCX, 150KB); and
- keep ALBs informed of government commitments and changes in employment policy that may impact it.
Whilst ALBs are able to establish their own HR systems, if your ALB joins the Civil Service Pensions Scheme, formal systems of reporting and control are required between the sponsor department and ALB.
7.2. Recruitment
Recruitment to new posts should be conducted through fair and open competition. When planning recruitment, the length of recruitment drives - including the average time to gain security clearances for successful candidates - is an important factor to be mindful of, as this can take time.
Given this, it’s important to consider early appointment of senior staff, as well as staff with particular specialities e.g., HR, Finance, Security, as necessary for the ALB.
Staffing options should be among your first considerations, when setting up a new ALB.
Top Tips from Officials - Staffing Options
Recruit its own staff: The power enabling ALBs’ to employ their own staff sits within the legislation used to establish it. Depending upon the ALB’s independence from its sponsor department minister:
- An ALB can consider replicating or utilising the sponsor department’s recruitment system. This option is applicable for roles that will be filled by civil servants and / or public servants.
- The ALB can implement its own systems, particularly when it is not intended to be an accredited body for civil service jobs. This option is not available for roles that ALBs intend to recruit civil servants into. For these roles, recruitment must be carried out in line with existing civil service processes.
Second civil servants from the sponsor department or other departments / organisations for specific skills, like HR:
- This is appropriate for short-term, transitional phases, where there is a need to efficiently onboard the right knowledge, skills and expertise. The ALB may wish to take legal advice on the terms of temporary transfer.
- Advisory ALBs rarely employ their own staff and are, instead, supported by civil servants from the sponsor department.
Permanently transfer staff from existing organisations:
- When staff are transferred permanently from existing organisations, the ALB should give early consideration to their pay, pensions and other terms and conditions of employment.
- In most cases, the Transfer of Undertakings (Protection of Employment) Regulations (TUPE) will apply.
Annex B of the Public Bodies Handbook: Part 1 (PDF, 888KB) illustrates the differences between the categories of ALB (and other public bodies classifications, more generally) dependent on their comparable characteristics. Understanding these characteristics will provide a starting point in identifying whether a new ALB requires public servants, civil servants, and on what terms.
7.3. Security and Nationality Rules
The Baseline Personnel Security Standard (PDF, 1,364KB) provides guidance on pre-employment screening of government employees and contractors. It applies to an ALB whose staff have access to government assets. Civil service nationality rules cover all staff employed by the civil service and are set out in the Civil Service Management Code (DOCX, 150KB).
Office holders in ALBs that are not civil servants are not covered by the civil service nationality rules. However, if the nature of work requires the implementation of nationality rules, the ALB should seek advice from its sponsor department HR.
7.4. Terms and Conditions
Most statutes provide for the approval of terms and conditions by the sponsor department’s minister and cannot be changed without their agreement. All terms and conditions of employment should be set out clearly in a staff handbook or on an accessible website.
Terms and conditions should include lines on confidentiality. Office holders owe a general duty of confidentiality to their appointing body under civil law and are required to protect official information held in confidence and to make arrangements for necessary disciplinary sanctions for breaches.
The Official Secrets Act 1989 makes unlawful disclosure of certain limited categories of information (for example security and intelligence, defence, international relations, and information which may lead to the commission of crime) a criminal offence.
As not all office holders are civil servants, the ALB should adopt a staff Code of Conduct covering:
- private interests and possible conflicts with public duty;
- the acceptance of gifts and hospitality;
- shareholdings;
- disclosure of official information;
- political activity - including clear rules on restrictions on political activity for ALB office holders; and
- effective and clear procedures through which office holders can raise concerns around improper conduct, including awareness of the Public Interest Disclosure Act 1998 which protects individuals making certain disclosures of information in the public interest.
7.5. Pay and Grading (including exceptions granted by CS)
HMT issues annual Civil Service Pay Remit Guidance which provides information on the approval process for annual pay awards (i.e. pay remits) and the Government pay and workforce policy. This includes information on the determination of ALB pay remits. The sponsor department should make ALBs aware of updated pay remit guidance. All pay remits must be processed to reflect this guidance before annual pay negotiations with staff and trade unions can begin.
Pay systems should be judged against the criteria of value for money, flexibility, financial control, and linking pay to performance. Where ALBs recognise Trade Unions, they should prepare a local pay bargaining plan when it first takes responsibility for its own pay bargaining.
In general, approval for Chief Executive pay is primarily the responsibility of the sponsor department in consultation with the HMT. Where legislation exists for formal HMT approval, changes to Chief Executive pay will require agreement from the Chief Secretary to the Treasury.
HMT provides guidance on the senior pay controls process (PDF, 192KB). Senior pay must be set with the following principles:
- senior appointments should be remunerated at an appropriate level providing value for money;
- senior appointments should be remunerated at an appropriate level to recruit, retain and motivate the best people;
- senior remuneration should be set at an appropriate level that is consistent across grades;
- recruitment should look beyond London to all corners of the UK, so that it better represents the country we serve; and
- recruitment should attract a wide range of talent from diverse backgrounds.
Top Tips from Officials - The Executive Team
The level of decision making over executive recruitment that the sponsor department may choose to have materially affects ALB independence.
For example, if the department recruits only the chair and non-executives, leaving executives to be recruited in turn by them they are giving the organisation considerable autonomy. Whereas, if the department retains recruitment control for the CEO and other members of the executive, they are creating the leadership team in their own vision. The department can also stipulate the length of tenure for the executive roles or leave this to the organisation.
As well as a CEO, usually there is a requirement for a suitable qualified Chief Finance Office to be in place before an AO will delegate funding. Factors to consider in this decision-making include:
- level of political interest in the roles;
- required specialist expertise or skills – and who would be best placed to identify these in the recruitment process;
- the autonomy intended for the CEO in building their own team; and
- roles that the departmental AO and/or policy lead would need assurance on (for example the CFO).
Timing
In order for the new ALB to operate and secure the AO’s confidence in its ability to receive and manage funding and take on statutory functions, it will need a quorate executive in place. The quoracy of the executive should be defined by the department (remember to allow some flexibility, for the Executive to be able to function with vacancies).
The Executive - particularly the CEO - needs to be in place, before the ALB starts operating. This should happen before the ALB exists as an entity to hire them so they should be temporarily brought on to the department’s payroll.
How the inaugural Executive is recruited does not need to be the way that future vacancies are filled. So, when the sponsor department needs to run a recruitment process to create the ALB, this could be a one off with all future executive recruitment at the discretion of the ALB.
The size of the Executive Team
It is generally considered that Executive Teams should be no more than 10 people for effective decisions to be made in an organisation. The Executive also needs to be large enough to be able to undertake the roles required in sub-committees such as the Remuneration Committee and the Audit Committee.
The size of the executive will impact the size of the board. A good rule of thumb is to mirror the UK Corporate Governance Code. This recommends that listed large companies should have at least half of their board, excluding the Chair, as Non-Executive Directors.
7.6. Pensions
Pensions can be complex - and early planning on pension processes is advisable.
The HMT Workforce, Pay and Pensions Team (WPR@hmtreasury.gov.uk) should have consulted about powers and plans during the ALB classification stage. If your ALB requires detailed departmental oversight, the powers should make the arrangements subject to the approval of the sponsoring minister. Departments must, when approving the ALB’s pension plans, conform to public service pensions policy.
There are various ways to establish a pension plan - and many public services offer contracted out occupational pension schemes as part of their remuneration package. That said, there is limited scope to diverge from normal terms for public services when ministers and their departments have a supervisory role in the ALB.
Occupational pensions schemes for staff of ALBs can be provided by:
- admittance to an existing scheme;
- a stand-alone unfunded scheme;
- a stand-alone funded scheme;
- a funded scheme run by a licensed pensions provider; or
- an unfunded, pay-as-you-go, plan with another public service scheme.
Only in exceptional circumstances, such as when an ALB has a specific and short life span as a public service organisation, should pensions not be provided. In such circumstances, a pay uplift may be made to compensate for non-pensionable employment.
Other possibilities include negotiating admission to existing controlled schemes run by organisations with whom the ALB has close connections, or who share the same sponsor department.
Many ALBs will have a close and continuing affinity with the civil service and it may be possible to simplify the pension plans by admitting the staff to the Principal Civil Service Pension Scheme (PCSPS).
When an eligible ALB joins the PCSPS, pay decisions that may impact on pensions, such as making allowances pensionable, must be approved by the Civil Service Pensions Department at the Cabinet Office. When office holders are admitted to PCSPS, accountability and reporting for their pensions administration becomes the responsibility of the sponsor department.
To admit staff to PCSPS, the Civil Service Pensions Division, you must consult with the Cabinet Office at the earliest possible stage, ideally before founding legislation.
Admission is achieved by adding the ALB to Schedule 1 of the Superannuation Act 1972 usually through a provision in the founding legislation.
More information on ALB eligibility to join PCSPS - and the responsibilities of the ALB and sponsor department who have joined the scheme - is available at: Applying to Join the Pension Scheme.
7.7. HR Systems
All ALBs should implement performance management and appraisal systems - and taking learning from the sponsor department’s existing systems can be a useful starting point. The sponsor department must decide on the ALB’s key performance areas and how these can be measured on an individual basis.
The ALB’s board should agree performance targets for the Chief Executive Officer and equivalent senior posts. These targets will be used to determine eligibility for bonuses, when bonus arrangements are offered.
All ALBs must have disciplinary procedures and systems in place, aligned with its code of conduct policies. If ALBs wish to pay compensation for severance of employment, such payments may need approval from the sponsor department.
HR systems must operate in compliance with equality legislation and codes of practice. ALBs should draw up an equal opportunities plan, to provide assurance that employment practices and policies comply with equality legislation and guidelines.
Guidance on developing an equal opportunities plan is available from the Equality and Human Rights Commission (PDF, 1,148KB). Sponsor departments are responsible for keeping ALBs informed of government commitments and changes in equality legislation.
7.8. HR Policies
Below is a list of corporate policies to consider implementing. Alongside each policy, a Data Protection Impact Assessment may need to be completed as per UK GDPR and the UK Data Protection Act (2018).
Top Tips from Officials - HR Policy Owners
| Corporate Policy | Recommended Owner |
|---|---|
| GDPR | HR Director |
| FOI | HR Director |
| Public Sector and s.75 Equality Duties | HR Director |
| Secondments/Attachment/Exchange | HR Director |
| Whistle Blowing | HR Director |
| Procurement | Finance Lead |
| Business Continuity | COO |
| Financial Regulations | Finance Lead |
| Payroll | Finance Lead |
| Travel and Expenses | Finance Lead |
| Anti-Corruption, Bribery and Fraud | Finance Lead |
| Business Risk Management | PMO |
| Ill Health Retirement | HR Director |
| Maternity/Paternity Leave | HR Director |
| Annual/Family/Sick Leave | HR Director |
| Attendance & Annual Leave | HR Director |
| People Development | HR Director |
| Recruitment | HR Director |
| Health and Wellbeing | HR Director |
| Office Holder Safeguarding | HR Director |
| Physical Security | Security Lead |
| Cyber Security | Security Lead |
Chapter 8 - Finance, Audit & FSODs
Government Functional Standard GovS 006: Finance’
8.1. Managing Public Money
The relationship between the government - acting on behalf of the Crown - and Parliament - representing the public - is central to the management of public resources. Ministers implement government policies, and deliver public services, through public servants; but they are able to do so only when Parliament grants the right to raise, commit and spend resources.
Parliament looks to HMT for assurance that:
- departments use their powers only as it has intended; and
- revenue is raised, and the resources raised are spent only within the agreed limits.
Hence it falls to HMT to:
- set the ground rules for the administration of public money;
- account to Parliament for doing so; and
- alongside the sponsor department and the ALB itself, feed into Public Accounts Committee / National Audit Office activity which scrutinises - and reports on - how ALBs spend public funds and their value for money for the taxpayer.
Managing Public Money (MPM) is a comprehensive tool to learn from, setting out a full list of requirements as you plan financial structures and activities for your ALB. Alongside MPM, The Green Book provides guidance on the design and use of monitoring and evaluation before, during and after implementation.
An example of these requirements for public bodies is grants compliance.
Accounting Officers are accountable for ensuring that government grant schemes are compliant with the Government Functional Standard: Grants and report against compliance in the Accounting Officer System Statement (AOSS).
The Government Functional Standard: Grants is applicable to all UK Exchequer funded grant schemes. Sponsor departments must require that their grant making ALBs provide evidence of governance, policies, and processes that will deliver full compliance with the grants functional standard and the 10 associated minimum requirements for general grants - which set minimum expectations across the grants lifecycle - this includes the provision of data to the grants pipeline, in line with the requirements of the Pipeline Control. This includes subsequent developments published by the government as a result of internal consultation.
The ALB Framework Document should make explicit reference to the need to comply with all relevant functional standards.
Top Tips from Officials - Cabinet Office Controls
Central government organisations, including sponsor departments and their ALBs, must obtain Cabinet Office approval when they want to spend money on specific activities, unless they have received an exemption during set up.
Cabinet Office Spend Controls provide enhanced assurance on significant and complex areas of spending, such as:
- advertising, marketing and communications;
- commercial - including consultancy and professional services;
- digital and technology;
- contingent labour;
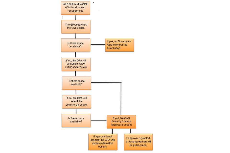
- national property control;
- facilities management (FM);
- redundancy and compensation; and
- learning and development.
Please refer to the Cabinet Office Controls collection for guidance on the process.
8.2. Financial Management Requirements
8.2.1. Designation of the CEO
The decision to appoint a CEO for an ALB normally rests with the board. In making the appointment, the board will be acting in the knowledge that the CEO will have to carry the responsibilities of the AO, but the decision to designate the CEO as the ALB AO is the responsibility of the sponsor department’s AO alone.
For this reason, it is desirable for the sponsor department AO, or their representative, to be involved in the process of appointing the CEO and consulted about actions which might lead to their removal.
8.2.2. Annual Reports and Accounts
The authority - for example, legislation establishing the ALB - will normally provide for the accounts to be in a form directed by the department’s Secretary of State, with the approval of HMT and the accounts direction issued by the sponsor department, aligned with the usual financial accounting system for the ALB classification of the body.
ALBs should produce a combined report and accounts. The Government Financial Reporting Manual, 2022-23 (PDF, 1,408KB) provides guidance on annual reports.
8.2.3. Management Statement and Financial Memorandum
The terms and conditions that a sponsor department attaches to the funding of an ALB - and the arrangements for setting its financial and performance targets - should be clearly set out in its Management Statement and Financial Memorandum.
8.2.4. Corporate Plan
The corporate plan is the main output for the first two stages of strategic planning. It should include a strategic analysis of the environment in which the ALB operates, and identify strategic options.
8.2.5. Annual Operating/Business Plan
The annual business / corporate plan covers the third stage of strategic planning. This includes the implementation of the ALB’s approved corporate plan, which should provide detail on the agreed financial and service targets, resources and corporate strategy.
8.2.6. Preparation of Budgets
ALB expenditure scores in departmental budgets and, as such, the same principles apply to ALB budgets as departmental budgets. Please refer to the Consolidated Budgeting Guidance, for more information.
8.2.7. Performance Targets
These should be incorporated in the overall planning process and in the budgeting and management information systems.
8.3. Audit Requirement
For any government organisation, including ALBs, there will always be two significant sources of independent and objective assurance: internal audit and external audit.
8.3.1. Internal Audit
Internal audit activity should be overseen by an Audit Committee, who will report directly to the board. The committee’s activity should adhere to the following guidance:
- Audit Committee Handbook;
- Public Sector Internal Audit Standards (PDF, 424KB); and
- Government Functional Standard GovS 009: Internal Audit.
8.3.2. Appointment of External Auditors
The ALB’s Board should gain assurance that an external audit service is in place - in most cases, the Comptroller and Auditor General should be the external auditor for the ALB.
Whilst the work of the External Auditor is not primarily conducted for the benefit of the organisation, the ALB should nevertheless fully engage with this activity; acknowledging the Auditor’s right of access to records and information that are deemed necessary to discharge their duties and complying with requests for such information.
More information on external audit requirements for an ALB can be found in the following products:
- Audit and Risk Assurance Committee Handbook (PDF, 724KB); and
- Requirements for Reviews in Public Bodies.
8.4. Budgeting and Accounting
ALBs should produce and publish their own annual report and accounts in line with the government Financial Reporting Manual.
Its accounts will also be consolidated into those of the sponsor department. Top-level financial Information about ALBs is reported annually in the consolidated Public Bodies Dataset. All ALBs included within the sponsor department’s designation order will be consolidated into the department’s group accounts and are required to submit information and data as necessary, within the stipulated timelines for the consolidation.
Central government-wide formal spending controls on specific aspects will usually apply to ALBs in the same way that they apply to the sponsor department (except when specific exemptions have been agreed by the Cabinet Office, in the Cabinet Office Controls Guidance).
You should discuss and agree proposals to secure exemption from these controls with the Cabinet Office Controls Team, who are contactable at: cabinetofficecontrols@cabinetoffice.gov.uk.
Chapter 9 - Communications
Modern Communications Operating Model 3.0
9.1. Modern Communications Operating Model
The Government Communications Service (GCS)-produced Modern Communications Operating Model, sets out the different elements that an organisation - including ALBs - should consider as it sets up, builds and leads a new communications team.
With each activity within the operating model rated as ‘Must’, ‘Should’ or ‘Could’, this product will support the prioritisation of task delivery in a new communications team under the following disciplines:
- people and structure;
- policy; and
- guidance and tools.
The Operating Model compliments guidance in the Government Functional Standards: Communication. Should an ALB intend to deviate from the standards set out in the Operating Model, it should contact GCS for information on the exemptions process.
Top Tips from Officials - Early Communications Considerations
Whilst every new ALB’s communications requirements will differ, some basic things to consider during start up include:
- brand identity, with supporting brand guidelines;
- website and email addresses;
- clearance processes so the comms lead can get content signed off fast.
- shared file drive for collaborating;
- responsive IT support team; and
- supportive finance team and processes to authorise comms spend.
9.2. People
9.2.1. Size
Early consideration of the following questions will lay a path to recruiting a communications function for a new ALB:
- how many people the communications team can have;
- does the ALB have the power/funds to recruit them; and
- which communications functions the team will need to deliver. These include media relations, digital communications, marketing, events, branding, design, engagement and internal communications.
It is worth bearing in mind that no single communications officer is likely to be an expert across all communications functions.
Unless the sponsor department continues to handle media queries, a specialist press officer will be vital. This is not a skill that can be rapidly learned on the job - and there are huge reputation issues if you get it wrong.
Design capability is not usually part of the communications specialist’s arsenal. If possible, arrange design support from your sponsor department or an external supplier. If your ALB has a gov.uk website, it will need at least two people to publish content, unless the sponsor department can provide support for these duties.
9.2.2. Skills
The skills to prioritise when recruiting your ALB’s communications team include:
- strong writing ability;
- ability to see the big picture; and
- ability to bring that big picture to life in communications - both internal and external. This is vital from the ALB’s inception and is best done in-house, rather than by the sponsor department.
9.3. Recruitment
Communications support for HR should be among the early priorities when setting up a new ALB. To recruit at pace, your ALB needs consistent branding. The ALB’s communications lead should work with the HR lead to develop and implement:
- a candidate pack with the correct brand;
- a clear summary of the offer to new employees (which may itself be evolving rapidly), so that hiring managers are supported in giving candidates the right information;
- an efficient onboarding process for new joiners; and
- support for advertising and promoting roles. This can be surprisingly complicated to organise. For example, the new ALB may not be able to use Civil Service Jobs - or this approach may not be appropriate. In this scenario, the ALB should take steps to identify available alternative platforms through which to advertise, and recruit for vacant posts.
9.4. Marketing
A new ALB is unlikely to be doing a lot of marketing at the outset, but it may need basic fact sheets or leaflets. For these, you need agreement on brand identity, core narrative and design resources.
You also need a marketing budget and method of payment. Procuring and paying suppliers can be a time-consuming process for new ALBs, so it is wise to factor time taken to overcome barriers in this area into timelines.
The decision to outsource brand identity or not, and the size of any marketing budget, is not a given and should be made based on individual circumstances and resource availability.
9.5. Branding
A brand identity and a website are the first sign that a new organisation exists. If you need to use HM Government branding, the sponsor department should organise this.
Some new bodies need independent branding to signify distance from government.
Organisations like Design 102 - the Ministry of Justice design team, which supports other government bodies with brand and design needs - can create a simple brand identity with supporting guidelines quickly and easily. You may not need more than this at an early stage – it is easy to do, without a significant financial spend.
Top Tips from Officials - Branding
Website
ALBs may have to appear on www.gov.uk. If so, the Government Digital Service will support you in building a web presence. This is not a quick process, so you should get the ball rolling for this process sooner, rather than later.
ALBs should recruit at least one experienced communications person who has training on - and experience using - the gov.uk content management system. Failing this, the sponsor department will need to support all content publishing.
If you require a separate website for your ALB, an outsourced web agency will provide this service.
Email Addresses
Identifying what email address ALB staff should be on - and getting this set up before operations go live - is among the most pressing first tasks to action. This can take time, as it requires IT input.
Social Media
Communications specialists are best placed to assess if and when the ALB launches social media channels, as they need to be actively managed.
Those who are responsible for running social media channels should have guidance for how to manage them, given they are a vital tool in managing the ALB’s reputation.
Core Narrative
Developing and maintaining a core narrative will enable consistency in messaging about the ALB, its purpose and activity, across different channels.
Your sponsor department can be involved in this product’s development but, often, your ALB’s messaging needs to be bespoke and different from theirs.
Tone of Voice
An ALB’s corporate tone of voice is a helpful guide for new staff. It can usually be expressed in three adjectives, such as ‘expert, authoritative, fair’ or ‘friendly, welcoming, supportive’ and helps team members write consistently.
Style Guide
Please refer to the gov.uk published style guide, which sets the standard for style, spelling and grammar conventions for all content published on GOV.UK.
This product defines a corporate typeface and format for documents, together with templates, usage guides, guidance on accessibility and other areas. The style guide enables consistency across all communication channels.
9.6. Publications
Publishing and communications processes should be included in your ALB’s communications plan. If you are new to drafting this product, The Communications Plan (DOCX, 155KB) will guide you through the process.
ALBs must provide the public with copies of government publications as far as is reasonably possible, except in the case of sensitive or confidential information, or that which may jeopardise national security. Office holders should seek further advice from their sponsor department where the use of publicity and advertising might be viewed as novel or contentious - and before employing PR consultants.
You will find further guidance at:
- The National Archives - Guidance on Publishing; and
- Government Communication Service (the network for government communications professionals) - Guidance on Government Communications.
9.7. Media
If the sponsor department is not handling media queries in the ALB’s early days, the ALB will need:
- a method for journalists to contact you with questions;
- agreed service level provisions;
- a clearance process for media enquiries and handling interview bids;
- a press notice template, to document planned public announcements; and
- a distribution list for journalists. In the short term, a new ALB could use its sponsor department’s press team’s list, until it develops its own.
A press office often does not scale down well, once operationalised. It is best to be clear with stakeholders from the offset if the ALB intends to offer a very limited service - for example, it will only respond to media enquiries in working hours.
9.8. Internal Communications
The importance of internal communications cannot be overstated. ALBs evolve fast once operations go live, and the team needs consistent, supportive information.
Many ALBs will not have a dedicated internal communications officer, but the senior comms lead should understand the importance of good internal comms and advise senior leaders on best practice. As the team expands, an office holder who manages internal communications channels and coordinates content will be beneficial.
An intranet is a valuable internal comms tool, but not something which can be easily built by a single comms officer. An ALB’s ability to have an intranet is dependent on its IT arrangements. This feature may need to be delivered by an external supplier.
9.9. Engagement
At the early stage of the ALB’s lifecycle, engagement may just be with government departments. Regardless of the size and scale of engagement activity, it is essential to be clear about the ALB’s identity, its remit and its timeline for operations.
It is unlikely that a new ALB will have a dedicated engagement lead in the comms team at this stage. As most external relationships may sit across teams in the ALB, it is important to be clear on where responsibility for engagement activity lies.
Chapter 10 - Property and Workplace Solutions
Government Functional Standards, GovS 004, Property
This section will support a new ALB as it works to obtain property and workplace solutions. By this stage, the ALB will have already obtained ministerial approval on its location, having worked with the Cabinet Office Places for Growth Portfolio whilst developing the business case.
10.1. Future Location Planning
10.1.1. Places for Growth
Places for Growth is a government-wide programme delivering on the commitment to move 22,000 civil service roles, and 50% of UK-based senior civil service roles, out of Greater London by 2030. The Portfolio works closely with sponsor departments and ALBs to deliver this ambition through the relocation of civil service and public servant roles from London to locations across the United Kingdom and no newly created ALB will be located in London, without a compelling operational reason that has been approved through a business case.
The Declaration on Government Reform sets out how the government will look beyond London to all corners of the UK, for a civil service that is representative of the communities we serve.
10.1.2. The Plan for London
The Plan for London will see London remain a vibrant civil service location, with a streamlined estate and fair access to space for London-based operations.
Under the plan, Whitehall will continue to be the civil service centre for Ministerial and parliamentary activity. Outer London hubs will offer modern, sustainable environments with flexibility in locations across London for civil and public servants, with many operational teams or London-essential ALBs located.
10.2. Property Management
Once established, new ALBs may be responsible for managing government property, including substantial portfolios of land, buildings or infrastructure. In almost every case, the ALB is likely to need at least some office accommodation, and will need it to be managed either directly or by commissioning and paying for others - normally the Government Property Agency (GPA) - to manage on their behalf.
The Government Property Strategy provides strategic direction for the roles that are required to fulfil the government property function in an ALB. It sets out:
- expectations for work that must happen, to acquire government property; and
- outlines the required governance, planning cycles, management practices, reporting and assurance processes.
10.3. Acquiring Office Space Through the Government Property Agency
The Government Property Agency (GPA), a Cabinet Office-sponsored executive agency, directly manages the government’s office estate and some other asset categories, such as storage facilities. It should be the first point of contact for setting up office accommodation, so that a new ALB’s property plans are aligned with the Government Office Portfolio. You can reach the GPA at: comms@gpa.gov.uk
The GPA will support you to acquire office space in the ALB’s approved locations. They will work to identify potentially suitable offices, but the final decision on preferred location will rest with the ALB.
A flowchart, which sets out the steps that the GPA will take to identify office space for a new ALB, is set out in Annex A.
Top Tips from Officials - Working with the GPA
When looking to secure office or storage space especially, please contact the Government Property Agency, who will work with you to explore your options.
The GPA can offer the following services to a new ALB:
- Asset manager: Managing central estate offices and warehouses;
- Landlord: Supporting the ALB, as a GPA tenant;
- Service provider: Providing workplace services for an ALB; and
- Strategic property advisor: Providing portfolio advice to the ALB.
For policy and guidance, locations and the government property function, contact the Office of Government Property at, ogpsecretariat@cabinetoffice.gov.uk.
10.4. Governance and Reporting
As part of its governance structure, ALBs must report on government property, to fulfil property function requirements. Stakeholders that the ALB should report to include the sponsor department, the OGP, the GPA, and property function boards.
Reporting includes State of the Estate returns (for Parliament) and support to central data systems (e-PIMS or InSite), using the Government Property Data Standard.
Chapter 11 - Digital, Data & Technology and ICT
Government Functional Standard GovS 005: Digital
11.1 ICT
Naturally, a new ALB’s ICT function will look different depending on its purpose. Securing and implementing ICT can take time, as the ALB may need to procure a specialist system, train staff or recruit the right expertise. Therefore, it is important for ALBs to begin mapping out necessary ICT, by identifying:
- an ICT plan; and
- the parameters for its operational capability.
Top Tips from Officials - Developing an ICT Plan
When deciding the ICT capability necessary for a new ALB, there are two categories of ICT to consider, set out below.
- Hardware
- Laptops/Desktops
- Printers
- Headsets
- Workplace Adjustment equipment
- Software
- What ‘business as usual (BAU)’ applications does the ALB require? E.g. Google/Microsoft, webpage?
- Does the ALB require specialist software? If so, it also needs to consider procurement of software and the costs associated with it.
- Will office holders need to be trained on the new software?
- Does the team have the skills to deliver training?
- How often should ICT training be delivered - and how detailed should the training offer be?
The Government Service Manual for Technology will support you as you develop an ICT plan for a new ALB.
11.2. Digital
New ALBs should also consider their immediate and/or longer term needs for organisational web presence and digital services, to support engagement and operational delivery for their sector/stakeholders.
They will need to invest in the skills and capabilities needed to provide user-centred, accessible digital services, aligned to the Governments Service Standard and Functional Standards.
All digital services established by ALBs should self-assess against the Central Digital and Data Office (CDDO)’s published service performance framework, with the expectation that they should be at ‘great’ standard, or have transformation plans in place to reach it within 6 months.
Even when an organisation’s operating model dictates third-party delivery of these services, there will need to be some digital leadership and expertise in-house. Without this expertise, it will be challenging for the ALB to understand if suppliers are:
- delivering quality services in the right way;
- providing value for money;
- delivering desired outcomes; and
- supporting users’ needs beyond the logistics of delivering the technology.
Chapter 12 - Security
Government Functional Standard GovS 007: Security
Security is unique in each ALB; it varies greatly, depending on factors including its purpose, size and functions. Given that security will be bespoke to a new ALB, the best thing it can do is undertake early assessment, to identify what the security requirements are. Seeking early support from security experts - either from within the sponsor department, or externally - is also beneficial in the early stages of ALB set up.
12.1. Early Assessment
When assessing security requirements for a new ALB, the following factors are crucial to consider:
- the scale of the security requirement for the ALB; and
- what help is needed to shape the security picture.
The ‘Top Tips’ table below suggests additional questions that will support the decision-making process, during the early assessment stage of security planning.
When the ALB has an idea of the size of its security requirements, the following factors are important to consider:
- does the ALB need a separate security workstream, or can security fit within wider functions such as ICT and Estates (Building Security)?
- Lead-in times for acquiring the right people and kit, as these can be lengthy and may require dedicated project management.
12.2. Implementation and Assurance
Security assurance will depend on the size of security needed for a new ALB. Whether or not the need for a separate security workstream is identified, to enable effective and efficient assurance, the following factors should be considered:
- What security measures does the ALB need?
- Estates: all government and ALBs should meet minimum standards of physical security, with Tier III measures, subject to a robust accreditation process.
- Building security: third party agreements to provide round-the-clock security where necessary, vetting contractors etc.
- Personnel: office holders should be vetted and trained to equip them with an understanding of their security responsibilities.
- Information security: consider policies around GDPR, FOI, Privacy notices, document disposal etc.
- Cyber Security: ALBs that hold government data and information must have processes in place to identify and protect core assets and systems delivering essential functions. Office holders must have a clear understanding of their responsibility to properly protect information and where to seek help, if they are unsure.
- What level of security architecture will the ALB put in place (re. ICT and estates)?
- Standard: necessary for information classified up to Official-Sensitive.
- Secure: necessary for information classified as Secret and above. Note that, for some levels, requests for ICT and physical support are triaged and prioritised centrally, so it is important to identify and apply early, with a strong supporting case outlining the business need.
- The measures and levels of security identified will inform the help / resources you need to implement security effectively in your organisation, including external consultants, security specialists.
Top Tips from Officials - Planning Security for your ALB
The following questions on a new ALB’s security requirements will provide the clarity needed to take action:
- What information is the ALB handling? The level of sensitivity dictates the level of security. This can be assessed in line with Government Security Classifications.
- What is the ALB’s geographical spread? Are there multiple offices / will a hybrid working model be in place? Will the team need to work on trains and so on?
- People. What level of vetting will staff need? Will senior office holders require personal security?
- Be well informed: the sponsor department should have an internal security team that can advise on the prevailing security picture and the minimum standards the ALB will need to meet.
- Be well skilled: recruiting people with the right skills and experience is vital for specialist roles, like security. Be clear on the skills the ALB needs based on the level of security identified - and recruit a dedicated security lead/team as soon as possible.
- Be well equipped: do external staff (security, maintenance, cleaners etc.) need security clearance? Does the ALB need specialised software?
- Use products, services and advice from your sponsor department. The Government Security Collection brings together all documents on government security. Its resource covers policy frameworks, personnel and information classification.
Above all, get the right advice. Security is a complex area and a new ALB will need specialist support from the beginning.
In addition to the sponsor department’s security experts, the five Government Security Centres are also there to advise on the ALB’s security requirements and how to implement them.
Annex A - Flowchart on Acquiring a Location for a New ALB

Annex B - Points of Contact
| Team | Contact | Area of Responsibility |
| Cabinet Office Public Appointments Team | publicappointments@cabinetoffice.gov.uk | Policy owners for Public Appointments and point of contact for department-specific queries on Public Appointment |
| Cabinet Office Controls Team | cabinetofficecontrols@cabinetoffice.gov.uk | Helps ALBs to reduce unnecessary spend and encourage cross-government collaboration |
| Non-Executive Director (NED) Induction | nedinduction@cabinetoffice.gov.uk | For information - and to book - on to the CO-run quarterly NED induction. |
| Cabinet Office Commercial Models Team | Commercial@cabinetoffice.gov.uk | Offers advice on alternative models to ALBs |
| Government Property Agency: Places for Growth | enquiries@gpa.gov.uk | Supports new ALBs to obtain office space in its agreed location. |
| Office of Government Property | ogpsecretariat@cabinetoffice.gov.uk | For policy and guidance, location and information on the government property function |
| Grants Management | grants-management-function@cabinetoffice.gov.uk. | Works to maximise all grant outcomes and minimise risk, delivering the greatest benefit to the economy and citizens. |
| HMT Workforce, Pay and Pensions Team | WPR@hmtreasury.gov.uk | Consults on powers and plans during the ALB classification stage |
| Design 102 | hello@design102.co.uk | Specialises in digital design for public sector communications. |
| Government Communications Service | gcs@cabinetoffice.gov.uk | The professional body for government communications |
| Treasury Office of Accounts’ team | TOAEnquiries@hmtreasury.gov.uk | For help in deciding whether the new services rule is triggered, and for establishing the ALB’s governance arrangements. |
Annex C - Glossary of Terms
| Term | Definition |
|---|---|
| Accounting Officer (AO) | The AO is the person Parliament calls to account for stewardship of its resources. |
| Arm’s-Length Body (ALB) | ALBs are a specific category of central government public bodies that are administratively classified by the Cabinet Office. |
| Chair’s Letter | An annual directive written by the responsible minister or delegated PAO which communicates priorities, expectations for the ALB and suitable metrics by which this will be measured. |
| Corporate Sponsor | Also known as ‘shareholder’ for certain ALBs; this function relates to how ALBs deliver, including risk, financial oversight, governance, and accountability. |
| Executive Agency (EA) | EAs are a category of ALB. Structurally, EAs are clearly designated units of a government department, administratively distinct, but legally part of it. |
| Framework Document (FWD) | A framework document sets our accountability and monitors and understands the specific circumstances surrounding their ALB. Templates are available for each ALB classification. |
| Functional Standards | A suite of management standards to guide people working in and with the UK government. |
| Non-Departmental Public Body (NDPB) | An NDPB is an ALB which has a role in the processes of government. It is not a government department but operates at arm’s length from ministers. |
| Non-Ministerial Department (NMD) | A non-ministerial department (NMD) is a category of ALB. It is a government department in its own right, but does not have its own minister. It is accountable to Parliament through its sponsoring ministers. |
| Principal Accounting Officer (PAO) | The most senior official in each department - the Permanent Secretary - is personally accountable to Parliament for the use of public money. |
Annex D - Resource Index
1. Project Management
- The Green Book
- Defra Project initiation: Lessons Learned Report (PDF, 3.5MB)
- Government Project Delivery Hub
- Project Delivery Guidance: The Role of the Senior Responsible Owner (SRO)(PDF, 975KB)
- Principles for Project Success (PDF, 3.2MB)
- Project Setup Toolkit
- Assurance Review Toolkit
- The Orange Book (PDF, 465KB)
2. Defining the Mission & Parameters
- Guide to Making Legislation (PDF, 3.6MB)
- Common Legislative Solutions (PDF, 1,111KB)
- How to publish central government transparency data
- Public Sector Equality Duty
- Professional Standards for Government Communications
- Principles of Good Complaint Handling;
- Public Sector Fraud Authority Mandate (PDF, 3.4MB)
- Code of Conduct for Board Members of Public Bodies (PDF, 437KB)
- Requirements for Reviews of Public Bodies
- Freedom of Information Act 2000
- Refuse a Request for Information
- ICO: Publication Scheme
- Information Commissioner
- Ministry of Justice: Publication Scheme
- Guide to the Environmental Information Regulations
- The Data Protection Act 2018
- Data Protection: Rights for Data Subjects
- ICO: What Happens When Someone Complains?
- Re-use of Public Sector Information Regulations 2015
3. Governance
- Government Functional Standard GovS 001: Government Functions
- Corporate governance in central Government departments (PDF, 514KB) code of good Practice;
- Code of Conduct for Board Members of Public Bodies
- Seven Principles of Public Life
- Financial Reporting Council’s UK Corporate Governance Code;
- Government Financial Reporting Manual, 2022-23 (PDF, 1,408KB)
- Partnerships Between Departments and Arm’s-Length Bodies: Code of Good Practice (PDF, 273KB)
- UK Government Arm’s-Length Bodies: the case for them in specialised delivery and how to optimise their use (PDF, 848KB)
- UK Government Investments
- Managing Public Money (PDF, 1,289KB)
- UK Corporate Governance Code
- AO’s Survival Guide
- Giving Advice to Select Committees
- Managing Public Money: Framework Documents
- Accounting Officer Templates
- Chair’s Letter Template (ODT, 46.4KB)
- Public Bodies Review Programme
4. Sponsorship
5. Stakeholders
- Applying a Mixed Methods Approach to Stakeholder Engagement
- Open Policy Making Toolkit
- How Stakeholders Can Support System Design
- Using Prototypes to Test New Policy Ideas
- Consultation principles: guidance
6. Public Appointments
- Commissioner for Public Appointments
- Public Appointments: Governance Code
- Regulated Roles
- Significant Appointments
- Pre-appointment Scrutiny Guidance (PDF, 306KB)
- Guidance for Approval of Senior Pay (PDF, 192KB)
- Employment Status: Overview
- Treasury Audit Committee Handbook (PDF, 724KB)
- Arm’s-Length Body Boards: Guidance on Reviews & Appraisals
- The Seven Principles of Public Life
- Code of Conduct for Board Members of Public Bodies
- The Twelve Principles of Governance for ALB Non-Executive Directors
7. HR
- Government Functional Standard GovS 003: Human Resources
- Civil Service Management Code (DOCX, 150KB)
- Baseline Personnel Security Standard (PDF, 1,364KB)
- Civil Service Management Code (DOCX, 150KB)
- Official Secrets Act 1989
- Public Interest Disclosure Act 1998
- Civil Service Pay Remit Guidance
- Guidance: Senior Pay Controls Process (PDF, 192KB)
- Superannuation Act 1972
- Applying to Join the Pension Scheme
- Equality and Human Rights Commission
- UK Data Protection Act (2018)
8. Finance
- Government Functional Standard GovS 006: Finance
- Managing Public Money
- The Green Book
- The Government Functional Standard GovS 015: Grants
- Cabinet Office Controls collection
- Government Financial Reporting Manual, 2022-23 (PDF, 1,408KB)
- Consolidated Budgeting Guidance
- Audit Committee Handbook
- Public Sector Internal Audit Standards (PDF, 424KB)
- Government Functional Standard GovS 009: Internal Audit
- Audit and Risk Assurance Committee Handbook (PDF, 724KB)
- Requirements for Reviews in Public Bodies
- Public Bodies Dataset
- Cabinet Office Controls Guidance
9. Finance
- Modern Communications Operating Model
- Government Functional Standards GovS 011: Communication
- Guidance on lobbying, attendance at party conference, advertising, marketing and PR
- Design 102
- Government Digital Service
- Style Guide
- The Communications Plan (DOCX, 155KB)
- Publishing Guidance
- Propriety & Ethics Guidance for Government Communicators
10. Property
- Government Functional Standards GovS 004: Property
- Places for Growth
- The Declaration on Government Reform
- The Plan for London
- Government Property Strategy
- The Government Property Agency
- Office of Government Property
- Government Property Data Standard
11. ICT and Digital
- Government Functional Standard GovS 005: Digital
- Government Service Manual for Technology
- Transforming for a digital future