Weekly statistics for NHS Test and Trace (England) and coronavirus testing (UK): 5 November to 11 November
Published 19 November 2020
Main points
Since NHS Test and Trace launched (28 May to 11 November)
167,369 people tested positive for coronavirus (COVID-19) at least once[footnote 1] in England between 5 November and 11 November. Positive cases have been rising steeply since the end of August and in the latest week there has been an increase of 11% compared to the previous week. 9.6% of people tested had a positive result, similar to the 9.7% reported the previous week.
1,742,654 people were tested at least once for COVID-19,[footnote 1] an increase of 12% compared to the previous week. A total of 11,580,277 people has been tested at least once since Test and Trace began.
Turnaround times for pillar 2 (swab testing for the wide population) for all in-person testing routes[footnote 2] remain consistent with the previous week but continue to be longer than they were at the end of June. In the most recent week, 69.1% of in-person test results were received the next day after the test was taken. 50.7% of results for satellite/home tests were received within 48 hours, similar to the previous week. This is comprised of an improvement in turnaround times for satellite tests and worsening in turnaround times for home tests.
The median distance to in-person testing sites (pillar 2) for booked tests has stayed broadly consistent over the last 4 weeks. Between 5 November and 11 November, the median distance was 2.6 miles. Overall, there has been a downwards trend since September.
156,853 people were transferred to the contact tracing system between 5 November and 11 November, a 11% increase compared to the previous week. The number of people transferred is over 17 times higher than the number transferred at the end of August.
Of those transferred to the contact tracing system between 5 November and 11 November, 84.9% were reached and asked to provide information about their contacts. This has remained broadly similar since Test and Trace began, although increased slightly, over the past month.
313,771 people were identified as coming into close contact with someone who had tested positive between 5 November and 11 November. The number of contacts identified had been increasing steeply since the end of august but has levelled off in the last 2 weeks. For those where communication details were available, 77.9% were reached and asked to self-isolate. Taking into account all contacts identified, 60.5% were reached.
For coronavirus (COVID-19) testing in the UK:
Testing capacity in the UK across all pillars between 5 November and 11 November was at 4,497,763 tests, an increase of 3% compared to the previous week. Testing capacity for all virus testing[footnote 3] was at 3,650,063 tests, more than double the capacity at the start of September.
1,172,444 tests were sent out across the UK within pillars 2 and 4 in the latest week. The number of tests sent out had decreased since the end of September but has increased in the latest week by 25% compared to the previous week.
2,166,336 tests were processed in the UK, across all pillars, in the latest week similar to the previous week. Since the beginning of September, there has been a 52% increase in tests processed. 2,121,533 virus tests were processed in the latest week, which is over 3 times higher than in mid-June.
Introduction
The Department for Health and Social Care (DHSC) publishes weekly statistics on NHS Test and Trace (England) and coronavirus (COVID-19) testing in the UK, across all 4 testing pillars.
The purpose of this publication is to provide a weekly update on the implementation and performance of NHS Test and Trace in England and Testing in the UK.
For NHS Test and Trace (England), this includes:
Testing
- people tested for coronavirus (COVID-19), England
- people testing positive for coronavirus (COVID-19) and weekly positivity rate, England
- time taken for test results to become available, England
- distance travelled to take a test in-person, England
Contact tracing
- people transferred to the contact tracing system, and the time taken for them to be reached, England
- close contacts identified, and the time taken for them to be reached, England
For NHS COVID-19 app (England and Wales), this includes:
- number of downloads
- number of QR posters generated
For coronavirus (COVID-19) testing in the UK, this includes:
- lab testing capacity, UK
- number of tests sent out, UK
- number of tests processed, UK
Data collected for NHS Test and Trace is primarily for operational purposes and was not designed to track the spread of the virus. Studies into the spread of the virus in the UK are carried out by the Office for National Statistics (ONS). Further guidance can be found in comparing methods used in the COVID-19 Infection Survey and NHS Test and Trace, England.
A list of data sources relating to the coronavirus pandemic in the UK can be found at coronavirus (COVID-19) statistics and analysis. A breakdown of all available testing and contact tracing data in the UK can be found at testing and contact tracing in the UK: summary of data.
All data used in the report can be found in the NHS Test and Trace data tables on the weekly collection page. A full explanation of the data sources and methods used to produce these statistics can be found in the additional methodology document for NHS Test and Trace statistics.
Revisions to figures previously published
Figures given in previous releases are routinely revised for:
- people tested for coronavirus
- people testing positive for coronavirus
- pillar 2 testing turnaround times
- distance to in-person test sites
- contact tracing
- cumulative figures for coronavirus testing in the UK
Figures for pillar 1 testing turnaround times are not routinely revised as only minor changes occur to past weeks post publication. Figures are only revised when substantial changes occur. More detail on routine revisions is given in the quality section.
Note that these routine revisions to data includes the local authority level contact tracing data that is made available on the weekly collection page. As past data is revised, subtracting figures given in the previous week from figures given in the current week will not give the total number of cases for that week.
In addition to routine revisions the regional information for people tested and people testing positive published on the weekly collection page has been revised due to a change in methodology regarding a person’s address.
From 19 November, lower tier local authority (LTLA) and upper tier local authority (UTLA) information is derived using the person’s address recorded in the laboratory information systems at the time of testing. Prior to this a person’s NHS Summary Care Record was used. This change was applied to data historical data since 1 September and has been revised. More information is available in the comparison of geographic allocation of cases in England by lower tier local authority.
NHS Test and Trace
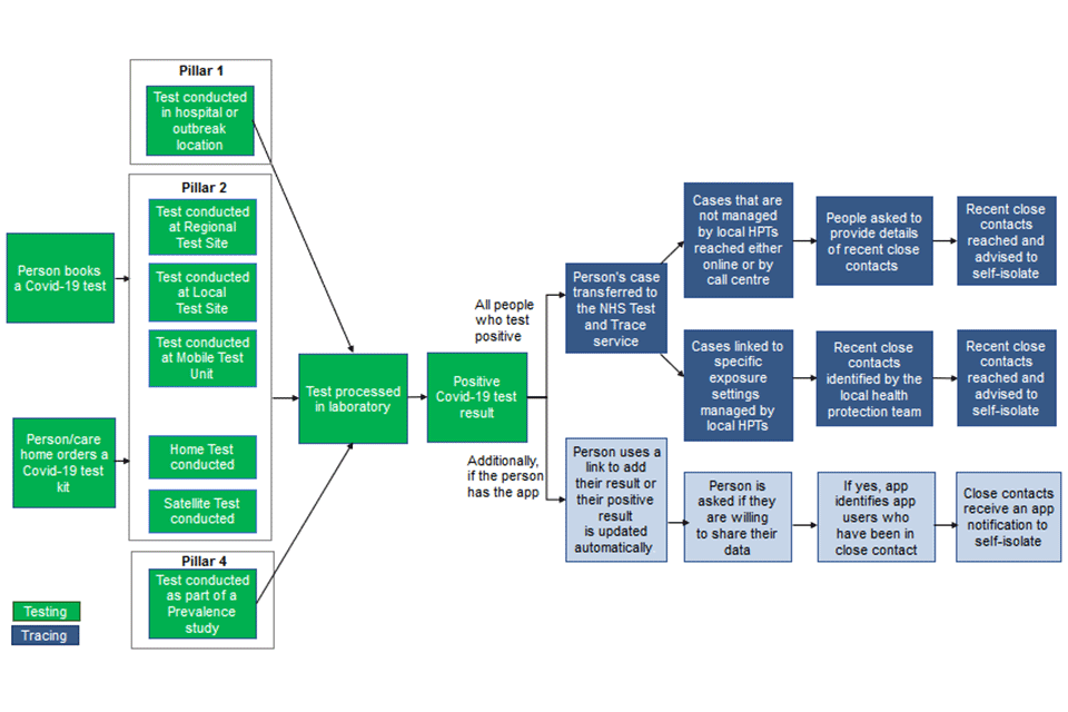
NHS Test and Trace was launched in England on 28 May and ensures that anyone who develops symptoms of coronavirus (COVID-19) can quickly be tested to find out if they have the virus. It then helps trace recent close contacts of anyone who tests positives for coronavirus and, if necessary, notifies them that they must self -isolate at home to help stop the spread of the virus. The flow of how people move through the NHS Test and Trace service is shown in Figure 1 below. More information about NHS Test and Trace can be found at NHS Test and Trace: how it works.
Testing in England
NHS Test and Trace starts with an individual taking a swab test, either in pillar 1 (testing in hospitals and outbreak locations), pillar 2 (national swab testing, either processed in a lab or more rapidly via lateral flow device tests) or pillar 4 (prevalence studies). Those who go on to test positive will have their case transferred to NHS Test and Trace for contact tracing.
NHS Test and Trace is for England only, therefore the figures in this section are given for England. Figures for UK testing are given in the coronavirus (COVID-19) testing in the UK section and information on contact tracing in Scotland, Wales and Northern Ireland can be found directly from Public Health Scotland, the Welsh government and the Northern Ireland Public Health Agency.
Figure 1: flowchart showing how people move through NHS Test and Trace

The diagram shows the journey a person can take through NHS Test and Trace. For pillar 1, this starts with a person having a coronavirus test in hospital. For pillar 2, this starts with a person booking or ordering a coronavirus test. Pillar 2 tests can be either be conducted at a regional test site or mobile test unit; or a satellite or home test can be conducted. For pillar 4, this starts with a person having a coronavirus test as part of a prevalence study. After tests have been taken, they are sent to a laboratory for processing. Once processed, a person will be emailed or texted their result.
If a person has a positive COVID-19 test result, then their case is transferred to NHS Test and Trace and can be managed in one of 2 ways. First, cases that are not managed by local health protection teams (HPTs) are reached either online or by a call centre. They are then asked to provide details of recent close contacts. These recent close contacts are then reached by NHS Test and Trace and advised to self-isolate. Second, cases that are linked to certain exposure settings are escalated to local HPTs who work to identify and reach recent close contacts and advise them to self-isolate.
Additionally, if the person has the app and used the app to book their test, their positive result is updated automatically. If they have the app but booked their test via a different route then they can use a link to add their positive result to the app. Once their positive result is entered into the app, the person is asked if they are willing to share their data and if they say yes, the app identifies other app users who have been in close contact with the person who has tested positive. Close contacts then receive an app notification to self-isolate.
People tested, England
Between 5 November and 11 November, 1,742,654 people were tested for coronavirus (COVID-19) at least once in the reporting week,[footnote 4] an increase of 12% on the previous week. Since Test and Trace launched 11,580,277 people have been tested at least once.[footnote 5]
Since 15 October, the number of people tested in a reporting week has been deduplicated for the respective week. Reports before this date reported on the number of people newly tested and newly tested positive each week based on deduplication since testing began.
A new route for getting tested in pillar 2 using lateral flow device tests is now available for some individuals as part of a pilot. These tests are included in the figures for people tested and people testing positive. See NHS Test and Trace statistics methodology for more information.
The number of people tested in each reporting week has been gradually increasing since the end of June with a larger increase seen between the last week in August and first week in September. The number of people tested between 5 November to 11 November has increased by 90% since the end of August. Over the same time period, there has been a 46% increase in the number of people tested under pillar 1 (testing in hospitals and outbreak locations) and a 110% increase under pillar 2 (national virus testing). A breakdown of the number of people tested in each reporting week by age, gender and local authority is also available in the weekly collection page.
Since Test and Trace launched at the end of May, 11,580,277 people have been tested at least once,[footnote 5] of which 71.0% were tested under pillar 2 and 29.0% under pillar 1.
Figure 2: number of people tested for COVID-19 in each reporting week by pillar, England

This data can be found in the ‘table 1’ tab of the ‘NHS Test and Trace statistics, 28 May to 11 November 2020: data tables’ document on the weekly collection page.
Between 5 November and 11 November, 167,369 people tested positive in the latest reporting week.[footnote 6] This is 9.6% of people tested during this week. The number of positive cases has been rising since the end of August. The percentage of people testing positive has also been increasing, but there is little change this week compared to the previous week.
The number of people testing positive between 5 November and 11 November increased by 11% compared to the previous week. This increase continues the upward trend in positive cases first observed at the end of August. There are 14 times as many positive cases identified in the most recent week compared to the end of August.
The percentage of people tested who tested positive in the first week of Test and Trace was 2.8% and this steadily declined until the end of August. The weekly positivity rate has increased since the end of August, increasing from 0.9% between 20 August and 26 August to 9.7% in the previous reporting week, before decreasing slightly to 9.6% in the most recent reporting week.
A breakdown of the number of people testing positive in each reporting week, by age, gender and local authority is also available in the weekly collection page. These breakdowns include positivity rate by age and gender.
Since Test and Trace launched, 927,051 people have tested positive for COVID-19[footnote 7] at least once.[footnote 5] 87.9% of these positive cases were tested under pillar 2 in comparison to 12.1% under pillar 1.[footnote 8]
Figure 3: number of people testing positive for COVID-19 in each reporting week by pillar, England

This data can be found in the ‘table 1’ tab of the ‘NHS Test and Trace statistics, 28 May to 11 November 2020: data tables’ document on the weekly collection page.
Figure 4: percentage of people testing positive for COVID-19 in each reporting week, England

This data can be found in the ‘table 1’ tab of the ‘NHS Test and Trace statistics, 28 May to 11 November 2020: data tables’ document on the weekly collection page.
Pillar 1 testing turnaround times, England
Some pillar 1 tests are conducted in a hospital setting, and it is therefore not practical for those administering the tests to record the exact time that a test was taken. Therefore, the time taken to receive a coronavirus (COVID-19) test result is measured from the time that a test is received by a laboratory for processing to the time when the results are published to the Laboratory Information Management System (LIMS).
The total tests given in figures for pillar 1 turnaround times is not the same as the number of tests processed in pillar 1 as study samples and tests from private laboratories do not report data on turnaround times. This data is only available from 9 July. More details can be found in the NHS Test and Trace statistics methodology.
Over 4 out of 5 pillar 1 test results were made available within 24 hours of the laboratory receiving the test. This proportion has remained similar since reporting began on 9 July.
Between 5 November and 11 November, 85.8% of pillar 1 test results were made available within 24 hours. This has remained broadly consistent since Test and Trace began.
Pillar 2 testing turnaround times, England
There are various routes for getting tested within pillar 2 (national swab testing). Data on the time taken to receive a COVID-19 test result for pillar 2 is split up to reflect this, as this impacts on the turnaround times.[footnote 9] These routes include:
- regional test sites, which includes drive-through testing centres
- local test sites,[footnote 10] which are similar to regional test sites but specifically for walk ups
- mobile testing units, which travel around the UK to increase access to COVID-19 testing. They respond to need, travelling to test people at specific sites including care homes, police stations and prisons
- satellite test centres, which includes test kits provided directly to ‘satellite’ centres at places like hospitals or care homes that have a particularly urgent or significant need
- home test kits, which are delivered to someone’s door so they can test themselves and their family without leaving the house
A new route for getting tested in pillar 2 using lateral flow device tests is now available for some individuals as part of a pilot. These tests are not included in this section on turnaround times.
Turnaround times are measured and reported in 2 ways, time taken from booking a test and from taking a test to receiving a test result. More information on these definitions is in the terminology section. Both measures are now reported as the median turnaround time, in addition to the usual turnaround time windows, such as within 24 hours. All these measures are available in full in the accompanying data tables, however only time from taking a test is discussed below.
The total tests reported for pillar 2 turnaround times is not the same as the number of tests processed in pillar 2 as test processed is available for the UK (rather than for England only). In addition, they are reporting on the number of tests at different stages in the process. Further detail is given in the NHS Test and Trace statistics methodology.
After someone takes a test, it is transported to a laboratory for processing. There are normal fluctuations in this operational process which can sometimes cause the time taken to receive a test result to go over 24 hours, but still be turned around the next day. Where appropriate therefore we also provide the number of tests turned around the day after a test was taken.
Satellite tests are predominantly used by care homes who need greater control and flexibility over when test kits are collected. For example, tests may be conducted over multiple days with a collection scheduled a few days later. Home test kits take time to be posted to a person and be couriered back to the lab. Consequently, a low proportion of home and satellite test results will be available within 24 hours of the test being taken.
The median time to receive a test result after taking a test in-person has remained the same since last week, having decreased over the previous 3 weeks.
In the first month of Test and Trace, there was an initial reduction in the median time taken to receive a test result for in-person tests (regional test sites, local test sites and mobile testing units). This began to gradually trend back up from the start of July until the middle of September.
Between 5 November and 11 November, the median time taken to receive a test result for regional test sites remained the same as the previous week at 27 hours. Similarly, the median time for local test sites remained the same as the previous week at 29 hours and mobile testing units remained at 25 hours during the same period.
The median time taken to receive a test result after taking a test has seen an overall decrease for both home testing kits and satellite test centres since their peak at the beginning of September.
In the first month of Test and Trace, home testing kits and satellite test centres saw an initial reduction in the median time taken to receive a test result followed by an increase from the end of July until the beginning of September.
Since the beginning of September, the median time taken to receive a test result from satellite test centres has decreased overall from 103 hours to 46 hours in the latest week, which is a slight decrease from the 48 hours recorded in the previous week. The median time for home testing kits has also decreased overall from 84 hours at the beginning of September to 51 hours in the latest week, with a slight increase compared to the previous week.
Figure 5: median time (hours) from taking a test to receiving test results by route, England

This data can be found in the ‘table 9’ tab of the ‘NHS Test and Trace statistics, 28 May to 11 November 2020: data tables’ document on the weekly collection page.
The percentage of test results received within 24 hours for in-person tests has increased in the last 4 weeks, but it continues to be a decrease from the proportion at the end of June. The percentage received within 48 hours for home testing kits and satellite test centres is similar to the previous week but is still significantly higher than it was 4 weeks ago.
In the most recent week, for in-person tests (local test sites, mobile testing units and regional test sites), 38.0% were received within 24 hours compared to 37.5% in the previous week. There has been a downward trend in the percentage of in-person test results received within 24 hours since the end of June when 92.6% were received within this time frame, however there has been an increase over the last 4 weeks.
50.7% of test results were received within 48 hours for home test kits and satellite test centres, compared to 51.8% in the previous week. For all routes combined, 20.0% of tests from all test sites were received within 24 hours of a test being taken compared to 18.8% in the previous week. If we consider the day the test was taken, 69.1% of in-person tests results were received the next day after the test was taken and 41.7% for all routes combined.[footnote 11]
For satellite test centres, 86.8% were received within 72 hours compared to 88.8% in the previous week. 91.3% of satellite tests were received within 3 days after the day they were taken. In the most recent week, approximately 97% of tests from satellite test centres were care home tests, removing the 3% from other sites does not substantially change the turnaround figures.
Table 1: percentage of results received within 24 hours (in-person tests) or within 48 hours (home and satellite tests), by route, England
| 29 Oct to 4 Nov: percentage of tests | 5 Nov to 11 Nov: percentage of tests | Since Test and Trace launched. 28 May to 11 Nov: percentage of tests | |
|---|---|---|---|
| Regional test sites within 24 hours | 37.9% | 38.1% | 45.4% |
| Local test sites within 24 hours | 30.0% | 29.2% | 23.3% |
| Mobile testing units within 24 hours | 44.0% | 45.5% | 46.3% |
| Satellite test centres within 48 hours | 49.8% | 53.4% | 30.8% |
| Home testing kits within 48 hours | 57.7% | 43.3% | 32.4% |
Distance to in-person testing sites for booked tests, pillar 2, England
The distance to testing sites for booked tests at is calculated as the direct distance between the approximate centre of a person’s postal district and their chosen test location in straight line. This is reported as the median and associated percentiles for those who successfully booked a test at regional test sites, local test sites and mobile testing units in the latest week. More information is available in the NHS Test and Trace statistics methodology.
A new route for getting tested in pillar 2 using lateral flow device tests is now available for some individuals as part of a pilot. These tests are not included in this section on distance to in-person testing sites.
The median distance to in-person testing sites for booked tests has decreased since mid-September.
From mid-August to mid-September, the distance to testing sites for booked tests had increased across in-person routes. This has since decreased, although there is now only a slight change in the current week compared to the previous. Between 5 November and 11 November, the median distance to an in-person test site decreased to 2.6 miles. 90% of people who booked a test at a test centre lived 10.2 miles or less away.
Considering each route individually, in the latest week the median distance to testing sites for booked tests at regional test sites has remained at 4.5 miles. Similarly, for local test sites, this experienced no change from the 1.2 miles recorded in the previous week. For mobile testing units the median decreased slightly from 3.0 to 2.8, compared to the previous week.
Figure 6: median distance (miles) to testing sites for tests booked at an in-person test site by route, England

This data can be found in the ‘table 10’ tab of the ‘NHS Test and Trace statistics, 28 May to 11 November 2020: data tables’ document on the weekly collection page.
Contact tracing in England
Once a person has a confirmed positive test result for coronavirus,[footnote 12] this person is transferred to NHS Test and Trace and a case is opened for them. The number of positive cases transferred to the contact tracing system may not always align with the number of people testing positive for COVID-19. There are several reasons for this which are outlined in the information for users document.
Positive cases and their contacts which are linked to potential outbreaks in specific settings are handled by PHE local health protection teams (HPTs). These cases and contacts, previously known as complex, have been referred to as ‘cases and contacts managed by local HPTs’ since 29 October. Furthermore, cases and contacts managed nationally either online or by call centres, previously known as non-complex, are referred to as ‘cases and contacts not managed by local HPTs’. Further information is available in the NHS Test and Trace statistics methodology.
Positive cases transferred to NHS Test and Trace
In the latest week, 11% more people were transferred to the contact tracing system compared to the previous week, a continuation of the upward trend seen from the end of August.
Between 5 November and 11 November, 156,853 people were transferred to the contact tracing system. The number of people transferred has been increasing steeply since the beginning of September. In the previous week, the number of cases had levelled off, however, in the latest week it has experienced a sharp increase. There are now over 17 times more people transferred than at the end of August.
Between 5 November and 11 November, over 4 in every 5 people transferred to the contact tracing system were reached and asked to provide information about their contacts.
Out of the 156,853 people transferred to the contact tracing system in the latest week, 133,195 (84.9%) were reached, 21,419 (13.7%) were not reached and 2,239 (1.4%) had no communication details. The proportion of people reached has remained broadly similar since Test and Trace began, although increased slightly, over the past month. Since Test and Trace launched, 82.8% of all cases have been reached.
In the latest week, 3,613 people, who were reached and asked to provide details of close contacts, were managed by local health protection teams (HPTs) whereas 129,582 people were community wide cases and therefore not managed by local HPTs. For cases managed by local HPTs, their contacts are often managed at a situation rather than individual level, with advice being issued to the contact institution (for example in a care home or prison).Therefore, people whose cases were managed by local HPTs may not have been individually reached and asked to provide details of their recent close contacts. However, the cases and contacts will have been successfully dealt with as a whole.
For more information on the different categories of cases and the outcomes of contact tracing see the terminology section.
Figure 7: number of people transferred to the contact tracing system and number of people transferred who were reached and asked to provide details of recent close contacts (includes cases managed and not managed by local HPTs), England

This data can be found in the ‘table 11’ tab of the ‘NHS Test and Trace statistics, 28 May to 11 November 2020: data tables’ document on the weekly collection page.
Table 2: people transferred to the contact tracing system (includes cases managed and not managed by local HPTs) by whether they were reached and asked to provide contact details, England[footnote 13]
| 29 Oct to 4 Nov: number of people (percentage) | 5 Nov to 11 Nov: number of people (percentage) | Since Test and Trace launched. 28 May to 11 Nov: number of people (percentage) | |
|---|---|---|---|
| People who were reached and asked to provide details of recent close contacts | 121,407 (85.6%) | 133,195 (84.9%) | 764,897 (82.8%) |
| People not managed by local HPTs | 117,409 | 129,582 | 733,254 |
| People managed by local HPTs | 3,998 | 3,613 | 31,643 |
| People who were not reached | 17,798 (12.6%) | 21,419 (13.7%) | 141,204 (15.3%) |
| People whose communication details were not provided | 2,599 (1.8%) | 2,239 (1.4%) | 17,826 (1.9%) |
| Total | 141,804 | 156,853 | 923,927 |
Proportion of people transferred to the contact tracing system who were reached by upper tier local authority (UTLA)
Figure 8: percentage of cases reached and asked to provide details of recent close contacts by UTLA since Test and Trace began

This data is available to download as a csv on the weekly publication collection page.[footnote 14]
In the latest week, more than 4 in every 5 people who were reached and asked to provide information about their contacts, provided one or more close contacts.
Out of the 133,195 people reached between 5 November and 11 November, 109,410 (82.1%) provided details of one or more close contacts. The proportion of people providing one or more contacts has remained broadly consistent since the start of September but has slightly increased in the latest week.
The number who were not able to give any recent close contacts refers to people who were successfully reached by NHS Test and Trace, but either had no recent close contacts or could not provide details of close recent contacts to pass on for further contact tracing (for example, recent close contact with strangers on the bus).
In the most recent week, the median number of contacts provided per case managed by local HPTs was 14, a notable increase from 7 in the previous week. For cases not managed by local HPTs the median was 2 and this has been approximately constant since the start of Test and Trace.
Figure 9: proportion of people transferred to the contact tracing system (includes cases managed and not managed by local HPTs) who were reached and asked to provide details of recent close contacts by whether they provided details for contacts or not, England

This data can be found in the ‘table 12’ tab of the ‘NHS Test and Trace statistics, 28 May to 11 November 2020: data tables’ document on the weekly collection page.
The proportion of cases who were reached by phone rather than online has decreased since the start of October but remains consistent across the past 3 weeks.
Of the cases reached which were not managed by local HPTs between 5 November and 11 November, 59,451 (46.0%) were reached online and 69,880 (54.0%) were reached via the phone. The proportion of cases reached online has increased from 22.2% at the beginning of October, and consequently the proportion reached by phone has decreased from 77.8% in the same period. Since Test and Trace began, 38.5% were reached online and 61.5% were reached by phone.
Most cases are offered the online route initially and are followed up with phone call if they have not been reached online. For more information on how cases are contacted see the NHS Test and Trace statistics methodology page.
For cases not managed by local HPTs, nearly 3 in 4 were reached and asked to provide details about recent close contacts within 24 hours of their case being transferred to contact tracing.
Between 5 November and 11 November, 72.8% of people (94,389) were reached within 24 hours. The proportion of people reached within 24 hours had been declining since mid-September but has increased across the past 3 weeks. However, the percentage reached this week is approximately the same as in the previous week. Since Test and Trace launched on 28 May, 63.4% of people (464,945) have been reached within 24 hours.
Note that because these timing statistics are from when a case was transferred to the contact tracing system, delays in transferring cases to contact tracing will not be captured in these figures.
Figure 10: proportion of people who were reached and asked to provide details about recent close contacts by time taken to reach them, England (excludes cases managed by local HPTs)

This data can be found in the ‘table 13’ tab of the ‘NHS Test and Trace statistics, 28 May to 11 November 2020: data tables’ document on the weekly collection page.
Close contacts identified by NHS Test and Trace
The number of close contacts identified had been increasing steeply since the end of august but has levelled off in the last 2 weeks.
Between 5 November and 11 November, 313,771 people were identified as recent close contacts, of which 301,427 (96.1%) were not managed by local HPTs and 12,344 (3.9%) were managed by local HPTs. The number of contacts identified who were not managed by local HPTs in the most recent week is nearly 12 times higher compared to the end of August. This is in comparison to contacts identified who were managed by local HPTs which have increased by 53% over the same time period.
The total number of close contacts identified who are managed by local HPTs had a steep decline between the start of contact tracing and the end of June, in comparison to the number of contacts not managed by local HPTs which remained broadly consistent over the same time period. At the beginning of June contacts managed by local HPTs were 81.7% of contacts identified compared to only 3.9% in the most recent week.
For contacts managed by local HPTs, contacts are managed as a whole setting and are often managed at a situation rather than individual level, with advice being issued to the contact institution (for example in a care home or prison). For this reason, contacts managed by local HPTs have a much higher success rate compared with community wide contacts not managed by local HPTs. As cases not managed by local HPTs have a higher proportion of contacts who are unable to be reached, this has contributed to the reduction in the overall percentage of contacts who were reached and asked to self-isolate since Test and Trace launched, from 91.1% to 60.5% in the latest week.
Considering only the contacts where communication details were provided, 77.9% were reached and asked to self-isolate in the most recent week. Since Test and Trace launched, this is 79.9%.
Figure 11: number of people identified as recent close contacts, England

This data can be found in the ‘table 14’ tab of the ‘NHS Test and Trace statistics, 28 May to 11 November 2020: data tables’ document on the weekly collection page.
The percentage of contacts not managed by a local HPT who were reached and asked to self-isolate has remained broadly consistent over the past 6 weeks and is at 58.9% reached in the latest week.
Between 5 November and 11 November, 301,427 of these close contacts were identified of which 177,681 (58.9%) were reached and asked to self-isolate. This percentage decreased since mid-September but remains broadly consistent over the past 6 weeks.
In the latest week, 53,793 (17.8%) contacts not managed by local HPTs were not reached and 69,953 (23.2%) people had no communication details. For more information on the different outcomes of contact tracing see the terminology section.
Almost all contacts managed by local HPTs continue to be reached and asked to self-isolate.
Between 5 November and 11 November, 12,344 close contacts were identified who were managed by local HPTs of which 12,204 (98.9%) were reached and asked to self-isolate and 140 (1.1%) were not reached. Since Test and Trace launched 97.6% of all contacts managed by local HPTs have been successfully reached.
For contacts managed by local HPTs, contacts are managed as a whole setting and are often managed at a situation rather than individual level, with advice being issued to the contact institution (for example in a care home or prison). Therefore, these contacts may not have been individually reached and advised to self-isolate but should have received this advice from their institution. For this reason, contacts managed by local HPTs have a much higher success rate compared with community wide contacts not managed by local HPTs.
Figure 12: proportion of contacts reached and asked to self-isolate, England[footnote 15]

This data can be found in the ‘table 14’ tab of the ‘NHS Test and Trace statistics, 28 May to 11 November 2020: data tables’ document on the weekly collection page.
Proportion of close contacts identified not managed by local HPTs who were reached and asked to self-isolate by upper tier local authority
Figure 13: percentage of contacts not managed by local HPTs who were reached and asked to provide details of recent close contacts by UTLA since Test and Trace began

This data is available to download as a csv on the weekly publication collection page.[footnote 14]
In the most recent week, 3 out of 4 contacts not managed by local HPTs were from the same household as the case they were identified from, consistent with the previous 2 weeks.
The proportion of close contacts not managed by local HPTs that were from the same household as the case they were identified from steadily declined between the end of May, when Test and Trace launched, and the beginning of September. Since September, the proportion has again been increasing. Between 5 November and 11 November, 75.1% of these contacts were household contacts, a slight increase compared with the previous week.
In the latest week, 56.1% of these household contacts were successfully reached and asked to self-isolate. This is in comparison to 67.5% for contacts who were from a different household to the case from which they were identified.
It is likely that cases often advise their household members to self-isolate in advance of these contacts being directly contacted by contact tracers. Therefore, even where household contacts are recorded as not reached and advised to self-isolate, they may already be aware of their exposure and isolating appropriately. This may be a contributing factor to a lower proportion of household contacts being reached in comparison to non-household contacts.
Figure 14: proportion of recent close contacts not managed by local HPTs by whether they were from the same household as the case that they were identified from, England

This data can be found in the ‘table 15’ tab of the ‘NHS Test and Trace statistics, 28 May to 11 November 2020: data tables’ document on the weekly collection page.
In the latest week, the proportion of contacts who were reached by phone rather than online remains broadly consistent with the previous 2 weeks.
Of the contacts who were not managed by local HPTs and reached between 5 November and 11 November, 68,812 (38.7%) were reached online and 108,860 (61.3%) were reached via the phone. The proportion of contacts reached online and by phone generally remained consistent since Test and Trace began until the end of September. During October, the proportion reached by phone rather than online increased and remained consistent across the latest 3 weeks. Since Test and Trace began, 38.3% of contacts not managed by local HPTs were reached online and 61.7% were reached by phone.
Most contacts are offered the online route initially and are followed up with phone call if they have not been reached online. For more information on how cases are contacted see the NHS Test and Trace statistics methodology page.
For contacts not managed by local HPTs who were advised to self-isolate, more than 3 out of 4 were reached within 24 hours of being identified[footnote 16]
Between 5 November and 11 November, 77.8% of contacts who weren’t managed by local HPTs were reached and advised to self-isolate within 24 hours of being identified. This proportion has notably decreased since mid-September, however it has been increasing over the past 5 weeks. Overall, since Test and Trace launched, 72.4% of these contacts have been reached and advised to self-isolate within 24 hours.
For contacts not managed by local HPTs who were advised to self-isolate, 45.3% were reached within 24 hours of the case that reported them being transferred to the contact tracing system.
Between 5 November and 11 November 80,304 (45.3%) contacts who weren’t managed by local HPTs were reached and advised to self-isolate within 24 hours of the case that reported them being transferred to the contact tracing system. This has seen an overall decline from a peak of 67.3% and a slight decrease in the latest week.
This measure gives a sense of the end-to-end journey time through the Test and Trace system from when an individual testing positive was reported to Test and Trace, to when their close contacts were reached and advised to self-isolate.
Note that because these timing statistics are from when a case was transferred to the contact tracing system, delays in transferring cases to contact tracing will not be captured in these figures.
Figure 15: proportion of recent close contacts who were advised to self-isolate within 24 hours, England

This data can be found in the ‘table 16’ and ‘table 17’ tabs of the ‘NHS Test and Trace statistics, 28 May to 11 November 2020: data tables’ document on the weekly collection page.
NHS COVID-19 app in England and Wales
The NHS COVID-19 app has been widely available to download since 24 September and provides several tools to support testing and contact tracing in England and Wales including contact tracing, local area alerts and venue check-in.
The NHS COVID-19 app complements NHS Test and Trace in England and Test, Trace and Protect in Wales by extending the speed, reach and precision of contact tracing. It allows close contacts unknown to the individual who has tested positive, for example strangers on public transport, to be notified to self-isolate, if they are also an app user.
Since the app is anonymous and voluntary, contact tracers will not know whether someone who tests positive is an app user or whether the contacts they identify are app users. All positive cases, regardless of whether they are an app user, will be contacted by NHS Test and Trace in England or Test, Trace and Protect in Wales, and asked to provide details of recent, close contacts. Contacts will all be notified by NHS Test and Trace or Test, Trace and Protect, so may be notified by both the app and the contact tracers. More information is available in the NHS Test and Trace statistics methodology and on the NHS COVID-19 app website.
For information on contact tracing apps in Scotland and Northern Ireland see Protect Scotland and StopCOVID NI.
Prior to national release on the 24 September, the app was available to download from 13 August for those involved with the pilot. The data below includes data from the pilot period, as well as after the main launch.
As of 11 November, the app has been downloaded 19,844,375 times and 750,010 QR posters have been generated through the GOV.UK coronavirus QR poster service. These figures cover both England and Wales.
Coronavirus (COVID-19) testing in the UK
Statistics on coronavirus testing in the UK, across all 4 testing pillars are also included in this release. This includes details on laboratory testing capacity (lab capacity), number of tests sent out and number of tests processed since the start of testing in the UK. From 19 November swab tests are referred to as virus tests, to align with other published data. Definitions of the testing pillars and virus and antibody tests can be found in the terminology section.
This data was previously published on daily statistics on coronavirus cases in the UK until Thursday 20 August. Statistics on tests processed and testing capacity are published weekly in this publication and daily figures are also available on the coronavirus in the UK dashboard. Statistics on positive cases will continue to be published daily on the dashboard and weekly in the NHS Test and Trace publication. A historic time series of weekly lab capacity, tests sent out and tests processed is available on the collection page for this release.
Lateral flow device (LFD) tests were have been introduced as part of mass testing. These tests do not require processing in a lab and therefore they are not included in the following statistics for lab testing capacity or tests processed in a lab.
Testing capacity in the UK, pillars 1 to 4
Coronavirus tests are processed in several separate labs. Capacity is defined as the total number of tests capable of being performed by laboratories on the reporting date.
Projected laboratory capacity is an estimate of the number of tests each lab can process each day based on the availability of staff, chemical reagents and other resources required. These estimates are made locally by the labs themselves, aggregated and published weekly by DHSC. The figures in this bulletin refer to projected capacity. Further information on the methods for determining capacity for each testing pillar is available in the NHS Test and Trace statistics methodology.
Testing capacity between 5 November to 11 November was 4,497,763 tests, a slight increase of 3% compared with the previous week. This continues the gradual increase in testing capacity seen over the past 12 weeks. Testing capacity gradually increased from around 85,000 tests at the end of March to over 2,400,000 in mid-July when capacity levelled off until mid-August.
Virus testing capacity is at 3,650,063 tests which is more than double the capacity at the start of September. In comparison, antibody testing (serology) capacity has remained consistent over the same time period.
Table 3a: weekly lab testing capacity, pillars 1 to 4, UK[footnote 17]
| 29 Oct to 4 Nov: number of tests | 5 Nov to 11 Nov: number of tests | |
|---|---|---|
| Pillar 1 | 1,201,688 | 1,233,842 |
| Pillar 2 | 2,264,450 | 2,410,600 |
| Pillar 3 | 840,000 | 840,000 |
| Pillar 4 | 60,911 | 13,321 |
| UK total | 4,367,049 | 4,497,763 |
Table 3b: weekly lab testing capacity, virus and antibody tests, UK
| 29 Oct to 4 Nov: number of tests | 5 Nov to 11 Nov: number of tests | |
|---|---|---|
| Virus tests | 3,519,349 | 3,650,063 |
| Antibody tests | 847,700 | 847,700 |
| UK total | 4,367,049 | 4,497,763 |
A breakdown of the daily lab capacity for virus and antibody tests, up to the 22 September is available on the NHS Test and Trace collection page. Further information is available in the NHS Test and Trace statistics methodology.
Number of tests sent out in the UK, pillar 2 and pillar 4
Tests can be administered in different ways:
- tests taken at a hospital
- mobile testing unit
- regional testing sites
- tests sent out to individuals at home or satellite locations
Tests sent out are only available as part of pillar 2 (virus testing) and pillar 4 (virus and antibody testing). Not all tests sent out will be returned.
It is not currently possible to compare the total number of tests sent out with the total number of tests processed in pillar 2 and pillar 4, as given in table 5a. This is because tests sent out includes only tests sent to individuals at home or to satellite testing locations, while tests processed includes all tests that have remained within the control of the programme (and were counted at the time at which processed in labs) and those that have been sent out and subsequently returned to be processed in a lab. Further information is available in the NHS Test and Trace statistics methodology.
1,172,444 tests were sent out across the UK within pillars 2 and 4 between 5 November and 11 November. In the latest week, the number of tests sent out has increased by 25% and is now similar to the number sent out in early September. Overall, the number of tests sent out has seen an upward trend since mid-April when there were less than 1,000 tests sent out compared to over 1.1 million in the latest week.
Table 4: number of tests sent out, pillars 2 and 4, UK
| 29 Oct to 4 Nov: number of tests | 5 Nov to 11 Nov: number of tests | Total since data collection began: number of tests | |
|---|---|---|---|
| Pillar 2 | 899,240 | 1,172,444 | 20,006,230 |
| Pillar 4 | 38,422 | - | 2,135,701 |
| UK total | 937,662 | 1,172,444 | 22,141,931 |
Number of tests processed in the UK, pillars 1 to 4
The number of tests processed counts all tests that have remained within the control of the programme (and were counted at the time at which processed in labs) and those that have been sent out and subsequently returned to be processed in a laboratory. They are counted at the time at which they were processed. This measure shows how many tests have been processed, including both virus testing (pillar 1, pillar 2 and partial pillar 4) and antibody testing (pillars 3 and 4). Further details are available in the NHS Test and Trace statistics methodology.
For pillars 1 and 2, the number of tests processed in a laboratory is different to the number of test results processed which is reported as part of the Test and Trace testing turnaround times for England. This is because they are reporting on the number of tests at different stages in the process as well as reporting different geographies (UK and England) and because some tests are excluded from the turnaround time counts.
Between 5 November and 11 November, 2,166,336 tests were processed in total across pillars 1 to 4, similar to the previous week, however this has increased by 52% since the beginning of September. The number of tests processed has gradually increased from around 13,000 at the end of March to over 2.1 million in the most recent week.
In the current week, 2,121,533 virus tests were processed. This is a 6% increase compared to the previous week and is over 3 times higher than mid-June. The number of antibody (serology) tests processed have remained at relatively low levels with a peak in mid-June.
Table 5a: number of tests processed, pillars 1 to 4, UK[footnote 17]
| 29 Oct to 4 Nov: number of tests | 5 Nov to 11 Nov: number of tests | Total since data collection began: number of tests | |
|---|---|---|---|
| Pillar 1 | 505,716 | 543,944 | 10,909,496 |
| Pillar 2 | 1,333,463 | 1,453,679 | 21,063,074 |
| Pillar 3 | 17,068 | 18,085 | 1,809,897 |
| Pillar 4 | 281,698 | 150,628 | 3,324,347 |
| UK total | 2,137,945 | 2,166,336 | 37,106,814 |
Table 5b: number of tests processed, virus and antibody, UK
| 29 Oct to 4 Nov: number of tests | 5 Nov to 11 Nov: number of tests | |
|---|---|---|
| Virus tests | 1,997,415 | 2,121,533 |
| Antibody tests | 140,530 | 44,803 |
| UK total | 2,137,945 | 2,166,336 |
A breakdown of the daily lab capacity for virus and antibody tests, up to the 22 September is available on the NHS Test and Trace collection page. Further information is available in the NHS Test and Trace statistics methodology.
Terminology
Testing
Pillar 1 testing: swab testing in Public Health England (PHE) labs, NHS hospitals for those with a clinical need, and health and care workers.
Pillar 2 testing: swab testing for the wider population, through commercial partnerships,[footnote 18] either processed in a lab or more rapidly via lateral flow devices tests. Tests processed in a lab are carried out through several different routes:
- regional test sites, which includes drive-through testing centres
- local test sites,[footnote 10] which are similar to regional test sites but specifically for walk ups
- mobile testing units, which travel around the UK to increase access to COVID-19 testing. They respond to need, travelling to test people at specific sites including care homes, police stations and prisons
- satellite test centres, which includes test kits provided directly to ‘satellite’ centres at places like hospitals or care homes that have a particularly urgent or significant need
- home test kits, which are delivered to someone’s door so they can test themselves and their family without leaving the house
Pillar 3 testing: serology testing to show if people have antibodies from having had coronavirus.
Pillar 4 testing: blood and swab testing for national surveillance support by PHE, ONS and research, academic and scientific partners to learn more about the prevalence and spread of the virus and for other testing research purposes.
Virus testing: swab testing using polymerase chain reaction (PCR) assay within pillars 1, 2 and pillar 4 to show if someone currently has COVID-19.
Antibody testing: testing of a blood sample within pillar 3 and pillar 4 to show if people have antibodies from having had COVID-19.
People tested each week: refers to people who have been tested at least once in each reporting week, therefore if someone had multiple tests in a given week they would be counted once.
People testing positive each week: refers to the number of people who tested positive at least once in each reporting week, therefore is someone tested positive multiple times in a given week they would only be counted once.
Weekly positivity rate: the number of people testing positive as a proportion of the number of people tested in each reporting week.
Cumulative people tested: refers to the number of people who have been tested at least once since Test and Trace launched.
Cumulative people testing positive: refers to the number of people who have tested positive at least once since Test and Trace launched.
For pillar 2, there are 2 measures of the time taken to receive a coronavirus (COVID-19) test result:
- the time taken to receive a COVID-19 test result from time of booking is measured from the time that a person books an appointment on the website to the time when the person receives a notification of their test result via an email or an SMS. This data is only available for regional test sites, local test sites and mobile testing units, as test booking and registration processes for home testing and satellite test centres are currently undertaken on different systems
- the time taken to receive a COVID-19 test result from time of test is measured from the time a person completes a test registration (or the time a person indicates their test was taken for home testing kits) until the time that they receive a notification of the result of their test via an email or an SMS
Tracing
NHS Test and Trace has 2 ways of handling cases depending on the way in which they are managed:
Cases and contacts managed by local HPTs (previously known as complex)
PHE local health protection teams manage cases linked to outbreaks, examples include someone who works or has recently visited:
- a health or care setting, such as a hospital or care home
- a prison or other secure setting
- a school for people with special needs
- critical national infrastructure or areas vital for national security
Cases and contacts not managed by local HPTs (previously known as non-complex)
Wider online and other call centre capacity for individual community-wide cases and contacts.
When a case is transferred to NHS Test and Trace contact tracers will attempt to contact the individual which results in one the following 3 outcomes:
- Reached and provided information about recent close contacts: contact tracers or local HPTs successfully reached the individual and asked them to provide details for recent close contacts
- Communication details not provided: people who had no communication details provided are those who were transferred to NHS Test and Trace but did not have any associated contact details (for example, phone number or email address).
- Not reached: the number of people who were not reached includes those people who the service has been unable to reach because there has been no response to text, email and call reminders. This includes those where the communication details are invalid. It also includes people who were reached but declined to give details of close contacts. There may also be a small number of people who have not been reached but where contact tracers are still in the process of trying to make contact.
When a close contact is identified, contact tracers or local HPTs will attempt to contact the individual or institution depending on the exposure setting, which results in the following outcomes:
- Reached and asked to self-isolate: for contacts not managed by local HPTs contact tracers successfully reached the individual and advised them to self-isolate. For those managed by local HPTs, advice is provided to the institution which is passed on to individuals in the specific setting.
- Communication details not provided: people who were identified as recent close contacts but didn’t have any associated contact details (for example, phone number or email address).
- Not reached: the number of people who were not reached includes those people who the service has been unable to reach because there has been no response to text, email and call reminders. There may also be a small number of people who have not been reached but where contact tracers are still in the process of trying to make contact.
Measuring the data
How the data was collected
UK-level testing data is collated centrally by DHSC from multiple sources across the different nations and pillars. Further details can be found in the NHS Test and Trace statistics methodology.
Testing data for pillars 1 and 2 for England are provided by PHE, NHS and commercial partners. Contact tracing data are collected from management information from the NHS Test and Trace service. Details about the data sources used can be found in the NHS Test and Trace statistics methodology document.
Future development
We have integrated this data with those from other parts of NHS Test and Trace, particularly testing, to provide an end-to-end view of the service that follows the user journey. So far, UK-level testing data, testing data for pillars 1 and 2 in England, testing turnaround times and NHS COVID-19 app statistics have been added. Further breakdowns for contact tracing continue to be incorporated, including breakdowns for cases and contacts managed or not managed by local HPTs, geographical breakdowns and household information.
To support user needs and data transparency, additional releases have been published alongside the weekly Test and Trace publication including:
- care home statistics up to 8 July
- people tested for coronavirus (COVID-19) between 30 January and 27 May
- weekly UK testing statistics since the start of testing
- demographic data for coronavirus testing in England between 28 May and 26 August
NHS Test and Trace continues to provide information for local authorities and their partners so that they have the information they need to help contain any outbreaks. In time, NHS Test and Trace intends to publish detailed data from across the program to support secondary analysis, for example in academic institutions. Over the coming months, we intend to make the following available:
Expected Autumn 2020
- details of close contacts who go on to test positive
- high-level UK Test and Trace figures
- additional demographic information for people tested
- details on testing in care homes
The UK Statistical Authority has published a rapid review of the Test and Trace statistics. This includes recommendations on how the publication should develop it order to adhere fully to the Code of Practice. These recommendations continue to influence the development of the publication in the coming weeks and months.
Strengths and limitations
Given the importance of this service and the commitment of NHS Test and Trace to be open and transparent with the public it serves, this data are being released at the earliest possible opportunity. However, new IT systems and statistical outputs often take a period of time to bed in. This data should therefore be treated with caution as the system and understanding of the data develops.
More information on data limitations and how the figures in this publication can and can’t be used is outlined in the NHS Test and Trace methodology.
Quality
These statistics have been put together by NHS Test and Trace and DHSC with advice from the Office for National Statistics. As part of the quality assurance process, DHSC ensures that all published figures are replicable and any issues impacting on the quality of the data are clearly stated within the publication. Furthermore, the figures are often triangulated with other published sources to verify trends in the data.
Revisions to figures previous published
Figures for people tested and people testing positive for coronavirus (COVID-19) in previous releases have been revised. These revisions are because:
- there are sometimes delays in laboratories submitting data to PHE
- quality checks are conducted on the data to refine figures over time
Figures for pillar 2 testing turnaround times in previous releases have been revised. These revisions are because:
- the figures presented are based on a data-cut several days after the end of the reporting period. Some tests may continue to be being processed after this period and therefore data may need to be revised over time
Figures for contact tracing in previous releases have been revised. These revisions are because:
- the figures presented are based on a data cut several days after the end of the reporting period, to give time for cases reported towards the end of the 7-day period to have an outcome. Some cases may continue to be in progress after this period, and therefore data may need to be revised over time
- typically, one week after initial publication the number of cases reached and consequently the number of contacts identified is expected to increase. Similarly, the number of cases and contacts reached within 72 hours is likely to increase
Cumulative figures for coronavirus (COVID-19) testing in the UK have been revised. These revisions are because:
- for tests processed and tests sent out, weekly totals reflect the sum of actual daily counts reported for the previous week. Each week there may be corrections to previously reported figures, for example, where labs (or studies under pillar 4) returned the results late or duplicates were identified and removed. These corrections are reflected in the cumulative figures. This means that previously published weekly counts will not necessarily sum to the latest cumulative figure. It also means that the latest cumulative count may not match the previous week’s cumulative count plus this week’s weekly count
More information on quality and how this publication adheres to the Code of Practice for statistics is available in the statement of compliance.
Feedback
For questions about the release please refer to the information for users document initially. For feedback and any further questions, please contact statistics@dhsc.gov.uk.
-
Deduplicated for the reporting week. For information on how the number of people are tested, and tested positive, in a reporting week is measured see the NHS Test and Trace statistics methodology. ↩ ↩2
-
Based on the median turnaround time for in-person tests. ↩
-
Virus testing involves a swab test to see if someone has COVID-19, see the terminology section for more information. ↩
-
Deduplicated for the reporting week, methodology was revised from 15 October. See NHS Test and Trace statistics methodology for more information. ↩
-
Deduplicated since testing began and the end of the most recent reporting week. People tested multiple times in this time period will only be counted once. See NHS Test and Trace statistics methodology for more information. ↩ ↩2 ↩3
-
Deduplicated for the reporting week. See NHS Test and Trace statistics methodology for more information. ↩
-
Includes a small number of people who had a test under pillar 4 (serology and swab testing for national surveillance). ↩
-
Note that these figures may not always align with other published figures for people tested and people tested positive for COVID-19 under pillars 1 and 2 due to the timing of data cuts. ↩
-
For all measures of time taken to receive a COVID-19 test result, there are a number of tests that were not completed. This covers any test where the results were not communicated, which may be because communication details (for example, phone number or email address) were not provided or were incorrect, or because the test was cancelled or abandoned, or no result was available. It also includes some tests which are still being processed. ↩
-
Previously local test sites were included together with regional test sites but from 17 September have been split out as a separate group. ↩ ↩2
-
Last week, this figure was incorrectly reported as 65.4%. The correct figure for the percentage of test results received the next day after the test was taken for all routes combined between 29 Oct and 4 November is 40.9%. ↩
-
All positive test results under pillar 1 and pillar 2 should be transferred including positive results from lateral flow device tests. In addition, all positive swab test results as part of prevalence studies (pillar 4) are also transferred to Test and Trace. People tested under pillar 3 (serology testing to show if people have antibodies from having had COVID-19) do not have their cases transferred to NHS Test and Trace. ↩
-
If NHS Test and Trace is not able to reach an individual testing positive or if no communication details are available, then it is not always possible to know if the case should be managed by a local HPT or not. Therefore, these breakdowns are not available. ↩
-
The regional data uses a different data cut to the main publication therefore cumulative totals will not exactly match. The data is available for the cumulative figures since Test and Trace launched up to the most recent week of reporting. Due to revisions that occur each week one week’s cumulative figures cannot be subtracted from a previous week’s to obtain weekly data by UTLA. ↩ ↩2
-
Contacts managed by local HPTs are reached when the situation has been dealt with and advice has been issued to the institution, whereas contacts not managed by local HPTs must be individually contact traced to be classified as reached. ↩
-
Timing data does not include contacts which were subsequently escalated to a local HPT. ↩
-
See more detail in scaling up our testing programmes. ↩