Transparency data

Weekly statistics for NHS Test and Trace (England): 6 May to 12 May 2021

Updated 25 May 2021

Applies to England

Main points

People tested, England

15,202 people tested positive for coronavirus (COVID-19) at least once[footnote 1] in England between 6 May and 12 May 2021, a 5% increase compared to the previous week. Overall the number of cases has continued to fall since the week ending 6 January 2021, however this is the first week since January where an increase has been observed.

4,573,700 people were tested at least once[footnote 1] between 6 May and 12 May 2021 for COVID-19, a 1% decrease compared to the previous week.

Pillar 2 testing turnaround times, England

Turnaround times for pillar 2 (virus testing for the wider population) for all in-person testing routes have become shorter overall since the beginning of December 2020, and have remained relatively stable since 28 January. In the most recent week, 86.8% of in-person tests were received within 24 hours compared to 90.1% in the previous week.

Since the previous reporting week, the median turnaround time for home tests has decreased from 37 hours to 36 hours. The turnaround time for satellite tests has stayed the same at 32 hours.

Distance to in-person testing sites for booked PCR tests, pillar 2, England

In the latest week, the median distance to in-person testing sites (pillar 2) for booked PCR tests fell slightly from 2.0 to 1.9 miles. The median distance has been approximately constant since the week ending 20 January 2021.

Positive cases transferred to NHS Test and Trace

11,179 cases were transferred to the contact tracing system between 6 May and 12 May 2021, an increase of 16% compared to the previous week. Prior to this, the number of cases transferred to the contact tracing system had been decreasing since the week ending 6 January 2021.

Of the cases transferred to the contact tracing system between 6 May and 12 May 2021, 91.6% were reached and asked to provide information about their recent close contacts. Whilst this has remained broadly consistent week on week since November 2020, during this period we have seen a gradual increase from 86.2% on the week ending 4 November 2020 to the present value of 91.6%.

Close contacts identified by NHS Test and Trace

Between 6 May and 12 May, 40,888 people[footnote 2] were identified as coming into close contact with someone who had tested positive. The number of close contacts identified has increased in the latest week.

For those where communication details were available, 89.0% of close contacts were reached and told to self-isolate in the most recent week. Taking into account all contacts identified, 85.7% were reached in the most recent week.

Managed quarantine service (MQS)

In the latest week, 10,882 people started quarantining at home and 7,104 in a managed quarantine hotel.[footnote 3] Both of these totals are lower than in the previous week.

Since the MQS launched on 15 February 2021, 515,143 people have started quarantining at home or in a managed quarantine hotel.

Publication updates

This week, we are publishing additional information on the managed quarantine service (MQS), specifically the number of PCR tests processed, by international arrivals quarantining at home or in a managed quarantine hotel.

Also included in the accompanying tables is a breakdown by country or territory showing: the number of people tested, number testing positive, positivity rate, number of positive tests sent for sequencing, number of sequenced tests which returned a variant of concern and the rate of variant detection. This table will only be updated every 2 weeks to allow full collection of data across the entire 10-day quarantine period.

Introduction

The Department for Health and Social Care (DHSC) publishes weekly statistics on NHS Test and Trace (England) across all 4 testing pillars. The purpose of this publication is to provide a weekly update on the implementation and performance of NHS Test and Trace in England.

For NHS Test and Trace (England), this includes:

Testing

  • people tested for coronavirus (COVID-19)
  • people testing positive for coronavirus (COVID-19)
  • time taken for test results to become available
  • distance travelled to in-person test sites for booked PCR tests

Contact tracing

  • people transferred to the contact-tracing system, and the time taken for them to be reached
  • close contacts identified, and the time taken for them to be reached

Managed quarantine service

  • people quarantining at home or in a managed quarantine hotel
  • number of PCR tests processed, by international arrivals quarantining at home or in a managed quarantine hotel

Data collected for NHS Test and Trace is primarily for operational purposes and was not designed to track the spread of the virus. Studies into the spread of the virus in the UK are carried out by the Office for National Statistics (ONS). Further guidance can be found in comparing methods used in the COVID-19 Infection Survey and NHS Test and Trace, England.

A list of data sources relating to the coronavirus pandemic in the UK can be found at coronavirus (COVID-19) statistics and analysis. A breakdown of all available testing and contact tracing data in the UK can be found at testing and contact tracing in the UK: summary of data.

All data used in the report can be found in the NHS Test and Trace data tables on the weekly collection page. A full explanation of the data sources and methods used to produce these statistics can be found in the NHS Test and Trace statistics methodology.

Data and methodology for the NHS COVID-19 app is available on the support website.

Revisions to figures previously published

Figures given in previous releases are routinely revised each week going back to the start of Test and Trace for people tested for COVID-19, people testing positive for COVID-19, pillar 2 testing turnaround times, distance to in-person PCR test sites and contact tracing, to the start of the managed quarantine service for people quarantining at home or in a managed quarantine hotel, and to 25 March 2021 for number of PCR tests taken by international arrivals quarantining at home or in a managed quarantine hotel. The figures presented are based on a data cut several days after the end of the reporting period. This is to give time for data relating to the end of the 7-day period to be collected. Some data may continue to be collected after this period, and therefore may need to be revised over time.

Figures for pillar 1 testing turnaround times are not routinely revised as only minor changes occur to past weeks post-publication. Figures are only revised when substantial changes occur. More detail on routine revisions is given in the quality section.

Note that these routine revisions to data includes the local authority level contact tracing data that is made available on the weekly collection page. As past data is revised, subtracting figures given in the previous week from figures given in the current week will not give the total number of cases for that week.

In addition to routine revisions:

The introduction of a new system disrupted the removal of cases where a positive rapid lateral flow test (LFD) was followed by all negative laboratory (PCR) tests taken within 3 days. These cases were removed from the Coronavirus (COVID-19) in the UK dashboard on 18 May and figures in this release for people testing positive have been revised to account for this. More information is available on the Coronavirus (COVID-19) in the UK dashboard.

NHS Test and Trace

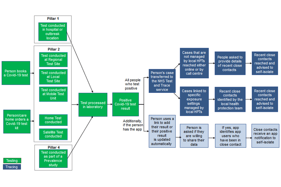
NHS Test and Trace was launched in England on 28 May 2020 and ensures that anyone who develops symptoms of coronavirus (COVID-19) can quickly be tested to find out if they have the virus. It then helps trace recent close contacts of anyone who tests positives for coronavirus and, if necessary, notifies them that they must self -isolate at home to help stop the spread of the virus. The flow of how people move through the NHS Test and Trace service is shown in Figure 1 below. More information about NHS Test and Trace can be found at NHS Test and Trace: how it works.

Testing in England

NHS Test and Trace starts with an individual taking a swab test for the virus, either in pillar 1 (testing in hospitals and outbreak locations), pillar 2 (national swab testing) or pillar 4 (prevalence studies). Those who go on to test positive will have their case transferred to NHS Test and Trace for contact tracing.

From 30 March, individuals who test positive from an LFD test are asked to take a confirmatory PCR test. A positive LFD result will continue to trigger contact tracing; however, NHS Test and Trace has introduced improvements to automatically inform anyone self-isolating from a positive LFD to stop isolating if the confirmatory PCR is taken promptly and is negative. These individuals will then be removed from the contact tracing process.

NHS Test and Trace is for England only, therefore the figures in this section are given for England. Weekly figures for UK testing are available to download from the weekly collection page and are also available daily on the coronavirus in the UK dashboard. Information on contact tracing in Scotland, Wales and Northern Ireland can be found directly from Public Health Scotland, the Welsh government and the Northern Ireland Public Health Agency.

Figure 1: flowchart showing how people move through NHS Test and Trace

diagram

The diagram shows the journey a person can take through NHS Test and Trace. For pillar 1, this starts with a person having a COVID-19 test in hospital. For pillar 2, this starts with a person booking or ordering a COVID-19 test. Pillar 2 tests can be either be conducted at a regional test site or mobile test unit; or a satellite or home test can be conducted. For pillar 4, this starts with a person having a coronavirus test as part of a prevalence study. After tests have been taken, they are sent to a laboratory for processing. Once processed, a person will be emailed or texted their result.

If a person has a positive COVID-19 test result, then their case is transferred to NHS Test and Trace and can be managed in one of 2 ways. First, cases that are not managed by local health protection teams (HPTs) are reached either online or by a call centre. They are then asked to provide details of recent close contacts. These recent close contacts are then reached by NHS Test and Trace and advised to self-isolate. Second, cases that are linked to certain exposure settings are escalated to local HPTs who work to identify and reach recent close contacts and advise them to self-isolate.

Additionally, if the person has the app and used the app to book their test, their positive result is updated automatically. If they have the app but booked their test via a different route then they can use a link to add their positive result to the app. Once their positive result is entered into the app, the person is asked if they are willing to share their data and if they say yes, the app identifies other app users who have been in close contact with the person who has tested positive. Close contacts then receive an app notification to self-isolate.

People tested and people testing positive, England

The headline figures reported in this publication for people tested and people testing positive include both lateral flow device (LFD) tests and polymerase chain reaction (PCR) tests, deduplicated for each reporting week.[footnote 4] Information on the differences between these types of tests can be found in the NHS Test and Trace statistics methodology.

From 7 January 2021, positivity rate is not calculated as part of this publication but can instead be found on the coronavirus in the UK dashboard for PCR only positive cases in England. This is because the figures in this publication include both PCR and LFD tests and it is likely that LFD tests have a different positivity rate to PCR tests due to the use of LFDs in rapid testing. As the number of LFD tests conducted is increasing over time, a consistent positivity rate cannot be calculated using these figures.

A statistical commentary on rapid testing in England along with data tables for the number of tests conducted, broken down for LFD and PCR tests, remains available on the weekly collection page.

The number of people tested and number of people testing positive via PCR tests in each reporting week, by age, gender and local authority is also available on the weekly collection page.

Between 6 May and 12 May 2021, 4,573,700 people were tested for coronavirus (COVID-19) at least once,[footnote 5] a 1% decrease compared to the previous week.

The number of people tested in each reporting week increased sharply between the weeks ending 3 March and 10 March 2021. This was due to the return of secondary school students to schools from 8 March, as students are regularly tested using rapid tests.

Since the week ending 17 March, the number of people tested has overall decreased. There was also a dip in early April 2021 when schools closed for the Easter holidays.

For more information on rapid testing in schools, see the rapid testing commentary available on the weekly collection page.

Prior to this, the number of people tested each week had generally been increasing, although levelled off slightly between the week ending 6 January and the week ending 3 March.

Since Test and Trace launched at the end of May 2020, 30,684,459 people have been tested at least once.[footnote 6]

Figure 2: number of people tested for COVID-19 in each reporting week by pillar, England

chart

This data can be found in the ‘table_1’ tab of the ‘NHS Test and Trace statistics, 28 May 2020 to 12 May 2021: data tables’ document on the weekly collection page.

Between 6 May and 12 May 2021, 15,202 people tested positive[footnote 7]. This is the first week-on-week rise in positive cases since the week ending 6 January

The number of people testing positive between 6 May and 12 May 2021 increased by 5% compared to the previous week. Before this week, the number of people testing positive had been decreasing since the week ending 6 January 2021, and it remains more than 25 times lower than it was during that week.

Figure 3: number of people testing positive for COVID-19 in each reporting week by pillar, England

chart

This data can be found in the ‘table 1’ tab of the ‘NHS Test and Trace statistics, 28 May 2020 to 12 May 2021: data tables’ document on the weekly collection page.

Pillar 1 testing turnaround times, England

Pillar 1 testing refers to swab testing for the virus in Public Health England (PHE) labs, NHS hospitals for those with a clinical need, and health and care workers.

Since some pillar 1 tests are conducted in a hospital setting, it is not practical for those administering the tests to record the exact time that a test was taken. Therefore, the time taken to receive a coronavirus (COVID-19) test result is measured from the time that a test is received by a laboratory for processing to the time when the results are published to the Laboratory Information Management System (LIMS).

This data is only available from 9 July 2020 due to differences in the reporting methodologies for NHS and PHE labs. More details can be found in the NHS Test and Trace statistics methodology.

Over 19 out of 20 pillar 1 test results were made available within 24 hours of the laboratory receiving the test.

Between 6 May to 12 May 2021, 97.9% of pillar 1 test results were made available within 24 hours. Turnaround times for pillar 1 have been above 95% since the week ending 27 January. Since reporting began, 92.7% of test results have been made available within 24 hours.

Pillar 2 testing turnaround times, England

There are various routes for getting tested within pillar 2 (national swab testing) which has an impact on turnaround times.[footnote 8] Data on the time taken to receive a COVID-19 test result for pillar 2 is split up to reflect this. These routes include:

  • in-person tests, which involve a person being tested in-person at a coronavirus test site. These include:
    • regional test sites, which includes drive-through testing centres
    • local test sites,[footnote 9] which are similar to regional test sites but specifically for walk ups
    • mobile testing units, which travel around the UK to increase access to COVID-19 testing. They respond to need, travelling to test people at specific sites including care homes, police stations and prisons
  • satellite test centres, which includes test kits provided directly to ‘satellite’ centres at places like care homes or hospitals that have a particularly urgent or significant need
  • home test kits, which are delivered to someone’s door so they can test themselves and their family without leaving the house

A lower proportion of home and satellite test results will be available within 24 hours of the test being taken compared with in-person tests due to differences in testing schedules and delivery of tests. Therefore, the percentage of test results received within 24 hours for in-person tests and the percentage of test results received within 48 hours for home and satellite tests are presented in this bulletin. The accompanying data tables contain all turnaround time windows for all testing routes.

There are normal fluctuations in this operational process which can sometimes cause the time taken to receive a test result to go over 24 hours, but still be turned around the next day. Therefore, we also provide the percentage of tests turned around the day after a test was taken where appropriate. The median turnaround times are also given as an indication of the average time taken.

Turnaround times are measured and reported in 2 ways:

  • time from booking a test to receive a test result
  • time from taking a test to receive a test result

All figures presented in this bulletin relate to time from taking a test. Both measures are available in full in the accompanying data tables. More information on these definitions is in the terminology section and the NHS Test and Trace statistics methodology.

Lateral flow device (LFD) tests are not included in this section on turnaround times as they do not require processing in a lab.

The median time to receive a test result after taking a test in-person has decreased overall since December 2020.

The median time taken to receive a test result for in-person tests increased sharply between the week ending 9 December and the week ending 23 December 2020. Since then, the median time has decreased overall and has been relatively stable since the week ending 27 January 2021.

Between 6 May to 12 May 2021, the median time taken to receive a test result for regional test sites was 17 hours, the same as the previous week. The median time for local test sites remained the same at 18 hours, while the median time for mobile testing units remained the same at 16 hours.

The median time to receive a test result after taking a test from satellite test centres and home testing kits has also decreased overall since mid-December 2020.

As with the in-person tests, the median time taken to receive a test result for home testing kits and satellite test centres increased substantially between the weeks ending 9 December and 23 December 2020 and since then has decreased overall.

Turnaround times for satellite tests are now consistently lower than what was observed before this increase in December 2020. Turnaround times for home tests had increased overall from the week ending 31 March to the week ending 21 April however they have fallen slightly for the past 3 weeks.

In the latest week, the median time taken to receive results from satellite test centres has remained the same at 32 hours. The median time for home testing kits has decreased from 37 hours to 36 hours in the latest week.

Figure 4: median time (hours) from taking a test to receiving test results by route, England

chart

This data can be found in the ‘table 8’ tab of the ‘NHS Test and Trace statistics, 28 May 2020 to 12 May 2021: data tables’ document on the weekly collection page.

In the latest week, the percentage of test results received within 24 hours for in-person tests has decreased compared with the previous week, and the percentage within 48 hours for home testing kits and satellite test centres has increased.

In the most recent week, 86.8% of in-person test results were received within 24 hours. The percentage of results received within 24 hours decreased sharply between the weeks ending 2 December and 23 December 2020 but has since increased overall and has been above 80% since the week ending 27 January. If we consider the day the test was taken, 98.8% of in-person tests results were received the next day after the test was taken.

82.4% of test results were received within 48 hours for home test kits and satellite test centres, compared to 81.3% in the previous week. For satellite test centres, 95.7% were received within 72 hours, a slight increase from the previous week. 97.0% of satellite tests were received within 3 days after the day they were taken.

In the most recent week, approximately 73% of tests from satellite test centres were care home tests. Removing the 27% of tests from other sites does not substantially change the turnaround figures.

For all routes combined, 31.3% of tests from all test sites were received within 24 hours of a test being taken compared to 31.1% in the previous week. If we consider the day the test was taken, 64.7% of all test results were received the next day after the test was taken.

Table 1: percentage of results received within 24 hours (in-person tests) or within 48 hours (home and satellite tests), by route, England

Previous reporting week Current reporting week Since Test and Trace launched: 28 May 2020 to 12 May 2021
Regional test sites within 24 hours 91.1 87.0 52.1
Local test sites within 24 hours 87.0 83.5 44.6
Mobile testing units within 24 hours 93.1 90.8 56.5
Satellite test centres within 48 hours 83.7 83.6 60.1
Home testing kits within 48 hours 70.4 77.1 50.3

Distance to in-person testing sites for booked PCR tests, pillar 2, England

The distance to testing sites for booked PCR tests is calculated as the direct distance between the approximate centre of a person’s postal district and their chosen test location in a straight line. This is reported as the median and associated percentiles for those who successfully booked a test at regional test sites, local test sites and mobile testing units in the latest week. More information is available in the NHS Test and Trace statistics methodology.

The median distance to in-person PCR testing sites for booked tests has decreased slightly in the most recent week.

Between 6 May to 12 May 2021, the median distance to an in-person PCR test site decreased slightly compared to the previous week, falling from 2.0 miles to 1.9 miles. 90% of people who booked a test at a test centre lived 8.3 miles or less away.

From mid-August to mid-September 2020, the distance to PCR testing sites for booked tests increased across in-person routes. However, since mid-September 2020, the distance to PCR testing sites for booked tests has decreased overall and has been at approximately 2.0 miles since the week ending 20 January.

Figure 5: median distance (miles) to testing sites for tests booked at an in-person PCR test site by route, England

chart

This data can be found in the ‘table 9’ tab of the ‘NHS Test and Trace statistics, 28 May 2020 to 12 May 2021: data tables’ document on the weekly collection page.

Contact tracing in England

Once a person has a confirmed positive test result for coronavirus (COVID-19),[footnote 10] this person is transferred to NHS Test and Trace and a case is opened for them. The number of positive cases transferred to the contact-tracing system may not always align with the number of people testing positive for COVID-19. There are several reasons for this which are outlined in the information for users document.

Positive cases and their contacts which are linked to potential outbreaks in specific settings are handled by PHE local health protection teams (HPTs). These cases and contacts, previously known as complex, have been referred to as ‘cases and contacts managed by local HPTs’ since 29 October 2020. Furthermore, cases and contacts managed nationally either online or by call centres, previously known as non-complex, are referred to as ‘cases and contacts not managed by local HPTs’.

From 18 March 2021, only outbreaks in care homes are handled by HPTs. Further information is available in the NHS Test and Trace statistics methodology.

Positive cases transferred to NHS Test and Trace

The number of positive cases transferred to NHS Test and Trace has decreased in the latest week.

Between 6 May and 12 May 2021, 11,179 cases were transferred to the contact tracing system, a 16% increase compared to the previous week. This is the first week of increasing positive cases since the week ending 6 January.

Between 6 May and 12 May 2021, over 9 in every 10 cases transferred to the contact tracing system were reached and asked to provide information about their contacts.

Out of the 11,179 cases transferred to the contact tracing system in the latest week, 10,245 (91.6%) were reached, 885 (7.9%) were not reached and 49 (0.4%) had no communication details provided. Since Test and Trace launched, 86.6% of all cases have been reached.

In the latest week, 114 cases who were reached and asked to provide details of close contacts were managed by local health protection teams (HPTs), whereas 10,131 cases were community-wide cases and, therefore, not managed by local HPTs.

For cases managed by local HPTs, their contacts are often managed at a situation rather than individual level, with advice being issued to the contact institution. Therefore, cases who were managed by local HPTs may not have been individually reached and asked to provide details of their recent close contacts. However, the cases and contacts will have been successfully dealt with as a whole.

For more information on the different ways of managing cases and the outcomes of contact tracing see the terminology section.

Figure 6: number of cases transferred to the contact-tracing system and number of cases transferred who were reached and asked to provide details of recent close contacts (includes cases managed and not managed by local HPTs), England

chart

This data can be found in the ‘table 10’ tab of the ‘NHS Test and Trace statistics, 28 May 2020 to 12 May 2021: data tables’ document on the weekly collection page.

Table 2: cases transferred to the contact-tracing system (includes cases managed and not managed by local HPTs) by whether they were reached and asked to provide contact details, England[footnote 11]

Previous reporting week Current reporting week Since Test and Trace launched: 28 May 2020 to 12 May 2021
People who were reached and asked to provide details of recent close contacts 8,737 (90.9%) 10,245 (91.6%) 3,555,748 (86.6%)
People not managed by local HPTs 8,630 10,131 3,213,831
People managed by local HPTs 107 114 141,917
People who were not reached 756 (7.9%) 885 (7.9%) 461,492 (11.9%)
People whose communication details were not provided 119 (1.2%) 49 (0.4%) 56,187 (1.5%)
Total 9,612 11,179 3,873,427

Proportion of people transferred to the contact-tracing system who were reached by upper-tier local authority (UTLA)

Figure 7: percentage of cases reached and asked to provide details of recent close contacts by UTLA since Test and Trace began

map

This data is available as an interactive map and to download as a csv on the weekly publication collection page.[footnote 12]

In the latest week, 4 in every 5 people who were reached and asked to provide information about their contacts, provided one or more close contacts.

Out of the 10,245 people reached between 6 May to 12 May 2021, 8,547 (83.4%) provided details of one or more close contacts. The proportion of people providing one or more contacts decreased overall between mid-October 2020 and mid-February 2021. Since then, the proportion has increased overall, despite decreasing between the week ending 24 March and the week ending 21 April.

The number who were not able to give any recent close contacts refers to people who were successfully reached by NHS Test and Trace, but either had no recent close contacts or could not provide details of recent close contacts to pass on for further contact tracing (for example, recent close contact with strangers on the bus).

Figure 8: proportion of people transferred to the contact-tracing system (includes cases managed and not managed by local HPTs) who were reached and asked to provide details of recent close contacts by whether they provided details for contacts or not, England

chart

This data can be found in the ‘table 11’ tab of the ‘NHS Test and Trace statistics, 28 May 2020 to 12 May 2021: data tables’ document on the weekly collection page.

The breakdown for the method used to reach cases is not currently available. Further information is given in the NHS Test and Trace methodology.

Close contacts identified by NHS Test and Trace

The number of close contacts identified has increased slightly in the latest week.

Between 6 May and 12 May 2021, 40,888 people[footnote 13] were identified as recent close contacts, of which 40,421 (98.9%) were not managed by local HPTs and 467 (1.1%) were managed by local HPTs.

The number of contacts not managed by local HPTs increased between the weeks ending 2 December 2020 and 6 January 2021 but has decreased overall since then despite a slight increase in the latest week. The current number of close contacts identified is now over 18 times lower than in the week ending 6 January 2021.

There has been a substantial shift in the proportion of contacts who are managed by local HPTs compared to the beginning of June 2020. At the beginning of June 2020, contacts managed by local HPTs were 81.7% of contacts identified compared to only 1.1% in the most recent week.

From 18 November 2020, there has been a change in how household contacts under 18 are reached. These changes mean that under-18s in a household are no longer contact traced individually, providing the parent or guardian in the household confirms they have completed their legal duty to inform their child to self-isolate. From 27 November 2020, this change was also extended to cover adults in the same household, so they have the option to be traced via a single phone call.

Considering only the contacts where communication details were provided, 89.0% were reached and told to self-isolate in the most recent week. This has increased from 87.2% in the previous week.

Figure 9: number of recent close contacts identified, England

chart

This data can be found in the ‘table 13’ tab of the ‘NHS Test and Trace statistics, 28 May 2020 to 12 May 2021: data tables’ document on the weekly collection page.

85.6% of contacts not managed by local HPTs were reached and told to self-isolate in the latest week. The percentage reached has decreased overall since the week ending 17 February.

Between 6 May and 12 May 2021, 40,421 recent close contacts not managed by local HPTs were identified of which 34,588 (85.6%) were reached and told to self-isolate. In the latest week, 4,333 (10.7%) contacts not managed by local HPTs were not reached and 1,500 (3.7%) people had no communication details. For more information on the different outcomes of contact tracing see the terminology section.

All contacts managed by local HPTs were reached and told to self-isolate.

Between 6 May and 12 May 2021, 467 close contacts were identified who were managed by local HPTs of which 465 (99.6%) were reached and told to self-isolate and 2 (0.4%) was not reached. Since Test and Trace launched, 97.9% of all contacts managed by local HPTs have been successfully reached.

For contacts managed by local HPTs, contacts are managed as a whole setting and are often managed at a situation rather than individual level, with advice being issued to the contact institution. Therefore, these contacts may not have been individually reached and told to self-isolate but should have received this advice from their institution. For this reason, contacts managed by local HPTs have a higher success rate compared with community wide contacts not managed by local HPTs.

Figure 10: proportion of contacts reached and told to self-isolate, England[footnote 14]

chart

This data can be found in the ‘table 13’ tab of the ‘NHS Test and Trace statistics, 28 May 2020 to 12 May 2021: data tables’ document on the weekly collection page.

Proportion of close contacts identified not managed by local HPTs who were reached and told to self-isolate by upper tier local authority

Figure 11: percentage of contacts not managed by local HPTs who were reached and told to self-isolate by UTLA since Test and Trace began

map

This data is available as an interactive map and to download as a csv on the weekly publication collection page.[footnote 15]

In the most recent week, over 5 out of 10 contacts not managed by local HPTs were from the same household as the case they were identified from, an increase from the previous week.

The proportion of close contacts not managed by local HPTs that were from the same household as the case they were identified from has decreased overall from the week ending 20 January 2021. In particular, the most substantial decrease was between the week ending 10 February (86.6%) and 28 April (40.6%). This has since risen slightly in the past two weeks, up to its present value of 54.9%.

Between 6 May and 12 May 2021, 97.0% of household contacts were successfully reached and told to self-isolate, which has remained consistent since the week ending 9 December 2020.

In the same time period, 71.6% of contacts who were from a different household to the case from which they were identified were successfully reached and told to self-isolate. This is a decrease from the 72.8% reported in the previous week. The percentage successfully reached has been above 70% in every week since the week ending 10 March.

Figure 12: proportion of recent close contacts not managed by local HPTs by whether they were from the same household as the case that they were identified from, England

chart

This data can be found in the ‘table 14’ tab of the ‘NHS Test and Trace statistics, 28 May 2020 to 12 May 2021: data tables’ document on the weekly collection page.

NHS Test and Trace end-to-end timing metrics

For contacts not managed by local HPTs who were told to self-isolate, nearly 8 out of 10 were reached within 3 days of the case that reported them taking their test.

Between 6 May and 12 May 2021, 27,057 (78.8 %) contacts that were reached and told to self-isolate were reached within 3 days of the case that reported them taking a test which subsequently returned a positive result. This is an increase from 68.2% in the previous week, however, there has been an overall decrease since the week ending 17 February.

The percentage reached within 3 days increased overall between October 2020 and early December 2020, with 90.7% successfully reached in the week ending 9 December, followed by a dip over the Christmas period. The percentage returned to pre-Christmas levels by the end of January 2021, but over the last 12 weeks it has decreased overall to its current value.

This decrease is partially due to the increase in testing and contact tracing for international arrivals as part of the managed quarantine service and also the overall increase in the proportion of non-household contacts, as these generally take longer to reach than household contacts.

Figure 13: proportion of recent close contacts who were told to self-isolate within 3 days of the case taking a test (excludes cases managed by local HPTs), England

chart

This data can be found in the ‘table 17’ tab of the ‘NHS Test and Trace statistics, 28 May 2020 to 12 May 2021: data tables’ document on the weekly collection page.

This is an end-to-end measure, and therefore is comprised of several subsidiary measures. Table 3 provides the timing metrics from when a case is transferred into the contact-tracing system.

Table 3: contact-tracing timing metrics, England

Previous reporting week Current reporting week Since Test and Trace launched: 28 May 2020 to 5 May 2021
Percentage of cases not managed by local HPTs reached and asked to provide details about close contacts within 24 hours of their case being transferred to contact tracing 80.5% 81.6% 72.3%
Percentage of contacts not managed by local HPTs who were told to self-isolate who were reached within 24 hours of being identified 97.0% 97.7% 91.9%
Percentage of contacts not managed by local HPTs who were told to self-isolate who were reached within 24 hours of the case that reported them being transferred to the contact-tracing system 53.4% 60.5% 64.4%

Note that because the timing statistics given in table 3 are from when a case was transferred to the contact-tracing system, delays in transferring cases to contact tracing will not be captured. However, they will be captured in the full end-to-end measure from when the test was taken.

For contacts not managed by local HPTs who were told to self-isolate, the median time taken for contacts to be reached from the case that identified them reporting to first observe symptoms[footnote 16] was 77 hours.

Between mid-November 2020 and early December 2020, the median time for contacts that were reached and told to self-isolate decreased before beginning to increase over the Christmas period. From early January 2021 to the week ending 31 March, the median time in hours decreased overall. This was followed by a four-week period of increased median time taken, which coincided with the increase in international arrivals and the increase of non-household contacts, however in the latest two weeks we have seen this time decrease once more.

Please note this data only includes contacts reported by cases who reported to experience at least one symptom. This data is collected by asking symptomatic people who tested positive and were subsequently reached by NHS Test and Trace to recall which day they first observed coronavirus symptoms. More information is available in the NHS Test and Trace statistics methodology.

Figure 14: median time from case first reporting symptoms to contact reached (excludes cases managed by local HPTs), England

chart

This data can be found in the ‘table 18’ tab of the ‘NHS Test and Trace statistics, 28 May 2020 to 12 May 2021: data tables’ document on the weekly collection page.

Managed quarantine service (MQS)

Background on the service

From 15 February 2021, everyone[footnote 17] allowed to enter England from outside the Common Travel Area (Ireland, the Channel Islands or the Isle of Man) is required to quarantine for 10 days and take a PCR test on or before day 2 and on or after day 8 of quarantining as part of the managed quarantine service (MQS).

People arriving in England who have visited or passed through a country or territory where travel to the UK is banned (‘red list’ countries or territories[footnote 18]) are required to quarantine in a managed quarantine hotel. Only British or Irish Nationals, or people with residence rights in the UK, are allowed to do this. People arriving from ‘amber list’ countries or territories are required to quarantine at home[footnote 19].

Under the traffic light framework set out on 9 April (to take effect from 17 May 2021 at the earliest), those returning to England from ‘green list’ countries and territories will not be required to quarantine and will need to present a negative pre-departure test to be taken within the 72 hours before departure as well as a PCR test on or before day 2 of their arrival in England.

A country or territory may be designated green, amber or red following a ministerial decision-making process. Designations of countries and territories are published by the Department for Transport and are reviewed on a regular basis. Therefore, they are subject to change and the data released will reflect the lists as they were on the date of release. For more detail see guidance on entering the UK.

This bulletin only contains data relating to ’red list’ and ‘amber list’ countries and territories. Table 21 in the accompanying data tables contains data for all countries and territories (including ‘green list’ countries and territories) where a traveller has been registered in the corresponding time period. A full explanation of the data sources and methods used to produce these statistics can be found in the NHS Test and Trace statistics methodology.

People quarantining

Since the MQS launched on 15 February 2021, 515,143 people have started quarantining at home or in a managed quarantine hotel. Between 6 May and 12 May 2021, 17,986 people started quarantining, compared to 19,704 in the previous week.

In every week since MQS launched, more people were quarantining at home (for ‘amber list’ countries and territories) than in a managed quarantine hotel (for ‘red list’ countries and territories)

In the latest week, 10,882 were quarantining at home (for ‘amber list’ countries/territories) and 7,104 in a managed quarantine hotel (for ‘red list’ countries / territories).

The true number of quarantine package bookings for ‘amber list’ arrivals will be higher than what has been reported, as international arrivals have the option to book their PCR tests via a private provider and these bookings are not yet included in these figures.

Table 4: number of people starting their quarantine at home or in a managed quarantine hotel, England

Previous reporting week: number of quarantine packages booked Current reporting week: number of quarantine packages booked Since MQS launched. 15 February to 12 May 2021: number of quarantine packages booked
People quarantining at home 12,029 10,882 472,489
People quarantining in a managed quarantine hotel 7,675 7,104 42,654
Total 19,704 17,986 515,143

This data can be found in the ‘table 19’ tab of the ‘NHS Test and Trace statistics, 28 May 2020 to 12 May 2021: data tables’ document on the weekly collection page.

People taking tests

Between 6 May and 12 May 2021, 24,854 registered and processed tests have been taken by people quarantining at home (arrivals from ‘amber list’ countries or territories) and 12,662 registered and processed tests have been taken by people quarantining in a managed quarantine hotel (arrivals from ‘red list’ countries or territories).

The number of tests registered and processed each week will not be the same as the number of people quarantining in that same week for several reasons:

  • the cohort of people starting their quarantine will not be the same cohort of people who take their day 2 test in a given week. For example, people starting their quarantine towards the end of the week will have their day 2 tests fall into the following week
  • there may be differences in the population quarantining and those who are required to take a test, for example children under 5 do not need to take a test
  • passengers with a positive test on day 2 are not required to take a day 8 test
  • correct completion and return of test data is required by the person taking the test to ensure that tests are correctly registered

Table 5: number of registered and processed PCR taken by people quarantining at home, England

Previous reporting week: number of tests processed and registered Current reporting week: number of tests processed and registered Total 25 March to 12 May 2021: number of tests processed and registered
Day 2 – quarantining at home (‘amber list’ arrivals) 14,014 14,492 408,529
Day 8 – quarantining at home (‘amber list’ arrivals) 10,300 10,362 303,789
Total registered tests processed (‘amber list’ arrivals) 24,314 24,854 712,318

This data can be found in the ‘table 20’ tab of the ‘NHS Test and Trace statistics, 28 May 2020 to 12 May 2021: data tables’ document on the weekly collection page.

Table 6: number of registered and processed PCR taken by people quarantining at a managed quarantine hotel, England

Previous reporting week: number of tests processed and registered Current reporting week: Number of tests processed and registered Total 25 March to 12 May 2021: number of tests processed and registered
Day 2 – quarantining at managed quarantine hotel (‘red list’ arrivals) 7,155 7,008 39,731
Day 8 – quarantining at managed quarantine hotel (‘red list’ arrivals) 4,158 5,654 25,411
Total registered tests processed (‘red list’ arrivals) 11,313 12,662 65,142

This data can be found in the ‘table 20’ tab of the ‘NHS Test and Trace statistics, 28 May 2020 to 12 May 2021: data tables’ document on the weekly collection page.

The total number of PCR tests processed for passengers at home includes tests not registered to an individual. The full breakdown of tests registered and not registered across day 2 and day 8 for people quarantining at home (‘amber list’ countries and territories) can be found in ‘table 20’ of the accompanying data tables.

The total number of PCR tests processed for passengers in a hotel only includes the number of tests that have been correctly registered. Evidence of negative tests or an extended stay following a positive test must be presented by passengers in hotels before they are able to leave.

When countries are moved on to the ’red list’, an increase in passenger numbers in hotels may be seen. This will be reflected in an increase in Day 2 tests. These passengers may not have had a Day 8 test in the same reporting period.

Please note that the true number of PCR tests processed will be higher than what has been reported as arrivals who are quarantining at home have the option to book their PCR tests via a private provider and these tests are not yet included in these figures.

Risk Assessment Status, people tested, positivity and variants by country or territory

Countries and territories are risk assessed based on data from a number of sources to determine whether they should be added to the list of countries and territories requiring quarantine at a managed quarantine hotel upon return (‘red list’ countries and territories), or at-home quarantining (‘amber list’ countries and territories). For more information on these decisions, please see the COVID-19 risk assessment methodology document.

Passengers are asked to report their recent travel history when returning to the UK so that the number of positive test results taken while under managed quarantine, as well as the number of VOCs and VUIs sequenced from these positive tests, can be considered when assessing the risk of travel and whether countries and territories should be assigned to the red list.

Data for risk assessment status, testing, positivity and variants by country or territory can be found in the ‘table 21’ tab of the accompanying data tables. While the other managed quarantine service data tables will be updated weekly, table 21 will be updated fortnightly. This allows for clearer data, as the measures in table 21 are difficult to calculate and interpret when considered for a single week period, which is shorter than the quarantine period of 10 days.

Terminology

Testing

Pillar 1 testing: swab testing for the virus in Public Health England (PHE) labs, NHS hospitals for those with a clinical need, and health and care workers.

Pillar 2 testing: swab testing for the virus for the wider population, through commercial partnerships[^20], either processed in a lab or more rapidly via lateral flow devices tests. Tests processed in a lab are carried out through several different routes:

  • in-person tests, which involve a person being tested in-person at a coronavirus test site. These include:
    • regional test sites, which includes drive-through testing centres
    • local test sites[^21], which are similar to regional test sites but specifically for walk ups
    • mobile testing units, which travel around the UK to increase access to COVID-19 testing. They respond to need, travelling to test people at specific sites including care homes, police stations and prisons
  • satellite test centres, which includes test kits provided directly to ‘satellite’ centres at places like hospitals or care homes that have a particularly urgent or significant need
  • home test kits, which are delivered to someone’s door so they can test themselves and their family without leaving the house

Pillar 3 testing: serology testing to show if people have antibodies from having had coronavirus.

Pillar 4 testing: blood and swab testing for national surveillance support by PHE, ONS and research, academic and scientific partners to learn more about the prevalence and spread of the virus and for other testing research purposes.

Virus testing: swab testing using polymerase chain reaction (PCR) assay within pillars 1, 2 and pillar 4 to show if someone currently has COVID-19.

Antibody testing: testing of a blood sample within pillar 3 and pillar 4 to show if people have antibodies from having had COVID-19.

People tested each week: refers to people who have been tested at least once in each reporting week, therefore if someone had multiple tests in a given week they would be counted once.

People testing positive each week: refers to the number of people who tested positive at least once in each reporting week, therefore if someone tested positive multiple times in a given week they would only be counted once.

Cumulative people tested: refers to the number of people who have been tested at least once since Test and Trace launched.

Cumulative people testing positive: refers to the number of people who have tested positive at least once since Test and Trace launched.

For pillar 2, there are 2 measures of the time taken to receive a coronavirus (COVID-19) test result:

  • the time taken to receive a COVID-19 test result from time of booking is measured from the time that a person books an appointment on the website to the time when the person receives a notification of their test result via an email or an SMS. This data is only available for regional test sites, local test sites and mobile testing units, as test booking and registration processes for home testing and satellite test centres are currently undertaken on different systems
  • the time taken to receive a COVID-19 test result from time of test is measured from the time a person completes a test registration (or the time a person indicates their test was taken for home testing kits) until the time that they receive a notification of the result of their test via an email or an SMS

Tracing

NHS Test and Trace has 2 ways of handling cases depending on the way in which they are managed:

Cases and contacts managed by local HPTs (previously known as complex)

PHE local health protection teams manage cases linked to outbreaks, examples include someone who works or has recently visited:

  • a health or care setting, such as a hospital or care home
  • a prison or other secure setting
  • a school for people with special needs
  • critical national infrastructure or areas vital for national security

Cases and contacts not managed by local HPTs (previously known as non-complex)

Wider online and other call centre capacity for individual community-wide cases and contacts.

When a case is transferred to NHS Test and Trace contact tracers will attempt to contact the individual which results in 1 of the following 3 outcomes:

  1. Reached and provided information about recent close contacts: contact tracers or local HPTs successfully reached the individual and asked them to provide details for recent close contacts.
  2. Communication details not provided: people who had no communication details provided are those who were transferred to NHS Test and Trace but did not have any associated contact details (for example, phone number or email address).
  3. Not reached: the number of people who were not reached includes those people who the service has been unable to reach because there has been no response to text, email and call reminders. This includes those where the communication details are invalid. It also includes people who were reached but declined to give details of close contacts. There may also be a small number of people who have not been reached but where contact tracers are still in the process of trying to make contact.

When a close contact is identified, contact tracers or local HPTs will attempt to contact the individual or institution depending on the exposure setting, which results in the following outcomes:

  1. Reached and told to self-isolate: for contacts not managed by local HPTs contact tracers successfully reached the contact and told them to self-isolate, or for household contacts where the case has opted to inform them to self-isolate. For those managed by local HPTs, advice is provided to the institution which is passed on to contacts in the specific setting.
  2. Communication details not provided: people who were identified as recent close contacts but didn’t have any associated contact details (for example phone number or email address).
  3. Not reached: the number of contacts who were not reached includes those contacts who the service has been unable to reach because there has been no response to text, email and call reminders. There may also be a small number of contacts who have not been reached but where contact tracers are still in the process of trying to make contact.

Measuring the data

How the data was collected

UK-level testing data is collated centrally by DHSC from multiple sources across the different nations and pillars. Further details can be found in the NHS Test and Trace statistics methodology.

Testing data for pillars 1 and 2 for England is provided by PHE, NHS and commercial partners. Contact tracing data is collected from management information from the NHS Test and Trace service. Details about the data sources used can be found in the NHS Test and Trace statistics methodology.

Future development

We have integrated this data with those from other parts of NHS Test and Trace, particularly testing, to provide an end-to-end view of the service that follows the user journey. So far, UK level testing data, testing data for pillars 1 and 2 in England, testing turnaround times and NHS COVID-19 app statistics have been added. Further breakdowns for contact tracing continue to be incorporated, including breakdowns for cases and contacts managed or not managed by local HPTs, geographical breakdowns and household information.

To support user needs and data transparency, additional releases have been published alongside the weekly Test and Trace publication including:

NHS Test and Trace continues to provide information for local authorities and their partners so that they have the information they need to help contain any outbreaks. In time, NHS Test and Trace intends to publish detailed data from across the program to support secondary analysis, for example in academic institutions.

We continue to explore the feasibility of adding new breakdowns to the publication to support user needs. Over the coming months, we intend to make the following available:

  • additional demographic information for people tested
  • details of close contacts who go on to test positive

The UK Statistical Authority has published a rapid review of the Test and Trace statistics. This includes recommendations on how the publication should develop it in order to adhere fully to the Code of Practice. These recommendations continue to influence the development of the publication in the coming weeks and months.

Strengths and limitations

Given the importance of this service and the commitment of NHS Test and Trace to be open and transparent with the public it serves, this data are being released at the earliest possible opportunity. However, new IT systems and statistical outputs often take a period of time to bed in. This data should therefore be treated with caution as the system and understanding of the data develops.

More information on data limitations and how the figures in this publication can and can’t be used is outlined in the NHS Test and Trace methodology.

Quality

These statistics have been put together by NHS Test and Trace and DHSC with advice from the Office for National Statistics. As part of the quality assurance process, DHSC ensures that all published figures are replicable and any issues impacting on the quality of the data are clearly stated within the publication. Furthermore, the figures are often triangulated with other published sources to verify trends in the data.

Revisions to figures previous published

Figures for people tested and people testing positive for coronavirus (COVID-19) in previous releases have been revised. These revisions are because:

  • there are sometimes delays in laboratories submitting data to PHE
  • quality checks are conducted on the data to refine figures over time

Figures for pillar 2 testing turnaround times in previous releases have been revised. These revisions are because:

  • the figures presented are based on a data-cut several days after the end of the reporting period. Some tests may continue to be being processed after this period and therefore data may need to be revised over time

Figures for contact tracing in previous releases have been revised. These revisions are because:

  • the figures presented are based on a data cut several days after the end of the reporting period, to give time for cases reported towards the end of the 7-day period to have an outcome. Some cases may continue to be in progress after this period, and therefore data may need to be revised over time

  • typically, 1 week after initial publication the number of cases reached and consequently the number of contacts identified is expected to increase. Similarly, the number of cases and contacts reached within 72 hours is likely to increase

More information on quality and how this publication adheres to the Code of Practice for statistics is available in the statement of compliance.

Feedback

For questions about the release please refer to the information for users document initially. For feedback and any further questions, please contact statistics@dhsc.gov.uk.

  1. Deduplicated for the reporting week. For information on how the number of people are tested, and tested positive, in a reporting week is measured see the NHS Test and Trace statistics methodology 2

  2. The number of people identified includes duplicates as an individual may be named as a close contact for more than 1 case. See NHS Test and Trace statistics methodology for more information. 

  3. Figures for non-red listed arrivals do not include international arrivals who book their PCR tests via a private provider. See NHS Test and Trace statistics methodology for more information. 

  4. Figures also include a small number of people tested using LAMP tests. See NHS Test and Trace statistics methodology for more information. 

  5. Deduplicated for the reporting week, methodology was revised from 15 October 2020. See NHS Test and Trace statistics methodology for more information. 

  6. Deduplicated since testing began and the end of the most recent reporting week. People tested multiple times in this time period will only be counted once. See NHS Test and Trace statistics methodology for more information. 

  7. Deduplicated for the reporting week. See NHS Test and Trace statistics methodology for more information. 

  8. For all measures of time taken to receive a COVID-19 test result, there are a number of tests that were not completed. This covers any test where the results were not communicated, which may be because communication details (for example, phone number or email address) were not provided or were incorrect, or because the test was cancelled or abandoned, or no result was available. It also includes some tests which are still being processed. 

  9. Previously local test sites were included together with regional test sites but from 17 September 2020 have been split out as a separate group. 

  10. All confirmed positive test results under pillar 1 and pillar 2 should be transferred. In addition, all positive virus test results as part of prevalence studies (pillar 4) are also transferred to Test and Trace. People tested under pillar 3 (serology testing to show if people have antibodies from having had COVID-19) do not have their cases transferred to NHS Test and Trace. 

  11. If NHS Test and Trace is not able to reach an individual testing positive or if no communication details are available, then it is not always possible to know if the case should be managed by a local HPT or not. Therefore, these breakdowns are not available. 

  12. The regional data uses a different data cut to the main publication therefore cumulative totals will not exactly match. The data is available for the cumulative figures since Test and Trace launched up to the most recent week of reporting. Due to revisions that occur each week one week’s cumulative figures cannot be subtracted from a previous week’s to obtain weekly data by UTLA

  13. The number of people identified includes duplicates as an individual may be named as a close contact for more than 1 case. See NHS Test and Trace statistics methodology for more information. 

  14. Contacts managed by local HPTs are reached when the situation has been dealt with and advice has been issued to the institution, whereas contacts not managed by local HPTs must be individually contact traced (unless they are a household contact) to be classified as reached. 

  15. The regional data uses a different data cut to the main publication therefore cumulative totals will not exactly match. The data is available for the cumulative figures since Test and Trace launched up to the most recent week of reporting. Due to revisions that occur each week one week’s cumulative figures cannot be subtracted from a previous weeks to obtain weekly data by UTLA

  16. The date a case first observed symptoms is the date they reported to NHS Test and Trace after a positive test. This only includes contacts where the case that reports them reporting experiencing at least one symptom to NHS Test and Trace. 

  17. Some people are exempt from the need to quarantine due to their job, a list of these exemptions can be found at coronavirus (COVID-19): jobs that qualify for travel exemptions

  18. See the current countries on the red travel ban list 

  19. See the countries on the amber travel list