Weekly statistics for NHS Test and Trace (England): 3 December to 9 December
Published 17 December 2020
Applies to England
Main points
Since NHS Test and Trace launched (28 May to 9 December)
109,167 people tested positive for coronavirus (COVID-19) at least once[footnote 1] in England between between 3 December and 9 December. Positive cases have decreased since reaching a peak in the week of 5 November to 11 November. The number of people testing positive this week has decreased by 35% since this peak, although there has been an increase compared to the previous week. 6.2% of people tested positive, an increase from the 5.9% reported the previous week.
1,751,078 people were tested at least once for COVID-19,[footnote 1] a 6% increase compared to the previous week
Turnaround times for pillar 2 (virus testing for the wide population) for all in-person testing routes[footnote 2] have decreased overall in the last 7 weeks but stayed the same or got longer in the latest week compared to the previous week. Turnaround times for satellite and home tests have also increased compared to the previous week.
The median distance to in-person testing sites (pillar 2) for booked tests has stayed broadly consistent since mid-October. Between 3 December and 9 December, the median distance was 2.3 miles. Overall, there has been a downwards trend since September.
96,631 people were transferred to the contact tracing system between 3 December and 9 December, an increase from the previous week. The number of people transferred is still over 10 times higher than the number transferred at the end of August.
Of those transferred to the contact tracing system between 3 December and 9 December, 86.7% were reached and asked to provide information about their contacts. This has remained consistent over the past 6 weeks.
From 18 November, there is a change in how household contacts under 18 are reached. These changes mean that under-18s in a household will no longer be contact traced individually, providing the parent or guardian in the household confirms they have completed their legal duty to inform their child to self-isolate. From 27 November, this change has been extended to cover adults in the same household, so they have the option to be traced via a single phone call. These operational improvements have resulted in an increase in the proportion of contacts reached and the proportion reached within 24 hours.
195,449 people were identified as coming into close contact with someone who had tested positive between 3 December and 9 December. The number of contacts identified has notably decreased across the last 3 weeks but is still almost 6 times higher than the end of August. For those where communication details were available, 96.6% were reached and told to self-isolate. Taking into account all contacts identified, 92.7% were reached.
NHS Test and Trace statistics: reporting for 24 December and 31 December
All standard data tables for NHS Test and Trace will continue to be made available on the weekly collection page on 24 December and 31 December as usual. This includes data tables for NHS Test and Trace, regional contact tracing, demographic and regional information for people tested and people testing positive and pillar 2 tests conducted. However, the full statistical bulletin will not be available on either of these dates. DHSC will instead publish a reduced commentary to detail the main points from the data tables.
NHS Test and Trace will return to standard reporting from 7 January.
Introduction
The Department for Health and Social Care (DHSC) publishes weekly statistics on NHS Test and Trace (England) across all 4 testing pillars.
The purpose of this publication is to provide a weekly update on the implementation and performance of NHS Test and Trace in England. From 17 December, this publication no longer includes information on coronavirus (COVID-19) testing in the UK. This information can instead be found on the coronavirus in the UK dashboard.
For NHS Test and Trace (England), this includes:
Testing
- people tested for coronavirus (COVID-19), England
- people testing positive for coronavirus (COVID-19) and weekly positivity rate, England
- time taken for test results to become available, England
- distance travelled to take a test in-person, England
Contact tracing
- people transferred to the contact tracing system, and the time taken for them to be reached, England
- close contacts identified, and the time taken for them to be reached, England
For NHS COVID-19 app (England and Wales), this includes:
- number of downloads
- number of QR posters generated
Data collected for NHS Test and Trace is primarily for operational purposes and was not designed to track the spread of the virus. Studies into the spread of the virus in the UK are carried out by the Office for National Statistics (ONS). Further guidance can be found in comparing methods used in the COVID-19 Infection Survey and NHS Test and Trace, England.
A list of data sources relating to the coronavirus pandemic in the UK can be found at coronavirus (COVID-19) statistics and analysis. A breakdown of all available testing and contact tracing data in the UK can be found at testing and contact tracing in the UK: summary of data.
All data used in the report can be found in the NHS Test and Trace data tables on the weekly collection page. A full explanation of the data sources and methods used to produce these statistics can be found in the additional methodology document for NHS Test and Trace statistics.
Revisions to figures previously published
Figures given in previous releases are routinely revised for:
- people tested for coronavirus
- people testing positive for coronavirus
- pillar 2 testing turnaround times
- distance to in-person test sites
- contact tracing
Figures for pillar 1 testing turnaround times are not routinely revised as only minor changes occur to past weeks post publication. Figures are only revised when substantial changes occur. More detail on routine revisions is given in the quality section.
Note that these routine revisions to data includes the local authority level contact tracing data that is made available on the weekly collection page. As past data is revised, subtracting figures given in the previous week from figures given in the current week will not give the total number of cases for that week.
NHS Test and Trace
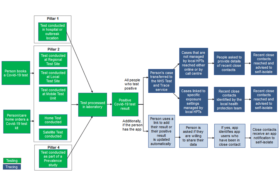
NHS Test and Trace was launched in England on 28 May and ensures that anyone who develops symptoms of coronavirus (COVID-19) can quickly be tested to find out if they have the virus. It then helps trace recent close contacts of anyone who tests positives for coronavirus and, if necessary, notifies them that they must self -isolate at home to help stop the spread of the virus. The flow of how people move through the NHS Test and Trace service is shown in Figure 1 below. More information about NHS Test and Trace can be found at NHS Test and Trace: how it works.
Testing in England
NHS Test and Trace starts with an individual taking a swab test for the virus, either in pillar 1 (testing in hospitals and outbreak locations), pillar 2 (national swab testing) or pillar 4 (prevalence studies). Those who go on to test positive will have their case transferred to NHS Test and Trace for contact tracing.
From 30 November, only individuals with positive PCR tests will go on to contact tracing. This is because those with positive lateral flow device (LFD) tests are instructed to take a confirmatory PCR test. The individual and their household are advised to self-isolate from the point of the positive LFD result being received. Contact tracing will then be initiated if a positive PCR is received. If a negative PCR is received after a positive LFD, the individual and their household are told they no longer need to self-isolate. Prior to this, both positive PCR tests and positive LFD tests would trigger the start of contact tracing.
NHS Test and Trace is for England only, therefore the figures in this section are given for England. Weekly figures for UK testing are available to download from the weekly collection page and are also available daily on the coronavirus in the UK dashboard. Information on contact tracing in Scotland, Wales and Northern Ireland can be found directly from Public Health Scotland, the Welsh government and the Northern Ireland Public Health Agency.
Figure 1: flowchart showing how people move through NHS Test and Trace

The diagram shows the journey a person can take through NHS Test and Trace. For pillar 1, this starts with a person having a coronavirus test in hospital. For pillar 2, this starts with a person booking or ordering a coronavirus test. Pillar 2 tests can be either be conducted at a regional test site or mobile test unit; or a satellite or home test can be conducted. For pillar 4, this starts with a person having a coronavirus test as part of a prevalence study. After tests have been taken, they are sent to a laboratory for processing. Once processed, a person will be emailed or texted their result.
If a person has a positive COVID-19 test result, then their case is transferred to NHS Test and Trace and can be managed in one of 2 ways. First, cases that are not managed by local health protection teams (HPTs) are reached either online or by a call centre. They are then asked to provide details of recent close contacts. These recent close contacts are then reached by NHS Test and Trace and advised to self-isolate. Second, cases that are linked to certain exposure settings are escalated to local HPTs who work to identify and reach recent close contacts and advise them to self-isolate.
Additionally, if the person has the app and used the app to book their test, their positive result is updated automatically. If they have the app but booked their test via a different route then they can use a link to add their positive result to the app. Once their positive result is entered into the app, the person is asked if they are willing to share their data and if they say yes, the app identifies other app users who have been in close contact with the person who has tested positive. Close contacts then receive an app notification to self-isolate.
People tested, England
Between 3 December and 9 December, 1,751,078 people were tested for coronavirus (COVID-19) at least once in the reporting week,[footnote 3] a 6% increase compared to the previous week.
Since 15 October, the number of people tested in a reporting week has been deduplicated for the respective week. Reports before this date reported on the number of people newly tested and newly tested positive each week based on deduplication since testing began.
A new route for getting tested in pillar 2 using lateral flow device tests is now available for some individuals. These tests are included in the figures for people tested and people testing positive. See NHS Test and Trace statistics methodology for more information. Since 10 December, pillar 2 data for the number of lateral flow device tests conducted has also been made available. This, along with the number of pillar 2 PCR tests conducted, can be downloaded from the weekly collection page.
The number of people tested in each reporting week decreased between the week of 5 November to 11 November and the week of 26 November to 2 December. In the latest week, the number of people tested has increased again and is now only 1% lower compared to the peak in November. Overall the number of people tested has increased by 91% since the week of 27 August to 2 September. Over the same time period, there has been a 50% increase in the number of people tested under pillar 1 (testing in hospitals and outbreak locations) and a 110% increase under pillar 2 (national virus testing).
A breakdown of the number of people tested in each reporting week by age, gender and local authority is also available in the weekly collection page.
Due to an issue with the underlying data, the total number of people that have been tested since Test and Trace launched up to 9 December is not available this week.
Figure 2: number of people tested for COVID-19 in each reporting week by pillar, England

This data can be found in the ‘table 1’ tab of the ‘NHS Test and Trace statistics, 28 May to 9 December 2020: data tables’ document on the weekly collection page.
Between 3 December and 9 December, 109,167 people tested positive[footnote 4].This is 6.2% of people tested during this week. The number of positive cases and percentage of people testing positive has increased compared to the previous week.
The number of people testing positive in each reporting week has decreased since reaching a peak in the week of 5 November to 11 November. The number of people tested between 3 December to 9 December has decreased overall by 35% since this peak. However, in the most recent week, the number of positive cases increased by 12% compared to the previous week.
The percentage of people tested who tested positive in the first week of Test and Trace was 2.8% and this steadily declined until the end of August. The weekly positivity rate has increased since the end of August, increasing from 0.9% between 20 August and 26 August to 9.5% between 5 November and 11 November.
The positivity rate had been decreasing since the peak in the week of 5 November to 11 November, however in the most recent week, it has increased to 6.2%, from the 5.9% reported in the previous week.
A breakdown of the number of people testing positive in each reporting week, by age, gender and local authority is also available in the weekly collection page. These breakdowns include positivity rate by age and gender.
Due to an issue with the underlying data, the total number of people that have tested positive since Test and Trace launched up to 9 December is not available this week.
Figure 3: number of people testing positive for COVID-19 in each reporting week by pillar, England

This data can be found in the ‘table 1’ tab of the ‘NHS Test and Trace statistics, 28 May to 9 December 2020: data tables’ document on the weekly collection page.
Figure 4: percentage of people testing positive for COVID-19 in each reporting week, England

This data can be found in the ‘table 1’ tab of the ‘NHS Test and Trace statistics, 28 May to 9 December 2020: data tables’ document on the weekly collection page.
Pillar 1 testing turnaround times, England
Some pillar 1 tests are conducted in a hospital setting, and it is therefore not practical for those administering the tests to record the exact time that a test was taken. Therefore, the time taken to receive a coronavirus (COVID-19) test result is measured from the time that a test is received by a laboratory for processing to the time when the results are published to the Laboratory Information Management System (LIMS).
The total tests given in figures for pillar 1 turnaround times is not the same as the number of tests processed in pillar 1 as study samples and tests from private laboratories do not report data on turnaround times. This data is only available from 9 July. More details can be found in the NHS Test and Trace statistics methodology.
Over 9 out of 10 pillar 1 test results were made available within 24 hours of the laboratory receiving the test. This proportion has remained similar since reporting began on 9 July.
Between 3 December and 9 December, 91.9% of pillar 1 test results were made available within 24 hours. This has remained broadly consistent since Test and Trace began.
Pillar 2 testing turnaround times, England
There are various routes for getting tested within pillar 2 (national swab testing). Data on the time taken to receive a COVID-19 test result for pillar 2 is split up to reflect this, as this impacts on the turnaround times.[footnote 5] These routes include:
- regional test sites, which includes drive-through testing centres
- local test sites,[footnote 6] which are similar to regional test sites but specifically for walk ups
- mobile testing units, which travel around the UK to increase access to COVID-19 testing. They respond to need, travelling to test people at specific sites including care homes, police stations and prisons
- satellite test centres, which includes test kits provided directly to ‘satellite’ centres at places like care homes or hospitals that have a particularly urgent or significant need
- home test kits, which are delivered to someone’s door so they can test themselves and their family without leaving the house
A new route for getting tested in pillar 2 using lateral flow device tests is now available for some individuals as part of a pilot. These tests are not included in this section on turnaround times.
Turnaround times are measured and reported in 2 ways, time taken from booking a test and from taking a test to receiving a test result. More information on these definitions is in the terminology section. Both measures are now reported as the median turnaround time, in addition to the usual turnaround time windows, such as within 24 hours. All these measures are available in full in the accompanying data tables, however only time from taking a test is discussed below.
The total tests reported for pillar 2 turnaround times is not the same as the number of tests processed in pillar 2 as test processed is available for the UK (rather than for England only). In addition, they are reporting on the number of tests at different stages in the process. Further detail is given in the NHS Test and Trace statistics methodology.
After someone takes a test, it is transported to a laboratory for processing. There are normal fluctuations in this operational process which can sometimes cause the time taken to receive a test result to go over 24 hours, but still be turned around the next day. Where appropriate therefore we also provide the number of tests turned around the day after a test was taken.
Satellite tests are predominantly used by care homes who need greater control and flexibility over when test kits are collected. For example, tests may be conducted over multiple days with a collection scheduled a few days later. Home test kits take time to be posted to a person and be couriered back to the lab. Consequently, a low proportion of home and satellite test results will be available within 24 hours of the test being taken.
The median time to receive a test result after taking a test in-person has decreased overall since mid-October but has increased slightly in the latest week compared to the previous week.
In the first month of Test and Trace, there was an initial reduction in the median time taken to receive a test result for in-person tests (regional test sites, local test sites and mobile testing units). This began to gradually trend back up from the start of July until reaching a peak in the middle of October. Since this peak, turnaround times have decreased.
Between 3 December and 9 December, the median time taken to receive a test result for regional test sites remained the same at 21 hours, as in the previous week. The median time for local test sites remained the same at 24 hours and mobile testing units increased to 20 hours from 18 hours during the same period.
The median time taken to receive a test result after taking a test for home testing kits and satellite test centres has decreased overall since the peak at the beginning of September. However, in the latest week, turnaround times have increased compared to the previous week.
In the first month of Test and Trace, home testing kits and satellite test centres saw an initial reduction in the median time taken to receive a test result followed by an increase from the end of July until the beginning of September. Since this peak, turnaround times have decreased overall, but have increased slightly in this reporting week.
Since the beginning of September, the median time taken to receive a test result from satellite test centres has decreased overall from 103 hours to 44 hours in the latest week, an increase from 41 hours in the previous week. The median time for home testing kits has also decreased overall from 83 hours at the beginning of September to 40 hours in the latest week, an increase from 37 hours in the previous week.
Figure 5: median time (hours) from taking a test to receiving test results by route, England

This data can be found in the ‘table 9’ tab of the ‘NHS Test and Trace statistics, 28 May to 9 December 2020: data tables’ document on the weekly collection page.
The percentage of test results received within 24 hours for in-person tests has decreased since the previous week. The percentage received within 48 hours for home testing kits and satellite test centres has also decreased since the previous week.
In the most recent week, for in-person tests (local test sites, mobile testing units and regional test sites), 59.8% were received within 24 hours compared to 64.9% in the previous week. There has been a downward trend in the percentage of in-person test results received within 24 hours since the end of June when 92.6% were received within this time frame. This percentage had been increasing since the week of 8 October to 13 October, however in the latest week, it has decreased.
63.0% of test results were received within 48 hours for home test kits and satellite test centres, compared to 71.2% in the previous week. For all routes combined, 28.3% of tests from all test sites were received within 24 hours of a test being taken compared to 30.2% in the previous week. If we consider the day the test was taken, 91.8% of in-person tests results were received the next day after the test was taken and 51.7% for all routes combined.
For satellite test centres, 90.8% were received within 72 hours compared to 94.1% in the previous week. 93.5% of satellite tests were received within 3 days after the day they were taken. In the most recent week, approximately 93% of tests from satellite test centres were care home tests, and therefore removing the 7% of tests from other sites does not substantially change the turnaround figures.
Table 1: percentage of results received within 24 hours (in-person tests) or within 48 hours (home and satellite tests), by route, England
| 26 Nov to 2 Dec: percentage of tests | 3 Dec to 9 Dec: percentage of tests | Since Test and Trace launched. 28 May to 9 Dec: percentage of tests | |
|---|---|---|---|
| Regional test sites within 24 hours | 65.2% | 63.0% | 47.7% |
| Local test sites within 24 hours | 52.2% | 50.9% | 30.5% |
| Mobile testing units within 24 hours | 79.0% | 67.9% | 50.2% |
| Satellite test centres within 48 hours | 72.2% | 62.8% | 39.6% |
| Home testing kits within 48 hours | 67.7% | 63.6% | 38.2% |
Distance to in-person testing sites for booked tests, pillar 2, England
The distance to testing sites for booked tests is calculated as the direct distance between the approximate centre of a person’s postal district and their chosen test location in straight line. This is reported as the median and associated percentiles for those who successfully booked a test at regional test sites, local test sites and mobile testing units in the latest week. More information is available in the NHS Test and Trace statistics methodology.
A new route for getting tested in pillar 2 using lateral flow device tests is now available for some individuals as part of a pilot. These tests are not included in this section on distance to in-person testing sites.
The median distance to in-person testing sites for booked tests has remained broadly consistent since mid-October. Overall there has been a downwards trend since mid-September.
From mid-August to mid-September, the distance to testing sites for booked tests increased across in-person routes. Since mid-September, this has been gradually decreasing. Between 3 December and 9 December, the median distance to an in-person test site remained at 2.3 miles. 90% of people who booked a test at a test centre lived 9.8 miles or less away.
Considering each route individually, in the latest week the median distance to testing sites for booked tests at regional test sites has remained at 4.3 miles. For local test sites, the median distance to testing sites for booked tests it is also unchanged, remaining at 1.1 miles. For mobile testing units the median increased slightly to 3.1 miles, compared to the 2.9 miles in the previous week.
Figure 6: median distance (miles) to testing sites for tests booked at an in-person test site by route, England

This data can be found in the ‘table 10’ tab of the ‘NHS Test and Trace statistics, 28 May to 9 December 2020: data tables’ document on the weekly collection page.
Contact tracing in England
Once a person has a confirmed positive test result for coronavirus,[footnote 7] this person is transferred to NHS Test and Trace and a case is opened for them. The number of positive cases transferred to the contact tracing system may not always align with the number of people testing positive for COVID-19. There are several reasons for this which are outlined in the information for users document.
Positive cases and their contacts which are linked to potential outbreaks in specific settings are handled by PHE local health protection teams (HPTs). These cases and contacts, previously known as complex, have been referred to as ‘cases and contacts managed by local HPTs’ since 29 October. Furthermore, cases and contacts managed nationally either online or by call centres, previously known as non-complex, are referred to as ‘cases and contacts not managed by local HPTs’. Further information is available in the NHS Test and Trace statistics methodology.
From 14 December, operational changes have been introduced to improve how the outcomes of contact tracing calls are recorded. These changes ensure more consistency in how handlers record the call outcome and associated improvements in workflows. It is expected that these changes will be reflected in the data from next week’s publication.
Positive cases transferred to NHS Test and Trace
The number of positive cases transferred to NHS Test and Trace has increased in the latest week but has decreased overall since the start of November.
Between 3 December and 9 December, 96,631 people were transferred to the contact tracing system. The number of people transferred increased steeply between the beginning of September and the beginning of November. The number transferred then decreased for the following three weeks before increasing by 6% in the latest week, compared to the previous week. Over 10 times more people were transferred in the latest week than at the end of August.
Between 3 December and 9 December, over 4 in every 5 people transferred to the contact tracing system were reached and asked to provide information about their contacts.
Out of the 96,631 people transferred to the contact tracing system in the latest week, 83,747 (86.7%) were reached, 10,801 (11.2%) were not reached and 2,083 (2.2%) had no communication details provided. The proportion of people reached has remained broadly similar over the last 6 weeks. Since Test and Trace launched, 84.3% of all cases have been reached.
In the latest week, 4,165 people who were reached and asked to provide details of close contacts, were managed by local health protection teams (HPTs), whereas 79,582 people were community wide cases and therefore not managed by local HPTs. For cases managed by local HPTs, their contacts are often managed at a situation rather than individual level, with advice being issued to the contact institution (for example in a care home or prison).Therefore, people whose cases were managed by local HPTs may not have been individually reached and asked to provide details of their recent close contacts. However, the cases and contacts will have been successfully dealt with as a whole.
For more information on the different categories of cases and the outcomes of contact tracing see the terminology section.
Figure 7: number of people transferred to the contact tracing system and number of people transferred who were reached and asked to provide details of recent close contacts (includes cases managed and not managed by local HPTs), England

This data can be found in the ‘table 11’ tab of the ‘NHS Test and Trace statistics, 28 May to 9 December 2020: data tables’ document on the weekly collection page.
Table 2: people transferred to the contact tracing system (includes cases managed and not managed by local HPTs) by whether they were reached and asked to provide contact details, England[footnote 8]
| 26 Nov to 2 Dec: number of people (percentage) | 3 Dec to 9 Dec: number of people (percentage) | Since Test and Trace launched. 28 May to 9 Dec: number of people (percentage) | |
|---|---|---|---|
| People who were reached and asked to provide details of recent close contacts | 79,316 (86.6%) | 83,747 (86.7%) | 1,168,047 (84.3%) |
| People not managed by local HPTs | 75,133 | 79,582 | 1,114,238 |
| People managed by local HPTs | 4,183 | 4,165 | 53,809 |
| People who were not reached | 10,638 (11.6%) | 10,801 (11.2%) | 191,276 (13.8%) |
| People whose communication details were not provided | 1,624 (1.8%) | 2,083 (2.2%) | 25,712 (1.9%) |
| Total | 91,578 | 96,631 | 1,385,035 |
Proportion of people transferred to the contact tracing system who were reached by upper tier local authority (UTLA)
Figure 8: percentage of cases reached and asked to provide details of recent close contacts by UTLA since Test and Trace began

This data is available to download as a csv on the weekly publication collection page.[footnote 9]
In the latest week, almost 4 in every 5 people who were reached and asked to provide information about their contacts, provided one or more close contacts.
Out of the 83,747 people reached between 3 December and 9 December, 64,192 (76.6%) provided details of one or more close contacts. The proportion of people providing one or more contacts has remained broadly consistent since July.
The number who were not able to give any recent close contacts refers to people who were successfully reached by NHS Test and Trace, but either had no recent close contacts or could not provide details of close recent contacts to pass on for further contact tracing (for example, recent close contact with strangers on the bus).
In the most recent week, the median number of contacts provided per case managed by local HPTs was 11, a slight decrease from 13 the previous week. For cases not managed by local HPTs the median was 2 and this has been approximately constant since the start of Test and Trace.
Figure 9: proportion of people transferred to the contact tracing system (includes cases managed and not managed by local HPTs) who were reached and asked to provide details of recent close contacts by whether they provided details for contacts or not, England

This data can be found in the ‘table 12’ tab of the ‘NHS Test and Trace statistics, 28 May to 9 December 2020: data tables’ document on the weekly collection page.
The proportion of cases who were reached by phone rather than online has decreased since the start of October but has gradually increased over the past 6 weeks.
Of the cases reached which were not managed by local HPTs between 3 December and 9 December, 30,714 (38.6%) were reached online and 48,838 (61.4%) were reached via the phone. The proportion of cases reached online has increased from 22.1% at the beginning of October, and consequently the proportion reached by phone has decreased from 77.9% in the same period. Since Test and Trace began, 39.1% of cases were reached online and 60.9% were reached by phone.
Most cases are offered the online route initially and are followed up with a phone call if they have not been reached online. For more information on how cases are contacted see the NHS Test and Trace statistics methodology page.
For cases not managed by local HPTs, just under 3 in 4 were reached and asked to provide details about recent close contacts within 24 hours of their case being transferred to contact tracing.
Between 3 December and 9 December, 74.9% of people (59,601) were reached within 24 hours. The proportion of people reached within 24 hours has been approximately constant for the last 6 weeks. Since Test and Trace launched on 28 May, 66.8% of people (744,461) have been reached within 24 hours.
Note that because these timing statistics are from when a case was transferred to the contact tracing system, delays in transferring cases to contact tracing will not be captured in these figures.
Figure 10: proportion of people who were reached and asked to provide details about recent close contacts by time taken to reach them, England (excludes cases managed by local HPTs)

This data can be found in the ‘table 13’ tab of the ‘NHS Test and Trace statistics, 28 May to 9 December 2020: data tables’ document on the weekly collection page.
Close contacts identified by NHS Test and Trace
The number of close contacts identified had been increasing since the end of August but in the last 3 weeks has decreased substantially.
Between 3 December and 9 December, 195,449 people were identified as recent close contacts, of which 181,213 (92.7%) were not managed by local HPTs and 14,236 (7.3%) were managed by local HPTs. The number of contacts identified who were not managed by local HPTs has increased in the latest week and is over 7 times higher compared to the end of August. This is in comparison to the number of contacts identified who were managed by local HPTs, which is 37.9% higher than the number identified at the end of August.
The total number of close contacts identified who are managed by local HPTs declined between the start of contact tracing and the end of June. In comparison, the number of contacts not managed by local HPTs remained broadly consistent over the same time period but increased substantially from the end of August and is now over 7 times higher than at the end of August. At the beginning of June, contacts managed by local HPTs were 81.7% of contacts identified compared to only 5.7% in the most recent week.
From 18 November, there is a change in how household contacts under 18 are reached. These changes mean that under-18s in a household will no longer be contact traced individually, providing the parent or guardian in the household confirms they have completed their legal duty to inform their child to self-isolate. If no parental permission is provided, NHS Test and Trace will follow the standard contact-tracing routes.
These changes have been implemented acting on feedback the service has received from families and should see a reduction in the number of calls received by households with children. From 27 November, this change has also been extended to cover adults in the same household, so they have the option to be traced via a single phone call, further reducing the number of calls made to the same household. This change will also optimise the productivity of the tracing service by minimising the number of calls made.
This change has resulted in an increase the percentage of contacts who have been reached and told to self-isolate. Considering only the contacts where communication details were provided, 96.6% were reached and told to self-isolate in the most recent week. Three weeks ago, prior to these changes in how household contacts are reached, this figure was 78.0%.
Figure 11: number of people identified as recent close contacts, England

This data can be found in the ‘table 14’ tab of the ‘NHS Test and Trace statistics, 28 May to 9 December 2020: data tables’ document on the weekly collection page.
The percentage of contacts not managed by local HPTs who were reached and told to self-isolate has increased to 92.3% in the latest week.
Between 3 December and 9 December, 184,293 close contacts not managed by local HTPs were identified of which 170,142 (92.3%) were reached and told to self-isolate. This has notably increased for the past 3 weeks, likely due to the changes in contacting household contacts. Three weeks ago, prior to the changes to how household contacts under 18 and over 18 are reached, the percentage reached was 58.8%.
In the latest week, 6,364 (3.5%) contacts not managed by local HPTs were not reached and 7,787 (4.2%) people had no communication details. For more information on the different outcomes of contact tracing see the terminology section.
Almost all contacts managed by local HPTs continue to be reached and told to self-isolate.
Between 3 December and 9 December, 11,156 close contacts were identified who were managed by local HPTs of which 11,071 (99.2%) were reached and told to self-isolate and 85 (0.8%) were not reached. Since Test and Trace launched 97.8% of all contacts managed by local HPTs have been successfully reached.
For contacts managed by local HPTs, contacts are managed as a whole setting and are often managed at a situation rather than individual level, with advice being issued to the contact institution (for example in a care home or prison). Therefore, these contacts may not have been individually reached and told to self-isolate but should have received this advice from their institution. For this reason, contacts managed by local HPTs have a much higher success rate compared with community wide contacts not managed by local HPTs.
Figure 12: proportion of contacts reached and asked to self-isolate, England[footnote 10]

This data can be found in the ‘table 14’ tab of the ‘NHS Test and Trace statistics, 28 May to 9 December 2020: data tables’ document on the weekly collection page.
Proportion of close contacts identified not managed by local HPTs who were reached and asked to self-isolate by upper tier local authority
Figure 13: percentage of contacts not managed by local HPTs who were reached and asked to provide details of recent close contacts by UTLA since Test and Trace began

This data is available to download as a csv on the weekly publication collection page.[footnote 9]
In the most recent week, over 4 out of 5 contacts not managed by local HPTs were from the same household as the case they were identified from, similar to the previous week.
The proportion of close contacts not managed by local HPTs that were from the same household as the case they were identified from declined overall between the end of May, when Test and Trace launched, and the beginning of September. Since the end of September, the proportion of contacts who were from the same household has increased overall to 83.7% in the latest week.
Between 3 December and 9 December, 97.0% of household contacts were successfully reached and told to self-isolate, an increase from 88.1% in the week prior. Three weeks ago, prior to the changes to how household contacts under 18 and over 18 are reached, the percentage reached was 57.6%.
Between 3 December and 9 December, 68.5% of contacts who were from a different household to the case from which they were identified were successfully reached and told to self-isolate, similar to the previous 7 weeks.
Figure 14: proportion of recent close contacts not managed by local HPTs by whether they were from the same household as the case that they were identified from, England

This data can be found in the ‘table 15’ tab of the ‘NHS Test and Trace statistics, 28 May to 9 December 2020: data tables’ document on the weekly collection page.
The proportion of contacts who were reached by phone rather than online has notably decreased over the past 3 weeks.
Of the contacts who were not managed by local HPTs and reached between 3 December and 9 December, 16,110 (54.0%) were reached online and 13,741 (46.0%) were reached via the phone[footnote 11]. The proportion of contacts reached online and by phone generally remained consistent since Test and Trace began until the end of September. Since the beginning of October there has been an overall decrease in the proportion reached by phone rather than online. Since Test and Trace began, 39.4% of contacts not managed by local HPTs were reached online and 60.6% were reached by phone.
Most contacts are offered the online route initially and are followed up with phone call if they have not been reached online. For more information on how cases are contacted see the NHS Test and Trace statistics methodology page.
For contacts not managed by local HPTs who were told to self-isolate, the proportion reached within 24 hours of being identified has increased to 97.3% in the latest week due to the changes in how household contacts over 18 are contacted[footnote 12].
Between 3 December and 9 December, 97.3% of contacts who weren’t managed by local HPTs were reached and told to self-isolate within 24 hours of being identified. This proportion has increased in the latest week and follows the increase observed in the previous two weeks. This is likely due to the operational changes in how household contacts are reached. (Household contacts who are told to self-isolate directly by the case are including in the timing information for contact tracing and are reached within 24 hours from being identified.) Three weeks ago, prior to the changes to how household contacts are reached, the percentage reached within 24 hours was 76.8%.
For contacts not managed by local HPTs who were told to self-isolate, the proportion reached within 24 hours of the case that reported them being transferred to the contact tracing system has increased in the latest week to 76.4%. This is due to the changes in how household contacts are contacted.
Between 3 December and 9 December, 129,883 (76.4%) contacts who weren’t managed by local HPTs were reached and told to self-isolate within 24 hours of the case that reported them being transferred to the contact tracing system. There has been a notable increase across the previous three weeks, likely due to the operational changes in how household contacts are reached. Three weeks ago, prior to these changes, this percentage was 43.5%.
This measure gives a sense of the end-to-end journey time through the Test and Trace system from when an individual testing positive was reported to Test and Trace, to when their close contacts were reached and told to self-isolate.
Note that because these timing statistics are from when a case was transferred to the contact tracing system, delays in transferring cases to contact tracing will not be captured in these figures.
Figure 15: proportion of recent close contacts who were advised to self-isolate within 24 hours, England (excludes cases managed by local HPTs)

This data can be found in the ‘table 16’ and ‘table 17’ tabs of the ‘NHS Test and Trace statistics, 28 May to 9 December 2020: data tables’ document on the weekly collection page.
NHS COVID-19 app in England and Wales
The NHS COVID-19 app has been widely available to download since 24 September and provides several tools to support testing and contact tracing in England and Wales including contact tracing, local area alerts and venue check-in.
The NHS COVID-19 app complements NHS Test and Trace in England and Test, Trace and Protect in Wales by extending the speed, reach and precision of contact tracing. It allows close contacts unknown to the individual who has tested positive, for example strangers on public transport, to be notified to self-isolate, if they are also an app user.
Since the app is anonymous and voluntary, contact tracers will not know whether someone who tests positive is an app user or whether the contacts they identify are app users. All positive cases, regardless of whether they are an app user, will be contacted by NHS Test and Trace in England or Test, Trace and Protect in Wales, and asked to provide details of recent, close contacts. Contacts will all be notified by NHS Test and Trace or Test, Trace and Protect, so may be notified by both the app and the contact tracers. More information is available in the NHS Test and Trace statistics methodology and on the NHS COVID-19 app website.
For information on contact tracing apps in Scotland and Northern Ireland see Protect Scotland and StopCOVID NI.
Prior to national release on 24 September, the app was available to download from 13 August for those involved with the pilot. The data below includes data from the pilot period, as well as after the main launch.
As of 9 December, the app has been downloaded 20,548,847 times and 771,323 QR posters have been generated through the GOV.UK coronavirus QR poster service. These figures cover both England and Wales.
Coronavirus (COVID-19) testing in the UK
From 17 December, statistics on UK testing are no longer available to download on the weekly collection page.
This is part of DHSC’s consolidation of where COVID-19 testing statistics are published. Statistics on tests conducted and capacity will continue to be published daily on the coronavirus in the UK dashboard. For concerns regarding the removal of UK testing statistics from the Test and Trace publication please contact statistics@dhsc.gov.uk.
Terminology
Testing
Pillar 1 testing: swab testing for the virus in Public Health England (PHE) labs, NHS hospitals for those with a clinical need, and health and care workers.
Pillar 2 testing: swab testing for the virus for the wider population, through commercial partnerships,[footnote 13] either processed in a lab or more rapidly via lateral flow devices tests. Tests processed in a lab are carried out through several different routes:
- regional test sites, which includes drive-through testing centres
- local test sites,[footnote 6] which are similar to regional test sites but specifically for walk ups
- mobile testing units, which travel around the UK to increase access to COVID-19 testing. They respond to need, travelling to test people at specific sites including care homes, police stations and prisons
- satellite test centres, which includes test kits provided directly to ‘satellite’ centres at places like hospitals or care homes that have a particularly urgent or significant need
- home test kits, which are delivered to someone’s door so they can test themselves and their family without leaving the house
Pillar 3 testing: serology testing to show if people have antibodies from having had coronavirus.
Pillar 4 testing: blood and swab testing for national surveillance support by PHE, ONS and research, academic and scientific partners to learn more about the prevalence and spread of the virus and for other testing research purposes.
Virus testing: swab testing using polymerase chain reaction (PCR) assay within pillars 1, 2 and pillar 4 to show if someone currently has COVID-19.
Antibody testing: testing of a blood sample within pillar 3 and pillar 4 to show if people have antibodies from having had COVID-19.
People tested each week: refers to people who have been tested at least once in each reporting week, therefore if someone had multiple tests in a given week they would be counted once.
People testing positive each week: refers to the number of people who tested positive at least once in each reporting week, therefore if someone tested positive multiple times in a given week they would only be counted once.
Weekly positivity rate: the number of people testing positive as a proportion of the number of people tested in each reporting week.
Cumulative people tested: refers to the number of people who have been tested at least once since Test and Trace launched.
Cumulative people testing positive: refers to the number of people who have tested positive at least once since Test and Trace launched.
For pillar 2, there are 2 measures of the time taken to receive a coronavirus (COVID-19) test result:
- the time taken to receive a COVID-19 test result from time of booking is measured from the time that a person books an appointment on the website to the time when the person receives a notification of their test result via an email or an SMS. This data is only available for regional test sites, local test sites and mobile testing units, as test booking and registration processes for home testing and satellite test centres are currently undertaken on different systems
- the time taken to receive a COVID-19 test result from time of test is measured from the time a person completes a test registration (or the time a person indicates their test was taken for home testing kits) until the time that they receive a notification of the result of their test via an email or an SMS
Tracing
NHS Test and Trace has 2 ways of handling cases depending on the way in which they are managed:
Cases and contacts managed by local HPTs (previously known as complex)
PHE local health protection teams manage cases linked to outbreaks, examples include someone who works or has recently visited:
- a health or care setting, such as a hospital or care home
- a prison or other secure setting
- a school for people with special needs
- critical national infrastructure or areas vital for national security
Cases and contacts not managed by local HPTs (previously known as non-complex)
Wider online and other call centre capacity for individual community-wide cases and contacts.
When a close contact is identified, contact tracers or local HPTs will attempt to contact the individual or institution depending on the exposure setting, which results in the following outcomes:
- Reached and provided information about recent close contacts: contact tracers or local HPTs successfully reached the individual and asked them to provide details for recent close contacts.
- Communication details not provided: people who had no communication details provided are those who were transferred to NHS Test and Trace but did not have any associated contact details (for example, phone number or email address).
- Not reached: the number of people who were not reached includes those people who the service has been unable to reach because there has been no response to text, email and call reminders. This includes those where the communication details are invalid. It also includes people who were reached but declined to give details of close contacts. There may also be a small number of people who have not been reached but where contact tracers are still in the process of trying to make contact.
When a close contact is identified, contact tracers or local HPTs will attempt to contact the individual or institution depending on the exposure setting, which results in the following outcomes:
- Reached and told to self-isolate: for contacts not managed by local HPTs, contact tracers successfully reached the individual and told them to self-isolate, or for household contacts where the case has opted to inform them to self-isolate. For those managed by local HPTs, advice is provided to the institution which is passed on to individuals in the specific setting.
- Communication details not provided: people who were identified as recent close contacts but didn’t have any associated contact details (for example, phone number or email address).
- Not reached: the number of people who were not reached includes those people who the service has been unable to reach because there has been no response to text, email and call reminders. There may also be a small number of people who have not been reached but where contact tracers are still in the process of trying to make contact.
Measuring the data
How the data was collected
UK-level testing data is collated centrally by DHSC from multiple sources across the different nations and pillars. Further details can be found in the NHS Test and Trace statistics methodology.
Testing data for pillars 1 and 2 for England are provided by PHE, NHS and commercial partners. Contact tracing data are collected from management information from the NHS Test and Trace service. Details about the data sources used can be found in the NHS Test and Trace statistics methodology document.
Future development
We have integrated this data with those from other parts of NHS Test and Trace, particularly testing, to provide an end-to-end view of the service that follows the user journey. So far, UK level testing data, testing data for pillars 1 and 2 in England, testing turnaround times and NHS COVID-19 app statistics have been added. Further breakdowns for contact tracing continue to be incorporated, including breakdowns for cases and contacts managed or not managed by local HPTs, geographical breakdowns and household information.
To support user needs and data transparency, additional releases have been published alongside the weekly Test and Trace publication including:
- care home statistics up to 8 July
- people tested for coronavirus (COVID-19) between 30 January and 27 May
- weekly UK testing statistics since the start of testing
- demographic data for coronavirus testing in England between 28 May and 26 August
NHS Test and Trace continues to provide information for local authorities and their partners so that they have the information they need to help contain any outbreaks. In time, NHS Test and Trace intends to publish detailed data from across the program to support secondary analysis, for example in academic institutions.
We continue to explore the feasibility of adding new breakdowns to the publication to support user needs. Over the coming months, we intend to make the following available:
- additional demographic information for people tested
- new breakdowns for mass testing technologies
- details on testing in care homes
- details of close contacts who go on to test positive
Other new data was previously expected in Autumn 2020 including UK level tracing statistics however these have been postponed due to complexities between different UK tracing programs. We continue to work on providing other additional breakdowns in the long term.
The UK Statistical Authority has published a rapid review of the Test and Trace statistics. This includes recommendations on how the publication should develop it order to adhere fully to the Code of Practice. These recommendations continue to influence the development of the publication in the coming weeks and months.
Strengths and limitations
Given the importance of this service and the commitment of NHS Test and Trace to be open and transparent with the public it serves, this data are being released at the earliest possible opportunity. However, new IT systems and statistical outputs often take a period of time to bed in. This data should therefore be treated with caution as the system and understanding of the data develops.
More information on data limitations and how the figures in this publication can and can’t be used is outlined in the NHS Test and Trace methodology.
Quality
These statistics have been put together by NHS Test and Trace and DHSC with advice from the Office for National Statistics. As part of the quality assurance process, DHSC ensures that all published figures are replicable and any issues impacting on the quality of the data are clearly stated within the publication. Furthermore, the figures are often triangulated with other published sources to verify trends in the data.
Revisions to figures previous published
Figures for people tested and people testing positive for coronavirus (COVID-19) in previous releases have been revised. These revisions are because:
- there are sometimes delays in laboratories submitting data to PHE
- quality checks are conducted on the data to refine figures over time
Figures for pillar 2 testing turnaround times in previous releases have been revised. These revisions are because:
- the figures presented are based on a data-cut several days after the end of the reporting period. Some tests may continue to be processed after this period and therefore data may need to be revised over time
Figures for contact tracing in previous releases have been revised. These revisions are because:
- the figures presented are based on a data cut several days after the end of the reporting period, to give time for cases reported towards the end of the 7-day period to have an outcome. Some cases may continue to be in progress after this period, and therefore data may need to be revised over time
- typically, one week after initial publication the number of cases reached and consequently the number of contacts identified is expected to increase. Similarly, the number of cases and contacts reached within 72 hours is likely to increase
Cumulative figures for coronavirus (COVID-19) testing in the UK have been revised. These revisions are because:
- for tests processed and tests sent out, weekly totals reflect the sum of actual daily counts reported for the previous week. Each week there may be corrections to previously reported figures, for example, where labs (or studies under pillar 4) returned the results late or duplicates were identified and removed. These corrections are reflected in the cumulative figures. This means that previously published weekly counts will not necessarily sum to the latest cumulative figure. It also means that the latest cumulative count may not match the previous week’s cumulative count plus this week’s weekly count
More information on quality and how this publication adheres to the Code of Practice for statistics is available in the statement of compliance.
Feedback
For questions about the release please refer to the information for users document initially. For feedback and any further questions, please contact statistics@dhsc.gov.uk.
-
Deduplicated for the reporting week. For information on how the number of people are tested, and tested positive, in a reporting week is measured see the NHS Test and Trace statistics methodology. ↩ ↩2
-
Based on the median turnaround time for in-person tests. ↩
-
Deduplicated for the reporting week, methodology was revised from 15 October. See NHS Test and Trace statistics methodology for more information. ↩
-
Deduplicated for the reporting week. See NHS Test and Trace statistics methodology for more information. ↩
-
For all measures of time taken to receive a COVID-19 test result, there are a number of tests that were not completed. This covers any test where the results were not communicated, which may be because communication details (for example, phone number or email address) were not provided or were incorrect, or because the test was cancelled or abandoned, or no result was available. It also includes some tests which are still being processed. ↩
-
Previously local test sites were included together with regional test sites but from 17 September have been split out as a separate group. ↩ ↩2
-
All positive PCR test results under pillar 1 and pillar 2 should be transferred. In addition, all positive virus test results as part of prevalence studies (pillar 4) are also transferred to Test and Trace. People tested under pillar 3 (serology testing to show if people have antibodies from having had COVID-19) do not have their cases transferred to NHS Test and Trace. ↩
-
If NHS Test and Trace is not able to reach an individual testing positive or if no communication details are available, then it is not always possible to know if the case should be managed by a local HPT or not. Therefore, these breakdowns are not available. ↩
-
The regional data uses a different data cut to the main publication therefore cumulative totals will not exactly match. The data is available for the cumulative figures since Test and Trace launched up to the most recent week of reporting. Due to revisions that occur each week one week’s cumulative figures cannot be subtracted from a previous week’s to obtain weekly data by UTLA. ↩ ↩2
-
Contacts managed by local HPTs are reached when the situation has been dealt with and advice has been issued to the institution, whereas contacts not managed by local HPTs must be individually contact traced to be classified as reached. ↩
-
The number of contacts reached by the phone and online will not sum to the total number of contacts reached not managed by local HPTs. This is because household contacts where the case has told them to self-isolate are not included, and for some contacts the tracing route is unknown. ↩
-
Timing data does not include contacts which were subsequently escalated to a local HPT. ↩
-
See more detail in scaling up our testing programmes. ↩