Weekly statistics for NHS Test and Trace (England): 18 March to 24 March 2021
Updated 23 April 2021
Applies to England
Main points
People tested, England
36,606 people tested positive for coronavirus (COVID-19) at least once[footnote 1] in England between 18 March and 24 March 2021, a 2% decrease compared to the previous week. This continues the decrease in positive cases observed over the last 11 weeks.
5,833,633 people were tested at least once[footnote 1] between 18 March and 24 March 2021 for COVID-19, a 6% decrease compared to the previous week. The large increase in people tested over the last 3 weeks is due to the return of secondary school students to schools from 8 March, as students are regularly tested using rapid tests.
Pillar 2 testing turnaround times, England
Turnaround times for pillar 2 (virus testing for the wider population) for all in-person testing routes have become shorter overall since the beginning of December 2020. In the most recent week, 88.6% of in-person tests were received within 24 hours compared to 85.5% in the previous week.
Since the previous reporting week, the median turnaround time for home tests has got slightly shorter from 35 to 34 hours in the current week. The turnaround time for satellite tests has stayed the same at 31 hours.
Distance to in-person testing sites for booked PCR tests, pillar 2, England
The median distance to in-person testing sites (pillar 2) for booked PCR tests has been approximately constant for the last 2 months. In the latest week, the median distance remained at 2.0 miles.
Positive cases transferred to NHS Test and Trace
30,779 cases were transferred to the contact-tracing system between 18 March and 24 March 2021, a decrease of 7% compared to the previous week. The number of cases transferred to the contact-tracing system has been decreasing for the last 11 weeks.
Of the cases transferred to the contact-tracing system between 18 March and 24 March 2021, 91.4% were reached and asked to provide information about their recent close contacts. This has remained broadly consistent over the past 20 weeks, although it has increased overall during that time, and this is the second week in a row it has been over 90%.
Close contacts identified by NHS Test and Trace
Between 18 March and 24 March, 94,901 people[footnote 2] were identified as coming into close contact with someone who had tested positive. The number of close contacts identified has decreased in the latest week but is still higher than the number of close contacts identified in the week ending 10 March.
For those where communication details were available, 93.0% of close contacts were reached and told to self-isolate in the most recent week. Taking into account all contacts identified, 90.3% were reached in the most recent week.
Managed Quarantine Service (MQS)
In the latest week, 36,144 people started quarantining at home and 1,605 in a managed quarantine hotel.
Since the MQS launched on 15 February 2021, 326,633 people have started quarantining at home or in a managed quarantine hotel.
Introduction
The Department for Health and Social Care (DHSC) publishes weekly statistics on NHS Test and Trace (England) across all 4 testing pillars. The purpose of this publication is to provide a weekly update on the implementation and performance of NHS Test and Trace in England.
For NHS Test and Trace (England), this includes:
Testing
- people tested for coronavirus (COVID-19)
- people testing positive for coronavirus (COVID-19)
- time taken for test results to become available
- distance travelled to in-person test sites for booked PCR tests
Contact tracing
- people transferred to the contact-tracing system, and the time taken for them to be reached
- close contacts identified, and the time taken for them to be reached
Managed Quarantine Service
- people quarantining at home or in a managed quarantine hotel
Data collected for NHS Test and Trace is primarily for operational purposes and was not designed to track the spread of the virus. Studies into the spread of the virus in the UK are carried out by the Office for National Statistics (ONS). Further guidance can be found in comparing methods used in the COVID-19 Infection Survey and NHS Test and Trace, England.
A list of data sources relating to the coronavirus pandemic in the UK can be found at coronavirus (COVID-19) statistics and analysis. A breakdown of all available testing and contact tracing data in the UK can be found at testing and contact tracing in the UK: summary of data.
All data used in the report can be found in the NHS Test and Trace data tables on the weekly collection page. A full explanation of the data sources and methods used to produce these statistics can be found in the NHS Test and Trace statistics methodology.
Data and methodology for the NHS COVID-19 app is available on the support website.
Revisions to figures previously published
Figures given in previous releases are routinely revised each week going back to the start of Test and Trace for:
- people tested for COVID-19
- people testing positive for COVID-19
- pillar 2 testing turnaround times
- distance to in-person PCR test sites
- contact tracing
Figures given in previous releases are routinely revised each week going back to the start of the MQS for people quarantining at home or in a managed quarantine hotel.
The figures presented are based on a data cut several days after the end of the reporting period. This is to give time for data relating to the end of the 7-day period to be collected. Some data may continue to be collected after this period, and therefore may need to be revised over time.
In addition, since the start of March 2021, there have been ongoing improvements to how sub-channels in the satellite and home testing channels are assigned. This has resulted in minor additional revisions to the pillar 2 testing turnaround times.
Figures for pillar 1 testing turnaround times are not routinely revised as only minor changes occur to past weeks post publication. Figures are only revised when substantial changes occur. More detail on routine revisions is given in the quality section.
Note that these routine revisions to data includes the local authority level contact tracing data that is made available on the weekly collection page. As past data is revised, subtracting figures given in the previous week from figures given in the current week will not give the total number of cases for that week.
NHS Test and Trace
NHS Test and Trace was launched in England on 28 May 2020 and ensures that anyone who develops symptoms of coronavirus (COVID-19) can quickly be tested to find out if they have the virus. It then helps trace recent close contacts of anyone who tests positives for coronavirus and, if necessary, notifies them that they must self -isolate at home to help stop the spread of the virus. The flow of how people move through the NHS Test and Trace service is shown in Figure 1 below. More information about NHS Test and Trace can be found at NHS Test and Trace: how it works.
Testing in England
NHS Test and Trace starts with an individual taking a swab test for the virus, either in pillar 1 (testing in hospitals and outbreak locations), pillar 2 (national swab testing) or pillar 4 (prevalence studies). Those who go on to test positive will have their case transferred to NHS Test and Trace for contact tracing.
From 27 January, individuals who test positive from LFD and PCR tests will be transferred to contact tracing.[footnote 3] Prior to this only individuals with positive PCR tests were sent to contact tracing as those with positive LFD tests were previously instructed to take a confirmatory PCR test. More information is given in the NHS Test and Trace statistics methodology.
NHS Test and Trace is for England only, therefore the figures in this section are given for England. Weekly figures for UK testing are available to download from the weekly collection page and are also available daily on the coronavirus in the UK dashboard. Information on contact tracing in Scotland, Wales and Northern Ireland can be found directly from Public Health Scotland, the Welsh government and the Northern Ireland Public Health Agency.
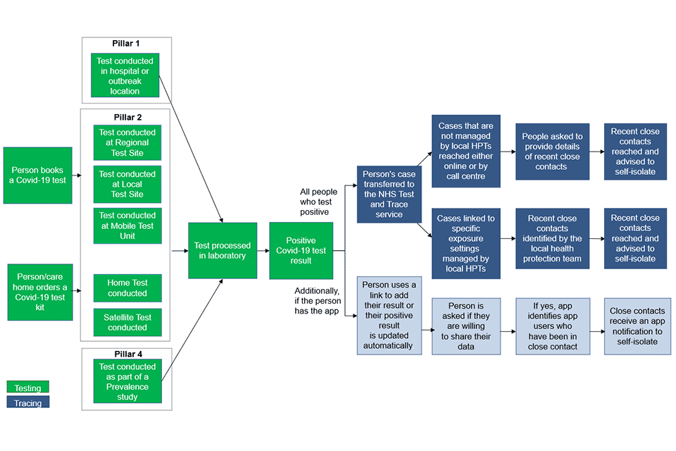
Figure 1: flowchart showing how people move through NHS Test and Trace

The diagram shows the journey a person can take through NHS Test and Trace. For pillar 1, this starts with a person having a coronavirus test in hospital. For pillar 2, this starts with a person booking or ordering a coronavirus test. Pillar 2 tests can be either be conducted at a regional test site or mobile test unit; or a satellite or home test can be conducted. For pillar 4, this starts with a person having a coronavirus test as part of a prevalence study. After tests have been taken, they are sent to a laboratory for processing. Once processed, a person will be emailed or texted their result.
If a person has a positive COVID-19 test result, then their case is transferred to NHS Test and Trace and can be managed in one of 2 ways. First, cases that are not managed by local health protection teams (HPTs) are reached either online or by a call centre. They are then asked to provide details of recent close contacts. These recent close contacts are then reached by NHS Test and Trace and advised to self-isolate. Second, cases that are linked to certain exposure settings are escalated to local HPTs who work to identify and reach recent close contacts and advise them to self-isolate.
Additionally, if the person has the app and used the app to book their test, their positive result is updated automatically. If they have the app but booked their test via a different route then they can use a link to add their positive result to the app. Once their positive result is entered into the app, the person is asked if they are willing to share their data and if they say yes, the app identifies other app users who have been in close contact with the person who has tested positive. Close contacts then receive an app notification to self-isolate.
People tested and people testing positive, England
The headline figures reported in this publication for people tested and people testing positive include both lateral flow device (LFD) tests and polymerase chain reaction (PCR) tests, deduplicated for each reporting week. Information on the differences between these types of tests can be found in the NHS Test and Trace statistics methodology.
From 7 January 2021, positivity rate is not calculated as part of this publication but can instead be found on the coronavirus in the UK dashboard for PCR only positive cases in England. This is because the figures in this publication include both PCR and LFD tests and it is likely that LFD tests have a different positivity rate to PCR tests due to the use of LFDs in rapid testing. As the number of LFD tests conducted is increasing over time, a consistent positivity rate cannot be calculated using these figures.
A statistical commentary on rapid testing in England along with data tables for the number of tests conducted, broken down for LFD and PCR tests, remains available on the weekly collection page.
The number of people tested and number of people testing positive via PCR tests in each reporting week, by age, gender and local authority is also available on the weekly collection page.
Between 18 March and 24 March 2021, 5,833,633 people were tested for coronavirus (COVID-19) at least once in the reporting week[footnote 4], a 6% decrease compared to the previous week.
The number of people tested this week has increased by 86% compared to the week ending 3 March. This is due to the return of secondary school students to schools from 8 March, as students are regularly tested using rapid tests. For more information, see the rapid testing commentary available on the weekly collection page.
Prior to this, the number of people tested each week had been generally been increasing, although levelled off slightly between the week ending 6 January and the week ending 3 March.
Since Test and Trace launched at the end of May 2020, 27,562,637 people have been tested at least once.[footnote 5]
Figure 2: number of people tested for COVID-19 in each reporting week by pillar, England

This data can be found in the ‘table 1’ tab of the ‘NHS Test and Trace statistics, 28 May 2020 to 24 March 2021: data tables’ document on the weekly collection page.
Between 18 March and 24 March 2021, 36,606 people tested positive.[footnote 6] The number of positive cases has been decreasing since the week ending 6 January.
The number of people testing positive between 18 March and 24 March 2021 decreased by 2% compared to the previous week. The number of people testing positive has been decreasing for the last 11 weeks and is more than 10 times lower than it was in the week ending 6 January 2021, but the rate of this decrease has slowed substantially, particularly over the last 2 weeks.
Figure 3: number of people testing positive for COVID-19 in each reporting week by pillar, England

This data can be found in the ‘table 1’ tab of the ‘NHS Test and Trace statistics, 28 May 2020 to 24 March 2021: data tables’ document on the weekly collection page.
Pillar 1 testing turnaround times, England
Pillar 1 testing refers to swab testing for the virus in Public Health England (PHE) labs, NHS hospitals for those with a clinical need, and health and care workers.
Since some pillar 1 tests are conducted in a hospital setting, it is not practical for those administering the tests to record the exact time that a test was taken. Therefore, the time taken to receive a coronavirus (COVID-19) test result is measured from the time that a test is received by a laboratory for processing to the time when the results are published to the Laboratory Information Management System (LIMS).
This data is only available from 9 July 2020 due to differences in the reporting methodologies for NHS and PHE labs. More details can be found in the NHS Test and Trace statistics methodology.
Over 19 out of 20 pillar 1 test results were made available within 24 hours of the laboratory receiving the test.
Between 18 March and 24 March 2021, 97.2% of pillar 1 test results were made available within 24 hours. Turnaround times for pillar 1 have been above 95% for the last 9 weeks. Since reporting began, 91.6% of test results have been made available within 24 hours.
Pillar 2 testing turnaround times, England
There are various routes for getting tested within pillar 2 (national swab testing) which has an impact on turnaround times.[footnote 7] Data on the time taken to receive a COVID-19 test result for pillar 2 is split up to reflect this. These routes include:
- in-person tests, which involve a person being tested in-person at a coronavirus test site. These include:
- regional test sites, which includes drive-through testing centres
- local test sites,[footnote 8] which are similar to regional test sites but specifically for walk ups
- mobile testing units, which travel around the UK to increase access to COVID-19 testing. They respond to need, travelling to test people at specific sites including care homes, police stations and prisons
- satellite test centres, which includes test kits provided directly to ‘satellite’ centres at places like care homes or hospitals that have a particularly urgent or significant need
- home test kits, which are delivered to someone’s door so they can test themselves and their family without leaving the house
A lower proportion of home and satellite test results will be available within 24 hours of the test being taken compared to in-person tests due to differences in testing schedules and delivery of tests. Therefore, the percentage of test results received within 24 hours for in-person tests and the percentage of test results received within 48 hours for home and satellite tests are presented in this bulletin. The accompanying data tables contain all turnaround time windows for all testing routes.
There are normal fluctuations in this operational process which can sometimes cause the time taken to receive a test result to go over 24 hours, but still be turned around the next day. Where appropriate, therefore, we also provide the number of tests turned around the day after a test was taken. The median turnaround times are also given as an indication of the average time taken.
Turnaround times are measured and reported in 2 ways:
- time from booking a test to receive a test result
- time from taking a test to receive a test result
All figures presented in this bulletin relate to time from taking a test. Both measures are available in full in the accompanying data tables. More information on these definitions is in the terminology section and the NHS Test and Trace statistics methodology. .
Lateral flow device (LFD) tests are not included in this section on turnaround times as they do not require processing in a lab.
The median time to receive a test result after taking a test in-person has decreased overall since December 2020.
The median time taken to receive a test result for in-person tests increased sharply between the week ending 9 December and week ending 23 December 2020. Since then, the median time has decreased overall and has been relatively stable since the week ending 27 January 2021.
Between 18 March and 24 March 2021, the median time taken to receive a test result for regional test sites was 18 hours, a slight increase from 17 hours in the previous week. The median time for local test sites increased from 19 hours to 20 hours, while the median time for mobile testing units also stayed the same at 17 hours.
The median time to receive a test result after taking a test from satellite test centres and home testing kits has also decreased overall since December 2020.
As with the in-person tests, the median time taken to receive a test result for home testing kits and satellite test centres increased substantially between the weeks ending 9 December and 23 December 2020 and since then has decreased overall. Turnaround times for home and satellite tests are now consistently lower than what was observed before this increase in December 2020.
In the latest week, the median time taken to receive results from satellite test centres has stayed the same at 31 hours. The median time for home testing kits has decreased from 35 hours to 34 hours in the latest week.
Figure 4: median time (hours) from taking a test to receiving test results by route, England

This data can be found in the ‘table 8’ tab of the ‘NHS Test and Trace statistics, 28 May 2020 to 24 March 2021: data tables’ document on the weekly collection page.
In the latest week, the percentage of test results received within 24 hours for in-person tests and the percentage within 48 hours for home testing kits and satellite test centres have increased.
In the most recent week, 88.6% of in-person test results were received within 24 hours. The percentage of results received within 24 hours decreased sharply between the weeks ending 9 December and 23 December 2020 but has since increased overall and has been above 80% for the last 9 weeks. If we consider the day the test was taken, 98.5% of in-person tests results were received the next day after the test was taken.
82.5% of test results were received within 48 hours for home test kits and satellite test centres, compared to 80.8% in the previous week. For satellite test centres, 96.2% were received within 72 hours, an increase compared to the previous week where 95.2% were received. 97.6% of satellite tests were received within 3 days after the day they were taken.
In the most recent week, approximately 71% of tests from satellite test centres were care home tests. Removing the 29% of tests from other sites does not substantially change the turnaround figures.
For all routes combined, 33.1% of tests from all test sites were received within 24 hours of a test being taken compared to 30.4% in the previous week. If we consider the day the test was taken, 68.6% of all test results were received the next day after the test was taken.
Table 1: percentage of results received within 24 hours (in-person tests) or within 48 hours (home and satellite tests), by route, England
| Previous reporting week | Current reporting week | Since Test and Trace launched: 28 May 2020 to 24 Mar 2021 | |
|---|---|---|---|
| Regional test sites within 24 hours | 88.3 | 89.6 | 50.7 |
| Local test sites within 24 hours | 81.7 | 83.8 | 41.5 |
| Mobile testing units within 24 hours | 87.7 | 92.5 | 54.4 |
| Satellite test centres within 48 hours | 84.9 | 85.6 | 54.4 |
| Home testing kits within 48 hours | 71.1 | 74.3 | 47.0 |
Distance to in-person testing sites for booked PCR tests, pillar 2, England
The distance to testing sites for booked PCR tests is calculated as the direct distance between the approximate centre of a person’s postal district and their chosen test location in straight line. This is reported as the median and associated percentiles for those who successfully booked a test at regional test sites, local test sites and mobile testing units in the latest week. More information is available in the NHS Test and Trace statistics methodology.
The median distance to in-person PCR testing sites for booked tests has remained the same in the most recent week.
Between 18 March and 24 March 2021, the median distance to an in-person PCR test site remained the same when compared to the previous week at 2.0 miles. 90% of people who booked a test at a test centre lived 7.8 miles or less away.
From mid-August to mid-September 2020, the distance to PCR testing sites for booked tests increased across in-person routes. However, since mid-September 2020, the distance to PCR testing sites for booked tests has decreased overall and has been at approximately 2.0 miles for the last 10 weeks.
Figure 5: median distance (miles) to testing sites for tests booked at an in-person PCR test site by route, England

This data can be found in the ‘table 9’ tab of the ‘NHS Test and Trace statistics, 28 May 2020 to 24 March 2021: data tables’ document on the weekly collection page.
Contact tracing in England
Once a person has a confirmed positive test result for coronavirus (COVID-19),[footnote 9] this person is transferred to NHS Test and Trace and a case is opened for them. The number of positive cases transferred to the contact-tracing system may not always align with the number of people testing positive for COVID-19. There are several reasons for this which are outlined in the information for users document.
Positive cases and their contacts which are linked to potential outbreaks in specific settings are handled by PHE local health protection teams (HPTs). These cases and contacts, previously known as complex, have been referred to as ‘cases and contacts managed by local HPTs’ since 29 October 2020. Furthermore, cases and contacts managed nationally either online or by call centres, previously known as non-complex, are referred to as ‘cases and contacts not managed by local HPTs’.
From 18 March 2021, only outbreaks in care homes are handled by HPTs. Further information is available in the NHS Test and Trace statistics methodology.
Positive cases transferred to NHS Test and Trace
The number of positive cases transferred to NHS Test and Trace has decreased in the latest week.
Between 18 March and 24 March 2021, 30,779 cases were transferred to the contact-tracing system, a 7% decrease compared to the previous week. The number of cases transferred has been decreasing for the last 11 weeks.
Between 18 March and 24 March 2021, over 9 in every 10 cases transferred to the contact-tracing system were reached and asked to provide information about their contacts.
Out of the 30,779 cases transferred to the contact-tracing system in the latest week, 28,124 (91.4%) were reached, 2,529 (8.2%) were not reached and 126 (0.4%) had no communication details provided. For the last 2 weeks, over 90% of cases have been reached by Test and Trace. Since Test and Trace launched, 86.5% of all cases have been reached.
In the latest week, 398 cases who were reached and asked to provide details of close contacts were managed by local health protection teams (HPTs), whereas 27,726 cases were community-wide cases and, therefore, not managed by local HPTs.
For cases managed by local HPTs, their contacts are often managed at a situation rather than individual level, with advice being issued to the contact institution. Therefore, cases who were managed by local HPTs may not have been individually reached and asked to provide details of their recent close contacts. However, the cases and contacts will have been successfully dealt with as a whole.
For more information on the different ways of managing cases and the outcomes of contact tracing see the terminology section.
Figure 6: number of cases transferred to the contact-tracing system and number of cases transferred who were reached and asked to provide details of recent close contacts (includes cases managed and not managed by local HPTs), England

This data can be found in the ‘table 10’ tab of the ‘NHS Test and Trace statistics, 28 May 2020 to 24 March 2021: data tables’ document on the weekly collection page.
Table 2: cases transferred to the contact-tracing system (includes cases managed and not managed by local HPTs) by whether they were reached and asked to provide contact details, England[footnote 10]
| Previous reporting week | Current reporting week | Since Test and Trace launched: 28 May 2020 to 24 Mar 2021 | |
|---|---|---|---|
| People who were reached and asked to provide details of recent close contacts | 30,088 (90.4%) | 28,124 (91.4%) | 3,263,412(86.5%) |
| People not managed by local HPTs | 29,189 | 27,726 | 3,122,865 |
| People managed by local HPTs | 899 | 398 | 140,547 |
| People who were not reached | 3,057 (9.2%) | 2,529 (8.2%) | 452,699 (12.0%) |
| People whose communication details were not provided | 121 (0.4%) | 126 (0.4%) | 55,496 (1.5%) |
| Total | 33,266 | 30,779 | 3,771,607 |
Proportion of people transferred to the contact-tracing system who were reached by upper-tier local authority (UTLA)
Figure 7: percentage of cases reached and asked to provide details of recent close contacts by UTLA since Test and Trace began

This data is available as an interactive map and to download as a csv on the weekly publication collection page.[footnote 11]
In the latest week, over 4 in every 5 people who were reached and asked to provide information about their contacts, provided one or more close contacts.
Out of the 28,124 people reached between 18 March and 24 March 2021, 24,072 (85.6%) provided details of one or more close contacts. The proportion of people providing one or more contacts decreased overall between mid-October 2020 and mid-February 2021. However, the proportion has been increasing in the last 6 weeks and has now returned to similar levels as mid-October 2020.
The number who were not able to give any recent close contacts refers to people who were successfully reached by NHS Test and Trace, but either had no recent close contacts or could not provide details of close recent contacts to pass on for further contact tracing (for example, recent close contact with strangers on the bus).
In the most recent week, the median number of contacts provided per case managed by local HPTs was 16, an increase from 13 in the previous week. For cases not managed by local HPTs the median was 3. This has been approximately constant since the start of Test and Trace.
Figure 8: proportion of people transferred to the contact-tracing system (includes cases managed and not managed by local HPTs) who were reached and asked to provide details of recent close contacts by whether they provided details for contacts or not, England

This data can be found in the ‘table 11’ tab of the ‘NHS Test and Trace statistics, 28 May 2020 to 24 March 2021: data tables’ document on the weekly collection page.
The breakdown for the method used to reach cases is not currently available. Further information is given in the NHS Test and Trace methodology.
For cases not managed by local HPTs, over 4 in 5 cases were reached and asked to provide details about recent close contacts within 24 hours of their case being transferred to contact tracing.
Between 18 March and 24 March 2021, 84.8% of cases transferred (23,519) were reached within 24 hours, compared to 83.9% the previous week. The percentage of cases reached within 24 hours has been increasing for the last 4 weeks and is now at its highest since the programme started. Since Test and Trace launched on 28 May 2020, 72.0% of people (2,248,709) have been reached within 24 hours.
Note that because these timing statistics are from when a case was transferred to the contact-tracing system, delays in transferring cases to contact tracing will not be captured in these figures.
Figure 9: proportion of people who were reached and asked to provide details about recent close contacts by time taken to reach them (excludes cases managed by local HPTs), England

This data can be found in the ‘table 12’ tab of the ‘NHS Test and Trace statistics, 28 May 2020 to 24 March 2021: data tables’ document on the weekly collection page.
Close contacts identified by NHS Test and Trace
The number of close contacts identified has decreased by 5% in the latest week.
Between 18 March and 24 March 2021, 94,901 people[footnote 2] were identified as recent close contacts, of which 93,828 (98.9%) were not managed by local HPTs and 1,073 (1.1%) were managed by local HPTs.
The number of contacts not managed by local HPTs increased between the weeks ending 9 December 2020 and 6 January 2021, but has generally decreased since then, aside from an increase in the week ending 17 March 2021. The current number of close contacts identified is now nearly 8 times lower than in the week ending 6 January 2021.
There has been a substantial shift in the proportion of contacts who are managed by local HPTs compared to the beginning of June 2020. At the beginning of June 2020, contacts managed by local HPTs were 81.7% of contacts identified compared to only 1.1% in the most recent week.
From 18 November 2020, there has been a change in how household contacts under 18 are reached. These changes mean that under-18s in a household are no longer contact traced individually, providing the parent or guardian in the household confirms they have completed their legal duty to inform their child to self-isolate. From 27 November 2020, this change was also extended to cover adults in the same household, so they have the option to be traced via a single phone call.
Considering only the contacts where communication details were provided, 93.0% were reached and told to self-isolate in the most recent week. This has increased slightly from 92.5% in the previous week.
Figure 10: number of recent close contacts identified, England

This data can be found in the ‘table 13’ tab of the ‘NHS Test and Trace statistics, 28 May 2020 to 24 March 2021: data tables’ document on the weekly collection page.
90.2% of contacts not managed by local HPTs were reached and told to self-isolate in the latest week. This is a slight increase from the previous week.
Between 18 March and 24 March 2021, 93,828 recent close contacts not managed by local HPTs were identified of which 84,660 (90.2%) were reached and told to self-isolate. In the latest week, 6,427 (6.8%) contacts not managed by local HPTs were not reached and 2,741 (2.9%) people had no communication details. For more information on the different outcomes of contact tracing see the terminology section.
Almost all contacts managed by local HPTs continue to be reached and told to self-isolate.
Between 18 March and 24 March 2021, 1,073 close contacts were identified who were managed by local HPTs of which 1,071 (99.8%) were reached and told to self-isolate and 2 (0.2%) were not reached. Since Test and Trace launched, 97.9% of all contacts managed by local HPTs have been successfully reached.
For contacts managed by local HPTs, contacts are managed as a whole setting and are often managed at a situation rather than individual level, with advice being issued to the contact institution. Therefore, these contacts may not have been individually reached and told to self-isolate but should have received this advice from their institution. For this reason, contacts managed by local HPTs have a higher success rate compared with community wide contacts not managed by local HPTs.
Figure 11: proportion of contacts reached and told to self-isolate, England[footnote 12]

This data can be found in the ‘table 13’ tab of the ‘NHS Test and Trace statistics, 28 May 2020 to 24 March 2021: data tables’ document on the weekly collection page.
Proportion of close contacts identified not managed by local HPTs who were reached and told to self-isolate by upper-tier local authority
Figure 12: percentage of contacts not managed by local HPTs who were reached and told to self-isolate by UTLA since Test and Trace began

This data is available as an interactive map and to download as a csv on the weekly publication collection page.[footnote 11]
In the most recent week, over 6 out of 10 contacts not managed by local HPTs were from the same household as the case they were identified from, an increase from the previous week.
The proportion of close contacts, not managed by local HPTs, that were from the same household as the case they were identified from had been decreasing for 7 weeks. This decline has accelerated in the last 4 weeks in particular, before increasing in the latest week to 66.8%. However, there has still been a substantial overall decrease in the last 4 weeks, from 84.1% the week ending 24 February to the current value.
Between 18 March and 24 March 2021, 97.7% of household contacts were successfully reached and told to self-isolate, which has remained consistent since the week ending 9 December 2020.
In the same time period, 75.3% of contacts who were from a different household to the case from which they were identified were successfully reached and told to self-isolate. This is consistent with the 75.0% reported in the previous week, but a notable increase from 70.9% in the week ending 10 March 2021. Prior to these last 2 weeks, the percentage successfully reached had been at approximately 70% since the week ending 9 December 2020.
Figure 13: proportion of recent close contacts not managed by local HPTs by whether they were from the same household as the case that they were identified from, England

This data can be found in the ‘table 14’ tab of the ‘NHS Test and Trace statistics, 28 May 2020 to 24 March 2021: data tables’ document on the weekly collection page.
For contacts not managed by local HPTs who were told to self-isolate, 98.3% were reached within 24 hours of being identified. This has consistent for the last 11 weeks.[footnote 13]
Between 18 March and 24 March 2021, 98.3% of contacts who weren’t managed by local HPTs were reached and told to self-isolate within 24 hours of being identified, consistent with 98.0% the previous week. This percentage has been broadly consistent at around 98.0% since the week ending 13 January 2021.
For contacts not managed by local HPTs who were told to self-isolate, the proportion reached within 24 hours of the case that reported them being transferred to the contact-tracing system has increased to 70.2%.
Between 18 March and 24 March 2021, 59,157 (70.2%) contacts who were not managed by local HPTs were reached and told to self-isolate within 24 hours of the case that reported them being transferred to the contact-tracing system. This is an increase from the percentage reached the previous week (68.2%).
Note that because these timing statistics are from when a case was transferred to the contact-tracing system, delays in transferring cases to contact tracing will not be captured in these figures.
Figure 14: proportion of recent close contacts who were told to self-isolate within 24 hours (excludes cases managed by local HPTs), England

This data can be found in the ‘table 15’ and ‘table 16’ tabs of the ‘NHS Test and Trace statistics, 28 May 2020 to 24 March 2021: data tables’ document on the weekly collection page.
For contacts not managed by local HPTs who were told to self-isolate, just over 8 out of 10 were reached within 3 days of the case that reported them taking their test.
Between 18 March and 24 March 2021, 67,943 (80.6%) contacts that were reached and told to self-isolate were reached within 3 days of the case that reported them taking a test which subsequently returned a positive result. This is a slight decrease from 81.5% in the previous week, and there has been an overall decrease since the week ending 17 February.
The percentage reached within 3 days increased overall between October 2020 and early December 2020, with 90.7% successfully reached in the week ending 9 December, followed by a dip over the Christmas period. The percentage returned to pre-Christmas levels by the end of January 2021, but over the last 5 weeks it has decreased to its current value.
Figure 15: proportion of recent close contacts who were told to self-isolate within 3 days of the case taking a test (excludes cases managed by local HPTs), England

This data can be found in the ‘table 17’ tab of the ‘NHS Test and Trace statistics, 28 May 2020 to 24 March 2021: data tables’ document on the weekly collection page.
For contacts not managed by local HPTs who were told to self-isolate, the median time taken for contacts to be reached from the case that identified them reporting to first observe symptoms[footnote 14] was 76 hours.
Between mid-November 2020 and early December 2020, the median time for contacts that were reached and told to self-isolate decreased before beginning to increase over the Christmas period. Since early January 2021, the median time in hours has decreased overall and is now below levels observed at the start of December 2020.
Please note this data only includes contacts reported by cases who reported to experience at least one symptom. This data is collected by asking symptomatic people who tested positive and were subsequently reached by NHS Test and Trace to recall which day they first observed coronavirus symptoms. More information is available in the NHS Test and Trace statistics methodology.
Figure 16: median time from case first reporting symptoms to contact reached (excludes cases managed by local HPTs), England

This data can be found in the ‘table 18’ tab of the ‘NHS Test and Trace statistics, 28 May 2020 to 24 March 2021: data tables’ document on the weekly collection page.
Managed Quarantine Service (MQS)
Background
From 15 February 2021 onwards, everyone[footnote 15] allowed to enter England from outside the Common Travel Area (Ireland, the Channel Islands or the Isle of Man) is required to quarantine for 10 days and take a PCR coronavirus (COVID-19) test on day 2 and day 8 of quarantining as part of the MQS.
People arriving in England who have visited or passed through a country where travel to the UK is banned (‘red list’ [footnote 16] countries) are required to quarantine in a managed quarantine hotel. Only British or Irish Nationals, or people with residence rights in the UK, are allowed to do this. People arriving from ‘non-red list’ countries are required to quarantine at home.
‘Red list’ and ‘non-red list’ countries are published by the Department for Transport and are reviewed on a regular basis, therefore they are subject to change and the data released will reflect the lists as they were on the date of release. For more detail see Entering the UK.
About this data
A full explanation of the data sources and methods used to produce these statistics can be found in the NHS Test and Trace statistics methodology.
People quarantining
All arrivals who do not meet exemptions[footnote 15] are required to book a travel test package and complete a passenger locator form with details of where they will quarantine, either at home or in a managed quarantine hotel.
Since the MQS launched on 15 February 2021, 326,633 people have started quarantining at home or in a managed quarantine hotel. Between 18 March and 24 March 2021, 37,749 people started quarantining, compared to 55,535 in the previous week.
In every week since MQS launched, more people were quarantining at home than in a managed quarantine hotel. In the latest week, 36,144 were quarantining at home and 1,605 in a managed quarantine hotel.
Table 3: number of people starting their quarantine at home or in a managed quarantine hotel, England
| 11 March to 17 March 2021: Number of quarantine packages booked | 18 March to 24 March: Number of quarantine packages booked | Since MQS launched. 15 February to 24 March 2021: Number of quarantine packages booked | |
|---|---|---|---|
| People quarantining at home | 53,779 | 36,144 | 318,646 |
| People quarantining in a managed quarantine hotel | 1,756 | 1,605 | 7,987 |
| Total | 55,535 | 37,749 | 326,633 |
This data can be found in the ‘table 19’ tab of the ‘NHS Test and Trace statistics, 28 May 2020 to 24 March 2021: data tables’ document on the weekly collection page.
Terminology
Testing
Pillar 1 testing: swab testing for the virus in Public Health England (PHE) labs, NHS hospitals for those with a clinical need, and health and care workers.
Pillar 2 testing: swab testing for the virus for the wider population, through commercial partnerships,[footnote 17] either processed in a lab or more rapidly via lateral flow devices tests. Tests processed in a lab are carried out through several different routes:
- regional test sites, which includes drive-through testing centres
- local test sites,[footnote 8] which are similar to regional test sites but specifically for walk ups
- mobile testing units, which travel around the UK to increase access to COVID-19 testing. They respond to need, travelling to test people at specific sites including care homes, police stations and prisons
- satellite test centres, which includes test kits provided directly to ‘satellite’ centres at places like hospitals or care homes that have a particularly urgent or significant need
- home test kits, which are delivered to someone’s door so they can test themselves and their family without leaving the house
Pillar 3 testing: serology testing to show if people have antibodies from having had coronavirus.
Pillar 4 testing: blood and swab testing for national surveillance support by PHE, ONS and research, academic and scientific partners to learn more about the prevalence and spread of the virus and for other testing research purposes.
Virus testing: swab testing using polymerase chain reaction (PCR) assay within pillars 1, 2 and pillar 4 to show if someone currently has COVID-19.
Antibody testing: testing of a blood sample within pillar 3 and pillar 4 to show if people have antibodies from having had COVID-19.
People tested each week: refers to people who have been tested at least once in each reporting week, therefore if someone had multiple tests in a given week they would be counted once.
People testing positive each week: refers to the number of people who tested positive at least once in each reporting week, therefore if someone tested positive multiple times in a given week they would only be counted once.
Cumulative people tested: refers to the number of people who have been tested at least once since Test and Trace launched.
Cumulative people testing positive: refers to the number of people who have tested positive at least once since Test and Trace launched.
For pillar 2, there are 2 measures of the time taken to receive a coronavirus (COVID-19) test result:
- the time taken to receive a COVID-19 test result from time of booking is measured from the time that a person books an appointment on the website to the time when the person receives a notification of their test result via an email or an SMS. This data is only available for regional test sites, local test sites and mobile testing units, as test booking and registration processes for home testing and satellite test centres are currently undertaken on different systems
- the time taken to receive a COVID-19 test result from time of test is measured from the time a person completes a test registration (or the time a person indicates their test was taken for home testing kits) until the time that they receive a notification of the result of their test via an email or an SMS
Tracing
NHS Test and Trace has 2 ways of handling cases depending on the way in which they are managed:
Cases and contacts managed by local HPTs (previously known as complex)
PHE local health protection teams manage cases linked to outbreaks, examples include someone who works or has recently visited:
- a health or care setting, such as a hospital or care home
- a prison or other secure setting
- a school for people with special needs
- critical national infrastructure or areas vital for national security
Cases and contacts not managed by local HPTs (previously known as non-complex)
Wider online and other call centre capacity for individual community-wide cases and contacts.
When a case is transferred to NHS Test and Trace contact tracers will attempt to contact the individual which results in one the following 3 outcomes:
- Reached and provided information about recent close contacts: contact tracers or local HPTs successfully reached the individual and asked them to provide details for recent close contacts.
- Communication details not provided: people who had no communication details provided are those who were transferred to NHS Test and Trace but did not have any associated contact details (for example, phone number or email address).
- Not reached: the number of people who were not reached includes those people who the service has been unable to reach because there has been no response to text, email and call reminders. This includes those where the communication details are invalid. It also includes people who were reached but declined to give details of close contacts. There may also be a small number of people who have not been reached but where contact tracers are still in the process of trying to make contact.
When a close contact is identified, contact tracers or local HPTs will attempt to contact the individual or institution depending on the exposure setting, which results in the following outcomes:
- Reached and told to self-isolate: for contacts not managed by local HPTs contact tracers successfully reached the contact and told them to self-isolate, or for household contacts where the case has opted to inform them to self-isolate. For those managed by local HPTs, advice is provided to the institution which is passed on to contacts in the specific setting.
- Communication details not provided: people who were identified as recent close contacts but didn’t have any associated contact details (for example phone number or email address).
- Not reached: the number of contacts who were not reached includes those contacts who the service has been unable to reach because there has been no response to text, email and call reminders. There may also be a small number of contacts who have not been reached but where contact tracers are still in the process of trying to make contact.
Measuring the data
How the data was collected
UK-level testing data is collated centrally by DHSC from multiple sources across the different nations and pillars. Further details can be found in the NHS Test and Trace statistics methodology.
Testing data for pillars 1 and 2 for England is provided by PHE, NHS and commercial partners. Contact tracing data is collected from management information from the NHS Test and Trace service. Details about the data sources used can be found in the NHS Test and Trace statistics methodology.
Future development
We have integrated this data with those from other parts of NHS Test and Trace, particularly testing, to provide an end-to-end view of the service that follows the user journey. So far, UK level testing data, testing data for pillars 1 and 2 in England, testing turnaround times and NHS COVID-19 app statistics have been added. Further breakdowns for contact tracing continue to be incorporated, including breakdowns for cases and contacts managed or not managed by local HPTs, geographical breakdowns and household information.
To support user needs and data transparency, additional releases have been published alongside the weekly Test and Trace publication including:
- care home statistics up to 8 July 2020
- people tested for coronavirus (COVID-19) between 30 January and 27 May 2020
- demographic data for coronavirus testing in England between 28 May and 26 August 2020
- weekly rapid testing statistics
NHS Test and Trace continues to provide information for local authorities and their partners so that they have the information they need to help contain any outbreaks. In time, NHS Test and Trace intends to publish detailed data from across the program to support secondary analysis, for example in academic institutions.
We continue to explore the feasibility of adding new breakdowns to the publication to support user needs. Over the coming months, we intend to make the following available:
- additional demographic information for people tested
- details of close contacts who go on to test positive
The UK Statistical Authority has published a rapid review of the Test and Trace statistics. This includes recommendations on how the publication should develop it order to adhere fully to the Code of Practice. These recommendations continue to influence the development of the publication in the coming weeks and months.
Strengths and limitations
Given the importance of this service and the commitment of NHS Test and Trace to be open and transparent with the public it serves, this data are being released at the earliest possible opportunity. However, new IT systems and statistical outputs often take a period of time to bed in. This data should therefore be treated with caution as the system and understanding of the data develops.
More information on data limitations and how the figures in this publication can and can’t be used is outlined in the NHS Test and Trace methodology.
Quality
These statistics have been put together by NHS Test and Trace and DHSC with advice from the Office for National Statistics. As part of the quality assurance process, DHSC ensures that all published figures are replicable and any issues impacting on the quality of the data are clearly stated within the publication. Furthermore, the figures are often triangulated with other published sources to verify trends in the data.
Revisions to figures previous published
Figures for people tested and people testing positive for coronavirus (COVID-19) in previous releases have been revised. These revisions are because:
- there are sometimes delays in laboratories submitting data to PHE
- quality checks are conducted on the data to refine figures over time
Figures for pillar 2 testing turnaround times in previous releases have been revised. These revisions are because:
- the figures presented are based on a data-cut several days after the end of the reporting period. Some tests may continue to be being processed after this period and therefore data may need to be revised over time
Figures for contact tracing in previous releases have been revised. These revisions are because:
-
the figures presented are based on a data cut several days after the end of the reporting period, to give time for cases reported towards the end of the 7-day period to have an outcome. Some cases may continue to be in progress after this period, and therefore data may need to be revised over time
-
typically, one week after initial publication the number of cases reached and consequently the number of contacts identified is expected to increase. Similarly, the number of cases and contacts reached within 72 hours is likely to increase
More information on quality and how this publication adheres to the Code of Practice for statistics is available in the statement of compliance.
Feedback
For questions about the release please refer to the information for users document initially. For feedback and any further questions, please contact statistics@dhsc.gov.uk.
-
Deduplicated for the reporting week. For information on how the number of people are tested, and tested positive, in a reporting week is measured see the NHS Test and Trace statistics methodology. ↩ ↩2
-
The number of people identified includes duplicates as an individual may be named as a close contact for more than one case. See NHS Test and Trace statistics methodology for more information. ↩ ↩2
-
Confirmatory PCR testing will continue for NHS England staff, adult social care, primary school teachers and hauliers. ↩
-
Deduplicated for the reporting week, methodology was revised from 15 October 2020. See NHS Test and Trace statistics methodology for more information. ↩
-
Deduplicated since testing began and the end of the most recent reporting week. People tested multiple times in this time period will only be counted once. See NHS Test and Trace statistics methodology for more information. ↩
-
Deduplicated for the reporting week. See NHS Test and Trace statistics methodology for more information. ↩
-
For all measures of time taken to receive a COVID-19 test result, there are a number of tests that were not completed. This covers any test where the results were not communicated, which may be because communication details (for example, phone number or email address) were not provided or were incorrect, or because the test was cancelled or abandoned, or no result was available. It also includes some tests which are still being processed. ↩
-
Previously local test sites were included together with regional test sites but from 17 September 2020 have been split out as a separate group. ↩ ↩2
-
All positive test results under pillar 1 and pillar 2 should be transferred. In addition, all positive virus test results as part of prevalence studies (pillar 4) are also transferred to Test and Trace. People tested under pillar 3 (serology testing to show if people have antibodies from having had COVID-19) do not have their cases transferred to NHS Test and Trace. ↩
-
If NHS Test and Trace is not able to reach an individual testing positive or if no communication details are available, then it is not always possible to know if the case should be managed by a local HPT or not. Therefore, these breakdowns are not available. ↩
-
The regional data uses a different data cut to the main publication therefore cumulative totals will not exactly match. The data is available for the cumulative figures since Test and Trace launched up to the most recent week of reporting. Due to revisions that occur each week one week’s cumulative figures cannot be subtracted from a previous week’s to obtain weekly data by UTLA. ↩ ↩2
-
Contacts managed by local HPTs are reached when the situation has been dealt with and advice has been issued to the institution, whereas contacts not managed by local HPTs must be individually contact traced (unless they are a household contact) to be classified as reached. ↩
-
Timing data does not include contacts which were subsequently escalated to a local HPT. ↩
-
The date a case first observed symptoms is the date they reported to NHS Test and Trace after a positive test. This only includes contacts where the case that reports them reporting experiencing at least one symptom to NHS Test and Trace. ↩
-
Some people are exempt from the need to quarantine due to their job. See a list of jobs that qualify for travel exemptions. ↩ ↩2
-
See a list of the current countries on the red travel ban list. ↩
-
See more detail in scaling up our testing programmes. ↩