Weekly statistics for NHS Test and Trace (England) and coronavirus testing (UK): 27 August to 2 September
Updated 11 September 2020
Main points
Since NHS Test and Trace launched (28 May to 2 September):
9,864 new people tested[footnote 1] positive for coronavirus (COVID-19) in England between 27 August and 2 September, a notable increase of 43% compared with the previous week. Positive cases have been rising since the start of July and are now 12% higher than the number recorded when Test and Trace launched. The number of people newly tested increased from mid-June but has levelled off over the last 5 weeks.
Turnaround times for pillar 2 (swab testing for the wide population) have become shorter for in-person tests[footnote 2] compared with the previous week and in the most recent week, 89.6% of in-person tests results were received the next day after the test was taken. However, turnaround times for satellite/home tests continue to get longer overall.
8,908 people were transferred to the contact-tracing system between 27 August and 2 September. This is an increase of 16% compared with the previous week and 10% higher than the number transferred when Test and Trace launched.
Of those transferred to the contact-tracing system between 27 August and 2 September, 82.7% were reached and asked to provide information about their contacts. This proportion is similar to the previous week but an increase from 73.4% in the week Test and Trace launched
32,359 people were identified as coming into close contact with someone who had tested positive between 27 August and 2 September. For those where communication details were available, 79.4% were reached and asked to self-isolate. Taking into account all contacts identified, 69.2% were reached. The percentage reached for both complex and non-complex contacts has stayed roughly the same since mid-July.
For Coronavirus (COVID-19) testing in the UK:
Testing capacity between 27 August and 2 September was at 2,499,581 tests, an increase of 7% since the previous week.
1,115,447, tests were sent out across the UK within pillars 2 and 4 in the latest week. This has increased by 10% since the previous week.
1,332,658 tests were processed in the UK, across all pillars, in the week from 27 August to 2 September, a 6% increase from the previous week.
Introduction
The Department of Health and Social Care (DHSC) publishes weekly statistics on NHS Test and Trace (England) and coronavirus (COVID-19) testing in the UK, across all 4 testing pillars. The purpose of this publication is to provide a weekly update on the implementation and performance of NHS Test and Trace in England and Testing in the UK.
For NHS Test and Trace (England), this includes:
Testing
- people tested for coronavirus (COVID-19), England
- people testing positive for coronavirus (COVID-19), England
- time taken for test results to become available, England
Contact tracing
- people transferred to the contact-tracing system, and the time taken for them to be reached, England
- close contacts identified for complex and non-complex cases, and the time taken for them to be reached, England
For coronavirus (COVID-19) testing in the UK, this includes:
- lab testing capacity, UK
- number of tests sent out, UK
- number of tests processed, UK
Data collected for NHS Test and Trace is primarily for operational purposes and was not designed to track the spread of the virus. Studies into the spread of the virus in the UK are carried out by the Office for National Statistics (ONS). A list of data sources relating to the coronavirus pandemic in the UK can be found at Coronavirus (COVID-19) statistics and analysis. A breakdown of all available testing and contact-tracing data in the UK can be found at testing and contact tracing in the UK: summary of data.
A full explanation of the data sources and methods used to produce these statistics can be found in the additional methodology document for NHS Test and Trace statistics.
Revisions to figures previously published
Figures given in previous releases are routinely revised for:
- people tested for coronavirus
- people testing positive for coronavirus
- pillar 2 testing turnaround times
- contact tracing
- cumulative figures for coronavirus testing in the UK
Figures for pillar 1 testing turnaround times are not routinely revised as only minor changes occur to past weeks post-publication. Figures are only revised when substantial changes occur. More detail on routine revisions is given in the quality section.
In the current week, in addition to routine revisions, weekly figures for coronavirus testing in the UK for 20 to 26 August have been revised after carrying out a quality-assurance review.
NHS Test and Trace
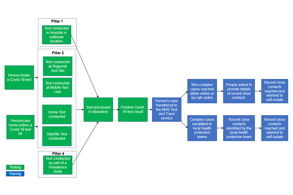
NHS Test and Trace was launched in England on 28 May and ensures that anyone who develops symptoms of coronavirus (COVID-19) can quickly be tested to find out if they have the virus. It then helps trace recent close contacts of anyone who tests positives for coronavirus and, if necessary, notifies them that they must self-isolate at home to help stop the spread of the virus. The flow of how people move through the NHS Test and Trace service is shown in Figure 1. More information about NHS Test and Trace can be found at NHS Test and Trace: how it works.
Testing in England
NHS Test and Trace starts with an individual taking an antigen test, either in pillar 1 (testing in hospitals and outbreak locations), pillar 2 (national swab testing) or pillar 4 (prevalence studies). Those who go on to test positive will have their case transferred to NHS Test and Trace for contact tracing.
NHS Test and Trace is for England only, therefore the figures in this section are given for England. Figures for UK testing are given in the coronavirus (COVID-19) testing in the UK section. Information on contact tracing in Scotland, Wales and Northern Ireland can be found directly from Public Health Scotland, the Welsh government and the Northern Ireland Public Health Agency.
Figure 1: flowchart showing how people move through the NHS Test and Trace service

The diagram shows the journey a person can take through the NHS Test and Trace service. For pillar 1, this starts with a person having a coronavirus test in hospital. For pillar 2, this starts with a person booking or ordering a coronavirus test. Pillar 2 tests can be either be conducted at a regional test site or mobile test unit; or a satellite or home test can be conducted. For pillar 4, this starts with a person having a coronavirus test as part of a prevalence study (those who are tested as part of anonymous studies do not get passed on to contact tracing). After tests have been taken, they are sent to a laboratory for processing. Once processed, a person will be emailed or texted their result.
If a person has a positive COVID-19 test result, then their case is transferred to the NHS Test and Trace service and can be managed in one of 2 ways. First, non-complex cases are reached either online or by a call centre. They are then asked to provide details of recent close contacts. These recent close contacts are then reached by the NHS Test and Trace service and advised to self-isolate. In regions with additional local contact-tracing teams, if the national team cannot make contact with a resident within a set period of time, then local public health officials can use the data provided by NHS Test and Trace to follow up.
Second, complex cases are escalated to local health protection teams who work to identify and reach recent close contacts and advise them to self-isolate.
People tested, England
Between 27 August and 2 September, 436,884 people were newly tested for coronavirus (COVID-19). Since Test and Trace launched 5,286,683 people have been tested at least once[footnote 1]
Since Test and Trace launched at the end of May, 5,286,683 people have been tested, of which 67.3% were tested under pillar 2 (national swab testing) and 32.7% under pillar 1 (testing in hospitals and outbreak locations). The number of people tested gradually increased from mid-June to the beginning of August but has begun to level off over the past 5 weeks. In the most recent week, 57% more people were tested compared with the middle of June.
Figure 2: number of people newly tested for COVID-19 by pillar, England

The data for the most recent weeks can be found in the annex, table 1.
9,864 new people had a positive result, a notable increase of 43% from the previous week and the highest number of weekly positive cases seen since Test and Trace launched at the end of May[footnote 1]
The number of positive cases declined each week between the end of May and the start of July before starting to gradually increase until the end of August. The most recent week saw a spike in cases and is 12% higher than the 8,835 positive cases recorded at the end of May, in the first week of Test and Trace.
Since Test and Trace launched at the end of May, 83,302 people newly tested positive for COVID-19.[footnote 3] 80.9% of these positive cases were tested under pillar 2 in comparison to 19.1% under pillar 1.[footnote 4]
Between 27 August and 2 September, the number of positive cases under pillar 1 has increased by 28% compared with the previous week. There was a 45% increase in the number of positive cases under pillar 2 over the same period.
Figure 3: number of people newly testing positive for COVID-19 by pillar, England

The data for the most recent weeks can be found in the annex, table 1.
Pillar 1 testing turnaround times, England
Some pillar 1 tests are conducted in a hospital setting, and it is therefore not practical for those administering the tests to record the exact time that a test was taken. Therefore, the time taken to receive a coronavirus (COVID-19) test result is measured from the time that a test is received by a laboratory for processing to the time when the results are published to the Laboratory Information Management System (LIMS).
The total tests given in figures for pillar 1 turnaround times is not the same as the number of tests processed in pillar 1 as study samples and tests from private laboratories do not report data on turnaround times. This data is only available from 9 July. More details can be found in the NHS Test and Trace statistics methodology.
Almost 9 out of 10 pillar 1 test results were made available within 24 hours of the laboratory receiving the test. This proportion has remained similar since reporting began on 9 July
Between 27 August and 2 September, 92.0% of pillar 1 test results were made available within 24 hours.
Figure 4: number of pillar 1 test results by whether they were made available within 24 hours of the laboratory receiving the test, England

The data for the most recent weeks can be found in the annex, table 2.
Pillar 2 testing turnaround times, England
There are various routes for getting tested within pillar 2 (national swab testing). Data on the time taken to receive a COVID-19 test result for pillar 2 is split up to reflect this, as this impacts on the turnaround times.[footnote 5]
These routes include:
- regional test sites, which include drive-through testing centres with limited walk-up facilities. These also include local test sites, which are similar to regional test sites but specifically for walk ups
- mobile testing units, which travel around the UK to increase access to COVID-19 testing. They respond to need, travelling to test people at specific sites including care homes, police stations and prisons
- satellite test centres, which include test kits provided directly to ‘satellite’ centres at places like hospitals or care homes that have a particularly urgent or significant need
- home test kits, which are delivered to someone’s door so they can test themselves and their family without leaving the house
Turnaround times are measured and reported in 2 ways: time taken from booking a test and from taking a test to receiving a test result. More information on these definitions is in the terminology section. Both measures are now reported as the median turnaround time, in addition to the usual turnaround time windows, such as within 24 hours. All these measures are available in full in the accompanying data tables, however only time from taking a test is discussed below.
The total tests reported for pillar 2 turnaround times is not the same as the number of tests processed in pillar 2 as test processed is available for the UK (rather than for England only). In addition, they are reporting on the number of tests at different stages in the process. Further detail is given in the NHS Test and Trace statistics methodology.
After someone takes a test, it is transported to a laboratory for processing. There are normal fluctuations in this operational process which can sometimes cause the time taken to receive a test result to go over 24 hours, but still be turned around the next day. Where appropriate, therefore, we also provide the number of tests turned around the day after a test was taken.
Satellite tests are predominantly used by care homes who need greater control and flexibility over when test kits are collected. For example, tests may be conducted over multiple days with a collection scheduled a few days later. Home test kits take time to be posted to a person and be couriered back to the lab. Consequently, a low proportion of home and satellite test results will be available within 24 hours of the test being taken.
The median time to receive a test result after taking a test has decreased for in-person tests in the latest week
In the first month of Test and Trace, there was an initial reduction in the median time taken to receive a test result for in-person tests (regional test sites and mobile testing units). This began to gradually trend back up from the start of July but in the last 2 weeks has again decreased.
Regional test sites decreased from 27 hours in the week from 13 August to 19 August to 23 hours in the latest week. Mobile testing units decreased from 25 hours to 20 hours during the same period. The total number of test results sent out increased by 5% over the same period.
Since the start of July, the median time taken to receive a test result after taking a test has gradually increased for both home testing kits and satellite test centres
In the first month of Test and Trace, home testing kits and satellite test centres also saw an initial reduction in the median time taken to receive a test result. However, since the end of July, the median time has seen a notable increase for both these routes.
The median time taken to receive a test result from satellite test centres has continued to increase from a low of 28 hours in mid-June to 83 hours in the latest week. The median time for home testing kits has increased from a low of 37 hours at the beginning of July to 77 hours in the most recent week, although this is slightly lower than the previous week.
In the most recent week, the number of test results sent out for these routes is around double the amount sent out in the beginning of July.
Figure 5: median time (hours) from taking a test to receiving test results by route, England

The data for the most recent weeks can be found in the annex, table 3.
The percentage of test results received within 24 hours for in-person tests increased from the previous week. The number received within 48 hours for home testing kits and satellite test centres decreased, in the same time period.
In the most recent week, for in-person tests (mobile testing units and regional test centres), 61.9% were received within 24 hours compared with 53.3% in the previous week. 10.7% of test results were received within 48 hours for home test kits and satellite test centres, compared with 11.3% in the previous week.
For all routes combined,[footnote 5] 29.7% of tests from all test sites were received within 24 hours of a test being taken compared with 24.3% in the previous week. If we consider the day the test was taken, 89.6% of in-person tests results were received the next day after the test was taken and 44.3% for all routes combined.
Table 1: percentage of results received within 24 hours (in-person tests) or within 48 hours (home or satellite tests), by route,[footnote 6] England
| 20 Aug to 26 Aug: percentage of tests | 27 Aug to 2 Sept: percentage of tests | Since Test and Trace launched. 28 May to 2 Sept: percentage of tests | |
|---|---|---|---|
| Regional test sites within 24 hours | 49.3% | 58.0% | 58.7% |
| Mobile testing units within 24 hours | 60.1% | 68.6% | 61.8% |
| Satellite test centres within 48 hours | 8.1% | 7.9% | 32.4% |
| Home testing kits within 48 hours | 17.6% | 17.3% | 40.1% |
The data for the total number of tests across the most recent weeks can be found in the annex, table 4.
Contact tracing in England
Once a person has a confirmed positive test result for coronavirus,[footnote 6] this person is transferred to NHS Test and Trace and a case is opened for them. The number of positive cases transferred to the contact-tracing system may not always align with the number of people testing positive for COVID-19. There are several reasons for this which are outlined in the information for users document.
Positive cases transferred to NHS Test and Trace are handled in different ways depending on their complexity. Positive cases linked to potential outbreaks in specific settings are handled by Public Health England (PHE) local health protection teams (HPTs). These are termed complex cases, whereas those managed more generally by online and call centre capacity are termed non-complex cases. Further information is available in the NHS Test and Trace statistics methodology.
Positive cases transferred to NHS Test and Trace
The number of people transferred to the contact-tracing system in the latest week is the highest weekly number of people transferred since reporting on Test and Trace began at the end of May
Between 27 August and 2 September, 8,908 people were transferred to the contact-tracing system. This is an increase of 16% compared with the previous week and 10% higher than the number transferred when Test and Trace launched at the end of May.
The number of people transferred gradually increased between the beginning of July and the beginning of August. There was also an increase in the number of people testing positive for COVID-19 during the same time period. Since the beginning of August, the number of people transferred has had a steep upward trend.
Between 27 August and 2 September, more than 4 in every 5 people transferred to the contact-tracing system were reached and asked to provide information about their contacts
Out of the 8,908 people transferred to the contact-tracing system in the latest week, 7,367 (82.7%) were reached, 1,441 (16.2%) were not reached and 100 (1.1%) had no communication details. The proportion of people reached in the latest week is similar to the previous week but has increased compared with the first week of Test and Trace when 73.4% of people were reached.
In the latest week, 325 people, who were reached and asked to provide details of close contacts, were classified as complex cases whereas 7,042 people were classified as non-complex. For more information on the different categories of cases and the outcomes of contact tracing see the terminology section.
Figure 6: number of people transferred to the contact-tracing system and number of people transferred who were reached and asked to provide details of recent close contacts (includes complex and non-complex cases), England

Table 2: people transferred to the contact-tracing system (includes complex and non-complex cases) by whether they were reached and asked to provide contact details, England[footnote 7]
| 20 Aug to 26 Aug: number of people (percentage) | 27 Aug to 2 Sept: number of people (percentage) | Since Test and Trace launched. 28 May to 2 Sept: number of people (percentage) | |
|---|---|---|---|
| People who were reached and asked to provide details of recent close contacts | 6,348 (82.6%) | 7,367 (82.7%) | 64,842 (79.1%) |
| People classified as non-complex | 5,999 | 7,042 | 56,952 |
| People classified as complex | 349 | 325 | 7,890 |
| People who were not reached | 1,249 (16.3%) | 1,441 (16.2%) | 15,295 (18.7%) |
| People whose communication details were not provided | 86 (1.1%) | 100 (1.1%) | 1,852 (2.3%) |
| Total | 7,683 | 8,908 | 81,989 |
Proportion of people transferred to the contact-tracing system who were reached by upper-tier local authority (UTLA)
Figure 7: percentage of cases reached and asked to provide details of recent close contacts by UTLA since Test and Trace began

This data is available to download as a csv on the weekly publication collection page.[footnote 8]
In the latest week more than 4 in every 5 people who were reached and asked to provide information about their contacts, provided one or more close contacts
Out of the 7,367 people reached between 27 August and 2 September, 6,044 (82.0%) provided details of one or more close contacts. Between the end of May and mid-July there was an upward trend in the proportion of people providing details for one or more contacts, but the proportion has remained approximately constant since then.
The number who were not able to give any recent close contacts refers to people who were successfully reached by NHS Test and Trace, but either had no recent close contacts or could not provide details of close recent contacts to pass on for further contact tracing (for example, recent close contact with strangers on the bus).
In the most recent week, the median number of complex contacts provided per case was 4. This has stayed approximately constant since the end of June. For non-complex cases the median was 3. This has been approximately constant since the start of Test and Trace.
Figure 8: proportion of people transferred to the contact-tracing system (includes complex and non-complex cases) who were reached and asked to provide details of recent close contacts by whether they provided details for contacts or not, England

The data for the most recent weeks can be found in the annex, table 5.
For non-complex cases, most people continued to be successfully reached and asked to provide details about recent close contacts within 24 hours of their case being transferred to contact tracing
Between 27 August and 2 September, 76.2% of people (5,364) were reached within 24 hours in comparison to 73.3% in the previous week. Since Test and Trace launched on 28 May, 72.9% of people (41,501) have been reached within 24 hours.
Figure 9: proportion of people who were reached and asked to provide details about recent close contacts by time taken to reach them, England (excludes complex cases)

The data for the most recent weeks can be found in the annex, table 6.
Close contacts identified by NHS Test and Trace
The number of recent close contacts identified steeply increased throughout August, but the most recent week saw a similar number of contacts identified compared with the previous week
Between 27 August and 2 September, 32,359 people were identified as recent close contacts, of which 25,164 were non-complex and 7,195 were complex. The total number of close contacts identified has decreased by 41% since the start of contact tracing, this has been driven by a decline in the number of complex close contacts identified[footnote 9] of 84%. This is compared with a 150% increase in the number of non-complex contacts.
There has been a steep increase of 130% in the number of non-complex contacts identified in the most recent week compared with the beginning of August. This is in comparison with an increase of 10% in the number of complex contacts identified in the same time period.
As non-complex cases have a higher proportion of contacts who are unable to be reached, this has contributed to the reduction in the overall percentage of contacts who were reached and asked to self-isolate since Test and Trace launched, from 91.1% to 69.2% in the latest week.
Considering only the contacts where communication details were provided, 79.4% were reached and asked to self-isolate in the most recent week. Since Test and Trace launched, this is 87.0%.
Figure 10: number of people identified as recent close contacts, England

The data for the most recent weeks can be found in the annex, table 7.
The percentage of non-complex contacts who were reached and asked to self-isolate has increased from 52.5% to 61.3% since the start of Test and Trace
Between 27 August and 2 September, 25,164 non-complex close contacts were identified, of which 15,434 (61.3%) were reached and asked to self-isolate. This percentage saw a steady increase at the start of contact tracing but has stayed roughly the same since mid-July.
In the latest week, 5,575 (22.2%) non-complex contacts were not reached and 4,155 (16.5%) people had no communication details. For more information on the different outcomes of contact tracing see the terminology section.
Almost all complex contacts continue to be reached and asked to self-isolate
Between 27 August and 2 September, 7,195 complex close contacts were identified, of which 6,947 (96.6%) were reached and asked to self-isolate and 248 (3.4%) were not reached. The proportion of complex close contacts successfully reached has remained similar to the previous week where 97.4% were reached. Since Test and Trace launched 97.6% of all complex contacts have been successfully reached.
Figure 11: proportion of contacts reached and asked to self-isolate, England

The data for the most recent weeks can be found in the annex, table 7.
Proportion of non-complex close contacts identified who were reached and asked to self-isolate by UTLA
Figure 12: Percentage of non-complex contacts reached and asked to provide details of recent close contacts by UTLA since Test and Trace began

This data is available to download as a csv on the weekly publication collection page.[footnote 10]
In the most recent week, around 3 out of 5 non-complex contacts were from the same household as the case they were identified from
The proportion of non-complex close contacts from the same household as the case they were identified from has been steadily declining since Test and Trace launched. Between 27 August and 2 September, 58.4% of non-complex contacts were household contacts compared with 74.8% at the start of Test and Trace.
In the same period, 58.2% of these household contacts were successfully reached and asked to self-isolate. This is in comparison to 65.8% for non-complex contacts who were from a different household to the case from which they were identified.
It is likely that cases often advise their household members to self-isolate in advance of these contacts being directly contacted by contact tracers. This results in these contacts not being recorded as reached and asked to self-isolate, which may be a contributing factor to a lower proportion of household contacts being reached in comparison to non-household contacts.
Figure 13: proportion of recent close non-complex contacts by whether they were from the same household as the case that they were identified from, England

The data for the most recent weeks can be found in the annex, table 8.
For non-complex contacts who were advised to self-isolate, more than 4 out of 5 were reached within 24 hours of being identified[footnote 11]
Between 27 August and 2 September, 82.1% of non-complex contacts that were advised to self-isolate were reached within 24 hours of being identified. This proportion has remained similar since Test and Trace launched. Overall, since Test and Trace launched, 81.8% of all non-complex contacts have been reached and advised to self-isolate within 24 hours.
For non-complex contacts who were advised to self-isolate, 55.1% were reached within 24 hours of the case that reported them being transferred to the contact-tracing system
Between 27 August and 2 September, 8,458 (55.1%) non-complex contacts were reached and advised to self-isolate within 24 hours of the case that reported them being transferred to the contact-tracing system. This has seen an overall decline from a peak of 67.3% at the beginning of June but there has been an upward trend in the last 2 weeks.
This measure gives a sense of the end-to-end journey time through the Test and Trace system from when an individual testing positive was reported to Test and Trace, to when their close contacts were reached and advised to self-isolate.
Figure 14: proportion of recent close contacts who were advised to self-isolate within 24 hours, England

The data for the most recent weeks can be found in the annex, table 9 and table 10.
Coronavirus (COVID-19) testing in the UK
Statistics on coronavirus testing in the UK, across all 4 testing pillars are also included in this release. This includes details on laboratory testing capacity (lab capacity), number of tests sent out and number of tests processed since the start of testing in the UK. Definitions of the testing pillars can be found in the terminology section. Information about the government’s testing strategy testing can be found in coronavirus (COVID-19): scaling up testing programmes.
A historic timeseries of weekly lab capacity, tests sent out and tests processed is available on the collection page for this release. Daily figures for tests processed and lab capacity are available on the PHE dashboard
This data was previous published on daily statistics on coronavirus cases in the UK. DHSC is consolidating where COVID-19 testing statistics are published to make it easier to find the latest data. This daily page will no longer be updated after Thursday 20 August. However, historic UK testing statistics and the accompanying COVID-19 testing data methodology note are still available. Statistics on tests and testing capacity will be published weekly in the NHS Test and Trace publication and will also available on the coronavirus in the UK dashboard. Statistics on positive cases will continue to be published daily on the dashboard and weekly in the NHS Test and Trace publication.
Testing capacity in the UK, pillars 1 to 4
Coronavirus tests are processed in several separate labs. Projected lab capacity is an estimate of each lab’s constrained capacity each day based on the staff, chemical reagents and other resources it has available. These estimates are made locally by the labs themselves. Further information on the methods for determining capacity is available in the COVID-19 testing data methodology note.
Testing capacity between 27 August and 2 September was 2,499,581 tests, an increase of 7% from the previous week.
Table 3: weekly lab testing capacity, pillars 1 to 4, UK[footnote 12]
| 20 Aug to 26 Aug: number of tests | 27 Aug to 2 Sept: number of tests | |
|---|---|---|
| Pillar 1 | 574,927 | 575,381 |
| Pillar 2 | 889,000 | 1,001,500 |
| Pillar 3 | 840,000 | 840,000 |
| Pillar 4 | 42,700 | 82,700 |
| UK total | 2,346,627 | 2,499,581 |
Number of tests sent out in the UK, pillar 2 and pillar 4
Tests can be administered in different ways: tests taken at a hospital, mobile testing unit, regional testing sites or tests sent out to individuals at home or satellite locations. Tests sent out are only available as part of pillar 2 (antigen testing) and pillar 4 (antigen and antibody testing). Not all tests sent out will be returned.
It is not currently possible to compare the total number of tests sent out with the total number of tests processed in pillar 2 and pillar 4, as given in annex table 7. This is because tests sent out includes only tests sent to individuals at home or to satellite testing locations, while tests processed includes all tests that have remained within the control of the programme (and were counted at the time at which processed in labs) and those that have been sent out and subsequently returned to be processed in a lab.Further information is available in the COVID-19 testing data methodology note.
1,115,447 tests were sent out across the UK within pillars 2 and 4 between 27 August and 2 September. This has increased by 10% since the previous week.
Table 4: number of tests sent out, pillars 2 and 4, UK
| 20 Aug to 26 Aug: number of tests | 27 Aug to 2 Sept: number of tests | Total since data collection began: number of tests | |
|---|---|---|---|
| Pillar 2 | 828,698 | 1,082,056 | 9,561,103 |
| Pillar 4 | 187,432 | 33,391 | 1,261,202 |
| UK total | 1,016,130 | 1,115,447 | 10,822,305 |
Number of tests processed in the UK, pillars 1 to 4
The number of tests processed counts all tests that have remained within the control of the programme (and were counted at the time at which processed in labs) and those that have been sent out and subsequently returned to be processed in a laboratory. They are counted at the time at which they were processed. This measure shows how many tests have been processed, including both antigen testing (pillar 1, pillar 2 and partial pillar 4) and antibody testing (pillars 3 and 4). Further details are available in the methodology document for NHS Test and Trace statistics.
For pillars 1 and 2, the number of tests processed in a laboratory is different to the number of test results received which is reported as part of the Test and Trace testing turnaround times for England. This is because they are reporting on the number of tests at different stages in the process as well as reporting different geographies (UK and England) and because some tests are excluded from the turnaround time counts.
Between 27 August and 2 September, 1,332,658 tests were processed in total across pillars 1 to 4, an increase of 6% since the previous week.
Table 5: number of tests processed, pillars 1 to 4, UK[footnote 10]
| 20 Aug to 26 Aug: number of tests | 27 Aug to 2 Sept: number of tests | Total since data collection began: number of tests | |
|---|---|---|---|
| Pillar 1 | 365,083 | 341,217 | 6,015,665 |
| Pillar 2 | 789,222 | 850,488 | 8,637,531 |
| Pillar 3 | 33,577 | 28,501 | 1,546,584 |
| Pillar 4 | 74,402 | 112,452 | 1,420,117 |
| UK total | 1,262,284 | 1,332,658 | 17,619,897 |
Terminology
Testing
Pillar 1 testing : swab (antigen) testing in PHE labs, NHS hospitals for those with a clinical need, and health and care workers.
Pillar 2 testing: swab (antigen) testing for the wider population, through commercial partnerships,[footnote 13] carried out through several different routes:
- regional test sites, which include drive-through testing centres with limited walk-up facilities. They also include local test sites, which are similar to regional test sites but specifically for walk ups
- mobile testing units, which travel around the UK to increase access to COVID-19 testing. They respond to need, travelling to test people at specific sites including care homes, police stations and prisons
- satellite test centres, which include test kits provided directly to ‘satellite’ centres at places like hospitals or care homes that have a particularly urgent or significant need
- home test kits, which are delivered to someone’s door so they can test themselves and their family without leaving the house
Pillar 3 testing: serology testing to show if people have antibodies from having had coronavirus.
Pillar 4 testing: blood and swab testing for national surveillance support by PHE, ONS and research, academic and scientific partners to learn more about the prevalence and spread of the virus and for other testing research purposes.
People tested:refers to people who have newly been tested for COVID-19 and does not re-count people who have been tested more than once in either pillar 1 or pillar 2.
People testing positive: refers only to people who have newly tested positive for COVID-19 and does not include people who have had more than one positive test.
For pillar 2, there are 2 measures of the time taken to receive a coronavirus (COVID-19) test result:
- the time taken to receive a COVID-19 test result from time of booking is measured from the time that a person books an appointment on the website to the time when the person receives a notification of their test result via an email or an SMS. This data is only available for regional test sites and mobile testing units, as test booking and registration processes for home testing and satellite test centres are currently undertaken on different systems
- the time taken to receive a COVID-19 test result from time of test is measured from the time a person completes a test registration (or the time a person indicates their test was taken for home testing kits) until the time that they receive a notification of the result of their test via an email or an SMS
Tracing
NHS Test and Trace has 2 ways of handling cases depending on their complexity:
Complex cases and contacts
PHE local HPTs manage cases linked to outbreaks. Examples include someone who works or has recently visited:
- a health or care setting, such as a hospital or care home
- a prison or other secure setting
- a school for people with special needs
- critical national infrastructure or areas vital for national security
Non-complex cases and contacts
Wider online and other call centre capacity for less complex cases.
When a case is transferred to NHS Test and Trace contact tracers will attempt to contact the individual which results in one the following 3 outcomes:
- Reached and provided information about recent close contacts: contact tracers successfully reached the individual and asked them to provide details for recent close contacts.
- No communication details provided: people who had no communication details provided are those who were transferred to NHS Test and Trace but did not have any associated contact details (for example, phone number or email address).
- Not reached: the number of people who were not reached includes those people who the service has been unable to reach because there has been no response to text, email and call reminders. It also includes people who were reached but declined to give details of close contacts. There may also be a small number of people who have not been reached but where contact tracers are still in the process of trying to make contact.
Measuring the data
How the data were collected
UK level testing data is collated centrally by DHSC from multiple sources across the different nations and pillars. Further details can be found in the COVID-19 testing data methodology note.
Testing data for pillars 1 and 2 for England are provided by PHE, NHS and commercial partners. Contact-tracing data is collected from management information from the NHS Test and Trace service. Details about the data sources used can be found in the NHS Test and Trace statistics methodology document.
Future development
We have integrated this data with those from other parts of NHS Test and Trace, particularly testing, to provide an end-to-end view of the service that follows the user journey. So far, UK-level testing data, testing data for pillars 1 and 2 in England and their turnaround times have been added. Further breakdowns for contact tracing continue to be incorporated, including complex and non-complex breakdowns, geographical breakdowns and household information.
To support user needs and data transparency, additional releases have been published alongside the weekly Test and Trace publication including:
- care home statistics up to 8 July
- people tested for coronavirus (COVID-19) between 30 January and 27 May
- weekly UK testing statistics since the start of testing
- demographic data for coronavirus testing in England between 28 May and 26 August
NHS Test and Trace continues to provide information for local authorities and their partners so that they have the information they need to help contain any outbreaks. In time, NHS Test and Trace intends to publish detailed data from across the program to support secondary analysis, for example in academic institutions. Over the coming months, we intend to make the following available:
Expected from September 2020:
- details of close contacts who go on to test positive
- high-level UK Test and Trace figures
The UK Statistical Authority has published a rapid review of the Test and Trace statistics. This includes recommendations on how the publication should develop it order to adhere fully to the Code of Practice. These recommendations continue to influence the development of the publication in the coming weeks and months.
Strengths and limitations
Given the importance of this service and the commitment of NHS Test and Trace to be open and transparent with the public it serves, this data is being released at the earliest possible opportunity. However, new IT systems and statistical outputs often take a period of time to bed in. This data should therefore be treated with caution as the system and understanding of the data develops.
Quality
These statistics have been put together by NHS Test and Trace and DHSC with advice from the ONS.
Revisions to figures previous published
Figures for people tested and people testing positive for coronavirus (COVID-19) in previous releases have been revised. These revisions are because:
- there are sometimes delays in laboratories submitting data to PHE
- quality checks are conducted on the data to refine figures over time
Figures for pillar 2 testing turnaround times in previous releases have been revised. These revisions are because:
- there has been a change in methodology for how the location of home tests and satellite tests is assigned. The new methodology uses the individuals home address instead of the address of the laboratory. This has resulted in an increase in the number of tests in England as a large number of tests from England were being processed in laboratories outside of England
- the figures presented are based on a data-cut several days after the end of the reporting period. Some tests may continue to be being processed after this period and therefore data may need to be revised over time
Figures for contact tracing in previous releases have been revised. These revisions are because:
- the figures presented are based on a data cut several days after the end of the reporting period, to give time for cases reported towards the end of the 7-day period to have an outcome. Some cases may continue to be in progress after this period, and therefore data may need to be revised over time
- typically, one week after initial publication the number of cases reached and consequently the number of contacts identified is expected to increase. Similarly, the number of cases and contacts reached within 72 hours is likely to increase
Cumulative figures for coronavirus (COVID-19) testing in the UK have been revised. These revisions are because:
- for tests processed and tests sent out, weekly totals reflect the sum of actual daily counts reported for the previous week. Each week there may be corrections to previously reported figures, for example, where labs (or studies under pillar 4) returned the results late or duplicates were identified and removed. These corrections are reflected in the cumulative figures. This means that previously published weekly counts will not necessarily sum to the latest cumulative figure. It also means that the latest cumulative count may not match the previous week’s cumulative count plus this week's weekly count.
- historic data for tests sent out in pillar 2 has been revised due to more accurate data collection and reporting processes being adopted. Tests which were sent out on behalf of another channel were identified and consequently more tests have been sent to NHS Trusts and care homes than originally reported.
More information on quality and how this publication adheres to the Code of Practice for statistics is available in the Statement of Compliance.
Feedback
For questions about the release please refer to the information for users document initially. For feedback and any further questions, please contact statistics@dhsc.gov.uk.
Annex A: tables
Annex table 1: people newly tested for COVID-19 under pillars 1 and 2, England
| 20 Aug to 26 Aug: number of people | 27 Aug to 2 Sept: number of people | Since Test and Trace launched. 28 May to 2 Sept: number of people | |
|---|---|---|---|
| Pillar 1 | 142,436 | 134,401 | 1,727,440 |
| Tested positive | 634 | 814 | 15,916 |
| Pillar 2 | 319,764 | 302,483 | 3,559,243 |
| Tested positive | 6,240 | 9,050 | 67,386 |
| Total | 462,200 | 436,884 | 5,286,683 |
| Tested positive | 6,874 | 9,864 | 83,302 |
Annex table 2: time taken from receipt of the test by a laboratory to the time the result is published, pillar 1, England
| 20 Aug to 26 Aug: number of tests (percentage) | 27 Aug to 2 Sept: number of tests (percentage) | 9 July to 2 Sept: number of tests (percentage) | |
|---|---|---|---|
| Total tests conducted in pillar 1 | 302,358 | 283,561 | 2,298,008 |
| Number of tests completed within 24 hours turnaround | 269,288 (89.1%) | 260,856 (92.0%) | 2,058,582 (89.6%) |
| Number of tests exceeding 24 hours turnaround | 33,070 (10.9%) | 22,705 (8.0%) | 239,426 (10.4%) |
Annex table 3: median time from taking a test to receiving test results, pillar 2 by route, England
| 20 Aug to 26 Aug: median time (hours) | 27 Aug to 2 Sept: median time (hours) | Since Test and Trace launched. 28 May to 2 Sept: median time (hours) | |
|---|---|---|---|
| Regional test sites | 24 | 23 | 23 |
| Mobile testing units | 22 | 20 | 21 |
| Satellite test centres | 78 | 83 | 59 |
| Home testing kits | 87 | 77 | 53 |
Annex table 4: total number of tests in pillar 2[footnote 14], by route, England
| 20 Aug to 26 Aug: number of tests | 27 Aug to 2 Sept: number of tests | Since Test and Trace launched. 28 May to 2 Sept: number of tests | |
|---|---|---|---|
| Regional test sites | 189,934 | 199,285 | 1,784,544 |
| Mobile testing units | 109,815 | 117,445 | 1,076,583 |
| Satellite test centres | 254,174 | 257,378 | 1,962,899 |
| Home testing kits | 128,084 | 106,739 | 1,278,676 |
| All routes | 682,007 | 680,847 | 6,102,702 |
Annex table 5: people transferred to the contact-tracing system who were reached and asked to provide details of recent close contacts, by whether they provided details for contacts or not, England (includes both complex and non-complex cases)
| 20 Aug to 26 Aug: number of people (percentage) | 27 Aug to 2 Sept: number of people (percentage) | Since Test and Trace launched. 28 May to 2 Sept: number of people (percentage) | |
|---|---|---|---|
| People who provided details of one or more close contacts | 5,069 (79.9%) | 6,044 (82.0 %) | 48,282 (74.5%) |
| People who were not able to give any recent close contacts | 1,279 (20.1%) | 1,323 (18.0 %) | 16,560 (25.5%) |
| Total | 6,348 | 7,367 | 64,842 |
Annex table 6: people who were reached and asked to provide details about recent close contacts by time taken from case being transferred, England (excludes complex cases)
| 20 Aug to 26 Aug: number of people (percentage) | 27 Aug to 2 Sept: number of people (percentage) | Since Test and Trace launched. 28 May to 2 Sept: number of people (percentage) | |
|---|---|---|---|
| Within 24 hours | 4,396 (73.3%) | 5,364 (76.2%) | 41,501 (72.9%) |
| Between 24 and 48 hours | 1,116 (18.6%) | 1,269 (18.0 %) | 10,598 (18.6%) |
| Between 48 and 72 hours | 167 (2.8%) | 220 (3.1%) | 2,325 (4.1%) |
| After 72 hours | 320 (5.3%) | 189 (2.7%) | 2,528 (4.4%) |
| Total | 5,999 | 7,042 | 56,952 |
Annex table 7: number of people identified as recent close contacts by whether they were reached and asked to self-isolate, England (includes both complex and non-complex contacts)
| 20 Aug to 26 Aug: number of people (percentage) | 27 Aug to 2 Sept: number of people (percentage) | Since Test and Trace launched. 28 May to 2 Sept: number of people (percentage) | |
|---|---|---|---|
| Total number of close contacts identified | 31,786 | 32,359 | 372,493 |
| Close contacts reached and asked to self-isolate | 22,181 (69.8%) | 22,381 (69.2%) | 293,452 (78.8%) |
| Close contacts not reached | 9,605 (30.2%) | 9,978 (30.8%) | 79,041 (21.2%) |
| Total number of close contacts identified from non-complex cases | 23,401 | 25,164 | 178,271 |
| Close contacts reached and asked to self-isolate | 14,010 (59.9%) | 15,434 (61.3%) | 103,973 (58.3%) |
| Close contacts not reached | 5,222 (22.3%) | 5,575 (22.2%) | 39,164 (22.0%) |
| Communication details not provided | 4,169 (17.8%) | 4,155 (16.5%) | 35,134 (19.7%) |
| Total number of complex close contacts | 8,385 | 7,195 | 194,222 |
| Close contacts reached and asked to self-isolate | 8,171 (97.4%) | 6,947 (96.6%) | 189,479 (97.6%) |
| Close contacts not reached | 214 (2.6%) | 248 (3.4%) | 4,743 (2.4%) |
Annex table 8: number of recent close non-complex contacts by whether they were from the same household as the case that they were identified from, England
| 20 Aug to 26 Aug: number of people (percentage) | 27 Aug to 2 Sept: number of people (percentage) | Since Test and Trace launched. 28 May to 2 Sept: number of people (percentage) | |
|---|---|---|---|
| Total number non-complex household contacts | 14,486 | 14,704 | 116,904 |
| Close contacts reached and asked to self-isolate | 8,201 (56.6%) | 8,552 (58.2%) | 64,324 (55.0%) |
| Close contacts not reached | 6,285 (43.4%) | 6,152 (41.8%) | 52,580 (45.0%) |
| Total number non-complex not household contacts | 8,915 | 10,460 | 61,367 |
| Close contacts reached and asked to self-isolate | 5,809 (65.2%) | 6,882 (65.8%) | 39,649 (64.6%) |
| Close contacts not reached | 3,106 (34.8%) | 3,578 (34.2%) | 21,718 (35.4%) |
Annex table 9: number of close contacts who were advised to self-isolate by time taken to reach them England (excludes complex contacts)
| 20 Aug to 26 Aug: number of people (percentage) | 27 Aug to 2 Sept: number of people (percentage) | Since Test and Trace launched. 28 May to 2 Sept: number of people (percentage) | |
|---|---|---|---|
| Within 24 hours | 11,194 (79.9%) | 12,673 (82.1%) | 85,002 (81.8%) |
| Between 24 and 48 hours | 2,149 (15.3%) | 2,264 (14.7%) | 14,753 (14.2%) |
| Between 48 and 72 hours | 491 (3.5%) | 374 (2.4%) | 2,902 (2.8%) |
| After 72 hours | 173 (1.2%) | 122 (0.8%) | 1,240 (1.2%) |
| Total | 14,007 | 15,433 | 103,897 |
Annex table 10: number of close contacts who were advised to self-isolate by time taken from the case that reports them being transferred to the contact-tracing system, England (excludes complex contacts[footnote 15])
| 20 Aug to 26 Aug: number of people (percentage) | 27 Aug to 2 Sept: number of people (percentage) | Since Test and Trace launched. 28 May to 2 Sept: number of people (percentage) | |
|---|---|---|---|
| Within 24 hours | 6,842 (48.9%) | 8,458 (55.1%) | 54,488 (52.8%) |
| Between 24 and 48 hours | 3,995 (28.6%) | 4,161 (27.1%) | 29,246 (28.3%) |
| Between 48 and 72 hours | 1,516 (10.8%) | 1,404 (9.2%) | 10,780 (10.4%) |
| After 72 hours | 1,625 (11.6%) | 1,319 (8.6%) | 8,656 (8.4%) |
| Total | 13,978 | 15,342 | 103,170 |
-
For information on how people newly tested and newly testing positive is measured see the NHS Test and Trace statistics methodology. ↩ ↩2 ↩3
-
Based on the median turnaround time for in-person tests. ↩
-
Includes a small number of people who had a test under pillar 4 (serology and swab testing for national surveillance). ↩
-
Note that these figures may not always align with other published figures for people tested and people tested positive for COVID-19 under pillars 1 and 2 due to the timing of data cuts. ↩
-
For all measures of time taken to receive a COVID-19 test result, there are a number of tests that were not completed. This covers any test where the results were not communicated, which may be because communication details (for example, phone number or email address) were not provided or were incorrect, or because the test was cancelled or abandoned, or no result was available. It also includes some tests which are still being processed. ↩ ↩2
-
All positive test results under pillar 1 and pillar 2 should be transferred. In addition, all positive swab test results as part of prevalence studies (pillar 4) are also transferred to Test and Trace. People tested under pillar 3 (serology testing to show if people have antibodies from having had COVID-19) do not have their cases transferred to NHS Test and Trace. ↩ ↩2
-
If NHS test and trace is not able to reach an individual testing positive or if no communication details are available, then it is not always possible to know if the case is complex or non-complex. Therefore, these breakdowns are not available. ↩
-
The regional data uses a different data cut to the main publication therefore cumulative totals will not exactly match. ↩
-
The method used to identify complex recent close contacts has changed since the beginning of Test and Trace. For more information see the NHS Test and Trace statistics methodology. ↩
-
The regional data uses a different data cut to the main publication therefore cumulative totals will not exactly match. ↩ ↩2
-
Timing data does not include non-complex contacts which were subsequently escalated to complex. ↩
-
Pillar 3 figures are for England only. ↩
-
See more detail in scaling up our testing programmes. ↩
-
Please note the number of tests sent out is not the same as the number of people tested, because people may be tested more than once. ↩
-
This information is only available for non-complex contacts, although there are a small number of non-complex contacts where the time that their positive case was transferred is not available. ↩