Housing supply: net additional dwellings, England: 2024 to 2025 technical notes
Published 20 November 2025
Applies to England
1. National Statistics Status
National Statistics status means that our statistics meet the highest standards of trustworthiness, quality and public value as set out in the Code of Practice for Statistics. It is the Ministry of Housing, Communities and Local Government statisticians’ responsibility to maintain compliance with these standards.
The designation of these statistics as National Statistics was first confirmed in December 2011 following an assessment by the UK Statistics Authority. These statistics last underwent a compliance check against the Code of Practice for Statistics in June 2018.
The Office for Statistics Regulation confirmed the continued designation of these as National Statistics on 9 February 2019.
The Office for Statistics Regulation commended the following improvements:
-
Improvements to the coherence of your statistics by publishing guidance within each publication about how the range of housing statistics relate to each other, supported by an accessible one page guide.
-
Improved supporting information about the strengths and limitations of the data sources used to produce each statistic and publishing your assessment of the existing quality assurances of these sources, taking into account the Authority’s Quality Assurance for Administrative Data Regulatory standard.
-
Continued collaborative working with statisticians in the Office for National Statistics and across the devolved administrations as part of the Cross-Government Housing Statistics Working Group to deliver a range of wider improvements to housing and planning statistics.
National Statistics are accredited official statistics. Accredited official statistics are called National Statistics in the Statistics and Registration Service Act 2007. Please see the Office for Statistics Regulation website for further details.
Our statistical practice is regulated by the Office for Statistics Regulation (OSR). OSR sets the standards of trustworthiness, quality and value in the Code of Practice for Statistics that all producers of official statistics should adhere to. You are welcome to contact us directly with any comments about how we meet these standards. Alternatively, you can contact OSR by emailing regulation@statistics.gov.uk or via the OSR website.
2. Data collection
This release takes annual figures on net housing supply in England from two data sources:
-
Information submitted to the Ministry of Housing, Communities and Local Government (MHCLG) by local authorities in all regions except London through the Housing Flows Reconciliation (HFR) form; and
-
Information collected by the Greater London Authority (GLA) for London Boroughs.
Figures from 1990-91 to 1999-00 are annual differences from the Department’s Dwelling Stock Estimates Live Table 104.
From 2000-01 to 2003-04, all local authorities submitted data to the department through the HFR form. Between 2004-05 and 2008-09, the department worked jointly with Regional Planning Bodies in some regions on joint returns to ensure consistency between the net housing supply figures reported at various geographical levels.
In 2010, the abolition of Regional Planning Bodies prompted a return to submission through the HFR for all local authorities outside London. London Boroughs continue to supply their data through the GLA. Users should note that figures for London Boroughs are provisional at this stage and may be subject to change before they are reported in the GLA’s Annual Monitoring Report. Local authorities have until late September, over five months after the end of the financial year, to complete the HFR form.
3. Data quality
3.1 Things to note on this release
From these statistics, trends in net housing supply can be reliably and easily assessed both nationally and at a local authority level. The high response rate, the opportunity for revisions to the previous year’s data and the quality assurance procedures followed, involving several complimentary data sets, result in accurate estimates.
The Greater London Authority were unable to provide communal accommodation in council tax listings units for London Boroughs for 2024-25 by the data collection deadline but did provide communal accommodation data for 2024-25 in bedspace units.
From 2024-25, Permitted Development Right (storage to residential) has been removed. The relevant permitted development right was retired in 2019 with the last home under the permitted development right deliverable around 2022 (not accounting for, for example, appeal decisions). After allowing an extra year for any appeal permissions it has now been removed.
The minimum expected response rate for the Housing Flows Reconciliation (HFR) return which collates the underlying figures for this release is 90%. As can be seen from Table 1 below, the response rate has been consistently above this. The department’s target is to aim for a 100% response rate. In 2024-25, the response rate was 98%, with 5 out of 296 authorities not completing the return.
Table 1. Overall response rates
| Financial Year | Response rate |
|---|---|
| 2006-07 | 97% |
| 2007-08 | 99% |
| 2008-09 | 98% |
| 2009-10 | 96% |
| 2010-11 | 93% |
| 2011-12 | 96% |
| 2012-13 | 95% |
| 2013-14 | 94% |
| 2014-15 | 96% |
| 2015-16 | 99% |
| 2016-17 | 99% |
| 2017-18 | 100% |
| 2018-19 | 100% |
| 2019-20 | 100% |
| 2020-21 | 100% |
| 2021-22 | 100% |
| 2022-23 | 99% |
| 2023-24 | 99% |
| 2024-25 | 98% |
3.2 Assessment of data quality
In 2015, the UK Statistics Authority (UKSA) published a regulatory standard for the quality assurance of administrative data. To assess the quality of the data provided for this release, the department has followed that standard.
The standard is supported with an Administrative Data Quality Assurance Toolkit which provides useful guidance on the practices that can be adopted to assure the quality of the data they utilise.
This statistical release is produced by MHCLG based on data provided via its DELTA data collection system by 296 local authorities. An assessment of the level of risk based on the Quality Assurance Toolkit is as follows in Table 2:
Table 2. Quality Assurance of Administrative Data risk matrix
| Risk/Profile Matrix Statistical Series | Administrative Source | Data Quality Concern | Public Interest | Matrix Classification |
|---|---|---|---|---|
| Net additional dwellings | Local authorities’ individual data systems including Building Control, Council Tax and any other appropriate sources | Low | High | Medium Risk [A2] |
The data quality concern is considered as low, given that the data is collected from each local authority, via the data collection system DELTA which includes built in quality assurance checks. Local authorities have several sources available to them locally to cross check final figures they provide to the department. The data are then further quality assured in detail by the responsible statisticians, who perform further detailed validation and checks, spotting and correcting any errors. These checks involve using complementary sources on housing supply and comparisons with historical data.
The publication of this release can be considered as high profile, as there is significant mainstream media interest, with moderate economic and/or political sensitivity. These statistics form the headline figure for housing delivery in England.
Overall, this release has been assessed as A2: Medium Risk. This is mainly driven by the high profile nature of the figures.
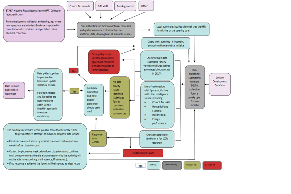
A full outline of the statistical production process and quality assurance carried out is provided in the flow chart in Figure 1 below. Further details are also provided against each of the four areas outlined in the Quality Assurance of Administrative Data (QAAD) Toolkit.
Figure 1. Quality Assurance flow diagram

-
START: Housing Flows Reconciliation (HFR) collection launched in July. Form development, validation and testing e.g. where new questions are included. Guidance is updated in consultation with providers and published online ahead of collection.
-
Local authorities run their own internal processes and quality assurance to finalise their net additions data, drawing from all available sources including Council Tax records, site visits, building control and other sources.
-
Local authorities notified via email that the HFR form is live on the opening date.
-
Local authorities submit HFR form on DELTA, collection form is usually open for two months.
-
Check through data submitted for any validation failures against automated checks set up in DELTA. If there are data quality issues identified (submitted figures not consistent with other data sources or form validations), then this will be queried with the local authority and, if incorrect, the local authority will amend the data in DELTA.
-
Identify submissions with figures not in line with other intelligence sources including Council Tax units, House Building statistics, historic data and Energy Performance Certificates. If there are data quality issues identified (submitted figures not consistent with other data sources or form validations), then this will be queried with the local authority and, if incorrect, the local authority will amend the data in DELTA.
-
Check response rate (ambition is for 100% response). The deadline is extended where possible for local authorities if the 100% target is not met. Attempts to maximise response rate include reminder communications by email at one month before and two weeks before closedown, and contact by phone one week before form closedown (and continue until closedown unless there is a known reason why the authority will not be able to respond, e.g. staff absence, IT issues, etc). If no response is achieved the figures will be imputated as a last resort.
-
If all data has been submitted and quality assurance checks met, then the data is pulled together to prepare live tables and update statistical release. Figures in release and live tables are quality assured again using a checklist approach to ensure consistency.
-
END: Release published in November.
Operational context and administrative data collection
Data to produce this statistical return is collected from two sources: the Housing Flows Reconciliation Return (HFR) form which is run by the department, and equivalent data which is provided directly from the Greater London Authority (GLA) London Development Database.
The HFR form collects data from all local authorities in England outside London. The HFR return requires local authorities to submit a full breakdown of housing flows over the previous year. This includes figures for new house building, conversions, change of use and demolitions. The form was simplified in 2011-12 to remove the requirement to report by tenure. The form was expanded in 2015-16 to collect information on change of use delivered under permitted development rights. In 2017-18, it was expanded to collect information on the change of use delivered under the new permitted development right ‘light industrial to residential’. In 2020-21, it was expanded to collect information on new build and demolitions delivered under the new permitted development rights. In 2022-23, it was expanded to collect information on the change of use delivered under the new permitted development right ‘Commercial, business and service use to residential’.
The Greater London Authority collects, collates and validates data for the 33 London Boroughs before passing the information on to Department for Levelling Up, Housing and Communities. Since 2017-18, this return is the same as the HFR.
Net additional dwelling statistics are collected to provide a complete picture of annual housing supply in every local authority area.
Since 2017-18, the figures collected in this return formed part of the Housing Delivery Test. This has been clearly communicated to data providers. Details on how the test is applied are include in the rule book published by the department.
Communication with data supply partners
Each year local authorities are supplied with comprehensive guidance to ensure that there is a common understanding of what information is to be supplied.
Feedback on the return and statistical release is regularly sought from data providers and users. For the first time in 2017-18, the collection was moved to the DELTA data collection system which was tested before being launched with users. There is a clear requirement for local authorities to provide this data to the department as it is governed by the Single Data List.
Communication with suppliers is managed through a number of formats (Single Data List communications, the Central Local Information Partnership (CLIP) Planning Statistics sub-group, building control groups and the data collection mailing list).
The form is usually ‘live’ for 8 weeks. Throughout the data collection period all providers are able to ask for help or clarification from the department with regards to their data. Should the desired response rate of 100% not be met by the deadline, individual extension can be agreed with outstanding local authorities. Departmental statisticians and the Data Collection team will continue attempts to maximise the response rate until the new deadline. If any authorities are unable to submit data within this time, and following all efforts to support them to submit, then their data will be imputed as per the section on imputation below.
Quality assurance principles, standards and checks by data suppliers
Local authorities will have several sources of information from which to make a final decision on the reconciled number that they will report to the department. These sources include the council tax base, building control, site visits and any other sources of information that they receive locally.
As there are 296 different organisations supplying data to the department, it is not practical to fully understand and monitor each individual provider’s processes. To mitigate this lack of direct oversight, the department ensures additional effort is put into the quality assurance checks carried out when the data is received. The department also reviews and updates guidance put out to local authorities each year, maintaining regular communication with providers throughout. Local authorities are asked to sign off the figures that they provide the department and a summary of the audit level of the figure is provided in their data return.
Producers’ quality assurance investigation and documentation
Whilst local authorities are expected to carry out their own checks on the data submitted, and are expected to specify the level of audit carried out in the form itself, discrepancies may arise due to incorrect interpretation of the sources or errors upon data entry. The DELTA data collection system is designed to pick errors up at point of entry and issue validation failures which prevent obviously incorrect values being submitted.
Following the completion of all data submitted via DELTA, further checks are carried out by the department’s statisticians. These checks are designed to pick up any figures which have passed through the validation criteria of DELTA but require further investigation. These potential errors are identified by comparing figures submitted via the HFR and London Development Database to other published sources and historical trends. Any potential errors spotted will be challenged with the data providers so that a revised figure or explanation is provided.
There are further final quality checks performed when producing the final end product. These checks use a clear checklist approach to ensure published figures are consistent across the release and live tables, with each check being systematically signed off when it has been completed.
3.3 Imputation
Imputation is used for any authorities that do not supply data through the HFR form. In 2024-25, the HFR return response rate was 98%. Telford and Wrekin, North Somerset, Thurrock, Stockport and Hinckley and Bosworth did not submit a HFR return, so imputation was required for these local authorities. As a basis for imputation, the ratio of the number of house building completions on quarterly building control housebuilding figures to the net additions figure is calculated at regional level using data from all local authorities that finalised their HFR return. For local authorities which failed to submit a HFR return, this ratio is applied to the number of house building completions reported on their P2 quarterly house building returns for the financial year. Due to the differing way that data was collected in London, no imputation was performed as the Greater London Authority informed the department that all London Boroughs had supplied data.
In 2023-24, the imputed estimate was 530 for Ribble Valley. This imputed figure was added to the reported total provided by 295 of the 296 local authorities, resulting in an estimate of 221,409 net additional dwellings in England in 2023-24.
In 2024-25, the imputed estimate was 1,877 for Telford and Wrekin, 865 for North Somerset, 313 for Thurrock, 351 for Stockport and 591 for Hinckley and Bosworth. These imputed figures for the 5 local authorities were added to the reported total provided by 291 of the 296 local authorities, resulting in an estimate of 208,600 net additional dwellings in England in 2024-25.
Since 2011-12, data on communal accommodation units has been collected on the HFR. The number of communal accommodation units correspond to the number of council tax valuation listings for the accommodation. Since 2015-16, figures have also been collected in the communal accommodation units of bedspaces. For London, this data has been collected by the Greater London Authority which is provided in communal accommodation units from 2014-15 (and previously in number of bedrooms). The data is unevenly distributed between authorities and no imputation has been performed.
4. Estimating net additional dwellings after 31 March 2025
Net additional dwellings is our primary and most comprehensive measure of overall additional housing supply in England. However, these statistics are an annual measure, providing figures for each whole financial year, and take more than 6 months to compile and publish. This means they do not yet tell us about homes delivered from April 2025 onwards, and cannot be used to measure time periods that do not align with financial years.
To address these limitations, we are including estimates of net housing supply based on published figures for new Energy Performance Certificate (EPC) lodgements for new homes, adjusted to account for demolitions. These are also published each quarter in our Housing supply: indicators of new supply series. The methodology for this was originally developed and published in May 2024 and can be found in Measuring progress towards 1 million homes.
The method begins with net additions, the primary measure of additional housing supply, but then makes two adjustments:
-
To estimate new housing supply occurring after the latest published net additions statistics – currently up to March 2025: the method uses published figures on EPCs lodged for new homes from April 2025 onwards, adjusted to account for demolitions.
-
To measure progress towards the government’s target to deliver 1.5 million homes during the current parliament: This means adjusting estimated 2024-25 net additions (or outturn net additions when available) to exclude those delivered before 9 July 2024 (the day the current Parliament first met). The method does so using the weekly profile of new EPC lodgements for new homes over that period.
MHCLG publishes both quarterly and weekly figures for EPCs and these estimates make use of both. The EPC figures have been shown over recent years to be a close proxy for gross additional dwellings (net additional dwellings excluding demolitions). Therefore, to produce estimates of net additional dwellings we apply a small downward adjustment to the EPC data to subtract an estimate of demolitions over the period. This adjustment is calculated as a 5-year rolling average of demolitions from the net additions release, as a proportion of new EPC lodgements over the same period. To produce the England estimate, we use the ratio for England as a whole, and to produce regional estimates we use the individual ratios for each region. For the small proportion of EPC data for which the region is unknown we use the England ratio.
This number is not completely certain, because the outturn data for net additional dwellings, when published in the future, is likely to differ to some extent from the EPCs-based estimate, and as EPC’s are subject to revision.
For example, in 2024-25 net additional dwellings in England amounted to 208,600, which was 6% (12,000) higher than the early estimate published in September 2025 based on Energy Performance Data.
We would welcome comments or suggestions from users on the inclusion of these estimates in both this statistical release and the regular series on indicators of housing supply, on the methodology or any other aspect of the statistics. Your views and feedback help us to maximise the quality and value of our statistics to users. You can contact us at housing.statistics@communities.gov.uk.
5. Definitions
The definitions used in this publication can be found in the Housing statistics and English Housing Survey glossary published by MHCLG.
Change of use
This is the changing of a non-residential dwelling to residential use, or changing a residential building to non-residential use. This would include, for example, a shop converted into a flat, a barn conversion or a house converted to an office. Changes to permitted development rights in May 2013 allowed offices (and subsequently other buildings) to change to residential use, subject to prior approval being granted by a local authority (certain areas are exempt).
Communal accommodation
These are establishments providing managed residential accommodation. They are not counted in overall housing supply but are covered separately in the ‘Communal accommodation’ section of this release. These cover ‘traditional’ university and college student halls, hospital staff accommodation, hostels/homes, hotels/holiday complexes and defence establishments (not married quarters). However, purpose-built (separate) homes (e.g. self-contained flats clustered into units with 4 to 6 bedrooms for students) are included in the main dwelling figures, with each self-contained unit counted as one dwelling. The number of units counted is based on the Valuation Office Agency guidance on communal dwellings.
Completion
A dwelling is regarded as completed when it becomes ready for occupation or when a completion certificate is issued whether it is in fact occupied or not.
Conversion
An alteration to the original construction which affects the total number of dwellings in the housing stock, for example, conversion of a house into 2 or more flats.
Dwelling
A home or dwelling in these statistics is defined in line with the Census definition, which defines a dwelling as a self-contained unit of accommodation. Self-containment is where all the rooms (including kitchen, bathroom and toilet) in a household’s accommodation are behind a single door which only that household can use. Non-self-contained household spaces at the same address should be counted together as a single dwelling. Therefore a dwelling can consist of one self-contained household space or two or more non-self-contained household spaces at the same address.
Ancillary dwellings (e.g. ‘granny annexes’) are included provided they are self-contained, pay separate council tax from the main residence, do not share access with the main residence (e.g. a shared hallway) and there are no conditional restrictions on occupancy. Communal establishments, i.e. establishments providing managed residential accommodation, are not counted in overall housing supply. These cover university and college student, hospital staff accommodation, hostels/homes, hotels/holiday complexes, defence establishments (not married quarters) and prisons. However, purpose-built (separate) homes (e.g. self-contained flats clustered into units with 4 to 6 bedrooms for students) are included, with each self-contained unit counted as a dwelling.
Non-permanent (or ‘temporary’) dwellings are included if they are the occupant’s main residence and council tax is payable on them as a main residence. These include caravans, mobile homes, converted railway carriages and houseboats. Permanent Gypsy and Traveller pitches should also be counted if they are, or likely to become, the occupants’ main residence.
Housing Flow Reconciliation (HFR)
The Housing Flows Reconciliation is an annual data collection in which local authorities report on changes to the size of the dwelling stock within their boundaries directly to the Ministry of Housing, Communities and Local Government. Since 2011, all local authorities, except for the London Boroughs, were asked to submit their data through the HFR.
Net additional dwellings
A measure of the net change in dwelling stock between 1 April and 31 March of the following year. The net change comprises the number of new house building completions plus any gains or losses through conversions, changes of use and demolitions (also referred to as Net supply of housing).
6. Revisions policy
This policy has been developed in accordance with the UK Statistics Authority’s Code of Practice for Statistics, see the Ministry of Housing, Communities and Local Government revisions policy for more information.
It covers two types of revisions that the policy covers, as followed:
6.1 Non-scheduled revisions
Where a substantial error has occurred because of the compilation, imputation or dissemination process, the statistical release, live tables, and other accompanying releases will be updated with a correction notice as soon as is practical.
6.2 Scheduled revisions
Local authorities are able to revise the data they supply for these statistics after the original deadline for submission. In collecting the data for the 2019-20 publication, we allowed local authorities to revise data for the previous two years’ published figures. In the statistical releases following, the revisions period covers the previous years’ figures only.
These statistics are compared against the census on its release every ten years to ensure that the sum of net additions over that period matches the difference between the latest census dwelling count and the previous one. The net additions figures are then adjusted, with any difference spread evenly across the ten years since the previous census. This ensures the net supply estimates are calibrated to the censuses and consistent with the dwelling stock estimates (which is also collected and published by the Ministry of Housing, Communities and Local Government, see the ‘Related Statistics’ section of this publication).
When this adjustment was carried out following the 2001 census, it amounted to around 6,600 dwellings per year at the England level.
When this adjustment was carried out following the 2011 census, which were released by the Office for National Statistics in December 2012, the revision of the net supply estimates was implemented by adding 16,190 extra dwellings per year between 2001-02 and 2010-11.
When this adjustment was carried out following the 2021 census, which were released by the Office for National Statistics in May 2023, the revision of the net supply estimates was implemented by adding 5,890 extra dwellings per year between 2011-12 and 2020-21.
These differences are not evenly spread across districts.Figure 2 below shows the previous estimates (based on Housing Flows Reconciliation data sourced from Local Authorities and information supplied the Greater London Authority) plus the adjustment to the 2011 and 2021 Census to produce the revised trend in net additional dwellings.
Figure 2. The Census adjustment to the trends in housing supply: net additional dwellings, England, 2001-02 to 2024-25
6.3 Revisions in this release
In this statistical release, 26 Local Authorities revised data for the 2023-24 resulting in an increase of 338 net additional dwellings.
7. Other information
7.1 Uses of the data
The housing supply: net additional dwellings statistical series is an important part of the evidence base which informs the development and evaluation of housing policy by central and local government. They are the only data source to give a comprehensive picture of housing supply consistent with the Census dwelling definition. Consequently, net additions provides the only consistent data source for providing dwelling stock estimates between census years in England.
The net additional dwelling statistics are a key data source for local authorities in their planning policy when assessing supply against future housing requirements and comparing performance against peers. The net additional dwelling statistics are used by other government departments and businesses to assess and model various elements of housing supply.
The data provided for this release will also be used in calculating delivery in each local authority area for the proposed Housing Delivery Test.
7.2 Related statistics
The Ministry of Housing, Communities and Local Government is part of a cross-government working group, including devolved administrations and the Office of National Statistics, working to improve the trustworthiness, quality and value of housing and planning statistics across the UK. This working group has published an action plan to make the planned improvements on house and planning statistics clear and transparent to users.
Details of this work and how you can provide feedback are available via the Government Statistical Service website.
Housing supply: net additional dwellings and related statistics are detailed in Table 3 below. Further information can be found in the separate statistical release for each source which can be found at the links below.
Table 3. Housing supply: net additional dwellings and related statistics
| Release | Frequency | What do the statistics show | Where does the data come from | What are these figures most appropriate for |
|---|---|---|---|---|
| MHCLG Housing supply: net additional dwellings | Annual | Total housing supply that comprises all new build, conversions, change of use, other gains/losses and demolitions | Annual statistical return from local authorities outside London (Housing Flows Reconciliation Return) and Greater London Authority for London boroughs (London Development Database) | Provides an accurate assessment of annual change in all housing stock and is the most comprehensive estimate of supply |
| MHCLG Housing supply: indicators of new supply | Quarterly | Quarterly estimates of new build starts and completions and statistics of other indicators. | Building control officers at National House Building Council, Local Authorities and Approved Inspectors | This is a ‘leading indicator’ of house building, available soon after quarter end |
| MHCLG Dwelling Stock estimates | Annual | Total housing stock, split by tenure | Overall change in stock from net additional dwellings. Tenure information provided directing from Local Authorities and Housing Associations | Provides an accurate assessment of the total size of the housing stock and how it is split by tenure |
| MHCLG Affordable housing supply | Annual | Overall affordable housing supply (new build and acquisitions) | Homes England and Greater London Authority data which is published every six months combined with Local Authority Housing Statistics Data | Provides the most complete estimate of affordable housing supply, including shared ownership schemes. Affordable housing figures are a subset of total housing supply |
| MHCLG Local Authority Housing Statistics | Annual | Stock and condition of Local Authority owned housing, including information on rents and waiting lists | Data provided directly by local authorities | Information on the stock, condition and changes to local authority owned properties. The equivalent information for housing associations is published by Homes England in their Statistical Data Return |
| MHCLG Energy Performance Certificates | Quarterly | Numbers of domestic Energy Performance Certificate lodgements. These relate to new domestic properties and transactions of existing dwellings | Domestic energy assessors lodge certificates on the ‘Domestic energy performance certificate register’ | Information on the energy performance and floor space of new and existing stock. Can also be used as an early indicator on new housing supply. |
| VOA Council Tax valuation lists | Annual | Number of dwellings and communal accommodation (the VOA definition of a dwelling differs from that used in the census and in MHCLG statistics) | The Valuation Office Agency compiles and maintains lists of all domestic properties in England and Wales to support the collection of council tax. These lists are continually updated to reflect new dwellings and losses. | For information on domestic and non-domestic rated properties in England for tax purposes. Can also be used as an early indicator on new housing supply. |
| MHCLG New Homes Bonus | Dwellings on the Business Rating List (eg a self-catering property) | Dwellings and communal accommodation. As the New Homes Bonus is based on council tax data, which is derived from the Valuation Office Agency’s valuation list, it is collected using the same, broader definition of a dwelling as used by the Valuation Office Agency (see ‘Council Tax valuation lists’ above). | The council taxbase data return is made by local authorities to the Ministry of Housing, Communities and Local Government in November giving details of their council tax base at September. Therefore the period over which the change in taxbase is measured for the New Homes Bonus (the year to September) is different from the period over which the Housing supply: net additional dwellings is measured (the year to April). The New Homes Bonus allocates grants to local authorities according to the number of new homes delivered and empty homes brought back into use in their area. The growth in their council taxbase is used as a proxy measure for the number of new homes delivered because this provides information about council tax bands which are required as part of the calculation of New Homes Bonus allocations. The number of long-term empty homes in each area is also collected as part of the council tax system. | The combination of timing and definitional differences means that it is not possible to reconcile fully the New Homes Bonus numbers to the net additional dwelling estimates. The different sources will inevitably give different figures, though trends over time are likely to be similar. In addition, the New Homes Bonus headline allocations figures also include a component for empty homes brought back in to use. Users of housing supply statistics should note that the New Homes Bonus figures are a by-product of the data used to administer the council tax system and are not primarily designed as a measure of housing supply. |
7.3 Devolved administration statistics
The Scottish Government does not publish a similar series on net supply of housing, but time series showing demolitions and conversions in Scotland are available.
These statistics are in addition to the new build statistics in Scotland produced by the Scottish Government.
The Scottish Government also produce dwelling stock figures for Scotland, these are separate from the figures above and are based on Council Tax data.
Wales and Northern Ireland do not publish net supply statistics in the same format as the Ministry of Housing, Communities and Local Government, but they do publish annual stock statistics calculated using net supply to dwelling stock data.
7.4 User engagement
Users are encouraged to provide feedback on how these statistics are used and how well they meet user needs. Comments on any issues relating to this statistical release are welcomed and encouraged. Responses should be addressed to the “Public enquiries and Responsible Statistician” contact given in the “Enquiries” section on the release.
Please refer to the Department’s engagement strategy to see how we meet the needs of statistics users.
8. Enquiries
Media enquiries:
Office hours: 0303 444 1209
Email: NewsDesk@communities.gov.uk
Public enquiries and Responsible Statistician: Neil Higgins
Email: housing.statistics@communities.gov.uk
Information on Official Statistics is available via the UK Statistics Authority website.
Information about statistics at MHCLG is available via the Department’s website.