Weekly NHS Test and Trace bulletin, England: 25 June to 1 July 2020
Updated 17 July 2020
Applies to England
The data in the tables below reflect the first 5 weeks of operation of NHS Test and Trace.
For testing, they include:
- people tested for coronavirus
- people testing positive for coronavirus
- time taken for test results to become available
For contact tracing, they include:
- people transferred to the contact-tracing system, and the time taken for them to be reached
- close contacts identified for complex and non-complex cases, and the time taken for them to be reached
This week we are also publishing historic data for the number of people tested prior to the launch of NHS Test and Trace. This includes the number of people tested weekly in England between 30 January and 27 May.
Please note that this data is not directly comparable with data in the NHS Test and Trace time series due to difference in the dates at which the data was extracted.
Main points
NHS contact tracing went live on 28 May.
Between 25 June and 1 July 2020:
- 303,409 new people were tested for coronavirus under pillars 1 and 2 in England
- 3,903 new people tested positive for coronavirus
- 4,347 people had their case transferred to the contact-tracing system[footnote 1]
- of these, 3,366 people (77.4%) were reached and asked to provide details of recent close contacts – 2,552 people (75.8%) provided details for one or more recent close contacts and 814 people (24.2%) said that they had no recent close contacts
- 842 people (19.4%) could not be reached – an additional 139 people (3.2%) could not be reached at all because no communications details were provided for them
As a result of this, between 25 June and 1 July 2020 14,892 people were identified as close contacts. Of these, 10,547 people (70.8%) were reached and asked to self-isolate.
In total, since 28 May 2020:
- 1,639,722 new people have been tested for coronavirus under pillars 1 and 2 in England
- 30,797 new people have tested positive for coronavirus
- 31,421 people had their case transferred to the contact-tracing system,[footnote 2] of whom 23,796 (75.7%) were reached and asked to provide details of their recent close contacts
- 144,501 (85.1%) close contacts were reached and asked to self-isolate through the contract-tracing system out of 169,863 people identified
Terminology
People in England who have a positive coronavirus test are transferred to NHS Test and Trace. These are people who were tested under pillar 1 or pillar 2 of the government testing strategy:[footnote 3]
- pillar 1: swab testing in Public Health England (PHE) labs and NHS hospitals for those with a clinical need, and health and care workers
- pillar 2: swab testing for the wider population, through commercial partnerships[footnote 4]
Pillar 1 testing is conducted in hospitals and at outbreak locations. Pillar 2 testing can be carried out through several different routes:
- regional test sites, which includes drive-through and walk-through testing centres
- mobile testing units, which travel around the UK to increase access to coronavirus testing. They respond to need, travelling to test essential workers at sites including care homes, police stations and prisons
- satellite test centres, which includes test kits provided directly to ‘satellite’ centres at places like hospitals or care homes that have a particularly urgent or significant need
- home test kits, which are delivered to someone’s door so they can test themselves and their family without leaving the house
People tested refers to people who have newly been tested for COVID-19 and does not re-count people who have been tested more than once in either pillar 1 or pillar 2. People testing positive refers only to people who have newly tested positive for COVID-19 and does not include people who have had more than one positive test. NHS Test and Trace has 2 ways of handling cases depending on their complexity:
- PHE local health protection teams to manage complex cases linked to outbreaks (referred to as complex cases hereafter)[footnote 5]
- wider online and other call centre capacity for less complex cases (referred to as non-complex cases hereafter)
More details can be found in the methodology document.
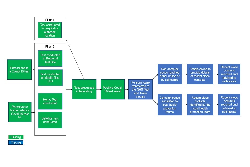
Figure 1: Flowchart showing how people move through the NHS Test and Trace service

Flowchart described in document
The diagram shows the journey a person can take through the NHS Test and Trace service. For pillar 1, this starts with a person having a coronavirus test in hospital or outbreak location. For pillar 2, this starts with a person booking or ordering a coronavirus test. Pillar 2 tests can be either be conducted at a regional test site or mobile test unit; or a satellite or home test can be conducted. After tests both pillar 1 and pillar 2 tests have been taken, tests are sent to a laboratory for processing. Once processed, a person will be emailed or texted their result.
If a person has a positive COVID-19 test result, then their case is transferred to the NHS Test and Trace service and can be managed in one of two ways. First, non-complex cases are reached either online or by a call centre. They are then asked to provide details of recent close contacts. These recent close contacts are then reached by the NHS Test and Trace service and advised to self-isolate. Second, complex cases are escalated to local health protection teams who work to identify and reach recent close contacts and advise them to self-isolate.
Revisions for the publication from 18 to 24 June
Figures for people testing positive for coronavirus in previous releases have been revised. These revisions are because:
- there are sometimes delays in laboratories submitting data to PHE
- quality checks are conducted on the data to refine figures over time
Figures for pillar 2 testing turnaround times in the previous release have been revised. These revisions are because:
-
data was previously compiled using an interim operational data platform, which was designed to facilitate operation of the testing service. Data is now being compiled using a different data platform which allows for more accurate reporting of management information. This has allowed for more accurate separation of data for England only, from the rest of the UK
-
a change in the user process for home testing, which allows users to input the time they took their test using the same data system they used to book their test. Because of this we have changed the methodology for home tests to calculate time measured from the time the test was taken, as self-defined by the user. This allows for a more accurate end-to-end time to be calculated
Figures for contact tracing in previous releases have been revised. These revisions are because the figures presented are based on a data cut several days after the end of the reporting period, to give time for cases reported towards the end of the 7-day period to have an outcome. Some cases may continue to be in progress after this period, and therefore data may need to be revised over time. The methodology note gives more detail about this.
Testing
Between 25 June and 1 July, 303,409 people were newly tested for COVID-19. 3,903 had a positive result
Table 1: People tested for COVID-19 under pillars 1 and 2, England
| 18 June to 24 June: number of people | 25 June to 1 July: number of people | Since Test and Trace launched. 28 May to 1 July: number of people | |
|---|---|---|---|
| Pillar 1 | 119,605 | 119,585 | 582,450 |
| Pillar 1 tested positive | 1,335 | 937 | 9,075 |
| Pillar 2 | 167,094 | 183,824 | 1,057,272 |
| Pillar 2 tested positive | 3,863 | 2,966 | 21,722 |
| Total | 286,699 | 303,409 | 1,639,722 |
| Total tested positive | 5,198 | 3,903 | 30,797 |
When combined, pillar 1 and pillar 2 give the total number of confirmed cases of coronavirus in the given time period and these people should all have had their cases transferred to the contact-tracing system.[footnote 6]
The number of positive cases transferred to the contact-tracing system since 28 May is slightly higher than this number due to the time between a sample being taken, tested and reported, and being passed from PHE to the contact-tracing system[footnote 7].
Note that these figures do not align with other published figures for people tested and people testing positive for COVID-19 under pillars 1 and 2. This is due to:
- differences in the date used for someone testing positive (this release uses the date the specimen was taken)
- differences in geography (this figure is for England rather than the UK)
More details on how our figures compare to other published figures is given in the methodology document.
Pillar 1 testing turnaround times
The time taken to receive a COVID-19 test result has been included in the weekly NHS Test and Trace publication for pillar 2 testing only, we will be providing this for pillar 1 in a future publication. We are working towards aligning the NHS and PHE reporting methodologies in order to add testing turnaround times for pillar 1 into the publication. Pillar 1 methodologies differ from pillar 2 methodology as the majority of tests are provided to hospital patients. Pillar 1 is calculated as the number of tests results available within and after 24 hours of the test being received by the laboratory.
Pillar 2 testing turnaround times
For pillar 2, there are 2 measures of the time taken to receive a COVID-19 test result:
-
The time taken to receive a COVID-19 test result from time of booking is measured from the time that a person books an appointment on the website to the time when the person receives a notification of their test result via an email or an SMS. This data is only available for regional test sites and mobile testing units, as test booking and registration processes for home testing and satellite test centres are currently undertaken on different systems.
-
The time taken to receive a COVID-19 test result from time of test is measured from the time a person completes a test registration (or the time a person indicates their test was taken for home testing kits) until the time that they receive a notification of the result of their test via an email or an SMS.
For all measures of time taken to receive a COVID-19 test result, there are a number of tests that were not completed. This covers any test where the results were not communicated, which may be because communication details (for example, phone number or email address) were not provided or were incorrect, or because the test was cancelled or abandoned, or no result was available.
Data on the time taken to receive a COVID-19 test result is split up to show the different routes for getting tested, as this will have an impact upon the time taken. More details can be found in the methodology document.
Since 28 May when Test and Trace launched, the time taken to receive a test result after taking a test has improved (decreased) in pillar 2
Table 2: Time from taking a test to receiving test results, pillar 2 all routes, England
| 28 May to 3 June: number of people (percentage) | 4 June to 10 June: number of people (percentage) | 11 June to 17 June: number of people (Percentage) | 18 June to 24 June: number of people (Percentage) | 25 June to 1 July: number of people (Percentage) | |
|---|---|---|---|---|---|
| Within 24 hours | 19,752 (7.4%) | 27,877 (9.5%) | 36,567 (16.5%) | 84,842 (41.3%) | 129,348 (54.9%) |
| Between 24 and 48 hours | 152,071 (57.3%) | 167,222 (56.9%) | 129,606 (58.4%) | 91,642 (44.6%) | 82,118 (34.9%) |
| Between 48 and 72 hours | 74,404 (28%) | 69,380 (23.6%) | 46,899 (21.1%) | 21,818 (10.6%) | 17,769 (7.5%) |
| After 72 hours | 17,170 (6.5%) | 27,680 (9.4%) | 7,174 (3.2%) | 5,213 (2.5%) | 4,307 (1.8%) |
| Not completed | 2,107 (0.8%) | 1,815 (0.6%) | 1,807 (0.8%) | 1,759 (0.9%) | 1,998 (0.8%) |
| Total | 265,504 | 293,974 | 222,053 | 205,274 | 235,540 |
Figure 2: Time taken from taking a test to receiving the results by method of testing, England

Figure 2: described in document
In comparison to week 1 of Test and Trace, in week 5 a larger proportion of tests results were received within 24 hours of a test being taken, for all methods of testing. Combined, 54.9% of tests from all test sites were received within 24 hours of a test being taken in the week 25 June to 1 July. Excluding home tests, this is 72.3% of all tests.
The largest improvements (decrease in time taken) were for in-person tests (regional testing sites and mobile testing units). For in-person tests only (excluding both home tests and satellite tests), 91.0% of tests from all test sites were received within 24 hours of a test being taken, in the same time period.
Regional test sites
In the week 25 June to 1 July, 91.8% of test results were received within 24 hours of the test being taken. If we consider the day the test was taken, this means that 98.1% of tests results were received the next day after the test was taken. 98.4% of test results were received within 48 hours of booking a test.
Table 3a: Time from taking a test to receiving test results, pillar 2 regional test sites, England
| 28 May to 3 June: number of people (percentage) | 4 June to 10 June: number of people (percentage) | 11 June to 17 June: number of people (percentage) | 18 June to 24 June: number of people (percentage) | 25 June to 1 July: number of people (percentage) | |
|---|---|---|---|---|---|
| Within 24 hours | 12,315 (16.6%) | 17,634 (18.6%) | 26,010 (33.2%) | 52,757 (70.2%) | 73,917 (91.8%) |
| Between 24 and 48 hours | 57,376 (77.2%) | 72,227 (76.2%) | 50,279 (64.1%) | 21,084 (28.1%) | 5,415 (6.7%) |
| Between 48 and 72 hours | 2,939 (4%) | 2,968 (3.1%) | 1,115 (1.4%) | 212 (0.3%) | 273 (0.3%) |
| After 72 hours | 695 (0.9%) | 1,168 (1.2%) | 268 (0.3%) | 262 (0.3%) | 117 (0.1%) |
| Not completed | 994 (1.3%) | 755 (0.8%) | 760 (1.0%) | 848 (1.1%) | 757 (0.9%) |
| Total | 74,319 | 94,752 | 78,432 | 75,163 | 80,479 |
Mobile testing units
In the week 25 June to 1 July, 89.6% of test results were received within 24 hours of the test being taken. If we consider the day the test was taken, this means that 96.7% of tests results were received the next day after the test was taken. 96.9% of test results were received within 48 hours of booking a test.
Table 3b: Time from taking a test to receiving test results, pillar 2 mobile testing units, England
| 28 May to 3 June: number of people (percentage) | 4 June to 10 June: number of people (percentage) | 11 June to 17 June: number of people (percentage) | 18 June to 24 June: number of people (percentage) | 25 June to 1 July: number of people (percentage) | |
|---|---|---|---|---|---|
| Within 24 hours | 1,252 (2.5%) | 2,009 (3.4%) | 5,316 (11.5%) | 21,465 (57.6%) | 41,280 (89.6%) |
| Between 24 and 48 hours | 43,203 (87.3%) | 51,554 (86.6%) | 38,091 (82.7%) | 14,653 (39.3%) | 3,489 (7.6%) |
| Between 48 and 72 hours | 3,437 (6.9%) | 4,438 (7.5%) | 1,383 (3%) | 242 (0.6%) | 250 (0.5%) |
| After 72 hours | 670 (1.4%) | 874 (1.5%) | 391 (0.8%) | 298 (0.8%) | 216 (0.5%) |
| Not completed | 903 (1.8%) | 680 (1.1%) | 864 (1.9%) | 613 (1.6%) | 826 (1.8%) |
| Total | 49,465 | 59,555 | 46,045 | 37,271 | 46,061 |
Satellite test centres
In the week 25 June to 1 July, 90.9% of test results were received within 48 hours of the test being taken. If we consider the day the test was taken, this means that 83.9% of tests results were received the next day after the test was taken.
Table 3c: Time from taking a test to receiving test results, pillar 2 satellite test centres,[footnote 8] England
| 28 May to 3 June: number of people (percentage) | 4 June to 10 June: number of people (percentage) | 11 June to 17 June: number of people (percentage) | 18 June to 24 June: number of people (percentage) | 25 June to 1 July: number of people (percentage) | |
|---|---|---|---|---|---|
| Within 24 hours | 5,748 (6.1%) | 7,662 (11.9%) | 4,118 (15.9%) | 9,395 (24.6%) | 13,117 (25.7%) |
| Between 24 and 48 hours | 49,978 (53.2%) | 39,404 (61.0%) | 17,888 (68.9%) | 25,758 (67.5%) | 33,258 (65.2%) |
| Between 48 and 72 hours | 29,881 (31.8%) | 13,768 (21.3%) | 3,321 (12.8%) | 2,139 (5.6%) | 3,916 (7.7%) |
| After 72 hours | 8,221 (8.7%) | 3,522 (5.4%) | 567 (2.2%) | 631 (1.7%) | 391 (0.8%) |
| Not completed | 160 (0.2%) | 278 (0.4%) | 78 (0.3%) | 235 (0.6%) | 344 (0.7%) |
| Total | 93,988 | 64,634 | 25,972 | 38,158 | 51,026 |
Home testing kits
Home tests take time to be posted to a person and be couriered back to the lab. Because of this a low proportion of test results will be available within 24 hours of the test being taken. In the week 25 June to 1 July, 70.7% of test results were received within 48 hours of the test being taken.
Table 3d: Time from taking a test to receiving test results, pillar 2 home testing kits, England
| 28 May to 3 June: number of people (percentage) | 4 June to 10 June: number of people (percentage) | 11 June to 17 June: number of people (percentage) | 18 June to 25 June: number of people (percentage) | 25 June to 01 July: number of people (percentage) | |
|---|---|---|---|---|---|
| Within 24 hours | 437 (0.9%) | 572 (0.8%) | 1,123 (1.6%) | 1,225 (2.2%) | 1,034 (1.8%) |
| Between 24 and 48 hours | 1,514 (3.2%) | 4,037 (5.4%) | 23,348 (32.6%) | 30,147 (55.1%) | 39,956 (68.9%) |
| Between 48 and 72 hours | 38,147 (79.9%) | 48,206 (64.2%) | 41,080 (57.4%) | 19,225 (35.2%) | 13,330 (23.0%) |
| After 72 hours | 7,584 (15.9%) | 22,116 (29.5%) | 5,948 (8.3%) | 4,022 (7.4%) | 3,583 (6.2%) |
| Not completed | 50 (0.1%) | 102 (0.1%) | 105 (0.1%) | 63 (0.1%) | 71 (0.1%) |
| Total | 47,732 | 75,033 | 71,604 | 54,682 | 57,974 |
Contact tracing
Between 25 June and 1 July around 3 in every 4 people transferred to the contact-tracing system were reached and asked to provide information about their contacts
Table 4: People transferred to the contact-tracing system (includes complex and non-complex cases) by whether they were reached and asked to provide contact details, England [footnote 9]
| 18 June to 24 June: number of people (Percentage) | 25 June to 1 July: number of people (Percentage) | Since Test and Trace launched. 28 May to 1 July: number of people (Percentage) | |
|---|---|---|---|
| People who were reached and asked to provide details of recent close contacts | 4,784 (77.9%) | 3,366 (77.4%) | 23,796 (75.7%) |
| People who were not reached | 1,193 (19.4%) | 842 (19.4%) | 6,645 (21.1%) |
| People whose communication details were not provided | 161 (2.6%) | 139 (3.2%) | 980 (3.1%) |
| Total | 6,138 | 4,347 | 31,421 |
Figure 3: Number of people transferred to the contact-tracing system (includes complex and non-complex cases) by whether they were reached and asked to provide contact details, England, 28 May to 1 July 2020[footnote 10]

Figure 3: described in document
After a person’s coronavirus test is confirmed as positive, they will be transferred to the contact-tracing system to be contacted. The number of these people who were reached and provided details of recent close contacts includes complex cases investigated by local public health teams and people who said that they had no recent close contacts.
People who had no communication details provided are those people for whom there were no contact details (for example, phone number or email address). This information is only available for people whose cases were non-complex and handled through the contact-tracing system, because those handled by local public health teams are managed at a situation rather than individual level.
The number of people who were not reached includes those people who the service has been unable to reach because there has been no response to text, email and call reminders. It also includes people who were reached but declined to give details of close contacts. There may also be a small number of people who have not been reached but where contact tracers are still in the process of trying to make contact.
Between 25 June and 1 July three-quarters of people who were reached and asked to provide information about their contacts, provided one or more close contacts
Table 5: People transferred to the contact-tracing system (includes complex and non-complex cases) who were reached and asked to provide details of recent close contacts by how many contacts they provided details, England
| 18 June to 24 June: number of people (Percentage) | 25 June to 1 July: number of people (Percentage) | Since Test and Trace launched. 28 May to 1 July: number of people (Percentage) | |
|---|---|---|---|
| People who provided details of one or more close contacts | 3,515 (73.5%) | 2,552 (75.8%) | 16,134 (67.8%) |
| People who were not able to give any recent close contacts | 1,269 (26.5%) | 814 (24.2%) | 7,662 (32.2%) |
| Total | 4,784 | 3,366 | 23,796 |
Not everyone who was reached and asked to provide details of recent close contacts will have had any recent close contacts. The number who were not able to give any recent close contacts therefore refers to people who were successfully reached by NHS Test and Trace, but could not provide details of close recent contacts to pass on for further contact tracing (for example, recent close contact with strangers on the bus).
Figure 4: Proportion of people transferred to the contact-tracing system (includes complex and non-complex cases) who were reached and asked to provide details of recent close contacts by how many contacts they provided details for, England, 28 May to 1 July 2020

Figure 4: described in document
For non-complex cases most people continued to be successfully reached and asked to provide details about recent close contacts within 24 hours of their case being transferred to contact tracing
Figure 5: Proportion of people who were reached and asked to provide details about recent close contacts by time taken to reach them, England, 28 May to 1 July 2020 (excludes complex cases)

Figure 5: described in document
Table 6: People who were reached and asked to provide details about recent close contacts by time taken to do so, England, 28 May to 1 July 2020 (excludes complex cases)
| 18 June to 24 June: number of people (Percentage) | 25 June to 1 July: number of people (Percentage) | Since Test and Trace launched. 28 May to 1 July: number of people (Percentage) | |
|---|---|---|---|
| Within 24 hours | 2,755 (65.7%) | 2,082 (69.8%) | 13,964 (72.8%) |
| Between 24 and 48 hours | 1,003 (23.9%) | 690 (23.1%) | 3,358 (17.5%) |
| Between 48 and 72 hours | 304 (7.3%) | 131 (4.4%) | 885 (4.6%) |
| After 72 hours | 129 (3.1%) | 80 (2.7%) | 966 (5.0%) |
| Total | 4,191 | 2,983 | 19,173 |
Number of recent close contacts identified through the contact-tracing system
Close contacts are those people who have been identified as being in recent close contact with someone who has tested positive for coronavirus.
Table 7: Number of people identified as recent close contacts by whether they were reached and asked to self-isolate, England, 28 May to 1 July 2020 (includes contacts related to both complex and non-complex cases)
| 18 June to 24 June: number of people (Percentage) | 25 June to 1 July: number of people (Percentage) | Since Test and Trace launched. 28 May to 1 July: number of people (Percentage) | |
|---|---|---|---|
| People who were identified as recent close contacts and asked to self-isolate (total) | 18,044 (74.2%) | 10,547 (70.8%) | 144,501 (85.1%) |
| Complex cases asked to self-isolate | 11,698 | 5,603 | 117,390 |
| Non-complex cases asked to self-isolate | 6,346 | 4,944 | 27,111 |
| People who were identified as recent close contacts but not reached (total) | 3,406 (14.0%) | 2,420 (16.3%) | 13,168 (7.8%) |
| Complex cases not reached | 489 | 423 | 1,462 |
| Non-complex cases not reached | 2,917 | 1,997 | 11,706 |
| People who were identified as recent close contacts but had no communication details (Non-complex cases only) | 2,881 (11.8%) | 1,925 (12.9%) | 12,194 (7.2%) |
| Total (complex and non-complex) | 24,331 | 14,892 | 169,863 |
Of the people who were identified as recent close contacts but not reached, some of these could not be reached because no communication details were provided for them (for example a phone number or email address). This information is only available for those recent close contacts related to non-complex cases. This data is not available for recent close contacts relating to complex cases because these are usually managed at a situation (for example, care home) rather than individual level.
For non-complex cases, the number of close contacts identified has fallen by approximately 12% since the start of contact tracing. This is likely due to the decrease in people testing positive, and therefore a decrease in people transferred to contact tracing
Out of all the non-complex contacts that were identified between 25 June and 1 July, 21.7% did not have communication details. Out of all the non-complex contacts that were identified between 28 May to 1 July, 23.9% did not have communication details.
The number who were not reached includes those people who the service has been unable to reach because there has been no response to text, email and call reminders, or those for which no contact details were provided to NHS Test and Trace (for example. phone number or email address). Further, there are some contacts who were reached but have not agreed to self-isolate.
Figure 6: Number of recent close contacts identified from non-complex cases by whether they were reached and asked to self-isolate, England, 28 May to 1 July 2020

Figure 6: described in document
For complex cases, the number of close contacts identified has fallen by approximately 85% since the start of contact tracing
The number of close contacts identified in complex cases has fallen more than the number in non-complex cases since the start of contract tracing (85.9% and 11.9% respectively). As non-complex cases have a higher proportion of contacts who are unable to be reached, this has contributed to the reduction in the overall percentage of contacts who were reached and asked to self-isolate, from 90.7% in week 1 to 70.8% in week 5.
Figure 7: Number of recent close contacts identified from complex cases by whether they were reached and asked to self-isolate, England, 28 May to 1 July 2020

Figure 7: described in document
For non-complex cases, where recent close contacts have been advised to self-isolate, more than 4 out of 5 of them were reached within 24 hours of being identified
Figure 8: Proportion of recent close contacts who were advised to self-isolate by time taken to reach them, England, 28 May to 1 July 2020 (excludes complex cases)

Figure 8: described in document
Table 8: People identified as recent close contacts who were advised to self-isolate by time taken to reach them England, 28 May to 01 July 2020 (excludes complex cases)
| 18 June to 24 June: number of people (Percentage) | 25 June to 1 July: number of people (Percentage) | Since Test and Trace launched. 28 May to 1 July: number of people (Percentage) | |
|---|---|---|---|
| Within 24 hours | 5,194 (82.0%) | 4,113 (83.3%) | 22,574 (83.4%) |
| Between 24 and 48 hours | 924 (14.6%) | 685 (13.9%) | 3,292 (12.2%) |
| Between 48 and 72 hours | 147 (2.3%) | 96 (1.9%) | 719 (2.7%) |
| After 72 hours | 71 (1.1%) | 44 (0.9%) | 474 (1.8%) |
| Total | 6,336 | 4,938 | 27,059 |
Measuring the data
How the data were collected
These data are collected from management information from the NHS Test and Trace service. More details about the methodology used can be found on the methodology page.
Future development
We have integrated these data with those from other parts of NHS Test and Trace, particularly testing, to provide an end-to-end view of the service that follows the user journey. So far, testing data for pillars 1 and 2 and testing turnaround times for pillar 2 have been added. We are working towards aligning the NHS and PHE reporting methodologies in order to add testing turnaround times for pillar 1 into the publication.
The intention is for the NHS Test and Trace service to publish weekly statistics. In addition, NHS Test and Trace will provide information for local authorities and their partners so that they have the information they need to help contain any outbreaks.
In time, NHS Test and Trace intends to publish detailed data from across the programme to support secondary analysis, for example in academic institutions. Over the coming weeks, as the service matures, more information will be provided on a weekly basis. For future releases, we are working to develop statistics for home-testing kit return rates and details about testing in care homes.
Quality
These statistics have been put together by NHS Test and Trace with advice from the Office for National Statistics.
More information on quality and how this publication adheres to the Code of Practice for statistics is available in the statement of compliance.
Strengths and limitations
Given the importance of this service and the commitment of NHS Test and Trace to be open and transparent with the public it serves, these data are being released at the earliest possible opportunity.
However, new IT systems and statistical outputs often take a period of time to bed in. These data should therefore be treated with caution as the system and understanding of the data develops.
The figures presented are based on a data cut 6 days after the end of the reporting period, to give time for test results and cases reported at the end of the 7-day period to have an outcome. Some cases and test results may continue to be in progress after this period, and therefore data may need to be revised over time.
Feedback
For feedback and questions about the release, please contact statistics@dhsc.gov.uk.
-
Between 18 and 24 June, more people were transferred to the contact-tracing system than tested positive because this includes some cases from the previous week. This is a result of the time between a sample being taken, tested and reported and being passed from PHE to the contact-tracing system. ↩
-
Some people may have had their case transferred to the contact-tracing system more than once. Currently, there is not a rigorous process for de-duplication of the data being passed into the contact-tracing system each day, as the emphasis is on transferring these cases quickly. Therefore, there may be more people transferred to contact tracing than test positive for coronavirus within a given period. ↩
-
People tested under pillar 3 (serology testing to show if people have antibodies from having had COVID-19) and pillar 4 (serology and swab testing for national surveillance) do not have their cases transferred to NHS Test and Trace. ↩
-
More detail can be found on GOV.UK ‘scaling up our testing programmes’ ↩
-
For example, if someone works in or has recently visited: a health or care setting, such as a hospital or care home; a prison or other secure setting; a school for people with special needs; critical national infrastructure or areas vital for national security ↩
-
Figures for people testing positive have been de-duplicated so people who have multiple tests in both pillars 1 and 2 would only appear once. ↩
-
The number of people testing positive in pillar 1 may also include people tested anonymously as part of surveillance studies, and therefore will not have their case transferred to contact tracing. ↩
-
This data does not include Randox tests, as these are handled through a different system. Randox tests make up a significant proportion of the tests conducted in care homes, which form part of the satellite test centres. ↩
-
Between 11 and 24 June, more people were transferred to the contact-tracing system than tested positive because this includes some cases from the previous week. This is a result of the time between a sample being taken, tested and reported and being passed from PHE to the contact-tracing system. ↩
-
Data has been split to show those cases whose communication details were not provided. Previous publication included cases where communication details not provided under ‘Not reached and asked to provide contact details’. Numbers have been revised for previous weeks to account for new methodology. ↩