Embedding a Culture and Heritage Capital Approach
Published 17 December 2024
Applies to England
Authors: Harman Sagger and Matthew Bezzano
Published: December 2024
Acknowledgements
The Department for Culture, Media and Sport (DCMS) is working closely with partners, including Historic England, Arts Council England, the British Film Institute and many others to develop this paper. This document has been endorsed by the Culture and Heritage Capital Advisory Board with the following membership:
| Name | Organisation |
|---|---|
| Lord Mendoza (Chair) | Chairman, Historic England |
| Prof Hasan Bakhshi, MBE | Director of the Creative Industries Policy and Evidence Centre |
| Prof Ian Bateman, OBE | Professor, University of Exeter Business School |
| Prof May Cassar, CBE | Founding Director, UCL Institute for Sustainable Heritage |
| Prof Geoffrey Crossick | Professor, School of Advanced Study, University of London |
| Darren Henley, OBE | Chief Executive, Arts Council England |
| Sir Laurie Magnus | Chair, Heritage of London Trust |
| Eilish McGuinness | Chief Executive, National Lottery Heritage Fund |
| Prof Susana Mourato | Professor, LSE, Department for Geography and the Environment |
| René Olivieri, CBE | Chair of the National Trust |
| Jessica Pulay, CBE | Chair, Wallace Collection |
| Prof Christopher Smith | Executive Chair of the Arts and Humanities Research Council |
| Prof David Throsby, AO | Professor, Macquarie University, Department of Economics |
| Duncan Wilson, CBE, OBE | Chief Executive, Historic England |
This paper has sought guidance and feedback from leading experts with particular thanks to:
-
Arts Council England (Andrew Mowlah)
-
DCMS Colleagues (Anya Harvey, Dave O’Brien, Krishea Aswani)
-
DEFRA (Colin Smith, Matthew Bardrick)
-
Forestry England (Lawrence Shaw)
-
Historic England (Adala Leeson, Thomas Colwill)
-
IPSOS (Dr. Ricky Lawton)
-
National Trust (Callum Reilly, Dr. Hannah Fluck, Rebecca Clark, Tom Dommet)
-
The Audience Agency (Patrick Towell)
-
University of Exeter (Aditi Samant Singar, Dr. Amy Binner, Dr. Ethan Addicott, Tatiana Cantillo)
1. Executive Summary
‘Embedding a Culture and Heritage Capital Approach’ provides an update to ‘Valuing Culture and Heritage Capital: A framework towards informing decision making’, published by DCMS in January 2021.[footnote 1]
The overall ambition of the Culture and Heritage Capital Programme
The creative, cultural and heritage sectors shape our cities, towns and villages, foster vibrant communities, and strengthen the fabric of our national identity. Alongside their acknowledged contribution to economic growth, the creative, cultural and heritage sectors improve wellbeing, happiness, and create long-lasting impacts on our quality of life.
However, the creative, culture and heritage sectors are some of the few sectors that do not have sector specific guidance on valuing their impact. This is why ‘Valuing Culture and Heritage Capital: A framework towards informing decision making’ set out the need for DCMS sectors to have similar guidance as the environmental, health and transport sectors, allowing transformational change to assessing value for money, which is a fundamental part of the decision making process in public policy.
DCMS launched the Culture and Heritage Capital (CHC) Programme in 2021 with our arms length bodies (ALBs). The aim is to ensure the economic, social and cultural value is included in appraisals and evaluation, following best practice guidance set out by HM Treasury’s Green Book. Without an agreed method for valuing the flow of services that CHC assets provide, the impact of proposals on specific groups, households, communities and businesses is underestimated, particularly during social cost benefit analysis (SCBA).
Therefore, at the heart of the CHC programme is the need for economic analysis across the creative, culture and heritage sectors to more comprehensively value their impact on sustainable growth and long-term standards of living. This means articulating and informing decisions based on the economic, social and cultural contribution the sectors make to society. This involves, for example, considering the Creative Industries’ £124.6 billion contribution to the economy alongside the £29 billion per annum wellbeing value of residing near heritage assets,[footnote 2][footnote 3] and the distributional impact of proposals on specific groups, households, communities and businesses.
The CHC programme aligns with the Office of National Statistics and United Nations work on moving ‘Beyond GDP’.[footnote 4] This is a holistic view on how society is doing, beyond purely economic measures, to ensure decisions fully account for their impact on society and the natural environment.
Our ambition is for CHC to enable different disciplines to adopt a shared framework and understanding in terms of practical applications and future research. However, we also recognise that CHC is a conceptual approach that may not be relevant for all purposes, and the language used may not always resonate with all groups. This means valuation of cost and benefits through SCBA should always be conducted proportionally, and sit alongside a wider set of evidence that can inform decision making.
The aims of the Programme are to:
-
enable the culture and heritage sector to articulate its value to society more comprehensively, and therefore make more effective decisions
-
help other sectors, such as transport and housing, measure the impact their interventions may have on culture and heritage
-
help private organisations make better informed decisions about their own culture and heritage assets, and/or decisions that affect culture and heritage capital and service flows in the local area
Evidence of economic values developed through the programme should be used in SCBA to enable culture and heritage organisations to demonstrate their full value to society.
Key outputs of the Programme are:
-
supplementary guidance to the HM Treasury Green Book, complete with a toolkit of evidence, similar to the Enabling a Natural Capital Approach (ENCA) toolkit
-
Culture and Heritage Capital accounts that show annual flows from these assets, providing a clearer picture of their value to the economy and society
-
sector-specific tools that will help organisations across different fields, including transport, housing, and private enterprises, understand how their actions affect culture and heritage
The role of CHC alongside other decision making processes and disciplines.
Social cost-benefit analysis (SCBA) plays an integral part in informing public funding decisions by aiming to place costs and benefits in the same ‘unit of account’, meaning pounds and pence, to enable them to be compared on an equivalent basis. This is particularly important to understand the value for money to the public when making an investment case that requires a complete valuation of costs and benefits.
However, the CHC approach should not replace, for example, existing artistic decisions but should be an additional tool to allow for improved articulation and understanding of the value of culture and heritage in decision-making. Where it is not possible to monetise certain costs or benefits they should be recorded and presented as part of the appraisal. Therefore qualitative research and expert opinion are important and play a role in making the case for investment and can provide more robust appraisals and evaluations, where SCBA can not capture the full cost and benefits to inform decision making.[footnote 5]
Although the CHC approach is economic-led, it is multidisciplinary and similar to the approach taken by Natural Capital. CHC aims to present values for benefits and disbenefits in monetary units for comparability but it must be informed by other disciplines, for example, arts and humanities, social science, and physical and environmental sciences, particularly where monetisation and/or quantification is not possible. Arts and humanities will play an important role in our understanding why people value and therefore the values derived from economic valuation techniques. This is why in October 2023 the Arts and Humanities Research Council (AHRC) and DCMS announced £3.1 million in funding for a programme of six multidisciplinary projects that included academics and researchers from social science, arts and humanities and heritage sciences.[footnote 6]
What sectors are in scope and who will benefit from from this publication
The cultural, creative and heritage sectors make up a set of interrelated sectors that together form an ecosystem. While this publication uses the terms culture and heritage, this approach also includes the wider creative industries.[footnote 7]
The CHC Programme is designed to benefit a wide array of stakeholders across the public and private sectors. From government bodies and public sector economists, to private practitioners and academics, the framework will offer a tool for deeper understanding and better decision making. Cultural and heritage organisations will be able to use this approach to demonstrate their full value to society, helping them secure investment, and ensure long-term sustainability.
Undertaking SCBA has always been a formal part of how decisions are made regarding the spending of DCMS and its public bodies, particularly large capital projects from our largest organisations such as the British Museum, British Library, British Film Institute, Science Museum and Tate. In addition, SCBA is fundamental to many cross-government funds, where the inclusion of CHC is starting to influence the assessment of culture’s impact on public funding.
CHC can overlap with Natural Capital and the approach and guidance developed by the Department for Environment, Food & Rural Affairs. This is particularly relevant in the historic environment, where heritage assets can also be Natural Capital assets providing ecosystem services. It is important to consider how these frameworks can be implemented to provide a broad evidence base for decision making, while also avoiding double counting, and ensuring that the underlying philosophies are consistent.
The focus of ‘Embedding a Culture and Heritage Capital Approach’
‘Embedding a Culture and Heritage Capital Approach’ presents a baseline description of stocks, and the flow of services and benefits.[footnote 8] While the framework can be used to help articulate the impact of culture and heritage interventions, it is still very much in development and will evolve through consultation with the sector and academia.
This publication also summarises the growing evidence base of CHC research outputs that can be used within appraisal and evaluation, and our long-term ambition of establishing a set of Culture and Heritage Capital Accounts.[footnote 9] The ONS has already developed a set of UK Natural Capital Accounts that the CHC Programme will look to emulate to ensure work on Beyond GDP, related to the System of National Accounts (SNA), incorporates the full impact of the creative, cultural and heritage sectors. Table 1 sets out the benefits of both SCBA and capital accounting.
The final chapters are aimed at practitioners and researchers who are looking to understand how to implement the latest research, and are looking to address evidence gaps in economic appraisals and evaluation. While this is aimed at people with some existing knowledge or experience in appraisals, evaluations and conducting SCBA, this chapter will also help anybody who is interested in understanding how to articulate and use these economic-led methods and evidence when making the case for culture and heritage investment and management strategies.
While there are still evidence gaps which can limit the full application of SCBA, the CHC Programme aspires to fill these gaps and ensure all impacts are assessed during appraisal when considering culture and heritage. Current guidance and research are available on the DCMS, ACE (Arts Council England), and HE (Historic England) CHC Portals.[footnote 10]
Table 1: The benefits of a CHC approach to decision makers
| SCBA | Capital accounting |
|---|---|
| Articulate the impact of specific culture and heritage projects or interventions in a consistent and unified way, aligned with language used in public policy, such as HMT’s Green and Magenta Books. | Monitor and evaluate the quantity, extent, condition and value of culture and heritage assets over time, including changes to stocks and flows. |
| Significantly reduce the risk of impacts on culture and heritage (whether monetised or not) being ignored in decision making. | Assess the value of future services provided by an asset. |
| Enable a more comprehensive SCBA and risk assessment, and allow for a stronger strategic case (case for change) to be made for investment. | Identify priority areas for investment, and inform resourcing and management decisions. |
| Facilitate the identification of policy solutions. | Highlight links with economic activity and pressures on CHC assets. |
| By providing a more thorough assessment of impact, SCBA enables more efficient use of resources to ensure interventions provide value for money. | Provide a common framework to bring together scientific, economic and social evidence with analysis for a particular subject or place. |
| Promote transparency and accountability in decision making processes. | Understand the links between different types of capital. |
2. Introduction
2.1. Development of the Culture and Heritage Capital Framework
In 2021, DCMS published its ambitions to develop a formal approach for valuing the costs and benefits of culture and heritage to society, called the Culture and Heritage Capital (CHC) Framework.[footnote 11] The publication set out that there was currently no consistent approach to measure the benefits of culture and heritage to society within social cost-benefit analysis (SCBA) and national accounting. Without a consistent approach, the benefits of culture and heritage are often undervalued or implicitly valued at zero, meaning the amount or allocation of funding for projects involving culture and heritage capital might be inefficient.
‘Embedding a Culture and Heritage Capital Approach’ (ECHCA) builds on the 2021 CHC Framework by providing a starting point for the development of assets, services and benefit flows definitions, which will evolve over time working with the sector and academics. ECHCA also provides an update on the research published since 2021, plans for future research and potential applications of the research.[footnote 12]
At the heart of the CHC Framework is the need for economic analysis of demand and the capacity to supply assets, goods and services within the creative, cultural and heritage sector. This is in order to combine standard measures of economic contribution with social and/or cultural values to ensure that the full impact on welfare, sustainable growth and long-term standards of living is fully accounted for.[footnote 13] Therefore, as well as valuing the sector’s economic contribution (for example, productivity and jobs), [footnote 14] the CHC approach will also look to value benefits (as well as disbenefits) that may not already be included in existing economic statistics, including, but not limited to, health, education and social cohesion, alongside dimensions of cultural value, such as aesthetic, emotional, spiritual, historical, symbolic and authenticity value.
This is consistent with HMT Green Book (2022), which defines the welfare approach as:
The appraisal of social value, also known as public value, is based on the principles and ideas of welfare economics and concerns overall social welfare efficiency, not simply economic market efficiency. Social or public value therefore includes all significant costs and benefits that affect the welfare and wellbeing of the population, not just market effects. For example, environmental, cultural, health, social care, justice and security effects are included. This welfare and wellbeing consideration applies to the entire population that is served by the government, not simply taxpayers.
The CHC programme also aligns with the Office of National Statistics and United Nations work on moving Beyond GDP.[footnote 15] This is a holistic view on how society is doing, beyond purely economic measures, to ensure decisions fully account for their impact on society and the natural environment.
Alongside the overarching framework, DCMS and its arm’s length bodies (ALBs) are looking to develop:
-
a bank of evidence and values for a range of culture and heritage assets, including economic, cultural and heritage values.
-
supplementary guidance to the Green Book that can be used in policy and project appraisal and evaluation, where there is need for organisations to undertake appraisal (SCBA), evaluation, and/or provide a strategic rationale for intervention.
-
a longer-term ambition of developing a set of Culture and Heritage Capital accounts (see Section 4.5),[footnote 16] consistent with the approach taken by the Office for National Statistics (ONS) for inclusive measures of growth and moving beyond GDP, based on the inclusive wealth framework, set out in Dasgupta & Maler (2000).[footnote 17]
Figure 1 sets out the three pillars of the CHC programme in which DCMS and ALBs will deliver these outputs. These are the conceptual framework, guidance for appraisal (SCBA), evaluation, and National Culture and Heritage Capital accounts.
Figure 1: The Culture and Heritage Capital Programme

SCBA and national accounts are tools used to address different policy questions - see Box 1 for the differences between the two. Guidance for appraisal and evaluation allows central and local government, cultural organisations and practitioners to appraise, or demonstrate the value of, specific policies regarding culture and heritage assets without the need for costly and resource-intensive primary research.
SCBA should always be conducted in a proportional way - in some cases it may be more appropriate to use different variations of SCBA. For instance, Social Cost-Effective Analysis can be applied when socially agreed outcome levels need to be achieved. HM Treasury’s Green Book provides guidance to help make a decision on the most suitable method. This is particularly important when making the case for an investment that requires full valuation of costs and benefits, and an understanding of value for money to the public.
However, SCBA should also sit alongside a wider set of evidence that can inform decision making, and should not replace, for example, existing artistic decisions and their objectives, but instead provide an additional tool to allow for improved articulation and understanding of the value of culture and heritage in decision making. Combining qualitative and quantitative evidence (mixed methods) and expert opinions are also still important, and play a role in strategic cases to complement SCBA where monetisation is difficult. They can also provide more robust appraisals and evaluations where SCBA can not capture the full costs and benefits to inform decision making.
Accounts, on the other hand, help track stocks and flows of assets in physical quantities and values over time. A set of Culture and Heritage Accounts would provide a ‘big picture’ view of the state of culture and heritage assets in the UK, and help understand whether CHC assets are being managed sustainably. Decision makers are likely to ask several types of questions regarding the management of CHC and therefore a suite of tools, from specific SCBA guidance to national accounting methods, are required.
Developing a comprehensive set of National Culture and Heritage Capital Accounts, a longer-term ambition of the programme, will help centre sustainable management of CHC in decision making through systematic, standardised and regular assessments of the contribution of culture and heritage to the economy. CHC accounting will help to measure, value, monitor and communicate the state of culture and heritage assets, bringing together a coherent body of physical and monetary information on the assets themselves and the flows of services they supply (see Section 4.5 for more information on the CHC approach to capital accounting).
Box 1 sets out the differences between SCBA and capital accounting.
Box 1: Differences between social cost-benefit analysis (SCBA) and capital accounting
| Difference | SCBA | Capital accounting |
|---|---|---|
| Scope | Assesses the impact of different interventions (options) on social welfare. All relevant costs and benefits are valued in monetary terms, unless it is not proportionate or possible to do so.[footnote 18] | Used to measure, value, monitor and communicate the state of CHC assets over time within a given boundary.[footnote 19] Not specific to a particular policy. Works at various spatial scales. |
| Focus | Informs decision making for specific policy or spending interventions by appraising an intervention’s overall impact on social welfare against its costs. | Informs the strategic context, and will be ongoing and repeated. Production costs not included. |
| Who | Can be used by organisations that need to reflect the costs and benefits of culture and heritage to understand value for money, interventions and options analysis. For example, government and other public sector economists or analysts at national and local level, and private practitioners that are advising or undertaking appraisals and evaluation of projects that involve culture and heritage. | Can be used by organisations that need to assess and monitor the state of CHC assets which can change over time. For example, government and other public sector economists or analysts, and private practitioners that want to understand the strategic context of assets. |
| Valuation concept | Reflects welfare values. | Based mostly on exchange value (values that reflect prices were a market to exist). However, welfare values can be accounted for where appropriate. |
See Section 4.5 for more information on capital accounting.
Chapter 3 of this publication provides a greater discussion of the overarching CHC framework; while the framework can be used to articulate the impact of culture and heritage interventions, a capitals approach is also taken to help inform the continued development of the framework. However, it should be noted that the CHC Framework is still very much in development and subject to change.
Chapter 4 of this publication is aimed at practitioners looking to understand how to implement the latest research to incorporate CHC into economic appraisals and evaluations and researchers who would like to contribute to future research and address evidence gaps. While this is aimed at people with some existing knowledge or experience in appraisals and evaluations, this chapter will also help anybody who is interested in understanding how to articulate these economic-led methods when making the case for culture and heritage investment and management strategies.
The cultural, creative and heritage sectors make up a set of interrelated sectors that together form an ecosystem. As set out in the executive summary, while this publication uses the terms culture and heritage, this approach also includes the wider creative industries. However, for the purposes of this publication the term culture and heritage will be used.
2.2 Why measure the value of culture and heritage
As set out in Valuing Culture and Heritage Capital: a framework towards informing decision making (2021), HM Treasury’s Green Book recommends expressing the full costs and benefits of a proposal in monetary terms, known as Social Cost Benefit Analysis (SCBA).[footnote 20] In the public sector, SCBA is used to quantify the effects of a policy or project on UK social welfare. HM Treasury’s Green Book provides guidance and theoretical foundations for instruments of public economics, including appraisal, to inform decision making.
To ensure that the preferred policy option delivers value for money and maximises public welfare relative to alternatives, all benefits and costs to society need to be included in SCBA, not just financial benefits, for example wages, and other standard measures of economic output, such as productivity. In fact, standard economic measures are an incomplete measure of public welfare and value added, as they do not take into account assets and services that do not have market prices.
Valuation enables comparisons of interventions supporting culture and heritage that deliver a wide range of benefits to different people. Through converting the value of these benefit flows into a common monetary metric, valuation enables like-for-like comparisons. This ensures resources are allocated to projects and programmes that maximise public welfare and therefore value for money. Table 2 outlines how a Culture and Heritage Capital approach (including both SCBA and capital accounting) will aid decision makers.
Table 2: The benefits of a CHC approach to decision makers
| SCBA | Capital accounting |
|---|---|
| Articulate the impact of specific culture and heritage projects or interventions in a consistent way, aligned with language used in public policy, such as HMT’s Green and Magenta Books. | Monitor and evaluate the quantity, extent, condition and value of culture and heritage assets over time, including changes to stocks and flows. |
| Significantly reduce the risk of impacts on culture and heritage (whether monetised or not) being ignored in decision making. | Assess the value of future services provided by an asset. |
| Enable a more comprehensive SCBA and risk assessment, and allow for a stronger strategic case (case for change) to be made for investment, particularly where SCBA is required by funders. | Identify priority areas for investment, and inform resourcing and management decisions. |
| Facilitate a more innovative approach to identifying policy solutions. | Highlight links with economic activity and pressures on CHC assets. |
| By providing a more thorough assessment of impact, SCBA enables more efficient use of resources (value for money). | Provide a common framework to bring together scientific, economic and social evidence with analysis for a particular subject or place. |
| Promote transparency and accountability in the decision making processes. | Understand the links between different types of capital. |
At the Valuing Culture and Heritage Capital Conference in 2022,[footnote 21] DCMS set out the following important points regarding the CHC Programme:
-
The framework and guidance on valuation techniques is not just for the public sector, but is also applicable to private sector organisations that want to demonstrate their full value to society.
-
It is relevant to decisions that affect culture or heritage outside of the sector, where SCBA is used for decision making; for example, in transport planning and place-based funds. In these situations, culture and heritage investments are often undervalued, or not valued at all, putting them at a disadvantage when it comes to decisions that use SCBA.
-
It enables use of a more comprehensive evidence base to inform decision making. The CHC approach should be used in conjunction with a wider set of evidence, for example, expert opinions, case studies and qualitative approaches in decision making processes. CHC provides another approach to articulating value, using similar approaches employed for health, the environment and crime.
-
The Programme is developing an economic led multidisciplinary approach, similar to the Natural Capital approach. While the aim of the CHC Framework is to use an economic perspective to help inform decision making and articulate the contribution of culture and heritage on UK social welfare (which should include benefits, disbenefits and costs), it needs to be informed by other disciplines, for example, arts and humanities, social sciences, and physical and environmental sciences. Therefore, through the CHC programme, AHRC and DCMS have funded six multidisciplinary projects that include researchers from social sciences, arts and humanities, and heritage science.[footnote 22]
3. The Culture and Heritage Capital Framework - the stocks and flows model
DCMS’ 2021 Culture and Heritage Capital Framework set out a high-level systems approach to demonstrate and increase understanding of how culture and heritage assets contribute to achieving the outcomes we seek as individuals and society.
‘Embedding a Culture and Heritage Capital Approach’ provides further developments of this framework. This will evolve through consultation with the sector, particularly through the AHRC and DCMS funded research programme, launched in 2023.
Figure 2: The Culture and Heritage Capital Framework[footnote 23]
In the CHC Framework, culture and heritage assets (for example, an art collection, historic building or theatre production) are the “stock”. These stocks provide “flows” of CHC services (or disservices) over time. Services, along with production, are inputs to diverse benefits (or disbenefits) to society - some services have direct benefits, while others produce benefits when they are combined with other forms of capital (such as human or natural processes).
The stock of CHC assets at any point in time is determined by investment in the creation and maintenance of assets and their services, as well as the negative effects of pressures. Pressures such as environmental change can cause the asset to degrade over time, as well as negatively affecting the services provided by an asset and/or the demand for those services. However, these may be mitigated by interventions such as effective management.
This means the preservation and conservation of culture and heritage capital is an important component of a sustainable socioeconomic system.[footnote 24] However, in some instances, degradation may result in new or altered services and benefits.[footnote 25] The CHC framework could help better understand and support those changing services (for instance, when an archaeological site is excavated).
The Natural Capital approach has influenced the development of the CHC Framework, specifically the ‘Enabling a Natural Capital Approach guidance’ published by the Department for Environment, Food and Rural Affairs (DEFRA).[footnote 26] From a theoretical point of view, the parallel between the two capitals has been successfully used in recent decades to interpret in economic terms the key characteristics of cultural heritage.[footnote 27] While there are similarities between Natural Capital and CHC, and instances where Natural Capital assets overlap with culture and heritage assets, culture and heritage has distinct and unique stocks and services flows that must be accounted for, and measured in conjunction with those natural environment service flows. For example, authenticity services such as historical significance, uniqueness, symbolism, and many others (see Table 4).
The Natural Capital approach has been developed over more than a decade, and there is still no complete consensus on the framework. This is expected to be the case with the CHC Framework, which is why this paper provides the beginning of an iterative conversation between DCMS, the sector and academia that is anticipated to evolve over time.
This framework has been informed by previous commissioned research. In 2023, DCMS commissioned IPSOS to undertake a review of the literature around existing literature on cultural capitals. Culture and Heritage Capital (CHC) Proto-Typology provides a further in-depth review of:[footnote 28]
-
Contributions from Natural Capital and cultural studies, to provide further insights on the types of cultural and heritage services which should be captured in a CHC typology. The contributions include The Economics of Ecosystems and Biodiversity (TEEB) classification[footnote 29] and the most recent version (5.1) of the Common International Classification of Ecosystem Services (CICES).[footnote 30] These are standardised frameworks for classifying and describing the benefits received from ecosystems.
-
Three alternative models of proto-typologies, reflecting the fact that the Lawton et al (2024) study aimed to open doors and set out options, rather than to posit a single finalised proto-typology, which could be explored in future projects. These include one based on the approach from natural capital, one bespoke model reflecting the understanding of value from the arts and humanities, cultural studies and cultural sector, and one based on a strategic practice perspective.
-
Recommendations for future research for each of the three proto-typology options.
The framework has been further developed beyond Lawton et al (2024), through additional evidence collection and feedback from the CHC steering group, Advisory Board and discussions with stakeholders. DCMS acknowledges the systems-based approach, as set out in Figure 2, has meant simplifying complex processes and in some cases, the flows of services and benefits are hard to articulate in words. However, this simplification is necessary in order to produce something that can then be usable in practice.
The following sections are not exhaustive lists; we also recognise that CHC is a conceptual approach that may not be relevant for all purposes, and the language used may not always resonate with all groups. We also expect definitions of assets, services and welfare benefits to evolve following feedback and further discussion. If you have any feedback, DCMS would be grateful to receive this at chc@dcms.gov.uk.
3.1 Culture and heritage assets (stock)
At its simplest, a Culture and Heritage Capital (CHC) approach is about thinking of an asset, or set of assets, that embody culture or heritage. The ability of a culture and heritage asset to provide goods and services is determined by its characteristics, which could include, but are not limited to, condition, history or design. Defining these characteristics is more difficult for culture and heritage than for other forms of capital, as the services are often derived from how a person interprets or feels about their interaction with both tangible and intangible assets. Further research is ongoing to understand the relationship between the characteristics of a culture and heritage asset, and the services they provide.
DCMS is taking an assets-based approach, consistent with the approach taken by the Natural Capital Committee. Some assets are geographically fixed and long-lasting, such as a historic house or listed building, or mobile such as a stream train; others such as museums, art galleries and archives are fixed buildings that house and display collections which are themselves drawn upon to be loaned for exhibitions elsewhere; still others are art forms such as music, theatre and dance whose individual productions are ephemeral; while some have no physical existence, such as intangible heritage.
DCMS has grouped culture and heritage assets into eight broad categories (see Table 3). These have been kept deliberately high level, and while Table 3 includes many examples under each category, these are not exhaustive so the focus should be on the broad category types. Over time these categories will be refined to allow for a more comprehensive and applicable asset categorisation, particularly through the DCMS/AHRC funded research Developing a taxonomy for Culture and Heritage Capital (see Section 5.1).
At this stage of development there are overlaps between asset classes, for example, a museum collection housed in a listed building. In some cases, overlaps might be important to acknowledge, as some assets may form an ensemble, which together provide greater value, such as a historic high street. Further research will be required to understand the overlaps.
With some asset categories, there are grey areas that must be acknowledged. For example, digital assets could be classified as sub-categories of other asset types, such as collections. Similarly, intellectual property and copyright could be a way to govern the use and attribution of assets, and rather shape the service flows and resulting benefits provided, much like permits in Natural Capital. Therefore, this list requires further discussion and research, and may be updated in the future.
DCMS also recognises that some asset definitions are often determined by people and communities. Therefore, some assets may be considered ‘cultural’ but are not present in Table 3. There may also be new and emerging assets, especially in the digital space, which are missing. DCMS is interested to hear if any assets may be missing or incorrectly defined.
Table 3: Culture and heritage assets
| Asset | Description | Examples |
|---|---|---|
| Built historic environment[footnote 31] |
Buildings and structures of heritage or historical significance and/or use. | Historic buildings and structures Structures of significance including high streets, sports heritage, places of worship, other recreation buildings and skylines. |
| Cultural venues and production facilities | Assets that provide venues for cultural activities, and culture and creative production. | Cultural venues including theatres, cinemas, galleries, concert halls, libraries, museums, and other heritage attractions. Production and post production facilities, for example, film, games, music, visual arts, theatre and dance studios.[footnote 32] |
| Historic landscapes | Land and nature of cultural, and/or historical significance. | Landscapes (including protected landscapes such as national parks), field-scapes, seascapes, woodlands, and views. Designed cultural landscapes such as parks, gardens and trails. Land used for cultural or creative activities (for example, festivals). Archaeological sites and deposits, battlefields, and shipwrecks. |
| Collections and archives | Managed groups of objects (both movable and immovable) with cultural, heritage and/or historical interest, which may have a store of knowledge. | Archives, library art, museum collections, plaques, and steam trains. |
| Creative & artistic works | Creative or artistic outputs by individuals or groups. | Paintings, crafts, sculptures, textiles, fashion, and photography. Film, TV, radio, music, video games, and publications. Theatre and dance productions, exhibitions, and festivals. Associated copyright, performance, design, and other IP rights. |
| Digital assets[footnote 33] | Digitalised collections, archives and creative / artistic content, as well as born-digital content. | Digital archives, digital collections and online creative content. |
| Intangible heritage | Cultural heritage that is living and practised. | Traditions and social practices, including storytelling, folklore, performance, customs and crafts. |
| Creative and cultural knowledge[footnote 34] | Creative and cultural skills, abilities and knowledge, and the information and knowledge required to safeguard it. | Skills and knowledge that enable the creation of creative and artistic content (for example, drawing, painting, designing, writing, singing, dancing, ceramics, weaving and glassmaking). Knowledge of culture and heritage and creative practices (contemporary and historical). |
3.2 Culture and heritage services
Culture and heritage assets can be said to create a flow of services: by understanding the nature of an asset, and its context, it is possible to define the diverse ‘flows’ of services and the benefits they provide. Services can be described as actions, processes, attributes or qualities that lead to benefits, both directly or indirectly, perceived and experienced by society. Services can be produced directly from an asset or combined with other capitals, such as human capital, through production.
This section provides an outline of potential services to be included within the CHC framework. For a further discussion of service definition please see accompanying research by Lawton et al (2024).[footnote 35] There is currently no agreed definition for cultural services. However, the basis for many of the services outlined in this document is Throsby (2003), who defines cultural capital on the basis of its cultural value.[footnote 36]
Throsby writes:
The characteristics of cultural goods which give rise to their cultural value might include their aesthetic properties, their spiritual significance, their role as purveyors of symbolic meaning, their historic importance, their significance in influencing artistic trends, their authenticity, their integrity, their uniqueness, and so on.
These services focus predominantly on those that involve culture and heritage. They acknowledge that culture and heritage interconnects with individuals, society and the environment in complex and diverse ways.[footnote 37]
Table 4 sets out eight broad categories of cultural and heritage services. This includes, for example, aesthetic and authenticity services which are part of shaping places in terms of character, attractiveness, design, brand and distinctiveness. Communal and identity services drive place based relationships through diverse cultural expressions, traditions and histories that contribute to a community’s identity and sense of belonging. Knowledge services, both formal and informal learning, involve the acquisition, creation and dissemination of knowledge and learning that supports personal development, inspiring creativity.[footnote 38]
It is important to note that the table does not provide a definitive list or categorisation of services, nor does it replicate any one of the three proto-typology options presented in Lawton et al (2024). Rather, it sets out a broad set of service categories informed by the underlying CHC proto-typology work in Lawton et al (2024), and will be subject to further development, drawing on the CHC Programme and other research. Therefore, while Table 4 includes many examples under each category, similarly to the asset definitions, focus should again be on the broad category types.
Services can not only be hard to measure but also hard to define, and must therefore be acknowledged in other ways; for example, using qualitative and expert evidence. The expectation is not to separate and monetise each individual service, but instead allow for the identification and understanding of welfare impacts. During monetisation, many of the examples presented in the table will be grouped together, and future research will allow us to understand these overlaps (see Section 4.3 for more information on economic valuation).
As such, some of these service types will be combined until further in depth work has been carried out. DCMS will be looking for the AHRC and DCMS funded research project Developing a taxonomy for Culture and Heritage Capital to further iterate on this approach. The project will also tackle issues of overlap between categories (for instance, communal and identity services), and the links to associated benefits outlined in Section 3.3.
Condition of assets is anticipated to be a key characteristic, as this will impact the flow of services the asset can provide. Albeit a complex topic, a recent DCMS publication outlined how heritage science could be used to assess condition and the link to economic valuation.[footnote 39] This approach looks to estimate the potential loss of welfare from delaying or stopping conservation, protection, repair and/or maintenance of assets, including for intangible assets such as skills and traditions.
However, conservation is defined as the management of change, and in many instances it may not be possible, or desirable, to maintain a constant condition. In such circumstances CHC could become an important tool to help navigate how benefits can be realised by better understanding the services and potential services of assets in different conditions.[footnote 40]
Table 4: Culture and heritage services
| Service | Description | Examples |
|---|---|---|
| Aesthetic services[footnote 41] | Provide individuals with sensory, emotional and intellectual stimulation as a result of the asset’s appearance - design, beauty, and architectural character and artistic endeavour.[footnote 42] | Aesthetic enrichment, architectural character, attractiveness, beauty, captivation, congruence, design, distinctiveness, escapism, pleasure, reflection, spirituality. |
| Authenticity services[footnote 43] | Considers authentic value of culture and heritage assets, derived through their meaning, existence and historical significance, and reflect a unique and irreproducible character, meaning identity, symbolism and significance. | Atmosphere, distinctiveness, experiences, historical significance, inheritance, meaning, motivation, symbolism, uniqueness. |
| Communal services | Reflect the qualities of the relationships between humans and culture and heritage that foster a sense of identity, belonging and pride. | Attachment, civic engagement, communal meaning, community identity, networks, peace, political dialogue, reflection, sanctuary, social bonding, social connectedness and contact. |
| Inspirational and creative services | Services that inspire and motivate individuals, providing satisfaction and information through performing, celebrating and promoting culture and heritage. | Aspiration, captivation, creativity, curation, design, escapism, expression, hope, imagination, innovation, intellectual exploration, intellectual stimulation, motivation, pleasure, reflection, resonance, spiritual uplift. |
| Identity services | Recognise, protect, and promote diverse cultural expressions, traditions and histories that contribute to a community’s identity and sense of belonging. | Connectedness, cultural interpretation services, curiosity, empathy, empowerment, inquisitiveness, introspection, purpose, reflection, spiritual meaning, traditions, understanding of diverse cultures. |
| Knowledge (educational) services | Formal and informal learning that involves the acquisition, creation and dissemination of knowledge and learning that supports personal development, creativity and innovation. | Access, comprehension, education, flourishing, historic understanding, knowledge sharing, memory, research and development, skills development, teaching. |
| Health services | Services that improve overall health, quality of life and mental wellbeing of individuals, providing supportive and preventative interventions. | Physical and mental health services, wellbeing practices. |
| Environmental services | Services provided through the interactions of culture and heritage with nature (including natural resources and natural processes and functions underpinning them).[footnote 44] | Diversity in species, habitat, reductions in flood risk and soil erosion, removal of urban air pollution by trees, settings for recreation, water supplies and regulation. |
Most culture and heritage assets are produced by humans and therefore actions, processes, production and interventions can play an even greater role in enhancing their impact.
Some culture and heritage services are currently captured within the Natural Capital framework. We acknowledge that natural assets and culture and heritage assets are often intertwined. Therefore, some environmental services have been included within the culture and heritage services framework to ensure we are capturing the full spectrum of benefits.
Interactions with the Natural Capital Framework (including potential gaps and overlaps) will need additional consideration to resolve uncertainty about how to combine the CHC and Natural Capital Frameworks. The relationship and practical integration between the two will be explored as part of an AHRC/DCMS Research Programme project led by Dr. Amy Binner titled Understanding the Value of Outdoor Culture and Heritage Capital for Decision Makers.[footnote 45]
Another category that does not yet feature in Table 4 is capital services. These are defined as the flow of productive services from an asset, for example, service flows from a building including floorspace accommodating recreation activities or employment space. Further work is needed to understand how these are incorporated into the framework, and as such, could be added at a later date.[footnote 46]
A further category of services that has been discussed with stakeholders has been conservation, maintenance, preservation and interpretation. While these may not produce outputs for final consumption or production, they are essential for the functioning of other services denoted in Table 4. Therefore, it is our opinion that these would be better classed as inputs, not services, within the framework.
3.3 Services create benefits (flows) - welfare impacts
Goods and services produced by culture and heritage assets provide traded and non-traded benefits (or disbenefits) to people. These include, for example, improving wellbeing, increasing knowledge, and further spillovers to the wider population, such as contributing to a more productive workforce. Some services can also create dis-benefits; for example, a theatre in poor condition can be perceived to be unattractive (negative aesthetic services), while identity services can impact community cohesion.
The values of such benefits can be estimated using market and non-market valuation techniques. Once monetary values are estimated for the flows, it is possible to estimate the value of the asset as a whole by forecasting values over time, and calculating their present value.[footnote 47] However, it is changes to these flows that are the focus of valuation in appraisal.
Table 5 shows the culture and heritage service categories and the final welfare effects to be valued and monetised in SCBA. These have been developed using a distillation of the outcomes laid out in the proto-typology options in Lawton et. al (2024), as well as DCMS expertise. This table does not provide a definitive list of welfare benefits, and will be subject to further development. In many cases, services will have similar benefits flows, for example economic outcomes and wellbeing may flow across many services.
However, there may also be certain values that cannot be quantified, let alone captured using economic valuation. Such benefits still need to be identified so current approaches will need to be connected to arts and humanities to understand the link between assets, services and welfare benefits.
Equally, some of these welfare effects may overlap, so should not be aggregated and attributed to the asset value in their entirety, as this will lead to double counting. Similarly, most valuation techniques will capture multiple services and welfare effects, and isolating the value of each individual welfare effect will be difficult. Further research will be undertaken to understand the extent to which these welfare effects are monetisable and overlapping, as well as what different economic valuation methods are capturing - for instance, the CAVEAT: Triangulation of Methods project.
Table 5 should not be interpreted as just the benefits arising from culture and heritage services. In some cases, these can also be disbenefits where interventions may have the opposite effect on welfare, e.g. reducing wellbeing or social cohesion, or increasing pollution. These costs also need to be captured in SCBA.
Table 5: Welfare outcomes of culture and heritage services
| Service | Associated welfare outcomes |
|---|---|
| Aesthetic services | Emotion, employment, enjoyment, final production of goods and services, happiness, income, mental and physical health, self-esteem, wellbeing. |
| Authenticity services | Creativity, emotion, employment, enjoyment, final production of goods and services, happiness, income, mental and physical health, identity, nostalgia, wellbeing. |
| Communal services | Altruism, belonging, bequest, community identity, inclusion, national identity, pride in place, social cohesion, trust, wellbeing. |
| Inspirational and creative services | Emotion, employment, enjoyment, final production of goods and services, happiness, income, personal development, productivity, wellbeing. |
| Identity services | Attachment, belonging, emotional development, developing new knowledge, inclusion, personal development, pride, sense of identity. |
| Knowledge (educational) services | Educational attainment, employment, final production of goods and services, income, innovation, non-cognitive skills, productivity, skills and qualifications. |
| Health services | Increased physical and mental health, personal and community wellbeing, productivity, quality of life. |
| Environmental services | Diversity in species, improvements in drinking water supplies and quality, reductions in air pollution, reductions in impacts of flooding, resilient biodiversity. |
These welfare effects should be monetised using appropriate economic valuation methods and metrics where possible, as set out in Sections 4.3 and 4.4, respectively.
4. Application of Culture and Heritage Capital
4.1 Culture and Heritage Capital in policy or project appraisal
This section is consistent with, and builds on, HM Treasury’s Green Book. It provides guidance on how the Culture and Heritage Capital (CHC) approach can be applied at each stage of the appraisal cycle (rationale for intervention, options appraisal, and assessing impacts) to help answer specific policy questions or provide social cost benefit analysis (SCBA) to different interventions. During appraisal, the risks, opportunities, costs, benefits, and uncertainties should be identified. Before taking this approach it will be important to understand who the analysis is for, and how it will be used within the decision making process. This will ensure that the approach taken is proportional and meets the needs and context in which decisions are being made.
While there are still evidence gaps, which can limit the full application of SCBA, the CHC Programme aspires to fill these gaps and ensure all impacts are assessed when considering culture and heritage interventions. The CHC Programme will provide sector specific guidance that does not currently exist, despite guidance already existing for crime, the environment, health and transport, and allow cultural organisations to undertake SCBA without the need for costly primary research. Current guidance and research is available on the DCMS, ACE, and HE CHC Portals.[footnote 48]
This chapter is aimed at practitioners looking to understand how to implement the latest CHC research into economic appraisals and evaluations, and researchers who would like to contribute to future research and address evidence gaps. While this is aimed at people with some existing knowledge or experience in appraisals and evaluations, this chapter will also help anybody who is interested in understanding how to articulate these economic-led methods when making the case for culture and heritage.
Incorporating CHC into appraisal of proposed projects and policies supports a range of policy goals. It enables more comprehensive appraisal, which considers how proposals affect stocks of culture and heritage assets directly, and how they impact the benefits those assets and their services provide to society (both positively and negatively). The purpose of estimating monetary values of impacts on benefits of CHC is to place all costs and benefits of the policy or project into the same ‘unit of account’, meaning pounds and pence, to ensure they can be compared on an equivalent basis.
The use of CHC in economic appraisal is one tool for decision making, and should be used in conjunction with a suite of other options, such as expert opinions, case studies, qualitative and narrative approaches. This applies not only to the appraisal but other parts of a business case, particularly the strategic case, which plays an important role in setting out the evidence base and rationale for intervention. As such, this approach should aid, but not replace alternatives, such as artistic decisions. SCBA may be used to allow for improved articulation and understanding of the value of culture and heritage in decision making, where making the case for investment should include the full valuation costs and benefits and an understanding of value for money to the public where possible.
HMT’s Green Book should be consulted for greater detail on rationale, generating options (long and short lists) and undertaking appraisal and evaluation. This section provides key concepts for further context on the current and future outputs of the CHC programme.
Rationale for intervention
To ensure that public funding is being invested in projects and programmes that offer value for money and provide additionality, public sector interventions must be addressing a particular issue within the market, such as market failure or equity concerns.
Market failure can occur for several reasons. When present, markets may undervalue the benefits of culture and heritage, leading to an undersupply of goods and services and/or individuals undervaluing the benefits of engagement, leading to socially inefficient levels of demand. Where market failure exists, markets and individuals acting alone cannot be relied on to produce a socially optimum level of supply and demand. A strong rationale proposes government intervention will overcome market failure and increase overall societal welfare.
Culture and Heritage Capital is associated with several types of market failures which can justify government intervention. At the beginning of an appraisal, it is important to outline a strategic case for investment, which includes outlining the potential market failures the intervention is attempting to rectify. Annex A sets out a more detailed description of types of market failures, which include:
- externalities
- public goods
- information failure
- coordination failure
- market power
- merit goods
Alongside these market failures there might be equity considerations - this is the redistribution of resources to allow for greater levels of equity. Some groups may be targeted (for example age, race, gender, disability, employment status or socio-economic group) in pursuit of equity and fairness.
Government intervention in the absence of market failures can disrupt markets and reduce welfare, known as government failure. Government failure can also occur when the cost (such as expenditure or regulation) of intervention exceeds the benefits to society. This is why the identification of market failure is a necessary step in justifying a policy intervention, but it is not sufficient on its own. To prove that an intervention is worthwhile, there needs to be a body of evidence which verifies the market failure and illustrates the impact that results from intervention. A key element of this is establishing additionality, that is, showing that the impacts derived are greater than those that would have occurred without government intervention and therefore benefits of provision outweigh the costs.
Generating options
Where enhancing or protecting Culture and Heritage Capital is the objective of policy or spending (for example, the restoration or redevelopment of a museum), the standard Green Book approach to identifying a range of options applies.
As set out in the Green Book, a longlist of possible options should be generated, which can be filtered down to a shortlist suitable for detailed social cost benefit analysis. Guidance can be found in the Green Book - supplementary guidance specific to culture and heritage based options and how approaches can support policy goals will be developed in due course.
Assessing impacts
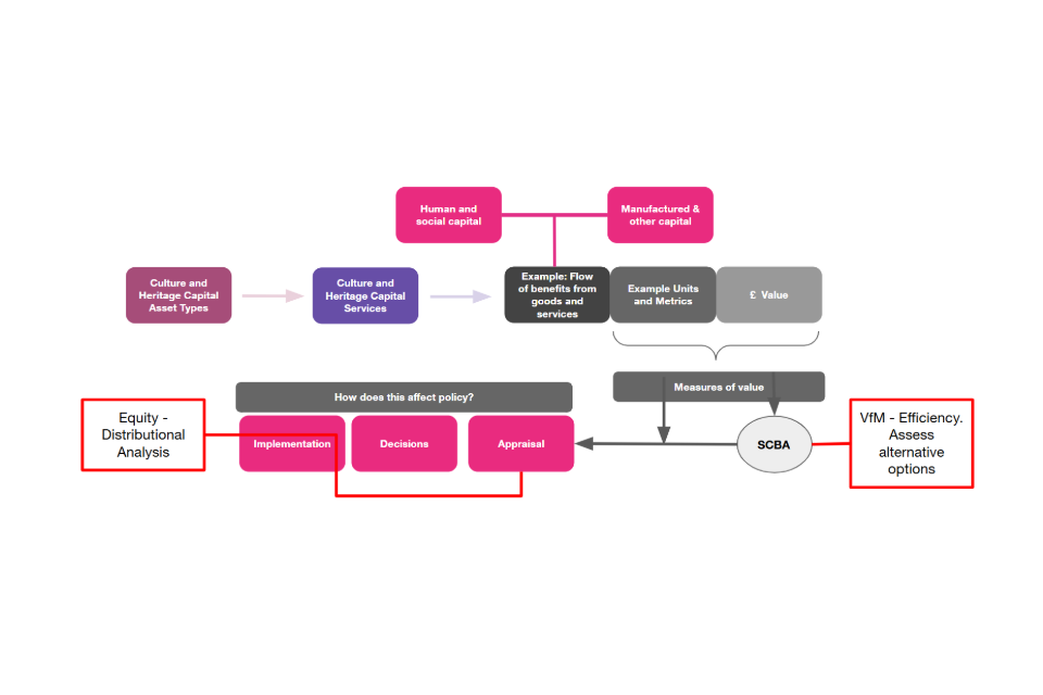
A stocks and flows model has been adopted for the Culture and Heritage Capital (CHC) framework, as set out in Figure 3 and explained in Chapter 3. The approach demonstrated how an asset, or set of assets, that embodies culture and heritage, contributes to achieving the outcomes sought as individuals and society, and how these benefits are captured.
Figure 3 - The Culture and Heritage Capital framework[footnote 49]

The following steps can be used to guide the assessment of how a proposal may affect culture and heritage assets, what it means for welfare, and how these effects can be valued. They do not intend to provide detailed guidance on how to write a full SCBA or business case - the HMT Green Book should be consulted when preparing appraisals and business cases.
Step 1: Consider the culture and heritage assets
The first step is to understand the relevant culture and heritage assets that may be affected or contribute to outcomes associated with the specific proposal or intervention. These assets, for instance a museum or art collection, are the stock (the broad categories of assets are set out in Section 3.1.
Step 2: Consider the culture and heritage services
As aforementioned in the stocks and flows model in Section 3.2, culture and heritage assets provide services to society (for example aesthetic services). It is important during appraisal to consider the full range of services provided to fully articulate the impact of an intervention. For instance, a museum can provide aesthetic, authenticity and educational services, amongst many others.
Defining these characteristics is more difficult for culture and heritage than for other forms of capital as services are often derived from how a person interprets or feels about an asset. Examples of services are outlined in Table 4. Step 1 and 2 facilitate the identification and assessment of welfare effects in step 3.
Further research is needed to identify a comprehensive range of goods and services provided by culture and heritage assets, and to understand the relationship between the characteristics of assets and the services they provide. This will be taken forward as part of the AHRC/DCMS Research Programme (see Section 5.1).
Similarly to the assets, definitions of services will also evolve over time, and should only be seen as a guide. We would also like these to be informed by real world application. If you have any feedback, DCMS would be grateful to receive this at chc@dcms.gov.uk.
Step 3: Consider the welfare impacts
Once the appropriate services are outlined, this helps facilitate an assessment of the benefits provided by them, and the welfare effects attributable to the services over time. An important step in this approach before monetisation is to measure the change created by a proposed intervention through metrics (for example, users, employment, wellbeing) and wider qualitative and quantitative evidence. It is the marginal impacts and changes to these benefits with respect to the counterfactual which are the focus of valuation in appraisal. For instance, if an intervention is focused on improving the services provided by an asset, only the additional benefit provided by the proposal above the status-quo (or ‘do nothing’ option) should be considered.
Step 4: Monetise the welfare impacts
SCBA requires that benefits are estimated in monetary terms where feasible, to ensure they are in the same unit of account as costs. As set out in Figure 3, where possible, each outcome will be linked to a specific metric to consistently monetise the welfare impact. However, the extent to which this is possible will depend on the outcome, and further research is required to understand potential overlaps and interlinkages. Section 4.3 discusses potential methods for economic valuation and monetisation of benefits produced by culture and heritage assets, as well as potential metrics for consistent measurement.
As set out in HMT Green Book, as part of a shortlist appraisal, proportionate effort should be made to monetise the significant costs and benefits of each option. Economic valuation assumes we know what is to be valued, but in some cases there might be assets and services that are not fully understood and outcomes from loss or enhancement are uncertain. DCMS also recognises the CHC Programme is in an early stage, so some benefits are still unquantifiable and/or unmonetisable.
However, it is important to still record and present all services and benefits as part of the appraisal, even if they cannot be quantified and/or monetised at this stage, to present a balanced assessment. Significant unmonetisable values that are important enough to affect key choices about options should be considered at the longlist stage. At the shortlist stage unmonetisable values should form part of the consideration for determining the preferred option and set alongside the net present social value (NPSV).[footnote 50]
It is also important to consider distributional impact, and the spatial nature and scale of impacts as per HM Treasury’s Green Book guidance on distributional, equalities and place-based analysis, such as whether impacts are localised or widespread (for instance, national, regional or local). Distributional analysis is important where there may be significant redistributive effects between different groups within the UK, and plays a key role in understanding who is affected by interventions.[footnote 51] More specific supplementary guidance on implementing place-based CHC approaches will be developed in due course.
Step 5: Project future benefits across the asset’s life to estimate total asset value
To make effective decisions about culture and heritage assets, it is necessary to consider the likely timeframe of effects (immediate, short term, or longer term), to assess how interventions will impact the total value that the asset provides to individuals and society over its lifetime. This is done by projecting annual monetary values calculated over the relevant time period and discounting appropriately, using HM Treasury Green Book discounting guidance.[footnote 52] As noted in the CHC Scoping Study[footnote 53] it could be argued that, for some CHC assets, due to their irreplaceability and potentially increasing value with time, a specific set of discount rates is required. This will be explored as part of the Programme (see Section 5.3).
However, the ability of culture and heritage assets to provide services across their lifetimes is determined by characteristics including condition, their history or design, and other factors such as the length of the policy or intervention. To assess condition and quality, the CHC Programme will bring together economic methodologies and the work of heritage scientists, who are best placed to estimate the impact of conserving assets, and therefore rates of degradation and irreversible loss.
Following these steps will allow users to undertake value for money assessments that can feed into appraisal, decision making and implementation of the policy.
4.2 Monitoring and evaluation with Culture and Heritage Capital in mind
According to HM Treasury’s Magenta Book, evaluation involves understanding how an intervention has been, or is being implemented and what effects it has, for whom and why.
It is important to consider the monitoring and evaluation strategy at the beginning of an intervention. The risks, opportunities, costs, benefits and uncertainties identified during appraisal should inform the evaluation. For instance, appraisals can identify expected impacts and inform data collection required for monitoring and evaluation. Learnings from previous similar projects, as well as findings from ongoing evaluations can also improve and inform evaluations.
The stocks and flows model (see Chapter 3), including the assets, services and benefits, while not a theory of change, can help in its development . Theories of change identify how and why an intervention is expected to lead to specific change, the anticipated final benefits, the associated risks, assumptions and the importance of context in delivering final benefits.
Interventions linked to CHC are often complex and require innovative monitoring and evaluation methods. The evaluation strategy developed should generate and/or confirm values set out in the appraisal. These should then be used in subsequent appraisals and decision making, strengthening the evidence base further.
Specific monitoring and evaluation guidance for CHC will be made available as the Programme develops. In the meantime, supplementary guidance to the Magenta Book is available, providing guidance on tackling this challenge.[footnote 54]
4.3 Economic valuation of culture and heritage
Economic valuation methods measure how much an asset, product, activity or service is worth in terms of the benefits that are experienced or enjoyed by individuals or organisations. Traditional market methods for valuing culture and heritage, that is, things for which there is an observable market price, are readily available.
However, many of the benefits of culture and heritage are not (or only partially) supplied in private markets, so are not (fully) observable in market prices, for four main reasons:
-
Admissions are often subsidised and not reflective of market powers. For example, many culture or heritage assets are free at the point of use (e.g. some museums, libraries, or digital assets).
-
Heritage and culture are often consumable without entry. For example, admiring a historic house during your commute.
-
Individuals attribute value to culture and heritage without directly consuming it themselves (non-use value). How individuals interpret an asset or its services is also an important consideration for valuation.
-
Culture and heritage that forms part of the market sector often have a social and cultural value above the market price which are often not captured in the market price.
As previously mentioned, this can lead to culture and heritage often being undervalued in decision making, as market based methods only capture a small proportion of the full value of culture and heritage. There are many other social and cultural benefits (see Table 5 - for instance, health and wellbeing, education, use and non-use values, research and development) that are not accounted for in markets that must be valued.
Therefore, we must look beyond market prices to measure the full value of culture and heritage - known as ‘non-market values’. These are harder to identify than market values, but by observing individuals’ behaviour or willingness to pay through the application of non-market valuation methodologies, it is possible to uncover their full value.
The principal current valuation methods can broadly be split between ‘revealed preference’, ‘stated preference’, direct ‘wellbeing’, and cost based approaches. Knowing these methods and their advantages/limitations can help make better use of existing evidence.
One limitation that is important to be aware of is double counting between methods, and as such, some non-market valuation methods cannot be used in conjunction with each other and should be used with caution. For instance, there are known overlaps between contingent valuation (CV) and discrete choice modelling (DCM), wellbeing and CV, and quality adjusted life years (QALYs) and wellbeing adjusted life years (WELLBYs). Similarly, revealed preference methods (such as travel cost or hedonic pricing) can overlap with stated preferences (such as contingent valuation).
Therefore, it is important when presenting results in an appraisal to be clear how far economic valuation captures the full range of relevant effects. Similarly, most valuation techniques will capture multiple welfare effects (which are currently uncertain), and isolating the value of each individual welfare effect will be difficult, if not impossible. See Annex B for more detail on the various methods and their potential limitations.
Further research is required to understand the degree to which double counting and biases are present within each method, and whether the welfare value captured in these methods reflects the diverse range of benefits including improvements to health, wellbeing and education. In many cases, valuation methods will measure a range of benefits that individuals may not be aware of, either for themselves or others.[footnote 55]
As such, methodologies are being developed and further tested, as outlined in Chapter 5. The CAVEAT: Triangulation of Methods project (part of the AHRC/DCMS Research Programme), is hoping to understand the extent of these overlaps, which methods are most appropriate in different scenarios, and what each valuation method is actually capturing. Due to the current limitations with valuation techniques, some mitigations should be taken:
-
Optimism Bias - evidence shows that analysis is often overly optimistic about the outcomes that will be delivered by an intervention. Adjustments for optimism bias should be applied to reflect the level of uncertainty in the data or assumptions used to derive the economic benefits, in line with HM Treasury’s approach. Tables 7A and 7B in Supporting public service transformation outline confidence grades for costs and benefits, respectively.
-
Sensitivity Analysis - to test potential variation in key variables and assumptions used within an appraisal. It can demonstrate, for example, the robustness of results, changes in key assumptions required to change the preferred option, or find the break-even point of an intervention.
DCMS previously published a Rapid Evidence Assessment (REA) of culture and heritage valuation studies to assess the current state of the literature on valuing culture and heritage assets, and to compile a collection of studies that align with best practice. Some of this work is summarised in Table 6, and includes the typical non-market valuation methods used, as well as examples of evidence forming part of the CHC Programme. Please note the list of techniques and papers is not exhaustive, and Table 6 only includes research that DCMS (or its ALBs) have been directly involved in. The majority of studies to date have focused on stated preference techniques. Future work in the CHC Programme will also address revealed preference methodologies, including hedonic pricing and travel cost methods.
Examples and lessons from other relevant and cutting-edge valuation studies from outside of the CHC Programme will be considered, such as the Natural Capital Programme or the value of data assets.[footnote 56] DCMS are keen to hear about other projects that might have been undertaken; please contact the CHC mailbox at chc@dcms.gov.uk.
Table 6: Examples of evidence of the value of Culture and Heritage Capital
4.4 Metrics
In order to develop a consistent approach to monetising the benefits associated with culture and heritage, it is important to have an agreed set of metrics against which each associated benefit can be measured, as set out in Section 4.1 (step 3). Metrics will be developed over time, working with the sector and academics.
Metrics will capture changes in volumes and benefits before valuation takes place. For example, measures of engagement, subjective well-being, identity, social cohesion, and employment will be considered. This is important as it may be not feasible for each outcome or benefit to be monetised, particularly in the early stages of the framework development. These metrics can still demonstrate the desired change has been achieved, before any valuation takes place.
DCMS will be looking to the AHRC and DCMS funded research project Developing a taxonomy for culture and heritage capital to further develop the discussion of appropriate metrics for measuring culture and heritage. DCMS work on metrics will also be informed by ESRC funded research to develop a UK National Cultural Data Observatory,[footnote 58] and Culture Connect: Open Access Data Observatory for Devolved Culture Informatics[footnote 59].
4.5 An introduction to Culture and Heritage Capital accounting
National accounts provide detailed, systematic and comparable quantitative measures of economic activities within a country. The most common headline indicator produced by national accounts is Gross Domestic Product (GDP). However, GDP does not provide adequate information about the sustainability of a country’s economy – because, for example, it does not take into account depreciation of capital stocks, or the welfare of its inhabitants. It only captures market prices and misses environmental externalities, such as the value of home production or leisure. The Office for National Statistics has already developed a set of UK Natural Capital Accounts that the Culture and Heritage Capital Programme will look to emulate, going Beyond GDP.
The methods used (including valuation methods) need to be consistent with the System of National Accounts (SNA) to be comparable with other countries’ accounts and extrapolated across the United Kingdom. Note that guidance for accounting from the SNA differs in important ways from the Green Book guidance for project or policy appraisal because these are different tools addressing different questions, as discussed in Chapter 4.
Culture and heritage accounts can provide a strategic overview of the state and value of culture and heritage assets.
In particular, accounts can:
-
raise awareness of the importance of culture and heritage assets which offer real value to the individuals, communities and the economy
-
identify evidence gaps and priority areas for investment
-
monitor culture and heritage outcomes over time, identify key trends and dependencies to support target setting and encourage greater accountability
-
generate physical and monetary indicators which can facilitate accountability and transparency with stakeholders relating to the benefit and funding of CHC assets
-
highlight the value of non-market benefits (including drivers and main beneficiaries), and enable aggregation and comparison of culture and heritage services and assets at a national level
-
provide a base for scenario analysis, in which different forward projections of service flows can generate different estimates of net present value and to inform business cases for specific investments in Culture and Heritage Capital
Culture and Heritage Capital Accounting is a longer-term ambition of the programme that will attempt to bring a systematic, standardised and repeatable framework to recording information on CHC and the services it provides, irrespective of whether those services have a market value, using the stocks and flows model outlined in Chapter 3.
This is in its infancy, but in so doing, accounting will help to measure, value, monitor and communicate the state of culture and heritage assets, bringing together a coherent body of physical and monetary information on the asset itself and the flows of services that it supplies. The value of accounting is maximised if it is repeated, updated and developed over time, which can be done at national, regional, local or organisational level. There are many other benefits of capital accounting, as well as distinctions with appraisal set out in Section 4 of the Enabling Natural Capital Approach.
The steps to develop a culture and heritage capitals account will be progressed over time as part of the CHC Programme. Previous work by ESCoE (commissioned by ONS) explored the challenges of cultural value within the context of national accounting,[footnote 60] and will be built upon as this programme develops.
Use of economic valuation in Culture and Heritage Capital accounting
Monetary valuation provides a common metric through which services benefits can be aggregated, and compared at national level with the flows and stocks that are already included in the System of National Accounts (SNA). Since other stocks and flows included in accounts are measured in market (exchange) prices, CHC stocks and flows should be measured in corresponding units (as opposed to their welfare values).
The expenditure on market goods and services is observable and can be recorded in accounts. Prices are also observable and can be used to impute the quantities exchanged. For many non-market goods and services, like CHC services, markets and prices do not exist. Therefore, valuation proceeds from measuring physical quantities and then estimating market-like prices using non-market valuation methods.
There are 2 broad forms of valuation in culture and heritage capital accounting:
-
Valuing the actual flow of services (for example, aesthetic, authenticity, or creative services). These will typically be based on flows of the physical service using physical metrics. Various valuation methods can be used. The aim is to identify and value the contribution of culture and heritage services to the benefit.
-
Valuing culture and heritage assets (for example, museum collections, theatres, or historic buildings). These are capital values which reflect an expected stream of future service flows in the same way that a house price, a company share or the transfer price of an elite footballer represent stock values.
For the UK Culture and Heritage Capital Accounts, this asset value will be based on projecting services over 100 years and discounting according to HM Treasury Green Book to a ‘net present value’, such as capitalised value. The projection will reflect expected trends in the physical flow and trends in real value or price of that flow. Given this projection will be across a long time horizon, it is important to identify the correct discount rates to use for the purpose of Culture and Heritage Capital accounting and appraisal. This is an area of future research, as discussed in Chapter 5.
5. Future research
As part of the Culture and Heritage Capital (CHC) Programme, a database of values for culture and heritage assets is being developed. This began with the Rapid Evidence Assessment (REA), which assessed the current state of the literature on valuing culture and heritage assets, and compiled a collection of studies that align with best practice into an evidence bank, available on the CHC Portal.
DCMS plans to continue to develop the evidence base over the coming years focussing on:
-
expanding valuations across asset types
-
improving methodologies for valuation
This will be done through determining priority evidence gaps, identified through the REA, scoping study, expert opinion, and via engagement with arm’s length bodies and stakeholders to understand future research needs. Future research DCMS has identified as priority areas are discussed below.
Please contact chc@dcms.gov.uk if you have suggestions for alternative research.
5.1 AHRC/DCMS CHC Research Programme
In October 2022, the Arts and Humanities Research Council (AHRC) and DCMS opened bids for funding in order to develop a robust and multidisciplinary approach to valuing the benefits of culture and heritage assets to society. Many of these strands of work were recommended by the CHC scoping study and the 2021 framework.
Research teams were invited to bid across 7 distinct strands, each comprising a distinct research question:
Strand A - developing a taxonomy of cultural and heritage capital services. This research looks to define and create a taxonomy of services, stocks and flows by reviewing the classification of services, flows and stocks that are relevant to culture and heritage. This includes reviewing other capital approaches, systems approaches and impact frameworks.
Strand B - developing the link between methodologies that can measure why people value culture and heritage and economic techniques that can monetise value. This research strand should look to improve our understanding of the value captured in economic valuation methodologies.
Strand C - further developing the application of non-use value within social cost benefit analysis (SCBA). Non-use value is often defined as a composite of bequest, altruistic and existence values from those who do not directly interact with an asset. Further research is needed to ascertain what the non-use value means in the context of culture and heritage assets and how these values should be used in practice.
Strand D - combining heritage science and economic valuation to measure the impact of care and sustainable usage of heritage assets. By combining the techniques used by heritage scientists and economists, it is possible to better articulate the impact of care and sustainable usage of heritage assets. This research strand should look to improve our understanding and application of heritage science techniques and economic valuation methodologies by clarifying the relationship between degradation, deterioration and damage, and how this translates into economic valuation techniques.
Stand E - overlaps between Natural Capital and CHC. Both culture and heritage and natural assets can be valued distinctively from each other so that Natural Capital and CHC avoid double counting across the capital accounts. Research is needed to attempt to disentangle the benefits and costs across the different capitals.
Strand F - triangulation of values using different valuation methods, research testing biases and ways to minimise them. There is a need to improve the economic valuation methodologies (for example, reducing errors and biases, particularly embedding and sequencing effects, reliability over time, and hypothetical biases). This strand should also look to test validity, reliability and variation of economic valuation techniques by testing different methods on the same asset (or assets).
Strand G - valuation of digital assets. Digital technologies are transforming the way the public consumes culture and how organisations are changing delivery models. However, very few studies have looked at the value of digital content and assets in terms of monetising the value to the public. The CHC programme recommends the need to also examine how digital assets fit within a capitals approach.
Following the call, six projects have been funded, which cover all of the strands between them, and individually address at least one of the aforementioned strands. A webinar was hosted on 22 April 2024 which focused on introducing the research projects to the sector. Table 7 includes a short summary of the bid recipients - full summaries of the bid recipients can be found on the CHC Portal.
Table 7 includes a short summary of the bid recipients - full summaries can be found on the CHC Portal.
Table 7: Summaries of successful bids to the AHRC/DCMS CHC Research Call
| Project name | Principal investigator | Short description |
|---|---|---|
| Developing a taxonomy for Culture and Heritage Capital | Ms. Adala Leeson | Develop a taxonomy of CHC that articulates the multiple benefits and values generated by culture and heritage in a way that enables us to give weight to culture and heritage in wider economic appraisal and decision making. The taxonomy will be grounded in robust theory and evidence from the arts and humanities, economics and natural sciences. It will provide clear frameworks, joint classifications, systems and structures for CHC. |
| Triangulation of values using different valuation methods (CAVEAT) | Prof. Patrizia Riganti | Aims to identify and mitigate the caveats associated with current economic valuation methods when applied to CHC to assess the social benefits associated with conservation of heritage assets. It explores how to triangulate existing valuation techniques to assess the value of the stock (and flows) of a complex historic asset, such as a historic high street, to improve decision makers’ confidence when using such results in SCBA. |
| Understanding the value of outdoor Culture and Heritage Capital for decision makers | Dr. Amy Binner | Addresses the practical problems of how to undertake robust SCBA for outdoor culture and heritage and how to adapt accounting principles using case studies from two of the largest land managers in England: Forestry England (FE) and the National Trust (NT). It will develop metrics and valuation methods to be applied across a range of CHC assets and deliver estimates of the economic value of CHC assets and their service flows. |
| Integrating lifetimes in heritage capital | Prof. Josep Grau-Bove | Combines heritage science and valuation to understand the impact of care / sustainable usage of CHC assets. This will enhance the current knowledge of heritage valuation, progressing towards a heritage valuation method that integrates the dynamics of heritage degradation. It will provide a correlation between the changing condition of heritage assets, the interventions that affect lifetimes, and their socio-economic value. |
| Valuing digital culture and heritage assets | Prof. Karen McBride | Aims to apply techniques from behavioural economics and arts and humanities research to assess the economic and cultural value of digital culture and heritage assets, and how this fits with a more established CHC approach. The overall aim is to understand how behavioural economics can be integrated with methods from arts and humanities research to arrive at more accurate valuations of cultural and heritage assets in digital forms. |
| Culture and heritage, people and place: understanding value via a regional case study | Dr. Tamara West | Using a mixed methods approach to investigate current culture-led initiatives, focusing on the National Museums Liverpool (NML) Waterfront Transformation project. It will engage with existing and emergent data and produce new data through cross sectoral collaboration and co-creation strategies to develop a holistic approach for capturing, articulating and analysing diverse values of culture and heritage. The initial mapping exercises, focus groups, and survey pilots will benefit those exploring regional innovation ecosystems and co-production models, economists interested in SCBA and others. |
5.2 Expanding valuations across assets types
Alongside the AHRC/DCMS Research Programme, DCMS plans to continue to grow the CHC evidence bank through separate research, by producing new valuations for use within social cost benefit analysis (SCBA).
Currently, there is a limited but growing amount of robust research covering a few types of assets, services and benefits. Research to date has focused on cultural and heritage institutions where visitor numbers are readily available, such as museums and art galleries. The CHC Programme aims to gather enough evidence to estimate values for all assets in scope with reliable measurements.
Table 8 includes priority areas for valuation which will be / are being taken forward as part of the CHC Programme. DCMS would also be interested in how the use of Artificial Intelligence (AI) and Machine Learning (ML) could be used to reduce the cost of existing techniques, reduce biases and propel innovative valuation techniques that are consistent with HMT’s Green Book. More information on research to improve methodologies is presented in Section 5.3.
Table 8: Projects to expand valuations across assets and service types
| Project | Lead | Description |
|---|---|---|
| Contingent valuation studies | DCMS | A set of CV studies to elicit willingness to pay (use and non-use value) for a range of assets.[footnote 61] |
| Historic building hedonics | DCMS | Estimating the value of historic buildings by observing how living within close proximity to these assets impacts property prices. |
| Health and wellbeing outcomes | Frontier Economics/ DCMS | Exploring the links between culture and heritage engagement and health and wellbeing outcomes, and monetising them. |
| Cultural education and learning outcomes | Ipsos/ DCMS | Exploring the links between culture and heritage engagement and cultural education and learning outcomes, and monetising them. |
| Updating the value of theatres | BIT/DCMS | An updated contingent valuation study of theatres to supersede the existing theatres study, using learnings from best practices in designing CV studies. |
| The value of mobile heritage | TBC/ DCMS |
Estimating the value of mobile heritage. |
| Heritage value of theatres | Ipsos/ DCMS |
A discrete choice experiment using theatres to understand the relative value of the heritage aspect of an asset compared to its attendance value. |
| Heritage and life satisfaction | Historic England | An econometric analysis on listed buildings/monuments to understand the impact of proximity to heritage on wellbeing. |
| Use and non-use valuation: the case of archaeology | Historic England | Developing quantified evidence on the benefits of archaeology using stated preference and/or revealed preference methods. |
| Valuation of visitor attractions | Historic England | Triangulating valuation methods (discrete choice, travel cost and contingent valuation) to value Belsay Hall, an English Heritage Trust site, and study the application of these results to a wider range of English Heritage sites. |
| Places of worship | Historic England | A discrete choice model to explore the willingness to pay for repair and maintenance of historic churches. |
| Valuation of reusing historic assets | Historic England | Research monetising the benefits of retrofitting historic buildings against demolishing them.[footnote 62] |
| Valuation of Digital Culture | DCMS/ Creative PEC | A contingent valuation study, co-authored with the Creative PEC, on the use and non-use value of digital galleries, using Art UK as a case study. |
5.3 Improving methodologies for valuation
The Culture and Heritage Capital (CHC) Programme will develop a range of methodologies to estimate the value of culture and heritage. This includes developing methods for benefit transfer so organisations can accurately use the evidence bank where it is impractical or too expensive to undertake primary data collection. The CHC Programme will also develop alternative ways to value the benefits of culture and heritage, to ensure the most robust methodologies are available and understood for each asset and outcome.
Table 9 includes projects (both current and future) that are considered priority areas for improving methodology as part of the CHC Programme, identified through the CHC Scoping Study and expert opinion.[footnote 63]
DCMS will not be able to undertake the full breadth of research, so Table 9 should be seen as CHC areas of research interests (ARIs) that provide tools for communicating research needs externally and facilitate engagement. In the same way as DCMS ARIs, these have been designed to build a dialogue around these research interests with experts in academia, industry and community contexts, as well as institutional stakeholders such as research institutions, national academies and think tanks.
While DCMS will look to undertake research in these areas in the future, we are interested in hearing from organisations who are looking to undertake research in these areas so that it can be incorporated in the CHC programme. Please contact the team at chc@dcms.gov.uk.
Table 9: Projects to improve methodologies for valuation
| Project | Description |
|---|---|
| Application of non-use values | Non-use values are often overlooked in decision making, despite research showing they make up a substantial part of the value of culture and heritage assets. This research will enable an accurate estimation and application of non-use value, by understanding how non-use value varies across the population, motivation and drivers of value, appropriate catchment areas, and marginality. |
| Heritage science and economic valuation | The CHC Programme will bring economic methodology together with the work of heritage conservation scientists, to estimate the impact of conserving assets, and from this, rates of depreciation/degradation and irreversible loss. Incorporating this into guidance will allow organisations to fully assess the extent to which a proposal will slow (or cause) irreversible damage to a culture. See DCMS’ working paper for an outline of the methodology. While research is currently being carried out through the DCMS/AHRC Research Programme (see Section 5.1), given the complexities around degradation rates we expect further research will be needed. This approach is also being used to inform the evaluation of Public Bodies Infrastructure Fund (PBIF) and the Museum Estate and Development Fund (MEND). |
| Link between why people value culture and heritage and economic valuation techniques | Developing the link between methodologies that can measure why people value culture and heritage and economic techniques that can monetise value. While research is currently being carried out through the AHRC/DCMS CHC Research Programme (see Section 5.1), we expect further research will be needed to ensure methods on valuing all the benefits and costs of an intervention and where the use of multiple techniques in SCBA might be double counting benefits and costs. |
| Overlaps between Natural Capital and Culture and Heritage Capital | Natural Capital and Culture and Heritage Capital can come into close proximity, making them difficult to separate. While research is currently being carried out through the AHRC/DCMS CHC Research Programme (see Section 5.1) we expect further research will be needed to attempt to disentangle the benefits and costs of Natural Capital and Culture and Heritage Capital by such interventions. |
| Biases in stated preference survey design | Further research is needed to minimise biases in stated preference surveys, for example, embedding or sequencing effects, reliability over time, and hypothetical biases. While research is currently being carried out through the AHRC/DCMS CHC Research Programme (see Section 5.1), further research will be needed, including on the use of Artificial Intelligence (AI) and Machine Learning (ML). |
| Productivity and growth | How to incorporate measurements of productivity and growth within the CHC Framework. The HMT Green Book provides high level guidance on how to incorporate economic (market based) impacts into SCBA. However, more practical guidance is needed to ensure the sector can better account for its national and local level impacts in SCBA. |
| Understanding the value of intangible culture and heritage | A study to understand the best ways to capture the value of intangible culture and heritage for application to both SCBA and capital accounting. |
| Defining the state of CHC assets | How we define the ‘state’ of an asset is an important consideration to understand what is considered acceptable and how loss should be considered and measured during counterfactual analysis and accounting. More research is needed to define the ‘state’ of an asset within the context of CHC, and how to monitor and value it. |
| Wellbeing valuation | The CHC programme has published valuations using QALYS and WELLBYs. Further work is needed to value a wider set of interventions and explore the challenges and limitations of using wellbeing valuation within the context of CHC. |
| Operationalisation and implementation of CHC | As set out in the CHC scoping study, there is a need for capacity and capability-building, networking to enhance theoretical understanding in cultural economics, and a review of the barriers to cross-disciplinary and cross-sectoral collaborations. This project will assess the barriers and look to improve research capabilities and implementation of CHC, including ways for training and skills development of future generations of researchers, to help stakeholders engage with the theory and practice of economic valuation, SCBA and capital accounting. |
| Discount rates and time horizons | Discount rates are used to account for time preference, the idea that generally people prefer to receive goods and services now rather than later. To overcome this, when modelling projections of benefits, discounting is used to compare costs and benefits occurring over different periods of time. Different areas of the economy have specific discount rates. The ONS commissioned a review of discount rates for their Natural Capital Accounts that supported the use of Green Book guidance up to 100 years for renewable energy. DCMS would like to conduct similar research into the most appropriate rates and asset lives for CHC assets. |
| Social welfare weighting | Individuals have different purchasing power, so responses to stated preference surveys may depend on specific characteristics (for example, income). HM Treasury’s Green Book permits using distributional weights to adjust for such differences. Without the use of weights, there is potential that assets with higher income users may receive a higher estimated willingness to pay value, causing distorted decision making if it is not accounted for. The CHC Programme will undertake further research to identify circumstances where welfare weighting is appropriate and how it should be implemented. |
| Benefit transfer | Improve the methodological robustness and contextual sensitivity of benefit transfer in CHC settings. |
| Exploring the uses of big data and AI | Exploring the potential of Big Data analysis and Geographical Information Systems (GIS) databases for value acquisition, storage, management and transfer. As set out in Section 5.2, DCMS is interested in the use of AI and ML to create innovative valuation techniques, consistent with HMT’s Green Book. |
| Research and development impacts | Creative, cultural and heritage organisations spent billions in research and development in 2020, leading groundbreaking innovation. However at present there isn’t an agreed approach on how to fully monetise the value of R&D within business cases and SCBA.[footnote 64] Further work will also need to incorporate the positive externalities (spillovers) in terms of economic, social and cultural impacts. |
Annex A: Market failure
Market failure can occur for several reasons. When present, markets may undervalue the benefits of culture and heritage, leading to an under supply of goods and services and/or individuals undervaluing the benefits of engagement, causing socially inefficient levels of demand. Where market failure exists, markets and individuals acting alone cannot be relied on to produce a socially optimum level of supply and demand. A strong rationale proposes government intervention will overcome market failure and increase overall societal welfare.
Culture and Heritage Capital is associated with several types of market failures which can justify government intervention. A description of each of the types of market failures is below:
Externalities
Costs or benefits from consumption or production that affect a third party not directly involved in the production or consumption decision making. Where an externality exists, there is a rationale for government intervention to increase social welfare. In the presence of positive (or negative) externalities, these goods and services tend to be under (or over) consumed, leading to inefficient social outcomes.
Positive externality occurs when a producer or consumer does not take account of the positive third party impacts of an intervention. For example, heritage buildings may have positive externalities as passers-by may gain some pleasure from observing their aesthetic or historic qualities. Equally, negative externalities occur when a producer or consumer does not take account of the negative third party impacts of an intervention. For instance, a heritage steam train may cause pollution to the natural environment, alongside the positive externalities for passers-by.
Public Goods
Most normal goods and services are only available if you pay for them (meaning they are excludable, such as buying an apple), and they are used up when consuming them (meaning they are rivalrous, such as eating an apple). However, in economics, the concept of a public good has two distinct characteristics which oppose the excludability and rivalrous criteria. Public goods are (i) available to all free of charge (non-excludable), and (ii) consumption of one person does not reduce the availability for others (non-rivalrous).
Pure public goods are rare, but significant cultural value of many historical monuments may hold both of these (non-excludable and non-rivalrous) properties. Other cultural assets such as libraries hold some properties of a public good but can potentially be rivalrous, while museums may be excludable.
The concept of a public good should not be confused with the idea that a good is provided to the public just because they value it, or it is deemed beneficial for the public to consume it.
The practical consequence with public goods is that the market will not produce an optimal amount of these goods and services because (a) it is not economically viable to produce them, and (b) it is difficult to know how much is wanted.
In terms of culture and heritage, non-use value can arguably be regarded as a public good. Non-use values are non-rival and non-excludable: people cannot be excluded and value is not exhausted.
Information failure
Markets work more efficiently when information is comprehensive and readily available to all parties in a transaction. However, often some (or all) participants in an economic exchange do not possess perfect knowledge of the implications of an exchange (known as imperfect information). There can also be cases where one person has more information than others in a transaction (known as asymmetric information), for instance about the value, condition or significance of cultural or heritage resources.
Cultural goods and services can be highly differentiated. Even in the same art form, the quality and experience of past consumption does not always resolve information failure for future consumption, and therefore culture can also suffer from persistent information failures.
When one of these types of information failure is present, it is difficult to make good decisions, leading to inefficiencies, suboptimal decision making, or missed opportunities for cultural preservation and/or development.
Coordination failure
Some situations require many people to act together for anyone to benefit. However, there is a problem in that there is a transaction cost involved from coordination which no one person will want to bear as others will free-ride on that investment. An example of this is cultural festivals, where individual firms are unlikely to pool resources to market/promote or invest in infrastructure, as there is always a chance that many other companies could free-ride on their investment - this inability to work together is referred to as a coordination failure.
Market power
Results from insufficient actual or potential competition where either sellers or buyers have an unfair advantage. Within the economic literature, there are four main types of imperfect market:
- monopoly - where there might be only one seller.
- oligopoly - where there are few sellers of goods.
- monopolistic competition - where there are many sellers but their products highly differentiate. These structures can give rise to few buyers or sellers, as occurs with monopoly and oligopoly among sellers, or through collusion by sellers in anti-competitive behaviour.
- monopsony - where there is only one buyer of a product, creating a dominant buyer.
Merit good
A merit good (which is generally a service), is one that provides benefits to society that exceed that to the individual. Such goods are characterised by positive externalities, information failure, and equity objectives. With merit goods, individuals may not act in their own interest because of imperfect information and a struggle to comprehend the benefit society receives from their consumption (positive externalities). Furthermore, society (government) values and judges that people should have equal access regardless of their ability to pay. The government may therefore act paternally in providing merit goods and services.
It is important to identify the characteristics of imperfect markets, as barriers to entry make it hard for new entrants to enter the market, leading to the concentration of ownership, revenues and/or price-setting power.
Alongside these market failures there might be equity considerations - this is the redistribution of resources to allow for greater levels of equity. Some groups may be targeted (for example age, race, gender, disability, employment status or socio-economic group) in pursuit of equity and fairness.
In these cases, even the benefits of equity using a market failure rationale (for example positive externalities such as reducing crime), might be outweighed by the cost of intervention or economic inefficiency. To mitigate this, policy decisions can instead be taken on the grounds of equity and fairness. For example, disparities in culture and heritage capital or its benefits to different demographic or socioeconomic groups may provide additional justification for intervention.
Annex B: Economic valuation methods
Valuation methods can broadly be divided between; ‘revealed preference’, ‘stated preference’, direct ‘wellbeing’ and cost-based approaches. Knowing these methods and their advantages and limitations can help you make better use of existing evidence. Table 10 sets out the main non-market valuation methods for culture and heritage:
Table 10: Non-market valuation methods for culture and heritage
| Non-market valuation method |
Description |
|---|---|
| Contingent valuation (CV) | Directly asking people how much they would be willing to pay (WTP) or willing to accept (WTA) for specific outcomes related to culture and heritage assets. CV surveys can capture use and non-use values. This includes option values where respondents may hold a value for the site if they wish to visit in the future. |
| Discrete choice modelling (DCM) | Individuals are not directly asked their WTP, but preferences and valuations are inferred from their responses to a choice of hypothetical options. The result is a complex decision making scenario that, if done well, is reflective of the market. Similar to CV, discrete choice methods elicit use and non-use values for a good. |
| Hedonic pricing (HP) | Estimating value by observing how culture and heritage assets affect the prices of related goods and services, such as property prices. The intuition is that the price differential between otherwise identical houses that differ in their exposure levels to non-market goods reveals information regarding people’s WTP (or WTA) for such goods. In the culture and heritage sector, HP methods obtain use values, with option values for those who live nearby and wish to visit the site, but this method does not pick up non-use values. |
| Travel cost method (TCM) | A technique that uses the costs incurred by individuals taking a trip to a recreation site (for example, travel costs or opportunity cost of time) as a proxy for the recreational value of that site. Unlike stated preference methods (for example, CV and DCE), TCM is unable to measure option value or non-use value. |
| Subjective well-being (SWB) | Aims to measure and assess individuals’ perceptions and experiences of their own wellbeing, happiness and life satisfaction, and value is inferred from the relationship between wellbeing and income. It offers a robust method to estimate the value that individuals gain from engagement or participation with culture and heritage without needing to ask people directly for their WTP (which can lead to biased responses). |
| Quality adjusted life years (QALYs) | QALYs allow the health impact on both life years and quality of life to be expressed in a single measure by weighting life years (saved or lost) against the quality of life experienced in those years. Years of good health are more desirable than years of poor health. Monetary valuations of QALYs are available for the UK. The current monetary WTP value for a QALY is £70,000 in 20/21 prices. The gain (or loss) of a QALY can represent the social value of an improvement (or deterioration) in life expectancy and quality of life. |
| Benefit transfer (BT) | Method of transferring values from one site to another. The values obtained through BT will always be an approximation, as each site is intrinsically unique and careful consideration is needed when transferring values from one site to another. |
It is worth noting that all these methods have their own limitations and complexities, which individuals should be fully aware of before using. For instance, CV studies often suffer from ‘hypothetical biases’ whereby individuals may overstate their WTP if they do not perceive the scenario as realistic or likely to happen. Equally, individuals may understate their WTP if there is no market price, and responses may be anchored towards zero. For a full discussion of the strengths and weaknesses of these methods, see the CHC Scoping Report.
Annex C: Applications of economic valuations for CHC
This section provides examples of existing CHC valuations for use in policy appraisal (in line with HMT’s Green Book), and other applications, and the main limitations / caveats to be aware of, including double counting. It focuses on studies which have developed values for use, non-use and health benefits, which can be used in SCBA. You should seek analytical expertise when applying these values.
Further examples and guidance will be added as further research is undertaken. DCMS’ ambition is to have a much more comprehensive guide on how to undertake economic valuation (including stated preferences, revealed preferences, and subjective wellbeing) for CHC in the future.
Arts Council England (ACE) produces more detailed guidance notes for local and regional museums, galleries and theatres on their ACE CHC webpage. An evidence bank of values is also readily available on the CHC Portal,[footnote 65] which includes all the currently available values considered robust enough for use in SCBA, which will be expanded.
Worked Example: estimation of use and non use values
This section is designed to help inform the process of aggregating willingness to pay (WTP) values up to the relevant population of regional museums users and non-users, using the values reported in Fujiwara et al (2018)[footnote 66] as an example. However, before undertaking monetisation, it is important to consider the strategic case (meaning what is being delivered, who will benefit, what are the outcomes), as discussed in Section 4.1.
The level of accuracy needed for monetary estimates is determined by their use; if estimates of monetary value with higher levels of accuracy are needed, it may be appropriate to invest in a bespoke WTP study. For lower levels of accuracy, if suitable information is available from other studies, benefits transfer (BT) may be used. Unit values with no adjustment are used for the BT, which produces estimates with low accuracy. If slightly more accurate estimates are needed for benefits transfer, these may be provided through use of adjusted unit values or a production function.[footnote 67]
BT involves taking estimated values from other sites and applying them to the site of interest (the policy site). It is important that the values used in BT are for sites of similar size and scale to your policy site. To help with this, ACE guidance outlines how to distinguish between local and regional museums and select an appropriate site for transferring values from.[footnote 68] Where differences between sites are greater, it may be more appropriate to use the average of the values from a sample of sites rather than the value for a single site.
Fujiwara et al (2018) (funded by DCMS) provides evidence that can be used to estimate the value of a regional museum using benefits transfer.[footnote 69] The following worked example (using a hypothetical regional museum as a case study) provides guidance on how to employ benefit transfer to produce an estimate of the social value of a museum in terms of its use and non-use value, for inclusion within SCBA. See Figure 4 for a summary.
The WTP figures set out below capture the non-market welfare benefit to both users and non-users of regional museums only. They do not include the value of other aspects of people’s use of a museum. Some of those other uses may be traded (known as market benefits), such as use of the museum as a venue for events or paid visits. As such, the WTP values are intended to be used alongside, and aggregated with, these other benefits - including those for which market values already exist when undertaking SCBA.[footnote 70] As such, this section should be read in conjunction with HMT’s Green Book for guidance on how to incorporate other aspects of the benefits into a SCBA.
There may also be other uses of the museum that people do not pay for, such as remote use of digital resources. Those uses should be listed alongside the WTP values to ensure they are considered. For people who visit, the WTP figures only capture a subset of the non-market value as other benefits, such as health and wellbeing, are only partially covered, if at all. Further guidance and research will be developed on how to combine the various non-market valuation methods to get a more comprehensive estimate of the total non-market value of cultural and heritage sites in due course.
Use value
Some of the benefits to visitors are derived from using or having the potential to use an asset, known as use value. The study by Fujiwara et al found that the average user WTP for four regional museums was £6.01 per visit (2018 value).[footnote 71] In 2024 prices, this equates to £7.46 per visit, and is considered a suitable value for benefit transfer for similar regional museums.[footnote 72]
Note, this WTP value is based on the lower bound of the 95% confidence interval. This is recommended wherever WTP values are applied to business case aggregation to account for potential biases that may arise through surveys (for instance hypothetical biases), following HM Treasury Green Book guidance.
For the purposes of aggregation, it is important to collect data on a consistent basis. This means the granularity at which WTP values are collected can easily be combined with the format of visitor data held at the site. In this example, WTP values were collected ‘per visit’, so it is important that data on the number of visits is available, rather than, for example, visitors (which would underestimate the number of visits). For the purpose of this hypothetical museum, we assume 250,000 visits per year.
Then, the aggregate use value is calculated by simply multiplying the WTP per visit (£7.46) by the visitor numbers (250,000) to get an annual use value of £1.87 million.
It is worth noting that in some instances, WTP values will be collected at a different frequency, for example WTP per year, or per household, rather than per visit. In these instances, the methodology will need to be adjusted accordingly. Therefore, if undertaking new CV studies, it is important to frame the questions in the right way to obtain the most appropriate values depending on the data available, as highlighted in the example above.
Non-use value
Individuals can also receive value from an asset despite not consuming it; this is known as non-use value. It includes the value people get from the existence of a cultural good (existence value), or from others being able to benefit from a good or service, in the present (altruistic value) or for future generations (bequest value). These types of values are particularly important within the culture and heritage sectors.
Non-use value can be held by both visitors and non-visitors. For simplicity, non visitors is the focus of this example, as disentangling the visitor use and non-use value is difficult and more research is required to do so robustly.
The WTP values used here were derived using council tax as the payment vehicle, as this was considered to have the most realism. Given this is a household payment, respondents are asked to consider their willingness to pay at the household level. Further research is required to understand where a household level payment is the most appropriate method, or whether this will cause underestimates of the full non-use value.
The same study by Fujiwara et al (2018) estimated that the average non-user WTP of four regional museums was £3.17 per household per year (2018 value).[footnote 73] In 2024 prices, this equates to £3.93 per household per year, and is again considered a suitable value for benefit transfer for similar regional museums.[footnote 74]
In order to accurately aggregate non-use value for physical assets, an appropriate catchment area for which the non-use value should apply must be obtained (meaning those residing in the area who will hold non-use value for the asset). This will vary from site to site, but typically, an area will be considered outside the catchment area if its residents are more likely to visit / have heard of a museum in another city than the museum you are focussing on. It is likely that museums will already have a sense of their catchment area and the size of the population within it from existing audience and community engagement research. If not, the Office for National Statistics (ONS’s) 2021 census data at the local, regional or national level can prove a useful resource to understand catchment and population sizes.
However, there are still many uncertainties when applying non-use values in business cases, including with the catchment area, which risks under or overestimating the non-use value if unrealistic catchment areas are chosen. To note, for some assets, such as digital, catchment areas are incapable of capturing the aggregate non-use value. Further work will be undertaken to understand the appropriate catchment areas to be used for valuation (see Chapter 5 on research areas) and other uncertainties with non-use values, for all assets including digital aggregation.
Given these uncertainties, it is recommended that non-use values should be aggregated in the most conservative way, using the local area to avoid overestimation. However, sensitivity analysis is appropriate to understand how this value would change if larger catchment areas are used (for instance on the regional, county or national level).
Recall that non-use values are calculated per household per year. Once you have defined your local catchment area, estimate how many households are in this area. If this data is unknown, the easiest way is to take the population of the catchment area and divide it by the average household size in England (ONS). In 2023, this was 2.36 - this can be replaced with more precise estimates if local level data is available.[footnote 75]
In this example, assume the local population is 500,000. Adjusting for households (by dividing by 2.36) gives an estimated 211,864 households to apply the non-use values to.
Before deriving the non-use value, adjustments need to be made to avoid double counting users and non-users within the catchment area. Ideally, the number of local users (adjusted for households) should be subtracted from the local resident population (household numbers). Organisational data can be used to estimate how many users come from the local catchment area, and these should be subtracted from the number of non-users estimated in the same catchment.
However, in the absence of data on local vs non-local users, it is recommended to subtract a plausible percentage of local resident user population to provide a more conservative estimate of the total non-use value. ACE guidance recommends a percentage adjustment of 20%, that is, subtract 20% of local households from the local catchment area when aggregating non-use values.[footnote 76]
To do this, convert the user population of 250,000 to an estimate of households by dividing by 2.36, giving an estimated 105,932 user households. Assume 20% of these are from the local catchment, equating to 21,186 local user households. Then, remove these from the non-use population (211,864 minus 21,186) to get a user-adjusted non-use catchment area of 190,678. Multiply this household number with the non-use WTP of £3.93 (2024 prices), to get an annual non-use value of £0.75 million.
Given this removes the overlaps with users, this can be combined with the use value to get a total non-market value of £2.6 million (£1.87 million use value + £0.75 million non-use value). A summary of these calculations is included in Figure 4 below. Note, as previously mentioned, this does not cover the full range of benefits; other non-market benefits such as health and education may be partially covered, and it excludes market benefits, and the value of the museum’s digital collections.
Sensitivity analysis should also be carried out, including on the local population size, the percentage adjustment, and use and non-use values.
Following Green Book guidance,[footnote 77] other adjustments should be made for use in policy appraisal. For instance, evidence shows that appraisers and project promoters can be overly optimistic about the outcomes delivered by a project. Therefore, it is recommended that adjustments for optimism bias are applied to reflect the level of uncertainty in the data or assumptions.
Furthermore, if projecting the value across an appraisal period, the flow of value over time must be discounted (by 3.5% per year) to derive the net present value.[footnote 78]
Figure 4: Aggregating WTP values for use in SCBA

Limitations/caveats
Some limitations and caveats to be aware of when applying this method are outlined below:
Judgements are required as to: whether benefit transfer is appropriate for a given appraisal, the most appropriate benefit transfer approach and level of effort, and whether suitable evidence of economic values is available and what to use. The robustness of benefit transfer is dependent on adequate scoping of the comparability between the site of interest and the comparator site. When choosing a comparator site to use for benefit transfer, it is important to choose a site of similar size and stature. Assigning a WTP for a larger site (such as a regional museum) which does not commensurate with the size of your policy site (for instance, if it is a local museum) could lead to an overestimated economic value.
Other types of over attributions (over-estimating the positive societal impacts of the institution) should be minimised where possible. For instance, overstating the number of visitors or a site’s catchment area will lead to an overestimate of value.
It is important to avoid double counting of non-market valuation methods. For instance, you should not add use values estimated using WTP to your business case if you are using other economic valuation methods for estimating use value (such as travel cost or hedonic pricing), as this will lead to double counting of benefits.
It is also important to be aware of the biases that can arise within WTP calculations, which can again cause benefits to be overstated.
These include, but are not limited to:
- hypothetical biases - this occurs when there is a difference between what people say they are willing to pay in a hypothetical scenario versus what they actually pay in a real situation. This might cause respondents to overstate their WTP when not faced with actual payment.
- anchoring biases - The initial value presented to respondents can influence their stated WTP and may anchor their WTP around that, regardless of their precise valuation. This is particularly true with assets which are free to enter, thus there may be anchoring around £0.
- payment vehicle biases - the method of payment proposed (for example council tax or entry fee) may elicit different emotional or practical reactions, affecting WTP.
- income effect - a respondent’s income level can significantly influence their WTP. For instance higher-income earners may report a higher WTP. It is recommended to apply welfare weights to overcome this issue. This is an area of future research in the CHC Programme.
Discrete choice experiments
The above contingent valuation method is useful when organisations want to value the benefits of their assets to society, and thus provides a point estimate for the museum as a whole. However, often in business cases and SCBA, it is the marginal change of an intervention (for example expanding a museum) that must be examined.
For this, visitors’ willingness to pay for the change is needed. It is still possible to use the CV WTP method outlined above to estimate the marginal change in visitors against the counterfactual. However, ideally it is recommended to know how the WTP amount might be adjusted under an improvement scenario - that is, WTP is likely to be marginally higher following an improvement to an asset. In this case, discrete choice experiments (DCEs) are preferred to estimate this marginal value.
DCEs are an established methodology for understanding the trade-offs involved when selecting between different products or service offerings. Preferences and valuations for WTP are inferred from survey responses to a choice of hypothetical options. The method works by splitting a product or service into its component parts (known as attributes), and within each of these attributes we can test different options, known as levels. To obtain monetary values, one of the attributes is the price the respondent is willing to pay via a specific payment vehicle (for example, taxation or entry fee).
While respondents are only subjected to a small number of scenarios, using sophisticated Bayesian techniques we can determine the impact on goods/service preferences for any combination of attribute levels. The DCE method offers considerable advantages over CV by teasing out an individual’s preferences for each of the attributes, rather than asking them to consider proposed changes as a bundle, compared with the current situation.
A previous DCE estimated the marginal WTP of museum improvements, using the National Railway Museum (NRM) as a case study.[footnote 79] The study found an increased user WTP of £1.17 to £1.32 per visitor, equivalent to 19.3% of baseline WTP without the improvement.
These figures could be used in business cases for the improvement using the method outlined in Figure 4, using the total uplifted WTP value for new visitors, while focusing on only the marginal increase in WTP for existing visitors.
Note that this estimate is only suitable for use in benefits transfer if the assessment is for a similar change at a similar museum of similar scale, in addition to the other factors considered in benefits transfer (see previous section).
It is worth noting some limitations with DCE. For instance, interpreting the marginal non-use WTP is difficult, due to issues both in the design and the conceptualisation of non-users. Specifically, it is not entirely clear that non-users would gain marginal utility from simply knowing that the site has been improved if they never intend to visit. As in the previous section, for situations where a higher level of accuracy is needed, there may be a case for investing in a new survey. If lower accuracy estimates are sought, benefits transfer can be considered, but it may be hampered by a lack of relevant estimates due to the diversity of changes that may be made by museums.
Further DCEs will be undertaken through the CHC Programme to unpick some of the methodological limitations, and enable estimation of a greater number of marginal changes to culture and heritage assets beyond museums.
Health and wellbeing
Monetising the impact of culture and heritage on health and wellbeing
As part of the CHC Programme, research has been conducted by Frontier Economics to monetise the health and wellbeing impacts of engaging with culture and heritage.
There is a growing body of evidence illustrating the links between cultural and heritage engagement and health and wellbeing. Research by the World Health Organisation and University College London has found cultural engagement can help to prevent, treat, and manage physical and mental health problems.[footnote 80],[footnote 81] However very little of this research attempts to monetise this link. The Frontier research takes the most robust studies that demonstrate strong connections between the two, and monetises a comprehensive perspective of value across individuals, the NHS and society for use in social cost benefit analysis (SCBA).
This research is an important addition to the CHC evidence base as it provides robust evidence to use within SCBA, using Green Book and DHSC recognised valuation methodology. The report includes 14 distinct models (findings in Table 11). For instance, one model finds that general engagement with culture and heritage has annual health and wellbeing benefits worth £992 per person and £8 billion to wider society each year.[footnote 82][footnote 83]
Short guidance on how to apply these models in SCBA is set out below for each model, and can be used to demonstrate the value for money of interventions that impact health outcomes. However, this requires additional data and assumptions to operationalise at an organisational level, and an economist should be consulted before using these values in SCBA. This should also be used in conjunction with the full report.
The valuations include benefits to individuals (meaning improvements to quality of life), health and social care savings (meaning cost savings to the NHS from avoided health conditions) and productivity impacts (meaning the wider social benefits of interventions).
The study also analyses impacts in clinical settings such as art therapy. For instance, for individuals with breast cancer, art therapy has a quality of life benefit of £2,550 per individual per year and £15.9 million to society.
Table 11: Results - estimated per-person and society-wide benefits from culture and heritage engagement, annually
| Model | Model name | Type of engagement | Health-related outcome | Beneficiary age | Engagement frequency[footnote 84] | Per person benefits | Society wide benefits |
|---|---|---|---|---|---|---|---|
| 1 | General engagement and general health in adults | Museum, art exhibition/gallery, heritage site/stately home, cinema, theatre, opera, classical music concert or ballet, concert |
General health | 30 to 49 | Every few months or more | £992 | £8.04 billion |
| 2a | General cultural attendance and mental health in adults | General cultural attendance | Mental health functioning | 30 to 49 | Once a week | £649 | £2.08 billion |
| 2b | General arts participation and mental health in adults | General arts/culture participation | Mental health functioning | 30 to 49 | Once a week or more | £448 | £4.42 billion |
| 3 | Extra-curricular activities and externalising behaviour in children | Dance, music, arts or performing art classes | Emotional regulation - externalising behaviours and ADHD | Children | N/A - study does not report required frequency | £122 | £0.23 billion |
| 4a | Art and self-esteem in children | Drawing, painting or making things | Mental health functioning | Children | Most days | £134 | £0.12 billion |
| 4b | Music and self-esteem in children | Listening to or playing music | Mental health functioning | Children | Most days | £68 | £0.16 billion |
| 5a | Weekly organised arts activities and mental health in young adults | Organised activities related to art, music, or the theatre. Includes participation and attendance |
Mental health functioning | 18 to 29 | Once a week or several times a week | £748 | £ 0.8 billion |
| 5b | Daily organised arts activities and mental health in young adults | Organised activities related to art, music, or the theatre. Includes participatory and attendance |
Mental health functioning | 18 to 29 | Almost every day or daily | £1,240 | £0.73 billion |
| 6 | Arts-based museums activities and general health in older adults | Arts-based activity at a museum | General health | 65+ | Every week for 12 weeks | £1,310 | £0.02 billion |
| 7 | Choirs and general health in older adults | Participating in a choir | General health | 65+ | Weekly for 14 weeks | £553 | £0.17 billion |
| 8 | Engagement with cultural venues and depression in older adults | Theatre, concert or opera, cinema, an art gallery, exhibition or museum |
Depression incidence | 50+ | Every few months or more | £314 | £3.03 billion |
| 9 | Engagement with cultural venues and dementia in older adults | Theatre, concert or opera, an art gallery, exhibition or museum |
Dementia incidence | 50+ | Every few months or more | £148 | £0.74 billion |
| 10 | Museums and dementia in older adults | Museums, art galleries and exhibitions | Dementia incidence | 50+ | Every few months or more | £369 | £1.5 billion |
Application in business cases
This section is intended for individuals with an awareness of the valuation methods used through the report and techniques used in health economics. It provides brief guidance on how to apply these values in social cost-benefit analysis (SCBA), by highlighting key elements of each model and considerations for application.
Given this is a high level description of each model, it should be used alongside the full report, for further information on the assumptions and limitations of each model (for instance sustained engagement and impact persistence). Economic expertise should be utilised when applying to business cases, and sensitivity analysis should be undertaken when adapting these values for their own use, to ensure assumptions and uncertainties are fully set out.
Users should take caution if combining these estimates with willingness to pay (WTP) values, as there is likely a degree of overlap between WTP and individual (QALY / WELLBY) values. However the extent to which this is the case is unclear, and is an area for future research for the CHC Programme. However in models (4a, 4b, 5a, and 5b) where WELLBYs are used, it might be possible to combine these values with WTP, as current Green Book wellbeing guidance suggests ‘monetised subjective wellbeing values and conventional WTP/WTA values are not generally expected to coincide’.[footnote 85] Nonetheless, it is worth being aware of the potential risks.
Caution is also required when combining models, as a segment-based approach was taken, meaning each model is very specific to a health outcome and/or beneficiary group. See the full report for more information on which models can/cannot be combined.
In order to apply the models robustly in business cases, it is generally required to convert individual values to ‘per visit’ or ‘per engagement’ figures to estimate the marginal impact of a particular intervention and enable robust aggregation. The extent to which this is possible will depend upon the data available for each organisation undertaking the analysis, but some assumptions will be required, as set out for each model. Sensitivity analysis will be required to test these assumptions, particularly if straying too far from the existing models and assumptions. A few examples are provided below, which can be transferred across to other models where appropriate, as well as a summary of the other models.
Model 1 - General engagement and general health in adults
This model estimates the impact of general engagement (including visiting museums, galleries, heritage sites, theatre, cinema and concerts) every few months or more on general health in adults aged 30 to 49.[footnote 86] A value of £992 per person per year is estimated. For use in SCBA, the following additional steps and assumption(s) are required:
-
The number of adults, aged 30 to 49, who attend the art gallery at the frequency required to realise benefits (in this case ‘every few months’). This data could be collected through a bespoke survey or through existing organisational data. Alternatively, assumptions through the DCMS Participation Survey could be used. This cohort is then used for the monetisation.
-
Without additional evidence, a linearity assumption between the number of engagements (meaning the first visit is worth the same as the fourth can be made. It can also be assumed that values across engagement types (for instance, visiting a museum, gallery or theatre) are the same. Therefore, it can be assumed that ‘every few months’ is four engagements per year, so each engagement is worth £248 per person on average for those engaging at the required frequency (every few months).[footnote 87]
-
For aggregation, an assumption on how many of these engagers are ‘sustained’ needs to be made, as benefits are only realised after one year. As per the Frontier report, 75% of engagers are assumed to be sustained - see the full report for more details. Therefore the number of people engaging at the required frequency (from step 1) must be multiplied by the sustained engagement assumption (75%), to assure only those engaging over a sustained period are captured.
-
The value (either per year or per visit, whichever is more appropriate in your specific case) can be applied to the cohort studied (as identified in step 3) as a conservative approach. Alternatively, an assumption can be made around the transferability of the value from those aged 30 to 49 to wider adults.
This is an example of a model that estimates general engagement, infrequently (every few months). All the models are categorised below, and other models with the same categorisation should use similar methodology to what is set out here.
Model 2a - General cultural attendance and mental health in adults
This model estimates the impact of cultural attendance (including film, exhibitions, and events connected with books and music performance) once a week on mental health for adults aged 30 to 49.[footnote 88] A value of £649 per person per year is estimated. In order to estimate the marginal change, the following additional assumption(s) are required:
- The number of adults, aged 30 to 49, who engage once per week. This data could be collected through a bespoke survey or through existing organisational data. Alternatively, assumptions through the Participation Survey could be used. This cohort is then used for the monetisation.
- Without additional assumptions, a linearity assumption between the number of engagements (meaning the first visit is worth the same as the last) can be made. This also assumes that values across engagement types (for instance, attending a film or exhibition) are the same. Therefore, it can be assumed that ‘once per week’ is at least once per week, meaning each attendance is worth £12.48 per person for those attending at the required frequency (at least once per week).
- Given this model uses fixed effects, an assumption around sustained users is not required, given these control for unobserved factors which are constant across time.
- Therefore the values (either per year or per visit, whichever is more appropriate in your specific case), can just be applied to the cohort studied (as identified in step 1) as a conservative approach. Alternatively, an assumption can be made around the transferability of the value from those aged 30 to 49 to wider adults.
This is an example of a model that estimates general engagement, very frequently (once a week). All the models are categorised below, and other models with the same categorisation should use similar methodology to what is set out here.
Model 6 - Arts-based museum activities and general health in older adults.
This model estimates the impact of museum based art workshops (for instance, activities such as abstract painting, book binding and stained-glass painting), weekly for 12 weeks, on general health of adults aged 65 and over. [footnote 89] A value of £1,164 per person per year is estimated. For use in SCBA, the following additional steps and assumption(s) are required:
- Given this model refers to a specific programme, actual data will be required for your specific programme in terms of the number of people engaging. In this example, the number of adults aged 65 and over participating weekly in arts-based museum activities for at least twelve consecutive weeks is required.
- For programmes longer than twelve weeks, higher benefits may be realised. However, given the lack of evidence we cannot make assumptions about how these benefits might increase. For programmes shorter than twelve weeks, simplifying assumptions may be used to adjust the monetary value.[footnote 90] At this stage, we would not advise straying too far from the twelve week estimate (for instance lower than six weeks), and if you do, sensitivity analysis on the values will be required.
- Once the number of engagers is identified (in step 1) this can be combined with the monetary value, which will be dependent on the length of the programme. As per step 2, it is advised that benefits are capped at week twelve, in the absence of any other evidence.
This is an example of a model that estimates a specific engagement, very frequently (once a week for twelve weeks). All the models are categorised below, and other models with the same categorisation should use similar methodology to what is set out here.
Summaries of all the models are presented below. These are categorised into (i) general or (ii) specific models, at different frequencies of (a) infrequently (such as every few months), (b) quite frequently (every few weeks) or (c) very frequently (such as once a week). Depending on the categorisations, the examples set out above can be followed:
General models:
The following models are considered general engagement with culture and heritage.
Model 1 - General engagement and general health in adults
This model is categorised as infrequent engagement, and estimates the impact of general engagement (including visiting museums, galleries, heritage sites, theatre, cinema and concerts) every few months or more on general health in adults aged 30 to 49.[footnote 91] A value of £992 per person per year is estimated.
Model 2a - General cultural attendance and mental health in adults
This model is categorised as frequent engagement, and estimates the impact of cultural attendance (including film, exhibitions, and events connected with books and music performance) once a week on mental health for adults aged 30 to 49.[footnote 92] A value of £649 per person per year is estimated.
Model 2b - General arts participation and mental health in adults
This model is categorised as frequent engagement, and estimates the impact of arts participation (including activities involving music, film, drawing and books) more than once a week on mental health for adults aged 30 to 49. A value of £448 per person per year is estimated.
Model 8 - Engagement with cultural venues and depression in older adults
This model is categorised as infrequent engagement, and estimates the impact of general engagement (as defined as attending the theatre, a concert, an opera, the cinema, an art gallery, an exhibition or museum) at least every few months, on depression incidence on adults aged 50 and over. A value of £314 per person per year is estimated.
Model 9 - Engagement with cultural venues and dementia in older adults
This model is categorised as infrequent engagement and estimates the impact of general engagement (as defined as attending the theatre, a concert, an opera, the cinema, an art gallery, an exhibition or museum) at least every few months, on dementia onset for adults aged 50 and over. A value of £148 per person per year is estimated.
Specific activities
The following models are considered engagement in specific culture and heritage activities.
Model 3 - Extra-curricular activities and externalising behaviour in children
This model estimates the impact of extra-curricular activities (including dance lessons, music lessons, or organised performing arts programmes) on externalising behaviour in children aged 10 to 14.[footnote 93] A value of £122 per person per year is estimated. Note, given the frequency of engagement is a binary indicator (meaning yes/no for participation in the year), it is not possible to derive marginal impacts for this model. However, these results do represent the value of each additional extra-curricular activity.
Model 4a - Art and self-esteem in children
This model is categorised as frequent engagement, and estimates the impact of drawing, painting or making things (art-making) most days on self esteem for children aged 10 to 14. A value of £134 per person per year is estimated.
Model 4b - Music and self-esteem in children
This model is categorised as frequent engagement, and estimates the impact of listening to or playing music most days on self esteem for children aged 10 to 14. A value of £68 per person per year is estimated.
Model 5a - Weekly arts activities and mental health in young adults
This model is categorised as frequent engagement, and estimates the impact of participating in organised activities relating to art, music or theatre (for instance, being part of a band, attending a play or an art institution) at least once per week on the mental health of young adults aged 18 to 30.[footnote 94] A value of £748 per person per year is estimated.
Model 5b - Daily arts activities and mental health in young adults
This model is categorised as frequent engagement and estimates the impact of participating in organised activities relating to art, music or theatre (for instance, being part of a band, attending a play or an art institution) ‘almost daily’ on the mental health of young adults aged 18 to 30.[footnote 95] A value of £1,240 per person per year is estimated.
Model 6 - Arts-based museum activities and general health in older adults.
This model is categorised as frequent engagement and estimates the impact of museum based art workshops (activities such as abstract painting, book binding and stained-glass painting), weekly for 12 weeks, on general health of adults aged 65 and over.[footnote 96] A value of £1,164 per person per year is estimated.
Model 7 - Choirs and general health in older adults
This model is categorised as frequent engagement and estimates the impact of participation in a choir, weekly for at least 3 months, on general health[footnote 97] for adults aged 65 and over.[footnote 98] A value of £553 per person per year is estimated.
Model 10 - Museums and dementia in older adults
This model is categorised as infrequent engagement and estimates the impact of attendance at museums, art galleries and exhibitions at least every few months, on dementia onset for adults aged 50 and over. A value of £369 per person per year is estimated.
Clinical setting model- Art therapy
This model estimates the impact of art therapy delivered in a clinical setting on quality of life for adults diagnosed with breast cancer and all other types of cancer. A value of £2,550 per year for individuals diagnosed with breast cancer undergoing art therapy, and £1,600 per year for individuals diagnosed with all other cancers, using the Green Book QALY valuation.
To note, this value also includes non art marking components, such as mindfulness and psychotherapy and their impact on quality of life, across art therapy interventions ranging from between five and twelve weeks.
Glossary
Accounts help track stocks and flows of assets in physical quantities and values over time. A culture and heritage account would provide a “big picture” view of the state of culture and heritage assets in the UK, and help understand whether CHC assets are being managed sustainably. The Green Book
Altruistic value arises when the individual is concerned that the good in question should be available to others in the current generation. Cost-Benefit Analysis and the Environment (2006)
Benefit transfer is the exercise of taking estimated values from a sample of assets and applying them to another asset.
Bequest value is a feeling of satisfaction someone receives from the next and future generations having the option to make use of a good. Cost-Benefit Analysis and the Environment (2006)
Contingent valuation is a valuation technique whereby individuals are asked how much they would be willing to pay to obtain a good or service, or how much they would require to be compensated to give it up. The Green Book
Choice modelling involves presenting survey respondents with a range of alternatives from which respondents are asked to choose their most preferred alternative. New Zealand Institute of Economic Research
Culture and Heritage Capital (also referred to as cultural capital) is defined as “an asset which embodies, stores or gives rise to cultural value in addition to whatever economic value it may possess”. (Throsby, 1999)
Direct use value refers to the benefits provided by an asset that are used directly by individuals for example, from visiting a gallery. Enabling a Natural Capital Approach: Guidance
Discount rate is the annual percentage rate at which the present value of future monetary values are estimated to decrease over time. The discount rate used in the Green Book is known as the ‘social time preference rate’ (STPR). It is the rate at which society values the present compared to the future. The Green Book
Existence value is the value that individuals place on the knowledge that a resource continues to exist, whether or not they use that resource themselves. Enabling a Natural Capital Approach: Guidance
GDP (Gross Domestic Product) is the value of output or national income of a country over a 12-month period. Enabling a Natural Capital Approach: Guidance
Hedonic pricing is a form of revealed preference valuation that uses data from related surrogate markets and econometric techniques to estimate a value for a good or service. The Green Book
Intangible cultural heritage can be defined as “the practices, representations, expressions, knowledge, skills – as well as the instruments, objects, artefacts and cultural spaces associated therewith – that communities, groups and, in some cases, individuals recognize as part of their cultural heritage. This intangible cultural heritage, transmitted from generation to generation, is constantly recreated by communities and groups in response to their environment, their interaction with nature and their history, and provides them with a sense of identity and continuity, thus promoting respect for cultural diversity and human creativity.” (definition used for the purpose of the UNESCO 2003 Safeguarding of the Intangible Cultural Heritage Convention) UNESCO
Human capital is a measure of the “knowledge, skills, competencies and attributes embodied in individuals that facilitate the creation of personal, social and economic well-being”. The Well-being of Nations: The Role of Human and Social Capital
Market failure is where, for one reason or another, the market mechanism alone cannot achieve economic efficiency. The Green Book
Market value or price is the price at which a commodity can be bought or sold, determined through the interaction of buyers and sellers in a market. The Green Book
Natural capital is the stock of natural assets which provide benefits to people in the form of tangible things which are typically marketed (such as timber, fish stocks, minerals) and less tangible services (such as air purification, recreational settings and flood prevention). Enabling a Natural Capital Approach: Guidance
Net present Value is the value of all future cash flows (positive and negative) over the entire life of an investment discounted to the present.
Non-market value is the estimated value of goods and services that are not traded for money.
Non-use value refers to the benefit values (altruistic, bequest, and existence values) derived by individuals which are not associated with use of a resource. Enabling a Natural Capital Approach: Guidance
Option value refers to the value placed by individuals on having the option to use a resource in the future. Enabling a Natural Capital Approach: Guidance
Present Value is the current value of a future sum of money or stream of cash flows.
Pressures are moderating factors such as environmental damage or unsustainable use that can negatively affect the services provided by an asset and the demand for those services.
Quality-Adjusted Life Years (QALYs) is a measure of health status in terms of the quality of life associated with a state of health, and the number of years for which that health status is enjoyed. Department of Health and Social Care
Social capital is a term used to describe the extent and nature of our connections with others and the collective attitudes and behaviours between people that support a well-functioning, close-knit society. Office for National Statistics
Social Cost Benefit Analysis quantifies in monetary terms all effects on social welfare. Costs to society are given a negative value and benefits to society a positive value. Costs to the public sector are counted as a social welfare cost. The Green Book
Social Cost-Effectiveness Analysis compares the costs of alternative ways to produce the same or similar outputs. The Green Book
Soft power is the ability to attract and persuade through appeal or other influence, rather than through coercion.
Subjective wellbeing asks people directly how they think and feel about their own wellbeing, and includes aspects such as life satisfaction (evaluation), positive affect (hedonic), and a judgement on whether their life is meaningful (eudemonic). Department of Health and Social Care
Systems approach involves taking a holistic view of a problem, making organisations more functional by looking at big-picture processes and practices. OECD Observer
Use value is the value derived from using or having the potential to use a resource. This is the net sum of use values and option values. Enabling a Natural Capital Approach: Guidance
Welfare approach entails the inclusion of all significant costs and benefits that affect the welfare and wellbeing of the population, not just market effects. For example, environmental, cultural, health, social care, justice and security effects are included. This welfare and wellbeing consideration applies to the entire population that is served by the government, not simply taxpayers. The Green Book
Wellbeing-Adjusted Life Years (WELLBYs) is a measure of wellbeing estimated via changes in life satisfaction (on a 0 to 10 scale) per year. A WELLBY equates to a one-point change in life satisfaction on a 0 to 10 scale, per person per year. The Green Book
-
Sagger, H., Philips, J., and Haque, M. (2021) Valuing culture and heritage capital: a framework towards informing decision making ↩
-
DCMS (2024) DCMS sectors economic estimates. ↩
-
Colwill, T. (2024) Cultural heritage capital and wellbeing: examining the relationship between heritage density and life satisfaction. ↩
-
Measuring progress, well-being and beyond GDP in the UK: August 2024 and Beyond GDP: United Nations- CEB ↩
-
Wider evidence is also an important part of the strategic case for any business cases and significant unmonetisable values that are important enough to affect key choices about options should be considered at the longlist stage, see A1. Non-market Valuation and Unmonetisable Values, HMT Green Book. ↩
-
UKRI (2023) New projects to measure value of culture and heritage to society. ↩
-
For further explanation of Creative Industries definition see: Creative Industries Economic Estimates Methodology (2016). ↩
-
This publication should be read alongside Lawton, R. et al (2024) Culture and heritage capital (CHC) proto-typology report, which provides a deeper discussion on the literature behind Embedding a Culture and Heritage Capital Approach. ↩
-
Culture and Heritage accounts will be ‘satellite accounts’ to the main UK National Accounts, closely following the approach taken in the Environmental Accounts. ↩
-
There have also been attempts to bring this together such as the guidance for culture and heritage for example: Solutions for Business (no date) Grant for business investment guidance. ↩
-
Sagger, H., Philips, J., and Haque, M. (2021) Valuing culture and heritage capital: a framework towards informing decision making. ↩
-
In cultural economics, cultural capital is defined as “an asset which embodies, stores or gives rise to cultural value in addition to whatever economic value it may possess” see Throsby, D. (1999) ‘Cultural Capital’, Journal of Cultural Economics, 23(1–2), pp. 3–12. ↩
-
As set out in the executive summary, the term culture also includes wider creative industries in the rest of this document. ↩
-
As set out in DCMS’ Economic Estimates. ↩
-
Measuring progress, well-being and beyond GDP in the UK: August 2024 and Beyond GDP United Nations - CEB ↩
-
ESCoE (no date) Cultural capital as an intangible asset. ↩
-
Dasgupta, P. and Mäler, K.-G. (2000) ‘Net national product, wealth and social well-being’, Environment and Development Economics, 5(1), pp. 69 to 93. doi:10.1017/S1355770X00000061 ↩
-
As set out in HMT’s Green Book, Social CEA may sometimes be appropriate where: i. wider social costs or benefits will remain broadly unchanged, or ii. output may not be proportionately quantified. ↩
-
How ‘state’ is defined, monitored and valued within this context will need to be explored and will be a research area of the CHC Programme. ↩
-
HM Treasury (2024) The Green Book: appraisal and evaluation in central government. ↩
-
The Valuing Culture and Heritage Capital Conference was held on 11 March 2022. Slides and recording can be found on the CHC Portal. ↩
-
UKRI (2023) New projects to measure value of culture and heritage to society. ↩
-
Source: Sagger, H., Philips, J., Haque, M. (2021) Valuing Culture and Heritage Capital: a framework towards informing decision making. ↩
-
The concept of a system of flows of desirable goods and services generated by using renewable capital stocks without depleting them is discussed further in Lawton, R. et al (2024) Culture and heritage capital (CHC) proto-typology report and Sagger, H. and Bezzano, M. (2023) Culture and heritage capital: using economic valuation methodologies and heritage science to measure the welfare impact of ongoing conservation, protection, repair and maintenance of culture and heritage assets ↩
-
DeSilvey, C. et al. (2021) ‘When loss is more: from managed decline to adaptive release’, The Historic Environment: Policy & Practice, 12(3-4), pp. 418-433. doi:10.1080/17567505.2021.1957263 ↩
-
DEFRA (2023) Enabling a Natural Capital approach guidance. ↩
-
Kaszynska, P. et al (2022) Scoping Culture and Heritage Capital report. ↩
-
Lawton, R. et al (2024) Culture and Heritage Capital (CHC) proto-typology report. ↩
-
Sukhdev, P. et al. (2010) The economics of ecosystems and biodiversity: mainstreaming the economics of nature: a synthesis of the approach, conclusions and recommendations of TEEB. ↩
-
Haines-Young, R. and Potschin, M. (2013) Common international classification of ecosystem services (CICES): consultation on version 4, August-December 2012. EEA framework contract no EEA/IEA/09/003. ↩
-
There will be overlaps between this category and ‘cultural venues and production facilities’, for example, theatre venues which are in historic buildings. ↩
-
In some cases, production itself may use other assets such as rehearsal spaces outside of venues. ↩
-
For the purposes of this publication digital assets have their own asset category, however in some cases it can be difficult to separate digital assets from other categories such as creative and artistic works. ↩
-
Creative and cultural knowledge, can also be described as human capital. This has been included in this table to demonstrate the important creative and cultural knowledge assets. ↩
-
Lawton, R. et al (2024) Culture and heritage capital (CHC) proto-typology report ↩
-
Throsby, D. (2003) ‘Determining the value of cultural goods: how much (or how little) does contingent valuation tell us?’, Journal of Cultural Economics, 27, pp. 275-285. doi:10.1023/A:1026353905772 ↩
-
Lawton, R. et al (2024) Culture and heritage capital (CHC) proto-typology report ↩
-
DCMS recognises the difficulties in isolating some of these service types (particularly identity and communal services). ↩
-
Sagger, H. and Bezzano, M. (2023) Culture and heritage capital: using economic valuation methodologies and heritage science to measure the welfare impact of ongoing conservation, protection, repair and maintenance of culture and heritage assets. ↩
-
Digital preservation is also important, particularly relating to the complete disappearance of digital artefacts without long-term storage. Most of the asset classifications will include some form of digital assets. ↩
-
Aesthetic and inspirational and creative services may have had some crossover in terms. They have been separated to distinguish between heritage and more creative actions, processes, attributes or qualities. We expect these definitions to evolve with the framework. ↩
-
Provins, A. et al (2008) ‘Valuation of the historic environment: the scope for using economic valuation evidence in the appraisal of heritage-related projects’, Progress in Planning, 69(4), pp. 131-175. doi:10.1016/j.progress.2008.01.001; Lawton, R. et al (2021) ‘The economic value of heritage in England: a benefit transfer study’, City, Culture and Society, 26. Doi:10.1016/j.ccs.2021.100417. ↩
-
As described by David Throsby in the Journal of Cultural Economics (1999) on Cultural Capital. ↩
-
Many of these services are included in the Natural Capital framework (as ecosystem services and abiotic flows). See Defra’s Enabling a Natural Capital Approach (2023) for further information. ↩
-
For a full summary, see Understanding the Value of Outdoor Culture and Heritage Capital for Decision Makers ↩
-
In the UK, assets covered include dwellings, other buildings, other structures, land improvements, transfer costs of ownership of non-produced assets, other machinery and equipment and weapons systems, intellectual property products and cultivated biological assets (Schreyer, 2004). ↩
-
HM Treasury (2024) The Green Book: appraisal and evaluation in central government. ↩
-
There have also been attempts to bring this together, such as the guidance for culture and heritage for the Towns Fund, see Solutions for Business (no date) Grant for business investment guidance. ↩
-
Figure 3 has been adapted from Bateman, I. (2022) ‘Learning from the Natural Capital approach’, CHC Conference. ↩
-
See A1. Non-market Valuation and Unmonetisable Values, HMT Green Book. ↩
-
See HM Green Book for further guidance on A2. Place Based Analysis and A3. Distributional Appraisal. ↩
-
HM Treasury (2024) The Green Book: appraisal and evaluation in central government. ↩
-
Kaszynska, P. et al (2022) Scoping culture and heritage capital report. ↩
-
HM Treasury (2020) Supplementary guide: handling complexity in policy evaluation. Magenta Book 2020. ↩
-
Stated preference methods in particular can help attempt to articulate what specifically is being valued. ↩
-
Frontier Economics (2021) The value of data assets. ↩
-
See Annex B for more details on valuation methodology. ↩
-
Culture Connect partners include DCMS/UKRI/AHRC/ACE/Northumbria University/North East Mayoral Combined Authority. ↩
-
Bakhshi, H., Coyle, D., & Lawton, R., (2023), ‘Issues in Valuing Cultural and Heritage Capital in the National Accounts’ (ESCoE DP 2023-04) ↩
-
Assets include libraries, arts participation, music venues, and historic visitor attractions. ↩
-
Further research is needed to quantify the full range of benefits that CHC assets produce to prevent climate change and reduce environmental impacts. ↩
-
Kaszynska, P. et al (2022) Scoping culture and heritage capital report. ↩
-
DSIT is currently reforming their business case process, which should help DCMS improve its approach to how it considers R&D, but more research is required. ↩
-
DCMS (2024) Culture and heritage capital evidence bank. ↩
-
Fujiwara, D. et al (2018) The economic value of culture: a benefit transfer study. ↩
-
Practical Guidelines for the Use of Value Transfer in Policy and Project Appraisal (Eftec, 2009) can be used to determine the level of accuracy required. ↩
-
Lawton, R. et al (2022) Guidance note: how to quantify the public benefit of your museum using value estimates: a resource for understanding the value of museums. ↩
-
Fujiwara, D. et al (2018) The economic value of culture: a benefit transfer study, pp. 53-58. ↩
-
Please note that, with assets charging for entry, willingness to pay questions are usually asked for the value ‘above the ticket price’ to capture the additional use value. However, to avoid double counting, if WTP is not asked above the ticket price, revenue from visitors should not be added. ↩
-
The four museums the WTP figure is based on are Great North Museum (Newcastle), World Museum (Liverpool), National Railway Museum (York) and the Ashmolean Museum (Oxford). ↩
-
See HMT guidance on how to convert values into real terms values, HM Treasury (2024) GDP deflators at market prices, and money GDP. ↩
-
Lawton, R. et al (2021) Guidance note: how to quantify the public benefit of your theatre using value estimates: a resource for understanding the value of theatres. ↩
-
HM Treasury, Public Service Transformation Network, and New Economy (2014) Supporting public service transformation: cost benefit analysis guidance for local partnerships. ↩
-
Office for National Statistics (2024) Families and households in the UK: 2023. ↩
-
Lawton, R. et al (2021) Guidance note: how to quantify the public benefit of your theatre using value estimates: a resource for understanding the value of theatres. ↩
-
HM Treasury, Public Service Transformation Network, and New Economy (2014) Supporting public service transformation: cost benefit analysis guidance for local partnerships. ↩
-
Lawton, R. et al (2023) Choice modelling and methodology development: marginal willingness to pay for museum improvements. ↩
-
World Health Organisation (2019) ‘What is the evidence on the role of the arts in improving health and well-being?: a scoping review’, Health Evidence Network Synthesis Report, 67. ↩
-
University College London (2020) ‘The role of arts in improving health and wellbeing: report to the Department for Digital, Culture, Media & Sport’, Evidence Summary for Policy. ↩
-
General engagement is defined as engagement with activities at museums, galleries, heritage sites, theatre, cinema and concerts every few months or more ↩
-
Health benefits measured by the Short Form Health Survey (SF-36), a standard health questionnaire made up of eight ‘domains’ of health: physical functioning, social functioning, physical role, pain, general health, vitality, emotional role and mental health. ↩
-
Engagement frequency is the dosage required for the benefit to occur. In all models a specific level of regular engagement is needed for an outcome to occur. For wellbeing impacts other alternative valuation methods can be used, to value momentary wellbeing. ↩
-
Wellbeing Guidance for Appraisal: Supplementary Green Book Guidance ↩
-
As measured by the Short Form Health Survey (SF-36), a standard health questionnaire made up of eight ‘domains’ of health: physical functioning, social functioning, physical role, pain, general health, vitality, emotional role and mental health. ↩
-
Using the linearity assumptions as set out in the full Frontier report (see Section 1.2.5 of the report). ↩
-
As measured by the General Health Questionnaire (GHQ-12), a standard health questionnaire with 12 questions assessing severity of psychiatric problems of the previous few weeks. ↩
-
As measured by an adapted EQ-5D score. ↩
-
For example, assuming a linear impact of engagement, so each individual workshop is worth one-twelfth of the total value (so £109 per person per workshop). ↩
-
As measured by the Short Form Health Survey (SF-36), a standard health questionnaire made up of eight ‘domains’ of health: physical functioning, social functioning, physical role, pain, general health, vitality, emotional role and mental health. ↩
-
As measured by the General Health Questionnaire (GHQ-12), a standard health questionnaire with 12 questions assessing severity of psychiatric problems of the previous few weeks. ↩
-
Externalising behaviour such as defiance, tantrums and a lack of emotional control and self-control, as measured by the conduct and hyperactivity/inattention subscales of the Strengths and Difficulties Questionnaire (SDQ). See the full report for more information on SDQ. ↩
-
As measured by the Flourishing-Languishing scale (known as the Mental Health Continuum Short Form). The scale covers three domains of subjective wellbeing: emotional, psychological and social. ↩
-
As measured by the Flourishing-Languishing scale (known as the Mental Health Continuum Short Form). The scale covers three domains of subjective wellbeing: emotional, psychological and social. ↩
-
As measured by an adapted EQ-5D score. ↩
-
As measured by EQ-5D. ↩
-
As measured by EQ-5D. ↩