Scoping culture and heritage capital report
Updated 13 October 2022
Authors and acknowledgements
Patrycja Kaszynska (UAL), Diane Coyle (University of Cambridge), Emma Dwyer (MOLA), Ricky Lawton (Simetrica-Jacobs), Patrizia Riganti (University of Glasgow), Sadie Watson (MOLA), Mafalda Dâmaso (UAL) and Yang Wang (University of Glasgow)
The project team would like to thank the members of the Oversight Group for their support, guidance and commitment. In particular, the sheer number of hours they dedicated to reading and discussing the many drafts of the report has been greatly appreciated. The Oversight Group members are: Harman Sagger, Kristine Zaidi, Adala Leeson, Andrew Mowlah, Hasan Bakhshi, May Cassar, Geoffrey Crossick and David Throsby. Thanks, too, are due to others at the Department for Culture, Media and Sport (DCMS), the Arts and Humanities Research Council (AHRC) and Historic England (HE), who shared comments on the project. And a special thank you goes to David Selway (AHRC), who has offered invaluable assistance throughout the project.
The team has benefited greatly from the generous comments and input from the scoping study’s Advisory Group and partners, who have fed into this report in a number of ways, as described in Appendix 1.
The Museum of London Archaeology (MOLA) team is grateful for input from Paul Burtenshaw, May Cassar, Antony Firth, Neil Redfern, Rebecca Reynolds, Jessica Bryan, Jim Williams and the HE Science Advice team.
Being able to discuss ideas and process with two colleagues involved in the delivery of other AHRC-funded projects—Katy Shaw and Rebecca Madgin—was reassuring and helpful, as was talking to Dave O’Brien—a fellow academic interested in cultural value.
Disclaimer: This report gives the views of the authors and not necessarily the position of the Department for Digital, Culture, Media & Sport.
Executive summary
This report is the key output from the Scoping Culture and Heritage Capital Project, funded by the Arts and Humanities Research Council (AHRC) and the Department for Digital, Culture, Media and Sport (DCMS) as part of the Culture and Heritage Capital (CHC) programme. The report builds on Valuing Culture and Heritage Capital: A framework towards informing decision making (Sagger et al., 2021), which set out DCMS’s ambition to assess the value of arts, culture and heritage using the CHC framework.
This project is a product of a collaboration between the arts and humanities, heritage science and economics, and exemplifies a cross-sectoral way of working spanning academics and researchers, policymakers and partners from across the cultural sector. This report presents an overview of the progress, challenges and future research needs arising in relation to using a ‘capitals’ model for accounting for the value of arts, culture and heritage.
Capitals are a new accounting framework, first used for natural capital and currently being introduced around the world as a way of accounting for a wider portfolio of a nation’s assets, beyond just financial and produced. The important feature of incorporating capitals into the statistics that shape how economic success is understood and measured is that this embeds consideration for the future and sustainability. This is because, in a capitals model, any asset’s value today depends not only on its physical condition and how well it is maintained, but also on the stream of future benefits expected to flow from it over its lifetime. The recognition of the future as embedded in the valuation process has implications for decision-making. It also raises a number of conceptual, methodological and operational questions. These are considered in this report in the context of valuing the arts, culture and heritage.
The starting point of this scoping study is that there is no consistent approach to valuing cultural assets that would be compatible with other methods used by government as well as being inclusive of multiple perspectives. Nor is it clear yet how to conceptualise and operationalise the capitals approach for cultural assets. The report’s recommendations aim to overcome this by suggesting what is needed in order to establish a common ground approach. This is in order to make cultural assets more visible in the context of policy decision-making, and their value more readily communicable across different sectors in a language that can be understood by all.
The findings of the scoping study are that the introduction of the CHC framework presents significant opportunities from the point of view of valuing the arts, culture and heritage, as well as policy decision-making as such. However, the scoping exercise shows that developing, operationalising and implementing this framework requires sustained research attention, methods refinement and, crucially, capacity- and capability-building across disciplines and sectors. This is not least because the value of arts, culture and heritage as conceived through the CHC framework is an inter- and trans-disciplinary concept.
The recommendations follow a three-tier nesting structure: starting with Enhancing the theoretical debate, concerning foundational questions for the development of the CHC framework, built around the issues where the three perspectives represented in the report converge and have potential to develop shared concepts and methodologies; Addressing methodological challenges, which focuses on research needs arising in relation to the implementation and operationalisation of the CHC framework; Research capacity and capability building, which addresses the essential need for collaboration in research and practice across different sectors and disciplines. The summary of the recommendations is presented below.
Enhancing the theoretical debate
1. From natural to cultural capital: towards an ecosystem services approach
Recent developments in the natural capital debate suggest that the parallel between cultural and natural capital should be further explored, in particular, in regard to ecosystem services valuation. Valuing Culture and Heritage Capital: A framework towards informing decision making (Sagger et al., 2021) set the need to understand what types of services and benefits flow from CHC. The scoping study found that research is needed to develop a framework for identifying, classifying and mapping the flows of services from cultural capital, as well as understanding how and why these services may be valued. This represents a priority for the CHC programme.
1.A Developing a taxonomy of CHC services and associated benefits
Building a taxonomy of CHC services and associated benefits—either as directly consumed and contributing to wellbeing, or as enabling, i.e. inputs to the production of other goods and services—has been identified as a priority recommendation from the point of the development of the CHC agenda and as an important nexus where cultural economics and arts and humanities can meet.
1.B Developing socio-cultural valuation as part of a CHC framework
The scoping study has established that research should explore the link between the reasons why people value the arts, culture and heritage and how this relates to their monetary expressions, as well as non-monetary expressions where relevant. This can be achieved using socio-cultural valuation. As the report explains, socio-cultural valuation is a collective name for approaches—monetary and non-monetary—that are now well-established in the context of environmental and ecological economics (Intergovernmental Science-Policy Platform on Biodiversity and Ecosystem Services [IPBES], Operational Potential of Ecosystem Research Applications [OPERAs], Department for Environment, Food and Rural Affairs [DEFRA]). They rely on deliberation- and discourse-based methods and can be supported by a range of arts and humanities methods, and design techniques.
2. Understanding how change and value are related
The relationship between the changes in the condition and the status of stocks of assets and valuation is an important point of intersection between economics and heritage science; however, the scoping study has established that this is not well understood. Accordingly, the report recommends that a strand of research is set up to better understand how degradation, deterioration and damage are reflected in valuations, and how this translates into Social Cost Benefit Analysis (SCBA) to support the CHC framework.
2.A Degradation, deterioration and damage
Although decision-making frameworks for heritage assets with their foundation in economics have been in operation for many years, the scoping study has found that there is a disjunction between heritage science on the one hand, and the economics of conservation discourse on the other. Some attempts to bridge heritage science and economics have been proposed in recent years but research shows that a linear, analytic relationship between economic value and the transformations of stocks and services is difficult to establish (see Section 3.1, and Appendix 3).
Addressing methodological challenges
3. Operationalisation and implementation of CHC
The report has addressed multiple methodological challenges arising in relation to the operationalisation and implementation of the CHC framework, including enhancing estimates’ reliability and minimising biases, expanding the evidence base and developing appropriate platforms/databases. These have to be addressed further through a combination of academically led research and consultancy work across a number of projects.
3.A Integrated projects addressing complex valuation challenges per units of assessment
To enhance the suitability of stated preference (SP) methods in support of decision-making, it is necessary to systematically address similar valuation challenges for different categories of cultural assets. These have been identified in the report as units of assessment, understood as macro categories that can be used as the starting point for a systematic exploration of how to respond to specific valuation challenges. This approach will help catalogue estimates and facilitate their comparisons for regional/national database organisation, via benefits transfers. Per each unit of assessment, it is recommended to use several market and non-market techniques to test the validity and reliability of that estimated for policy purposes. The review of the literature summarised in Appendix 4 highlights some clear gaps here. There is a lack of valuation studies at the urban landscape/neighbourhood scale and this gap should be addressed through integrated projects.
3.B Triangulation of values estimated and biases using different valuation methods
Future research should address an ongoing challenge for CHC accounting, namely that valuation estimates for the same CHC asset can produce varying values depending on the adopted method. Therefore, future research should apply different valuation methods to the same CHC asset class/typologies within the proposed units of assessment. Different methodological treatments should be used to identify what methods offer the most conservative estimate per category of good within a specific unit of assessment. At the same time, research should address biases related to the hypothetical nature of the market and test whether the combination of market and non-market techniques might solve such discrepancies. Research should therefore test for embedding and sequencing effects, reliability over time, actual versus hypothetical behaviour and, in addition, welfare weighting.
3.C Exploring the potential of Big Data analysis and Geographical Information Systems (GIS) databases for value acquisition, storage, management and transfer
Some variables are known to drive differences in non-market value estimates between sites. To date, these have been mainly based on the visitor demographics at each site, most commonly income levels. However, there is a need to explore datasets that classify the differences in the service-offering at each site, and that can be used at scale to adjust the national average non-market values to be more tailored to each site being valued. This requires further empirical research that links the results of benefit transfer studies to geographical dimensions and local characteristics. Such research should consider the use of Geographical Information Systems (GIS) and will benefit from the organisational accounting and auditing records submitted to DCMS/Arts Council England (ACE)/Historic England (HE), as outlined in this report.
3.D Gaps in the empirical literature concerning asset types
The methodological review undertaken in the draft Table of CHC classes in this report, with recommendations for non-market methods to be applied, found a number of research gaps on CHC asset types that should be filled with further valuation research.
Research capacity and capability-building
4. Capacity and capability-building
The scoping study was built on the assumption that valuing arts, culture and heritage is too important and complex to be left to just one discipline or sector, and that it calls for an inter-disciplinary and cross-sectoral approach. To the contrary, working in disciplinary silos may entrench problems and conceal blind spots, in particular, where the level of methodological specialisation makes conversations difficult.
4.A. Networking grant and a review of the barriers to cross-disciplinary and cross-sectoral collaborations
An important finding of the study is that a significant effort is needed to align the terms of the debate and to build a forum for more collaborative and inclusive ways of working between policymakers, arts, culture and heritage practitioners, and the researchers in the relevant areas and disciplines. This includes shared understanding of a range of valuation approaches, including SCBA and socio-cultural valuation, and is essential to ensure the success of the CHC programme.
4.B. Networking grant to enhance theoretical understanding in cultural economics
There is the need for cultural economists working on non-market valuation, and ecological and environmental economists working on ecosystem services valuation to be brought together to discuss overlaps, differences and the potential to enhance the economic valuation of cultural capital.
4.C. Training grants for skills development
The scoping study has identified the need to develop skills in the cultural sectors, both in terms of training the future generation of researchers and to help stakeholders engage with the theory and practice of cultural capital economic valuation, and to collaboratively articulate guidance for the sectors. At the same time, the team behind the scoping study has identified the need to build a pipeline of future talent in cultural economics in the UK. This is specifically intended to bridge the problems in cultural economics with the concerns of academic economists through training grants, sponsored PhDs and summer schools. Accordingly, investment in training to address the current skills gaps is recommended for both the cultural sectors and academic economics.
The detailed list of recommendations can be found in the section Recommendations for future research and research infrastructure in the main part of the report. The report itself is divided into four chapters, starting with an overview of frameworks, definitions and concepts. It, then, highlights the key considerations arising from within the disciplinary perspectives represented in the study with regard to the understanding of the ‘ecologies’ of cultural services and the importance of socio-cultural valuation in this context. Next, it considers the intersection of heritage science and economics with respect to valuation to establish what change to stocks is acceptable, before turning to the issues arising in relation to the operationalisation of the CHC framework in the context of decision-making, including reliability and validity of economic value estimates and distribution issues. Reflections on the value of the capitals approach from an inter-disciplinary perspective follow, together with the Recommendations and Appendices concluding the study.
As noted already, the scoping project was built on the assumption that valuing the arts, culture and heritage is too important and too complex to be left just to one discipline or sector, and that it calls for an inter-disciplinary and cross-sectoral perspective. To the contrary, again, working in disciplinary silos may entrench problems and conceal blind spots, in particular, where the level of methodological specialisation makes conversations difficult. It is hoped that this report will contribute to the building of a collaborative foundation for making the value of arts, culture and heritage more visible across different sectors and disciplines, this in line with the recognition that what is measured, and how, dictates how an object is seen by society. Whether that value is articulated influences the priority it is given relative to other social outcomes, and this is especially important in government decision-making, where multiple societal objectives compete. Set in this context, the long-term success of this scoping study and of the CHC programme is to make the value of arts, culture and heritage an integral part of capital wealth accounts and, therefore, essential to understanding prosperity and wellbeing, now and in the future.
Context and background
About this report
This report is the key output from the Scoping Culture and Heritage Capital Project funded by the AHRC and the DCMS as part of the CHC programme. It is a response to the funding call, which—building on Valuing Culture and Heritage Capital: A framework towards informing decision making (Sagger et al., 2021) and related work—suggested 11 potential areas for future scoping. With this as a starting point, the report considers the key conceptual and methodological research challenges arising in the context of the CHC framework (Sagger et al., 2021), such as can be identified and potentially addressed by the arts and humanities, heritage science and economics, and bringing together academics, cultural sector partners and policymakers. These challenges need to be answered through future research—recommended by the report—to develop a consistent approach to valuing the arts, culture and heritage.
The overview of the CHC programme and the scoping study
The CHC programme was born from the recognition that there is no agreed approach to measure the benefits of culture and heritage in ways that are consistent with the principles of HM Treasury’s The Green Book (HM Treasury, 2022, 2020). As a result of this, the contributions of cultural and heritage assets can be underrepresented in funding bids and decisions (Sagger et al., 2021). The CHC programme aims to overcome this by providing research, data, guidance and tools to support organisations in making a case for investment in culture and heritage assets, and policymakers in their decision-making.
The publication of the CHC framework—Valuing Culture and Heritage Capital: A framework towards informing decision making (Sagger et al., 2021)—was an important step in the development of the CHC programme agenda. The document concluded that the existence of The Green Book guidance specific to culture and heritage capital was needed; it also suggested that the development of a robust evidence base for decision-making requires a cross-disciplinary approach connecting heritage science and economic valuation methodologies.
The next important step was the release of the funding call for the Scoping Culture and Heritage Capital Project supported jointly by AHRC and DCMS. The call explicitly stated that, in order to meet the ambition of the CHC programme “there are gaps in the current evidence base that need to be understood and overcome. The successful project team will build on a set of suggested research areas, potentially adding their own suggestions, to form a comprehensive list of evidence gaps for the CHC programme by engaging with stakeholders and conducting a rapid literature review” (UK Research and Innovation (UKRI), 2021). The list of the 11 areas comprised:
1. Using heritage science to understand the relationship between degradation and value
2. Discount rate and asset lives
3. Time and culture and heritage capital
4. The flow of services provided by culture and heritage capital and the benefits they produce
5. Drawing the line between natural capital and culture and heritage capital
6. Understanding the relationship value between culture and heritage assets that constitute an interdependent unity
7. Applying non-use values
8. Valuing the benefits of CHC assets
9. Developing more innovative ways of capturing value using technology and data
10. Welfare weighting
11. Applying values from one site to another.
These 11 issues were identified as cogent by the stakeholders of the CHC programme, and reflected the perceptions of policymakers as to where the main challenges with the operationalisation and implementation of the CHC framework lay. Many of these areas were further subject to discussion at a conference organised as part of the CHC programme in March 2022.
An important task for the scoping study was to find a means of grouping and prioritising the questions arising in relation to the initial 11 areas in a way that can be meaningfully and systematically interrogated using the available expertise in the team. The co-authors of this report took the initial list of the challenges identified by decision-makers and considered them from the multi-disciplinary perspective represented in the project with a view to formulating inter-disciplinary research questions. The emergent questions were prioritised according to their perceived potential to serve as a productive basis for research and to answer the needs of policymaking. This work was conducted in conversation with the project’s Oversight Group and benefitted from the Advisory Group’s and partners’ guidance (see Appendix 1). The recommendations resulting from this guidance are presented at the end of this report.
Decision-making concerning the arts, culture and heritage
Disputes concerning the significance of the arts, culture and heritage are centuries old (Bennett & Belfiore, 2008, see next section); demonstrating the value of culture in policy terms and for the purposes of decision-making is more recent, historically speaking (Durer et al., 2017), but can be considered well-established in policy timelines (Myerscough, 1988; Matarasso, 1997; McCarthy et al., 2004; O’Brien, 2010). Significantly, the context of policymaking requires consideration of the value that culture and heritage provide to those who engage directly and indirectly, and to society as a whole, and—within central government—this is set within a SCBA framework.[footnote 1] Multiple frameworks have been developed to consider the value of the arts, culture and heritage in those terms, produced largely through a combination of consultancy and academic research (Frontier Economics, 2007; PwC 2007; Matrix Knowledge Group, 2010; Carnwath & Brown, 2014; Fujiwara et al., 2014; Taylor et al., 2015).
There is also a considerable body of writing on the methodological underpinning applicable to the valuation of cultural and heritage goods and services, some from academic literature but many commissioned by DCMS (Lawton et al., 2021; Lawton et al., 2020; Fujiwara et al., 2019; Riganti & Nijkamp, 2004; Bakhshi et al., 2009). In relation to heritage specifically, in a series of reports in the Heritage Counts project series for the Historic Environment Forum, HE has attempted to document systematically the value and impact of heritage: in relation to wellbeing (Fujiwara et al., 2014), mental and physical health (HE, 2019a), and the employment market and general economy (HE, 2019b) amongst other contexts (see HE, 2021, for further details). In addition, the sector forum Heritage Alliance (2019) assessed a number of community engagement programmes creating a useful database of case studies.
The CHC programme was further born from the recognition that there is no agreed approach to measure the benefits of culture and heritage in ways that are consistent with the principles of The Green Book (HM Treasury, 2022, 2020). As a result of this, the contributions of cultural and heritage assets can be underrepresented in funding bids and policy decision-making (Sagger et al., 2021). The CHC programme aims to overcome this by providing research, data, guidance and tools to support organisations in making a case for investment in culture and heritage assets, and policymakers in their decision-making. To achieve this, the CHC programme appeals to the capitals framework—a methodology used widely in government (HM Treasury, 2020; Department for Environment, Food and Rural Affairs (DEFRA), 2020)—that can be consistent with the underpinning principles of SCBA and existing economic statistics in the national accounts.
Valuing culture as a cross-disciplinary and cross-sectoral issue
How to articulate and capture cultural value is a subject of significance across a number of disciplines. These include: philosophy (Aristotle, 340BC, 2014; Dewey, 1939); cultural studies (Hoggart, 1957; Williams, 1961); critical theory (Adorno, 1970, 1997); sociology (Zelizer, 2010; Eyerman & McCormick, 2006; Nwonka & Adams, 2021); anthropology and practice theory (Graeber, 2002; Warde, 2014); development and international relations (Reus-Smit, 2018; Singh, 2020); and, more contemporaneously, cultural policy (Hewison and Holden, 2004; Belfiore, 2008); heritage policy (Clark 2019); heritage science (National Heritage Science Forum, 2018, Avrami et al., 2019); and economics (Velthuis, 2005; Bille et al., 2020). Lines of research concerning the value of arts and culture have been developed in new emergent areas such as market studies (e.g. Beckert and Aspers, 2011); pragmatic sociology (e.g. Antal et al., 2015); approaches bridging cultural economics with intellectual history (Klamer, 1996; Dekker, 2015); and those explicitly critical of cultural economics (Meyrick et al., 2018). Further, much interesting work has been done by bringing sociological methods to grapple with hermeneutic issues (e.g. Alexander et al., 2013; Mohr et al., 2020). All this is set against the backdrop of the advances in participatory action research stressing the co-produced character of value (Facer & Enright, 2016), co-creation approaches developed in design (Mattelmäki et al., 2011) and the developments in science and technology studies seeing value as a socio-technical construct (Verbeek, 2011).
Within cultural economics alone, disputes persist, including whether art and heritage assets should be treated as commodities (Abbing, 2002 vis-à-vis Klamer, 2002; see also Snowball, 2010). Since the definition of culture and heritage as an economic capital (Throsby, 1999; Rizzo & Throsby, 2006), one of the key points has been the extent to which cultural value can be expressed in monetary terms (Throsby, 2003a) and how valuation techniques can be enhanced for policy purposes (Riganti & Throsby, 2021). Another debated issue is whether cultural value—qua symbolic meaning—‘aggregates’ from personal preferences (Taylor, 1990; Throsby, 1994; Kaszynska, 2020). A different aspect, touched upon in the study, concerns the distinction between use and non-use values.[footnote 2] The developments in environmental and ecological economics (Schumacher, 1973; Constanza & Daly, 1992; Dasgupta, 2014) have led to the development of a host of concepts and considerations that are gradually infiltrating these discussions in cultural economics, including the key concepts of capital, stock and services.
From a trans-disciplinary point of view, the understanding of cultural value has been expanded over recent years through initiatives such as the AHRC Cultural Value Project (Crossick & Kaszynska, 2016) and the Cultural Value Scoping Project (Kaszynska, 2017). The Centre for Cultural Value at the University of Leeds and the Policy and Evidence Centre at the National Endowment for Science, Technology and the Arts (NESTA) have been pursuing cross-sectoral research into the value of culture emphasising the aspects of participatory inclusion and the importance of the creative economies, respectively. Nonetheless, difficulties in aligning the terms of the debate remain, not just across different disciplines, and sometimes within individual disciplines, but also across different sectors. What complicates the situation is the separation between academic discourse and practice (May, 2020). As the next section illustrates, there are differences between the cultural values of different stakeholders, not just in terms of what they mean by culture but also value.
Non-economic perspectives: the plurality of value(s)
In the oft-quoted aphorism, Oscar Wilde claimed that “the cynic knows the price of everything and the value of nothing” (Wilde, 2014). Fortunately, there are no cynics contributing to the study—that is, not a single co-author signs up to the view that value can be equated with market price. Rather, the shared challenge for the contributors is how to capture those values that exist outside of the market. However, as the section above outlined, there are marked differences in how the study’s team members think about value. While the economists accept the simplifications necessitated by the need for comparison—especially in the context of optimal spending of societal resources—arts and humanities, and heritage science have given rise to ways of thinking about value that are not easily translated into the terms required by public sector decision-making.
Many perspectives from the arts and humanities, and heritage science resist attempts to “explain away” or “by-step” the multiple “orders of worth” (Boltanski & Thévenot, 2006) that they claim to be inherent in cultural value.[footnote 3] A different way to put this point is that commensurability—where commensuration is defined as “the comparison of different entities according to a common metric” (Espeland & Stevens, 1998, p. 331)—is understood as foundational to SCBA but not something necessarily embraced by the humanities because they are built on pluralistic accounts of value. Many working in this tradition see value as a product of action and an outcome of social practice (Dewey, 1939; Muniesa, 2011)—or, even more explicitly, value is understood as a product of how people collectively interpret significance according to purposes or value-orientations that do not reduce to a common denominator (Kaszynska, 2021, 2022). This pluralistic understanding is endemic to the cultural sector where value is said to be “co-created” rather than traded (Bonet & Négrier, 2018; Hadley & Belfiore, 2018). This understanding chimes with the heritage sector too (Clark, 2021), and ties in to a wider discussion of how what counts as culture—and as value—gets decided and who gets to decide (Brook, 2020; Hall 1983).
So, is culture a descriptive or normative term? Or does it function as both? Does it refer to professional forms of enquiry and expertise that contribute to the advancement of a set of disciplines or is culture a pattern of shared behaviours and beliefs that are reproduced across generations? Perhaps the logic of culture is one of addition rather than exclusion. That is, culture is both descriptive and normative; specific to professionals and shared by all; a site of future-oriented experimentation and a custodian of memories and accumulated knowledge. For instance, cultural studies and the humanities more broadly see culture as both an area of expertise (that can be assessed by experts such as art historians, curators and artists) and as a dimension of life in a community that reflects and reinforces social and anthropological particularities (whose value can be assessed by non-cultural experts, such as activists and citizens). If culture is all of this, it is only reasonable to expect that the attached notions of value will be complex—and their simplification, contested. Indeed, it could be suggested that the additional value of culture lies in it being a site of contestation, reflecting the importance of disagreement and negotiation in diverse societies. While these non-economic perspectives on value(s) do not align easily with the decision-making based on the principles of SCBA (which are grounded in commensurability, as described above), they can illuminate and enhance valuation methodologies, particularly where methodological innovation is required in response to the specific needs of cultural and heritage capital (see Chapter 2). Arguably, they can also improve reflectivity and criticality in mainstream economic approaches by prompting questions about the pros and cons of standard economic valuation (Broome, 2009; Coyle & Sensier, 2020), and the limits of economic valuation at large (Banks, 2017; McCloskey, 2016; Sandel, 2000).
The CHC programme and the CHC scoping project have been set up to introduce more common ground and guidance.[footnote 4] However, to succeed, they will have to work actively in a cross-sectoral way to respond to and address the concerns previously associated with the approach to auditing and monitoring in the sector (Selwood, 2002; O’Brien, 2016; see also Crossick & Kaszynska, 2016; Belfiore & Gibson, 2019) and the fact that ‘evidencing’ value is perceived as an on-going challenge and even a burden for many organisations, in particular the smaller ones that make up a significant proportion of the sector. From the point of view of the CHC framework (Sagger et al., 2021), this underscores that there is a need for a mutually recognised approach and, hence, for more listening, capacity building and participatory ways of working across the sectors.
The assumptions and limitations of this report
Even though the report explores the fruitful confrontation of different approaches to the value of culture and heritage to test the fidelity of the translation between them, the way value is expressed in policy uses economic approaches. Economics rests on “utility theory”: outcomes are considered in terms of the allocation of available resources to satisfy preferences, and this is done on the assumption of non-satiation (in other words, that more of a good or service continues to add to utility even if at a diminishing rate). Choices and opportunity costs are at the heart of decision-making and, although there are clearly many dimensions of choice, when it comes to allocating resources, some* measure of comparing the value of competing ‘wants’ will unavoidably be used. Thus, a decision weighing up such dimensions in a single scale will be made even though ‘value’ in a broader sense is multi-dimensional (Anderson, 1993).
The economic approach is grounded in one of the main ethical theories underlying policy decisions—welfarism—a branch of consequentialism, which states that policies should be judged in terms of the outcomes they produce and what impact those outcomes ultimately have on social welfare and personal wellbeing. This is the conceptual approach to understanding, ranking and prioritising societal outcomes in international evaluation guidelines, including The Green Book (2022)—which sits at the heart of government decision-making in culture and heritage—just as it is for all other policy areas from health to security to education.
This report is also circumscribed in terms of its scope. Two important areas ‘at the fringe’ are digital assets and intangibles. Arguably, each of these concepts deserves a report of this size in its own right. Yet, separating tangible from intangible, and increasingly from digital, is conceptually difficult. For instance, it could be argued that the valuation of tangible and intangible assets never truly “comes apart” because the experiences of “bricks and mortar” unfold into chains of experiences, often giving rise to intangible practices (Benhamou, 2013; 2020; Avrami et al., 2019). If a spectrum leading from tangible to intangible assets can be presupposed, the closer one gets to the intangible end, the more challenging is the economic valuation. Thus, as highlighted below, tangible cultural heritage was a well-established point of departure for this report. Regarding digital assets, this was one of the possible scoping areas in the original call—one which the team did indeed consider in the early stages of the study. However, a decision was made that, given the transformative nature of digital economies, this immense topic could not be treated adequately within the bounds of this report. Both intangible and digital assets pose significant and little-explored valuation challenges. The current report signals the importance of addressing these through the case studies with two partners on the project: the British Film Institute (BFI) and the National Trust (NT).
Another related caveat concerns the default focus of this report: because of the way the CHC agenda has developed, cultural heritage has been at the centre of the discussion.[footnote 5] It is important to emphasise that the CHC framework encompasses the arts, culture and heritage. In other words, its scope stretches from built heritage and archaeological assets, through cultural institutions to the general category of arts participation and digital assets, to name a few types of cultural assets.[footnote 6] Even though heritage and cultural heritage are the anchor of this report, its ambition is to lay a foundation that can be used and extended for the purposes of valuing different art forms, from theatre, music and dance to digital archives and virtual collections.[footnote 7] What is ‘in’ and what is ‘out of scope’ is in itself an area of contestation meriting further research, particularly with reference to everyday cultural participation. Last but not least is a self-reflection on the geographical focus and the cultural frames of reference used here. The study is centred on the UK, even though, where possible, it makes connections with work on the continent and beyond. It also uses concepts, terms of analysis and references developed in the Anglophone tradition in the West.
This scoping study serves specific needs and objectives, and is delivered within concrete institutional constraints. The study deliberately makes contributions to the discourse in terms of “non-ideal theory”.* As Rawls puts it, non-ideal theory “looks for courses of action that are morally permissible and politically possible as well as likely to be effective” (Rawls, 1999, p. 89).[footnote 8] In short, rather than designing perfect solutions in a vacuum, this report is about offering pragmatic answers to existing problems while, at the same time, injecting new considerations and opportunities into the debate. It is “about making our decision-making as good as it can be rather than leaving it to the market”, to use a tweeted commentary from a DCMS-organised conference that was part of the CHC programme (DCMS, 2022).
Chapter 1. Key frameworks, definitions and concepts
For many decades, conventionally, economic success has been measured by growth in real GDP, but there is now widespread recognition that this is not an adequate metric in isolation from other measures for capturing the full set of goods and services that improve societal wellbeing (Fitoussi et al., 2009; Coyle, 2014; Hoekstra, 2019). Economists and statisticians have embarked on a process of developing wealth accounts to include measures of the stocks of assets essential to economic activity alongside conventional ‘flow’ accounts. One milestone in natural capital accounting was the adoption by the United Nations in 2021 of the System of Environmental Economic Accounting.
A broader definition of a nation’s assets than simply financial and produced assets—generally termed “inclusive” or “comprehensive” wealth (Arrow et al., 2012)—is now widely recognised as essential to understanding future prospects for prosperity and wellbeing. For instance, the Office for National Statistics (ONS) has been said to have “a vision to estimate ‘total capital stock’, encompassing all types of capital—those captured in the national accounts and all the ‘missing capitals’[…]”.
The important feature of incorporating capitals into the statistics that shape how economic success is understood and measured is that it embeds consideration for the future, or sustainability. This is because any asset’s value today depends not only on its physical condition and how well it is maintained, but also on the stream of future benefits expected to flow from it over its lifetime (generally discounted in some way).[footnote 9] Recognition of the future is embedded in the valuation process—making valuation methods a core issue, as discussed below.
This broader approach was recognised by HM Treasury in its Balance Sheet Review of public assets and in the 2021 Budget documentation. The capitals approach also forms the central analytical framework in the Levelling Up White Paper, as access to assets shapes the ability of different localities around the UK to grow. As its Introduction highlights, local economies need a range of assets to flourish:
The Renaissance flourished in Italian city states that combined innovation in finance with technological breakthroughs, the cultivation of learning, ground-breaking artistic endeavour, a beautiful built environment and strong civic leadership […]. Levelling up requires a focused, long-term plan of action and a clear framework to identify and act upon the drivers of spatial disparity. Evidence from a range of disciplines tells us these drivers can be encapsulated in six capitals. (Department for Levelling Up, Housing and Communities (DLUHC) 2022, p. xiv)
Thus, the capitals approach is said to provide a framework suitable for embedding sustainability considerations by linking past and current investments with future benefits; reconsidering the “drivers of spatial disparity”; and allowing consideration of the role of future benefits, or capital services, as enablers of a broad range of economic and social activities in different places. It is in this context that cultural assets can be considered as one part of a nation’s portfolio of wealth, to be valued and managed in the context of their whole range of uses. This is the ambition set in Valuing Culture and Heritage Capital: A framework towards informing decision making (Sagger et al., 2021).
1.1 Capitals framework
‘Capital’ is a long-established concept in political economy, sociology, and economics (Smith, 1776, 2008); Marx, (1887, 1969); Bourdieu, 1986; Savage et al., 2005; Piketty, 2013). It is important to note that it means different things in different disciplinary contexts and that, in economics, which is how it is used here, it signifies a methodological orientation. In this sense, the concept of capital has been used in environmental and ecological science, and economics since the 1970s to describe the renewable and non-renewable assets provided by nature (Schumacher, 1973; Costanza et al., 1997; Helm, 2015), and with Throsby (1999, 2001) first introducing the idea of cultural capital in economics in the late 1990s (see more below).
As laid out in the introduction to this chapter, wealth accounting overlays a lens on the future, on the present lens provided by GDP and related statistics. In the capitals framework, a nation’s wealth comprises a great number of assets. These can be classified in different ways. One classification—the World Bank’s Comprehensive Wealth framework—includes produced, natural, human and social capital (World Bank, 2021); another adds to these intangible and organisational capital (Ferreira & Hamilton, 2010). The six capitals recognised in the Executive Summary to the Levelling Up White Paper are: physical, human, intangible, financial, social and institutional (DLUHC, 2022). This report distinguishes cultural capital as a further classification (see Section 1.4).
In all cases, capital is defined as having two characteristics:
- Unlike a pure consumption good, a stock of capital delivers a stream of returns over time; those returns can be financial and non-financial.
- Further, capital can depreciate, without adequate maintenance, and that depreciation can reduce the present value of expected future returns, or alternatively appreciate.
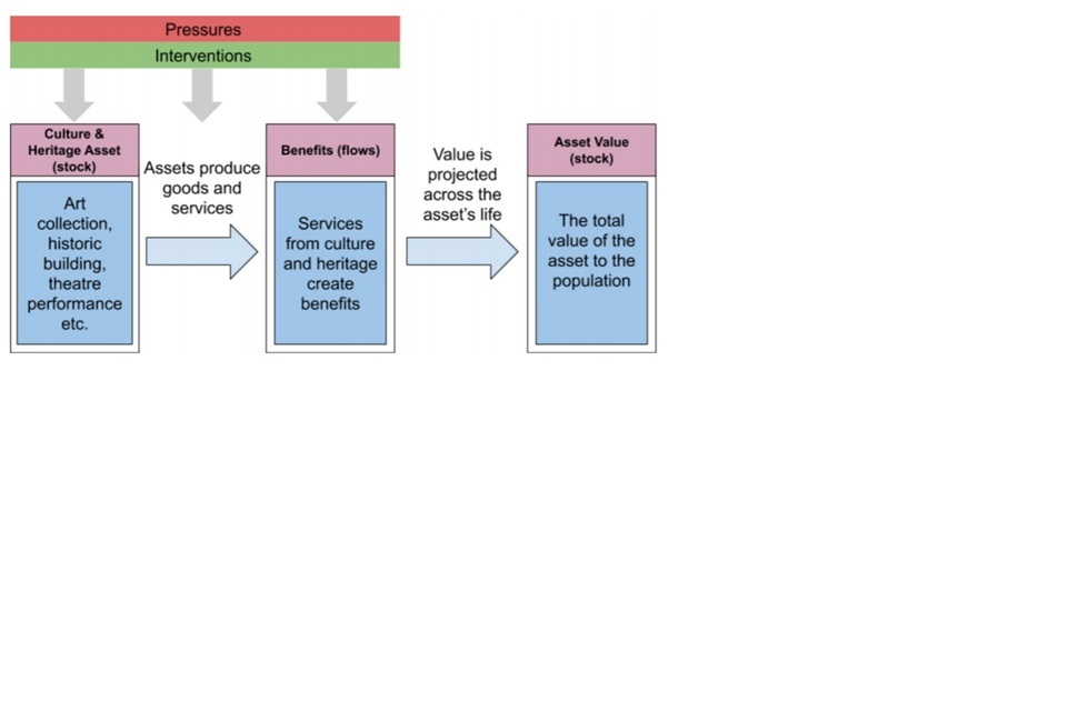
The two concepts essential to understanding the notions of capital are stocks and flows:
- The stock is the available amount of the asset at each moment in time, reflecting the accumulation of past investment and maintenance spend.
- Flows refer to the benefits over time derived from the stock of an asset; in alignment with the welfare economics principles of The Green Book (2020); these comprise the benefits to human wellbeing.

The Culture and Heritage Capital Framework (Sagger et al, 2021)
Figure 1. The Culture and Heritage Capital Framework (Sagger et al., 2021)
As mentioned, the inclusive capitals framework has now been used in relation to nature for many years. The UK is at the international forefront of implementing natural capital accounting and developing the conceptual framework for incorporating other types of assets, while the US has just announced that it will start constructing a US natural capital account (White House, 2022). If all assets are included, any change in their sum—weighted by their societal shadow or ‘accounting’ prices[footnote 10]—is a measure of the change in social welfare. The intuition for this is straightforward: social welfare (in the conventional economic term for the total utility in a society) depends on how the resources available are used. Inclusive wealth captures the total range of those resources, while the shadow prices used as weights reflect the value placed on them by society as a whole (and not just the private economic agents who may own them or exchange them in the market).
However, a number of foundations need to be put in place to develop this framework:
- Classification and measurement: a robust and consistent, exhaustive and mutually exclusive framework for the assets, and data for measuring and monitoring changes in stocks and condition (including depreciation and any threshold effects).
- Accounting: comprehensive capital accounts at national and sub-national levels.
- Valuation: suitable economic valuation techniques to enable decision-making that accounts for biases in the capitals framework.
- Clarity about the foundational concepts that are being referred to, used and operationalised.
These challenges notwithstanding, in principle, any capital item can be assessed using an economic approach (and SCBA), thus allowing for factoring into government decision-making.
1.2 Total Economic Value (TEV)
In much of the literature on cultural as well as environmental economics, value has been classified in terms of the Total Economic Value (TEV) equation. This is a classification framework that distinguishes use from non-use values and further subdivides these top-level categories (see Text Box 1 below).
Text Box 1. Categories of values recognised in TEV
Use value
Use values refer to the benefits that individuals gain through their use of assets, which are then subdivided into direct and indirect use.
Direct use values stem from direct engagement with cultural and heritage sites, and institutions. For instance, visiting a cultural institution, producing and displaying works of art (alone or in collaboration with other artists), or learning about local history and heritage by visiting museums and heritage sites, as well as the physical and mental health benefits from participating in historical research or art classes.
These can also be further distinguished as follows:
- Consumptive values associated with a direct use of the cultural resource, that could potentially impact on their conservation for future generations (visiting a site, a collection).
- Non-consumptive values of cultural resources which are not diminished by their use, that do not require the valuer to have access to them or make active use of them. For instance, digital access to a cultural asset.
- Indirect use values relate to the presence of a cultural site and the benefits that people who are not directly engaging with it can gather indirectly (e.g. the value of looking at images of historic sites online).
Non-use value
Non-use values refer to the benefits that individuals derive from culture and heritage, without their engaging personally, directly or indirectly. There are three forms of non-use value:
- Altruistic values (also defined as philanthropic values) associated with intragenerational equity and the desire to preserve resources for others,
- Bequest values linked to welfare increases associated with knowing that future generations will benefit (intergenerational equity).
- Existence values linked to welfare enhancements from knowing that the cultural or heritage asset, its services and collections, exist even if they are not expected to accrue direct use benefit either now or in the future.
In addition:
- Option value can also be attached to the potential future use of a cultural resource, similar to an insurance premium.
- Quasi option value is the option value attached to a resource, but dependent on specific uncertainties being resolved before consumption could take place.
The distinctions outlined in the Text Box, above, are driven by operational and methodological interests. However, it should be stressed that, by their nature, many of the multiple benefits listed above are linked. Whilst it is possible to value all of these elements together (see Appendix 2 for an overview of the methods used), it may be difficult to meaningfully disentangle the value attached to, say, recreation, to education, to visual amenity (the benefits that flow from the views and surroundings that create the backdrop to an area), to inspiration, and to non-use. These difficulties are reflected in recent debates concerning the TEV equation in the natural capital field (see Text Box 2). One of the observations from this scoping study is that the elements of TEV may need to be reassessed as part of a wider capitals framework so they are not too restrictive from the point of view of capitals accounting.
Text Box 2. The old ‘problems’ and recent ‘controversies’ about TEV in relation to natural capital
The challenges in operationalising the TEV approach are well-documented (see, for instance, Maddison & Day, 2015). Looking at the relationship between use and non-use, some problems might be regarded as more definitional, e.g. does use value necessarily involve physical contact or interaction with the asset service? Some, however, cut to the core of the conceptual integrity of TEV when translated into questions such as: is someone’s expectation of future use a use value or not? Moreover, the use versus non-use distinction does not map onto different valuation approaches (as ‘used’ assets and service flows also involve externalities). The TEV approach acknowledges that it is not possible to fully disentangle use and non-use value from any measurement of utility. Empirical research to date has often assumed that users (those who directly visit, engage with or otherwise benefit directly) predominantly hold use values, with some elements of non-use value (part of which is option value but is also thought to include things that have been defined as non-use, such as existence, bequest and altruistic value). The TEV does not provide any techniques for measuring these different elements. So, given that the supposed use and non-use values that compose TEV cannot be disentangled from the overall stated preference (except by classifying users as having predominantly use willingness to pay (WTP) and non-users as having predominantly non-use WTP—which is an imperfect solution), any distinction between use and non-use value in the visitor population is a moot point, since all visitor engagement is classed as utility.
Based on the report referenced above (Maddison & Day, 2015), the Natural Capital Committee (NCC) made a recommendation that:
… it would be more useful to distinguish different types of value according to whether they affect household wellbeing (for example, through the provision of natural areas for recreation) or affect the production decisions of organisations (e.g. by ensuring uninterrupted supplies of water for manufacturing processes). This classification system would help to ensure that there are no overlooked ways in which an environmental change might affect individual and economic wellbeing (NCC, 2015, p. 27).
Thus, the recommended classification is different from that presupposed by TEV. In addition, the NCC note that introducing an additional classification system via TEV risks omitting socially and economically valuable flows from the calculation.
The TEV used to be the framework in The Green Book, but it is not used in the latest version, although it is described in the separate Guidance on Natural Capital. It is worth noting that, since the NCC report was written, the different component elements of use and non-use value and the different motivational aspects that drive them have been explored in more detail through experimental discrete choice methods (Throsby et al., 2021). This is an area that could be explored more through discrete choice and mixed methods approaches.
1.3 Cultural capital: definition and value
The definition of cultural capital is the fruit of more than a century-long debate around the definition of cultural heritage (Vecco, 2010), and the different forms of economic capitals (Throsby, 1999). Considering the above, Throsby defines culture and heritage as capital from a review of the previous debate around cultural capital (Bourdieu, 1986; Berkes & Folke, 1992).
According to Throsby:
Cultural capital, in an economic sense, can provide a means of representing culture which enables both tangible and intangible manifestation of culture to be articulated as long-lasting stores of value and providers of benefits for individuals and groups. (Throsby, 2001, p. 44)
Or elsewhere:
Cultural capital is the stock of cultural value embodied in an asset. This stock may in turn give rise to a flow of goods and services over time, i.e., to commodities that themselves may have both cultural and economic value. The asset may exist in tangible or intangible form. (Throsby, 1999, pp. 6–7)
What is particularly important is that Throsby positions his definition at the boundaries of several disciplines and within a sustainability framework, establishing a parallel between cultural and natural capital (Throsby, 2005), with clear links to the contemporary discourse in environmental and ecological economics (Costanza & Daly, 1992).
Throsby argues that the economic value of the stock would coincide with the sale price of the asset (now) plus its non-market valuation, and that the flow value (per an identified time period) is the value of its use plus non-use benefits (see also Riganti, 2022). To illustrate this point, a heritage building (stock) will have a market (real estate) value, and other economic uses such as leisure and tourism, and education, independently from its cultural significance. But it is cultural value—such as the expression of a community and of shared cultural values—that augments the economic value attached to the physical asset. According to Throsby (e.g. 2003a), cultural value has non-monetary manifestations beyond economic registers (something further considered in Section 2.3 of this report).
Valuing stocks embeds the dimensions of time and sustainability in economic assessments. The other important feature of the capitals framework is that it integrates assets that are sometimes considered in isolation into the understanding of economic value. Just as a natural capital approach puts the focus on the importance of ecosystem services, e.g. climate regulation or pollination for agricultural productivity, similarly a CHC approach might emphasise the importance of corresponding services, such as recreation or idea-generation as enabling inputs—be it indirectly into human capital or directly into production activities in the creative sector (for more on this, see Chapter 2).
1.4 Summary
Relevance to the CHC programme
This chapter builds on Valuing Culture and Heritage Capital: A framework towards informing decision making (Sagger et al., 2021), in particular, engaging with the foundational questions set out in An introduction to culture and heritage capital* and *Outline of the Culture and Heritage Capital Framework*. In terms of its relevance to the call, the discussion is foundational to the 11 areas originally identified.
Key points
The following considerations emerged through the scoping study:
- A broader definition of a nation’s assets than simply financial and produced assets—generally termed “inclusive” or “comprehensive” wealth (Arrow et al., 2012)—is now widely recognised as essential to understanding future prospects for prosperity and wellbeing.
- The embedding of the dimensions of time and sustainability in economic assessments and the importance of the systemic and systematic understanding of how services flow and interact, and how they contribute to wellbeing or result in benefits to human welfare, present both challenges and opportunities when developing and implementing a capitals model.
- With respect to valuing cultural assets, reconciling and combining the capitals model with the framework traditionally used in cultural economics known as TEV presents itself as a challenge, in particular, with respect to accounting for non-use value, which is central to the latter but not commonly measured in the former.
- Cultural capital, as defined in the CHC framework (Sagger et al., 2021; building on Throsby, 1999; 2001) is a construct spanning the boundaries of several disciplines. Therefore, valuing CHC is best approached from an inter-disciplinary and cross-sectoral base.
Recommendations
This chapter set out the conceptual foundations for the future development of the CHC framework—these are inter-disciplinary and cross-sectoral in character. Developing capacity and capability for inter-disciplinary and trans-disciplinary work has been identified as key challenges in the scoping study and as necessary for putting the CHC framework on a well-grounded foundation. The need for collaborative working is substantiated across all the chapters of this report. This is reflected in the following recommendations:
1.A Networking grant and a review of the barriers to cross-disciplinary and cross-sectoral collaborations
An important finding of the report is that significant effort is needed to align the terms of the debate and to build a forum for more collaborative and inclusive ways of working between policymakers, arts, culture and heritage practitioners, and the researchers in the relevant areas and disciplines. This is essential to ensuring the success of the CHC programme.
1.B Networking grant to enhance theoretical understanding in cultural economics
There is a need for cultural economists working on non-market valuation, and ecological and environmental economists working on ecosystem services valuation to be brought together to discuss overlaps, differences and the potential to enhance the economic valuation of cultural capital.
1.C Training grants for skills development
The scoping study has identified the need to develop skills in the cultural sectors, both in terms of training the future generation of researchers, and to help stakeholders engage with the theory and practice of cultural capital economic valuation, and to collaboratively articulate guidance for the sectors. At the same time, the team behind the scoping study has identified the need to build a pipeline of future talent in cultural economics in the UK. This should, specifically, address the problems in cultural economics with the concerns of academic economists through training grants, sponsored PhDs, and summer schools. Accordingly, investment in training to address the current skills gap is recommended for both the cultural sectors as well as that of academic economics.~~
Chapter 2. Understanding the ‘ecologies’ of cultural services, how they matter and why
Obviously, there are parallel trends from the valuation of environmental assets within a natural capital perspective—where economics and ecosystem science merge—to the emerging field of CHC—where economic and heritage science are expected to merge. Accordingly, this chapter opens with an overview of the continuities and distinctiveness of natural and cultural capital for the purposes of valuation and accounting. It, then, turns to what considerations and key steps should be taken to establish a stock and flow model for CHC. In this context, building a taxonomy of services with the associated benefits emerges as priority. Enabling and wellbeing are identified as the areas where the interests from the three disciplinary perspectives in the scoping study converge. Lastly, the chapter introduces socio-cultural valuation as a way of supporting the development of the CHC framework through providing rich and fine-grained information on how motivations, preferences and benefits relate and why people value the arts, culture and heritage in the first place—so, opening the ‘black box’ of non-use value. Socio-cultural valuation is identified as an area where arts and humanities and cultural economics intersect and where inter-disciplinary knowledge can inform a salient set of recommendations for future research.
2.1 The continuities and distinctiveness of natural and cultural capital
Different classification systems for inclusive wealth are possible, as discussed above. CHC assets can, and do, cut across these categories. Indeed, most ‘natural’ landscapes have been shaped by anthropological activity and will feature cultural heritage assets. The leisure services provided by a castle may involve its green setting. Furthermore, the flow of direct use values derived over time from any asset or asset category will be correlated with other assets.[footnote 11] In general, different capitals may be complements or substitutes, and returns to public investment in any category can be improved by taking these correlations into account systematically through a system or portfolio approach in accounting.[footnote 12]
Another possible way forward is to think of cultural and natural capital as non-discontinuous. In fact, concerns about the danger of separating natural and cultural capital have been raised by UNESCO, so there is a need to be mindful of “interconnected dynamics” (UNESCO, 2021). Uses of the natural capital framework incorporating heritage assets have shown that the natural stocks are enhanced by the presence of historic assets (Youngs & Horner, 2019, p. 5). Text Box 3 highlights the complexities in separating natural capital and cultural capital.
Text Box 3. Natural capital and cultural heritage in the marine environment
Volatile natural environments such as those in coastal and marine settings offer a set of challenges. Land ownership can be complex in such examples, involving the Crown Estate, National Trust (NT), private landowners and many government departments, including the Ministry of Defence (MOD). However, the DCMS is responsible for policy, protection and interpretation through HE, National Historic Ships, and museums with major maritime collections, such as Royal Museums Greenwich, National Museums Liverpool and Imperial War Museum. Aligned museums such as the National Museum of Slavery in Liverpool and heritage attractions such as HMS Belfast and the Mary Rose Trust (MRT) provide public access to some marine-based cultural heritage, although, generally, these assets are difficult to access. Virtual Dive Trails to the 52 wrecks protected by the 1973 Protection of Wrecks Act is the primary way HE provide access (HE, 2022); they also ask that divers who engage with their Dive Trails submit photographs to aid monitoring of wreck sites. The Nautical Archaeological Society (NAS) also uses volunteers to monitor wreck conditions, licenced by the MOD (NAS, 2022). NAS also conducted an economic valuation study using survey data from divers visiting wrecks in Plymouth, and the impact on the local economy (Beattie-Edwards, 2013).
These sites are also at the nexus of the ecosystems service approach and cultural heritage capital theories, whereby they offer very specific and valuable micro environments with high ecological value. Timber wrecks in particular create a vertical ‘oasis effect’ in specific locations, which can be relatively small, in opposition to the natural capital (NC) categorisation of habitats as largely homogenous and broadly applicable (Firth, 2020, p. 6). In addition, the ecosystem services approach calculates habitats in plan, meaning that the 2D spatial area of a wreck could be small, although they are vertical environments. Wrecks are perhaps ideal candidates on which to test the veracity of specific aspects of the natural capital methodologies for cultural heritage assets. The precarious nature of the burial environments for wrecks is intensified by the common presence of highly contaminating pollutants such as oil, and also by the dangerous nature of munition cargoes held on many military vessels. Here the precise economic valuation challenge relates to the unpredictable state of the asset in terms of a sudden leakage or explosion, resulting in costly monitoring of, for example, the steel-built SS Richard Montgomery wreck at Sheerness, designated as “dangerous” under the 1973 Act (MCA, n.d.), an active tourist destination occasionally visible from the shore. Presumably, the exclusion zone will impact upon commercial shipping lanes, fishing, extractive industries and other economic activities. Useful attempts to integrate freshwater, coastal and marine cultural assets into the natural capital approach concluded that the vast time depth associated with human intervention in these environments is not captured by natural capital, although it has been proposed that these assets might be integrated with cost benefit analyses conducted for Flood and Coastal Erosion Risk Management (FCERM) purposes by the Environment Agency and others (Antony Firth, personal communication). More work is needed to understand better the precise public benefits these assets provide together with the continuities between the capital types.
Cultural goods also share many features with environmental goods, and the way economists can approach their valuation and understanding. Accordingly, Rizzo and Throsby (2006) identify a set of terms shared between cultural and natural capital as defined by ecological economists, such as “a duty of care on the present generation”, “supporting and maintaining balance”, and “diversity”. However, they too highlight some possible dis-analogies. For example, they suggest explicitly that cultural capital is not “like renewable resources which have an inherent capacity for self-regeneration. They have to be created by deliberate production processes” (2006, p. 993; also see Throsby, 2003b).
This feeds into a related discussion about yet another feature of CHC assets that might be considered distinctive: the uniqueness of some assets and the difficulties of substitution.[footnote 13] In this context, too, CHC is often framed as a non-renewable resource (Riganti, 2022). Whether or not the loss may be irreversible/irrecoverable leads to questions concerning weak and strong sustainability: whether cultural assets can be substituted and whether the loss of cultural capital should and can be compensated (Throsby, 2005; Sagger et al., 2021, p. 22; also Pelenc et al., 2015, for an overview of these terms developed for natural capital). This is related to the considerations of compensation,[footnote 14] damage, managed obsolescence and ‘letting go’, together with the implications for valuations this has, as discussed in the next chapter.
To conclude, the concept of sustainability is widely acknowledged and embedded in frameworks within the natural capital context, and there is a clear onus on ensuring stocks are maintained above potential tipping point levels. This recognition was not easily won, however, and the natural capital approach saw many of the same theoretical challenges that are currently faced by the CHC (Bateman & Mace, 2020). The ecosystem services sector has also established the idea of ‘rules’: red lines beyond which habitat or biodiversity loss will be a clear negative, in the absence of the use of natural capital accounting frameworks. The discussion presented here raised questions about analogies and dis-analogies between cultural and natural capitals in these respects. Still, the crucial question that arises in both contexts is: What is the risk of doing nothing? The challenge is to articulate and translate the concepts of loss, risk and sustainability into the ‘language’ of public policy decisions.
2.2 From natural to cultural capital: towards an ecosystem services approach
The capital—stock and service flows—model has been explored in depth by the natural capital approach over the past three decades (Costanza & Daly, 1992). In this context, natural capital has brought to light the concept of ecosystem services, which are defined by the Millennium Ecosystem Assessment (MEA) report (2005) as benefits that people obtain from ecosystems, including regulating services (which maintain conditions for life, such as flood control, climate regulation, water purification), provisioning services (which are extracted from nature by humans, such as food, drinking water, raw materials), supporting services (which are necessary for the production of other ecosystem services, such as soil formation, nutrient cycling, water cycling) and cultural services (which are the non-material benefits people gain from their interactions with the natural/semi-natural world, such as woods or parks relating to spiritual experiences, aesthetic appreciation, sense of identity, etc.).[footnote 15] Throsby’s definition did establish a link with ecosystems, though with some caveats due to the nature and characteristics of cultural goods (Throsby, 2005).
One of the key considerations for the CHC programme is the feasibility of adopting the classification categories developed for ecosystem services, with this a specific instance of the more general question about the transferability of the natural capital approach considered above. Some preliminary explorations in this respect were prompted by the publication of the CHC framework. Following the publication of Sagger et al., (2021), HE started to develop a model where “culture and heritage assets (‘assets’) lead to cultural services (‘means’) that drive human wellbeing in a direct way through the benefits (‘outcomes’) they deliver”, but notes the difficulties of using this “‘linear and stylised representation’ to capture the complex, non-linear and dynamic characteristics between culture and heritage assets, cultural services and benefits” (Dorpalen, 2021, p. 1). A number of conceptual, as well as methodological, challenges have to be addressed before such a model can be developed, including the important questions highlighted below arising in relation to classificatory categories, the concepts of enabling and wellbeing.
Classificatory schemes
If the CHC programme is to capitalise on the progress made over the last 30 years in understanding the value of natural capital, it is worth reflecting on the key considerations driving the development of the different classificatory schemes. For example, in the case of natural capital assets, one option is to class physical types (e.g. species, soils, atmosphere, land, minerals, etc.); another is to classify them by type of service provided (the PRCS framework—provisioning, regulating, cultural, supporting); or by specific ecosystem services (pollination, biomass, water cleaning, etc.) (see Dasgupta, 2014). The same issue will arise in the case of CHC, and it is not obvious what approach is a priori best—except that there should be a consistent hierarchy.
This will involve making some fundamental choices about the ‘anchoring’ for the classificatory structures. In simple terms, should the starting point be with cultural assets or the capabilities they produce? Perhaps the benefits generated or the needs satisfied are other viable alternatives? Indeed, as noted by Dasgupta (2014) in the context of natural capital, deciding what to classify and how is far from obvious. The task becomes even more complicated if it is accepted that, unlike in typologies which are conceptually derived (and thus, based on the interrelation of ideal types), taxonomies are empirically derived: “Taxonomies differ from typologies in that they classify items on the basis of empirically observable and measurable characteristics” (Bailey, 1994, p. 6, quoted in Smith, 2002, p. 381). Thus, building a taxonomy of cultural services necessitates the linking of the relevant information about service-providing units to the mechanisms underlying the provision of services and the attributed benefits—all through empirical inquiry.[footnote 16]
Enabling as a source of value
One big challenge—and an opportunity—in the capitals framework is the prospect of registering the value of arts, culture and heritage not as directly consumed but as enabling other things to happen. This way of thinking about the value of arts and culture has been well-established in the humanities (see Text Box 4).
Some accounts divide the assets into two broad types: standard assets whose service flows act as inputs into consumption or production processes (produced, natural, human) and are physically embodied; and enabling assets that improve the use of these inputs (intangibles, social and organisational capital). The considerations underpinning enabling can be linked to the idea of supporting services in environmental economics (DEFRA, 2007; 2011). Supporting services play a role in the production of other services in any given ecosystem. This means that rather than impacting people’s wellbeing directly (as is the case with the final goods/services), they play an intermediary role in enabling other services and outcomes. The crucial caveat is that, in the context of natural capital, supporting or intermediate services are typically excluded from economic evaluations to avoid the problem of double counting. Still, enabling assets can be accumulated or depleted. For example, social capital is accumulated through consistent high trust behaviour over long periods of time, within a nation, community or organisation, and casts a long historical shadow in determining future success. Similarly, productive firms invest in organisational structures and habits that become ‘institutional memory’, serving them over many years.
CHC assets may fall into either category or overlap with them. For example, certain heritage landscapes encompass important natural capital assets, while historic buildings are produced assets and may be in use for economic activities such as tourism or public administration. Others are enabling assets that combine with other capital services to produce economic outputs and outcomes. For example, cultural locations such as libraries have been considered as part of social infrastructure (Klinenberg, 2020), forming places where people meet others and build the trust underpinning social capital that is vital for the ability of communities to engage in economic activity (Coyle & Lu, 2020). Similarly, CHC assets play an important part in the generation of ideas, the fundamental driver of economic growth, often crystallised as intangible assets or ‘knowledge capital’ (see Text Box 4).
Because of the issues of double counting and the insufficient understanding of how services, stocks and flows can be modelled for CHC (as related to the questions concerning typologies and taxonomies discussed above), valuing enabling remains challenging. A good incentive to persist is that focusing on making the value of enabling visible in accounting would offer an opportunity to look at the aspects of cultural value that have been appreciated in the arts and humanities and, thus, on the terms that do not seem foreign to the cultural sector (see Text Box 4).
Text Box 4. Enabling as discussed in the arts and humanities, and related economic literature
There is a large economic literature on the role of culture, broadly defined, in supporting economic growth (Greif, 1994; Mokyr, 2016; Hutter, 2015). In the more narrowly defined sense of this report, culture is the material out of which the capacity of a society to develop—as well as to generate ideas and implement them—has to be built. As mentioned above, it is through generating ideas that CHC assets drive economic development (Kelsey & Kenny, 2021; Corrado et al., 2021). Arguably, this is one of its main sources of value, with this all the more so in a knowledge-based economy. And yet, this line of inquiry has, arguably, not received enough explicit consideration in economics (Cerisola, 2019).
On the other hand, this way of thinking about value in the arts and culture—that is, as valuable because it enables other things—is well-established in the humanities (Aristotle, 340BC, 2014; Tolstoy, 1897, 1995; Dewey, 1939; Nussbaum, 2006). From within philosophy, a number of contributors—historically and now—have suggested that artistic products provoke reflection and give a vantage point from which to formulate a vision of a good life, which, in turn, influences other choices (for an explicit formulation see Keat, (1999).[footnote 17] A related argument has also been developed by Gross and Wilson (2020), who have adapted the capabilities framework (Sen, 1979; Nussbaum, 2011) for the purposes of understanding cultural value. Crossick and Kaszynska (2016) appealed implicitly to the idea of enabling when they suggested that an important source of value of cultural engagement rests in facilitating reflectiveness and criticality as well as attitudes “promoting […] civic behaviours such as voting and volunteering” and “an appreciation of the diversity of human experience and cultures”, which may translate into a myriad of social and economic outcomes (Crossick & Kaszynska, 2016, p. 7).
However, arguments concerning the potential of cultural value to play a role in ‘meta-valuation’ remain fragmented and the value of enabling underappreciated.
Wellbeing as a bridge between services and human welfare
In the literature on ecosystem services, wellbeing provides an important node point in linking the functioning of ecosystems to human welfare. Indeed, wellbeing plays a definitional role in the sense that, in order to be referred to as “service”, an activity has to have a demonstrable way of impacting—maintaining or enhancing—human and social wellbeing. In the context of natural capital, human wellbeing has been approached as a multi-component construct, comprising “the basic material needs for a good life, freedom and choice, health, good social relations, and personal security” (Leemans & De Groot, 2003, p. 71). This underscores the challenges of operationalisation and measurement.[footnote 18]
There is an extensive literature on the meaning and measurement of wellbeing in heritage (see Alexandrova & Fabian, 2021). HE supplies many resources around the wellbeing agenda and its developing Social Prescribing work (Roberts et al., 2021). The CHC sector has taken the NHS model of five ways to wellbeing (Figure 1) as it provides a way into the wider communal context of wellbeing through, in particular, the ideas of Connect and Give.

Figure 2. Strategic objectives for wellbeing and the historic environment (Reilly, et al., 2018)
Figure 2. Strategic objectives for wellbeing and the historic environment (Reilly, et al., 2018).
Current research by the What Works Centre for Wellbeing is focussing on models of individual and community wellbeing with an awareness that funding, opportunities for participation and the very definition of ‘community’ can vary significantly from place to place (Kudrna et al., 2022). Conceptual models of how these variables interact and how data could inform local spending decisions have been developed but this is very much an area of research in its infancy (Fabian et al., 2022) and even the UK government’s Supplementary Green Book guidance on Wellbeing appraisal (MacLennan et al., 2021, pp. 10–11) draws attention to the highly context-specific nature of such work. Exploratory research in the area has illustrated complex wellbeing effects on participants, and the sector is also recording impacts on the heritage assets themselves, creating an ecosystem of interlinked flows (Lewis, 2022).
This reflects wider discussions taking place in relation to the concept of wellbeing. The complexities of interlinked flows between its individual and communal registers are pronounced in the Organization for Economic Cooperation and Development’s (OECD) “economy of wellbeing” (OECD, 2019) and the World Health Organization’s (WHO) work on the “social determinants of health” (WHO, n.d.). In line with the capabilities approach to wellbeing (Stiglitz et al., 2009), these positions stress the relationship between the subjective and objective dimensions thereof, as well as emphasising the role of social factors in enabling individual health and wellbeing. To this, the perspectives from the arts and humanities (see Section 2.3) adds the need to acknowledge that cultural values are the lenses through which wellbeing is interpreted. These considerations underscore that any future research into understanding the ‘ecologies’ of cultural services will have to be grounded in qualitative, quantitative and mixed methods research on cultural values and how these context-specific and subjectively grounded considerations feed into the challenges of conceptualising, measuring and monetising wellbeing.
Wellbeing is, in addition, a growing sphere of study for the arts and culture (see Text Box 5), and of strategic development for the DCMS (Pennington et al., 2019). Interdisciplinary research into wellbeing is a promising area from the point of view of future research efforts, one where the interests from the different perspectives represented in the scoping project coincide and will, hopefully, with time, converge.
Text Box 5. Arts, health and wellbeing
There has been a lot of research in the last 15 years in the field of culture, arts, health and wellbeing. Indeed, significant progress has been made in amassing evidence that arts participation and cultural engagement have positive impacts on health: in terms of the treatment of illness but also prevention and the promotion of health (Fancourt & Finn, 2019). In this context, complex causal models are being proposed alongside the more linear and direct ones. For instance, some research looks at “multi-modal health activities that provide a vehicle for individuals to engage in multiple[,] different health-promoting activities (such as physical activity, social interaction and cognitive stimulation) for which there is already a strong evidence base” and the relationship between the salutogenic effects of the arts and “imagination, aesthetics and meaning” is being studied (Fancourt, 2019). There is also a lot of interest in understanding the relationship between culture and public health more broadly (Bungay et al., 2021). In this context, the language of assets is being introduced alongside the complex understanding of wellbeing such as that emerging from environmental economics and the OECD’s work referred to above. For instance, Mughal et al. (2022) speak of “community assets as reducers of health inequity in disadvantaged, marginalised or vulnerable communities” (Mughal et al., 2022, p. 1) making links between the individual and societal determinants of wellbeing.
2.3 Understanding what matters about CHC and why
An important lesson from environmental and ecological economics is that understanding what people value about ecosystem services, how they rate and rank different benefits and why they value certain services is complicated. One reason is that benefits are experienced in ‘bundles’ of services and difficult to separate, with the actual object of valuation remaining elusive. More importantly, the valuations of services are mediated through relational values—moral principles, ethical norms, cultural identities (Chan et al., 2011). Many of those working on valuing natural capital believe that socio-cultural valuation is needed to capture how these relational values impact the full range of cognitive, emotional, ethical, spiritual and aesthetic responses to nature, thereby ensuring that all values are adequately represented (Potschin et al., 2016). Some environmental researchers go further and argue that socio-cultural valuation is needed because “valuation that focuses only on individual values evades the substantial collective and intersubjective meanings, significance and value from ecosystems” (Kenter et al., 2016, p. 358). These positions are debated. Still, shared among many environmental and cultural economists is the sense that alternative approaches to valuation can be useful to open up the ‘black box’ of the established valuation methods in order to assess “How much (or how little) does contingent valuation tell us?” (Throsby, 2003a, p. 275). For all of these reasons, it is important to ask how socio-cultural valuation may support the valuation of CHC.
How can socio-cultural valuation support the valuation of CHC?
In a nutshell, socio-cultural valuation is an umbrella term for a range of approaches that are deliberation- and/or discourse-based.[footnote 19] This can include elements of individual and group decision-making, but socio-cultural valuation approaches are predominantly participatory and interpretative in character. They can be used to support SCBA, resulting in monetisation. Notably, participatory and deliberative techniques were considered by UK government departments as complementary and consistent with The Green Book (DEFRA, 2007; 2011). They can also be used in parallel with SCBA, without leading to monetisation but rather, to obtain rich qualitative information about valuation agents and contexts or/and to increase participation and engagement.
Text Box 6. Categories and types of methods in socio-cultural valuation
Socio-cultural valuation is well-established in environmental economics and ecosystem services (Kenter et al., 2011, 2016; Spash, 2008a; also IPBES, OPERAs) and in this context it has been variously categorised. For instance, Kenter et al. (2016) group the approaches under the rubrics of: deliberative, analytical deliberative interpretative and psychological.[footnote 20] DEFRA (2011) offers an overview of the key techniques used for monetary and non-monetary approaches: deliberative approaches, including in-depth discussion groups, and citizen juries; survey techniques, including structured questionnaires, semi-structured interviews, and focus groups; analytic-deliberative techniques, including deliberative multi-criteria analysis and deliberative monetary valuation (DEFRA, 2011. p. 12).
There is no one agreed list of methods or techniques. Rather, categorisation and types of socio-cultural valuation differ in different contexts.[footnote 21] The methods used across the different contexts can combine traditional questionnaire and interview formats with in-depth discussions, social media analysis, participatory mapping and Q-methodology. More and more frequently, facilitated workshops using design and citizens’ juries supported by weighting or ranking techniques are used; this in addition to visualisation tools and scenario techniques (Saarikoski & Mustajoki, 2021). Socio-cultural valuation, thus, presents an opportunity for harnessing a range of arts and humanities approaches and design methods and techniques (see Text Box 7). Indeed, the scoping study recommends that such a multi-method approach should be developed to drive methodological innovation and cross-disciplinary fertilisation.
As highlighted in the Text Box above, there is no one fixed way of doing socio-cultural valuation and a degree of ‘mixing and matching’ of different methods is encouraged. What socio-cultural valuation approaches share is that they make visible the impact of cultural norms and societal values in the valuation process, even if some convergence towards a utilitarian single value structure is required in the end, as is the case with SCBA. In doing this, they reveal what matters to which people and why.[footnote 22] As Walz and colleagues argue based on the literature review in environmental economics, socio-cultural valuation:
[…] increases our understanding of how important ES [economic services] are to people (e.g. Iniesta-Arandia et al., 2014), which ES are more important to people than others (e.g. Martín-López et al., 2014), how perception differs between groups of people (e.g. Hummel et al., 2017) and between positive and negative aspects associated to ecosystems (e.g. Ruiz-Frau et al., 2018). SCV [socio-cultural valuation] further allows [us] to map ES geographical distribution (Ruiz-Frau et al., 2011; García-Nieto et al., 2015), to identify benefits that people wish for in the future (Schmidt et al., 2017), to reveal conflicts between groups (Iniesta-Arandia et al., 2014), and to identify the reasoning behind the allocation of values to improve our understanding of held values (Gould et al., 2014). (Walz et al., 2019, p. 2246)
Precisely these forms of understanding are, indeed, needed in the context of CHC to make progress with building the taxonomies of cultural services. Shedding light on people’s motivations, norms, attachments and reasons in valuation seems necessary to understand why people value arts, culture and heritage.
Arguably, economics and cultural economics have not been traditionally well-placed to explain what people specifically value when they express their willingness to pay (WTP) or to accept (also see Section 4.1). This is particularly true of non-use value, a point of focus for the CHC agenda (see Sagger et al., 2021) where the actual object of valuation is difficult to establish. Social-cultural valuation methods can be used to tease different values apart (also see Section 4.3). This is in line with some arguments developed from within the economic base that robust understanding of values requires that these be linked with motivation, reasons and affects, emotions and other subjective factors (McCloskey, 1996; Hutter & Stark, 2015). Crucially, in the context of this scoping study and the framework SCBA of the CHC programme, socio-cultural valuation can be pragmatically combined with standard SCBA analysis (Raymond et al., 2014) as a way of elucidating how preferences are formed and expressed (Alvarez Farizo et al., 2007).[footnote 23] Social-cultural valuation is also an important way of shaping behaviours and attitudes; by providing exposure to issues, access to information and room for reflection, engagement in socio-cultural valuation can enhance people’s understanding and attachment to cultural assets.[footnote 24]
Text Box 7. Methods from the arts and humanities
Participatory approaches: co-creation, co-production, co-design
Participatory research—concepts and methods—is becoming well-established in the humanities (Facer & Enright, 2016; Magdin & Lesh, 2021) as an expression of the continued interest in participatory action research (Kindon et al., 2007) and part of the more general turn towards the co-creation of knowledge and transformative research (Fazey et al., 2018). The practices, together with the concomitant techniques of co-creation, co-production and co-design, have been well-established in participatory design and co-design (Sanders & Stappers, 2008; Bannon & Ehn, 2012; Trichler et al., 2019). The facilitated forms of collaborative and coordinated acting in design and creative practice involve the sharing of ideas, experience and expertise across the different stages of iterative processes, and may rely on the use of different facilitating techniques (e.g. card sorting, cognitive maps, collage) and the use of boundary objects (e.g. building blocks, images, improvisation exercises). Some of these techniques and methods have been employed in the strands of environmental economics preoccupied with the valuation of the complex flows of services (Kenyon, 2007; Saarikoski & Mustajoki, 2021). This report recommends that participatory approaches are explored, prototyped and tested for the purposes of socio-cultural valuation and to support the economic valuation of CHC.
Interpretative and narrative approaches
Interpretation is central to the humanities and the arts. Meaning is not given, it is negotiated and produced and, indeed, co-created (Fichte, 1988; Derrida, 1967; Habermas, 1984) through discursive and other representational and expressive formats. The humanities and the arts are too intimately associated with storytelling. This can take various forms, including third-person reporting and first-hand accounting grounded in one’s lived experiences; it can also be facilitated through forms of appreciative inquiry or narrative interviewing. Crucial to these narrative formats is exploring and interrogating human experience (Hinchman & Hinchman, 1997; Mishler, 1999; Pahl, 2014). Arguably, this kind of understanding is necessary to make sense of cultural experiences, together with their affective, emotional and cognitive ramifications. One could go further and suggest that there are aspects of cultural value that cannot be properly understood when taken out of these narrative contexts. Given the centrality of lived experiences to how people interact with CHC assets and how they value them, it is crucial to consider the narrative and interpretative methods, and approaches from the humanities and the arts (e.g. oral history and journals, narrative interviews and restorying). This is particularly important if research is to grasp the ‘enabling’ dimension of CHC and how cultural engagement generates value by allowing people to become reflective individuals or engaged citizens (see Crossick & Kaszynska, 2016) which, in turn, impacts and ‘enables’ other outcomes and impacts.
Foresight and speculative approaches
Perspectives from the humanities, arts and design support and nurture the ability to imagine collectively how the future can be and how it should be. A more conventional term to describe this—one that recognises that social actors are capable of transforming their circumstances by (re)imagining their conditions—is “cultural imaginaries”. As used by Stuart Hall, the term refers to the situated production of meaning and collective goal orientation according to some agreed ends (1983). In more recent years, the ideas of “framing and re-framing” have gained currency. Indeed, the desire to understand and shape the future has now become a key driver of a number of approaches, including collective anticipation (Zamenopoulos & Alexiou, 2020), reorienting history (Eshun, 2003), futures literacy (Miller et al., 2018), speculative futures (Candy & Dunagan, 2017) and critical futures (Sandford & May, 2020). A collective name often given to these approaches is “foresight”, meaning a systematic and structured way of engaging with the future aiming to not simply describe it but also to influence, shape and change it. This overarching ambition is shared by the diverse and varied approaches that are being developed across various disciplines (e.g. scenarios, backcasting, simulations), alongside practical skills to engage with anticipation (Miller et al., 2018). The potential of these has now started to be appreciated in economics, for instance, in relation to how economic actors are able to act in the conditions of uncertainty because of the role of social narratives and contingent imaginaries in the co-ordinating and shaping of fictional expectations (Shiller, 2019; Beckert & Bronks, 2018; see also Klamer, 2017). Because of the importance of the dimension of time in the capitals model, the development of foresight and speculative approaches will be crucial for the future development of the CHC framework.
2.4 Summary
Relevance to the CHC programme
This chapter speaks directly to a range of considerations introduced in Valuing Culture and Heritage Capital: A framework towards informing decision making (Sagger et al., 2021), including the “What Next” recommendation: “Dealing with overlaps between natural capital and culture and heritage capital.” On a more fundamental level, it engages the question of what it would mean to develop the CHC framework described in Outline of the Culture and Heritage Capital Framework. In terms of the call issued by UKRI, this chapter covers the following topics: “The flow of services provided by culture and heritage capital and the benefits they produce, drawing the line between natural capital and culture and heritage capital.”
Key points
The following considerations emerged through the scoping study:
- One of the key considerations for the CHC programme is the feasibility of adopting the classification categories developed for ecosystem services.
- There are many parallel trends between the valuation of environmental assets within a natural capital perspective and the emerging field of CHC. Nonetheless, there are questions in cultural economics as to whether, for example, CHC assets need to be treated differently from natural assets due to considerations of weak sustainability and the high risk of irreversible loss, as well as how cultural capital is produced.
- Building a taxonomy of services with the associated benefits is a priority from the point of view of embedding and developing the CHC framework.
- Enabling and wellbeing are identified as the areas where the interests from the three disciplinary perspectives in the scoping study (arts and humanities, heritage science and economics) converge and are, thus, potentially fertile areas for future research.
- Socio-cultural valuation, together with the arts and humanities methods it involves, presents a way of supporting the development of the CHC framework through providing ‘thick description’ information on how motivations, preferences and benefits relate and why* people value the arts, culture and heritage in the first place—and so a way of opening the ‘black box’ of non-use value, as well as use value.
Recommendations
The following recommendations are proposed as a means to addressing the questions originally posed in Sagger et al. (2021), and the challenges identified through this scoping study:
1.A Developing a taxonomy of CHC services and associated benefits
Building a taxonomy of CHC services and associated benefits—either as directly consumed and contributing to wellbeing, or as enabling, i.e. inputs into the production of other goods and services—has been identified as a priority recommendation from the point of the development of the CHC agenda and as an important nexus where cultural economics and arts and humanities can meet.
1.B Developing socio-cultural valuation as part of a CHC framework
The scoping study has established that research should explore the link between the reasons why people value arts, culture and heritage, and how this relates to their monetary expression, as well as non-monetary expressions where relevant. This can be achieved using socio-cultural valuation. As the report explains, socio-cultural valuation is a collective name for approaches—monetary and non-monetary—that are now well-established in the context of environmental economics and ecological economics (IPBES, OPERAs, DEFRA). They rely on deliberation-based and discourse-based methods and can be supported by a range of arts and humanities techniques (see Section 2.3).
Chapter 3. Understanding what change is acceptable
Degradation of heritage assets—whether archives, objects in museum collections, archaeological sites or built heritage—is inevitable but can, arguably, be mitigated, compensated, maybe even paused. However, these decisions are complex. This chapter considers the relationship between health of stocks and value, and whether value reduces due to deterioration or increases as cultural services are transformed, and moreover the implications this has for management and what can be considered unacceptable change and, furthermore, for economic registers such as irrecoverable loss, and economic depreciation. Answering these questions is difficult because the subject matter is complex and, moreover, currently, there is a profound disjunction between the discourses of conservation and heritage science on the one hand, and valuation—as approached from the point of view of economics—on the other. Indeed, as the chapter shows, the discussion of discounts rates and time horizons runs parallel to these discussions in heritage science. Before setting out recommendations for overcoming this divide and forging a better collaboration between heritage science and economics, this chapter considers whether new technologies have much to offer to advance these conversations.
3.1 Health of stocks, change and valuation
There have been some attempts to link the health of stocks, change and valuation by appealing to damage functions (see Text Box 8, below). For instance, Harman Sagger - Head Economist for Arts, Heritage and Tourism for DCMS – suggested in conversation that damage functions could be combined with economic valuation such as use and non-use to estimate irrecoverable loss and that this can be calculated with an equation.[footnote 25] However, the assumptions about the relationship between economic values and damage functions are being debated in heritage science (Michalski, 2008; Strlič et al., 2013).[footnote 26] The case studies in Appendix 3 are introduced to illustrate the complexities involved and to facilitate discussions between heritage science and economics. They show that the value of heritage assets is impacted by factors such as the political and social norms held by various stakeholders, differential funding regimes, as well as transition and change over a long time.
Degradation and damage
The starting point is that degradation rates for most materials are not known and, in any case, the decision as to how and whether to mitigate damage is not just based on the findings from material science but on deciding when and how to intervene requires social sciences.[footnote 27]
Text Box 8. Key terms in heritage science explained
Degradation: the deterioration of a material as a result of a reaction with its environment through a set of physico-chemical impacts and changes.
Damage: degeneration that is viewed and shaped through the lens of values and considerations of significance.
Dose-response function: Strlič et al.’s (2013) review defines dose-response as the effect on cells that can be observed over time from the application of a dose or concentration of a substance, e.g. pollution, light, dust, oxygen. This is not known for most materials.
Damage functions: Strlič et al.’s (2013) review characterises damage functions in heritage science as unacceptable change. What makes change unacceptable is determined by a value-based decision applied to change that can be analytically determined through dose-response functions. As there are many values associated with heritage (of which financial value is only one), several damage functions can describe a single physical or chemical process of change.
Loss: In cultural heritage, degradation of and damage to assets is frequently framed in terms of loss, whether in the present or for future generations. Bartolini and DeSilvey (2020) have considered how loss is both a challenge and an opportunity for alternative values, relationships and material configurations through the case study of Orford Ness (explored in detail below).
Ascertaining the health of stocks is complicated because many assets have undergone some form of management that has significantly altered their condition. Even in cases like Stonehenge, previous regimes have changed the original fabric significantly and these alterations can come to be considered part of the monument’s character.[footnote 28] These considerations are relevant to the question of how the state of an asset (even after significant change) relates to its value.
A whole subset of cultural heritage practice relates to the deliberate destruction of archaeological assets through excavation, largely either through the demands of planning-led development control or through community and/or academic projects. This results in an almost total change in the condition of these assets, and it is the very act of destruction that releases the flows from them.
The question of the condition of various archaeological assets that are within different environments, and how that might affect their value, is crucial. Burial conditions can vary greatly depending on myriad influences such as water level, soil composition and pH, faunal activity, etc.; and the preservation of an artefact will also depend greatly on its state at the point of burial. Each material type will decay at different rates, as shown in the HE guidance for Environmental Archaeology (2011a, p. 6, Figure 2 reproduced below), so the environmental conditions that best preserve bones will not be ideal for organics such as plant remains. This is context-dependent, and the contexts are myriad and complex.
Ideally, in order to make broadly relevant decisions and reach usefully generic conclusions about the condition of assets, a specific dataset covering those myriad contexts and their variables would provide the background. Research in this area is ongoing (e.g. Matthiesen et al., 2021). HE’s Research Strategy for Water and Wetlands Heritage (2011b, p. 18) provides useful methods for calculating decay after oxidisation has commenced but acknowledges gaps in knowledge over whether those episodes of decay are “cyclical, episodic or gradual” and further research was recommended (2011b, p. 19). Crucial challenges to the assumption of preservation in situ are raised as terminology such as “significant deterioration over a prolonged period” remains undefined (2011b, p. 19) and, as ever, will be highly context-specific even within a single area of bog or peatland. Fletcher (2011) attempted to provide a method for valuing wetlands, assigning both statutory levels of significance and cultural value scores to case studies (2011, p. 300). His various models of decay (2011, figures 9.6–9.8) all involved intervention, however, and, critically, it was not the form of intervention that was the most important factor, but the time at which the intervention was made. Systematising the relevant findings and operationalising them in terms of economic valuation is a priority recommendation from this report.[footnote 29]

Figure 3. Rates of decay for different materials (Historic England, 2011a)
Figure 3. Rates of decay for different materials (Historic England, 2011a)
Being ‘at risk’ and adaptive re-use
Do we value cultural heritage more if it appears in a ruinous state (as the Romantics did)? And does concern over these assets—and therefore their value—grow at the point at which they become threatened? The change of an asset to one of ‘at risk’, such as through HE’s Heritage at Risk programme, can, in fact, initiate interactions with that asset that previously would not have occurred so; the potential of the ‘at risk’ status to change the flows positively also need to be investigated.
The designation of an asset as being ‘at risk’ can increase the potential for more experimental engagement, including the potential for citizen science and public participation in research design and data-gathering (see Text Box 12). In considering how to manage assets that are in decline, like Orford Ness (see Text Box 9, below), heritage organisations and agencies like the NT and HE are developing means to identify and measure future threats[footnote 30] to those assets, in order to prioritise resources. For some assets that have a measure of protection through statutory designation, it may be necessary to manage them through that process of decline and change.
Text Box 9. Orford Ness and ‘letting go’ and ‘adaptive release’
Orford Ness is a dynamic coastal landscape in Suffolk, characterised by changes in its historic built environment and natural landscape. The site has been managed by the NT since 1993, with elements of the site’s built environment managed through a policy of “continued ruination” (Bartolini & DeSilvey, 2020, pp. 348–349).
Adjacent to the Ness is Orford Museum, a small, local collection, constrained by space and resources, at which the curator and volunteers regularly deal with questions around deaccessioning (removing objects from museum collections) and potential loss. The museum curator “… observed how loss can result from the ways in which museums choose to accession and deaccession objects, but frequent staff turnover at local museums can also lead to the loss of institutional memory and a particular ethos of care” (Bartolini & DeSilvey, 2020, p. 351). The integrity of a museum collection is itself challenged by the problem of profusion in museum (and other) contexts.
During Bartolini and DeSilvey’s fieldwork and a resulting workshop, participants suggested approaches that might be used to frame the disposal and deaccessioning as creative and productive processes. Discussions drew out different ideas about possible solutions to over-accumulation and considered whether ‘letting go’ may present new opportunities for engagement with museum collections. In this context, Bartolini and DeSilvey outlined two kinds of “letting go”: one being “intentional and controlled, and involves decisions about how to cope with anticipated change proactively, through drafting of management plans and other tools for ‘letting go well’; the second kind—‘letting go of control’—which is the opposite of making an intentional choice, instead giving over control to natural processes and communities” (Bartolini & DeSilvey 2020, p. 353).
DeSilvey and colleagues have explored the concept of ‘adaptive release’ or re-use, a process that “reflects a decision to accommodate the dynamic transformation of a heritage asset and its associated values and significance, with reference to wider landscape settings. The focus is on iterative management over extended timeframes, involving some relinquishment of control and a commitment to ongoing monitoring and interpretation” (Bartolini & DeSilvey, 2020, p. 418).
Further, they ask whether processes that look like loss and decline may also generate opportunities for revealing new values and enhancing significance. These emerging values may be ‘natural’ (e.g. increased biodiversity) and ‘cultural’ (e.g. appreciation of the aesthetics of ruination; interpretation of construction and adaptation).
Adaptive re-use is not appropriate in all instances, only where there is a commitment to ongoing monitoring, active interpretation, and engagement with and identification of emerging significance. In other words, this requires support for engagement with communities of interest (like the volunteers at Orford Ness), and identifying and understanding current and future values and significances.
What is readily obvious is that the considerations of the reduction of value due to deterioration and increase in value as cultural services are transformed is far from straightforward for heritage assets. For instance, Holtorf argues:
The most important question is not how much heritage of any one period may or may not survive into the future but what legacy, which we construct and leave behind, will come to benefit future generations the most. […] Ironically, even the destruction of parts of the existing cultural heritage may contribute to future generations’ relations to the past by effectively creating new heritage. A changing heritage manifests the upgrading of history to the latest version, as it were. (Holtorf, 2018, p. 4)
The complexities of these considerations in various contexts (see Text Box 10, below) have to be incorporated into conservation and management decisions and should be reflected in economic valuation. In the context of economics, they are related to the considerations of irreversible loss, economic depreciation and opportunity costs (and, as discussed in Section 3.3, discount rates and time horizons). Nevertheless, as noted at the beginning of this chapter, the dialogue between heritage science and economics is nascent. Developing more common ground is a priority recommendation from the study.
Text Box 10. Deaccessioning in museums
In museums and archives, there is a growing discourse about insufficient storage space and discussion around the potential solutions for this perceived problem of expanding collections. This includes an interest in ‘disposal’ or removal of objects from collections (Macdonald et al., 2020). In 2011, the International Centre for the Study of the Preservation and Restoration of Cultural Property (ICCROM)-UNESCO International Storage Survey of 1,490 museums in 136 countries reported two in three saying that they lacked space, half of respondents complaining of overcrowded storage units, and two fifths noting large backlogs of objects to be accessioned (ICCROM & UNESCO, 2011).
Museums have developed a variety of means in managing the display and storage of objects. Since the 1980s, there has been an approach of casting things not being on public display (whether for reasons of conservation, space, etc.) as wasteful (Macdonald & Morgan, 2018). Responses to this have included ‘visible storage’ in museums, as well as the digitisation of objects and archives, and projects that ‘revisit’ collections in different ways, reinterpreting and re-engaging with material in storage.
In museums and other places where collections are displayed, the condition and completeness of objects, as well as their potential for display, are often specified as considerations relevant to the decision-making process for the rationalisation and disposal of objects. Such considerations are particularly pertinent where there is duplication and the aim is to retain the ‘best’ example, or reduce the number of examples. Taken in isolation, this approach is not appropriate for archaeological archive material since its significance is bound inextricably to the context of the material, as well as to its associations with other artefacts with which it was found (Baxter et al., 2018).
Research by Sharon Macdonald, Jennie Morgan and Harald Fredheim (2020) into the profusion of material culture in museums and homes, as part of the AHRC-funded Heritage Futures project, aimed to explore how museums chose what to keep and how. Even in the absence of acts of choosing, some things survive into the future and others do not. The very act of selecting particular objects as worth keeping for the future gives them value—and those that are not selected can be deemed not to have value. “The non-selection or divestment of some kinds of things are easily regarded as a devaluing of particular people, memories and histories. This makes selecting what to keep for the future and, even more emphatically, deciding what no longer to care for, or to actively get rid of, so fraught” (Macdonald et al., 2020, p. 161).
The difficulties concerning adaptive re-use and deaccessioning raise a host of complex valuation questions and may well be the point at which material and social sciences—as well as the humanities—come together, in the truest sense, in relation to valuation—thus, making this an important area for future investigation.
3.2 The use of new technology strategies in valuation in the heritage context
Any future dialogue between heritage science and economics may benefit from new developments in empirical research and data availability, including new strategies for capturing value using technology. Some new and emergent approaches are considered below.
Technological innovations in heritage science
A notable technological innovation in the heritage science field is in the use of Building Information Modelling (BIM) in built heritage conservation. BIM is a process that allows the creation of virtual building models, which can be linked to numerical data, texts, images and other types of information. The process is used in the architecture, civil engineering and construction sectors where the use of ‘smart objects’—defined by numerical parameters, e.g. their dimensions, and embedded with other kinds of information and data accessible by professionals and specialists involved in a project proves useful.
The use of BIM tools and techniques in built heritage is an area that is seeing increasing research, although its use is not yet widespread. The complex and non-standardised nature of the historic built environment is a challenge for BIM’s standardised procedures, but there is potential to develop new tools in the future that can store and share the metadata distinctive to built heritage, such as cultural and historical documentation, and the data resulting from monitoring and simulation that can be used in building conservation work (Pocobelli et al., 2018).
A BIM model, empowered by detailed embedded information, is a good tool to monitor and infer the behaviour, performance and deterioration of heritage buildings, collecting and classifying diverse data that can co-exist in an asset model (Barontini et al., 2021). BIM offers opportunities for collaboration between historians, archaeologists, architects, engineers and managers (Bastem & Cekmis, 2021) in the documentation, interpretation and management of complex built heritage, yet the focus of research to date has been into its use in surveying, and there is great potential for the incorporation of other kinds of cultural and historical documentation. There is also the potential to use BIM to enhance economic valuation in the CHC framework.
Text Box 11. Current uses and potential of BIM
Work on the application of BIM includes a study by Santos et al. (2022) on its use in the assessment and conservation of historic timber structures—in part, on geometric survey and modelling, but also non-geometric data relating to conservation, testing and monitoring. Diana et al. (2022) have explored the development of an evaluation methodology and tools that supports the identification of unused and underused buildings that are suited to programmes of transformation or restoration. This involves integrating an evaluation tool into BIM that can calculate a ‘transformability index’ for a building based on a number of indicators, including objective factors (e.g. building material and condition) and more subjective factors (usability, fragmentation, modifiability).
Citizen science
Heritage scientists are considering how data generated by crowdsourced and citizen science projects can be used. The projects highlighted below show the potential of using the citizen science model in research into the value of culture and heritage assets. The next step, as reflected in the recommendations, is to consider how these might be harnessed to enhance economic valuation with regard to CHC.
Text Box 12. Examples of projects using citizen science and new technology
A comparative study (Brigham et al., 2020) of approaches at two sites in Scotland—Machrie Moor and Clava Cairns—used images sourced from the smartphones of visitors to monitor risks to erosion and flooding at the sites. Two methods for data collection were compared: a ‘guided’ approach, in which on-site signage prompted visitors to submit photographs of specific areas of a site, and an ‘open’ approach, in which the public was asked to send any photographs they had of the site in question. Both approaches were found to have value in informing the monitoring of heritage sites.
A study by Rosie Brigham and colleagues (2018) assessed the precision, repeatability and accuracy of crowdsourced scientific measurements obtained through the smartphones of participants in a project to measure changes in colour in objects, and whether their quality is sufficient to provide usable results for scientific projects. It concluded that the method is useful in some heritage science contexts, but that higher precision in measuring colour is desirable. This echoes the work of the current AHRC-funded Arch-I-Scan project, which is experimenting with the use of machine learning to enable the recognition and analysis of Roman ceramic wares. The project uses smartphones operated by citizen scientists as well as professional archaeologists and museum specialists to record ceramic artefact collections, to develop the machine learning tool.[footnote 31]
Funded by NESTA’s Collective Intelligence Grants programme, DigVentures’ Deep Time project used crowd-sourced human intelligence on a digital platform to improve data held on County Durham’s Historic Environment Record, a resource used to inform planning and other local government decisions. A bespoke participatory GIS project enabled members of the public to assess feature identifications from Airborne Laser Scanning mapping (LiDAR), satellite imagery and historic mapping (Wilkins et al., 2021). This experimental format is likely to be expanded in the future, not least because benefits were reported for both the cultural heritage assets and the participants.
The Coastal and Intertidal Zone Archaeology Network (CITiZAN) was established in 2015 to respond to the threat faced by foreshore and intertidal archaeological sites around the English coastline from coastal erosion. CITiZAN has developed and promoted a standardised survey and monitoring methodology through its app, and supports local communities to record and monitor fragile and threatened archaeological intertidal sites.
3.3 Discount rates and time horizon
From the point of view of economics, discount rates and time horizon are the key considerations when attempting to understand the value of stocks as extended in time. Standard economic analysis assumes that people place a higher value on benefits received now, more than the same benefits received at some point in the future. Discounting converts costs and benefits into present values by allowing for society’s preference for the present compared with the future. It is used to allow comparison of future values in terms of their value in the present, which is always assumed to be the base year of the proposal. The choice of discount rates has a significant effect on the result of any cost benefit analysis (CBA), with higher discount rates justifying lower investment in preservation and maintenance, but lower rates resulting in higher investment in preservation and maintenance (HM Treasury, 2021a).
Future discounting can be framed by either a positive or a normative approach (see Text Box 13). Normative discounting takes explicit consideration of its ethical implications, while positive discounting chooses a combination of pure time preference and elasticity of the marginal utility of consumption to match an observed market rate of return. In The Green Book SCBA framework, future benefits are discounted at a rate of 3.5% per year, although it does provide exceptions for risk to health and life discounted at 1.5% (The Green Book, 2022). A higher discount rate is often preferred by orthodox economists, and it aligns with long-standing assumptions that people in the future will be richer than those living today, due to built-in assumptions of continuous economic growth and productivity over time.
However, in the environment field, The Stern Review argued for a 1.4% discount rate applied at all time horizons. Much of the debate at the time focused on the pure rate of time preference, which Stern argued should be zero, the future having the same moral weight as the present (see Text Box 13, below). In the CHC context, the very nature of long-lived culture and heritage inherently would lead to an argument for a lower, or near-zero, rate of time preference. Given that trend growth is now around half the 2% rate assumed in The Green Book application of the formula, the case could be made for applying a social discount rate of 1% to some CHC assets, both in valuation for accounting purposes and in SCBA exercises, at all time horizons. In other words, there could be an argument that CHC assets—due to their irreplaceability and potentially increasing value with time (as they become more antique)—require a specific set of discount rates. (In the longer term, these relatively narrow considerations of discount rates could be extended to reflect the complexities of valuation in heritage science outlined above.)
The review of discount rates goes beyond the CHC programme in that it requires a cross-departmental agenda, with the Treasury at the helm, so is not suggested as a research priority stemming directly from the scoping study.[footnote 32] That said, this should be a long-term ambition.
Text Box 13. What matters for setting discount rates?
There has been a vast literature on choice of an appropriate social discount rate in the natural capital context, much of it occasioned by and following on publication of The Stern Review. In his 2007 report for the UK government, Professor Nicolas Stern applied a normative approach to future discounting, and presented climate change as an economic externality and a case of market failure underpinned by long time horizons, risk and uncertainty. Stern argued that future costs were not accounted for in the current consumption of carbon, causing society to underestimate the scale of damage and extent of economic disruption borne by future economic markets. That delay in action would lead to more, and potentially irreversible, climate change impacts and higher mitigation costs. The Stern Review based its calculation of the costs and benefits of climate change on a discount rate of 1.4% applied at all time horizons. This responded to the predominant debate at the time which focused on the pure rate of time preference, which Stern argued should be zero, the future having the same moral weight as the present.
Meta-reviews in the academic literature show that normative discount rates that range from 1.3%–2.6% have been estimated (Cowell & Gardiner, 1999), but that there is some consistency around 1.3% (based on UK person income tax data) and 1.4% based on data from tax systems in 20 OECD countries (Evans, 2005). There has also been a review commissioned by ONS to inform its approach to valuing assets, but this did not include CHC assets (Freeman et al., 2017).
3.4 Summary
Relevance to the CHC programme
This chapter directly addresses a range of considerations introduced in Valuing Culture and Heritage Capital: A framework towards informing decision making (Sagger et al., 2021), including the “What Next” recommendations: “Discount rates and asset lives, Maintenance and heritage science”, as well as the discussion of methodological innovation. In terms of UKRI’s call specifications, this chapter covers the following areas: “Using heritage science to understand the relationship between degradation and value, time and culture and heritage capital, Developing more innovative ways of capturing value using technology and data, Discount rate and asset lives.”
Key points
The following considerations emerged from the scoping study:
- Degradation rates for most materials are not known. In any case, decisions concerning how and whether to mitigate damage are not just based on the findings from material science, deciding when and how to intervene requires social sciences, as what counts as unacceptable change is not a function of the physical degradation alone but interacts with other values.
- Considering heritage assets in the frame of a capitals model raises the challenge of establishing whether value reduces due to deterioration or increases as cultural services are transformed, or both. This can be context-specific, as evident in the discussions of adaptive re-use, and depends on several factors, including: the nature of that asset; its relationship with other assets; and the different kinds of values that are ascribed to it—not just the physical condition of the stock.
- New technologies and technological innovation in the heritage science field, including the use of BIM and citizen science, have the potential to improve access to and the quality of data, thereby improving decision-making.
- A case could be made for applying a social discount rate of 1% to some CHC assets, both in valuation for accounting purposes and in SCBA exercises, at all time horizons.
Recommendations
The following recommendations are proposed as a way of addressing the questions originally posed in Sagger et al. (2021), and the challenges identified through the scoping study:
1.A Degradation, deterioration and damage
Although decision-making frameworks for heritage assets with their foundation in economics have been in operation for many years, the scoping study has found that there is a disjunction between heritage science on the one hand, and economics of conservation discourse on the other. Some attempts to bridge heritage science and economics have been proposed in recent years but research shows that a linear, analytic relationship between economic value and the transformations of stocks and services is difficult to establish (see Section 3.1). To support the CHC framework the report recommends that a strand of research is established to understand better how degradation, deterioration and damage are reflected in valuations, and how this translates into SCBA.
Chapter 4. Methodological operationalisation of the CHC framework
This chapter examines the extent to which the existing methods can be applied to cultural and heritage assets within the CHC framework, and identifies some aspects of these valuation methodologies that may need to be developed further for them to be successfully incorporated into cultural and heritage capital accounts. In this context, biases and uncertainties arising in relation to three of the most well-established non-market methods—stated preference, revealed preference and wellbeing valuation—are reviewed and considered (these are further discussed in detail in Appendix 5). In addition, this chapter reviews the need for and challenges to the application of welfare weighting in the Culture and Heritage Capital (CHC) framework. Cross-referring to Section 2.3 discussing socio-cultural valuation, the chapter points to some new developments, including the collective and expert approaches to valuation that might be used to interrogate and enhance the approaches used in Social cost Benefit Analysis (SCBA). While the main body of the chapter is focused on methodological operationalisation, consideration of the conceptual foundation is a prerequisite for developing a database of accurate estimates of cultural and heritage asset values in support of decision-making. Appendix 4 sets out a proposal for macro categories of tangible assets, defined as units of assessment (Riganti, 2022) to which one can relate similar valuation challenges to be addressed in an integrated manner. Such units of assessment can be used as the starting point for the cataloguing of estimates and their comparisons within a national database or an intelligent, more advanced IT platform (Riganti & Nijkamp, 2006; Riganti 2017).
4.1 Key methodological challenges arising for CHC
The challenge for operationalising the CHC approach is that many of the non-market methods available for valuing cultural and heritage assets are subject to an arguably higher level of bias and uncertainty than more standard economic goods due to the fact that they may be only indirectly observable in people’s market behaviour, or based on subjective self-reported data, both of which can introduce uncertainties around bias and measurement error.[footnote 33] The cognitive biases that affect valuation methods for CHC assets are listed in detail in Appendix 5, with key considerations introduced below.[footnote 34]
Incorporating non-use values into SCBA and CHC accounting
TEV of a non-market good and service is made up of use and non-use values. It is expected that non-use values (existence, altruistic and bequest) would be particularly important for valuing CHC assets in SCBA, because so many of them are free at the point of use (or their market price does not reflect their full social value) and they do not directly affect the production decisions of organisations (unlike many ecosystem services). However, the magnitude of this non-use value element, and the uncertainties that underlie it at a conceptual and measurement level, may in some instances may cause problems for their practical application and incorporation into SCBA. A central argument by proponents of stated preference (SP) methods is that it is the only method able to capture non-use value, among users as well as non-users. SP surveys have been used to elicit positive willingness to pay (WTP) values among those who do not currently enjoy a direct flow of benefits from the site (non-users). In principle, these consist of both: option values for future use and non-use elements that cannot be disentangled from each other. However, it is important that non-use survey questions are carefully designed to define and, where possible, measure the different component of non-use value from option use value. This is an ongoing challenge, and an area where more research is needed to understand the components of non-use value at a conceptual level (see Section 2.3), and develop a more nuanced construction of non-use survey questions at a design level.
Given that use and non-use values are conceptually interlinked in any stated WTP/willingness to accept (WTA), it has often been assumed in the Department for Culture, Media and Sport’s (DCMS) empirical research to date that user groups have predominantly use values in their stated WTP/WTA (with some non-use value) and that non-users have predominantly non-use values in their stated WTP/WTA (with some elements of indirect or option use value). However, these assumptions have not yet been sufficiently tested through cognitive interviews, qualitative research or experimental survey approaches. In the context of CHC, there are three major issues that have been found to particularly affect the reliability of ‘non-use’ values, as estimated through SP surveys of non-user groups. The first—and potentially most substantial—problem relates to the position taken by the natural capital approach that any utility values elicited from a population of current non-users should be interpreted as future option use values (see Text Box 14).[footnote 35] Other problems relate to pro-ethical values (which occur when survey respondents state a value that relates to how they value such categories of cultural or heritage as a whole, rather than a value for the specific asset being valued), and sequencing effects (where standalone valuation surveys produce estimates for assets that cannot be added together as they do not account for diminishing marginal utility). These are discussed below.
Measuring non-use value. There is evidence that people value the work that goes into maintaining cultural and heritage sites, and avoiding their deterioration, regardless of whether they intend to visit (as attested by the positive non-use WTP elicited as part of the DCMS and Arm’s-Length Body (ALB) benefit transfer work). The donations made by people from across the world in the wake of the Notre Dame fire attest to its remote non-use value. However, there are a number of challenges to measuring these non-use values.
First, the identification of people who hold non-use values for any single cultural/heritage asset is more difficult because, depending on the type of asset, they are likely to be less present in the natural population, and this will vary by the scale of the site, their proximity to the site and levels of cultural engagement, among other factors. In other words, a person who lives far away and is not interested in culture is unlikely to hold non-use value for a small museum in another part of the country. This means that very high levels of zero value responses from general population surveys are expected, but this is not what is generally found.
This leads to the second challenge: the potential for measurement error in the design of SP surveys, which may lead to focus bias (the focus of the survey suggesting that this issue is more important in the moment than it is on broader reflection) and response acquiescence (a tendency to ‘yea-say’ and acquiesce to the questions asked in a survey). The consequences of such biases for a population that is typically less engaged in the site being valued is that the respondent states a non-use WTP for the site being valued that they may not actually pay if asked. In other words, a ‘false positive’ result. It is known that SP surveys are subject to such hypothetical biases (Murphy, 2003), but more is required to understand whether these are more prevalent among non-users, and what specific design guidelines are required for non-use valuation to overcome them.
Further, research questions should be designed to provide the necessary confidence in non-use WTP values elicited from non-users for their incorporation into national CHC accounts.
Pro-ethical values: In addition, non-use values have been found to contain a major “pro-ethical/pro-social” or “warm glow” value for culture/heritage as a whole (Lawton et al., 2021, p. 64 and Appendix 5, Table 1, also seen in the environmental field, see Bandara & Tisdell, 2005), which is inconsistent with the assumption that SP surveys are capturing welfare gains/losses associated with a specific asset. One common empirical finding in the DCMS Benefit Transfer work was that follow-up questions on motivations behind stated WTP show a high proportion (ranging from a third to just under a half) to be motivated to pay not just for the specific asset being valued, but also as an expression of support for all culture/heritage. This requires a more in-depth follow-up survey, along with qualitative analysis of the motivations and drivers of stated WTP values. This can be used to inform improvements in survey design, both for the WTP elicitation question, and the follow-up used as standard to question the motivations behind WTP, which may be overly simplified for understanding what drives non-use WTP.
Sequence effects: Non-use values also introduce problems for analysts at the point of aggregation. It is acknowledged, in line with micro-economic theory, that consumers gain diminishing marginal utility for each additional ‘unit’ of a good or service consumed. In other words, they are willing to pay more for the first good they consume, and less for the second, less again for the third, and so on. In CHC terms, one may expect that consumers have a certain ‘budget envelope’ in the back of their mind when allocating portions of their income to consuming cultural and heritage goods/services or giving money to enable others to consume them. However, this diminishing marginal utility is rarely captured as part of an SP survey, which will typically estimate WTP/WTA as a single decision point for a single asset. This is problematic when eliciting values for users, but surveys can be designed to remind respondents of other substitute sites they may want to visit. It is more of a problem when one is interested in aggregating the non-use value of multiple assets (both in national-scale evaluations and national accounting) as elicited through SP surveys on non-users in the general public. There is currently a gap in the literature in understanding how non-use values change when a person is asked to consider the existence of multiple sites (in other words, how they respond to the availability of substitutes), and whether these values are best elicited at the individual site or aggregate level (i.e. eliciting a WTP to preserve all cultural or heritage assets of a particular type).
In-depth research is required to better understand non-use value at a conceptual level for cultural and heritage assets in isolation and in combination. This is a necessary precursor to any future research into non-use WTP/WTA, and should be tested through a combination of quantitative experimental survey design, cognitive testing and, qualitative focus group work, to understand and better define the elements that constitute non-use value for different types of cultural/heritage assets in a ‘bottom-up’ way, informed by individual-level data.[footnote 36]
This is important when analysts are incorporating WTP/WTA values into SCBA. There are many steps in this process that have not been fully tested and may require further guidance. An important contribution was made by the Arts Council England (ACE) Guidance Notes that accompanied the benefit transfer values in the CHC evidence base (for instance, guidance on the correct population group to aggregate to in the real-world in terms of the ‘catchment area’ of a culture or heritage site). However, there are currently no recommended correction factors to account for diminishing marginal utility when adding non-use values from multiple culture and heritage sites. This is a major issue for national accounting of cultural value in CHC, since it risks a major over-estimate of non-use value at the aggregate level. This is a particularly salient issue when policymakers are faced with decisions requiring an understanding of public preferences for a generalised class of CHC assets rather than for a single specific project, as was the case in the recent allocation of public funding in response to the COVID-19 lockdown through the Cultural Recovery Fund. Research is needed to understand the appropriate aggregation method when aggregating use—and especially non-use—values across a generalised class of multiple assets.
Text Box 14. Issues incorporating non-user values into CHC accounting
If CHC accounting is to diverge from the natural capital approach[footnote 37] and make the argument for incorporating flows of non-use values to non-users in its accounting, then it must be shown that what is being measured when non-users are surveyed for their WTP/WTA is something more than the flow of future benefits. The TEV approach would argue that this is a non-use existence value. In accounting terms, this would translate as the utility gained by non-users simply from knowing a CHC asset exists and is being maintained for society now and into the future.
- In the natural capital sphere, non-use value is normally excluded from national accounting on an epistemological level because any future use value (option for themselves or use by future generations) will be captured in the shadow prices for future flows of benefits.
The challenge is that non-use value may exist in a different way for cultural and heritage capital. Flows of ecosystem services may differ in crucial ways from flows of cultural/heritage services. While both can be considered within a stocks and flows models, natural capital contributes to the total accounts of national wealth as an input of services, while cultural/heritage capital can be seen as both: an input to production processes (the production and sale of works of art, market prices paid for theatre performances and paid exhibitions, etc.), but also as an output of human production systems.
These issues lead to challenges in accurately measuring the potentially negligible existence values for some classes of CHC assets among non-user populations at a methodological level:
- There is no certainty that any ‘existence’ value detected in non-user WTP values is not a false positive, constructed by the survey biases because of the hypothetical nature of SP surveys (Diamond & Hausman, 1994).
- Current frameworks of use and non-value require more testing of the motivational drivers that inform them, in order to construct an evidence-based understanding of the constituent elements that make up non-market value.
The biases described above apply to all cultural and heritage values elicited through SP methods, but are thought to be particularly pronounced on non-use values elicited from non-user populations. These issues will have to be addressed as part of the CHC framework’s ambition for incorporating both use and non-use values into CHC accounts.
Potential for Revealed Preference
For decades, Revealed Preference (RP) methods as applied to culture and heritage assets have focused on the housing market (hedonic pricing) or travel cost data. Both approaches rely on the assumption that the ‘proxy’ market is an accurate representation of the preferences that people hold for the non-market good. But in many cases, these proxy markets provide a very incomplete and partial picture of the welfare gains/losses associated with cultural and heritage assets. In many ways, RP analysis in the cultural and heritage sector is still based on twentieth-century data technology, but twenty-first-century data exists, in the form of ‘big data’ like mobile phone travel records, credit card purchasing behaviour, etc. This data is available at scale but can be costly to access and complex to analyse, with new avenues, in this regard, opening up all the time. However, scoping is needed to understand better the potential for ‘big data’ to measure value in CHC assets.
Integrated approaches to valuation
The application of non-market valuation techniques (see Appendix 2) to value cultural assets has, to date, lacked a systematic approach. The CHC framework aims to respond to this need and promote an orderly application to address the current methodological and operational challenges. This report (see Appendix 4) has identified some macro units of assessment that might guide the scientific applications of stated preferences within a decision-making context (Riganti, 2022). Valuing for policy purposes—such as investments in the cultural sector—must obtain reliable, conservative estimates, which are as close as possible to the true WTP of the considered subjects. Since decision-makers’ confidence on these aspects is still shaky, it is necessary to develop integrated approaches to valuation, which combine or compare market and non-market techniques to address specific valuation problems, whilst testing for hypothetical and other key biases that might call into question the validity of the estimates. Such integrated approaches combining various techniques or triangulating their results should be used for specific assets (starting with the identified units of assessment) and their valuation challenges. Triangulating estimates from different methods, combined with the minimisation of hypothetical biases, will strengthen policy-makers’ confidence in using the results within SCBA by reducing the possible discrepancy between stated and actual respondents’ behaviour.
Challenges of using wellbeing valuation (WV) for CHC
In theory, wellbeing measures provide a direct—albeit self-reported—measure of changes to personal utility due to engagement with cultural and heritage goods and services. The premise of subjective wellbeing approaches is to estimate measures of welfare change from data on people’s experiences as measured by their subjective wellbeing (SWB), to establish welfare-consistent compensating and equivalent measures of welfare change (for a welfare gain/loss respectively). Wellbeing valuation (WV) is a more recent methodology, but one that has recently gained Supplementary Green Book Guidance (HM Treasury, 2021d) for inclusion in SCBA.
Nevertheless, the WV approach is subject to critiques related to the stability of the interpretation of the underlying indicators selected, and their top-down and ‘black box’ nature (Alexandrova & Fabian, 2022; Fabian et al., 2021). There is also a need to explore the scale at which wellbeing analysis is able to detect welfare gains/losses from cultural/heritage engagement. This informs how applicable it would be to transfer wellbeing values to an individual CHC site. The standard survey questions used to measure wellbeing (such as the ONS4) are aggregated and not context-specific, and so more suitable for broad policy arenas rather than specific CHC contexts. For such smaller scale issues, the relevant questions would probably not be the same as the usual headline metrics, and indeed, ideally, one would co-produce specific metrics to fit each context (Fabian et al., 2021, Alexandrova & Fabian, 2022). There is also more research required into the particular challenges of analysing the association between wellbeing and cultural/heritage engagement over time—for instance, to account for adaptation effects (people may get used to having the cultural/heritage service in their life and report lower levels of wellbeing over time), endowment effects (people may experience greater wellbeing losses from losing access to a cultural/heritage service they have adapted to, compared to the benefits of having access to new services), and factoring in the possibility for emotional reflection (initial wellbeing levels may not be reflected in longer-term wellbeing levels after periods of reflection and greater understanding).
Text Box 15. The pros and cons of using WV
As outlined in the Wellbeing Guidance for Appraisal: Supplementary Green Book Guidance (HM Treasury, 2021d), there are two methods for calculating the monetary value of wellbeing. The Frijters and Krekel (2021) method uses the Wellbeing Adjusted Life Year (WELLBY) measure that is benchmarked to the accepted Treasury health measure of the Quality Adjusted Life Year (the ‘WELLBY approach’), which can be incorporated into Cost Effectiveness Analysis as a lower bound value. The Fujiwara method estimates impact on wellbeing using compensating surplus calculating the marginal rate of substitution between income and life satisfaction (Fujiwara, 2021) by incorporating Life Satisfaction into Discrete Choice Experiments in a way that can potentially be incorporated into CBA as an upper bound value.
The advance of WV is that values are based on people’s actual experience of the good/service. This eliminates issues related to focusing and strategic biases (see above). However, a host of different issues arise in relation to WV as indicated above. As noted in the Wellbeing Guidance for Appraisal: Supplementary Green Book Guidance, it is likely that life satisfaction responses will only reflect the impact of infrequent or one-off events if the survey is conducted very soon after the event. Wellbeing methods are more suited for outcomes and issues that have a large effect on wellbeing (e.g. unemployment, health) or that are experienced frequently (frequent engagement with culture and heritage). It is less effective as a method where there is transitory change, such as a trip to the cinema or one-off cultural event, which does not necessarily have an ongoing impact on life satisfaction, but is nonetheless a source of happiness. Therefore, the working assumption in the wellbeing literature is that wellbeing analysis is better suited to valuing regular engagement but is less well-suited to valuing individual trips to individual assets. Primary data collected at the institutional level (e.g. visitor surveys) have shown mixed results to date. For example, in the 2015 AHRC Cultural Value Project, Bahkshi et al. (2015) were not able to measure the value of infrequent events to the Natural History Museum using this approach.
Wellbeing data is more commonly used to evaluate differences in Subjective Wellbeing (SWB) levels across larger population samples, to test for differences in overall evaluative wellbeing associated with individual and local-area conditions, such as access to heritage sites. This limits its applicability to detailed valuation of specific cultural and heritage assets as part of an accounting framework. It may be more reliable for large-sample national-level data-produced results, which are more realistic, but necessarily based around people’s habits of behaviour over a longer time period (in this case over the year). This limits the applicability of WV when decision-makers require values that are specific to each cultural institution. Instead, WV is able to provide an overall evaluation of the benefits of cultural engagement. The WV method may be more appropriate for informing wider engagement policies that aim to improve people’s welfare by encouraging their behavioural change, but other non-market valuation methods may be better suited to assessing the institution-specific values for business case assessment, e.g. for comparing the value for money of different cultural institutions.
4.2 Social welfare weighting
Operationalising a CHC framework requires tackling distributional considerations. As discussed in Chapter 3, distributional issues are significant in a capitals model in relation to time, but also arise in relation to demographic (especially income differences but also broader socio-economic inequalities) and geographical distribution.
As recommended by the HM Treasury Green Book, welfare weighting permits using distributional weights (weights that adjust the monetary value of a good or service to account for the higher value that one pound (£1) represents to someone on a lower income than someone on higher income) to adjust for diminishing marginal utility of income (that one pound is worth marginally less for each pound of income earned) in situations where there is a difference in the socio-economic characteristics of the population in the investment area compared to the national or regional average.[footnote 38]
Within SCBA, a given change in welfare-relevant attributes is measured as the equivalent change in the individual’s consumption (total monetary expenditure).[footnote 39] However, equal monetary changes do not necessarily correspond to equal changes in interpersonally comparable utility. The way in which a consumer’s utility is usually measured is through their WTP for a particular unit. Yet, an individual’s WTP will be constrained by their income, not necessarily because someone wealthy gets greater utility from the flow of benefits from cultural/heritage assets, but simply because they can afford to pay more for them. That is, conventional economic theory measures how much utility a consumer gets by a metric that is income-dependent.[footnote 40]
Without income-equivalised WTP/WTA values, the values of higher income groups will influence investment decisions based around standard CBA more strongly. When interested only in the average WTP/WTA across the entire population, this is less of a problem. However, there may be cases where the non-market good being valued provides inordinate benefits to higher socio-economic groups. These arguments are commonly made when greater government funding is provided for what are often understood as the ‘higher arts’, like opera, over ‘lower’ youth/urban/folk art forms. Under these circumstances, policy decisions based on unweighted WTP/WTA will be skewed by the higher purchasing power of the higher income group.
Alternatively, distributional effects can be taken into account ex ante in the valuation process, through welfare weighting, to account for the relative value of each pound to the buying capacity (income) of each individual. Applying distributional welfare weights to adjust for diminishing marginal utility of income ensures that the value that people hold for cultural and heritage assets is not biased by the higher budgets of those who can afford to pay.
For policy purposes, these distributional issues should be taken into account, given that access to—and preservation of—cultural and heritage assets is a policy decision that covers a range of areas, including health, social inclusion and economic marginalisation, and affects current and future generations. Given that CHC accounting may be interested in local-level variations in the value of cultural and heritage assets to local placemaking, the relative welfare weighted values of different social groups are of clear policy relevance. Under these circumstances, weighted WTP will be more informative for decision-makers than raw WTP, due to the constraints that budgets put on ability to pay (ability to pay does not equal willingness to pay). While, as a challenge in economic valuation, welfare weighting is an issue that cuts across the economics as used in SCBA and therefore cannot be fully addressed given the limited scope of the CHC framework. It is recognised as an area that requires future research, and thus a possible extension to the recommendation concerning the biases and ways to minimise them (see below and Recommendations for future research and research infrastructure at the end of the report).
*Text Box 16. Social welfare distributional corrections in *The Green Book **
Government guidance, such as the UK’s The Green Book (HM Treasury, 2022) recommends using SCBA for appraisals, with this based on the utilitarian social welfare function framework used widely in other areas of welfare economics. In this method, the WTP for the benefits and costs of a policy are adjusted using welfare weights that account for the marginal utility of income of those impacted. Distributional weights of this consumption-only form require two simplifying assumptions: (1) those affected by the flow of benefits are heterogeneous with respect to status quo consumption but relatively homogeneous with respect to status quo non-consumption attributes or; (2) the utility function not only satisfies the invariance requirement, but takes a special additively separable form, meaning that the ranking of outcomes is not influenced by the utility levels of unaffected people (Adler, 2016).
In practical terms, the application of distributional weights within The Green Book guidance is more simplified, making an individual’s weighting factor just a function of their consumption (or income). The justification for relating welfare to an individual’s income relates to the problems of estimating the elasticity of welfare with respect to income, and of relating welfare weights to the concept of individual utility. In this sense, utility serves as a measure of the wellbeing arising from a basket of goods, or a given money income. Resolving the conceptual challenges arising in relation to welfare weighting goes beyond the CHC framework; in the narrow, operational sense, welfare weighting makes value estimates more precise in relation to the individual-level welfare impacts that CHC stocks provide.[footnote 41]
4.3 Other approaches to valuation
The focus of this scoping study is on methods that are consistent with the HM Treasury Green Book (in that they align with the principles and axioms of micro-economic welfare theory) to ensure that they can be incorporated into SCBA and national accounting measurement.
The complexities and cultural specificity of many cultural and heritage assets means that, in some cases, methods that are used to understand preferences for a large group (for instance, at the country or regional level) may not be sensitive to differences in the values that smaller sub-groups, sub-cultures or specific communities hold. Thus, even though these groups may share the same income characteristics (i.e. come from the same socio-economic group on paper), their socio-cultural background may differ in ways that affect the value they place on particular cultural/heritage assets, but would not be affected by standard The Green Book welfare weighting methods. Wherever possible, these limitations should be overcome through more sensitive use of Green Book methods, for example, by collecting larger samples of key demographic groups whose values could be different to the national group average. This will help the analyst to avoid over-reliance on a single valuation point, and allow for accounting for the varying values held within different groups.[footnote 42]
That said, in the CHC setting, it may be that social and geographic scope make a significant difference to the heterogeneity of cultural values. This can make it hard to understand these values using quantitative methods alone. As a consequence, national averages may not always be representative of the flow of benefits to an area or population of interest. This may relate to price- and placemaking and also should be considered in relation to the development of methods such as Benefit Transfer (BT).
Benefit transfer
BT can include a full range of use and non-use values when benefits are transferred from other non-market valuation studies. One benefit of using the BT method is that, once a set of values has been collected and tested, no new primary research is required for at least a decade. By collecting empirical transfer-tested observations for multiple asset classes, a database of pre-tested values can be rolled out for use by analysts more widely in order to provide more resources for the quantification and monetisation of CHC assets values in SCBA. These are some of the benefits of the recommendation to extend the benefit transfer database through empirical research on more classes of CHC assets, and with distinctions in the scale and reach of the assets valued, to allow for more accurate and nuanced SCBA.
Future research should also look to improve the methodological robustness and contextual sensitivity of BT in a CHC setting. BT is a complex methodology and the values available to be transferred are dependent on the quality of the original research. Errors—such as measurement errors—may be transferred over from the original studies, which leads to improper inferences regarding welfare effects and thereby misguided policy decisions. While some error (transfer error) is expected in the transfer process itself, there are ways in which this transfer error can be reduced, both ex ante through research design, and ex post through adjustment and function transfer. These issues are explored in detail in the 2018 DCMS BT report (and subsequent studies) and are not repeated here. Nonetheless, until now, benefit transfer in the cultural and heritage sector has been dependent on simple transfer methods. There is a gap for specially designed research that makes use of external datasets at a site-level in the case of site-specific value transfer, and a geographical level in the case of placemaking sites or clusters of cultural and heritage assets with spillover benefits to the surrounding areas.
Collective valuation
It has been argued, in some cases, that standard non-market valuation methods that focus on individual preferences elicited in isolation from the group might fail to capture fully the intricate interaction of cultural, heritage and social capital that creates higher values for cultural and heritage assets among some groups. Examples from a non-UK context might include the values held by indigenous groups for natural cultural heritage sites. In addition to requiring detailed analysis using preference and wellbeing data specifically gathered from a group as individuals, it has been argued that economic valuation needs to consider the ways in which cultural heritage values are socially constructed by the group. Consequently, it may be more appropriate to augment any individual-level elicitation of preferences with an elicitation of preferences at the group level, for instance through monetary deliberative socio-cultural valuation (see Section 2.3).
The collective, multi-method, deliberative and participatory approaches—and the benefits of using them in the context of CHC—are discussed in the section on socio-cultural valuation in this report. In the context of the operationalisation of the CHC framework through existing economic methods—which is the focus of the present discussion—it should be stressed that future research to explore the existence of heterogenous preferences between social groups in the UK is needed.[footnote 43] The suggestion here is not to replace the elicitation of individual-level preferences with deliberative WTP, but to add deliberative methods, alongside qualitative research, to produce a more holistic evidence base of the heterogenous values held between and within key demographic, cultural and social groups. This would help to expand the evidence base around intangible outcomes that are difficult to define and measure, and can include aesthetic, emotional, expression, reflection, happiness, spiritual, social, historic, symbolic and authenticity elements.[footnote 44] These elements may affect the distribution of values, in that some groups will hold greater value in an asset due to these intangible connections. It is therefore important that they are explored in more detail as part of the wider recommendations for building a coherent typology of cultural and heritage value.
Multi-scorecard approaches/multi-criteria analysis (MCA)
Multi-criteria analysis is a class of multidimensional evaluation methods that is rich in scope, as it can encapsulate both priced and non-priced effects, as well as both quantitative and qualitative effects of an object under investigation. Multi-criteria analysis can encapsulate the political context of complex decision-making by including political weight schemes and interactive evaluation based on learning-by-doing principles. For these reasons it can be used by governments to agree on key projects and/or policies.
The main principle is that we can value projects/policy alternatives by identifying: (1) a number of attributes whose combination describes the projects’ objects of valuation; (2) criteria to value such attributes; (3) weights to give priorities to certain valuation criteria. Some criteria might refer to monetary elements, but this is not necessary in MCA, since the aim is not a monetary valuation, but a valuation usually based on a ranking of alternatives, according to agreed criteria and weights. At the end of an MCA, an alternative that performs best against all weighted criteria is identified.
MCA has also gained much popularity in the area of cultural heritage in recent years (Nadkarni & Puthuvayi, 2020) and since the seminal work by Coccossis and Nijkamp (1994). Such a valuation method could be used as part of the decision-making process even when the ultimate criterion is the SCBA outcome. It could represent a useful perspective to be compared with the performance of an SCBA. Estimates of non-market valuation techniques could be considered in the definition of attributes/criteria of an alternative. The combination of monetary and non-monetary valuation represents a new frontier of valuation.
Public value offers another framework, which provides additional insights for business cases of CHC assets, on top of the main~~ SCBA. Three additional elements for public value considerations include: reach or number of people likely to be affected; technical or practical quality of the service being provided; and likely impact or outcome (in other words, will an investment achieve its stated aim?).[footnote 45] The public value framework has been used widely by public bodies from the BBC to police forces, and is an attempt to avoid the reductionism of combining all aspects of a decision into a single money metric while at the same time enforcing a disciplined decision-making framework. It is particularly suited to decision domains where the criteria for decisions are complex (in contrast to private for-profit entities) and where different stakeholders may have widely varying views and values.
4.4. Summary
Relevance to the CHC programme
This chapter addresses a number of considerations introduced in Valuing Culture and Heritage Capital: A framework towards informing decision making (Sagger et al., 2021). It directly builds on Improving methodologies for valuation and Application of non-use values by considering ways of incorporating non-use values into SCBA and CHC accounting and how the biases produced in the context of CHC can be corrected. It considers further developments to welfare weighting as well as BT for CHC accounting, thereby expanding on the following considerations highlighted in Sagger et al., (2021): Expanding valuations across asset types, Welfare weighting. In terms of the relevance to the call, the discussion directly links to the following areas: *Applying non-use values, Welfare weighting, Applying values from one site to another.
Key points
The following considerations emerged through the scoping study:
- In the context of CHC, there are biases in the application of standard methods that have been found to particularly affect the reliability of ‘non-use’ values, as estimated through SP surveys of non-user groups, but issues arise, too, in the application of WV and RP.
- More research is needed to understand the components of non-use value at a conceptual level and develop more nuanced construction of non-use survey questions at a design level, but also through triangulation with RP and other methods.
- The application of non-market valuation techniques to value cultural assets has lacked a systematic approach. The CHC framework aims to respond to this need and promote their orderly application to address the current methodological and operational challenges by using the identified macro units of assessment to guide the scientific applications of SPs within a decision-making context.
- WV approach overcomes many bias problems arising for SP but is subject to critiques related to the stability of the interpretation of the underlying indicators selected, and their top-down and ‘black box’ nature.
- Applying distributional welfare weights to adjust for diminishing marginal utility of income ensures that the value that people hold for cultural and heritage assets are not biased by the higher budgets of those who can afford to pay. The ex post adjustment that can be applied to non-market values, including social welfare weighting, is needed in the long term, as is resolving some difficulties in the implementation of welfare weighting that go beyond the scope of the CHC programme.
- A range of nascent approaches can enhance standard methods (for instance, by highlighting the drives of non-use values among users and non-users from cultural and/or ethnic minorities) or supplement them (for instance, by enabling decision-making though case studies for context where monetising values is not possible).[footnote 46]
Recommendations
The following recommendations are proposed as a way of addressing the questions originally posed and the challenges identified through the scoping study:
1.A Integrated projects addressing complex valuation challenges per units of assessment
To enhance the suitability of SP methods in support of decision-making, it is necessary to systematically address similar valuation challenges for different categories of cultural assets. These have been identified in the report as units of assessment, understood as macro categories that can be used as the starting point for a systematic exploration of how to respond to specific valuation challenges. This approach will help catalogue estimates and facilitate their comparisons for regional/national database organisation, via benefits transfers. It is recommended to use several market and non-market techniques per unit of assessment to test the validity and reliability of that estimated for policy purposes. The review of the literature summarised in Appendix 4 highlights some clear gaps in the research. There is, for example, a lack of valuation studies at the urban landscape/neighbourhood scale and this gap should be addressed through integrated projects.
1.B Triangulation of values estimated and biases using different valuation methods
Future research should address an ongoing challenge for CHC accounting, namely that valuation estimates for the same CHC asset can produce varying values depending on the adopted method. Therefore, future research should apply different valuation methods to the same CHC asset class/typologies within the proposed units of assessment. Different methodological treatments should be used to identify what methods offer the most conservative estimate per each category of good within a specific unit of assessment. At the same time, research should address biases related to the hypothetical nature of the market, and test whether the combination of market and non-market techniques might solve such discrepancies. Research should, therefore, test for embedding and sequencing effects, reliability over time, actual versus hypothetical behaviour and, in addition, welfare weighting (see Appendix 6 for more information).
1.C Exploring the potential of Big Data analysis and GIS databases for value acquisition, storage, management and transfer
Justification/rationale:
Some variables are known to drive differences in non-market value estimates between sites. To date, these have been mainly based on the visitor demographics at each site, most commonly income levels. However, there is a need to explore datasets that classify the differences in the service offering at each site, and which can be used at scale to adjust the national average non-market values to be more tailored to each site being valued. This requires further empirical research that links the results of benefit transfer studies to geographical dimensions and local characteristics. Such research should consider the use of GIS and will benefit from the organisational accounting and auditing records submitted to DCMS/ACE/HE, as outlined in this study.
1.D Gaps in the empirical literature concerning asset types
The study has identified a continuing SCBA need to extend the benefit transfer database through empirical research on more classes of CHC assets, and with distinctions in the scale and reach of the assets valued. The methodological review undertaken in the draft Table of CHC classes (Appendix 5), with recommendations for non-market methods to be applied, found a number of research gaps on CHC asset types that should be filled with further valuation research.
In addition, the findings of the scoping study concerning the need for nascent approaches are taken forward under Recommendation 1.B in Chapter 2, Developing socio-cultural valuation as part of a CHC framework.
The complexities of value: case studies from the partners
The following two case studies from two partners for the project (see Appendix 1 for the full list) underscore the complexities of value for cultural and heritage organisations. They are also used to signal the importance of further consideration of digital and intangible assets, which, as the Context and Background section stresses, are not covered in this report but would merit separate reports of a comparable length.
British Film Institute
The multifaceted value of digital assets
The BFI was formed in 1933. It is home to the BFI National Archive, founded in 1935, and one of the largest film and television archives, with one of the most diverse moving image collections, in the world. The BFI National Archive holds over 800,000 television programmes and over 175,000 films. The collection includes 140,000 non-fiction titles and 40,000 fiction films that help document British life, history and creativity from 1895 until today, including live capture of current television content. Many of these works are recorded in formats that are sensitive and prone to degradation and destruction (such as nitrate film) are becoming obsolete (such as video tapes).
Digital assets and the overlaps between different formats
An essential function of the BFI National Archive lies in preservation, restoration and access to the national collection, helping to make the archive more available to audiences everywhere. As part of the BFI’s five-year Unlocking Film Heritage programme, the BFI National Archive developed a digital preservation infrastructure to provide safe and secure long-term storage and access to born-digital films and television programmes, as well as features, documentaries, artist moving image, adverts and animation, to name just a few of the item types that have been digitised from film, television and videotape formats. This also includes digitised paper collections of photographs and posters. Although the cultural, aesthetic and socio-historical value of the collection is unquestionable, choices as to which parts of its stock to prioritise in this process are not straightforward. Rather, such decisions reflect the manifold, cross-disciplinary and interconnected forms of decision-making that the BFI, much like any major cultural organisation, must navigate.
Future flows: increasing demand and shaping audiences
For example, the stakeholders that the BFI National Archive represents and supports must include current and future audiences. Hence, preservation, which is central to the process of digitisation for moving image material, must support both today’s and tomorrow’s society. This makes the potential preservation of new and emerging screen sectors (such as video games, born-digital and immersive content) an important, and complex, consideration. Similarly, it is essential that the archive is representative of everyone, everywhere, with the geographical spread and national and regional identity showcased within the archive made accessible to audiences online, in cinemas and on DVD. We saw the importance and success of this approach, for instance, with the incredible engagement with Britain on Film as a digitisation project. Since launching, there have been more than 80.5 million views of this content across all screen and social media, demonstrating the considerable public interest in such content.
National Trust
The interconnection between natural environment and cultural assets, and tangible and intangible assets
The National Trust (NT) was founded in 1895. It takes care of more than 780 miles of coastline, 250,000 hectares of land, 500 historic houses, castles, ancient monuments, gardens, parks and nature reserves, as well as several World Heritage Sites, throughout England, Wales and Northern Ireland. The NT’s mission—“promoting and preserving those places of natural beauty and historic interest for which it has the privilege to be responsible for the benefit of the nation, for everyone for ever”—implicitly recognises the social value underlying its work to investigate, conserve and restore, interpret and facilitate access to landscapes, archaeology and the built historic environment.
The entanglement of services and capitals
The work of the NT highlights several important points. Namely, it recognises that the value of cultural heritage assets goes beyond their cultural services contribution. For example, studies of the value of boundaries and linear landscape features through an Ecosystem Services approach (Powell et al., 2019) concluded that, on average, cultural services comprised only circa 25% of the total economic value of the studied features, while supporting services (such as the provision of habitat for flora and fauna by hedgerows) contributed circa 47% of the total value.
Participatory approaches highlight the contextual articulation of value
Also central to the work of the NT is its engagement in participatory community archaeology at all scales, from landscape projects funded by the National Lottery Heritage Fund to the work of volunteer Heritage and Archaeology Ranger Teams, which undertake condition assessments of monuments on a cyclical basis. These processes contribute to the conservation of the NT’s assets; simultaneously, participation in them generates benefits for community cohesion (Lewis et al., 2018). They are an example of the continuity between tangible and intangible cultural heritage. Other benefits of engaging with the NT’s tangible assets range from knowledge, inspiration, a sense of belonging, and ontological security.
Altogether, the work of the NT raises complex questions about the overlaps between natural environment and cultural heritage valuations on the one hand and tangible and intangible heritage on the other hand.**
The value of the capitals approach from an inter-disciplinary perspective
How we estimate value matters. The methods and approaches we choose to articulate, capture and express value, in economic or monetary terms, have far-reaching consequences. A good illustration of this is Marion Fourcade’s paper “Cents and Sensibility: Economic Valuation and the Nature of “Nature””, which compares two litigation and compensation cases of oil spills: the 1978 sinking of the Amoco Cadiz off the coast of Brittany and the 1989 grounding of the Exxon Valdez in Alaska. Fourcade shows that different choices of valuation and measurement approaches translated into radically different outcomes, according to the institutional and political context. In contrast with the Exxon Valdez spill, which led to legal changes and more than $3 billion of compensation, the Amoco Cadiz disaster “spilled more than six times the tonnage, ended with a much more modest total compensation of $61 million ($200 million with interest)…”(2011, p. 1744). What explains this disparity?
There are a number of explanations, including the cultural and institutional differences between France and the US, as well as the evolution of attitudes over time. However, as Fourcade argues, the way that SP techniques were used in both instances was crucial in terms of accounting for the variation. Notably, in the Amoco Cadiz case, the valuation process was focused on estimating “repair and custodial costs, collective reputational losses”, while for Exxon Valdez it was the calculation of “subjective utility of passive use” (2011, p. 1770). The difference was not just the object of analysis, however, but also the sophistication in the non-use damage valuation methods that were used. It is noteworthy that two Nobel Prize winners in economics were directly involved in the Exxon Valdez case, one as an advisor to the US government and the other as a scientific consultant to Exxon: Robert Solow and Kenneth Arrow, respectively. As Fourcade further points out, “in an effort to mount a critique of the method, the company also sponsored a high-profile symposium on contingent valuation (Cambridge Economics, 1992) and a book (Hausman, 1993)” (Fourcade, 2011, p. 1759). In this way, Fourcade shows how the development of contingent valuation methods has become central in the assessment of a high-profile litigation case and that “what might seem to be dry economic tools for working out loss actually have major impacts on how we are able to value, maintain and manage natural environments” (Macknight & Medvecky, 2021, p. 11).
Hence, as noted above, what is measured, and how, dictates how an object is seen by society. How that value is articulated influences the priority it is given relative to other social outcomes, and this is especially important in government decision-making.
The example given above does not concern culture, intentionally so in order to show that the predicament and opportunities related to measurement are not a problem for the cultural sector alone. And yet, it is an issue that, perhaps, has specific manifestations in the sector. One of them is simple but entrenched: for instance, there is a misconception that using economic tools means that one necessarily has to measure contributions to economy such as the benefits to GVA or GDP from creative activities. This is not true because economic valuation can be used to capture and express a range of outcomes: from spiritual transformation, through enhanced wellbeing, to the effects of emotional attachments and changes in identity. The aim is to find a metric enabling reasoned and evidence-based assessments on a comparable basis. This task is not easy but—as this report shows—the work is underway. Still, the fact remains that there is a disjunction between how the value of arts and culture is measured in policy and how practitioners talk about the value of what they do. This underscores the need to find a more meaningful way of talking about the value of arts, culture and heritage in policy terms, and also for the sector not to oppose economic valuation dogmatically.
Accordingly, this report is not primarily about economic impact. The key question is how to express the value of culture and heritage capital using the CHC framework in a way that supports evidence-based decision-making. This is because the framework presents new opportunities.
First, the capitals approach forces different kinds of considerations in valuation. For example, if the present stock of cultural capital is allowed to decline through lack of investment, one could argue that future generations will be deprived of its benefits, since their interests are not necessarily reflected in the current market, and hence these future generations will be stripped of “the rights of the present generation to fairness in access to cultural resources and to the benefits flowing from cultural capital, viewed across social classes, income groups, locational categories and so on” (Throsby, 2001, p. 56). Thus, there is a recognition in the capitals approach that the overwhelming preoccupation with ‘efficiency’ to the exclusion of other principles may undermine the development of indicators accounting for ‘a good society’ and the interests of its future citizens (Klamer, 2002, p. 453). The crucial thing is that the capitals framework opens up beyond the moment when individual preferences are expressed. It forces new ways of asking questions and approaching issues, enabling a range of new conversations about sustainability and equity. Working with the capitals approach implies changes for the timeframe of policymaking, and supports the emerging shift away from calculative, short-term models to a more anticipatory, foresight-driven approach to policymaking. For this, interdisciplinarity is essential, which is why this scoping study focuses on how inter-disciplinary and trans-disciplinary work can contribute to building models more fit for purpose when it comes to assessing long-term value.
Secondly, because of the opportunities of building dialogues—and potentially shared methodological approaches between different disciplines—the capitals framework brings with it new concepts to the culture and heritage sector. One that is particularly exciting from the point of view of bridging different disciplines and contexts is the concept of enabling assets. Enabling assets, as traditionally understood in economics, are those that make other things possible; for example, transport infrastructure facilitates other economic activity, and social capital formed through education or cultural participation supports innovation in business (HM Treasury, 2021c). The idea of enabling assets is simply that, rather than just capturing the direct economic contribution of culture or heritage to consumption, one also accounts for their contribution to realising the value of other assets—that is, their enabling of other valuable activities. This is a way of articulating an old idea in the humanities, namely that arts and culture orient our judgement of other goods; that they provoke reflection on what matters in life and give a vantage point to formulate a vision of a good life, which in turn influences other choices (Aristotle, 340BC, 2014; Tolstoy, 1897, 1995; Dewey, 1939; Nussbaum, 2006). This is what many people in the cultural sector have in mind when they talk about the value of what they do. For those who are familiar with the AHRC Cultural Value Project Report* (Crossick & Kaszynska, 2016), this is what the first two—and arguably the most important chapters—discuss in terms of the value of being a reflective individual and engaged citizen.
Thirdly, and finally, the capitals framework has the potential to make the multi-layered, yet often unaccounted for, value of arts, culture and heritage more visible in the decision-making contexts in policy. As stressed on a number of previous occasions, currently, these types of assets and services can be implicitly valued at zero in monetary terms, potentially leading to sub-optimal decisions around investments and maintenance, particularly when they are considered as inputs into other arenas of economic production. This results from the lack of valuation guidance. The capitals framework—as a methodology recognised by government in recent policy documents (e.g. DLUHC, 2022) as well as in the extensive academic literature on natural capital valuation—offers a framework that is consistent with the underpinning principles of economic statistics in the national accounts. Simultaneously, given appropriate valuation methods, by taking account of externalities and information asymmetries, the framework is equivalent to a full accounting for economic welfare (Dasgupta & Mäler, 2000) and, arguably, as the report proposes, presents a better fit for the arts, culture and heritage. Indeed, as Chapter 1 discusses, the ambition behind the capitals approach is to develop new national accounts and, thus, to use more robust, rigorous and valid accounting approaches. Making sure that the capitals approach itemises the right things may well be the first step towards ensuring that what is ‘treasured gets measured’, and not the other way round.
Thus, the idea of reconceiving the value of the arts, culture and heritage through the prism of the CHC framework presents a way of capitalising on ideas that are dormant in the arts and culture, and resonant in heritage science, while, at the same time, translating between them and the language of economics and thus making them more easily visible and operable from the point of view of policymaking.
Building on a multi-disciplinary knowledge base, this scoping study and report seeks to find a more inter- and trans-disciplinary language to better understand the opportunities and challenges arising for the CHC framework. This results in recommendations of future research for AHRC, DCMS and partners to consider, with this possibly supporting the development of the CHC decision-making system and ensure that it accurately and effectively reflects the value of the arts, culture and heritage to society, now and in the future.
Recommendations for future research and research infrastructure
This section details the research recommendations identified and formulated through the scoping study. The recommendations follow a three-tier, nesting structure: starting with Enhancing the theoretical debate, which presents recommendations for foundational, inter-disciplinary research in the context of CHC; Addressing methodological challenges that concern more technical topics and research needs arising in relation to the implementation and operationalisation of the CHC framework; Research capacity and capability building addressing the essential need for collaboration in research and practice spanning sectors and disciplines.
Fit with the call
The research areas identified through the scoping study are mapped against the problem areas in the initial call to indicate how the understanding of these problem areas has been advanced through the scoping study, and also to demonstrate how, from the point of view of research, these problem areas are interconnected. Simply put, when considered in terms of research questions, what could be seen as operational, practical issues arising in the context of the implementation of the CHC framework are revealed in many cases to be the tip of the proverbial iceberg. This is not surprising and underscores the ambition of the CHC programme.
The recommendations given below are directed at building a comprehensive foundation for the CHC programme, rather than offering short term and fragmented solutions. That said, they reflect the particular positioning and framing of the report described in the Section Assumptions and Limitations* (this includes the scope as well as the need for continuity with SCBA).[footnote 47]
Some of the longer-term, capacity-building recommendations are directed at the UKRI and other research funding agencies; some recommendations—in particular those pertaining to the methodological operationalisation of the CHC framework—may be better delivered through projects and commissions supported directly by DCMS and other government departments.
Enhancing the theoretical debate
1. From natural to cultural capital: towards an ecosystem services approach
Recent developments in the natural capital debate suggest that the parallel between cultural and natural capital should be explored further, in particular in regard to ecosystem services valuation. Valuing Culture and Heritage Capital: A framework towards informing decision making (Sagger et al., 2021) set the need to understand what types of services and benefits flow from CHC. This scoping study found that research is needed to develop a framework for identifying, classifying and mapping the flows of services from cultural capital, as well as understanding how and why these services may be valued. This represents a priority for the CHC programme.
There are two complementary aspects to this research: 1.A Developing a taxonomy of CHC services and associated benefits; 1.B Developing socio-cultural valuation as part of a CHC framework.
1.A Developing a taxonomy of CHC services and associated benefits
Justification/rationale
Building a taxonomy of CHC services and associated benefits—either as directly consumed and contributing to wellbeing, or as enabling, i.e. inputs to the production of other goods and services—has been identified as a priority recommendation from the point of the development of the CHC agenda and as an important nexus where cultural economics and arts and humanities can meet.
Suggested formats for future research
- Review of what classificatory schemes exist in the relevant bodies of literature, including in cultural economics and in relation to the TEV framework and in wellbeing literature in environmental and ecological economics; also, in arts and humanities research, e.g. the AHRC Cultural Value Project Report (2016) and in heritage science, e.g. the AHRC Impact Fellowship from Science and Heritage Programme (2017). This is proposed in order to identify overlaps between the classificatory schemes used across different literatures and to trigger cross-disciplinary translation with a view to building a taxonomic framework grounded in cross-disciplinary categories.[footnote 48]
- Empirical work on an initial set of categories, selected on the basis of the review above, where there are commonalities between the different discourses in terms of the classificatory categories but where the understanding of flows and the evidence of benefits is lacking and no valuation studies have been conducted. This work could use a case study approach in the first stage and should use qualitative and mixed method research to understand how definable cultural and heritage services translate in terms of values and value estimates.[footnote 49]
- As part of the above, (a) a synthesising overview of the well-established body of literature and evidence on the relationship between cultural assets and wellbeing; and (b) a more exploratory overview of how enabling has been accounted for in the fragmented discussions concerning how arts, culture and heritage produce value as inputs to the production of other goods and services. With regard to the former (a), this is in order to capitalise on the existing body of research and evidence concerning the detailed understanding of the connections between asset types, flows and benefits established in relation to wellbeing, as well as value estimates attached, where available; with regard to the latter (b), in order to map the relevant discussions across a number of disciplines—including history of economics, philosophy and cultural studies—in order to find overlaps in how enabling has been and can be conceptualised and demonstrated. Both, (a) and (b) will enhance the overall research into the taxonomies of cultural services.[footnote 50]
Please refer to Chapter 2 in the report—2.2 in particular—for more information
Urgency: Priority.
Delivery: An inter-disciplinary team comprising cultural economists, heritage science specialists, and arts and humanities researchers familiar with the conceptualisations of cultural value, alongside environmental economists and social scientists. It would be desirable, too, to include policymakers if they can be integrated into the team.
Character of the proposed work/appropriate funder: This academically led research will enhance collaborative ways of working/supported by AHRC and DCMS.
Call relevance: 4. The flow of services provided by culture and heritage capital and the benefits they produce; 7. Applying non-use values.
1.B Developing socio-cultural valuation as part of CHC framework
Justification/rationale
The scoping study has established that research should explore the link between the reasons why people value arts, culture and heritage and how this relates to their monetary expression, as well as non-monetary expressions where relevant. This can be achieved using socio-cultural valuation. As the report explains, socio-cultural valuation is a collective name for approaches—monetary and non-monetary—that are now well-established in the context of environmental economics and ecological economics (IPBES, OPERAs, DEFRA). They rely on deliberative- and discourse-based methods and can be supported by a range of arts and humanities techniques (see Section 2.3).
Suggested formats for future research:
- A multi-disciplinary review of the existing approaches to monetary and non-monetary deliberative- and discourse-based valuation across the literatures in environmental and ecological economics, political science and management, and other relevant fields, in order to establish applicability to the CHC frameworks and SCBA.[footnote 51]
- Practice research using co-design and participatory design techniques, and arts and humanities interpretative, narrative and mapping/visualising methods in order to prototype and test formats for valuation of CHC assets with selected groups.[footnote 52]
- Follow-up exploratory work to established how the findings from the practice research with the pilot groups can be scaled up and generalised in the context of CHC (this recognising that the proposed group work is resource-intensive).[footnote 53]
Please refer to Chapter 2—2.3, in particular; also 4.3 in Chapter 4
Urgency: Priority.
Delivery: A team of arts and humanities researchers and designers, working in consultation with environmental and cultural economists and social scientists, supported by policymakers from DCMS and DEFRA, and the cultural sector.
Character of the proposed work/appropriate funder: This academically led research will enhance cross-disciplinary dialogue while focusing on the meaning of values expressed in relation to CHC, supported by AHRC and DCMS.
Call relevance: 7. Applying non-use values; 4. The flow of services provided by culture and heritage capital and the benefits they produce; 9. Developing more innovative ways of capturing value using technology and data; 11. Applying values from one site to another.
2. Understanding how change and value are related
The relationship between the changes in the condition and the status of the stocks of assets, and valuation is an important point of intersection between economics and heritage science but the scoping study has established that this is not well understood. Accordingly, the report recommends that a strand of research is set up to understand better how degradation, deterioration and damage are reflected in valuations, and how this translates into SCBA to support the CHC framework.
2.A Degradation, deterioration and damage
Justification/rationale:
Although decision-making frameworks for heritage assets with their foundation in economics have been in operation for many years, the scoping study has found that there is a disjunction between heritage science on the one hand, and economics of conservation discourse on the other. Some attempts to bridge heritage science and economics have been proposed in recent years but research shows that a linear, analytic relationship between economic value and the transformations of stocks and services is difficult to establish (see Section 3.1 and Appendix 3).
Suggested formats for future research:
- Research to understand the dose-response functions of different material types in different conditions in order to build a catalogue of deterioration rates for an illustrative selection of material types.[footnote 54]
- Research to clarify the relationship between damage function and valuation, initially selecting typical/common material types to establish damage function. Asset-wide testing should follow this as many assets are likely to be composite materially and therefore complex in terms of damage function, this is before damage functions can be cross-referenced with suitable evaluation methods.[footnote 55]
- Research bringing together social and material scientists to work on the case studies where the problematic of ‘letting go’ and the practice of adaptive re-use are most pronounced. This is in order to understand better uncontrollable external influences on conditions and how these interact with physical changes—as mapped in that outlined above—and how this is reflected in valuation.[footnote 56]
Please refer to Chapter 3—3.1, in particular; also Appendix 3
Urgency: Priority.
Delivery: A team of heritage scientists and material scientists working with cultural and environmental economists, and social scientists.
Character of the proposed work/appropriate funder: This academically led research will benefit from cross-fertilisation in a number of fields, with this, possibly, being supported through a cross-council partnership involving EPSRC, NERC and ESRC, AHRC.
Call relevance: 1. Using heritage science to understand the relationship between degradation and value; 7. Applying non-use values.
Addressing methodological challenges
3. Operationalisation and implementation of CHC
The scoping study has discussed multiple methodological challenges arising in relation to the operationalisation and implementation of the CHC framework, including enhancing estimates’ reliability and minimising biases, expanding the evidence base and developing appropriate platform/databases. These have to be addressed through a combination of academically led research and consultancy work across a number of projects.
3.A Integrated projects addressing complex valuation challenges per units of assessment
Justification/rationale:
To enhance the suitability of stated preference methods in support of decision-making, it is necessary to systematically address similar valuation challenges for different categories of cultural assets. These have been identified in the report as units of assessment, understood as macro categories that can be used as the starting point for a systematic exploration of how to respond to specific valuation challenges. This approach will help catalogue estimates and facilitate their comparisons for regional/national database organisation, via benefits transfers. Per each unit of assessment, it is recommended to use several market and non-market techniques to test the validity and reliability of estimates for policy purposes. The review of the literature summarised in Appendix 4 highlights some clear gaps. There is a lack of valuation studies at the urban landscape/neighbourhood scale, and this gap should be addressed through integrated projects, as described below.
Suggested formats for future research:
- One or more pilot projects focusing on complex goods, and/or ensembles, such as parts of the urban fabric, possibly including a mixture of listed and non-listed heritage assets targeting the challenges that can be encountered when valuing complex tangible assets, such as historic urban landscapes, neighbourhoods, etc.[footnote 57]
- Assessment of the value of stock and flows in the above pilot using both market and non-market valuation techniques, focusing both on the individual buildings and the ensembles, testing the validity and reliability of such estimates and developing preliminary guidelines for the valuation of assets falling within this unit of assessment.
- This methodological study should explore what combination of techniques might be more effective to provide conservative estimates of both use and non-use values to be used in SCBA. Such an integrated project should also compare results to other similar areas and test for limitations.
Please refer to Chapter 4 and Appendix 4
Urgency: Priority.
Delivery: Cultural economics researchers, with collaborators from DCMS and organisations from/representing the sector.
Character of the proposed work/appropriate funder: This should be delivered as an academically led project supported by AHRC and DCMS.
Call relevance: 6. Understanding the relationship value between culture and heritage assets that constitute an interdependent unity; 7. Applying non-use values; 11. Applying values from one site to another.
3.B Triangulation of values estimated and biases using different valuation methods
Justification/rationale:
Future research should address an ongoing challenge for CHC accounting, namely that valuation estimates for the same CHC asset can produce varying values depending on the adopted method. Therefore, future research should apply different valuation methods to the same CHC asset class/typologies within the proposed units of assessment. Different methodological treatments should be used to identify what methods offer the most conservative estimate per each category of good within a specific unit of assessment. At the same time, research should address biases related to the hypothetical nature of the market and test whether the combination of market and non-market techniques might solve such discrepancies. Research should therefore test for embedding and sequencing effects, reliability over time, actual versus hypothetical behaviour and, in addition, welfare weighting (see Appendix 6 in the main report for more information).
Suggested formats for future research:
- Empirical work applying different methods (market vs. non-market) to the same unit of assessment and/or type of asset, to compare and contrast the results.[footnote 58]
- The research should then compare the values—in terms of reliability and validity—and identify likely reasons for any divergence. This should be informed by the academic literature on the conceptual and methodological foundations of each method.[footnote 59]
- A methodological study where the above is tested in various, comparable contexts. The use of real money experiments/behavioural economics labs would be particularly welcome since they have not been used within the context of cultural capital/cultural economics.
- Desk-based research and meta-analysis could be undertaken to identify cases where the same methods have already been applied to value the same asset.[footnote 60]
- At the lower end of the methodological spectrum, research could be undertaken to provide a comprehensive review of the literature on the uncertainties introduced through SP methods, and hypothetical bias in particular on CHC asset classes.[footnote 61]
In addition:
- Research into the ex post adjustments that can be applied to non-market values might be undertaken, including potential social welfare weighting to account for differences in household income between user groups, and therefore constraints on their ability to pay.[footnote 62]
- One of the particular challenges for increasing the confidence in SP methods within SCBA is to ensure that SP survey design is as incentive-comparable as possible, given the particular contexts, sensitivities and practical challenges of each asset type being valued. Incentive compatibility in SP survey design aims to make the truthful response the best strategy for survey participants, so that we can have greater confidence that stated WTP/WTA values represent public preferences truthfully. A range of techniques have been suggested in the literature to improve incentive compatibility in SP surveys, but not all of the approaches has been tested experimentally and their relative efficacy compared. Future research should aim to test the effectiveness of these techniques for improving incentive compatibility, for instance through split sample experimental testing conducted within future empirical data collection survey instruments.
Please refer to Chapter 4—4.1 and 4.2, in particular; also Appendices 2, 4, 5, 6
Urgency: Priority.
Delivery: Cultural economics researchers, with the collaboration of environmental economics experts in non-market valuation, psychologists, behavioural economists, DCMS and organisations from/representing the sector. Some aspects of the project will need inputs from planners, experts in conservation, and key national and international organisations in the cultural sector, including DCMS.
Character of the proposed work/appropriate funder: This should be delivered as one or more academically led projects supported by ESRC and DCMS, AHRC. However, a few projects addressing the above biases/valuation challenges could also be directly commissioned.
Call relevance: 6. Understanding the relationship value between culture and heritage assets that constitute an interdependent unity; 7. Applying non-use values; 11. Applying values from one site to another.
3.C Exploring the potential of Big Data analysis and GIS databases for value acquisition, storage, management and transfer
Justification/rationale:
Some variables are known to drive differences in non-market value estimates between sites. To date, these have been mainly based on the visitor demographics at each site, most commonly income levels. However, there is a need to explore datasets that classify the differences in the service offering at each site, and that can be used at scale to adjust the national average non-market values to be more tailored to each site being valued. This requires further empirical research linking the results of benefit transfer studies to geographical dimensions and local characteristics. Such research should consider the use of GIS and will benefit from the organisational accounting and auditing records submitted to DCMS/ACE/HE, as outlined in the report.
Suggested formats for future research:
- Future research should explore the growing body of geographical (GIS) data being collected by public bodies like HE and the ONS,, as well as private companies, that has not yet been explored in relation to hedonic or travel cost methods and their potential for benefit transfer.
- There may be considerable potential in applying Big Data and machine-learning methods to digital assets. This could include an analysis of time spent online and the number of pages viewed, and the application of equivalent advertising revenue from private websites.
- Future research could explore the potential for using real-time live data (e.g. provided by mobile providers) to estimate the value of CHC flows of benefits for input into a capital accounting framework. There is also potential for advanced analytics of mobile data using machine-learning technologies to help create a capital account in a way that is connected to satellite accounts provided through RP/SP techniques.
- In the longer term, future research should explore the potential for Big Data and machine-learning methods to be used in the valuation of non-digital assets through digitisation, for instance, by incorporating digitisation and other visualisation tools, such as virtual reality, into CV surveys.
Please refer to Chapter 4 and Appendix 4; also Chapter 3, Section 3.2
Urgency: Longer term.
Delivery: Inter-disciplinary research between economic researchers, economic geographers and, potentially, data scientists (IT/computer experts), with the collaboration of DCMS and organisations from/representing the sector.
Character of the proposed work/appropriate funder: This project should be academically led but might be complemented by a series of smaller consultancy projects/supported by DCMS and Innovate UK.
Call relevance: 4. The flow of services provided by culture and heritage capital and the benefits they produce; 6. Understanding the relationship value between culture and heritage assets that constitute an interdependent unity; 8. Valuing the benefits of digital assets; 9. Developing more innovative ways of capturing value using technology and data; 11. Applying values from one site to another.
3.D Gaps in the empirical literature concerning asset types
Justification/rationale:
The methodological review undertaken in the draft Table of CHC classes in the scoping study, with recommendations for non-market methods to be applied, found a number of research gaps on CHC asset types that should be filled with further valuation research.
Suggested formats for future research:
- Benefit transfer work, specifically testing of transfer error to ensure robustness of the results and that they are representative of the values held by individuals for these types of assets. This is typically achieved through SP surveys of multiple sites (four minimum) and running a suite of transfer tests between these sites. This provides confidence in the robustness of the values for incorporation into national accounting.[footnote 63]
Please refer to Chapter 4—4.1., in particular; also Appendices 4, 5, 6
Urgency: Longer term.
Delivery: Economic researchers with the collaborators from DCMS and organisations from/representing the sector.
Character of the proposed work/appropriate funder: This research can be delivered through consultancy/supported by DCMS.
Call relevance: 6. Understanding the relationship value between culture and heritage assets that constitute an interdependent unity; 11. Applying values from one site to another.
Research capacity and capability-building
4. Capacity and capability-building
The scoping project was built on the assumption that valuing arts, culture and heritage is too important and too complex to be left just to one discipline or sector, and that it calls for an inter-disciplinary and cross-sectoral perspective. To the contrary, working in disciplinary silos may entrench problems and conceal blind spots, in particular, where the level of methodological specialisation makes conversations difficult. For this reason, the following future support is recommended: 4.A Networking grant and a review of the barriers to cross-disciplinary and cross-sectoral collaborations; 4.B Networking grant to enhance theoretical understanding in cultural economics; 4.C Training grants for skills development.
4.A Networking grant and a review of the barriers to cross-disciplinary and cross-sectoral collaborations
Justification/rationale:
An important finding of the report is that a significant effort is needed to align the terms of the debate and to build a forum for more collaborative and inclusive ways of working between policymakers, arts, culture and heritage practitioners, and the researchers in the relevant areas and disciplines. This includes shared understanding of a range of valuation approaches, including SCBA and socio-cultural valuation. This is essential to ensure the success of the CHC programme.
Suggested formats for future research:
- A range of activities, from seminars to sandpit workshops, focused thematically on the areas highlighted in the Enhancing theoretical debate section above, aimed at increasing the mutual understanding of the differences of priorities and languages used in different sectors and disciplines, building awareness of the path dependencies and the historical reasons for what have been referred to in personal communications as “ideological differences”.[footnote 64]
- A review of the barriers to including qualitative and creative methodologies in providing evidence for policy-making and capturing value and impact from CHC assets.[footnote 65]
In addition:
- A review of behavioural research into cultural policy implementation.[footnote 66]
Urgency: This work is urgent but should be seen as a long-term investment.
Delivery: An interdisciplinary team with a diverse range of skills and expertise, including valuation studies, policy implementation, and economics, arts and humanities, including participatory design and/or co-design, establishing a dynamic research environment that can respond to AHRC’s and DCMS’s “boundless creativity” agenda and the advocacy of “heritage ecosystems”, with collaborators from DCMS and organisations from/representing the sector.
Character of the proposed work/appropriate funder: This programme of engagement and research capacity-building activities requires cross-council support/AHRC and UKRI more broadly.
Call relevance: Foundational work spanning 1–11 problem areas.
4.B Networking grant to enhance theoretical understanding in cultural economics
Justification/rationale
There is a need for cultural economists working on non-market valuation, and ecological and environmental economists working on ecosystem services valuation to be brought together to discuss overlaps, differences and the potential to enhance the economic valuation of cultural capital.
Suggested formats for future research:
- The networking grant will involve key specialists and be organised through a series of workshops with experts and focus groups; it will also include comparative analysis of the literature.[footnote 67]
Urgency: Priority.
Delivery: A core team comprising cultural economists, environmental and ecological economists with an expertise in non-market valuation. This should be aided by the contribution of national and international heritage stakeholders, heritage scientists and humanities researchers.
Character of the proposed work/appropriate funder: This academically led research will enhance collaborative ways of working/supported by DCMS and ESRC.
Call relevance: 4. The flow of services provided by culture and heritage capital and the benefits they produce; 6. Understanding the relationship value between culture and heritage assets that constitute an interdependent unity; 7. Applying non-use values.
4.C Training grants for skills development
Justification/rationale
The scoping study has identified the need to develop skills in the cultural sectors, both in terms of training the future generation of researchers and to help stakeholders engage with the theory and practice of cultural capital economic valuation and to collaboratively articulate guidance for the sectors. At the same time, the team behind the scoping study has identified the need to build a pipeline of future talent in cultural economics in the UK. This should specifically bridge the problems in cultural economics with the concerns of academic economists through training grants, sponsored PhDs and summer schools. Accordingly, investment in training addressing the current skills gaps is recommended for the cultural sectors as well as academic economics.
Suggested formats for future research:
- Training grants to help stakeholders in different sectors and with different levels of specialisation to engage with the economic valuation of cultural capital for decision-making in practice.[footnote 68]
- Training grants, sponsored PhDs and summer schools to train cultural economists.
Urgency: This work is urgent but should be seen as a long-term investment.
Delivery: An interdisciplinary team with a diverse range of skills and expertise, with cultural economists, and working with partners across different sectors embedded in the team.
Character of the proposed work/appropriate funder: This is programme of engagement and research capacity-building activities requires support from DCMS and UKRI.
Call relevance: Foundational work spanning 1–11 problem areas.
Appendix 1. Stakeholder engagement overview
A consultation strategy was designed to gather input of partners and international Advisory Group members at different moments of the project. The project partners were: NT, Derby Museums, BBC, Creative Scotland, Creative England and the Creative Industries Federation, The British Library, Crafts Council, BFI and NESTA’s Creative Industries Policy and Evidence Centre (PEC), and the International Scientific Committee on the Economics of Conservation (ISCEC). The members of the Advisory Group were: Hasan Bakhshi, Dr. Laura Basell, Prof. Trine Bille, Dr. Paul Burtenshaw, Prof. Helen Chaterjee, Prof. Darla-Jane Gilroy, Prof. Geoffrey Crossick, Prof. Gillian Doyle, Dr. Silvia Ferrini, Prof. Luigi Fusco Girard, Prof. Siân Jones, Prof. Jen Snowball.
Partners’ engagement and input
At the beginning of the project, partners contributed to identifying the scoping priorities. They were asked to comment on the forms and manifestations of value resulting from or supported by the work of their organisations, which of those forms of value require more research attention, and which ones should be better communicated to policymakers. Their replies supported and informed the prioritisation that had been made by the project team and highlighted areas requiring further examination that had not yet been identified. A short summary of their contributions is included below.
1) The forms of value and manifestation of value resulting from or supported by the work of partners are: manifold, cross-cutting and interconnected. Reflecting this complexity requires a process-based approach to evaluation; values are interconnected (e.g. the canon connects aesthetic value and social justice value or lack thereof).
1) Forms and manifestations of value requiring more research attention include: the value of cultural assets with respect to wider ecosystem services; the importance of intrinsic wellbeing benefits, social value, justice value, educational value, research value, etc.
1) It is necessary to communicate to policymakers that: values are multi-modal, interconnected and part of an interrelated ecosystem; partners/cultural and heritage organisations play an active role in terms of addressing social inequalities, equality of voice, geography and opportunity; it is important to clarify and strengthen economic and social value measures, as well as relevant data infrastructures.
At the project’s mid-point, an online workshop encouraged partners to define cross-disciplinary research topics collaboratively. This discussion was taken into account in the drafting of the report. Specific topics included: the relation between CHC and public value; thresholds and tipping points; data infrastructures; conversion of value types; how to convey uncertainty and non-monetary value; CHC and sustainable development.
Finally, case studies focused on assets, and flows of services were created collaboratively with two partners (NT and BFI). Altogether, this process embedded the report in a more grounded articulation of value.
The Advisory Group’s engagement and input
The Advisory Group members contributed to identifying the priority list of questions and areas of inquiry to be explored through future research. They were asked: a) to assess which of the 11 areas originally identified in the call are most in need and most capable of being configured as research questions; b) to make recommendation on valuation approaches—in economics as well as elsewhere; c) to suggest alternative approaches to those that were originally considered within the project as potentially relevant for the valuation of cultural capital, and to identify the main conceptual and methodological challenges in relation to the valuation of cultural capital. The contributions from the Advisory Group informed the identification of the priority areas and, thus, the overall agenda of the project. Additionally, the Advisory Group commented on a draft of the report.
Members of the Advisory Group were asked to comment on the original research priorities identified in the call, to suggest alternative approaches to valuation and to identify the main conceptual and methodological challenges in relation to the valuation of cultural capital as defined in the CHC project.
1) All original (11) areas were seen as a research priority by at least one member of the Advisory Group. However, the following were identified as being most in need of being configured as research questions (arranged in order of priority): 4. The flow of services provided by culture and heritage capital and the benefits they produce; 7. Applying non-use values; 11. Applying values from one site to another; 5. Drawing the line between natural capital and culture and heritage capital; 6. Understanding the relationship value between culture and heritage assets that constitute an interdependent unity.
1) Comments made regarding the original priorities: the relation between non-use value and externalities; advances in deliberative valuation (monetary and non-monetary); the circularity of flow of benefits; the value to whom? question, and the role of changing audiences and perception; the incommensurability of values; the potential role played by heritage culture in collective identity and social cohesion.
1) Alternative approaches suggested as potentially relevant in the context of the valuation of cultural capital included: spatial and econometric techniques; qualitative research methods; deliberative approaches, expert valuation and other tools proposed by social scientists, community co-production and engagement.
1) Finally, the main conceptual and methodological challenges in relation to the valuation of cultural capital as defined in the CHC project include: recognising that economic metrics and methods are incomplete rather than wrong; the need for differentiable approaches to evaluation; acknowledging that intangible values inform material devaluation; the fact that heritage and cultural capital is framed in a way that fits Western and European notions; theoretical and methodological challenges surrounding benefit transfer; understanding how values intersect with measures of deprivation; getting more people in the heritage sector to gather valuation data and try methodologies so that research can be informed by their efforts.
Appendix 2. Methods for estimating economic values
Economic values are conceptualised as the outcome of the relationship between demand and supply. The Text Box below gives a schematic summary of the approaches to economic valuation.
Appendix 2. Text Box 1. Approaches in economic valuation
Market approaches
Sale price of an asset at any given time.
Production function estimates, e.g. loss of earning premium.
Non-market approaches
Stated preference, either based on individual preference or social preference.
- Contingent valuation: survey-based, including WTP and WTA.
- Discrete choice experiments: conjoint model that forces consistent choices for attributes of good and service.
- Deliberative monetary valuation: typically combining individualistic WTP assessments with group deliberation.
Mental state accounts, such as wellbeing valuation that is based on directly asking people to quantify their utility in subjective wellbeing terms.
Revealed preference: based on actual behaviour in parallel markets.
- Hedonic methods: based on house prices near an amenity, controlling for other influences.
- Travel cost methods: based on travel behaviour and its associated cost/time spent.
In addition
Benefit transfer seeks to transfer the results of other valuation studies in a robust way, to minimise transfer error and potentially adjust values to fit the characteristics of the good/service being valued (can encompass any of the methods above, but commonly used with preference approaches).
Appendix 3. Case study methodology
Case studies are a common instrument in humanities research and the social sciences, used as a methodological tool to illustrate particular aspects of the research through specific examples.
The chosen examples below come from heritage science and are intended to:
- Provide context for current thinking around the economic valuation of CHC assets.
- Establish the complexity around these decisions, and how they could be impacted by factors not currently incorporated within economic models that might have a different frame of reference—e.g. political and social changes in values held by various stakeholders, welfare weighting, differential funding regimes and transition and change (i.e. decay) over the long term.
- Use relatively well-known examples to enable discussion through the availability of sufficient data.
- Incorporate examples of the various CHC asset types discussed in the work commissioned by DCMS, HE, ACE and/or discussed in the reports by Simetrica-Jacobs in order to provide continuity with the existing work.
Case Study 1: Stonehenge and A303 tunnelling: the limits and potential of Contingent Valuation
Part of the Stonehenge, Avebury and Associated Sites World Heritage Site (designated 1986) this WHS prehistoric landscape is, in fact, divided into two protected areas, expanded in 2008 to include further monumental landscape features.[footnote 69] The physical separation of the two areas (by 15 miles) serves to highlight the intricacy with large-scale designated landscapes; the WHS boundary is fixed although consideration is given to areas beyond it in the event of the setting of the WHS being impacted. The services emerging from the hundreds of assets will have significant impacts beyond any land boundary. The WHS land is owned and managed by several bodies including a significant degree of private ownership,[footnote 70] as well as there being a complex of interest groups and expert panels, both advising and lobbying over the management of the WHS. Visitor charges at Stonehenge form a significant part of EH’s annual income (Higgins, 2019). Extensive works are proposed to tunnel areas of the WHS, although this is often presented as providing economic benefits illuminating the dichotomy of development within a WHS (National Highways, 2022).
UNESCO’s concern over the damage to the setting of the monument by the A303 is not mitigated by the current plans to tunnel, as this will create other impacts on the integrity of the landscape, which they also note lacks a “buffer zone”, which would serve to extend the area of protected landscape (UNESCO, 2017). Despite its protections, there are regular destructive research interventions in the WHS (e.g. Gaffney et al., 2019) as well as many non-invasive projects producing digital data (e.g. Abbott & Anderson-Whymark, 2012). There are also regular development-led excavations in the vicinity intended to record buried remains as is usual within the standard planning system (e.g. Leivers, 2021).
Unusually for transport schemes, cultural heritage was a consideration in this National Highways Public Value framework decision and a contingent valuation (CV) assessment (WTP/WTA) was conducted (Fujiwara et al., 2017). The report included a useful note of the potential additional impacts of the scheme on the WHS that were unknown at the time of the CV, raising issues with opposing timescales (Fujiwara et al., p. 8). This study also acknowledged the need for expert analysis of the impacts on the CH (Fujiwara et al., p. 26), but the relative weighting of this has yet to be determined.
Question (central challenges): How do the CHC assets relate to the Natural Capital assets; can they be defined separately? Is it even appropriate to separate them given the designation of a landscape, which by definition includes both categories?
Question (state of asset, degradation rates): Arguably the chalk grassland landscape of the WHS is not under serious threat of physical damage and remains a relatively stable burial environment. Destruction rates of buried remains will speed with the planned works, so how might temporary disturbance caused during the proposed works in the WHS impact the flows from the assets? An immediate increase in knowledge and potential for public interest/benefit could reasonably be expected; how can this be accounted for in valuation methodologies?
Question (state of asset): The state of the visible and buried assets at the WHS is monitored, and conservation is undertaken to retain them in their current condition. There has been much repair and reconstruction in the past, linked to public and sectoral perceptions of ancient monuments. These considerations are not possible within the CV so how can analysts capture the flows enabled or prevented by these aspects of conservation practice?
Question (methodology): What other methods could be used to inform decisions similar to those at the Stonehenge and Avebury WHS? How can current methods of valuation (e.g. HE Conservation Principles) be integrated into the CHC framework? Can the CHC approach be utilised to assess non-physical tipping points that could impact the asset, such as noise and setting?
Question (potential): Should CV be used regularly for cultural heritage spending on other Green Book projects, specifically transport infrastructure?
Case Study 2: Must Farm, Cambridgeshire: the “preservation paradox”
Early prehistoric landscape immaculately preserved below the waterlogged fens, was altered to a precarious condition only when disturbed by industrial clay extraction. Excavations prior to that extraction were funded jointly by HE and Forterra (brick manufacturer). The combination of private and public funding is standard when HE are asked to contribute to sites in private ownership and the circumstances under which this happens are unusual, relating to sites of national importance with significant public benefit potential. The depth of the stratigraphy means that the structures and artefacts were not visible via standard detection techniques (aerial photography, geophysics) and these hidden sediments of varying constituents, dubbed by Knight (2012 p. 3) as the “preservation paradox” offers the CHC project a particular challenge: how to account for highly significant assets that are an “irreplaceable resource” (French, 2017), deeply buried and subject to highly variable preservation conditions. Any degradation caused by interventions to delicate landscapes such as these will likely extend beyond the immediate area, requiring extensive remediation and/or management so the standard approaches of preservation in situ might not be possible, as it would be on less specific preservation environments. In addition, there will be paleo-environmental evidence within the deposits above occupation evidence that itself contains evidence of past climate and landscape change (Gearey et al., 2010), data that is used in species reintroduction (Wellman et al., 2020) and habitat restoration (HE, 2011b, p. 20), as well as contributing to research into ecosystem service flows over time (Waller & Kirby, 2021 p. 428). There will also be a significant degree of sequestered carbon in peatlands, which is increasingly protected for its natural capital.
The moveable assets from the Must Farm site were of multiple material categories, including bronze, wood and other organics, all of which are rare and significant, with extensive conservation costs (as opposed to more robust material such as flint). Structural timbers were not generally retained, in accordance with standard decision-making processes. A heritage and economic appraisal of the opportunities from the site archive were requested (Vivacity, 2017) and Peterborough Council planned to provide a new museum extension for the site finds. This is now uncertain due to lack of local funding, despite initial plans to use the UK government’s Towns Fund to encourage economic regeneration in an area of relatively high deprivation (Peterborough Towns Board 2020, pp. 7–10), latterly rolled into the Levelling Up agenda (Grinnell, 2022). A capital approach might ease these decisions in future.
Question: (central challenges): How are decisions over what to conserve (at great cost) made; how do the tipping points of decay and deterioration impact those decisions? How could scientific knowledge of condition inform the economic methods? What precise data would we need to capture to inform these decisions?
Question: (state of asset, degradation rates): How does the destructive nature of excavation relate to the release of flows while the capital asset is being destroyed? How can the state of an asset be measured without using techniques that could themselves increase deterioration in such unstable environments?
Question: (environmental issues): How will changes in water levels associated with climate change impact the flows from these assets? Should the embodied carbon held in peatlands, the Fens and waterlogged sites be counted as Natural Capital and, therefore, where will the line be drawn between the two capital frameworks?
Case Study 3: The London: Lost at Sea
A timber vessel dating to the seventeenth century, currently located offshore near Thurrock, Essex, having sunk in 1665 after a gunpowder explosion. Although 300 people are known to have lost their lives as a result of this event, The London is not designated an official commemorative burial site, although the designation in such cases is patchy (Firth, 2019, p. 12). The wreck site itself consists of two discrete areas, both designated under the Protection of Wrecks Act (1973) in 2008. It is also on HE’s Heritage at Risk register due to the unstable burial environment and fragile archaeological remains; its survival is of high significance for aesthetic, communal, evidential, historical and instrumental reasons (Evans, 2017, p. 14). Degradation in a marine context is generally via natural processes, although location in a busy, regularly dredged shipping lane is exacerbating the erosion. HE funded a rescue excavation in 2014–2016, recovering a rich assemblage of material culture, now undergoing conservation and analysis (HE, 2020). The London is one of the wrecks featured on the online Dive Trails, providing digital access to a submerged site (CloudTour, n.d.).
It is perhaps useful to consider the Mary Rose Trust (MRT) as a comparator in the management of such an asset. As a charity, the MRT raises funds for both visitor experience and heritage science research (MRT, 2021). Further parts of the Mary Rose remain submerged and are monitored specifically to understand the impact of raising the ship 40 years ago on the sediments and surviving material (MRT, 2020). Despite the high visitor numbers, the MRT does not operate with a large surplus and relies on donors and other bodies to fund their extensive archaeological research and conservation programmes (MRT, p. 19). Maintaining the levels of conservation on assets of this size and fragility has served to embed the research outputs, illustrating how these various services interrelate. The artefacts from The London are now partly held by Southend Museums, although plans to build a new gallery focussed on “The Estuary Experience” were shelved due to lack of funds (Museums Association, 2018). A trust was formed to engage the local community in work on the wreck, although Evans notes that this will only be successful if the wreck itself is further protected (Evans, 2017, p. 39).
Current law incentivises salvage of artefacts from wrecks in opposition to heritage protection law on land. If artefacts are saved from a wreck they do not become the property of the salvor, but remain under original ownership. The owner is expected to supply “a proportionate reward” (Firth, 2019, p. 26). There is also a significant degree of illegal activity in this area, with a complex series of agencies involved in enforcement. This is further complicated by the fact that many UK wrecks are in the waters of other countries, or international waters. A commercial diver was fined and imprisoned after selling rare Dutch cannons recovered from The London, having fraudulently claimed they were from international waters (Morris, 2015). The cannons were subsequently acquired by the Royal Armouries for a sum in the region of £50,000 (BBC Essex, 2015), ironically the sum the salvor would have received if he had followed the correct procedure.
Question (natural capital crossover): How can we reconcile the lack of potential within the natural capital approach for cultural assets such as these? What methods could we add to the suite to ensure holistic appreciation of a vertical marine cultural micro-environment?
Question (dynamic assets): How can we draw marine and coastal heritage into economic valuation? What research would be needed to better understand their value to the public, as well as their economic value?
Question (dangerous or problematic assets): What tools are needed to better understand the playoff between the negative and positive values of wrecks?
Case Study 4: Cumbrian gold ring: Portable Antiquities and National Treasures
A Bronze Age penannular (incomplete circumference) ring of approximately 80% gold and 15% silver with a Treasure Valuation Committee valuation of £180 (PAS, 2012a). The ring was found by a metal detectorist and reported to the Portable Antiquities Scheme (PAS). It was later purchased by Tullie House Museum and Art Gallery, an independent charitable trust and museum using digital technology to provide a visitor experience internationally (2022). Funded by DCMS, the PAS is run in collaboration between The British Museum and the National Museum of Wales and encourages the reporting of artefacts (or finds). In Scotland, all objects found must be reported by law; licences are required for metal detecting in Northern Ireland. The data on each find is freely available online, with over 1.5 million records contributing to museum exhibitions, academic research and extensive public outreach by the scheme staff (The British Museum, 2021 pp. 7–9). However, in the event of metal detected artefacts, there is a distinct possibility of a potential loss in overall significance for a site if artefacts are removed from their context. There is also a complex problem with aggregated value when hoards are partly excavated. Conversely, these discoveries can lead to further research at a site such as the Ringlemere Cup, bought by The British Museum in 2003 for £270,000 after a period of fundraising (British Museum Number 2003, 0501.1).
The definition of value in these cases is specific and monetary, focussing on market value with advice provided by specialist dealers and auctioneers (PAS, 2012b). This is entirely determined by the possible hammer price of the object, in turn determined by a market that fluctuates enormously and rapidly. Valuing happens at the date of the find, which raises occasional dichotomies, for example the different values attributed to the Watlington Hoard in 2017 (£1.35 million) and the Leominster Hoard in 2019 (£3–£12 million, despite being incomplete). In the Leominster case, Herefordshire Council ringfenced £1 million of public funds to buy the hoard, described as “of great importance to local people” (Hoverd et al., 2021).
Some areas of the international antiquities market take the view that the value of an object lies in its original context and, once the object is removed, there is no more “archaeological value” (IADAA, n.d.), although the DCMS-funded Collections Trust has a wider interpretation of the ethical challenges with export and trade (n.d.). For exports, DCMS take advice from expert advisors, who use the Waverley Criteria to assess the significance of the object. This incorporates three central questions: Is it closely connected with our history and national life? Is it of outstanding significance for the study of some particular branch of art, learning or history? Is it of outstanding aesthetic importance? The last of these involves a subjective judgement and will take into consideration the state of the object, with the assumption, therefore, that an asset in poor condition will be deemed less valuable; although in reality the decision-making process is complex. An object that satisfies one or more of these criteria is deemed a “national treasure” (DCMS, 2015). There is also a clear link with the concept of ‘rarity’, commonly used across the heritage sector albeit with a tangential meaning in the antiquities market context.
Hedonic pricing is at play here, too, whether or not it is acknowledged as such by the sector. Experimental work using this method to value sites in danger of looting is useful as an example of attempts to identify individual “artifacts’ macroeconomic indicators” (sic) (Greenland et al., 2019) although it is likely to be contentious in the UK where there is a tendency to avoid allocating financial value to heritage assets.
Question (restrictions of market value): Is there potential for mixing hedonic pricing and other economic valuation methods for individual artefacts to avoid sole reliance on market value?
Question (context as crucial to value): What metrics would we need to assess the value of artefacts before they are removed from their context?
Case Study 5: Shildon Works: Heritage at Risk
A small town to the south of Durham, Shildon, is the location of an intact part of the Stockton and Darlington Railway, opened in 1825 for Stephenson’s Locomotive No. 1 and therefore one of the most significant early railway sites in the world. The Shildon Conservation Area (designated in 1993 and extended in 2011) incorporates many designated assets of varied character, including two buildings of religious significance, several domestic cottages and a substantial collection of industrial buildings including goods sheds, engine sheds, coal drops, gas lamps and a stretch of train track (Durham County Council, 2011). Shildon remained a centre of railway engineering and manufacture until the 1980s when the works closed. Vandalism and decay resulted in ‘At Risk’ status. The ‘Heritage At Risk’ status is used by HE to identify all types of designated heritage assets that are at risk due to decay, damage, neglect or inappropriate development, as well as by natural environmental processes. This includes Conservation Areas, which encompass other types of designated assets and therefore have a complex array of needs. There are currently 4,985 assets on the register, with 233 having been saved (and removed from the register) over the previous year, yet a further 130 assets were added (HE, 2021). The aggregated value of Conservation Areas will necessarily form part of any exploration of the CHC programme.
Shildon Conservation Area became part of the Stockton and Darlington Railway Heritage Action Zone (HAZ) in 2017, intended to rejuvenate the railway’s heritage and bring economic investment to the area. Partners on the HAZ scheme include four councils, three modern railway operators, the Science Museum Group and several local interest societies (ITV, 2021). This network is common in such cases, with a combination of private and public funding, volunteer time and expertise, and specialist research, all within the overarching structure of local government encouraging the development of heritage skills, schools’ resources, training and tourism, as well as providing opportunities for health and recreation, and community events. HE also asked for contributions to their Enriching the List initiative. In addition, there is a large photographic archive held by the Science Museum (now digitised) and further archaeological and survey work planned at the Works.
Shildon Works is a useful case study as it highlights the issues over upstanding yet vulnerable assets, many of which are in private hands, and the need to take a specifically local approach with At Risk assets (Bishop & Barrett, 2018, p. 40). It is in cases such as this that we can appreciate the difficulties around the concept of risk, and how the metrics for assessing it might impact upon funding decisions. HE stress that the Register is intended to be used in collaboration with their social and economic research, making a strong link between the reduction of At Risk status, opportunities for positive development and encouraging people to become engaged in managing and saving heritage assets (HE, 2021). A report in 2018 confirmed that “tackling Heritage at Risk… pays dividends. It supports social and economic inclusivity and brings the best out of existing places. It delivers Good Growth” (Lichfelds, 2018). The potential for improving various capitals through the use of the At Risk Registers is a crucial aspect of the CHC project. Also relevant is the Science Museum Group’s commitment to the area, where these regional centres might become more numerous when the Levelling Up Fund is operational.
Question (methodological): How can we use the At Risk Registers to inform the CHC agenda? Are there useful ways in which the geographical, socio-economic and condition categories can be combined? How might we tackle the same problems with undesignated assets?
Appendix 4. Units of assessment
A review of the literature on the use of non-market methods to value cultural assets shows the lack of a systematic approach. From a research point of view, this is understandable since initial applications were motivated by methodological reasons, and often individual buildings were the easiest and more appealing assets to be valued. However, when the purpose of the valuation exercise changes, the methodological approach also needs to become more structured. Tangible cultural assets can be easily broken down into macro categories—from the individual building to the more complex urban landscapes units—often sharing similar valuation challenges. To make sure that the research community efforts are contributing effectively to the decision-making process, it is important to identify such broad categories and promote new applications that fall within them.
This can also help the creation of a national database of estimates of cultural assets values. This appendix sets out the definition of units of assessment, understood as macro categories that can be used as the starting point for the cataloguing of estimates and their comparisons.
The rationale behind these macro distinctions of cultural and heritage assets is that they represent broad enough categories under which various, more detailed, typologies of assets can be considered. They also represent units that can be associated to specific values (use and non-use), which are dominant at certain scales, and therefore to specific valuation challenges.
The mapping process and the literature review
The mapping process follows an interpretative approach of the selected studies and is based on the way the authors of these studies have described their valuation exercises in the reviewed literature. Crucially, many of the valuations approaches in question are understood from a multi-disciplinary perspective.
When allocating a literature example to a specific unit of assessment, a distinction between the stock* and its potential flows/associated services, plus what component of the asset’s TEV the selected example has estimated were considered. The analysis also referred to the associated cultural value, when this is reported by the author (e.g. a world heritage site, a listed building, a minor heritage example, etc.). Finally, the analysis also considered what market or non-market valuation techniques have been applied to estimate the market and/or non-market value of the asset (either its stock, its flows, or both if this applies).
Units of assessment
To explain the role that units of assessment may have in the process of supporting decision-making, their main characteristics must be identified, how the key values (use, non-use) may vary according to their geographical dimension (in the case of tangible assets), how the nature of the goods might impact on the way such values and services are enjoyed by the different stakeholders/beneficiaries.
The main definition of cultural heritage (UNESCO, 1972) makes a distinction between tangible and intangible assets. Such distinction is reflected in the accepted definition of the various units of assessment accounting for the further articulation proposed in the UNESCO Convention for Safeguarding of Intangible Cultural Heritage (2003).
Therefore, this report identifies four units of assessment per each of the three overarching categories (units of assessment related to tangible assets, intangible, or in-between). As discussed above, the identification of each unit does not represent a typological approach, but an operational one. To create a database of estimates of cultural heritage values, it is necessary to create macro categories to which to relate similar valuation challenges. Within each unit of assessment (e.g. individual buildings), one could identify further typologies (churches, historic palaces, etc.) and more detailed classifications (period, style, etc.). The identified units of assessment are broad enough to encompass various typologies of cultural assets that might fall within the definition of the relevant unit. Though the characteristics of such heritage assets might vary sensibly, the valuation challenges are relatively homogeneous. Where relevant (e.g. tangible assets), they refer to the geographical dimension and address scale (from the individual building to towns) since valuation problems may vary according to differences in scale. The process of articulation of such a database is a research need in itself and this proposed classification represents a starting point for further discussion.
For tangible assets. The report identified four units: historic buildings, historic neighbourhoods, historic urban landscapes, historic towns. Such distinction is borrowed/developed from the classification of the key elements of urban morphology/typology (building, street, neighbourhood, towns/cities); and the valuation debate—historic urban landscapes, which somehow lie in between all the above elements, and have informed a (non-monetary) valuation approach by (UNESCO, 2003).
The classification within one of the units may sometimes depend on the purpose of the valuation study. One might value a single monument, such an archaeological temple, and aim to elicit the social benefits associated to its use (hence the asset) and/or its services (e.g. recreational services, such as improvement in tourist experience, etc.), hence aiming to value its flows. However, one might also consider the value of the asset for its aesthetic contribution to the countryside (hence as a cultural landscape). Values may vary at different scales, as well as the way one approaches the study and techniques used. Respondents are usually familiar with these categories of cultural assets and this helps minimise biases. Still, work is needed to understand how valuation of the same items (e.g. individual buildings, or streets) vary when analysed at a different territorial scale (individually vs. as part of an ensemble). Market valuation techniques (such as Hedonic Pricing) have been successfully adopted to elicit the market value of the stock of these assets. However, they might need to be used more extensively in conjunction with non-market techniques to capture the TEV of both stock and flows.
For intangible assets: The report identified four units: festivals/processions; rites/costumes; practices/skills; performances (dance, theatre, music). This classification is derived from the definition of intangible cultural heritage (UNESCO, 2003), though it might also encompass more contemporary expressions of popular culture, etc. Nonetheless, the units have a heritage (inherited from the past) focus. The boundaries among the above units are less defined than for intangible assets. Again, it would depend on the purpose of the valuation exercise and on the local interpretation of what is what (e.g. a rite vs. a procession, etc.). Respondents might be less familiar with the characteristics of the good being valued, and the distinction between stock and flows might be blurred and should be agreed case-by-case. The application of market techniques to value both stock and flows of these assets is quite limited, and non-market valuation approaches seem more promising.
Assets sharing both tangible and intangible characteristics. This category aims to capture those assets of cultural capital that share both intangible and tangible characteristics and do not clearly fall within a specific category. Four main units of assessment have been identified: cultural landscapes; creative industries; collections; digital assets. Cultural assets falling within any of the above units of assessment can be valued in terms of stock or flows. However, it is the flow of services that such assets might generate that is of greatest relevance.
The following tables present a description of the key studies published in literature, categorised by unit of assessment.
29
Unit of Assessment 1: Historic Buildings
| ID | Typology | Listing status | Cultural values | Economic values | Stock assess. | Flows assess. | Cultural services | Valuation purpose | RP | SP | Year | Location | Authors |
|---|---|---|---|---|---|---|---|---|---|---|---|---|---|
| 1 | School building | National Register of Historic Places (US) | Historic | Use and non-use values | Yes | Yes | Recreation, Aesthetic enjoyment | Estimating WTP for preservation of St Genevieve Academy, a historic school building, Missouri | CV | 1993 | US | Chambers et al. | |
| 2 | Historic building | Recorded by the Department for the Conservation of Monuments and Historic Sites (Switzerland) | Historic | Use and non-use values | Yes | No | Aesthetic enjoyment | Valuing damages caused by traffic air pollution on historic buildings in Neuchâtel | CV | 1994 | Switzerland | Grosclaude & Soguel | |
| 3 | Museum | Not mentioned or not listed | Scientific, Social | Use and non-use values | Yes | Yes | Recreation, Mental health benefits | Measuring the values of services of Musée de la civilisation | TC | CV | 1994 | Canada | Martin |
| 4 | Cathedral | WHS and Grade A list building (UK) | Historic | Use value | Yes | No | Recreation, Aesthetic enjoyment | Valuing access to Durham Cathedral | CV | 1994 | UK | Willis | |
| 5 | Theatre | Not mentioned or not listed | Social | Use and non-use values | Yes | Yes | Recreation, Mental health benefits | Valuing the Royal Theatre of Copenhagen’s activities and services | CV | 1997 | Denmark | Hansen | |
| 6 | A cultural network including 29 churches, 8 palaces, 8 squares, and a museum | Not mentioned or not listed | Historic | Use and non-use values (existence, option, bequest) | Yes | No | NA | Valuing access to important cultural, historic and artistic monuments and sites in four central areas in Naples through a cultural programme | CV | 2000 | Italy | Santagata & Signorello | |
| 7 | Cathedral | Not mentioned or not listed | Historic, Aesthetic | Use value | Yes | Yes | Recreation, Aesthetic enjoyment | Valuing aesthetic changes to Lincoln Cathedral due to air pollution | CV | 2001 | UK | Pollicino & Maddison | |
| 8 | One museum and one cathedral | Not mentioned or not listed | Scientific, Social | Use value | Yes | Yes | Recreation, Mental health benefits | Estimating consumer surplus value of the museum and the cathedral | TC | 2003 | Spain | Bedate et al. | |
| 9 | Museum | Not mentioned or not listed | Scientific, Social | Use value | Yes | No | Recreation, Mental health benefits | Valuing visitor congestion of the British Museum (Pair-wise comparisons) | NA | NA | 2003 | UK | Maddison & Foster |
| 10 | Museum | Artistic-Historic Monument (Spain) | Scientific, Social | Use and non-use values | Yes | Yes | Recreation, Mental health benefits | Valuing National Museum of Sculpture of Valladolid | CV | 2003 | Spain | Sanz et al. | |
| 11 | Hotel | Not mentioned or not listed | Historic | Use value | Yes | Yes | Recreation | Estimating WTP for preservation of the Northern Hotel in Fort Collins, Colorado | CV | 2004 | US | Kling et al. | |
| 12 | Library | Not mentioned or not listed | Social | TEV | Yes | Yes | Recreation, Mental health benefits | Valuing the British Library’s services | CV | 2004 | UK | Pung et al. | |
| 13 | One museum and one palace | Not mentioned or not listed | Historic, Scientific | Use value | Yes | Yes | Recreation, Mental health benefits | Valuing managerial plan of Heraklion Archaeological Museum and the Knossos Palace in the following aspects: 1) advertisement; 2) bar and restaurant facilities; 3) entry fee; 4) technologies for exhibition | CE | 2005 | Greece | Alexandros & Jaffry | |
| 14 | Museum | Not mentioned or not listed | Scientific, Social | Use value | Yes | Yes | Recreation, Mental health benefits | Estimating the WTP for travel to museums | TC | 2005 | Netherlands | Bother et al. | |
| 15 | Monastery | Not mentioned or not listed | Historic, Aesthetic, Spiritual | Use value | Yes | Yes | Recreation, Aesthetic enjoyment, Spiritual experiences | Valuing the conservation of four cultural heritage site | TC | 2006 | Armenia | Alberini & Longo | |
| 16 | Gallery | Not mentioned or not listed | Social | Use value | Yes | Yes | Recreation, Mental health benefits | Valuing preferences for the layout of galleries (number of different types of artwork presented) | CE | 2007 | UK | Kinghorn & Willis | |
| 17 | Museum | Not mentioned or not listed | Scientific, Social | Use value | Yes | Yes | Recreation, Mental health benefits | Valuing the role of museum in developing social capital with respect to the following aspects: 1) amount of local exhibitions; 2) visiting with others; 3) opening hours, 4) family events; and 5) meeting new people | CE | 2008 | UK | Kinghorn & Willis | |
| 18 | Museum | WHS | Historic, Scientific, Social | Use value | Yes | Yes | Recreation, Mental health benefits | Analysing individual preferences for museum services associated with management of an archaeological site, including opening times, audio guide and guided tours services, café, exhibition, events, lab, audio-visuals, and documentary centre) | CE | 2009 | Greece | Colombino & Nese | |
| 19 | Museum | Not mentioned or not listed | Scientific, Social | Use value | Yes | Yes | Recreation, Mental health benefits | Assessing the value of museums | TC | 2009 | Netherlands | Rouwendal & Boter | |
| 20 | Museum | Nationally listed heritage building (Australia) | Historic, Scientific, Social | Use and non-use values | Yes | Yes | Recreation, Mental health benefits | Evaluating changes of Old Parliament House in Canberra re the following attributes: 1) access; 2) exhibition; 3) programme; 4) facility | CE | 2010 | Australia | Choi et al. | |
| 21 | Theatre | Not mentioned or not listed | Social | Use value | Yes | Yes | Recreation, Mental health benefits | Examining preferences for people attending theatres in relation to the following attributes: 1) Repertory classification; 2) Type of play; 3) Word Of Mouth, Reviews, and author; 4) Venue | CE | 2011 | UK | Grisolía & Willis | |
| 22 | Museum | Not mentioned or not listed | Scientific, Social | Use value | Yes | Yes | Recreation, Mental health benefits | Examining individual preferences of future managerial initiatives for the British Museum | CE | 2011 | UK | Jaffry & Apostolakis | |
| 23 | Theatre | Not mentioned or not listed | Social | Use value | Yes | Yes | Recreation, Mental health benefits | Investigating attendance of Northern Stage in Newcastle | TC | 2012 | UK | Willis et al. | |
| 24 | Museum | Not mentioned or not listed | Scientific, Social | Use and non-use values | Yes | Yes | Recreation, Mental health benefits | Valuing the National Galleries of Scotland’s activities and services | CV | 2013 | UK | Stevenson | |
| 25 | Temple | Not mentioned or not listed | Historic | Use value | Yes | No | Recreation, Aesthetic enjoyment | Estimating consumer surpluses and total values attributed to the Poseidon temple in Sounio | TC | 2015 | Greece | Tourkolias et al. | |
| 26 | Library | Not mentioned or not listed | Social | Use and non-use values | Yes | Yes | Recreation, Mental health benefits | estimating the value of engagement in library services | CV | 2019 | UK | Fujiwara et al. | |
| 27 | Historic building | Not mentioned or not listed | Historic | Not mentioned | Yes | Yes | Recreation, Aesthetic enjoyment | Valuing conservation and management of the masseria | CE | 2021 | Italy | Sardaro et al. | |
| 28 | Historic building | Included on an official list or register compiled at city, state or national level (Australia) | Historic, Aesthetic, Social | Use and non-use values | Yes | No | Recreation, Aesthetic enjoyment | Assessing conservation programmes in terms of protecting the following 4 types of value of historic buildings: 1) aesthetic; 2) social; 3) architectural; and 4) historical | CE | 2021 | Australia | Throsby et al. |
Unit of Assessment 2: Historic Neighbourhoods
| ID | Typology | Listing status | Cultural values | Economic values | Stock assess | Flows assess | Cultural services | Valuation purpose | RP | SP | Year | Location | Authors |
|---|---|---|---|---|---|---|---|---|---|---|---|---|---|
| 1 | Historic district | National Register and Chicago Historic District (US) | Historic, Aesthetic | Market value | Yes | No | Recreation, Aesthetic enjoyment | Examining the effect of historic designation on housing price in two Chicago neighbourhoods | NA | NA | 1991 | US | Schaeffer & Millerik |
| 2 | Historic city centre | Not mentioned or not listed | Historic, Aesthetic | Use and non-use values | Yes | Yes | Recreation, Aesthetic enjoyment | Valuing renovating historic buildings in Granger Town, Newcastle | CV | 1996 | UK | Garrod et al. | |
| 3 | Non-urban area | Not mentioned or not listed | Historic, Aesthetic | Housing comfort value, recreation value and bequest values | Yes | Yes | Recreation, Aesthetic enjoyment | Valuing the conservation and development of the more threatened types of archaeological, geographical and built heritage | HP | CV | 2006 | The Netherlands | Ruijgrok |
| 4 | Neighbourhoods where historically designated houses are side by side with houses with no particular historic significance | Not mentioned or not listed | Historic | Use value | Yes | No | Recreation, Aesthetic enjoyment | Examining the effect of historic designation of historic buildings on housing price in San Diego, California | HP | 2008 | US | Narwold | |
| 5 | Historic city centre | WHS | Historic, Aesthetic | Use value | Yes | Yes | Recreation, Aesthetic enjoyment | Measuring the benefits of a conservation and improvement program in the Historic Core of the City of Split | CV | 2011 | Croatia | Pagiola et al. | |
| 6 | Historic district | Not mentioned or not listed | Historic, Aesthetic | Use value | Yes | No | Recreation, Aesthetic enjoyment | Estimating the use of under-utilised historic sites in Venice considering their location, access, land-use, conservation regulation, property right, land price | CE | 2010 | Italy | Rosato et al. | |
| 7 | The city area and surrounding villages | Listed (Netherlands) | Historic, Aesthetic | Use value | Yes | No | Recreation, Aesthetic enjoyment | Investigating the impact of listed buildings and historic-cultural sites (or historic landmarks) on the value of real estate in Zaandam | HP | 2014 | The Netherlands | Lazrak et al. | |
| 8 | Village | Traditional settlements (Greece) | Historic, Aesthetic | Non-use value | Yes | Yes | Recreation, Aesthetic enjoyment | Examining tourists’ preferences and attitudes towards the local architectural heritage in Mani region in Peloponnese | CV | 2017 | Greece | Giannakopoulou et al. | |
| 9 | Historic city centre | Not mentioned or not listed | Historic, Scientific Aesthetic, Social, Spiritual | Use value | Yes | Yes | Recreation, Aesthetic enjoyment, Mental health benefits, Spiritual experiences | Valuing heritage buildings in the historical centre of Bucharest | TC | 2021 | Romania | Merciu et al. | |
| 10 | Museum | Artistic-Historic Monument (Spain) | Scientific, Social | Use and non-use values | Yes | Yes | Recreation, Mental health benefits | Valuing National Museum of Sculpture of Valladolid | |||||
| 11 | Hotel | Not mentioned or not listed | Historic | Use value | Yes | Yes | Recreation | Estimating WTP for preservation of the Northern Hotel in Fort Collins, Colorado | |||||
| 12 | Library | Not mentioned or not listed | Social | TEV | Yes | Yes | Recreation, Mental health benefits | Valuing the British Library’s services | |||||
| 13 | One museum and one palace | Not mentioned or not listed | Historic, Scientific | Use value | Yes | Yes | Recreation, Mental health benefits | Valuing managerial plan of Heraklion Archaeological Museum and the Knossos Palace in the following aspects: 1) advertisement; 2) bar and restaurant facilities; 3) entry fee; 4) technologies for exhibition |
Unit of Assessment 3: Historic Urban Landscapes
| ID | Typology | Listing status | Cultural values | Economic values | Stock assess | Flows assess | Cultural services | Valuation purpose | RP | SP | Year | Location | Authors |
|---|---|---|---|---|---|---|---|---|---|---|---|---|---|
| 1 | Urban square | Not mentioned or not listed | Aesthetic | Use value | Yes | Yes | Recreation, Aesthetic enjoyment | Valuing regeneration projects for St Anne’s Cathedral Square, Belfast | CE | 2001 | UK | Alberini et al. | |
| 2 | Historic open space | Not mentioned or not listed | Historic | Use value | Yes | Yes | Recreation | Valuing the effect of impacts of historic and cultural amenities on property values in three jurisdictions in Virginia | HP | 2016 | US | Hicks & Queen |
Unit of Assessment 4: Historic Towns
| ID | Typology | Listing status | Cultural values | Economic values | Stock assess. | Flows assess. | Cultural services | Valuation purpose | RP | SP | Year | Location | Authors |
|---|---|---|---|---|---|---|---|---|---|---|---|---|---|
| 1 | Historic city | Not mentioned or not listed | Historic, Scientific | Use and non-use values | Yes | Yes | Recreation, Mental health benefits | Estimating values of Valdivia allocated by local residence | CV | 2012 | Chile | Báez-Montenegro et al. | |
| 2 | Historic city and the cathedral | Not mentioned or not listed | Historic, Spiritual | Use and non-use values | Yes | Yes | Recreation, Aesthetic enjoyment, Spiritual experiences | Estimating use and non-use values for each of the four cities: Canterbury, Lincoln, Winchester and York, and their cathedrals | CV | 2021 | UK | Lawton et al. |
Unit of Assessment 5: Cultural Landscapes
| ID | Typology | Listing status | Cultural values | Economic values | Stock assess | Flows assess | Cultural services | Valuation purpose | RP | SP | Year | Location | Authors |
|---|---|---|---|---|---|---|---|---|---|---|---|---|---|
| 1 | Canal | Not mentioned or not listed | Social | Use value | Yes | Yes | Recreation, Physical and mental health benefits | value informal recreation along the Montgomery and Lancaster Canals | TC | 1990 | UK | Willis & Garrod | |
| 2 | Castle | Not mentioned or not listed | Scientific | Use and non-use values | Yes | Yes | Recreation, Aesthetic enjoyment | Valuing visitor benefits to Warkworth Castle, Northumbria | CV | 1993 | UK | Powe & Willis | |
| 3 | Canal | Not mentioned or not listed | Social | Use value | Yes | Yes | Recreation, Physical and mental health benefits | Valuing non-priced informal recreational use of four inland waterways and canals | TC | 1994 | UK | Willis & Garrod | |
| 4 | Archaeological site | Not mentioned or not listed | Historic | Use and non-use values | Yes | Yes | Recreation | Valuing visits to and preservation of archaeological sites in Mexico | CV | 1996 | Mexico | Beltran & Rojas | |
| 5 | Monument | WHS | Historic | Use value | Yes | Yes | Recreation | Valuing road improvements upon Stonehenge | CV | 2001 | UK | Maddison & Mourato | |
| 6 | Park | Not mentioned or not listed | Historic | Use value | Yes | Yes | Recreation, Physical and mental health benefits | Estimating the maximum revenue price for the Bosco di Capodimonte, Naples (determined by visitor demand) | CV | 2002 | Italy | Willis | |
| 7 | Monument | Not mentioned or not listed | Historic, Aesthetic, Scientific | Use and non-use values | Yes | No | Recreation, Aesthetic enjoyment | Valuing preservation of marble monuments in Washington from acid deposition damage | CE | 2003 | US | Morey & Rossmann | |
| 8 | Aboriginal cultural heritage sites | Not mentioned or not listed | Historic | Non-use value | Yes | Yes | Recreation, Aesthetic enjoyment | Valuing the protection of aboriginal cultural heritage sites in central Queensland in the context of further water resource allocation and irrigation development, considering 1) healthy vegetation left in the floodplain; 2) size of waterways in good health; and 3) unallocated water | CE | 2003 | Australia | Rolfe & Windle | |
| 9 | Shipwreck | Not mentioned or not listed | Historic, Scientific | Use and non-use values | Yes | Yes | Recreation | Valuing WTP for preservation of historic shipwrecks from treasure hunters, North Carolina | CV | 2003 | US | Whitehead & Finney | |
| 10 | Archaeological site | WHS | Historic | Use and non-use values | Yes | Yes | Recreation | Estimating WTP for visiting Machu Picchu Historic Sanctuary | CV | 2004 | Peru | Mourato et al. | |
| 11 | Archaeological site | National historic landmark (US) | Historic | Use value | Yes | Yes | Recreation | Estimating consumer surplus values associated with visiting St Mary’s Historic City, Maryland | TC | 2004 | US | Poor & Smith | |
| 12 | Island | UNESCO Cultural Heritage List | Historic, Aesthetic | Use and non-use values | Yes | Yes | Recreation, Aesthetic enjoyment, Physical and mental health benefits | Valuing WTP for a public works programme on the island St Erasmo, Venice that would coastal erosion, restore beaches and improve infrastructure | CV | 2005 | Italy | Alberini et al. | |
| 13 | Monument | Not mentioned or not listed or not listed | Historic | Use value | Yes | No | Recreation | Estimating WTP for restoration of a medieval Arab tower | CV | 2005 | Spain | Del Saz Salazar & Marques | |
| 14 | Palace | WHS | Historic | Use value | Yes | Yes | Recreation, Aesthetic enjoyment | Estimating use value of Changdeok Palace | CV | 2007 | South Korea | Kim et al. | |
| 15 | Towel temple | WHS | Historic | Use and non-use values (option, existence, bequest) | Yes | Yes | Recreation | Valuing the social benefit of restoration and preservation programme for the My Son (compare CV and CE results) | CV & CE | 2007 | Vietnam | Tuan & Navrud | |
| 16 | Wall | WHS | Historic | Not mentioned | Yes | Yes | Recreation, Aesthetic enjoyment, Physical and mental health benefits | Assessing management plan of the following aspects at Vindolanda on Hadrian’s Roman Wall: 1) research and excavation; 2) interpretation; 3) reconstructions; 4) museum and display of artefact; 5) visitor facilities | CE | 2008 | UK | Kinghorn & Willis, 2008 | |
| 17 | Towel temple | WHS | Historic | Use, and non-use values | Yes | Yes | Recreation, Aesthetic enjoyment | Valuing preservation programme for the My Son | CV | 2008 | Vietnam | Tuan & Navrud | |
| 18 | Towel temple | Not mentioned or not listed | Historic | Use and non-use values (bequest, existence) | Yes | Yes | Recreation, Aesthetic enjoyment | Comparing WTP for the preservation for cultural heritage sites in the two countries | CV | 2009 | Thailand and Vietnam | Tuan et al. | |
| 19 | Monument | Not mentioned or not listed | Historic | Use and non-use values | Yes | Yes | Recreation, Aesthetic enjoyment | Valuing Petroglyph National Monument (Benefit transfer) | NA | NA | 2009 | US | Ulibarri & Ulibarri |
| 20 | Wall | WHS | Historic, Scientific | Use value | Yes | Yes | Recreation, Aesthetic enjoyment, Physical and mental health benefits | Assessing management plan of the following aspects at Vindolanda on Hadrian’s Roman Wall: 1) research and excavation; 2) presentation of information; 3) number of reconstructions; 4) museum and artefact displays; 5) visitor facilities | CE | 2009 | UK | Willis | |
| 21 | Built heritage | Not mentioned or not listed | Historic | Use and non-use values | Yes | Yes | Recreation | Identifying the sociocultural factors that influence how individuals value the built heritage in Lithuania—a post-communist country | CV | 2011 | Lithuania | Gražulevičiūtė-Vileniškė et al. | |
| 22 | Agglomerations of Vineyards, mosaics, and villages | WHS | Historic | Use and non-use values | Yes | No | Recreation, Aesthetic enjoyment | Valuing the preservation of the following attributes of Alto Douro Wine Region: 1) terraced vineyards; 2) landscape mosaic; 3) traditional agglomerations | CE | 2014 | Portugal | Lourenco-Gomes et al. | |
| 23 | Historic battlefield | National Battlefield system (US) | Historic | Use value | Yes | Yes | Recreation | Valuing three American Civil War battlefields which are part of the US National Park system | TC | 2014 | US | Melstrom | |
| 24 | Fortress | WHS | Historic | Use and non-use values (option) | Yes | Yes | Recreation, Aesthetic enjoyment | Examining the effect of perceived authenticity on WTP for restoration, preservation and management of two WHS | CV | 2016 | South Korea | Kim et al. |
Scoping Culture and Heritage Capital Project
Appendix 5. CHC classes, with recommendations for non-market methods
The classification is based on the list of asset categories in the DCMS Rapid Evidence Assessment, Table 1 (Lawton et al., 2021). The REA list was based on literature published up to 2019, with not much being published on digital assets before that time. The proposed typology will need to be flexible to be updated to include categories of importance in the next ten years.
The DCMS REA typology will not be fit for purpose for all CHC assets. Many cultural institutions have mixed cultural services and co-production spaces. Economic modelling for policy and Green Book evaluation purposes requires some simplification. But it is important to stress that this does not mean a one-size-fits-all approach. It is necessary to be open to situations where CHC do not fit the typology, and may not be amenable given the transfer of average representative values for types of CHC asset. In these situations, it remains necessary to design and evaluate using bespoke mixed-methods empirical research.
The table below explores the extent to which the existing methods can be applied to cultural and heritage assets within the capitals—stocks and flows—framework, and identifies some aspects of these valuation methodologies which may need to be developed further for them to be successfully incorporated into cultural and heritage capital accounts. Specifically, it sets out some of the known biases and limitations of non-market valuation techniques and considers their implications in the valuation of flows of cultural benefits within a CHC framework. The aim is to provide a detailed examination of the strengths and weaknesses of each technique when applied to different categories of cultural asset, and to provide practical recommendations on the application of these to different stocks with this being a critical outcome of CHC research from a practical perspective.
Appendix 5. Table 1.
CHC classes, with recommendations for non-market methods to be applied (work in progress)
| Asset | Revealed preference | Stated Preference | Wellbeing valuation | Research gaps[1] |
|---|---|---|---|---|
| General limitations to consider for all asset classes | Assumes cultural/heritage attributes have detectable impact on house prices in imperfect markets; Travel cost methods should account for multi-trip journeys; unable to elicit non-use value | Caution should be taken against focus bias (surveys may encourage respondents to focus on the asset being valued, producing an unrealistically high estimate) and insensitivity to scope (the value stated for the flow of benefits from one site may not be scalable to all sites due to diminishing marginal benefits and hypothetical bias in the form of ‘signal altruism’ where a person’s stated WTP may be more of a general statement of valuing this type of culture/heritage as a whole, rather than the value of a specific asset). | Evidence suggests not well-suited to individual visits; unable to elicit non-use value | |
| Archaeological asset | ||||
| Archaeological asset | Assuming that the archaeological asset is visible and that people are able to visit, hedonic methods may capture some of the flow of benefits to residents within a small distance radius, but not the wider flow of benefits to non-residents or non-users. Travel cost data may provide evidence of non-resident use benefits if the data is available at scale (e.g. mobile phone/transport network data but this data can be costly to access and complex to analyse) | Assumes that survey respondents are able to process detailed information about the archaeological importance of the asset. If this can be successfully conveyed in a SP survey, then contingent valuation surveys can be designed to value the flow of direct use benefits and non-use benefits | Not previously tested on this class of asset. Potentially regular engagement with archaeological assets could be captured if this data is collected in large sample surveys like Taking Part | Requires empirical research on transferable asset values |
| Methodological research required to understand what level of awareness/knowledge is required to elicit preferences from the general public/detect spillover benefits | ||||
| Ruin | Assuming that the ruin is visible and that people are able to visit, hedonic methods may capture some of the flow of benefits to residents within a small distance radius, but not the wider flow of benefits to non-residents or non-users. Travel cost data may provide evidence of non-resident use benefits if the data is available at scale (e.g. mobile phone/transport network data but this data can be costly to access and complex to analyse) | Assumes that survey respondents are able to process detailed information about the historical importance of the asset. If this can be successfully conveyed in a SP survey, then contingent valuation surveys can be designed to value the flow of direct use benefits and non-use benefits | Not previously tested on this class of asset. Potentially regular engagement with historic ruins could be captured if this data is collected in large sample surveys like Taking Part | Requires empirical research on transferable asset values |
| Methodological research needed to understand how preferences for ruins interact with their functional status as ruined buildings (by definition no longer maintained in functional use), and what level of maintenance is expected to maintain that value. Do ruins have a maintenance threshold below which the ruin ceases to have heritage value? | ||||
| Art engagement | ||||
| Art engagement | Travel cost data may provide evidence of use benefits if the data is available at scale (e.g. mobile phone/transport network data but this data can be costly to access and complex to analyse) | Contingent valuation surveys can be designed to value the flow of direct use benefits and non-use benefits through a hypothetical scenario in which continued access to/provision of the service is contingent on users/non-users being willing to pay | Method is well-suited for regular engagement can be analysed through large sample national surveys like Taking Part | Requires empirical research on transferable asset values |
| Asset class is good candidate for wellbeing valuation, and potentially triangulation between market and non-market methods | ||||
| Built heritage | ||||
| Built heritage | Hedonic methods may capture some of the flow of benefits to residents within a small distance radius, but not the wider flow of benefits to non-residents or non-users. Travel cost data may provide evidence of non-resident use benefits if the data is available at scale (e.g. mobile phone/transport network data but this data can be costly to access and complex to analyse) | Contingent valuation surveys can be designed to value the flow of direct use benefits and non-use benefits through a hypothetical scenario in which continued access to/maintenance of the asset is contingent on users/non-users being willing to pay, or willing to accept compensation for its closure/deterioration | Not previously tested on this class of asset | Very general category which is too broad to provide useful benefit transfer values. Recommend research into specific classes of built heritage as listed below |
| Castle | Hedonic methods may capture some of the flow of benefits to residents within a small distance radius, but not the wider flow of benefits to non-residents or non-users. Travel cost data may provide evidence of non-resident use benefits if the data is available at scale (e.g. mobile phone/transport network data but this data can be costly to access and complex to analyse) | Contingent valuation surveys can be designed to value the flow of direct use benefits and non-use benefits through a hypothetical scenario in which continued access to/maintenance of the asset is contingent on users/non-users being willing to pay, or willing to accept compensation for its closure/deterioration. | Not previously tested on this class of asset | Requires empirical research on transferable asset values |
| Cinema | Quasi-public good (ticketed): Some of the surplus cultural/heritage value of the site may be identifiable using a travel cost method if alternative cinemas with lower cultural/heritage status are located closer to the visitor’s place of residence. This is dependent on availability of data on travel behaviour to cinemas, which may be available through big datasets, such as mobile phone data | The public value of the continued existence of the cinema can be elicited through a carefully designed contingent valuation survey, to provide an estimate of the surplus value of the flow of heritage/cultural benefits over and above prices paid for cinema tickets. Discrete choice surveys can capture the marginal value of improvement/maintenance activities related to the cultural/heritage of the cinema | Wellbeing value estimates for regular engagement at cinemas have been previously calculated using Taking Part data. However, these values were unrealistically high, likely due to modelling limitations and, and it is not clear how they would factor in prices already paid for cinema services | Requires empirical research on transferable asset values |
| Asset class is good candidate for triangulation between market (actual ticket prices) and non-market methods, potentially in combination with concert halls and other quasi-public assets | ||||
| City | Hedonic methods may capture some of the flow of benefits to residents within a small distance radius, but not the wider flow of benefits to non-residents or non-users. Travel cost data may provide evidence of non-resident use benefits if the data is available at scale (e.g. mobile phone/transport network data but this data can be costly to access and complex to analyse) | Careful design of contingent valuation/DCE surveys which present a realistic excludability scenario (such as an increase in deterioration risks due to climate change) can be used to elicit WTP/WTA to maintain the historic elements of a city in their current condition | Wellbeing valuation methods may capture some of the flow of benefits to residents within a small distance radius, but not the wider flow of benefits to non-residents or non-users | Robust benefit transfer research exists for iconic medieval city historic cores. |
| Further research would be needed to scale for less iconic heritage/historically aged sites. This could be through additional benefit transfer work, or discrete choice analysis on the marginal value of less old/iconic sites against the current baseline of values | ||||
| High street | Hedonic methods may capture some of the flow of benefits to residents within a small distance radius, but not the wider flow of benefits to non-residents or non-users. Travel cost data may provide evidence of non-resident use benefits if the data is available at scale (e.g. mobile phone/transport network data but this data can be costly to access and complex to analyse) | The challenge facing SP surveys is to create a distinction between the economic functions of the high street (and risk of closure of such shops and businesses) and the cultural and heritage benefits flowing from the high street as a whole, which can potentially lead to double-counting with market-based economic analysis. Careful design of contingent valuation/DCE surveys which present a realistic excludability scenario to maintain the historic/cultural elements of the high street in their current condition, or to return them to a more historic character. Caution should be taken against insensitivity to scope the flow of benefits from one historic/cultural shop/business may not be scalable to the high street as a whole due to diminishing marginal benefits and hypothetical bias in the form of ‘signal altruism’ where a person’s stated WTP may be more of a general statement of valuing this type of culture/heritage as a whole, rather than the value of a specific high street | Wellbeing valuation methods may capture some of the flow of benefits to residents within a small distance radius, but not the wider flow of benefits to non-residents or non-users | As above, robust benefit transfer research exists for industrial and pre-industrial era high streets. |
| Further research would be needed to scale for less iconic heritage/historically aged sites | ||||
| Further research needed to understand agglomeration effects of individual heritage sites within the high street, and for the interaction of function with heritage value, potentially using DCE/RP methods | ||||
| Stately home | Travel cost data may provide evidence of non-resident use benefits if the data is available at scale (e.g. mobile phone/transport network data but this data can be costly to access and complex to analyse) | The public value of the continued existence of the stately home can be elicited through a carefully designed contingent valuation survey, to provide an estimate of the surplus value of the flow of heritage/cultural benefits over and above prices paid for entry/memberships such as National Trust/English Heritage | Regular engagement with stately homes as a whole over the course of a year can be analysed through large sample national surveys like Taking Part, but analysis on individual stately homes would be too marginal to detect in wellbeing data | Requires empirical research on transferable asset values |
| Opportunity to exploit market data on National Trust membership and entry fees with observed behaviour on visitation and statistics on engagement, likelihood to visit to stately homes | ||||
| Actual payment of National Trust membership may contain a significant non-use element for non-visited properties in the portfolio, which could be explore through mixed-methods research and SP surveys | ||||
| Town hall | Hedonic methods may capture some of the flow of benefits to residents within a small distance radius, but not the wider flow of benefits to non-residents or non-users. Travel cost data may provide evidence of non-resident use benefits if the data is available at scale (e.g. mobile phone/transport network data but this data can be costly to access and complex to analyse) | Contingent valuation surveys can be designed to value the flow of spill-over benefits from having the Town Hall maintained in the city through a hypothetical scenario in which continued maintenance of the asset is contingent on users/non-users being willing to pay, or willing to accept compensation for its closure/deterioration. The scenario could also be designed to elicit the flow of benefits that people gain from the Town Hall continuing to provide civic services to the public, including through a DCE | Not previously tested on this class of asset. The marginal wellbeing benefits flowing from an individual town hall are likely to be too small to detect in survey datasets | Robust benefit transfer research exists for this class of civic building |
| Village | Hedonic methods may capture some of the flow of benefits to residents within a small distance radius, but not the wider flow of benefits to non-residents or non-users. Travel cost data may provide evidence of non-resident use benefits if the data is available at scale (e.g. mobile phone/transport network data but this data can be costly to access and complex to analyse) | Careful design of contingent valuation/DCE surveys which present a realistic excludability scenario (such as an increase in deterioration risks due to climate change) can be used to elicit WTP/WTA to maintain the historic elements of the village in their current condition | Wellbeing valuation methods may capture some of the flow of benefits to residents of the historic village compared to comparable villages without historic characteristics (potentially through a synthetic control made up of a collection of such villages in the geographic area under consideration), but not the wider flow of benefits to non-residents or non-users | Requires empirical research on transferable asset values |
| Cultural institution | ||||
| Archive | Travel cost methods may be applicable to a sub-sample of experts/practitioners/specialist users in the general public who are more likely to use the archive but unlikely to be applicable to the general public | Stated preference surveys can be designed to elicit non-user WTP/WTA to support archive work and maintain the archive in its current condition/Discrete Choice experiments to elicit WTP/WTA to preserve/improve different elements of the archive and its public offering. | Difficult to apply wellbeing valuation to a service which is predominantly non-use in character | Requires empirical research on transferable asset values |
| SP surveys can be designed to elicit use values from a sub-sample of experts/practitioners/specialist users in the general public | ||||
| Methodological opportunity to test the applicability of different taxonomies of value, given the predominantly non-use character of these assets | ||||
| Concert hall | Quasi-public good (ticketed): Travel cost methods may be applicable to visitors, providing a partial estimate of the welfare benefits of visiting the concert hall over and above their WTP prices (capturing part of the surplus value of the concert hall). | SP surveys can be designed to elicit user WTP over and above ticket prices, and non-user WTP to keep the concert hall in the local area | Only suitable for capturing direct use benefits of regular attendance over a period of time (e.g. annual benefits) | Requires empirical research on transferable asset values |
| Some overspill effects to the local area may be detected in Hedonic house price models | ||||
| Asset class is good candidate for triangulation between market (actual ticket prices) and non-market methods | ||||
| Festival | Quasi-public good (ticketed): Travel cost methods may be applicable to visitors, providing a partial estimate of the welfare benefits of visiting the festival over and above their WTP ticket prices (capturing part of the surplus value of the festival) | SP surveys can be designed to elicit user WTP over and above ticket prices, and non-user WTP to keep the festival running (in any location, or specific to the local area) | Festivals can have a longer duration than visits to other cultural sites, meaning that it may be possible to detect variations in wellbeing before and after the visit, although the time that this wellbeing increase lasts after the end of the festival may be limited. | Requires empirical research on transferable asset values |
| Wellbeing gains or losses to local residents may be detectable in national household surveys, or primary surveys targeted around the festivals | ||||
| Some overspill effects to the local area may be detected in Hedonic house price models, although these may be masked by negative impacts of crowds/noise on local people | Asset class is good candidate for triangulation between market (actual ticket prices) and non-market methods | |||
| Gallery | Travel cost, if data available at large enough scale (national/regional). Captures flow of direct use benefits only | Only method able to capture use and non-use value: Contingent valuation for flow of direct use benefits and continued flow of non-use benefits from site; Discrete Choice for marginal changes to flow of services | Only suitable for capturing direct use benefits of regular attendance of multiple sites over a period of time (e.g. annual benefits) | Robust benefit transfer research exists for regional galleries |
| Further research would be needed to scale for local/national galleries. Testing required to understand if indicative scaling from regional and local museums benefit transfer research is suitable for accounting purposes | ||||
| Library | Travel cost methods may be applicable to larger libraries (e.g. city centre compared to local). Some overspill effects to the local area may be detected in Hedonic house price models | SP surveys can be designed to elicit user and non-user WTP to preserve their local libraries in their current location (potentially interacted with their location in a heritage building) or the specific services provided by libraries | Libraries may be associated with a flow of public service benefits that could be used more frequently, making them eligible for valuation using wellbeing methods. However, advanced econometric analysis would be required to isolate the cultural/heritage benefits from the public service elements of these welfare gains | Robust benefit transfer research underway. |
| This asset class could be a candidate for triangulation between SP, wellbeing and RP methods, given that engagement with the same site can be regular and compose a significant part of users’ routine engagement with culture | ||||
| Museum | Travel cost, if data available at large enough scale (national/regional). Captures flow of direct use benefits only | Only method able to capture use and non-use value: Contingent valuation for flow of direct use benefits and continued flow of non-use benefits from site; Discrete Choice for marginal changes to flow of services | Only suitable for capturing direct use benefits of regular attendance of multiple sites over a period of time (e.g. annual benefits) | Robust benefit transfer research exists |
| Music venue | Quasi-public good (ticketed): Travel cost methods may be applicable to visitors, providing a partial estimate of the welfare benefits of visiting the music venue over and above their WTP ticket prices (capturing part of the surplus value of the concert hall). | SP surveys can be designed to elicit user WTP over and above ticket prices, and non-user WTP to keep the music venue running as part of the cultural character of the area | Only suitable for capturing direct use benefits of regular attendance of multiple sites over a period of time (e.g. annual benefits) | Requires empirical research on transferable asset values |
| Some overspill effects to the local area may be detected in Hedonic house price models, although these may be masked by negative impacts of anti-social behaviour on local people | ||||
| Asset class is good candidate for triangulation between market (actual ticket prices) and non-market methods | ||||
| Theatre | Quasi-public good (ticketed): Travel cost methods may be applicable to visitors, providing a partial estimate of the welfare benefits of visiting the theatre over and above their WTP ticket prices (capturing part of the surplus value of the theatre) | SP surveys can be designed to elicit user WTP over and above ticket prices, and non-user WTP to keep the theatre in the local area | Only suitable for capturing direct use benefits of regular attendance of multiple sites over a period of time (e.g. annual benefits) | Robust benefit transfer research exists for regional theatres |
| Some overspill effects to the local area may be detected in Hedonic house price models, although these are likely to be limited in their detectability in hedonic models. | Further research would be needed to scale for local/national theatres. Testing required to understand if indicative scaling from regional and local museums benefit transfer research is suitable for accounting purposes | |||
| Digital asset | ||||
| Digital asset | May be captured in time spent online/number of pages viewed, and application of equivalent ad revenue from private websites; proxy market of availability of superfast broadband could also be explored, as a facilitator of access to digital cultural services | WTP for free digital asset can be elicited through hypothetical subscription, but challenge is that general public may not be familiar with the service. The advantage of online surveys is that respondents can be asked to explore the online service as part of the survey, to increase their familiarity with the good being valued. The disadvantage is that this may introduce focus bias, for which there is no recognised correction factor | Wellbeing valuation could be used to measure the welfare associated with regular online engagement with a digital asset, or classes of digital assets | Robust benefit transfer research exists for virtual access to regional museums/galleries |
| Given heterogeneity within the large class of digital assets, priority for further research needed for sub-classes of digital asset which could be pursued using a range of methods | ||||
| Public service broadcasting | Limited, but some potential areas of use, e.g. WTP for paid digital TV services like Netflix, Apple TV, etc. | SP surveys can be designed to elicit user WTP for public service broadcasting in a scenario where current public funding arrangements ended, including a non-user WTP for those not willing to pay/planning to use the service in these circumstances | Potential to detect variation in wellbeing associated with regular usage of public service broadcasting compared to regular usage of private broadcasting | A large number of historic UK studies. Could be candidate for meta-analysis benefit transfer |
| Industrial heritage | ||||
| Aqueduct | Hedonic methods may capture some of the flow of benefits to residents within a small distance radius, but not the wider flow of benefits to non-residents or non-users. Travel cost data may provide evidence of non-resident use benefits if the data is available at scale (e.g. mobile phone/transport network data but this data can be costly to access and complex to analyse). | Contingent valuation surveys can be designed to value the flow of direct use benefits and non-use benefits through a hypothetical scenario in which continued access to/maintenance of the asset is contingent on users/non-users being willing to pay, or willing to accept compensation for its closure/deterioration. | Not previously tested on this class of asset. Technically feasible to detect spillover benefits on wellbeing, but impact may be limited for individual assets. Could be more detectable for clusters of industrial heritage in ensemble | Requires empirical research on transferable asset values |
| The value of some industrial heritage assets may not be appreciated by the public (yet) meaning the SP survey needs to fully convey the reasons for its social value prior to eliciting WTP/WTA, or that expert valuations may be needed to substitute public preferences | ||||
| Given large number of sub-classes of heritage asset, researchers should explore cost-effective ways to estimate values for multiple classes without primary research, potentially using machine learning/geolinked data | ||||
| Bridge | As above | As above | As above | As above |
| Canal | As above | As above | As above | As above |
| Dock | As above | As above | As above | As above |
| If converted to modern leisure/recreation uses, potential to compare commercial rents for heritage vs. non-heritage buildings | ||||
| Factory | As above | As above | As above | As above |
| If converted to modern leisure/recreation uses, potential to compare commercial rents for heritage vs. non-heritage buildings. | ||||
| Harbour | As above | As above | As above | As above |
| Mine | As above | As above | As above | As above |
| Port | As above | As above | As above | As above |
| Quarry | As above | As above | As above | As above |
| Rail | As above | As above | As above | As above |
| Warehouse | As above | As above | As above | As above |
| Watermill | As above | As above | As above | As above |
| Waterway | As above | As above | As above | As above |
| Windmill | As above | As above | As above | As above |
| Historical amenities | ||||
| Garden | As above. Quasi-public good considerations to be taken into account if ticketed | Contingent valuation surveys can be designed to value the flow of direct use benefits and non-use benefits through a hypothetical scenario in which continued access to/maintenance of the asset is contingent on users/non-users being willing to pay, or willing to accept compensation for its closure/deterioration | Spillover benefits associated with proximity to historic gardens from GIS location data. Care will need to be taken to exclude non-historic greenspaces from analysis | Requires empirical research on transferable asset values |
| Given heterogeneity within this class, researchers should explore cost-effective ways to estimate values for multiple classes without primary research e.g. opportunity to exploit market data on National Trust membership and entry fees with observed behaviour on visitation and statistics on engagement, likelihood to visit historic gardens | ||||
| Historical amenities | Category too broad. Needs clearer definition. If includes very small amenities, these may not be captured in hedonic/travel markets | Assume that survey respondents are able to process detailed information about the archaeological importance of the asset. If this can be successfully conveyed in a SP survey, then contingent valuation surveys can be designed to value the flow of direct use benefits and non-use benefits | Not previously tested on this class of asset. Technically feasible to detect spillover benefits on wellbeing, but impact may be limited for individual assets. Could be more detectable for clusters of industrial heritage in ensemble | Category requires clearer definition before research gaps/priorities can be identified |
| Monument | Hedonic methods may capture some of the flow of benefits to residents within a small distance radius, but not the wider flow of benefits to non-residents or non-users. Travel cost data may provide evidence of non-resident use benefits if the data is available at scale (e.g. mobile phone/transport network data but this data can be costly to access and complex to analyse) | Assumes that survey respondents are able to process detailed information about the heritage importance of the asset. If this can be successfully conveyed in a SP survey, then contingent valuation surveys can be designed to value the flow of direct use benefits and non-use benefits | As above | Requires empirical research on transferable asset values |
| Given large number of potentially heterogeneous sites across the country, researchers should explore cost-effective ways to estimate values for multiple classes without primary research, potentially using machine learning/geolinked data | ||||
| Plaque | Likely to be captured in house price of building which has plaque | SP survey can be designed to elicit non-use WTP/WTA for provision and upkeep of plaques through donations/taxation | As above | Requires empirical research on transferable asset values |
| Given large number of small sites across the country, researchers should explore cost-effective ways to estimate values for multiple classes without primary research, potentially using machine learning/geolinked data | ||||
| Public art | May be captured in house prices within close proximity to public art site (e.g. mural on side of building) | SP survey can be designed to elicit non-use WTP/WTA for provision and upkeep of public art through donations/taxation | Potential for geolinked analysis of wellbeing associated with proximity to/spillover benefits from public art | As above |
| Methodological opportunity for use of mobile data on footfall to explore the spillover benefits of public art and potentially its influence on behaviour/choice of route/house prices | ||||
| Protected area | ||||
| Protected area | Hedonic methods may capture some of the flow of benefits to residents within a small distance radius, but not the wider flow of benefits to non-residents or non-users. Travel cost data may provide evidence of non-resident use benefits if the data is available at scale (e.g. mobile phone/transport network data but this data can be costly to access and complex to analyse) | Careful design of contingent valuation/DCE surveys which present a realistic excludability scenario (such as an increase in deterioration risks due to climate change) can be used to elicit WTP/WTA to maintain the historic area current condition | Wellbeing valuation methods may capture some of the flow of benefits to residents of the historic area compared to comparable areas without historic characteristics (potentially through a synthetic control made up of a collection of such areas), but not the wider flow of benefits to non-residents or non-users | Requires empirical research on transferable asset values, noting high heterogeneity in scale and character of protected areas |
| Protected business | Online meta-data may provide evidence of public preferences towards the protected business e.g. Google/Tripadvisor etc. Reviews | Not previously tested on this class of asset. Technically feasible to detect spillover benefits on wellbeing, but impact may be limited for individual assets. Could be more detectable for clusters of protected businesses in ensemble | Requires empirical research on transferable asset values, noting high heterogeneity in scale and character of protected businesses | |
| Travel cost data may provide evidence of non-resident use benefits if the data is available at scale (e.g. mobile phone/transport network data but this data can be costly to access and complex to analyse) | Methodological opportunity for triangulation with market data on business profitability, survival, business rates, etc. | |||
| Protected city | Hedonic methods may capture some of the flow of benefits to residents within a small distance radius, but not the wider flow of benefits to non-residents or non-users. Travel cost data may provide evidence of non-resident use benefits if the data is available at scale (e.g. mobile phone/transport network data but this data can be costly to access and complex to analyse) | Careful design of contingent valuation/DCE surveys which present a realistic excludability scenario (such as an increase in deterioration risks due to climate change) can be used to elicit WTP/WTA to maintain the historic area current condition | Although robust benefit transfer values exist for historic city cores, this category suggests a wider geographical scale, which may require additional empirical research, or assumptions-driven scaling of the existing BT values | |
| Protected structure | Hedonic methods may capture some of the flow of benefits to residents within a small distance radius, but not the wider flow of benefits to non-residents or non-users. Travel cost data may provide evidence of non-resident use benefits if the data is available at scale (e.g. mobile phone/transport network data but this data can be costly to access and complex to analyse) | Requires empirical research on transferable asset values | ||
| Given large number of potentially heterogeneous sites across the country, researchers should explore cost-effective ways to estimate values for multiple classes without primary research, potentially using machine learning/geolinked data | ||||
| Protected town | Hedonic methods may capture some of the flow of benefits to residents within a small distance radius, but not the wider flow of benefits to non-residents or non-users. Travel cost data may provide evidence of non-resident use benefits if the data is available at scale (e.g. mobile phone/transport network data but this data can be costly to access and complex to analyse) | Careful design of contingent valuation/DCE surveys which present a realistic excludability scenario (such as an increase in deterioration risks due to climate change) can be used to elicit WTP/WTA to maintain the historic area current condition | Wellbeing valuation methods may capture some of the flow of benefits to residents of the historic area compared to comparable areas without historic characteristics (potentially through a synthetic control made up of a collection of such areas), but not the wider flow of benefits to non-residents or non-users | Although robust benefit transfer values exist for historic city cores, this category suggests a different geographical scale, which may require additional empirical research, or assumptions-driven scaling of the existing BT values |
| Protected transport | Travel cost data (higher frequency of trips on protected transport) may provide evidence of the non-market benefits to users, but it may be challenging to disentangle the cultural/heritage values from the functional purpose of the trip | Contingent valuation surveys can be designed to value the flow of direct use benefits and non-use benefits through a hypothetical scenario in which continued services on the protected transport are contingent on users/non-users being WTP, or WTA compensation for its closure/loss | Not previously tested on this class of asset | Requires empirical research on transferable asset values |
| Methodological opportunity to exploit mobile/travel data to explore preferences and behaviour change associated with protected transport | ||||
| Religious asset | ||||
| Religious asset | Hedonic methods may capture some of the flow of benefits to residents within a small distance radius, but not the wider flow of benefits to non-residents or non-users. Travel cost data may provide evidence of non-resident use benefits if the data is available at scale | Contingent valuation surveys can be designed to value the flow of direct use benefits and non-use benefits through a hypothetical scenario in which continued access to/maintenance of the asset is contingent on users/non-users being WTP, or WTA compensation for its closure/deterioration | The challenge would be to isolate the benefits associated with the heritage asset from the spiritual benefits that users gain from the religious services performed there | Requires empirical research on transferable asset values. Scaling down of benefit transfer values would be arbitrary |
| The challenge would be to isolate the benefits associated with the heritage asset from the spiritual benefits that users gain from the religious services performed there | Methodological opportunity for researchers to explore cost-effective ways to estimate values for the large numbers of religious buildings e.g. opportunity to exploit GIS data on religious buildings and churchyards | |||
| Methodological opportunity for triangulation of data on religious building historic attributes, attendance, mobile data, hedonic house prices and SP surveys | ||||
| Methodological opportunity for empirical research into value of religious buildings other than churches | ||||
| Cathedral | Hedonic methods may capture some of the flow of benefits to residents within a small distance radius, but not the wider flow of benefits to non-residents or non-users. Travel cost data may provide evidence of non-resident use benefits if the data is available at scale (e.g. mobile phone/transport network data but this data can be costly to access and complex to analyse) | Contingent valuation surveys can be designed to value the flow of direct use benefits and non-use benefits through a hypothetical scenario in which continued access to/maintenance of the asset is contingent on users/non-users being WTP, or WTA compensation for its closure/deterioration | Not previously tested on this class of asset | Robust benefit transfer values exist |
Appendix 6. Detailed recommendations for the operationalisation and implementation of CHC
Research to understand survey biases and develop correction strategies
Given the centrality of SP methods to the valuing of cultural/heritage stocks and flows, future research needs to be undertaken to better quantify how the methodological biases and uncertainties of SP surveys influence the valuation of CHC assets, and how these may apply differently between the valuation of stocks and flows. There are different levels of methods available for this testing.
The most ambitious would be to compare values elicited through non-market valuation methods to those estimated where a market value already exists, but this may only be applicable in cases where cultural or heritage assets are quasi-public in nature (i.e. are partly funded publicly and partly funded through ticket prices or other income-generating activities). At the lower end of the methodological spectrum, research could be undertaken to provide a comprehensive review of the literature on the uncertainties introduced through SP methods, and hypothetical bias, in particular, on CHC asset classes. Priority areas for future research into survey biases as they affect CHC accounting are set out below.
Systematic review on survey biases affecting valuation of CHC assets
Given that there is extensive literature on this issue, a systematic review should be undertaken with a focus on cultural and heritage assets to pull together the findings of studies that have tried to measure the scale of hypothetical bias produced in WTP and WTA studies. A starting point would be to build on the past systematic reviews. This should be accompanied with a comparable estimate of the degrees of uncertainty introduced through standard market-based techniques. It may be advisable that the systematic review is produced as an addendum to the 2021 DCMS REA, representing a deep dive into some of the most common issues that limit the application of such values in policy decisions and CHC accounting.
Development of guidance on the application of non-use value in CBA
- Empirical and experimental research into whether it is feasible to measure non-use value among non-users and, if so, over what duration.
- Experimental studies to test whether hypothetical biases are more pronounced for elicitation of non-use WTP. Leading to further exploration of the biases that apply, in particular, to SP surveys on non-user populations, and the implications of incorporating ‘false positive’ non-use WTP results into CHC accounting. This could be developed into guidance for the cultural/heritage sector on the appropriate correction factor to apply to adjust down this bias, and produce more realistic WTP estimates in earlier and future CV research.
-
Research to better understand the influence of cultural motivations on the formation of people’s preferences for different types of heritage, especially the relationship between economic and cultural assessments in an individual’s personal evaluation. In particular, from a CHC perspective, research should seek to understand, and where possible isolate and quantify, the influence of pro-ethical/social motivations when eliciting WTP/WTA for a specific cultural/heritage site through:
- Systematic reviews of the literature (although it is unlikely that this topic will have been reported in a large number of studies in the context of cultural economics);
- New empirical research, or revisiting the CV studies produced as part of the DCMS Benefit Transfer work (regional galleries, museums, theatres, etc.) to perform cross-cutting drivers analysis (using multivariate regressions) over multiple studies with thousands of observations, to test whether pro-ethical/social motivations are a significant driver of use/non-use WTP, and quantify the scale of the influence. This can be used to inform new bias-reduction strategies, which should be empirically tested in experimental settings, to ascertain their efficacy in reducing pro-ethical bias for CHC assets (where the pro-ethical non-use aspect is expected to be significant), but this also has applications to other disciplines beyond CHC.
- Exploration of observable data: for instance, membership trends for organisations like the NT. Some people pay for membership but may not visit many of the sites. What prompts people to join (and what prompts them to leave)? What is their WTP for non-used assets?
- Empirical exploration of the non-use adaptation effect: How much of the supposed non-use existence value is a sense of loss that people will adapt to? This could be informed by the wellbeing literature on adaptation.
Incorporating diminishing marginal utility when adding together values for multiple sites
To address the issue of diminishing marginal utility when aggregating non-use (and use) values for multiple CHC sites, it is recommended that empirical research is undertaken that focuses on this issue:
- One approach may be to link revealed behaviour to visitor engagement surveys that show how frequency, depth of engagement and likelihood to revisit are impacted by their visit. This could be used to quantify the relationship between funding for different types of activities and participation rates, which could then inform a better understanding of price/income elasticity of demand through well-designed SP surveys. In this way, researchers would explore the intersection of SP, revealed preferences and engagement to understand the marginal benefits of different service offerings across multiple cases of CHC assets.
- Another could involve sequentially eliciting values for multiple sites of the same CHC category within the same survey from the same respondent. This would provide statistical evidence of the marginally declining WTP/WTA values that consumers hold for multiple sites, to produce a correction factor that could be applied when aggregating multiple asset values together. This could be replicated for many CHC categories to establish whether this correction factor differs by different types of culture/heritage asset.
Correction factor for focus bias when surveying CHC assets
As standard, SP surveys should provide information about and elicit information related to the existence and use of substitutes, as a means to minimise focus bias. Even then, focus bias may be present. Future empirical research could explore experimental approaches, for instance by commissioning follow-up surveys to be asked a few days after the initial survey, to test for changes in stated WTP after a ‘cooling off’ period. If done at scale, this could provide an indicative correction factor that could be applied to SP survey WTP results, as a means to correct out some of the focus bias effect. This research could also experimentally test for the impact of different measures (reminders of substitutes, etc.) on the size of focus bias observed in the follow-up ‘cooled off’ survey. Experimental approaches would need to account for survey fatigue (would people be willing to answer long SP surveys twice?), and if incentives are to be used, to consider the potential bias that incentives may introduce.
Acronyms and abbreviations
ACE Arts Council England
AHRC Arts and Humanities Research Council
BFI British Film Institute
BIM Building Information Modelling
BT Benefit Transfer
CBA Cost-benefit Analysis
CHC Culture and Heritage Capital
CITiZAN Coastal and Intertidal Zone Archaeology Network
CV Cultural Value
DCMS Department for Culture, Media and Sport
DEFRA Department for Environment, Food & Rural Affairs
DLUHC Department for Levelling Up, Housing and Communities
EPSRC Engineering and Physical Sciences Research Council
ESRC Economic and Social Research Council
GIS Geographical Information Systems
HAZ Heritage Action Zone
HE Historic England
ICCROM International Centre for the Study of the Preservation and Restoration of Cultural Property
IPBES Intergovernmental Science-Policy Platform on Biodiversity and Ecosystem Services
ISCEC International Scientific Committee on the Economics of Conservation
MCA Multi-criteria Analysis
MEA Millennium Ecosystem Assessment
MOD Ministry of Defence
MRT Mary Rose Trust
NAS Nautical Archaeological Society
NC Natural Capital
NCC Natural Capital Committee
NERC Natural Environment Research Council
NESTA National Endowment for Science, Technology and the Arts
OECD Organization for Economic Cooperation and Development
ONS Office for National Statistics
OPERA Operational Potential of Ecosystem Research Applications
PAS Portable Antiquities Scheme
PEC Creative Industries Policy and Evidence Centre
REA Rapid Evidence Assessment
RP Revealed preference
SCBA Social Cost Benefit Analysis
SP Stated preference
TEV Total Economic Value
UKRI UK Research and Innovation
WHS World Heritage Site
WTA Willingness to accept
WTP Willingness to pay
WV Wellbeing Evaluation
References
AAN, (2021). Archaeology Audience Network, Retrieved from: https://www.mola.org.uk/aan.
Abbing, H. (2002). Why are Artists Poor? The Exceptional Economy of the Arts. Amsterdam University Press.
Abbott, M. and Anderson-Whymark, H. (2012). Stonehenge Laser Scan: Archaeological Analysis, English Heritage Research Department Report, 32, 2012, Swindon.
ASB (Accounting Standards Board) (2009). Financial Reporting Standard 30: Heritage Assets. https://www.frc.org.uk/getattachment/c030b539-3a6a-41a2-8547-6f9f569e94b9/FRS-30-Heritage-Assets-(June-2009).pdf.
Adler, M. (2016). Benefit-Cost Analysis and Distributional Weights: An Overview. Review of Environmental Economics and Policy, 264–285.
Adorno, T. (1997). Aesthetic Theory, 1970 (Revised edition). Mansell Publishing.
Alberini, A. and Longo, A. (2006). Combining the travel cost and contingent behaviour methods to value cultural heritage sites: Evidence from Armenia. Journal of Cultural Economics, 30, 287–304.
Alberini, A., Riganti, P. and Longo, A. (2003). Can people value the aesthetic and use services of urban sites? Evidence from a survey of Belfast residents. Journal of Cultural Economics, 27(3–4), 193–213.
Alberini, A., Rosato, P. Longo, A. and Zanatta, V. (2005). Information and willingness to pay in a contingent valuation study: The value of S. Erasmo in the Lagoon of Venice. Journal of Environmental Planning and Management, 48(2), 155–175.
Allan, C., Grimes, A. and Kerr, S. (2013). Value and culture: An economic framework. Wellington: Ministry for Culture and Heritage.
Alexander, J.C., Bartmanski, D. and Giesen, B. (2013). Iconic power: Materiality and meaning in social life. Basingstoke: Palgrave Macmillan.
Alexandros, A. and Jaffry, S. (2005). Stated preferences for two Gretan heritage attractions. Annals of Tourism Research, 32(4), 985–1005.
Alexandrova, A. and Fabian, M. (2021). The Science of Wellbeing. Templeton Foundation. https://www.templeton.org/wp-content/uploads/2022/02/Science_of_Wellbeing_JTF_1.pdf.
Alexandrova, A. and Fabian, M. (2022). Democratising measurement: or why thick concepts call for coproduction. European Journal for Philosophy of Science, 12(1), 1–23.
Anderson, E. (1993). Value in Ethics and Economics, Cambridge MA: Harvard University Press.
Aristotle and Crisp. R., (Ed.) (2014). Nicomachean Ethics. Cambridge University Press.
Arnold, M. (1993). Culture and Anarchy and Other Writings. Cambridge University Press.
Arts Council England. (n.d.). Guidance Note for Galleries,
Arrow, K.J., Dasgupta, P., Goulder, L.H., Mumford, K.J. and Oleson, K. (2012). Sustainability and the Measurement of Wealth, Environment and Development Economics, 17(3), 317–353.
Avrami, E., MacDonald, S, Mason, R. and Myers, D. (Eds.) (2019). Values in Heritage Management: Emerging Approaches and Research Directions. The Getty Conservation Institute.
Azqueta, D. and Sotelsek, D. (2007). Valuing nature: From environmental impacts to natural capital. Ecological Economics, 63(1), 22–30.
Bandara, R., & Tisdell, C. (2005). Changing abundance of elephants and willingness to pay for their conservation. Journal of Environmental Management, 76(1), 47-59.
Baggott, E. and Sagger, H. (2019). Cost-Benefit Modelling Museum Maintenance, Arts, Heritage and Tourism Working Paper 003 (unpublished).
Báez-Montenegro, A., Bedate, A.M., Herrero, L.C. and Sanz, J.A. (2012). Inhabitants’ willingness to pay for cultural heritage: A case study in Valdivia, Chile, using contingent valuation. Journal of Applied Economics, 15(2), 235–258.
Band, L. (2016). Orford Ness: an amazing landscape with a rich and varied history—and an extremely dynamic coastline. https://www.citizan.org.uk/blog/2016/Sep/09/citizan-orford-ness/. Accessed 11 February 2022.
Bannon, L.J. and Ehn, P. (2012). Design matters in participatory design. Routledge Handbook of Participatory Design, 37–63.
Bakhshi, A. and Kumar, K. (2009). National culture and organizational citizenship behaviour: Development of a scale. In Singh, S. (Ed.), Organisation Behaviour . Global Publishing House: New Delhi
Bakhshi, H., Fujiwara, D., Lawon, R., Mourato, S. and Dolan, P. (2015) Measuring Economic Value in Cultural Institutions. A report commissioned by the Arts and Humanities Research Council’s Cultural Value Project.
Banks, M. (2017). Creative justice: Cultural industries, work and inequality. Rowman and Littlefield.
Bartolini, N. and Caitlin DeSilvey, C. (2020). Transforming loss. Third cross-theme knowledge-exchange workshop, October 2018, Woodbridge/Orford, Suffolk, UK. In Harrison, R., DeSilvey, C., Holtorf, C., Macdonald, N. (Eds.). Heritage Futures: Comparative Approaches to natural and Cultural Heritage Practices, 347–356.
Barontini, A., Alarcon, C., Sousa, H.S., Oliveira, D.V., Masciotta, M.G. and Azenha, M. (2021). Development and Demonstration of an HBIM Framework for the Preventive Conservation of Cultural Heritage. International Journal of Architectural Heritage. DOI: 10.1080/15583058.2021.1894502.
Bastem, S.S. and Asli Cekmis, A. (2021). Development of historic building information modelling: a systematic literature review. Building Research and Information. DOI: 10.1080/09613218.2021.1983754.
Bateman, I. and Mace, G. (2020). The natural capital framework for sustainable, efficient and equitable decision making. Nature Sustainability, 3, 776–783.
Baxter, K., Boyle, G. and Creighton, L. (2018). Guidance on the Rationalisation of Museum Archaeology Collections. Society for Museum Archaeologists. http://socmusarch.org.uk/projects/guidance-on-the-rationalisation-of-museum-archaeology-collections/. Accessed 11 February 2022)
BBC Essex (18 September 2015). London shipwreck cannon: Southend Museum bids to buy back weapons. https://www.bbc.co.uk/news/uk-england-essex-34260468.
BBC (Tees), (17 September 2021) Dorman Long Tower to be destroyed after Listing status revoked. https://www.bbc.co.uk/news/uk-england-tees-58593615. Accessed 17 March 2022.
Beattie-Edwards, M. (2013). The local economic value of a protected wreck final report. https://www.nauticalarchaeologysociety.org/Handlers/Download.ashx?IDMF=df52e29a-1b57-4e54-8d8b-b68bf0da94f1.
Beckert, J. and Aspers, P. (Eds.). (2011). The worth of goods: Valuation and pricing in the economy. Oxford University Press.
Beckert, J. and Bronk, R. (Eds.). (2018). Uncertain futures: Imaginaries, narratives, and calculation in the economy. Oxford University Press.
Bedate, A., Herrero, L.C. and Sanz, J.C. (2004). Economic valuation of the cultural heritage: Application to four case studies in Spain. Journal of Cultural Heritage, 5(1), 101–111.
Berthoin-Antal, A., Hutter, M. and Stark, D. (Eds.). (2015). Moments of Valuation: Exploring Sites of Dissonance. Oxford University Press.
Beltrán, E. and Rojas, M. (1996). Diversified funding methods in Mexican archaeology. Annals of Tourism Research, 23(2), 463–478.
Belfiore, E. and Bennett, O. (2008). The social impact of the arts. Hampshire: Palgrave Macmillan.
Belfiore, E. and Gibson, L. (Eds.). (2019). Histories of cultural participation, values and governance. London, UK: Palgrave Macmillan.
Benhamou, F. (2013). Public intervention for cultural heritage: normative issues and tools. In Handbook on the Economics of Cultural Heritage, 3–16. Edward Elgar Publishing.
Benhamou, F. (2020). Heritage. In Handbook of Cultural Economics, 3rd Edition. Edward Elgar Publishing.
Berkes, F. and Folke, C. (1992). A Systems Perspective on the Interrelations Between Natural, Human-Made and Cultural Capital. Ecological Economics, 5, 1–8.
Bille, T., Grønholm, A. and Møgelgaard, J. (2016). Why are cultural policy decisions communicated in cool cash? International Journal of Cultural Policy, 22(2), 238–255. https://doi.org/10.1080/10286632.2014.956667.
Bishop, N. and Barrett, R. (2018). From risk to regeneration, Context, 155, 38–40.
Brynjolfsson, E., Collis, A., Diewert, W.E., Eggers, F. and Fox, K.J. (2019). GDP-B: Accounting for the Value of New and Free Goods in the Digital Economy (Working Paper No. 25695). National Bureau of Economic Research. https://doi.org/10.3386/w25695.
Boltanski, L. and Thévenot, L. (2006). On Justification: Economies of Worth. Princeton University Press.
Boltanski, L. and Chiapello, E. (2007). The New Spirit of Capitalism. Princeton University Press.
Bonet, L. and Négrier, E. (2018). The participative turn in cultural policy: Paradigms, models, contexts. Poetics, 66, 64–73.
Boter, J., Rouwendal, J. and Wedel, M. (2005). Employing travel times to compare the value of competing cultural organizations. Journal of Cultural Economics, 29, 19–33.
Bourdieu, P. (1986). Forms of Capital. In Handbook of Theory and Research for the Sociology of Education. Richardson, J.G. (Ed.). Greenwood, New York.
Brigham, R., Grau-Bové, J., Rudnicka, A., Cassar, M. and Strlič, M. (2018). Crowdsourcing as an Analytical Method: Metrology of Smartphone Measurements in Heritage Science. In Angewandte Chemie 130, 25 (2018). https://doi.org/10.1002/ange.201801743.
Brigham, R., Orr, S., Wilson, L., Frost, A., Strlič, M. and Grau-Bové, J. (2020). Using Citizen Heritage Science to monitor remote sites; a comparison of two methods. ResearchSquare. https://www.researchsquare.com/article/rs-92596/v1 2020.
British Museum. (2021). The Portable Antiquities Scheme Annual Report 2020. Trustees of the British Museum. https://finds.org.uk/documents/annualreports/2020.pdf.
Brook, O., O’Brien, D. and Taylor, M. (2020). Culture is bad for you: Inequality in the cultural and creative industries. Manchester University Press.
Broome, J. (2009). Ethics out of Economics. Cambridge University Press.
Brown, H., Abdallah, S. and Townsley, R. (2017). Understanding local needs for wellbeing data: measures and indicators, What Works Wellbeing Scoping Report. https://www.centreforthrivingplaces.org/wp-content/uploads/2017/08/Understanding-local-needs-for-wellbeing-data-JULY-2017.pdf.
Brynjolfsson, E., Collis, A. and Eggers, F. (26 March 2019). Using massive online choice experiments to measure changes in well-being, PNAS, 116 (15), 7250–7255.
Brynjolfsson, E., Collis, A., Diewert, W.E., Eggers, F. and Fox, K.J. (May 2020). Measuring the impact of free goods on real household consumption. In AEA Papers and Proceedings, (110, 25–30).
Brynjolfsson, E., Collis, A., Diewert, W.E., Eggers, F. and Fox, K.J. (2019). GDP-B: Accounting for the Value of New and Free Goods in the Digital Economy (Working Paper No. 25695). National Bureau of Economic Research. https://doi.org/10.3386/w25695.
Bungay, H., Chatterjee, H. and Hogan, S. (2021). Arts, creativity and health. Public Health, 200, 47–48.
Burrows, J., Dixon, P., and Chan, H.M. (2017). Response to cost prompts in stated preference valuation of environmental goods. In Contingent Valuation of Environmental Goods. Edward Elgar Publishing.
Bürgi, M., Verburg, P.H., Kuemmerle, T. and Plieninger, T. (2017). Analysing dynamics and values of cultural landscapes. Landscape Ecology, 32(11), 2077–2081.
Candy, S., & Dunagan, J. (2017). Designing an experiential scenario: The people who vanished. Futures, 86, 136-153.
Cannavò, P. and Lane, J. (2014). Engaging Nature: Environmentalism and the Political Theory Canon. The MIT Press.
Carnwath, J.D. and Brown, A.S. (2014). Understanding the value and impacts of cultural experiences. Manchester, UK: Arts Council England. https://cercles.diba.cat/documentsdigitals/pdf/E140161.pdf.
Casswell, C., Jackson, N., Jago, I., PinaDacier, M., Tatton, H., Ungemach, J. and Wallace, D. (2020). Gatehouse Project, Pontefract Castle Community Archaeology Project: Assessment report. https://digventures.com/wp-content/uploads/2021/03/DV_PON19_PXA_v3.0-compressed.pdf.
Cerisola, S. (2019). Cultural heritage, creativity and economic development. Edward Elgar Publishing.
Chambers, C.M., Chambers, P.E. and Whitehead, J.C. (1998). Contingent valuation of quasi-public goods: Validity, reliability, and application to valuing an historic site. Public Finance Review, 26, 137–154.
Chan, K.M., Guerry, A., Balvanera, P., Klain, S., Satterfield, T., Basurto, X. and Bostrom, A. (2011). Where are Cultural and Social in Ecosystem Services. A Framework for Constructive Engagement. BioScience 62(8), 744–756.
Chan, K.M., Satterfield, T. and Goldstein, J. (2012). Rethinking ecosystem services to better address and navigate cultural values. Ecological economics, 74, 8–18.
Choi, A.S., Ritchie, B.W., Papandrea, F. and Bennett. J. (2010). Economic valuation of cultural heritage sites: A choice modelling approach. Tourism Management, 31, 213–220.
Clark, K. (2019). The Shift Towards Values in UK Heritage Practice. In Values in Heritage Management: Emerging Approaches and Research Directions. Avrami, E., MacDonald, S., Mason, R. and Myers, D. (Eds.). The Getty Conservation Institute, 66–82.
Clark, K. (2021). Policy Review: Valuing Culture and Heritage Capital: A Framework Towards Informing Decision Making, The Historic Environment: Policy and Practice, 12(2), 252–258.
CloudTour. (n.d.). The Wreck of The London. https://www.cloudtour.tv/london.
Collections Trust. (n.d.). Ethical Contexts. https://collectionstrust.org.uk/cultural-property-advice/ethical-contexts/.
Coppack, G. (n.d.). History of Rievaulx Abbey. https://www.english-heritage.org.uk/visit/places/rievaulx-abbey/history-and-stories/history/#A20.
Corrado, C., O’Mahony, M. and Samek, L. (2021). How does education contribute to productivity? An intangible infrastructure approach applied to the UK and the US. The 36th IARIW Virtual General Conference. https://iariw.org/wp-content/uploads/2021/08/Education_productivity_paper.pdf.
Coccossis, H. and Nijkamp, P. (1994). Evaluation of Cultural Heritage. Aldershot, UK: Ashgate.
Costanza, R. and Daly, H.E. (March 1992). Natural Capital and Sustainable Development. Conservation Biology. 6(1), 37–46.
Costanza, R. and Daly, H.E. (1992). Natural capital and sustainable development. Conservation Biology, 6(1), 37–46.
Costanza, R., d’Arge, R., De Groot, R., Farber, S., Grasso, M., Hannon, B., … and Van Den Belt, M. (1997). The value of the world’s ecosystem services and natural capital. nature, 387(6630), 253-260.
Costanza, R., De Groot, R., Braat, L., Kubiszewski, I., Fioramonti, L., Sutton, P., … and Grasso, M. (2017). Twenty years of ecosystem services: how far have we come and how far do we still need to go?. Ecosystem services, 28, 1–16.
Cowell, F.A. and Gardiner, K. (1999). Welfare weights (STICERD). Economics Research Paper, 20, 1999.
Coyle, D. (2014). GDP: A Brief But Affectionate History. Princeton NJ and Oxford: Princeton University Press.
Coyle, D. and Diepeveen, S. (2021). Creating and governing social value from data. https://ssrn.com/abstract=3973034 or http://dx.doi.org/10.2139/ssrn.3973034.
Coyle, D. and Lu. S. (June 2020). Trust and Productivity Growth: An Empirical Analysis. Bennett Institute Working Paper. https://www.bennettinstitute.cam.ac.uk/publications/trust-and-productivity-growth-empirical-analysis/.
Coyle, D. and Sensier, M. (2020). The imperial treasury: appraisal methodology and regional economic performance in the UK, Regional Studies, 54(3), 283–295. DOI: 10.1080/00343404.2019.1606419.
Coyle, D. and Nguyen, A. (2020). Free Goods and Economic Welfare. ESCoE Discussion Paper 2020-18. https://www.escoe.ac.uk/publications/free-goods-and-economic-welfare-escoe- dp-2020-18/.
Coyle, D. and Manley, A. (August 2021). Potential social value from data: an application of discrete choice analysis. Bennett Institute Working Paper. https://www.bennettinstitute.cam.ac.uk/wp-content/uploads/2020/12/Working_paper_Potential_social_value_from_data.pdf.
Coyle, D. and Woolard, C. (2009). Public Value in Practice: Restoring the Ethos of Public Service. BBC Trust. http://downloads.bbc.co.uk/bbctrust/assets/files/pdf/regulatory_framework/pvt/public_value_practice.pdf.
Crossick, G. and Kaszynska, P. (2016). Understanding the value of arts and culture. The AHRC cultural value project. Swindon: Arts and Humanities Research Council. https://www.ukri.org/wp-content/uploads/2021/11/AHRC-291121-UnderstandingTheValueOfArts-CulturalValueProjectReport.pdf.
Crowle, A.J.W., Glaves, D.J., Oakley, N., Drewitt, A.L. and Denmark-Melvin, M.E. (2022). Alternative future land use options in the British uplands. Ibis. https://doi.org/10.1111/ibi.13041.
Dasgupta, P. (2001). Human well-being and the natural environment. Oxford: Oxford University Press.
Dasgupta, P. (2011). Inclusive National Accounts: Introduction. Expert Group for Green National Accounting for India.
https://www.econ.cam.ac.uk/people-files/emeritus/pd10000/publications/11/EXPERT2.PDF.
Dasgupta, P. (2014). Measuring the Wealth of Nations. The Annual Review of Resource Economics, 6, 17–31.
Dasgupta, P. and Mäler, K. (2000). Net national product, wealth, and social well-being. Environment and Development Economics, 5(1), 69–93.
Davidson, M.D. (2013). On the relation between ecosystem services, intrinsic value, existence value and economic valuation. Ecological Economics, 95, 171–177.
DCMS. (2015). Export Controls on Objects of Cultural Interest: Statutory guidance on the criteria to be taken into consideration when making a decision about whether or not to grant an export licence. https://www.artscouncil.org.uk/sites/default/files/download-file/Export_criteria_March_2015.pdf.
DCMS. (2018). The Economic Value of Culture: A Benefit Transfer Study. https://assets.publishing.service.gov.uk/government/uploads/system/uploads/attachment_data/file/963226/The_Economic_Value_of_Culture_-_A_Benefit_Transfer_Study_-_Final_report_V2.pdf.
De Medici, S., Riganti, P. and Viola, S. (2018). Circular economy and the role of universities in urban regeneration: the case of Ortigia, Syracuse. Sustainability, 10(11), 4305.
DEFRA. (2007). An introductory guide to valuing ecosystem services. Department for Environment, Food and Rural Affairs (Defra), UK. https://ec.europa.eu/environment/nature/biodiversity/economics/pdf/valuing_ecosystems.pdf.
DEFRA. (2011). Fish, R., Burgess, J., Chilvers, J., Footitt, A., Turner, K. (2011). Participatory and Deliberative Techniques to support the monetary and non-monetary valuation of ecosystem services: an introductory Guide. (Defra Project Code: NR0124).
Dekker, E. (2015). Two approaches to study the value of art and culture, and the emergence of a third, Journal of Cultural Economics, 39(4), 309–326.
Del Saz Salazar, S. and Marques, J. (2005). Valuing cultural heritage: The social benefits of restoring and old Arab tower. Journal of Cultural Heritage, 6(1), 69–77.
DeSilvey, C., Fredheim, F., Fluck, H., Hails, R., Harrison, R., Samuel, I., Blundell, A. (2021). When Loss is More: From Managed Decline to Adaptive Release. In The Historic Environment: Policy and Practice, 12(3–4), 418–433. https://www.tandfonline.com/doi/full/10.1080/17567505.2021.1957263.
De Vries, J. (2008). The industrious revolution: consumer behavior and the household economy, 1650 to the present. New York: Cambridge University Press.
Dewey, J. (1939). Freedom and Culture. G.P. Putnam’s Sons. Reprinted in The Later Works 13, 65–188.
DCLG. (2009). Multi-criteria analysis: a manual. https://assets.publishing.service.gov.uk/government/uploads/system/uploads/attachment_data/file/191506/Mult-crisis_analysis_a_manual.pdf.
Diana, L., D’Auria, S., Acampa, G. and Marino, G. (2022). Assessment of Disused Public Buildings: Strategies and Tools for Reuse of Healthcare Structures, Sustainability, 14(4), 2361; https://doi.org/10.3390/su14042361.
Diamond, P. A., & Hausman, J. A. (1994). Contingent valuation: is some number better than no number?. Journal of economic perspectives, 8(4), 45-64.
DLUHC. (2022a). Levelling Up the United Kingdom.
https://assets.publishing.service.gov.uk/government/uploads/system/uploads/attachment_data/file/1054769/Levelling_Up_the_United_Kingdom__accessible_version_.pdf.
DLUHC. (2022b). Levelling Up Fund: Monitoring and Evaluation Strategy. https://www.gov.uk/government/publications/levelling-up-fund-monitoring-and-evaluation-strategy/levelling-up-fund-monitoring-and-evaluation-strategy.
Dorpalen, B. (2021). Towards Better Valuation: The Culture and Heritage Capital Approach. London: Historic England. https://historicengland.org.uk/content/docs/research/towards-better-valuation-culture-and-heritage-capital-approach/.
Dryzek, J.S. (2000). Deliberative Democracy and Beyond: Liberals, Critics, Contestations. Oxford, UK:
Oxford University Press.
Durham County Council. (2011). Shildon Conservation Area Appraisal. https://www.durham.gov.uk/media/3601/Shildon-Conservation-Area-Character-Appraisal/pdf/ShildonConservationAreaCharacterAppraisal.pdf?m=636736391363170000.
Durrer, V., Miller, T. and O’Brien, D. (Eds.). (2017). The Routledge Handbook of Global Cultural Policy. Routledge.
Eco, U. (1989). The Open Work. Harvard University Press.
Espeland, W.N. and Stevens, M.L. (1998). Commensuration as a social process. Annual review of sociology, 313-343.
Eshun, K. (Summer 2003). Further Considerations on Afrofuturism. CR: The New Centennial Review, 3(2), 287–302
Evans, G. (2005). Measure for Measure: Evaluating the Evidence of Culture’s Contribution to Regeneration. Urban Studies, 42(5–6), 959–983.
Evans, S. (2017). The London: Updated Statement and Conservation Management Plan, Historic England Research Report Series, 86. https://archaeologydataservice.ac.uk/archiveDS/archiveDownload?t=arch-1893-1/dissemination/pdf/englishh2-307041_1.pdf.
Everill, P. and Burnell, K. (Eds.). (2022). Archaeology, Heritage, and Wellbeing: Authentic, Powerful, and Therapeutic Engagement with the Past. Routledge.
Eyerman, R. and McCormick, L. (2006). Myth, meaning, and performance: Toward a new cultural
sociology of the arts. Boulder: Paradigm Publishers.
Fabian, M., Agarwala, M., Alexandrova, A., Coyle, D. and Felici, M. (October 2021). Respecting the Subjective in Subjective Wellbeing Public Policy. Bennett Institute Working Paper. https://www.bennettinstitute.cam.ac.uk/wp-content/uploads/2020/12/Respecting_the_subjective_in_subjective_wellbeing_public_policy_WP.pdf.
Facer, K. and Enright, B. (2016). Creating Living Knowledge: The Connected Communities Programme, community-university partnerships and the participatory turn in the production of knowledge. Arts and Humanities Research Council. https://connected- communities.org/index.php/creating-living-knowledge-report/.
Facer, K. (26 March 2021). Rethinking the ‘human’ at the heart of humanist education. UNESCO Futures of Education Ideas LAB. https://en.unesco.org/futuresofeducation//ideas-lab/facer-rethinking-humanist-education.
Fancourt, D. (2019). The role of the arts within health. The BMJ Opinion. https://blogs.bmj.com/bmj/2019/11/11/the-role-of-the-arts-within-heath/.
Fancourt, D. and Finn, S. (2019). What is the evidence on the role of the arts in improving health and well-being? A scoping review. World Health Organization. Regional Office for Europe.
Ferreira, S. and Hamilton, K. (October 2010). Comprehensive wealth, intangible capital, and development. World Bank Policy Research Working Papers.
Fichte, J.G. (1988). Fichte: Early philosophical writings. Cornell University Press.
Firth, A. (2019). Managing Shipwrecks. Fjordr Limited for Honor Frost Foundation. https://honorfrostfoundation.org/wp-content/uploads/2019/07/BRIJ5800-Multiwreck-A4-Report-WEB-0419-UPDATE.pdf.
Firth, A., (2020). Case Studies on the Dorset Stour and Tyne to Tees Marine Area, unpublished report for Historic England. Project Number HE 7751/7752. Tisbury: Fjordr Limited. http://www.fjordr.com/uploads/3/4/3/0/34300844/hnces_-_dorset_stour_and_tyne_to_tees_marine_area_-_fjordr_240120b_with_covers.pdf.
Fisher, B., Turner, K., Zylstra, M., Brouwer, R., De Groot, R., Farber, S., … and Balmford, A. (2008). Ecosystem services and economic theory: integration for policy‐relevant research. Ecological applications, 18(8), 2050–2067.
Fisher, F.M. (1956). Income Distribution, Value Judgments, and Welfare. The Quarterly Journal of Economics, 70(3), 380–424. https://doi.org/10.2307/1884231.
Fletcher, W. (2011). Valuing archaeology: exploring the reality of the heritage management of England’s wetlands, Submitted by William Fletcher, to the University of Exeter as a thesis for the degree of Doctor of Philosophy in Archaeology on 31 March 2011. https://ore.exeter.ac.uk/repository/handle/10036/3226.
Fitoussi, J.-P., Sen, A. and Stiglitz, J. (2009). Commission on the Measurement of Economic and Social Progress. https://ec.europa.eu/eurostat/documents/8131721/8131772/Stiglitz-Sen-Fitoussi-Commission-report.pdf.
Flint A. and Jennings B. (2021). The role of cultural heritage in visitor narratives of peatlands: analysis of online user-generated reviews from three peatland sites in England. International Journal of Heritage Studies, 28(2), 163–179.
Foster, J.E. and Sen, A. (1997). On economic inequality. The Radcliffe Lectures, 1972.
Fourcade, M. (May 2011). Cents and Sensibility: Economic Valuation and the Nature of “Nature”. American Journal of Sociology, 116(6), 1721–1777.
Franklin, A. (2022). Co-Creativity and Engaged Scholarship: Transformative Methods in Social Sustainability Research, 559. Springer Nature.
Fredheim, L.H. (2020) Decoupling ‘Open’ and ‘Ethical’ Archaeologies: Rethinking Deficits and Expertise for Ethical Public Participation in Archaeology and Heritage. Norwegian Archaeological Review, 53(1), 5–22.
Freeman, A.M. (2003). Economic valuation: What and why. In A Primer on Nonmarket Valuation, 1–25. Champ, P.A., Boyle, K.J. and T. C. Brown. Kluwer Academic Publishers.
Freeman, M., Clacher, I., Claxton, K. and Groom, B. (2017). Reviewing Discount Rates in ONS Valuations. https://www.ons.gov.uk/file?uri=/economy/economicoutputandproductivity/output/articles/reviewingdiscountratesinonsvaluations/2018-07-11/reviewingdiscountratesinonsvaluations.pdf.
French, C. (2017). Some thoughts on the monitoring and preservation of waterlogged archaeological sites in eastern England. WIREs Water, 4, 1204.
https://wires.onlinelibrary.wiley.com/doi/full/10.1002/wat2.1204.
Frijters, P. and Krekel, C. (2021). A handbook for wellbeing policy-making: History, theory, measurement, implementation, and examples. Oxford University Press.
Frontier Economics. (2007). A framework for evaluating cultural policy Investment. DCMS
Fujiwara, D., Kudrna, L. and Dolan, P. (2014). Quantifying and Valuing the Wellbeing Impacts of Culture and Sport, 45. Department for Culture, Media and Sport.
Fujiwara, D., Hotopp, U., Keohane, K., Lagarde, A., Lawton, R. and Maurato, S. (2017). A303 Amesbury to Berwick Down: Valuing Heritage Impacts, In Highways England (2018) A303 Amesbury to Berwick Down TR010025 7.5 Combined Modelling and Appraisal Report Appendix D: Economic Appraisal Package (Appendix H). https://infrastructure.planninginspectorate.gov.uk/wp-content/ipc/uploads/projects/TR010025/TR010025-000455-7-5-ComMA-Appendix-D.pdf.
Fujiwara, D. (July 2021). Incorporating Life Satisfaction in to Discrete Choice Experiments to Estimate Wellbeing Values for Non-Market Goods. Simetrica-Jacobs Research Paper.
Fujiwara, D., Bakhshi, H., Mourato, S., Lawton, R., Hotopp, U. and Davies, J. (2018). The Economic Value of Culture: A Benefit Transfer Study. Department for Digital Culture, Media and Sport.
Fujiwara, D., Lawton, R. and Mourato, S. (2019). More than a good book: Contingent valuation of public library services in England. Journal of Cultural Economics, 43, 639–666.
Fullerton, J. (2015). Regenerative Capitalism: How Universal Principles and Patterns will Shape Our New Economy. https://capitalinstitute.org/wp-content/uploads/2015/04/2015-Regenerative-Capitalism-4-20-15-final.pdf.
Gaffney, V., Baldwin, E., Bates, M., Bates, C R., Gaffney, C., Hamilton, D. … Leivers, M. (2020). A Massive, Late Neolithic Pit Structure associated with Durrington Walls Henge. Internet Archaeology,* 55.
Garrod, G.D., Willis, K.G., Bjarnadottir, H. and Cockbain, P. (1996). The nonpriced benefits of renovating historic buildings: A case study of Newcastle Grainger Town. Cities, 13(6), 423–430.
Gearey, B., Bermingham, N., Chapman, H., Charman, D., Fletcher, W., Fyfe, R., Quartermaine, J. and Van de Noort, R. (2010). Peatlands and the Historic Environment, IUCN UK Peatland Programme’s Commission of Inquiry on Peatlands Report. https://www.iucn-uk-peatlandprogramme.org/sites/www.iucn-uk-peatlandprogramme.org/files/Review%20Peatland%20Historic%20Environment,%20June%202011%20Final.pdf.
Giannakopoulou, S., Xypolitakou, E., Damigos, D., and Kaliampakos, D. (2017). How visitors value traditional built environment? Evidence from a contingent valuation survey. Journal of Cultural Heritage, 24, 157–164.
Gilpin, G., Karger, E. and Nencka,P. (2021). The Returns to Public Library Investment. Mimeo. https://static1.squarespace.com/static/584f190bf7e0aba029379a19/t/60f83167b97011722c737af5/1626878317284/2021_libraries_gkn.pdf.
Graeber, D. (2002). Toward an Anthropological Theory of Value. Palgrave.
Gray, C. (2012). Democratic cultural policy: democratic forms and policy consequences, International Journal of Cultural Policy, 18(5), 505–518
Gražulevičiūtė-Vileniškė, I., Janilionis, V., Guščinskienė, J. and Ažukaitė, L. (2011). Contingent valuation of built heritage properties in a transition country: A case of Lithuania. International Journal of Strategic Property Management, 15(4), 393–415.
Greenland, F., Marrone, J., Topçuoğlu, O. and Vorderstrasse, T. (2019). A Site-Level Market Model of the Antiquities Trade. International Journal of Cultural Property, 26(1), 21–47. https://www.cambridge.org/core/journals/international-journal-of-cultural-property/article/sitelevel-market-model-of-the-antiquities-trade/2645FD36F1E0765DC152CD76DF2BAA09.
Gregory, R., Lichtenstein, S. and Slovic, P. (1993). Valuing environmental resources: A constructive approach. Journal of Risk and Uncertainty, 7(2), 177–197. https://doi.org/10.1007/BF01065813.
Greif, A. (1994). Cultural Beliefs and the Organization of Society: A Historical and Theoretical Reflection on Collectivist and Individualist Societies. Journal of Political Economy, 102(5), 912–950.
Greaney, S. (2018). Excavation and Restoration: Stonehenge in the 1950s and 60s. https://blog.english-heritage.org.uk/excavation-restoration-stonehenge-1950s-60s/. Accessed 14 February 2022.
Grimwood, G. (2021). Contested heritage: Controversy surrounding public monuments, House of Commons Library Briefing (9405). https://researchbriefings.files.parliament.uk/documents/CBP-9405/CBP-9405.pdf.
Grinnell, P. (2022). Scrutiny starts of ambitious vision to transform Peterborough’s Embankment. Peterborough Telegraph. https://www.peterboroughtoday.co.uk/news/people/scrutiny-starts-of-ambitious-vision-to-transform-peterboroughs-embankment-3628175.
Grisolía, J.M. and Willis, K.G. (2011). An evening at the theatre: using choice experiments to model preferences for theatres and theatrical productions. Applied Economics, 43(27), 3987–3998.
Grosclaude, P. and Soguel, N.C. (1994). Valuing damage to historic buildings using a contingent market: A case study of road traffic externalities. Journal of Environmental Planning and Management, 37(3), 279–287.
Gross, J. and Wilson. N. (2020). Cultural democracy: an ecological and capabilities approach. International Journal of Cultural Policy, 26(3), 328–343. DOI: 10.1080/10286632.2018.1538363.
Gutmann, A. and Thompson, D. (1996). Democracy and Disagreement. Cambridge, MA: Belknap Press.
HACT. (2022). Social Value Bank. https://hact.org.uk/tools-and-services/uk-social-value-bank/.
Habermas, J. (1984). The Theory of Communicative Action I: Reason and the Rationalization of Society. Beacon Press.
Hadley, S. and Belfiore, E. (2018). Cultural democracy and cultural policy. Cultural Trends, 27(3), 218–223.
Hall, S. (1983). Cultural Studies: A Theoretical History. Duke University Press.
Hansen, T.B. (1997). The willingness-to-pay for the Royal Theatre in Copenhagen as a public good. Journal of Cultural Economics, 21, 1–28.
Harrison, R., DeSilvey, C., Holtorf, C., Macdonald, S., Bartolini, N., Breithoff, E., … and Penrose, S. (2020). Heritage futures: comparative approaches to natural and cultural heritage practices. UCL Press.
Hausman, D.M. (1993). Contingent Valuation, Volume 220, 1st Edition. https://www.elsevier.com/books/contingent-valuation/hausman/978-0-444-81469-2.
Helm, D. (2015). Natural capital. In Natural Capital. Yale University Press.
Heritage Alliance. (2020). Heritage, Health and Wellbeing A Heritage Alliance Report. https://www.theheritagealliance.org.uk/wp-content/uploads/2020/10/Heritage-Alliance-AnnualReport_2020_Online.pdf.
Heritage Alliance. (2022). The Heritage Alliance: Levelling Up White Paper Summary. https://www.theheritagealliance.org.uk/wp-content/uploads/2022/02/The-Heritage-Alliance-Levelling-Up-White-Paper-Summary_Feb-2022.pdf.
Hewison, R. and Holden, J. (2004). Challenge and Change: HLF and Cultural Value—A Report to the Heritage Lottery Fund. London: Demos. https://www.hlf.org.uk/files/ challenge-and-change-hlf-and-cultural-valu.
Hicks, J.R. (1939). Value and Capital. (2nd Edition). Clarendon Press.
Hicks, R. L. and Queen, B.M. (2016). Valuing historical and open space amenities with hedonic property valuation models. Agricultural and Resource Economics Review, 45(1), 44–67.
Higgins, C. (8 February 2019). The battle for the future of Stonehenge. The Guardian. https://www.theguardian.com/uk-news/2019/feb/08/the-battle-for-the-future-of-stonehenge.
Hinchman, L.P. and Hinchman, S. (Eds.). (1997). Memory, identity, community: The idea of narrative in the human sciences. Suny Press.
Historic England. (n.d.). Investment Principles. https://historicengland.org.uk/content/docs/grants/investment-principles-pdf/.
Historic England. (2008a). Conservation Principles, Policies and Guidance for the Sustainable Management of the Historic Environment. https://historicengland.org.uk/images-books/publications/conservation-principles-sustainable-management-historic-environment/conservationprinciplespoliciesandguidanceapril08web/.
Historic England. (2008b). Constructive Conservation in Practice. https://historicengland.org.uk/images-books/publications/constructive-conservation-in-practice/ccdpsweb/.
Historic England. (2011a). Environmental Archaeology: A Guide to the Theory and Practice of Methods, from Sampling and Recovery to Post-excavation. (2nd Edition). https://historicengland.org.uk/images-books/publications/environmental-archaeology-2nd/environmental_archaeology/.
Historic England. (2011b). Research Strategy for Water and Wetland Heritage. https://historicengland.org.uk/content/docs/research/strategy-water-wetland-heritage-pdf/.
Historic England. (2017). Understanding Place: Historic Area Assessments. https://historicengland.org.uk/images-books/publications/understanding-place-historic-area-assessments/heag146-understanding-place-haa/.
Historic England. (2019). Heritage and Society. https://historicengland.org.uk/content/heritage-counts/pub/2019/heritage-and-society-2019/.
Historic England. (2020a). The ‘London’ Wreck—Excavation and Analysis of Material at Risk. https://historicengland.org.uk/whats-new/research/the-london-wreck/.
Historic England. (2020b). GPA 4: Enabling Development and Heritage. https://historicengland.org.uk/images-books/publications/gpa4-enabling-development-heritage-assets/heag294-gpa4-enabling-development-and-heritage-assets/.
Historic England. (2020c). Heritage and the Economy. https://historicengland.org.uk/content/heritage-counts/pub/2020/heritage-and-the-economy-2020/.
Historic England. (2021a). The Heritage At Risk Register.
https://historicengland.org.uk/images-books/publications/har-2021-registers/.
Historic England. (2021b). Local Heritage Listing: Identifying and Conserving Local Heritage. Historic England Advice Note 7. (2nd Edition). Swindon: Historic England.
Historic England. (2022a). Protected Wreck Sites FAQ.
https://historicengland.org.uk/listing/what-is-designation/protected-wreck-sites/wreck-site-faqs/.
Historic England. (2022b). Heritage Counts. https://historicengland.org.uk/research/heritage-counts/.
HM Treasury. (2007). The Economics of Climate Change: The Stern Review. https://webarchive.nationalarchives.gov.uk/ukgwa/20100407174731/http://www.hm-treasury.gov.uk/sternreview_index.htm.
HM Treasury. (2019). The Public Value Framework. https://assets.publishing.service.gov.uk/government/uploads/system/uploads/attachment_data/file/785553/public_value_framework_and_supplementary_guidance_web.pdf.
HM Treasury. (2020). The Green Book. Central Government Guidance on Appraisal and Evaluation. https://assets.publishing.service.gov.uk/government/uploads/system/uploads/attachment_data/file/938046/The_Green_Book_2020.pdf.
HM Treasury. (2021a). Environmental Discount Rate Review. https://assets.publishing.service.gov.uk/government/uploads/system/uploads/attachment_data/file/1014758/20210817_-_Environmental_discount_rate_review_conclusion.pdf.
HM Treasury. (2021b). Autumn Budget and Spending Review. https://assets.publishing.service.gov.uk/government/uploads/system/uploads/attachment_data/file/1043689/Budget_AB2021_Web_Accessible.pdf.
HM Treasury. (2021c). The Economics of Biodiversity: The Dasgupta Review. https://www.gov.uk/government/publications/final-report-the-economics-of-biodiversity-the-dasgupta-review.
HM Treasury. (2021d). Wellbeing Guidance for Appraisal: Supplementary Green Book Guidance. https://assets.publishing.service.gov.uk/government/uploads/system/uploads/attachment_data/file/1005388/Wellbeing_guidance_for_appraisal_-_supplementary_Green_Book_guidance.pdf.
HM Treasury. (2022). The Green Book. https://www.gov.uk/government/publications/the-green-book-appraisal-and-evaluation-in-central-governent/the-green-book-2020.
Hoekstra, R. (2019). Replacing GDP by 2030. Cambridge University Press.
Hoggart, R. (2017). The uses of literacy. Routledge.
Holden, J. (2015). The Ecology of Culture: A Report Commissioned by the Arts and Humanities Research Council’s Cultural Value Project. AHRC. https://publicartonline.org.uk/downloads/news/AHRC%20Ecology%20of%20Culture.pdf
Holtorf, C. (2018). Conservation and heritage as future-making. In ICOMOS University Forum, 1–13. ICOMOS International. https://openarchive.icomos.org/id/eprint/1857/1/6_Holtorf.pdf.
Howarth, R.B. and Wilson, M.A. (2006). A theoretical approach to deliberative valuation: aggregation by mutual consent. Land Economics, 82(1), 1–16.
Hoverd, T., Reavill P., Stevenson, J. and Williams, G. (6 March 2020). The Herefordshire Viking Hoard: Unpicking the story of a stolen treasure. Current Archaeology, 361. https://archaeology.co.uk/articles/features/the-herefordshire-viking-hoard.htm.
Hunt, T. (2021). The Radical Potter: Josiah Wedgwood and the Transformation of Britain. London, UK: Penguin.
Hutter, M. (2015). The rise of the joyful economy: Artistic invention and economic growth from Brunelleschi to Murakami. Routledge.
Hutter, M. and Stark, D. (2015). Pragmatist perspectives on valuation: An introduction. Moments of valuation: Exploring sites of dissonance. Oxford University Press.
IADAA (International Association of Dealers in Ancient Art. (n.d.). FAQ. https://iadaa.org/imprint/faq/.
IBA (International Bar Association). (2021). Contested Histories in Public Spaces Principles, Processes, Best Practice. https://www.ibanet.org/Contested-histories.
ICCROM-UNESCO International Storage Survey (2011). Summary of Results. www.iccrom.org/wp-content/uploads/RE-ORG-StorageSurveyResults_English.pdf. Accessed 15 February 2022.
ICOMOS. (1982). Burra Charter. http://portal.iphan.gov.br/uploads/ckfinder/arquivos/The-Burra-Charter-2013-Adopted-31_10_2013.pdf.
ICOMOS. (1987). Washington Charter. https://www.icomos.org/charters/towns_e.pdf.
ICOMOS. (1994). The Nara Document on Authenticity. https://www.icomos.org/charters/nara-.
ICOMOS. (1996). Declaration of San Antonio. https://www.icomos.org/en/resources/charters-and-texts/179-articles-en-francais/ressources/charters-and-standards/188-the-declaration-of-san-antonio.
ITV (4 November 2021). 18 sites saved as Historic England reveals North East heritage locations at risk. https://www.itv.com/news/tyne-tees/2021-11-04/18-sites-saved-as-historic-england-reveals-north-east-heritage-locations-at-risk.
Jackson, S. (2018). London Mithraeum: Reimagining the famous Roman temple. Current Archaeology, 334. https://archaeology.co.uk/articles/london-mithraeum-reimagining-the-famous-roman-temple.htm. Accessed 14 February 2022.
Jaffry, S. and Apostolakis, A. (2011). Evaluating individual preferences for the British Museum. Journal of Cultural Economics, 35, 49–75.
Johnston, R.J., Boyle, K.J., Adamowicz, W., Bennett, J., Brouwer, R., Cameron, T.A., Hanemann, W. M., Hanley, N., Ryan, M., Scarpa, R., Tourangeau, R. and Vossler, C.A. (2017). Contemporary Guidance for Stated Preference Studies. Association of Environmental and Resource Economists.
Kant, I. (1987). Critique of Judgment. Hackett Publishing.
Kasser, T. and Ryan, R.M. (1996). Further examining the American dream: Differential correlates of intrinsic and extrinsic goals. Personality and Social Psychology Bulletin, 22, 80–87.
Kaszynska, P. (2017). The cultural value scoping project. London: AHRC, PHF and KCL. https://www.ukri.org/wp-content/uploads/2021/11/AHRC-291121-AHRCCulturalValueScopingProjectReport.pdf.
Kaszynska, P. (2020). Cultural value and economic value in arts and culture. In Teaching Cultural Economics. Bille, T., Mignosa, A. and Towse, R. (Eds.). Edward Elgar Publishing.
Kaszynska, P. (2021). From calculation to deliberation: the contemporaneity of Dewey. Culture, Theory and Critique, 62(1–2), 154–166.
Kaszynska, P. (2022). Value, design, neoliberalisation: How valuation can be performed through design. [Manuscript submitted for publication]. University of the Arts London.
Keat, R. (1999). Commodification of culture. In Culture and Economy: After the Cultural Turn. Ray, L. and S Sayers, S. (Eds.). London: Sage.
Kelsey, T., & Kenny, M. (2021). Townscapes: the value of social infrastructure. The Bennett Institute for Public Policy. University of Cambridge. https://www. bennettinstitute. cam. ac. uk/media/uploads/files/Townscapes_The_value_of_infrastructure. pdf.
Kenter, J.O. (2016). Ecosystem Assessment: Deliberative and non-monetary valuation
methods. In Handbook of Ecosystem Services. Haines-Young, R., Potschin, M., Fish, R., Turner, R.K. (Eds). Routledge Handbook Series. Routledge.
Kenter, J.O., Hyde, T., Christie, M. and Fazey, I. (2011). The importance of deliberation in valuing ecosystem services in developing countries—evidence from the Solomon Islands. Global Environmental Change, 21(2), 505–521.
Kenter, J.O., Bryce, R., Christie, M., Cooper, N., Hockley, N., Irvine, K. N., … and Watson, V. (2016). Shared values and deliberative valuation: Future directions. Ecosystem services, 21, 358–371.
Kelsey, T. and M. Kenny (2021). Townscapes: The Value of Social Infrastructure. Bennett Institute for Public Policy. https://www.bennettinstitute.cam.ac.uk/publications/social-infrastructure/.
Kim, H., Oh, C.-O., Lee, S. and Lee, S. (2018). Assessing the economic values of World Heritage Sites and the effects of perceived authenticity on their values. International Journal of Tourism Research, 20, 126–136.
Kim, S.S., Wong, K.K.F. and Cho, M. (2007). Assessing the economic value of a world heritage site and willingness-to-pay determinants: A case of Changdeok Palace. Tourism Management, 28, 317–322.
Kimberlee R., Bertotti M., Dayson C., Asthana S., Polley M., Burns L., Tierney S. and Husk, K. [On behalf of the NASP Academic Partners Collaborative]. (2022). The economic impact of social prescribing. London: National Academy for Social Prescribing.
Kinghorn, N. and Willis, K. (2007). Estimating visitor preferences for different art gallery layouts using a choice experiment. Museum Management and Curatorship, 22(1), 43–58.
Kinghorn, N. and Willis, K. (2008). Measuring museum visitor preferences towards opportunities for developing social capital: An application of a choice experiment to the Discovery Museum. International Journal of Heritage Studies, 14(6), 555–572.
Kinghorn, N. and Willis, K. (2008). Valuing the components of an archaeological site: An application of Choice Experiment to Vindolanda, Hadrian’s Wall. Journal of Cultural Heritage, 9, 117–124.
Kjellberg, H., Mallard, A., Arjaliès, D.-L., Aspers, P. (2013). Valuation Studies? Our Collective Two Cents, 1(1), 11–30
Klamer, A. (Ed.). (1996). The value of culture: on the relationship between economics and arts. Amsterdam: Amsterdam University Press.
Klamer, A. (2002). Accounting for Social and Cultural Values. October 2002. De Economist, 150(4), 453–473.
Klamer, A. (2017). Doing the Right Thing: A Value Based Economy. Ubiquity Press.
Klinenberg, E. (2020). Palaces for the People. New York: Vintage Books.
Kling, R.W., Revier, C.F. and Sable, K. (2004). Estimating the public good value of preserving a local historic landmark: The role of non-substitutability and citizen information. Urban Studies, 41(10), 2025–2041.
Knight, M. (2012). Must Farm: Must Read. http://www.mustfarm.com/wp/wp-content/uploads/MustRead-June2012.pdf.
Kudrna L., Oyebode O., Quinn L., Atkinson S. and Stewart-Brown S. (2022). Investigating the relationships between individual and place-based community wellbeing in the Understanding Society survey and qualitative interviews, What Works Centre for Wellbeing.
Lawton, R., Fujiwara, D., Mourato, S., Bakhshi, H., Lagarde, A. and Davies, J. (2018). The Economic Value of Heritage: A Benefit Transfer Study. Arts and Humanities Research Council.
Lawton, R.N., Fujiwara, D., Arber, M., Maguire, H., Malde, J., O’Donovan, P., Lyons, A. and Atkinson, G. (2020). DCMS Rapid Evidence Assessment: Culture and Heritage Valuation Studies—Technical Report. Department for Digital Culture, Media and Sport. https://assets.publishing.service.gov.uk/government/uploads/system/uploads/attachment_data/file/955142/REA_culture_heritage_value_Simetrica.pdf.
Lawton, R., Fujiwara, D., Mourato, S., Bakhshi, H., Lagarde, A., and Davies, J. (2021). The economic value of heritage in England: A benefit transfer study. City, Culture and Society, 100417. https://doi.org/10.1016/j.ccs.2021.100417.
Lawton, R.N., Fujiwara, D., Arber, M. and Lagarde, A. (2022). Local Museums Benefit Transfer Report, 108. Arts Council England. https://www.artscouncil.org.uk/sites/default/files/download-file/Local%20Museums%20Report.pdf.
Lazrak, F., Nijkamp, P., Rietveld, P. and Rouwendal, J. (2014). The market value of cultural heritage in urban areas: An application of spatial hedonic pricing. Journal of Geographical Systems, 16, 89–114.
Leavis, F.R. (2013). The Two Cultures?. Cambridge University Press.
Leemans, R. and De Groot, R.S. (2003). Millennium Ecosystem Assessment: Ecosystems and human well-being: a framework for assessment. https://www.millenniumassessment.org/documents/document.301.aspx.pdf.
Leivers, M. (2021). The Army Basing Programme, Stonehenge and the Emergence of the Sacred Landscape of Wessex, Internet Archaeology, 56.
Lewis, C. (2022). Heritage at Risk, volunteering and wellbeing. In Historic England Research: Wellbeing and Heritage Special, 14–24 https://historicengland.org.uk/images-books/publications/historic-england-research-20/he-research-20/.
Lichfields. (2018). Risky Business: Investing in Heritage At Risk. https://lichfields.uk/media/3872/risky-business_investing-in-heritage-at-risk.pdf.
Lienhoop, N. and MacMillan, D. (2007). Valuing wilderness in Iceland: estimation of WTA and WTP using the market stall approach to contingent valuation. Land use policy, 24(1), 289–295.
Lourenco-Gomes, L., Pinto, L.M.C. and Rebelo, J.F. (2014). Visitors’ preferences for preserving the attributes of a world heritage site. Journal of Cultural Heritage, 15, 64–67.
Macdonald, S. and Morgan, J. (2018). ‘What Not to Collect? Post-Connoisseurial Dystopia and the Profusion of Things’. In Curatopia: Museums and the Future of Curatorship. Schorch, P. and McCarthy, C. (Eds.). 29–43. Manchester: Manchester University Press.
Macdonald, S., Morgan, J., and Fredheim, H., (2020). Too many things to keep for the future? In In Heritage Futures: Comparative Approaches to natural and Cultural Heritage Practices. (Eds. R. Harrison, C. DeSilvey, C.).
Macknight, V. and Fabien Medvecky, F. (2021). ‘It’s Not Like Any Survey I’ve Ever Seen before’: Discrete Choice Experiments As a Valuation Technology. Valuation Studies. 8(1), 7–31. https://doi.org/10.3384/VS.2001-5992.2021.8.1.7-31.
MacLennan, S., Stead, I. and Little, A. (2021). Wellbeing Guidance for Appraisal: Supplementary Green Book Guidance. HM Government. https://assets.publishing.service.gov.uk/government/uploads/system/uploads/attachment_data/file/1005388/Wellbeing_guidance_for_appraisal_-_supplementary_Green_Book_guidance.pdf
Maddison, D. and Foster, T. (2003). Valuing congestion costs in the British Museum. 55(1), 173–190.
Maddison, D. and Mourato, S. (2001). Valuing different road options for Stonehenge. Conservation and Management of Archaeological Sites, 4(4), 203–212.
Maddison, D. and Day, B. (2015). Improving Cost Benefit Analysis Guidance: A Report to the Natural Capital Committee. https://assets.publishing.service.gov.uk/government/uploads/system/uploads/attachment_data/file/517027/ncc-research-improving-cost-benefit-guidance-final-report.pdf.
Magdin, R. and Lesh, J. (2021). Exploring emotional attachments to historic places: bridging concept, practice and method. In People-Centred Methodologies for Heritage Conservation: Exploring Emotional Attachments to Historic Urban Places. Series: Critical studies in heritage, emotion and affect. Madgin, R. and Lesh, J. (Eds.). Routledge, 1–15.
Mak, H.W., Coulter, R. and Fancourt, D. (2020). Does arts and cultural engagement vary geographically? Evidence from the UK household longitudinal study. Public Health, 185, 119–126.
Mak, H.W., Coulter R. and Fancourt D. (2021). Associations between community cultural engagement and life satisfaction, mental distress and mental health functioning using data from the UK Household Longitudinal Study (UKHLS): are associations moderated by area deprivation? BMJ Open, 11, 045512.
Martin, F. (1994). Determining the size of museum subsidies. Journal of Cultural Economics, 18(4), 255–270.
Mary Rose Trust. (2020). Annual Review 2020. https://maryrose.org/annual-reports/.
Mary Rose Trust. (2021). Annual Review 2021. https://maryrose.org/annual-reports/.
Matrix Knowledge Group. (2010). CASE programme: Understanding the value of engagement in culture and sport. DCMS. https://assets.publishing.service.gov.uk/government/uploads/system/uploads/attachment_data/file/88449/CASE-value-summary-report-July10.pdf.
Marx, K. (1969). Capital A Critique of Political Economy. Volume I Book One: The Process of Production of Capital.
Mattelmäki, T., Brandt, E. and Vaajakallio, K. (2011). On designing open-ended interpretations for collaborative design exploration. CoDesign, 7(2), 79–93.
Matthiesen, H., Eriksen, A.M., Hollesen, J. and Collins, M. (2021). Bone degradation at five Arctic archaeological sites: Quantifying the importance of burial environment and bone characteristics. Journal of Archaeological Science, 125, 1–9.
May, S. (2020). Heritage, endangerment and participation: alternative futures in the Lake District, International Journal of Heritage Studies, 26(1), 71–86.
MCA (Marine and Coastguard Agency. (n.d.). SS Richard Montgomery. https://assets.publishing.service.gov.uk/government/uploads/system/uploads/attachment_data/file/850374/SS_Richard_Montgomery.pdf.
McCarthy, K.F., Ondaatje, E.H., Zakaras, L. and Brooks, A. (2001). Gifts of the muse: Reframing the debate about the benefits of the arts. Rand Corporation.
McCloskey, D.N. (1996). Keynes was a sophist, and a good thing, too. Eastern Economic Journal, 22(2), 231–234.
McCloskey, D.N. (2016). Bourgeois equality: How ideas, not capital or institutions, enriched the world. University of Chicago Press.
Melstrom, R.T. (2014). Valuing historic battlefields: an application of the travel cost method to three American Civil War battlefields. Journal of Cultural Economy, 38, 223–236.
Merciu, F.-C., Petrisor, A.-I. and Merciu, G.L. (2021). Economic valuation of cultural heritage using the travel cost method: The historical centre of the Municipality of Bucharest as a case study. Heritage, 4, 2356–2376.
Meyrick, J. Barnett, T., Phiddian, R. (2018). The conferral of value: the role of reporting processes in the assessment of culture. Media International Australia. https://journals.sagepub.com/doi/full/10.1177/1329878X18798704.
Michalski, S. (September 2008). Social discount rate: modelling collection value to future generations, and understanding the difference between short-term and long-term preservation actions. In ICOM-CC 15th Triennial Conference New Delhi Preprints. Paris: ICOM. 751–768).
Myerscough, J. (1988). The economic importance of the arts in Britain. Policy Studies Institute.
Millennium Ecosystem Assessment. (2005). Ecosystems and Human Well-being. Synthesis. https://www.millenniumassessment.org/documents/document.356.aspx.pdf
Miller, R. Poli, R., Rossel, P., … and Tuomi, I. (2018). Transforming the Future: Anticipation in the 21st Century. Routledge/UNESCO.
Mishler, E.G. (1999). Storylines. Craftartists’ Narratives of Identity. Cambridge, MA: Harvard University Press.
Mohr, J., Bail, C.A., Frye, M. et al. (2020). Measuring culture. New York: Columbia University Press.
Morey, E. and Rossmann, K.G. (2003). Using stated-preference questions to investigate variations in willingness to pay for preserving marble monuments: Classic heterogeneity, random parameters, and mixture models. Journal of Cultural Economics, 27, 215–229.
Morris, S. (4 September 2015). Diver jailed for fraudulently selling three cannon found in UK waters, The Guardian. https://www.theguardian.com/uk-news/2015/sep/04/diver-jailed-fraudulently-selling-three-cannon-found-uk-waters-vincent-woolsgrove.
Mokyr, J. (2002). Gifts of Athena: Historical Origins of the Knowledge Economy. Princeton, NJ and Oxford, UK: Princeton University Press.
Mokyr, J. (2016). A Culture of Growth. Princeton. NJ and Oxford, UK: Princeton University Press.
Monckton, L., Bishop, B., Souza, A. and Noor, A. (2022). Enriching the List, Enriching lives. In Historic England Research: Wellbeing and Heritage Special, 31–39. https://historicengland.org.uk/images-books/publications/historic-england-research-20/he-research-20/.
Morse‐Jones, S., Luisetti, T., Turner, R.K. and Fisher, B. (2011). Ecosystem valuation: some principles and a partial application. Environmetrics, 22(5), 675–685.
Mulgan, G., Breckon, J., Tarrega, M., Bakhshi, H., Davies, J., Khan, H. and Finnis, A. (2019). Public value: how can it be measured, managed and grown?. https://media.nesta.org.uk/documents/Public_Value_WEB.pdf (accessed 11th Dec 2021)
Mughal, R., Thomson, L.J., Daykin, N. and Chatterjee, H.J. (2022). Rapid Evidence Review of Community Engagement and Resources in the UK during the COVID-19 Pandemic: How Can Community Assets Redress Health Inequities?. International Journal of Environmental Research and Public Health, 19(7), 4086.
Muniesa, F. (2011). A flank movement in the understanding of valuation. The Sociological Review, 59(2), 24–38.
Museums Association. (2018). Southend council scraps seafront museum due to rising costs. https://www.museumsassociation.org/museums-journal/news/2018/10/24102018-southend-council-scraps-seafront-museum/#.
Nadkarni, R.R. and Puthuvayi, B. (2020). A comprehensive literature review of Multi-Criteria Decision Making methods in heritage buildings. Journal of Building Engineering, 32, 101814.
Naess, A. (1980). Environmental ethics and Spinoza’s ethics. Comments on Genevieve Lloyd’s article. Inquiry, 23(3), 313–325.
Narwold, A.J. (2008). Estimating the value of the historical designation externality. International Journal of Housing Markets and Analysis, 1(3), 288–295.
Naess, A. (1989). Ecology, Community, and Lifestyle: Outline of an Ecosophy. Cambridge University Press.
National Heritage Science Forum. (2018). Strategic Framework for Heritage Science in the UK 2018–2023. https://www.heritagescienceforum.org.uk/documents/NHSF_StrategicFramework-FINAL_Web.pdf. Accessed 18 March 2022.
National Highways. (2022). Benefits. https://nationalhighways.co.uk/our-work/a303-stonehenge/benefits/.
Needham, K. and Hanley, N. (2020). Prior knowledge, familiarity and stated policy consequentiality in contingent valuation. Journal of Environmental Economics and Policy, 9(1), 1–20. https://doi.org/10.1080/21606544.2019.1611481.
NHS. (National Historic Ships). (2022). Heritage Harbour Project—South West. https://www.nationalhistoricships.org.uk/page/heritage-harbour-project-south-west.
Nijkamp, P. and Riganti, P. (2016). Valuing urban cultural heritage. In Cultural tourism and sustainable local development. Routledge. 75–90.
Norberg-Schulz, C. (2019). Genius loci: towards a phenomenology of architecture (1979). Historic Cities: Issues in Urban Conservation, 8, 31.
Nubian, J. (2022). About Us. https://nubianjak.com/home/
Núñez Jareño, S.J., van Helden, D.P., Mirkes, E.M., Tyukin, I.Y., Allison, P.M. (2021). Learning from Scarce Information: Using Synthetic Data to Classify Roman Fine Ware Pottery. Entropy, 23, 1140. https://doi.org/10.3390/e23091140.
Nussbaum, M. (2006). Frontiers of Justice: Disability, Nationality, Species Membership. Cambridge, MA: Harvard University Press.
Nussbaum, M. (2011). Creating Capabilities. Cambridge, MA: Harvard University Press.
Nwonka, C.J. and Adams, N. (2021). Managing Diversity in the Cultural and Creative Industries. London: Routledge.
O’Brien, D. (2010). Measuring the value of culture: A report to the Department for Culture, Media and Sport. DCMS. https://assets.publishing.service.gov.uk/government/uploads/system/uploads/attachment_data/file/77933/measuring-the-value-culture-report.pdf.
O’Brien, D. (2016). What price evidence? The ethics of office and the ethics of social science in British cultural policy. Journal of Cultural Economy, 9(2), 127–140.
O’Brien, D. (2017). Culture as a vocation: sociology of career in cultural management. International Journal of Cultural Policy, 23(4), 525–526.
OECD. (2019). The Economy of Well-being Creating opportunities for people’s well-being and economic growth. SDD WORKING PAPER 102. https://www.oecd.org/officialdocuments/publicdisplaydocumentpdf/?cote=SDD/DOC(2019)2anddocLanguage=En
ONS. (n.d.). PHQ and GAD Instruction Manual. https://www.ons.org/sites/default/files/PHQandGAD7_InstructionManual.pdf.
Pagiola, S. (2001). Valuing the Benefits of investments in cultural heritage: The historic core of split. In paper presented at The International Conference on Economic Valuation of Cultural Heritage, Cagliari, 19–20 October 2001.
Pahl, K. (2014). Materializing literacies in communities: The uses of literacy revisited. Bloomsbury Publishing.
PAS. (2012a). Penannular Ring, Object ID: LANCUM-80A136. https://finds.org.uk/database/artefacts/record/id/460213
PAS. (2012b). A memorandum on the definition of ‘value’ as understood and practiced by the Treasure Valuation Committee. https://finds.org.uk/treasure/advice/definition-of-value.
Pelenc, J., Ballet, J. and Dedeurwaerdere, T. (2015). Weak sustainability versus strong sustainability. Brief for GSDR United Nations.
Pennington, A., Jones, R., Bagnall, A.-M., South, J. and Corcoran R. (2019). The impact of historic places and assets on community wellbeing—a scoping review. London: What Works Centre for Wellbeing.
Peterson, L.G. (2003). A primer on nonmarket valuation. Champ, P.A., Boyle, K.J. and Brown, T.C. (Eds.). Volume 3, 72–82. Dordrecht: Kluwer Academic Publishers.
Piketty, T. (2013). Capital in the 21st Century. Cambridge MA: Harvard University Press.
Pocobelli, D.P., Boehm, J., Bryan, P., Still, J. and Grau-Bové, J. (2018). BIM for heritage science: a review. Heritage Science, 6, 30. https://doi.org/10.1186/s40494-018-0191-4.
Pollicino, M. and Maddison, D. (2001). Valuing the benefits of cleaning Lincoln Cathedral. Journal of Cultural Economics, 25(2), 131–148.
Poor, P.J. and Smith, J.M. (2004). Travel cost of a cultural heritage site: The case of historic St Mary’s City of Maryland. Journal of Cultural Economics, 28(3), 217–229.
Potschin, M., Haines-Young, R., Fish, R. and Turner, R. K. (Eds.). (2016). Routledge Handbook of Ecosystem Services. Routledge.
Powe, N. and Willis, K. (1996). Benefits received by visitors to heritage sites: A case study of Warkworth Castle. Leisure Studies, 15, 259–275.
Pung, C., Clarke, A. and Patten, L. (2004). Measuring the economic impact of the British Library. New Review of Academic Librarianship, 10(1), 79–102.
PWC (2007). The Costs and Benefits of World Heritage Site Status in the UK Full Report. DCMS. https://assets.publishing.service.gov.uk/government/uploads/system/uploads/attachment_data/file/78452/PwC_fullreport.pdf.
Rawls. J. (1999). A Theory of Justice. Harvard University Press.
Raworth, K. (2017). Doughnut Economics: Seven Ways to Think Like a 21st-Century Economist.
Reilly, S., Nolan, C., & Monckton, L. (2018). Wellbeing and the historic environment. Threads, Issues and Opportunities for the Historic Environment. Historic England. https://historicengland.org.uk/images-books/publications/wellbeing-and-the-historic-environment/wellbeing-and-historic-environment/
Reus-Smit, C. (2018). On Cultural Diversity. Cambridge University Press.
Riganti, P. (2017). Smart cities and heritage conservation: developing a smart heritage agenda for sustainable inclusive communities. ArchNet-IJAR, 11(3), 16–27.
Riganti, P. (2022). Embedding Effects in Contingent Valuation Applications to Cultural Capital: Does the Nature of the Goods Matter?. Sustainability, 14(9), 5685.
Riganti, P. and Nijkamp, P. (2004). Valuing cultural heritage benefits to urban and regional development. 44th Congress of the European Regional Science Association: “Regions and Fiscal Federalism”, 25–29 August 2004, Porto, Portugal, European Regional Science Association (ERSA), Louvain-la-Neuve. https://www.econstor.eu/bitstream/10419/117122/1/ERSA2004_314.pdf.
Riganti, P. and Nijkamp, P. (2006). The value of urban cultural heritage: An intelligent Environment Approach. Studies in Regional Science, 36(2), 451–469.
Riganti, P. and Throsby, D. (2021). Editors’ introduction: Recent developments in urban heritage valuation: Concepts, methods and policy application. City, Culture and Society, 26, 100414.
Rizzo, I. and Throsby, D. (2006). Cultural heritage: economic analysis and public policy. Handbook of the Economics of Art and Culture, 1, 983–1016.
Roberts, L., Wadell, H. and Birch, A. (2021). Social Prescribing and the potential of Historic England’s local delivery An SQW report to Historic England. https://historicengland.org.uk/images-books/publications/social-prescribing-potential-historic-england-local-delivery/social-prescribing/
Rogers, A.P. (2019). Chapter 12 Values and Relationships between Tangible and Intangible Dimensions of Heritage Place in Values. In Heritage Management: Emerging Approaches and Research Directions. Avrami, E., Macdonald, S., Mason, R. and Myers, D. (Eds.).
Rolfe, J. and Windle, J. (2003). Valuing the Protection of Aboriginal Cultural Heritage Sites. The Economic Record, 79, Special Issue, S85–S95.
Rosato, P., Alberini, A., Zanatta, V. and Breil, M. (2010). Redeveloping derelict and underused historic city areas: Evidence from a survey of real estate developers. Journal of Environmental Planning and Management, 53(2), 257–281.
Rossi, A. (1984). The architecture of the City. MIT press.
Rouwendal, J. and Boter, J. (2009). Assessing the value of museums with a combined discrete choice/count data model. Applied Economics, 41, 1417–1436.
Ruijgrok, E.C.M. (2006). The three economic values of cultural heritage: A case study in the Netherlands. Journal of Cultural Heritage, 7, 206–213.
Saarikoski, H. and Mustajoki, J. (2021). Valuation through deliberation-Citizens’ panels on peatland ecosystem services in Finland. Ecological Economics, 183, 106955.
Sagger, H., Philips, J. and Haque, M. (2021). Valuing Culture and Heritage Capital: A framework towards informing decision making. DCMS. https://www. gov. uk/government/publications/valuing-culture-and-heritage-capital-a-framework-towards-decision-making/valuing-culture-and-heritagecapital-a-framework-towards-informing-decision-making. Accessed 6 August 2021.
Sagoff, M. (1998) Aggregation and deliberation in valuing environmental public goods: a look beyond
contingent pricing. Ecological Economics, 24, 213–230.
Sandel, M.J. (2012). What Money Can’t Buy: The Moral Limits of Markets. Macmillan.
Sandford, R., & Cassar, M. (2020). Heritages of futures thinking: Strategic foresight and critical futures. In Cultural Heritage and the Future (pp. 245-263). Routledge.
Santagata, W. and Signorello, G. (2000). Contingent valuation of a cultural public good and policy design: The case of “Napoli Musei Aperti”. Journal of Cultural Economics, 24, 181–204.
Santos, D., Sousa, H.S., Cabaleiro, M. and Branco, J.M. (2022). HBIM Application in Historic Timber Structures: A Systematic Review. International Journal of Architectural Heritage.
DOI: 10.1080/15583058.2022.2034071
Santos-Martín, F., Kelemen, E., García-Llorente, M., Jacobs, S., Oteros-Rozas, E., Barton, D. N., … and Martín-López, B. (2017). 4.2. Socio-cultural valuation approaches. Mapping ecosystem services, 102.
Sanz, J.A., Herrero, L.C., Bedate, A.M. (2003). Contingent valuation and semiparametric methods: A case study of the National Museum of Sculpture in Valladolid, Spain. Journal of Cultural Economics, 27, 241–257.
Sardaro, R., La Sala, P., De Pascale, G. and Faccilongo, N. (2021). The conservation of cultural heritage in rural areas: Stakeholder preferences regarding historical rural buildings in Apulia, southern Italy. Land Use Policy, 109(105662), 1–16.
Savage, M. and Bennett, T. (2005). Editors’ introduction to Cultural capital and social inequality. The British Journal of Sociology, 56(1), 1–12.
Schaeffer, P.V. and Millerik, C.A. (1991). The impact of historic district designation on the property value: An empirical study. Economic Development Quarterly, 5(4), 301–312.
Shiller, R.J. (2019). Narrative economics. Princeton University Press.
Schumacher, E.F. (2011). Small is beautiful: A study of economics as if people mattered. Random House.
Selwood, S. (2002). The politics of data collection: Gathering, analysing and using data about the subsidised cultural sector in England. Cultural trends, 12(47), 13–84.
Sen, A. (1979). Equality of What?. The Tanner Lecture on Human Value.
Shiva, V. (2016). Staying Alive: Women, Ecology and Development. North Atlantic Books.
Singh, J.P. (Ed) (2020). Cultural Values in Political Economy. Stanford University Press.
Simon, H. (1997). Administrative Behavior. 4th Edition, New York: Free Press.
Smith, A. (2008). The Wealth of Nations. Oxford, UK: Oxford University Press.
Smith, K.B. (2002). Typologies, taxonomies, and the benefits of policy classification. Policy Studies Journal, 30(3), 379–395.
Snowball, J. (2010). Measuring the Value of Culture: Methods and Examples in Cultural Economics. Berlin and Heidelberg: Springer-Verlag.
Sofaer, J., Davenport, B., Stig Sørensen, M.L., Gallou, E. and Uzzell, D. (2021). Heritage sites, value and wellbeing: learning from the COVID-19 pandemic in England. International Journal of Heritage Studies, 27(11), 1117–1132.
Spash, C.L. (1997). Ethics and environmental attitudes with implications for economic valuation. Journal of Environmental Management, 50(4), 403–416.
Spash, C.L. (2008a). Deliberative monetary valuation and the evidence for a new value theory. Land Economics, 84(3), 469–488.
Spash, C L. (2008b). Contingent valuation design and data treatment: If you can’t shoot the messenger, change the message. Environment and Planning C: Government and Policy, 26(1), 34–53.
Stark, D. (2009). For a Sociology of Worth. Columbia University and the Santa Fe Institute. https://citeseerx.ist.psu.edu/viewdoc/download?doi=10.1.1.138.7608andrep=rep1andtype=pdf.
Stern, N. (2007). The Economics of Climate Change: The Stern Review. Cambridge University Press.
Stevenson, D. (2013). Reaching a ‘legitimate’ value? A contingent valuation study of the National Galleries of Scotland. Museum Management and Curatorship, 28(4), 377–393.
Stiglitz, J., Sen, A., Fitoussi, J.-P. (2009). Report by the Commission on the Measurement of Economic Performance and Social Progress. https://ec.europa.eu/eurostat/documents/8131721/8131772/Stiglitz-Sen-Fitoussi-Commission-report.pdf.
Strlič, M., Thickett, D., Taylor, J. and Cassar, M. (2013). Damage functions in heritage science. Studies in Conservation, 58(2), 80–87.
Swift, G. (1983). Waterland. New York: Heinemann.
Tengberg, A., Fredholm, S., Eliasson, I., Knez, I., Saltzman, K. and Wetterberg, O. (2012). Cultural ecosystem services provided by landscapes: Assessment of heritage values and identity. Ecosystem Services, 2, 14–26.
Thompson, L.J. and Chatterjee, H.J. (2013). UCL Museums Wellbeing Toolkit. London: UCL. https://www.ucl.ac.uk/culture/sites/culture/files/ucl_museum_wellbeing_measures_toolkit_sept2013.pdf.
Throsby, D. (1994). The production and consumption of the arts: A view of cultural economics. Journal of Economic Literature, 32(1), 1–29.
Throsby, D. (1999). Cultural Capital. Journal of cultural economics, 23(1), 3–12.
Throsby, D. (2001). Economics and Culture. Cambridge University Press.
Throsby, D. (2003a). Determining the value of cultural goods: How much (or how little) does contingent valuation tell us?. Journal of Cultural Economics, 27(3), 275–285.
Throsby, D. (2003b). Sustainability in the conservation of the built environment: an economist’s perspective. Managing change: sustainable approaches to the conservation of the built environment, 3–10.
Throsby, C.D. (2005). On the sustainability of cultural capital, Volume 510. Sydney: Macquarie University, Department of Economics.
Throsby, D., Zednik, A. and Araña, J.E. (2021). Public preferences for heritage conservation strategies: A choice modelling approach. Journal of Cultural Economics, 45, 333–358.
Tierney, S., Cartwright, L., Akinyemi, O., Carder-Gilbert, H, Burns, L., Dayson, C., Chatterjee, H. [On behalf of the NASP Academic Partners Collaborative]. (2022). What does the evidence tell us about accessibility of social prescribing schemes in England to people from black and ethnic minority backgrounds?. London: National ASP
20th Century Society (2021). Buildings At Risk.
https://c20society.org.uk/buildings-at-risk.
Tolstoy, L. (1995). What is Art?. Trans. Pevear, R. and Volokhonsky, L. Penguin.
Tourkolias, C., Skiada, T., Mirasgedis, S. and Diakoulaki, D. (2015). Application of the travel cost method for the valuation of the Poseidon temple in Sounio, Greece. Journal of Cultural Heritage, 16, 567–574.
Trischler, J., Dietrich, T. and Rundle-Thiele, S. (2019). Co-design: from expert-to user-driven ideas in public service design. Public Management Review, 21(11), 1595–1619.
Tuan, T.H. and Navrud, S. (2007). Valuing cultural heritage in developing countries: Comparing and pooling contingent valuation and choice modelling estimates. Environmental and Resource Economics, 38, 51–69.
Tuan, T.H. and Navrud, S. (2008). Capturing the benefits of preserving cultural heritage. Journal of Cultural Heritage, 9, 326–337.
Tuan, T.H., Seenprachawong, U. and Navrud, S. (2009). Comparing cultural heritage values in South East Asia—Possibilities and difficulties in cross-country transfers of economic values. Journal of Cultural Heritage, 10, 9–21.
Turn2Us, (2021). Model of Thriving Report. (with the Bennett Institute of Public Policy).
https://www.bennettinstitute.cam.ac.uk/wp-content/uploads/2020/12/Turn2us_Model_of_Thriving_Report.pdf.
Turner, R.K., Morse‐Jones, S. and Fisher, B. (2010). Ecosystem valuation: a sequential decision support system and quality assessment issues. Annals of the New York Academy of Sciences, 1185(1), 79–101.
Tullie House Museum. (2022). First complete Cumbrian Bronze Age penannular ring takes its place.
Tylor, E.B. (1958). Primitive Culture. Harper.
Taylor, C. (1990). Irreducibly social goods. In Rationality, Individualism and Public Policy, 45–63, Brennan, G. and Walsh, C. (Eds.). Canberra: Centre for Research on Federal Financial Relations, Australian National University.
Taylor, P., Davies, L., Wells, P., Gilbertson, J. and Tayleur, W. (2015). A review of the social impacts of culture and sport. DCMS. http://shura.shu.ac.uk/9596/1/review-social-impacts-culture-sport.pdf.
UKRI. (2021). Funding Opportunity: Scoping Culture and Heritage Capital Research. https://www.ukri.org/opportunity/scoping-culture-and-heritage-capital-research/
Ulke, D., Akhanemhe, R., Steinberg, E. and Greenberg, N. (2022). The legacy of Mars: battlefield archaeology and improved military wellbeing. Journal of Conflict Archaeology.
Ulibarri, C. and Ulibarri, V. (2009). Benefit-transfer valuation of a cultural heritage site: the Petroglyph National Monument. Environment and Development Economics, 15, 39–57.
UN. (2021). System of Economic Ecosystem Accounts DCMS body National Historic Ships are collaborating with the Maritime Heritage Trust to propose designation of ‘heritage harbours’ to ensure skills, industries and assets are protected (NHS 2022).
UNESCO. (1972). Convention, UNESCO Convention on the protection of world, cultural and natural heritage.
UNESCO. (2003). Convention for Safeguarding of the Intangible Cultural Heritage
Intangible Cultural Heritage’ refers to ‘the practices, representations, expressions, knowledge, skills—as well as the instruments, objects, artefacts and cultural spaces associated therewith—that communities, groups and, in some cases, individuals recognize as part of their Cultural Heritage. https://ich.unesco.org/doc/src/15164-EN.pdf.
UNESCO. (2017). Report on the joint World Heritage Centre/ICOMOS Advisory mission to Stonehenge, Avebury and Associated sites (UK), 31 January–3 February 2017. https://whc.unesco.org/en/documents/158727/.
UNESCO. (2021). Biocultural Heritage and Landscapes: Linking Nature and Culture.
Walz, A., Schmidt, K., Ruiz-Frau, A. et al. (2019). Sociocultural valuation of ecosystem services for operational ecosystem management: mapping applications by decision contexts in Europe. Reg Environ Change, 19, 2245–2259.
https://doi.org/10.1007/s10113-019-01506-7.
Vecco, M. (2010). A definition of cultural heritage: From the tangible to the intangible. Journal of Cultural Heritage, 11(3), 321–324.
Velthuis, O. (2013). Talking prices. In Talking Prices. Princeton University Press.
Verbeek, P. (2011). Moralizing Technology: understanding and designing the morality of things. University of Chicago Press.
Vivacity. (2017). Request for quotation: An evaluation of the heritage and economic opportunities presented by the Must Farm archive. https://www.opportunitypeterborough.co.uk/app/uploads/2017/01/2017-01-10-Consultants-Brief-FINAL-1.pdf.
Waller, M., and Kirby, J. (2021). Coastal peat‐beds and peatlands of the southern North Sea: their past, present and future. Biological Reviews, 96(2), 408–432.
Warde, A. (2014). After taste: Culture, consumption and theories of practice. Journal of Consumer Culture, 14(3), 279–303.
Watson, S. and Fredheim, H. (2022). Value from Development-Led Archaeology in the UK: Advancing the Narrative to Reflect Societal Changes. Sustainability 14, 3053.
Wellman, H.P., Austin, R.M., Dagtas, N.D., Moss, M.L., Torben, R.C. and Hofman, C.A. (2020). Archaeological mitogenomes illuminate the historical ecology of sea otters (Enhydra lutris) and the viability of reintroduction, Proc. R. Soc. B. 287: 20202343. https://royalsocietypublishing.org/doi/epdf/10.1098/rspb.2020.2343
Whitehead, J.C. and Finney, S. (2003), Willingness to Pay for Submerged Maritime Cultural Resources. Journal of Cultural Economics, 27(3–4), 231–240.
WHO. (n.d.). Social determinants of health.
https://www.who.int/teams/social-determinants-of-health
Wilde, O. (2014). Lady Windermere’s Fan. A&C Black.
Wilkins, B., Teale, K., Pina-Dacier, M. and Kramer, I. (2021). Deep Time—The search for the past through human and machine learning. DigVentures Report.
https://digventures.com/wp-content/uploads/2022/02/DeepTime_FinalReport_V2.1.pdf.
Williams, R. (1961). The Long Revolution. Chatto and Windus.
Williams, R. (1983). A Vocabulary of Culture and Society. Oxford University Press.
Willis, K. G. (1994). Paying for heritage: What price for Durham Cathedral? Journal of Environmental Planning and Management, 37(3), 267–278.
Willis, K.G. (2002). Iterative bid design in contingent valuation and the estimation of the revenue maximising price for cultural good. Journal of Cultural Economics, 26(4), 307–324.
Willis, K.G. (2009). Assessing visitor preferences in the management of archaeological and heritage attractions: A case study of Hadrian’s Roman Wall. International Journal of Tourism Research, 11, 487–505.
Willis, K.G. and Garrod, G D. (1990). The individual travel cost method and the value of recreation: The case of the Montgomery and Lancaster Canal. Environment and Planning C: Government and Policy, 8, 315–326.
Willis, K.G. and Garrod, G.D. (1991). Valuing open access recreation on inland waterways: On-site recreation surveys and selection effect. Regional Studies, 25(6), 511–524.
Willis, K.G., Snowball, J.D., Wymer, C. and Grisolía. J. (2012). A count data travel cost model of theatre demand using aggregate theatre booking data. Journal of Cultural Economics, 36, 91–112.
Wittgenstein, L. (2010). Philosophical Investigations. John Wiley and Sons.
World Bank. (2021). The Changing Wealth of Nations: Managing Assets for the Future. https://openknowledge.worldbank.org/handle/10986/36400.
Wray, I. (2020). Harnessing Environmental Assets. The Heseltine Institute for Public Policy, Practice and Place, The University of Liverpool.
Youngs, T. and Horner, B. (2019). The Blackdown Hills Area of Outstanding Natural Beauty Case Study: An integrated approach to valuing environmental capital and services (boundaries and linear landscape features), Heritage, natural capital and ecosystem services: case studies. HE and Devon County Council.
Zamenopoulos, T. and Alexiou, K. (2020). Collective design anticipation. Futures, 120, 102563.
Zelizer, V.A. (2010). Economic Lives. In Economic Lives. Princeton University Press.
-
SCBA compares the marginal costs and benefits of investment in culture and heritage to their marginal societal benefits in economic welfare terms (where welfare stands for the wellbeing gains and losses to individuals). ↩
-
This is particularly pertinent in the current context given that the two frameworks used to value cultural assets—the capitals framework and the Total Economic Value (TEV) framework—have divergent views of this. See Chapter 1. ↩
-
Indeed, the main ‘rift’ between the economics on the one hand, and the humanities and other non-scientific disciplines including forms of creative practice on the other—comes from the humanities’ resistance to accept the so-called “Parsonian pact” (Stark, 2009). The ‘pact’ in question presupposes that quantifying value is divorced from understanding qualitative difference and that “moral and philosophical approaches [deal] with values without measurement; simultaneously, management science and economics approaches have provided mathematic tools for measuring value in organisations and markets” (Kjellberg et al., 2013, p. 15). ↩
-
For instance, the fact that notions such as sustainability and inter-generational equity play an important role in the capitals framework may signal a greater cross-dependence and a need for better cross-fertilising across the humanities, heritage science and economics as these concepts are not just operational concepts in economics but also definitional concepts in the humanities, and areas of substantive research in heritage science. ↩
-
This is in line with the expectations set by Sagger et al. (2021), which states: “Initially, the focus of the Culture and Heritage Capital Programme will be on physical assets; however, these physical assets will provide services that enable these traditions and knowledge to continue and, therefore, intangible cultural heritage will be partially evident within the estimates of value provided by the Culture and Heritage Capital Programme.” (p. 6). ↩
-
Indeed, there are some important questions—to be answered in the future—about how the differences between the types of cultural assets, and how the forms of engagement translate into differences in valuation. These differences are likely to be most pronounced between tangible heritage assets (e.g. a historic building) and intangible cultural assets (e.g. performative arts such as music and theatre). ↩
-
Needless to say, adopting the capitals framework, where the stocks endure, raises interesting challenges for art forms such as performing arts. ↩
-
A different way of putting this point is that its mode of delivery is that of “satisficing”, in the sense intended by Herbert Simon (1997), that is, using the available means to come up with satisfactory, even though not globally optimal, answers, accepting that, in decision-making, some but not all approaches, methods and concepts can be used at any given time. ↩
-
This means that asset values can rise or fall discontinuously, but this is a feature not a bug: current asset prices quickly reflect changes in circumstances or expectations that alter the future flow of services to be derived from the assets. This is as true of stock market valuations, for example when corporate fraud is discovered or a new innovation announced, or natural resource deposits when technology changes their demand, as of CHC assets of any kind. ↩
-
In other words, taking into account all externalities. ↩
-
For example, in the CHC domain, a heritage asset may be located in beautiful countryside and the utility from leisure thereby created will be increased by the positive correlation between cultural and natural capital; or human capital may be enhanced by a visit to a gallery. ↩
-
This is not generally done at present. CBAs are applied on a case by case basis—as indeed is appropriate for considering the marginal/incremental changes for which the technique was designed. The usual approach at present, to avoiding double counting in a national accounting context, is to construct a satellite account, which does not articulate with the broader stock-flow accounts but nevertheless gives a comprehensive picture of the economic role of the sector. However, the value for money of public spending and the effectiveness of outcomes could be significantly improved by taking a system or portfolio approach, and recognising the interactions between different types of assets and their associated flows of goods and services. The potential for accelerated returns to scale in significant investments has been pointed out in domains such as infrastructure (e.g. Coyle, 2022). In the CHC domain this is most likely to involve work to identify and measure the correlations between CHC assets, natural capital and human capital. ↩
-
Although it is a debate whether the same considerations do apply to natural capital. See, for instance, Helm, 2015. ↩
-
As a member of the project’s Advisory Group, Prof. Snowball, put it in the comments on the report draft: “I wonder if one should acknowledge, however, that there may be dangers in assigning monetary valuation to cultural heritage capital? The report briefly mentions the link between ‘willingness to pay’ (WTP) (for preservation or increased access) and ‘willingness to accept’ (WTA) (compensation for no preservation or reduced access). Is there a danger that if a valuation is seen as a ‘price’, then some may argue that (as with weak sustainability) people could be compensated for the loss of CHC by being paid money?” ↩
-
Cultural services in this report are used to mean services generated by cultural assets—this use departs from the way the term “cultural services” is used in ecosystem services, where it designates a type of services not specifically linked with CHC assets. ↩
-
This, too, may involve ensuring that the typologies of cultural assets in use (including, for instance, those developed by Heritage Alliance and other sector-specific bodies) are aligned with a categorisation scheme used for the DCMS’s publication in 2021 (Sagger et al., 2021) and an earlier one used for the DCMS Rapid Evidence Assessment (Lawton et al., 2020). Notably, the DCMS REA did not follow a consistent hierarchy, due to its focus on the literature to date and policy priorities, rather than capitals accounting. ↩
-
A similar line of argument in psychology has been developed by, among others, Kasser, who argued that artistic engagement can affect a form of gestalt switch—from a value framework preoccupied with status, income and rewards to one focused on ‘intrinsic values’ (Kasser and Ryan, 1996). ↩
-
The analysis conducted in the Millennium Ecosystem Assessment stresses too that “How well-being and ill-being, or poverty, are expressed and experienced is context- and situation-dependent, reflecting local social and personal factors such as geography, ecology, age, gender, and culture. These concepts are complex and value-laden” (Leemans & De Groot, 2003, p. 71). ↩
-
Also see Santos-Martín et al., (2017). ↩
-
Kenter (2016) explains: ‘Deliberative methods allow people to ponder, debate and negotiate their values, which can inform, moralise and democratise the valuation process. Analytical-deliberative approaches combine deliberative methods with more formal decision-support tools. Interpretive methods help us understand the narratives of places and what they mean to us as individuals and to our communities and culture. Psychological methods can survey the multi-faceted nature of how ecosystem services contribute to human well-being, and can also investigate our deeper held, ‘transcendental’ values” (p. 1). ↩
-
This Openness Method Factsheet provides a useful overview of how specific techniques can be combined. ↩
-
The assumption is also that the values held by individuals are shaped—and shape—the contexts in which individuals are embedded, and that the values held by individuals reflect wider social norms. ↩
-
For instance, deliberative monetary contingent valuation including stakeholders, affected citizens and technical experts has been employed by Gregory et al., (1993), Kenter et al., (2011), Lienhoop and MacMillan (2007), and Spash (2008a; 2008b) in the valuation of environmental resources and conservation management approaches, and Lenaghan (1999) in the health field in a way that is compatible with standard SCBA. ↩
-
Interestingly, in the context of environmental economics, it has been argued that the outcome of engaging people in the process of socio-cultural valuation is that they shift their individualistic and self-regarding preferences to more collective attitudes, thereby showing more regard for environment and nature (Chan et al., 2012). It is, of course, tempting to ask if anything comparable in character can be observed in the context of CHC. ↩
-
This is in response to the challenge of bring economic valuation methodology and scientifically-based estimates together to measure the loss of welfare value, i.e. the counterfactual of not intervening. ↩
-
As Strlič et al. (2013) argue: “Unlike in other domains of science, the reference to unacceptable change implies that a value-based decision needs to be applied to the analytically determinable change, or dose-response function. Since there are a number of values associated with heritage, there can be a number of damage functions describing one and the same physical or chemical process of change.” (p. 80). ↩
-
See also Text Box 9 discussing the considerations arising in relation to ‘letting go’ and ‘adaptive release’. ↩
-
Other examples can include Rievaulx Abbey in Yorkshire owing its survival to an eighteenth-century Romantic ideal of ruinous historic buildings, an aspect of practice that perpetuates today. When the Temple of Mithras was reconstructed in London there was a clear choice to reconstruct the ruin as found, rather than to recreate the original building. ↩
-
Sagger (personal communication) has suggested a preliminary equation approach that might be used to construct illustrative cases for further interrogation. ↩
-
Foresight and speculative approaches suggested in Section 2.3 have much to contribute to these discussions. ↩
-
PI Prof. Penelope Allison, 2019–2023. ↩
-
The 2021 Environmental Discount Rate Review concluded that, from the point of view of The Green Book, no change to the discount rate for environmental impacts was needed. The project team accepts that there is no immediate plan for reviewing discount rates, generally speaking and, therefore, does not recommend a review of discount rates as priority. However, it should be noted that, in the longer term, research should be developed to explore and systematise the grounds for an argument that CHC assets, due to their irreplaceability and potentially increasing value with time (as they become more antique), require a specific set of discount rates. ↩
-
Although detailed comparative research would be required to confirm that the biases in non-market valuation methods are larger than those using market methods. In the case of non-market methods, the DCMS REA (Lawton et al., 2020) does provide a detailed summary of the biases operating on each non-market methodology but does not address biases in market-based methods. ↩
-
The table in Appendix 5 explores the extent to which the existing methods can be applied to cultural and heritage assets within the capitals (stocks and flows) framework, and identifies some aspects of these valuation methodologies which may need to be developed further for them to be successfully incorporated into cultural and heritage capital accounts. Specifically, it sets out some of the known biases and limitations of non-market valuation techniques and considers their implications in the valuation of flows of cultural benefits within a CHC framework. The aim is to aid analysts and practitioners by providing a detailed examination of the strengths and weaknesses of each technique when applied to different categories of cultural asset. ↩
-
In this context it is possible to consider a divergence between the valuation of natural and cultural capital. For instance, it could be argued that the non-use value of marine heritage that will remain submerged will not translate into an option value. ↩
-
This work can be undertaken in parallel with research into socio-cultural valuation, or as part of this work. ↩
-
The non-use value marks the point where natural and cultural capital concepts diverge: the concept on non-use value is not accepted in relation to ecosystem services but the development and path dependencies in cultural economics may present arguments in favour of retaining it for CHC assets. ↩
-
This can be especially useful in cases where the user or non-user group is made up of a high proportion of individuals from lower socio-economic backgrounds, to demonstrate a higher welfare weighted WTP value that is unconstrained by the relatively smaller household budgets of these groups. ↩
-
Unweighted CBA assigns each outcome a value equalling the sum of individual monetary equivalents relative to the status quo and ranks outcomes in the order of these values. ↩
-
Parting with one pound (£1) is a greater sacrifice (and therefore a higher indication of value) for someone on a lower income than for someone on a higher income. The diminishing marginal utility of income states that the value that individuals put on each additional pound they receive or lose is higher for those on lower incomes. Specifically, the law implies that, as income increases, the marginal value of a pound decreases. ↩
-
The HM Treasury Green Book-approved method of dealing with distributional considerations has been criticised and challenged on a number of grounds. For instance, Sen’s Weak Equity Axiom is critical of The Green Book approach to welfare weighting, since it argues for a principle that takes into account the wider aspects of need that people may have above income (Foster and Sen, 1997). Making a broadly related point, both Veblen and Duesenberry argue that the happiness of the individual is not independent of social influence (McCormick, 1983). Consequently, consumption-only welfare weighting can be seen to fail to capture the fuller range of life experiences that drive wellbeing (Fisher, 1956). ↩
-
A forthcoming example is a SP study of public library users commissioned by the DCMS, which collected a larger sample and explored alternative sampling methods for surveying hard-to-reach, digitally excluded groups, on the assumption that those groups may hold values distinct from the wider population, and that their exclusion would lead to an unrepresentative estimate of average values for public libraries (ref). ↩
-
For instance, this could include working class cultural heritage (such as the banners, songs and ceremonial paraphernalia associated with local trade union bodies in ex-industrial towns), or the preferences around contested heritage associated with Britain’s colonial past between different ethnic groups. ↩
-
These intangible elements are not the focus of the current scoping study but can be expected to contribute to the emotional attachment to an asset, which may stem from a sense of belonging and identity, community engagement, dialogue, communal meaning, social contact and a sense of belonging and ownership. These are only partly captured in the ‘non-use’ values that are conceptualised in the TEV framework underlying non-market valuation, which talks about altruistic, bequest and existence values but is currently unable to distinguish how these factors drive non-use values among users and non-users. ↩
-
The terminology varies somewhat in the literature. See, for example, Coyle and Woolard (2009) and references therein. ↩
-
These are discussed at more length in Section 2.3 under the category of socio-cultural valuation. ↩
-
The core focus of the recommendations is thus cultural heritage, in line with the emphasis of the report. This recognises that other types of assets, e.g. performing arts can be targeted through other funding schemes, such as, UKRI CoSTAR’s commitment to funding a new distributed national infrastructure for the creative industries and to provide resources to the screen and performance sectors. Also, where relevant, the recommendations have been cross-referenced to the AHRC’S Heritage Strategy Priority Areas. ↩
-
The extended review of the existing literature concerning the classificatory schemes for cultural assets specifically should include both tangible and intangible assets. This could include future research into expanding asset types, such as digital assets based on literature reviews post-2019 when the DCMS REA (Lawton et al., 2020) finished its search. Due consideration should be paid to the differences between asset types (e.g. a heritage building vis-à-vis performing arts) and how these translate into the characteristics of the flows of services and benefits. ↩
-
Given the complexity of conceptualising CHC benefits in terms of the services they provide, commissioned research should be mixed methods, so that the motivations are elicited in a ‘bottom-up’ way from respondents (for instance, to ensure that they are not merely responding to researcher prompts implicit in the attributes shown in the survey). The use of socio-cultural valuation will be important in this context as well—see the next section. ↩
-
The notions of wellbeing and enabling, central to the capitals approach, have inter-disciplinary resonance and have been identified as fertile ground for future CHC work of a cross- and inter-disciplinary character. See Section 2.2 in this report. ↩
-
Such a review will not only consolidate the area of socio-cultural valuation but can enhance current questionnaire design to better capture emotional motivation as determinants of value. ↩
-
Minority ethnic/cultural groups should be chosen because of the underrepresentation of the cultural values of these groups in the mainstream research in cultural economics and because of the existing research showing the importance of understanding different socio-cultural norms in valuation. ↩
-
Recognising that participatory, deliberative and interpretative valuation approaches are resource- and time-intensive, a way of extrapolating and generalising from examples will have to be proposed on the basis of the pilots. ↩
-
The empirical data collection methodologies proposed will necessarily be conducted in parallel with more qualitative processes given that the nuanced understanding of value required will not be achieved through material science study alone. Therefore, the research into deterioration rates should be combined with the research into services (2.A and 2.B) to facilitate the appreciation of how state and condition may not actually be a primary factor in the value of an asset. ↩
-
See Sagger et al. (2021), pp. 16-17. Also, as mentioned in Chapter 3 of the report, Sagger (personal communication) proposes a use and non-use model to estimate irrecoverable loss. This is in response to the challenge of bring economic valuation methodology and scientifically based estimates together to measure the loss of welfare value, i.e. the counterfactual of not intervening. ↩
-
These could include burial conditions and pre-burial deliberate treatments, marine and coastal assets, changes in condition that are critical to the asset itself, for example, charring, reuse in antiquity or repurposing. From the point of view of the CHC framework, an added challenge is the need to map and predict how the flows of services from a variety of assets will change over time, and how this is linked to the potential flows from an asset in the event of its function and character being transformed. ↩
-
The scoping study has identified 12 units of assessment for three overarching categories of assets (tangible, intangible and in-between). A review of the key literature has mapped SP applications against the four units of assessment referring to tangible assets (historic buildings, historic neighbourhoods, historic urban landscapes, historic towns) to ascertain what valuation challenges have been examined, whether previous research has focused on the stock/flow distinction and if a combination of techniques has been used to assess the economic values of the assets. It has found that research of complex urban structures is particularly lacking. ↩
-
This should include cognitive testing, follow-up quantitative survey questions, and mixed-methods qualitative work in order to better understand the drivers of value and the ways in which these may be sensitive to the mode by which values are elicited. ↩
-
Triangulation will not measure the influence of the biases directly, but will give insights on the expected magnitude of the values obtained through different methods. This will allow researchers to make recommendations as to which method provides more realistic values for different asset types, in a way that builds on the Table outlined in Appendix 4 of the report. ↩
-
This would take the form of a systematic review or through a case study using empirical research from multiple Green Book non-market valuation methods to value the same cultural asset. The initial scoping suggests that the literature would be limited, and that this is an issue that requires focused empirical research. ↩
-
Within SP surveys, this could involve sequentially eliciting values for multiple sites of the same CHC category within the same survey from the same respondent. This would provide statistical evidence of the marginally declining WTP/WTA values that consumers hold for multiple sites, to produce a correction factor that could be applied when aggregating multiple asset values together. This could be replicated for many CHC categories to establish whether this correction factor differs by different types of culture/heritage asset. However, other evidence may be available through revealed behaviour (e.g. multi-trip travel behaviour) or through Big Data, which should be explored by researchers. ↩
-
Neither the DCMS REA (Lawton et al., 2020) nor the scoping exercise found instances in which welfare weighting was pursued in culture and heritage assessment. However, these issues are not identified as an immediate priority, as guidance already exists in the environment sector that is considered to be broadly fit for purposes in the short term. ↩
-
CHC assets requiring empirical research on transferable asset values: Archaeological assets (to include buried and/or undesignated), Ruins, Art engagement, Castles, Stately homes, Industrial heritage (noting the heterogeneity of this category would require more cost- effective innovative valuation approaches), Garden/historic amenities, Religious assets, Digital assets (noting heterogeneity and fast-paced evolution of services in this category), Marine assets. Asset classes that are good candidates for triangulation between market (actual ticket prices) and non-market methods: Cinema, Concert hall, Festival, Music venue, Privately owned historic house with ticketed entry. ↩
-
This involves representatives from the disciplinary formations represented in the scoping study as well as other contributors from fields such as decision theory and implementation science, working with the cultural and heritage sectors as well as AHRC and DCMS. ↩
-
This would provide an opportunity to develop, prototype and test the usefulness of arts-, design- and humanities-based methodologies (e.g. facilitated narrating, interpreting and visualising, alongside the techniques of co-design and participatory design) in the context of decision-making and in ways compatible with The Green Book. ↩
-
Implementations science has become an important area in policy studies, and the sociological analysis of the conditions of policy implementation is a long-established area of research. While not the core of the recommended activities, a review of the barriers and obstacles to successful policy implementation in the cultural sector can support the work of the proposed network. ↩
-
The networking grant will involve key specialists and be organised through a series of workshops/lectures and online programmes to be co-developed with identified stakeholders and led by academic institutions in cooperation with DCMS. ↩
-
This involves stakeholders across different sectors. Bearing in mind that size of organisation is an important factor that ensures small and medium size organisations are included. There is scope for engagement focused on the needs and insights of early career researchers (ECRs), which may in turn feed into collaborations with networks for early career practitioners and DCMS’s residencies scheme. ↩
-
These were the East Kennet Long Barrow and other features at Avebury section. ↩
-
The National Trust, English Heritage (on behalf of the Crown), the Royal Society for the Protection of Birds, the Ministry of Defence, Wiltshire County Council, Wessex Water and many individual farmers and private landowners. ↩