Buying green heating and insulation products: a consumer guide
Published 31 May 2023
Introduction
Watch our short video guide to help you buy green heating and insulation products.
The Competition and Markets Authority (CMA) has produced this guide to help you make decisions when buying and installing ‘green’ heating products (such as heat pumps, solar panels, biomass boilers) and insulation (such as cavity and solid wall, underfloor, roof and loft insulation) for your home. These products can help you to heat your home in an environmentally sustainable and more energy efficient way, reducing your carbon footprint. This guide also sets out a summary of your main rights under consumer protection law.
We have set out the key stages for people buying green heating and insulation products – referred to as the ‘consumer journey’ – below. This guide follows these stages. We recommend familiarising yourself with this guide before buying your product(s), though you can also dip into it as needed during the process.
Throughout this guide we use the term ‘businesses’ to cover all of the different types of businesses or tradespeople that you might come into contact with during the process.


Stage 1: Before you buy
Be clear on what you need. Why are you thinking about buying the product(s)?
Different green heating and insulation products have different features and some work better in certain types of property. For example, heat pumps tend to work more efficiently when a home is well-insulated and solar panels work best on an unshaded roof which receives direct sunlight.
It’s important to know these things early on so you can factor it in to your decision-making to find a suitable product.
Whether you’re making a specific change – such as replacing your old heating system – or thinking about wider home improvements, can also be relevant. For example, it might be less disruptive to install a few products together as part of a home retrofit and more energy efficient in the long-term. It is also helpful to have a budget in mind for how much you can spend.
Key considerations checklist:
-
what is your budget? What products are available within this budget that would meet your needs? Government grants or funding may be available to help you meet some of the costs (we cover this in more detail in stage two)
-
have you considered a ‘whole house’ assessment? While there may be additional costs, if you can afford to, it can be less disruptive and more cost effective overall to carry out home heating and insulation changes in a particular order. For example, upgrading your insulation before installing a heat pump
Do your research to help find the right product(s)
Get impartial information and advice
It’s important to do some research to help you choose the right product for your home, needs and budget and so you are clear on what you are buying. Getting impartial advice and information is a key part of this. There are independent sources of advice which can help you consider your options - we set some of these out below.
Where possible, look at different sources so you can compare products. Consumer advice organisations can be helpful and check if your local Council offers advice or assistance. You might also speak to friends and family with experience of buying these products, to help back-up your research.
You may also wish to use a Retrofit Assessor, who can assess your home and advise on what products/upgrades will be most suitable for your property and save you the most energy.
Businesses that sell and/or install green heating and insulation products can also provide useful information. Don’t be afraid to contact them and ask questions directly. Trustworthy businesses will be happy to answer questions and provide potential customers with the information they need. However, remember that businesses are not independent advisers, so it’s a good idea to fact-check any claims with other sources too. For example, different businesses might recommend different products which can make it difficult to compare options – if this happens, ask the businesses why they are suggesting a certain product.
Will you need anything additional?
For example, in some properties a heat pump may require insulation or larger radiators; solar panels may benefit from battery storage to make the best use of the energy produced (batteries allow you to store surplus energy to use in your home at a later point). Biomass boilers will need a regular supply of fuel, and your property may need damp treatments before any insulation is installed. It’s important to find out about this at an early stage so you can factor it in to your decision. Alternatively, you might not need any additional products – don’t feel obliged or pressured into getting any.
If a business is making a claim – look for evidence to support it
Some businesses might make claims about a product on their website or in other marketing material, for example that a product can save you a certain amount of money on your bills or reduce your carbon footprint by a certain percentage. All businesses should be able to provide evidence to support their claims, and responsible businesses should make sure this is clearly displayed close to the claim and easy to understand.
Any assumptions relating to the claim, for example, about future energy prices, should be clearly explained and referenced to a reputable source.
Remember, these claims might not always apply to your property. If you decide to go ahead with the business, they should explain any such claims and provide you with a projection in writing of any cost saving, energy efficiency or other performance benefits you will get from the product based on an assessment of your property. A home assessment, whether in-person or virtually, can also help ensure that the product is right for your home.
If this doesn’t match what you saw in a claim or what you thought you would get, don’t be afraid to ask the business why. Remember you don’t need to proceed if you aren’t happy.
Fact-check – even if you’re tight for time
Even if you don’t have time to carry out lots of research – for example if your heating system breaks down – choosing the first product or business that you see advertised may not be the best idea. If possible, fact-check any claims that are made. Remember, even if you need to buy something quickly, you’re still entitled to your consumer rights – we set these out in Stage 5.
Key considerations checklist:
-
is the product suitable for your property? For example, do you have the space for it? Does it work with the fabric and insulation of your home?
-
do you have a basic idea of how the product/system works?
-
might you need to buy anything extra for the product to work efficiently? Note this is not always the case
-
do you have the information you need to ensure the product is right for you and performing well? Has the business provided this in writing and have they provided evidence to support it?
-
are there any product specific considerations that you need to be aware of? We have set out some of these out in Stage 5
Sources of advice to help you find the right product(s)
You can find advice to help choose green heating and insulation product(s) for your home, for example at:
England and Wales: Find ways to save energy in your home - GOV.UK (www.gov.uk)
Wales: Home - Nest Wales - nest.gov.wales
Scotland: https://www.homeenergyscotland.org/
Northern Ireland: The Housing Executive - Community (nihe.gov.uk)
There are also various regional advice centres that may be able to assist, for example Energy Advice London
TrustMark - find your local tradesperson can assist you in finding an accredited Retrofit Assessor.
Other sources of independent information on specific products include, for example: Energy Saving Trust (Help and advice for heating your home - Energy Saving Trust) and Which? (Insulation advice guides - Which?)
These sources also provide alternative options to access support for those who might find it difficult to use an online service, including by telephone.
Stage 2: Buying green heating and insulation products
Shop around for a trusted business
A reliable and trustworthy business should treat you fairly and meet their consumer protection law obligations.
Use an accredited business
We recommend using an accredited business that belongs to a certification scheme for green heating and insulation products. Using an accredited business can give you a number of protections, especially if something goes wrong (which we cover in more detail, in Stage 5). The Microgeneration Certification Scheme (MCS) and TrustMark schemes are both endorsed by UK government. Businesses accredited by MCS currently are required to belong to a consumer code (either the Renewable Energy Consumer Code (RECC) or the Home Insulation and Energy Systems Quality Assured Contractors Scheme (HIES)).
Unless you are using a government grant or funding scheme to help pay for the product (see also Stage 2) there’s no guarantee that the business is accredited. We suggest going on the MCS and/or TrustMark websites and searching for accredited businesses in your area, and considering using 1 of these. (Note MCS does not cover insulation installs).
The following table sets out the key features and benefits of using businesses that are members of TrustMark, MCS, RECC or HIES.

Compare businesses and check their credibility
Shop around and look at a few accredited businesses before committing to one. Try and get at least 3 quotes and/or assessments of your property before you decide. You can then compare your options (for example, in terms of recommended products, expected price and annual running costs (if any), timescales for install etc) so you can choose the best one.
If you are approached directly by a business – for example through an unsolicited call or approach at the door – always try to verify the business is who they say they are by checking their credentials. Always double check any claims they make about the product they are selling and remember, trustworthy businesses should provide claims and evidence to support these, in writing. Don’t feel pressured into signing anything or handing over any money upfront. Think about it and check if the business is accredited.
Key considerations checklist:
-
have you identified and contacted at least 3 possible businesses?
-
are they accredited for example by MCS or TrustMark? Does the accreditation cover the product you are buying? (Check the certification scheme website). It can be helpful to check again before you sign a contract/go ahead with the installation
-
if you were approached directly by a business – have you checked they are who they say they are? Are they accredited? If not then you will be less protected. Have you checked any claims they have made about the product with another source, and have they provided evidence to support this claim, in writing?
Sources of advice to help identify a reliable, trustworthy business
UK-wide
You can find an accredited business in your area by looking on the Trustmark and MCS websites
Find a heat pump installer - GOV.UK (www.gov.uk) [heat pump only]
In Scotland: Find a renewables installer in Scotland - Energy Saving Trust
Citizens Advice offer general advice on how to identify a reliable business
Buy With Confidence scheme lists businesses that have been vetted and approved by various Trading Standards across the UK; for Scotland see Scotland Trusted Trader - Traders vetted by Trading Standards
Which? Trusted Trader is an endorsement scheme that recognises reputable businesses in various sectors
Be clear on costs
Shop around for quotes and check price information
Shop around as much as possible and get a few quotes (we recommend at least 3) to make sure you are happy with what you are paying and the service you will be getting.
The business should set out clearly the expected price of all aspects of the service they are providing to you as well as for the product itself. If they haven’t, you should feel confident to ask for this information in writing. For example, we would expect a quote to include at least:
-
the price of the product and the price of installation – set out separately
-
details of exactly what work will be carried out and what product(s) will be provided
-
any VAT or other taxes that may be payable
-
a clear indication of whether a government grant/funding scheme has been factored into the quoted price. (Note – you will need to check to confirm whether you are eligible for a scheme, see stage 2)
-
any potential ongoing / running costs over the product lifetime. Note that running costs can be affected by external factors such as energy prices and inflation
Check if there are any additional factors to consider. For example, if extra works are needed and agreed on, make sure you are clear on what you are getting and how much you are expected to pay.
The end quote might vary from the original price quoted if this was given before your property was surveyed. If there are changes to your end quote, for example it is higher, the business should clearly and simply explain to you why that is the case and set it out in writing.
Don’t feel pressured into accepting an end quote especially if you’re unsure why it has changed and/or it’s more than you want to pay.
You are under no obligation to buy the product(s) at this stage if all you have been given is a quote.
Check the deposit terms
If you have decided to buy a product from a business, check if a deposit is required, how much it is and when it has to be paid – and make sure they have put this in writing. Typically, deposits shouldn’t be more than 25% of the total price. If the business is accredited (for example, by MCS or TrustMark) your deposit should be protected if things go wrong.
Key considerations checklist:
-
have you received more than 1 quote (ideally at least 3)?
-
do these include key information, for example, a description of what work will be carried out and the products provided, the breakdown of price for product and installation, inclusion of VAT (where payable)?
-
are there likely to be any additional costs, for example, for servicing/maintenance? Has this been clearly explained?
-
if any additional products may be needed, is it clear what the price of these is? Is a deposit required? If so, how much and when is payment due – has this been set out in writing?
Check if you can get financial support
Some people might be able to get financial support for buying green heating and insulation products through government grant or funding schemes. What is available and whether you are eligible will depend on different factors including which part of the UK you live in, your circumstances and the product – for example, a government scheme may not be available in some parts of the UK or you may not qualify for it. It’s best to check for yourself on government websites what financial support schemes are available and the key criteria, to see if you may be eligible.
If you are eligible, the process and how this works can depend on which part of the UK you live in. For example, in Scotland, the person buying the product often needs to apply directly whereas in England and Wales, the business will usually do this. Make sure you’re clear on what the process is to apply for funding.
Key considerations checklist:
-
have you checked if you might be eligible for a government grant/funding?
-
if you are eligible and want to use it, do you know if you need to apply for it directly or if the business you are contracting with does?
-
if the business applies for the grant/funding on your behalf, have you spoken to the business about this? Are you clear about how the grant/funding will be paid, when and to whom and if you need to do anything else?
Sources to check eligibility for government grant or funding schemes – note this is not a comprehensive list of all support available:
England and Wales
Find energy grants for your home (Help to Heat)
Apply for the Boiler Upgrade Scheme: Overview - GOV.UK (www.gov.uk)
Boiler upgrade scheme guidance property owners OFGEM
Scotland
Find Funding, Grants and Loans - Home Energy Scotland
Wales
Home - Nest Wales - nest.gov.wales
Northern Ireland
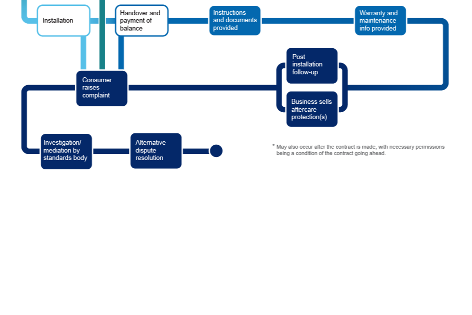
Stage 3: Installing green heating and insulation products
Stage 3: Installing green heating and insulation products
Getting it in writing is best
A trustworthy business should provide appropriate documentation for the products/services you are buying, such as a written contract. This contract should include key information, such as: their contact details; if they are accredited; what they are responsible for; what is and is not included and the total agreed price; installation timeframes; whether you will own the product or lease it after installation; their complaints process; and your cancellation and refund rights. We cover complaints and cancellation/refund rights in more detail in stage 5.
If you are not given a contract, ask the business for one. If you’re not sure whether a document is a contract, check this with the business. Remember to read the contract carefully before signing and if there is anything unexpected, or you aren’t sure about, don’t be afraid to ask questions. Don’t be pressured into signing until you are completely happy with the contract and that you have been given all the information you need.
Remember to retain all your documentation, including a copy of the contract - you will need it if there are any issues after the installation or you need to claim on any warranty or guarantee.
Key considerations checklist:
-
have you received a contract from the business?
-
are you clear what the terms of the contract mean? Have you been able to raise and clarify any questions with the business?
-
if you are leasing the product - are you clear what the implications are? Check the length of any lease and if there are any restrictions linked to the lease. For example, whether there are any charges if you want to end it early or whether it will affect your ability to mortgage or sell your property
Be clear on what the installation process involves
The length of time it takes to install green heating and insulation products and how much it impacts you will depend on the product being installed, your home and your personal circumstances. It can be disruptive and the business should clearly explain what the process will likely involve. It is a good idea to think about these points before you sign a contract.
Key considerations checklist:
-
how long will the installation take?
-
will you need to leave your home or be without any essential services and if so, for how long?
-
are there risks of delay to the installation and how long might those be? You might need to factor those delays into your plans
-
who is responsible for the installation if things run into trouble? Sometimes a business may have sub-contracted services to another business, so it is good to be clear upfront
-
do you require any permissions or approvals and if so, do you know what the process is and whether this needs to be done by you or the business? For example:
-
if your home is in a conservation area or a listed building, you may need planning permission
-
you may need to notify or get permission from your local energy network operator (known as a District Network Operator) to connect your new system to the energy grid (for example, with solar panels)
-
-
do you need to inform others of the work, for instance mortgage or insurance providers? Does this need to happen before or after the work is complete or both?
Sources that offer guidance on permissions
England and Wales
England
Planning permission: When you need it - GOV.UK (www.gov.uk)
Wales
Apply for planning permission - GOV.WALES
Scotland
Building Standards for homeowners - mygov.scot
Getting planning permission - mygov.scot
Northern Ireland
Stage 4: Post-installation
Your consumer rights continue after the installation and it’s helpful to be aware of these especially if you face any problems post-installation.
Once your product is installed the business should explain how to work it and monitor its performance. You should also be given any instruction manuals and troubleshooting advice as part of a handover pack. As always, don’t be afraid to ask questions.
You should receive guarantees and warranties on your products and the installation service from the business. These may have certain requirements, such as periodic maintenance or servicing. Before the business leaves your property following the installation, make sure you get them to explain what cover you are being provided with and anything you need to do. It’s worth asking the business what is covered by any guarantees/warranties, any additional costs involved, and what you need to do to validate these protections and keep them in place.
You might be offered aftersales protections by the business and you may need to have an annual service to maintain your manufacturer warranty. You shouldn’t feel pressured to buy these straight away when you sign your contract or when the job is finished. It’s a good idea to check your warranty documentation to make sure you know what you need, then you can shop around to get the best deal.
Key considerations checklist:
-
do you know what the product and workmanship guarantees/warranties cover and their key terms?
-
are there any ongoing obligations such as the need for regular maintenance and servicing and how may that impact on any product or service guarantees you have received?
-
do you need to register any of the guarantees or warranties within a certain timeframe, or does the business? If the business does, ask for a copy or proof that this has been done within the required timeframe
-
have you kept any paperwork safe in case you need to make a claim in future?
-
do you need to arrange an annual service to maintain any warranties and guarantees?
-
are you interested in buying any extra aftercare protections such as maintenance and service plans or extended warranties? Don’t be hurried into making a decision and shop around to find the best deal for you
Stage 5: What to do if something goes wrong
Unfortunately, sometimes things go wrong and you might have problems with your product or its installation. In most cases, it is best to approach the business that installed the product(s) first to get them to resolve the issue.
Making and escalating a complaint
If something goes wrong you might need to make a written complaint to the business. If you are not satisfied with how the business has handled your complaint and you used an accredited business, you can complain directly to the accreditation scheme (for example, MCS or TrustMark) they belong to, to try and solve it. If the issue is still unresolved, the accreditation scheme should give you access to an independent alternative dispute resolution service. You are not required to use this service and can choose to take legal action against the business instead.
Knowing your consumer rights
This guide has set out advice and key considerations if you are buying green heating and insulation products, to help you to have a positive experience and ensure you are treated fairly by businesses.
You have some important rights and protections under consumer protection law and these apply throughout the process. Your consumer rights help ensure you are fairly treated and protected if things go wrong. These include:
-
you must be provided with key information about the product in good time before you sign a contract
-
the terms and conditions in the contract must be written and agreed with you in a fair and open way. They should be written simply and clearly, avoiding jargon, so that you can easily understand your rights and responsibilities
-
if you sign an order form or contract in your home, you have the right to cancel the contract for any reason from the date on which you signed it up to 14 days after the date the product is delivered to you
-
if you sign an order form or contract online, over the phone or by post you still have the right to cancel within 14 days from when you signed; make sure you don’t give up this right by signing a waiver
-
if you are being offered finance by the business (for example, a loan or credit), you have 14 days from the date you receive the documentation from the finance provider to cancel the agreement without penalty
-
the business must act with reasonable care and skill when installing the product and provide the service they said they would. If they don’t, you may be able to claim compensation for breach of contract. The business you contracted with is responsible for any sub-contractors they employ to carry out the work
-
unless a particular timescale for performing the service is set out or agreed, the service must be carried out within a reasonable time
Sources of advice on your rights under consumer protection law
Consumer rights - GOV.UK (www.gov.uk)
If you need help with a consumer problem, you can contact the Citizens Advice consumer helpline on 0808 223 1133 (or contact 0808 223 1144 to speak with a Welsh speaking adviser). A trained adviser can give you advice over the phone. As well as giving you advice, the consumer helpline can pass information about complaints on to Trading Standards. You can also use an online form.
In Scotland you can contact Advice Direct Scotland on 0808 164 6000 or visit advice.scot or contact Home Energy Scotland.
In Northern Ireland, you can contact Consumerline on 0300 123 6262 or visit the Consumerline website.
Things to be aware of for specifc products
This guide applies to different green heating and insulation products. However, some considerations might be particularly relevant to a specific type of product. We’ve set out some of these below.
Solar panels
-
where will the solar panels go? Solar panels often work best on an unshaded roof which maximises sun exposure, typically South facing or somewhere between East to West (but not North)
-
is your roof in good condition? You may need to carry out repairs or strengthening work before installing panels
-
do you also need a battery? A battery can store extra electricity generated by your solar panels. Notify your home contents insurance provider if you intend to purchase 1 as it might affect your policy
-
do you need to get permission from your local energy network operator? Depending on the size of the solar panels, you may need their permission to connect to the electricity grid, or to notify them after the installation
-
have you thought about maintenance? Panels may need to be cleaned. You should be clear on how often and how much it will cost, how they will be cleaned, and if they need to be removed for cleaning
Heat pumps
-
Do you have enough space for a heat pump? For example, air source heat pumps need space around them outside to get a good flow of air as well as space indoors (for example, for a hot water cylinder)
-
do you need to notify anyone / get permission before the heat pump is installed? You may need planning permission, and/or to notify your mortgage provider and/or insurer
-
is the heat pump right for your home? To be energy efficient the heat pump will need to be designed correctly for the property (for example, right size, right location)
-
will you need / benefit from additional products for the heat pump to work effectively? Other products that may be recommended include larger radiators, new heating controls and/or pipework, and hot water storage will be necessary if your property has a combi boiler
Biomass boiler
-
do you have space? Biomass boilers can take up more space than a traditional boiler. You will also need space to store the fuel
-
do you need to use a particular fuel type? Some biomass boilers need specific pellets to maintain their performance levels and warranty’s validity
-
do you live in a smoke control area? If so, you are legally required to install an Exempted Appliance and burn only Authorised Fuels. You can check with your local Council to ensure your biomass boiler will be compliant on gov.uk: Smoke control areas: the rules - GOV.UK (www.gov.uk)
-
have you found a fuel supplier? UK government has a list of registered suppliers.
Home insulation
-
is your property suitable for the type of insulation you are interested in? For example, does it have cavity walls or solid walls (if you have an Energy Performance Certificate, it should tell you what type of walls your property has)
-
is your property well maintained, ventilated and free from condensation and mould? It’s important to get any repairs or other issues sorted before installing insulation
-
has the business provided a pre-installation building inspection report on the suitability of property? Get this before going ahead with installation