Competition document: improving crowd resilience
Updated 28 July 2017
Introduction
This Defence and Security Accelerator (DASA) opportunity falls within the Home Office’s Counter Terrorism and Serious Organised Crime Science and Technology programme. This DASA themed competition follows the recent terrorist attacks in Manchester and London.
This competition seeks innovative ideas to reduce the threat from terrorist and malicious use of explosives and weapons in public spaces. We envisage these capabilities and systems as having the potential to be employed in crowded places, such as shopping centres, sports stadia and entertainment venues.
Scope
The UK Government continues to work to reduce the threat from the terrorist and the malicious use of explosives and weapons. Detection of threats in our public spaces, whether in public or private venues, continues to be a significant challenge. We need to balance the need for security with ability of the public to continue with their day-to-day lives. Such solutions should also be mindful of creating new risks to the public.
The outputs from this work may be used across the public and private sectors, including:
- private sector operators who operate and manage many of our public places and transport locations; and
- security and law enforcement agencies who respond to potential improvised explosive devices (IEDs)
This competition forms part of the UK Government’s science and technology programme to reduce the terrorist and malicious use of explosives and weapons which has recently included work through the Innovation Research Call (IRC) and Joint Security and Resilience Centre (JSaRC), as well as other competitions through the Defence and Security Accelerator (for example the Open Call for Innovation and Future Aviation Security Solutions).
Through this competition, we want to develop and offer a catalogue of options to the operators and managers of public places and transport locations and security and law enforcement agencies to stimulate future procurement. We want to provide operators and managers with solutions that can be rapidly developed and brought into use as well as invest in technologies that are potentially higher risk but also of higher potential benefit in the long term.
Three track commercial approach
For the first time in a DASA themed competition we are seeking solutions from across all technology readiness levels (TRLs), offering bidders the choice of 3 tracks for funding.
For all proposals, regardless of the track entered, we will be considering value for money, as detailed in the how your proposal is assessed section of our website.
You must identify which of the tracks is appropriate for your proposal as each will appear as a separate competition route on the Accelerator Submission Service.
Irrespective of which track you submit your proposal against, all winners will be expected to demonstrate their solutions at the end of their contract at a demonstration event attended by government stakeholders, end users and potential investors. Successful solutions will be included in the catalogue of options presented to the owners and managers of event venues and public spaces.
Track 1 – Low TRL entry (up to TRL 4)
Two phases of funding offered. Phase 1 will be for proof-of-concept research, with funding expected to be in the region of £40,000 - £80,000 per proposal for 6 months of research. Winners at phase 1 will have the opportunity to enter a phase 2 funding competition offering in the region of £250,000 per proposal for further development of their solutions for 10 months of research.
Track 2 – Mid TRL entry (TRL 4-6)
One phase of funding offered for research and development of mid-TRL solutions for 12 months. Proposals are expected to be in the region of £250,000.
Track 3 – High TRL entry (TRL 6 or higher)
One phase of funding offered for experimental development of higher TRL solutions. Due to the envisaged maturity of the solutions in this track, proposals are expected to be low in value.
Funding
Total funding available for the first round of funding in this competition is up to £1 million. There is up to a further £1 million available for Track 1, phase 2 only.
There is more information about the 3 tracks in the competition process section of this document.
Science and Technology challenges
This competition seeks proposals for technologies, systems and behavioral sciences, as part of a whole systems approach to improving the detection of threats from explosives and weapons within a range of different spaces with high foot-fall.
We want to develop and demonstrate technologies in 3 key area. We have a set of 3 technical challenges which address the question - how can we use the crowd to detect a threat? This could include solutions that:
- detect the crowd’s conscious and sub-conscious reactions to threats
- train the public to spot threats
- enable the crowd to report threats
Challenge 1: detect the crowd’s conscious and sub-conscious reaction to threats
In this challenge we are looking for solutions that can monitor and make sense of crowd behaviour that may indicate a threat is present. For example, people may move away from an unattended bag or a person who is behaving suspiciously.
Any solution should include:
- consideration of robustness and false positives (in other words the likelihood that we detect a threat, when none is present)
- how to alert the site owner/operator that there may be a threat in a specific location
- how to assess the level of threat, and
- what practical actions might be taken to mitigate the threat
The proposals should also consider:
- how the response can be managed as part of normal business practices
- affordability (for example unit cost and maintenance)
- legal and regulatory issues (including data sharing and the Regulation of Investigatory Powers Act (RIPA)
- public inconvenience
- ease of use by untrained personnel
The solution might bring together a number of different approaches that deter as well as detect. The timeliness of the alert and the form of the response to the alert will be fundamental to the viability of the solution.
Where possible, solutions should seek to use existing infrastructure such as CCTV. If installation of new sensors is required you need to explain what is required and estimate the costs of installation, running and maintenance.
You will also need to consider the likely rate of false alarms. Viable solutions will need to consider how potential false alarms would be resolved by the operator in a manner which is acceptable to their business model.
Challenge 2: train the public to spot threats
In this challenge we’re looking for ways to maximise the potential for the public to spot behaviour or activities which may indicate the threat of use of explosives or weapons. We want to make it more likely that they will identify and report what they have seen. Solutions in this area will:
- encourage the public to be more vigilant while they are at events, for example encouraging them to play a more active role in their security possibly in exchange for some benefits - perhaps faster entry to venue
- encourage the public to be more vigilant in their daily lives and more carefully consider the behaviour of those around them in their community
- identify and communicate the sort of activities that are likely to indicate a threat is present
- identify the appropriate course of action for the public to take if they spot a threat
- propose a way to communicate the information to the public.
Challenge 3: enable the crowd to report a potential threat
In this challenge we’re looking for novel solutions that allow the individuals in a crowd to report any suspicious behaviour that they observe, particularly where they think it may involve explosives and weapons. They should be able to do this in a quick, easy way without drawing attention to themselves and they may want to choose to do this anonymously.
We want the public to be able to deliver this information to the right authority quickly and present it in a meaningful way, for example, by linking similar reports from the same location. However, we need to avoid creating a big data problem for those receiving and needing to use and respond to this information.
Solutions might be applicable to specific events such as sporting or music events, or more widely for use in other crowded public places such as shopping malls or in the street.
We also want you to consider how your solution might be abused, for example, by diverting attention elsewhere with fake reports of suspicious behaviour, and how any solution could avoid or overcome this risk.
What we want
We require a multi-layer approach, to develop new and novel capabilities that can be used in crowded places for the detection of explosives and weapons.
Proposed solutions must be feasible and practical, and operationally fit-for-purpose. Key performance metrics, where relevant, should be identified, such as:
- probability of threat detection
- false alarm rates
We also need you to consider the integration of any proposed solution into the day-to-day working practices of potential users (for example security managers), by explaining your proposed “concept of use” and any training requirements.
Potential bidders should also consider the following:
- proposals will be considered at all Technology Readiness Levels (TRLs), see competition process section for more information
- proposals should not be created for a specific location but considered suitable for a range of spaces with high foot-fall
What we don’t want
For this competition we’re not interested in:
- proposals that duplicate recent work funded through the Innovation Research Call (IRC), JSaRC, and DASA
- proposals for consultancy
- paper-based studies or literature reviews
- solutions that don’t offer significant benefits to security
- solutions that offer only incremental improvements
- projects that only offer a written report – we’re looking for a practical demonstration
- projects that can’t demonstrate feasibility within the timescale for the relevant track
Competition Process
We are trialing a 3 track approach in this competition to provide the user community with access to more developed solutions that can be rapidly brought into use as well as invest in technologies that can be developed for future use and have the potential to provide a greater benefit.
The 3 tracks are separate competitions. Proposals cannot be split across tracks, successful proposals will not be considered for transfer between tracks.
The bidder must make a decision on which track to enter depending on the TRL of the solution they wish to propose. For more information about TRLs please see our guidance on the DASA website.
Bidders may submit more than one proposal but each proposal must be separate in their own right.
The outcome of this competition will be the creation of a catalogue of options which the government will use to suggest what may be available to interested parties. These could be for example private sector operators of public venues and spaces, law enforcement agencies.
This catalogue will have an initial first release post Track 3 delivery, a second release post Track 2 delivery and a Final Release post Track 1 delivery. Bidders should be clear that government/DASA will not purchase any solutions as a result of the competition, the catalogue of options will be provided to interested parties who will make their own investment decisions outside of this DASA competition.
All winners will be expected to demonstrate their solutions at the appropriate demonstration event for their track and phase. Evaluation criteria will be developed prior to the demonstration events to help interested parties understand and assess the solutions presented. All winners will be issued the demonstration evaluation criteria after contract placement to ensure sufficient time to prepare for the demonstration.
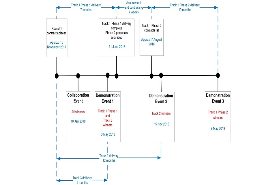
Timeline
The diagram below shows the timeline for the 3 tracks.

DASA 3 track process
Track 1 - Low TRL entry (up to TRL 4)
Two phases of funding will be offered. Phase 1 will be for proof-of-concept research, with funding in the region of £40,000 - £80,000 per proposal for 6 months of research. Outputs of phase 1 are expected to be around TRL 4.
Phase 1 winners will be expected to demonstrate their phase 1 outputs at the Demonstration Event on 3 May 2018.
Following the demonstration, winners will have 1 month to prepare and submit a proposal for the phase 2 of the competition. The total funding available for track 1, phase 2 will be up to £1 million and will offer in the region of £250,000 per proposal for further development of the solutions during 10 months of research. Outputs of phase 2 are expected to be at least TRL 6. The deadline for submitting phase 2 proposals is 11 June 2018.
Only winners from Track 1, phase 1 will be eligible for entry into the Track 1, phase 2 competition.
If successful in the phase 2 competition, winners will be expected to demonstrate their phase 2 outputs at Demonstration Event 3 on 9 May 2019.
Track 2 - Mid TRL entry (TRL 4-6)
One phase of funding will be offered for applied research and development of mid-TRL solutions in 12 months. Proposals are expected to be in the region of £250,000. Winners will be expected to demonstrate their outputs at Demonstration Event 2 on 15 November 2018. Outputs of Track 2 are expected to be at least TRL 6. No further funding is available for this track as part of this competition.
Track 3 - High TRL entry (TRL 6 or higher)
One phase of funding will be offered for experimental development of higher TRL solutions. Due to the envisaged maturity of the solutions in this track, proposals are expected to be low in value. Winners will be expected to demonstrate their outputs at Demonstration Event 1 on 3 May 2018. Outputs are expected to be higher than TRL 6. No further funding is available for this track as part of this competition.
Collaboration, engagement and exploitation
All winners will be expected to attend a collaboration event on 18 January 2018.
The collaboration event will provide an invaluable opportunity to meet other researchers to discuss potential collaboration, and, for track 1 may facilitate viable system demonstrations at the end of the phase 2 activity. At the collaboration event you will be expected to give a short presentation (just a few slides) describing your project and what you hope to achieve.
The demonstration events are your opportunity to demonstrate the success and application of your solution to the challenges presented in this competition to support inclusion of your solution in the catalogue of options presented to venue operators and law enforcement agencies. This will provide an important opportunity to maximise awareness of the projects in a wider market and increase the potential for exploitation.
The collaboration and demonstration event locations are to be confirmed but are likely to be London. You should cost your attendance at the collaboration event and relevant demonstration event for your track into your proposal.
These events will be attended by a range of stakeholders across the UK government and private sector.
Important information
This competition was supported by presentations given at the innovation network event on 27 July 2017.
Your proposal must be submitted online via the Accelerator Submission Service by midday on 20 September 2017.
Track 1 phase 1 proposals must focus on a short, sharp, proof-of-concept phase with research lasting up to 6 months in duration for demonstration on 3 May 2018. Final reports and phase 2 proposals must be submitted by the 11 June 2018. Phase 1 proposals should include a descriptive scoping for a longer programme (phase 2 onwards), but the proposal should be clearly partitioned with a costed proof-of-concept stage.
Track 2 proposals must demonstrate outputs on 15 November 2018, final reports must be delivered by 30 November 2018.
Track 3 proposals must demonstrate outputs on 3 May 2018, final reports must be delivered by 18 May 2018.
Full-rights outputs of funded work may be exposed to international government partners. This is to promote international collaboration and to give projects the best chance of exploitation through exposure to a larger scope of international requirements. This will only be done under the protection of existing intergovernmental memoranda of understanding.
Read important information about how to submit a proposal to the Accelerator.
Proposals will be assessed by subject matter experts from the Home Office, Dstl and other government departments. Read about how your proposal is assessed.
Each funded proposal will be assigned a technical partner throughout the project and provide the interface with Home Office, Dstl and the wider government stakeholder community.
Outputs will be made available to the Home Office, Department for Transport or Dstl technical partners assigned to each proposal and subject to review by relevant government departments.
Ethical considerations and The Regulation of Investigatory Power Act (2000)
MOD Research Ethics Committees
All research involving human participation conducted or sponsored by any government department is subject to ethical review under procedures outlined in Joint Service Publication 536 ‘Ministry of Defence Policy for Research Involving Human Participants’, irrespective of any separate ethical procedures (e.g. from universities or other organisations). This ensures that acceptable ethical standards are met, upheld and recorded, adhering to nationally and internationally accepted principles and guidance.
The following definitions explain the areas of research that require approval:
*clinical: conducting research on a human participant, including (but not limited to) administering substances, taking blood or urine samples, removing biological tissue, radiological investigations, or obtaining responses to an imposed stress or experimental situation
*non-clinical: conducting research to collect data on an identifiable individual’s behaviour, either directly or indirectly (such as by questionnaire or observation)
All proposals must declare if there are potential ethical issues.
Securing ethical approval through this process can take around 3 months. In this DASA themed competition, projects must be completed in time for the deadlines stated in the important information section. Please be aware that obtaining ethical approval could take your proposal beyond the timeline for completion of contracts. We, therefore, recommend that you only include research requiring ethical approval if it is achievable in the contract timescales.
If you think that your proposal may require ethical approval, please ensure that you adopt an approach in your submission as follows):
- milestone 1: gaining ethics approval for the project, including delivery of the research protocols (the protocol will need to be detailed by completing the ethics application form)
- milestone 2: proposed research that will be carried out subject to gaining ethics approval (optional phases to be formally invoked, where appropriate)
Costs for seeking MODREC approval should be included in your proposal.
The requirement for ethical approval isn’t a barrier to funding; proposals are assessed on technical merit and potential for exploitation. Successful proposals will be supported through the ethical review process; however, an outline of your research methods must be included in your proposal to help this process.
The Regulation of Investigatory Power Act (2000) considerations
The Regulation of Investigatory Power Act (RIPA) is an act of the Parliament of the United Kingdom, regulating the powers of public bodies to carry out surveillance and investigation, and covering the interception of communications. You should ensure that your proposal or the work you’re proposing to undertake doesn’t cause a breach of these regulations.
Dates
| 27 July 2017 | Competition briefing at Innovation Network event |
| 20 September 2017 | Competition closes at midday |
| Mid- November 2017 | Contract placement initiated and feedback provided |
| 18 Jan 2018 | Collaboration Event (location TBC) |
| 3 May 2018 | Demonstration Event 1 (location TBC) |
| 11 June 2018 | Completion of track 1, phase 1 research and Track 1, phase 2 competition closes at midday |
| July 2018 | Track 1, phase 2 funding decisions made |
| August 2018 | Track 1, phase 2 contract placement initiated and feedback provided |
| 15 Nov 2018 | Demonstration Event 2 (location TBC) |
| 9 May 2019 | Demonstration Event 3 (location TBC) |
Exact dates for collaboration and demonstration events are subject to change but advance notice will be given.
Queries and help
While you’re preparing your proposals, you can contact us if you have any queries:
Technical queries about this competition should be sent to: OSCTSandTinbox@homeoffice.x.gsi.gov.uk and copied to accelerator@dstl.gov.uk
Capacity to answer these queries is limited in terms of volume and scope. Queries should be limited to a few simple questions or if provided with a short (few paragraphs) description of your proposal, the technical team will provide, without commitment or prejudice, broad yes/no answers.
This query facility is not to be used for extensive technical discussions, detailed review of proposals or supporting the iterative development of ideas. While all reasonable efforts will be made to answer queries, DASA and Dstl reserves the right to impose management controls when higher than average volumes of queries or resource demands restrict fair access to all potential proposal submitters.
General queries should be sent directly to DASA at accelerator@dstl.gov.uk