Housing supply: indicators of new supply, England: July to September 2024 - technical notes
Published 23 January 2025
Applies to England
1. National Statistics Status
National Statistics[footnote 1] [footnote 2] status means that our statistics meet the highest standards of trustworthiness, quality and public value as set out in the Code of Practice for Statistics. It is the Ministry of Housing, Communities and Local Government’s statisticians’ responsibility to maintain compliance with these standards.
The accreditation of these statistics as National Statistics was first confirmed in December 2011 following an assessment by the UK Statistics Authority. These statistics last underwent a compliance check against the Code of Practice for Statistics in June 2018.
The Office for Statistics Regulation confirmed the continued accreditation of these as National Statistics on 9 February 2019.
The Office for Statistics Regulation commended the following improvements:
- Ongoing work to improve the quality of data used to produce new build dwellings; improving the presentation of the statistics; and including Energy Performance data within the quarterly publication to help provide users with additional insight and an indication of estimates presented in the forthcoming annual net additional dwellings.
- Improvements to the coherence of your statistics by publishing guidance within each publication about how the range of housing statistics relate to each other, supported by an accessible one page guide.
- Improved supporting information about the strengths and limitations of the data sources used to produce each statistic and publishing your assessment of the existing quality assurances of these sources, taking into account the Authority’s Quality Assurance for Administrative Data Regulatory standard.
- Continued collaborative working with Statisticians in the Office for National Statistics and across the devolved administrations as part of the Cross-Government Housing Statistics Working Group to deliver a range of wider improvements to housing and planning statistics.
2. Data collection
Since 1946, the house building statistics have been based on the building control system. This has the advantage that it is the best source to identify the start of new build dwellings (specifically the commencement of construction in laying of foundations) and is the timeliest measure of new build completion (as measured by the completion certificate).
This release takes information from three data sources on building control:
- P2 quarterly house building returns submitted to the Ministry of Housing, Communities and Local Government by local authority building control departments;
- monthly information from the National House-Building Council (NHBC) on the volume of building control inspections they undertake in each local authority area; and
- quarterly data collection from other Approved Inspectors (AIs).
On the 1 October 2023, the Building Safety Regulator, (part of the Health and Safety Executive) became the Building Control Authority for all higher-risk buildings in England (defined as new residential buildings that are over 18 metres or 7 storeys with at least 2 residential units, and hospitals and care homes that meet the same height threshold). Data from the BSR on how many starts and completions of housing units it has inspected or certified for building control purposes since its creation are not yet included in these statistics. This means that figures for October 2023 to September 2024 may undercount starts and completions to some extent by excluding those in new high-rise developments. Because the BSR was only created in late 2023, any undercounting is more likely to affect starts than completions. We are working with BSR to include data from its building control activity in future releases of these statistics, including for future periods and revisions to previous periods.
Data on starts and completions by individual building control organisations are not published.
Information about the collections included in this release including Energy Performance Certificates, Council tax stock of properties, Net additional dwellings, Affordable Housing Supply and Glenigan residential unit planning permissions can be found in the separate statistical release for each source.
3. Data quality
3.1 Things to note on this release
In this release we have published new accessible versions for 7 of the 8 live tables on ‘housing supply: indicators of new supply’, with further improvements planned to create and publish a new accessible format version of Live Table 253, in accordance with government guidance.
MHCLG has been undertaking an ongoing programme of work which has (a) confirmed the accuracy and coverage of the annual housing supply and net additional dwellings estimate compared to other similar statistics; and (b) explored the coverage of the quarterly housebuilding release. The programme involved detailed discussions with a range of organisations and user consultation. The outcome of these user engagement sessions has generated a series of proposed actions to further improve the coverage of the MHCLG’s quarterly new build statistics, resulting in the action plan to improve the measurement of new homes built.
There are several alternative sources of data on housebuilding in England, including the building control system, the council tax system, the Land Registry, Energy Performance Certificates, and site visits. Each has its own advantages and disadvantages. The methodology has been reviewed by the UK Statistics Authority in 2011 and the Office for Statistics Regulation in 2017.
The Ministry of Housing, Communities and Local Government (MHCLG) has explored using these other sources to produce estimates of quarterly housebuilding. This included Land Registry data and Energy Performance Certificate statistics. Land Registry data is a record of land and ownership, and therefore not all dwellings will be identifiable. Energy Performance Certificate statistics have now been included within this quarterly release to provide supplementary information on housing supply.
A summary of the sources used in Housing supply: indicators of new supply are detailed in Table 1 below.
Table 1. Housing supply: indicators of new supply quality of sources
| Source/Type | Strengths | Weaknesses | Why ‘Fit for Purpose’/Risk |
|---|---|---|---|
| Local Authority Building Control Quarterly statistical return from 296 local authorities. High response rate (93% in 2024 Q3). Imputation for missing returns | Local authority building control provided data on new build starts and completion certificates sourced from inspections on building sites undertaken by Local Authority Building Control Officers. Digital return completed by local authorities. It is a mandatory collection and on the single data list. Validated by Local Authority and MHCLG. To ensure consistency, the guidance notes are updated annually, the online form has interactive validations that alert users to invalid and implausible values and validation check after receipt. | The statistics are highly dependent on the quality and coverage of the information provided by organisations that supply the underlying administrative data collected as part of the building control inspection process. Emerging issues are local authority building control forming strategic building control partnerships and outsourcing. | National Statistics for ‘House building’ - public scrutiny as leading indicator of housing supply. Comprehensive quality assurance and sense checks by Local Authority and MHCLG (e.g. Council Tax, Energy Performance Certificates). Low error risk, medium impact risk. |
| National House Building Council Monthly electronic file transfer (100% coverage). No imputation. | National House Building Council building control provided data on new build starts and completions certificates sourced from inspections on building sites undertaken by National House Building Control Officers. Digital return is also sent to local authorities. ‘Memorandum Of Understanding’ between MHCLG and NHBC covers the provision of data. It is a legal requirement for NHBC to send this data to MHCLG. NHBC also send an extract to each LA. Validated by NHBC and MHCLG. To ensure consistency, the guidance notes are updated annually, the online form has interactive validations that alert users to invalid and implausible values and validation check after receipt. | The statistics are highly dependent on the quality and coverage of the information provided by organisations that supply the underlying administrative data collected as part of the building control inspection process. | National Statistics for ‘House building’ - public scrutiny as leading indicator of housing supply. Comprehensive quality assurance and sense checks by NHBC, LABC and MHCLG (e.g. Council Tax, Energy Performance Certificates). MHCLG regularly visit NHBC Headquarters (and vice versa) to keep up to date on new developments in NHBC data recording and quality assurance processes. Very low error risk, high impact as NHBC accounts for approximately half of the data used to produce the housebuilding statistics. |
| Independent Approved Inspectors Quarterly statistical return from approx. 70 Approved Inspectors. 76% response rate in 2024 Q3. Imputation for missing returns | Independent Approved Inspectors building control provided data on new build starts and completions certificates sourced from inspections on building sites undertaken by Independent Approved Inspectors Control Officers. Digital return completed by local authorities. It is a voluntary collection. Validated by Approved Inspector and MHCLG. To ensure consistency, the guidance notes are updated annually, the online form has interactive validations that alert users to invalid and implausible values and validation check after receipt. | The statistics are highly dependent on the quality and coverage of the information provided by organisations that supply the underlying administrative data collected as part of the building control inspection process. Return of data from approved inspectors is voluntary. | National Statistics for ‘House building’ - public scrutiny as leading indicator of housing supply. Comprehensive quality assurance and sense checks by Local Authority and MHCLG (e.g. Council Tax, Energy Performance Certificates). Low error risk, medium impact risk. |
| Energy Performance Certificate lodgements Quarterly data on number of certificates issued for buildings which have been newly constructed, sold or let published by MHCLG | If works are carried out to create a new building(s), either by means of new build or by conversion of an existing building (for example, subdivision of an existing building into flats or change of use of an office), the builder or person responsible for the construction must obtain an EPC once construction has been completed, so coverage of new building completions is high. This will also apply if a building is converted into fewer or more units designed for separate occupation and there are changes to the heating, hot water provision or air conditioning/ventilation services. | The statistics are specifically collected for energy performance purposes and do not separate out new build from changes of use and conversions. There may be some instances of duplicate certificates entering the register. Previous data shows EPC figures are most likely to overestimate net additions, but in recent years have been very close, although there are local variations, especially in London. These are currently experimental statistics and will continue to be improved in future. For further details, please consult the statistics. | These statistics are provided as supplementary indicators on housing supply to support and quality assure the figures from the above sources. The statistics are subject to comprehensive quality assurance and sense checks by Local Authority and MHCLG before publication. Low risk - provided as supplementary information only. |
3.2 Assessment of data quality
In 2015, the UK Statistics Authority (UKSA) published a regulatory standard for the quality assurance of administrative data. To assess the quality of the data provided for this release, MHCLG has followed that standard.
The standard is supported with an Administrative Data Quality Assurance Toolkit which provides useful guidance on the practices that can be adopted to assure the quality of the data they utilise.
This statistical release is produced by MHCLG based on data provided by Local Authorities, the National House Building Council (NHBC) and Independent Approved Inspectors. An assessment of the level of risk based on the Quality Assurance Toolkit is as follows:
Table 2. Quality Assurance of Administrative Data risk matrix
| Risk/Profile Matrix Statistical Series | Administrative Source | Data Quality Concern | Public Interest | Matrix Classification |
|---|---|---|---|---|
| Housing supply: indicators of new supply | Building Control information held by Local authorities, the NHBC and Independent Approved Inspectors own individual data systems | Low | High | Medium Risk [A2] |
The data quality concern is considered as low, given that the data are checked extensively by MHCLG statisticians and the NHBC before being published. There are issues around data coverage, with the timelier quarterly data undercounting housing delivery when compared to the annual supply figures. MHCLG is working to improve upon the data coverage as part of the improvement action plan.
The publication can be considered as high profile, as there is significant mainstream media interest, with moderate economic and/or political sensitivity. These statistics show the latest timely information on trends in starts and completions of house building; however, they are not as robust as the annual net additional dwellings measure of supply.
Overall, this release has been assessed as A2: Medium Risk. This is mainly driven by the high profile nature of the figures.
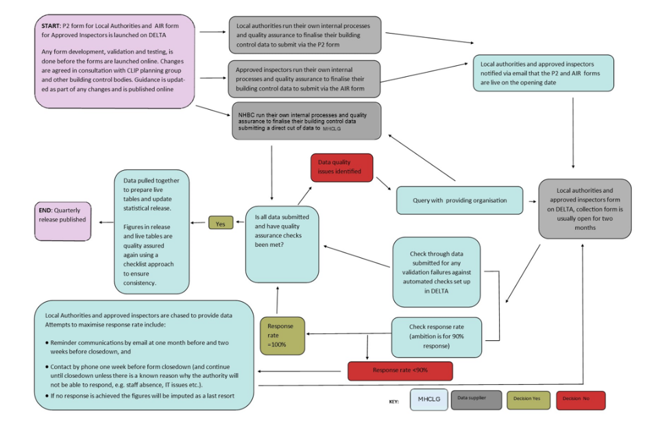
A full outline of the statistical production process and quality assurance carried out is provided in the flow chart in Figure 1 below. Further details are also provided against each of the four areas outlined in the Quality Assurance of Administrative Data (QAAD) Toolkit.
Figure 1. Quality Assurance flow diagram

-
START: P2 form for Local Authorities and AIR form for Approved Inspectors is launched on DELTA. Any form development, validation and testing is done before the forms are launched online. Changes are agreed in consultation with CLIP planning group and other building control bodied. Guidance is updated as part of any changes and is published online.
-
Local authorities and approved inspectors run their own internal processes and quality assurance to finalise their building control data to submit via the P2 and AIR forms. NHBC run their own internal processes and quality assurance to finalise their building control data submitting a direct cut of data to MHCLG.
-
Local authorities and approved inspectors notified via email that the P2 and AIR forms are live on the opening date.
-
Local authorities and approved inspectors submit form on DELTA, collection forms are usually open for two months.
-
Check through data submitted for any validation failures against automated checks set up in DELTA. If there are data quality issues identified, then this will be queried with the providing organisation and, if incorrect, the the providing organisation will amend the data in DELTA.
-
Check response rate (ambition is for 90% response). Local authorities and approved inspectors are chased to provide data. Attempts to maximise response rate include reminder communications by email at one month before and two weeks before closedown, and contact by phone one week before form closedown (and continue until closedown unless there is a known reason why the authority will not be able to respond, e.g. staff absence, IT issues, etc). If no response is achieved the figures will be imputated as a last resort.
-
If all data has been submitted and quality assurance checks met, then the data is pulled together to prepare live tables and update statistical release. Figures in release and live tables are quality assured again using a checklist approach to ensure consistency.
-
END: Quarterly release published.
Operational context and administrative data collection
The three data sources for new build dwellings are the building control data from the NHBC, individual local authorities and independent Approved Inspectors.
Building regulations are minimum standards for design, construction, and alterations to virtually every building. The regulations are developed by the UK government and approved by Parliament. The Building Regulations 2010 cover the construction and extension of buildings and these regulations. Individuals of organisations can apply to any local authority building control department or Approved Inspector for building regulations approval.
Local authority building control teams in England help people comply with the building regulations by giving feedback on plans and providing site inspections. The local authority has a general duty to see that building work complies with the building regulations unless it is under the control of an approved inspector. Individual local authorities then collate the data they collect as part of these building control inspections and provide it to MHCLG.
Approved inspectors are companies or individuals authorised under the Building Act 1984 to carry out building control work in England and Wales. The NHBC (National House-Building Council) are the largest organisation of approved inspectors, and they provide their building control data directly to MHCLG. Following regulatory changes in 2005, it became easier for other independent providers to operate in the private house building market for building control and they can submit their data to the department.
Communication with data supply partners
Each year data providers are supplied with comprehensive guidance to ensure that there is a common understanding of what information is to be supplied.
Feedback on the return and statistical release is regularly sought from data providers and users. There is a clear requirement for local authorities to provide this data to MHCLG as it is governed by the Single Data List. Data from the NHBC is provided as part of their ‘Memorandum Of Understanding for provision of data’ agreed with MHCLG, data provide by approved inspectors is voluntary and MHCLG works closely with them to encourage returning data as part of their processes.
There are regular contacts with the various data suppliers for this release. Direct contact is maintained when the data is being provided either through the DELTA collection process for local authorities and approved inspectors, or directly when the data extract is provided from the NHBC.
Communication with suppliers is managed through a number of formats (the Central Local Information Partnership (CLIP) Planning Statistics sub-group, the Building Control Performance Standards Advisory Group (BCPSAG), Local Authority Building Control (LABC), the Association of Consultant Approved Inspectors (ACAI), the National House Building Council (NHBC), Homes England and the Consultative Committee on Construction Industry Statistics (CCCIS)). Any changes or updates to the data collection and usage are communicated through these groups to ensure that the data collected is as accurate and consistent as possible and is of minimal burden to the providers.
Quality assurance principles, standards and checks by data suppliers
Local authorities who carry out building control inspections will all have their own systems and process to collect the data. As there are 309 different local authorities supplying data to MHCLG directly or indirectly via a building control partnership and there are also over 80 approved inspectors providing data, it is not practical to fully understand and monitor each individual provider’s processes.
To mitigate this lack of direct oversight, MHCLG ensures additional effort is put into the quality assurance checks carried out when the data is received from these organisations. MHCLG also continually reviews, and updates guidance put out to these organisations each year, maintaining regular communication with the relevant representational bodies throughout.
The NHBC data is provided as a direct data extract, supplied by electronic file transfer. They employ 1,100 staff, including 280 building inspectors across the UK, who carry out and collect data on around one million inspections at key stages of home construction each year. As part of this work, they centrally collate data from these inspections and quality assure it. MHCLG has been to inspect and discuss NHBC collection methods on a regular basis and is assured that the data and processes are of good quality.
Producers’ quality assurance investigation and documentation
Whilst providers are expected to carry out their own checks before the data is submitted for this publication, further quality assurance is carried once the data is received by the responsible Statisticians for this publication. The DELTA data collection system is designed to pick up errors upon data entry and issue validation failures which prevent obviously incorrect values being submitted. Following the completion of all data submitted via DELTA, further checks are carried out by MHCLG’s statisticians. These checks are designed to pick up any figures which have passed through the validation criteria of DELTA but require further investigation. These potential errors are identified by comparing figures submitted with other published sources and historical trends. For the NHBC data submitted by electronic file transfer, after loading to our systems, MHCLG’s statisticians provide a summary report back to the NHBC. NHBC then confirm whether the data they have provided has been reported correctly.
The data is then compiled together across the three sources and is compared to the historical time series and across the other sources. Any issues spotted are queried and escalated to the providers if necessary to resolve.
The final data, bulletin and live tables are quality assured independently by another Statistician in the production team. Further final checks are performed to the final end product (for example, to check figures, formatting and text). These checks use a clear checklist approach to ensure the figures are consistent across the release and live tables, with each check being systematically signed off when it has been completed. The final statistical release is quality assured independently by the Senior Statistician and the Deputy Director for the Data, Analysis and Statistics Division.
3.3 Imputation
The process to impute for a missing P2 local authority return works by picking up all data recorded in completed returns for that local authority over the previous five years and comparing it to data for other similar local authorities for the same periods. It then looks at the data provided for the current period by those other local authorities and imputes a figure for the missing local authority return which matches the proportion found in the comparison of data for the previous five years.
Imputation for other approved inspectors is performed using post stratification. Stratification is based on the most recent previous total of starts and completions reported. Once approved inspectors have been stratified, non-response weights are calculated, and these weights are applied to all responding approved inspectors for the quarter. Where insufficient recent data exist to sensibly include a response or non-response in the stratification (for example where there are no recent data) or where the status of the approved inspector is unclear for that period (for instance it is not certain whether they were operating in the that period or are a duplicate entry), then the approved inspector is not included in the post stratification process. This may result in a small level of under coverage but ensures that only genuine non-response is weighted for and minimises the risk of overestimating the numbers of starts and completions inspected by approved inspectors.
Non-response weighting for approved inspectors is used at an England level only. In this release, starts data from three independent approved inspectors for quarters 2016 Q3 to 2018 Q1 inclusive, two independent approved inspectors for 2018 Q2, one independent approved inspector for 2018 Q3, and one independent approved inspector for 2018 Q4 to 2020 Q2 were not included in the estimates. To enable further data quality assurance, estimates were imputed instead.
3.4 Additional data quality points
District level data
House building data are collected at local authority district level, but it is important to treat figures at this level with care. House building is unevenly distributed both geographically and over time and patterns of housing development can produce clusters of new homes which make the figures at a low geographic level volatile and difficult to interpret.
From start to completion
A wide range of factors can influence the length of time it takes for a new home to be constructed from start to completion. This period can vary from just a few months to several years. There are some circumstances in which starts might exceed completions. Information gathered from data providers indicates that the most common of these is where a new dwelling is started but never completed because the developer is no longer able or willing to complete the development.
Independent approved inspectors data
In the March quarter 2012 release, the house building data was revised to include data from independent approved building control inspectors. This affected all quarters from the September quarter 2007 release.
The inclusion of the approved inspectors was an improvement to the coverage of these statistics in response to the recent growth of this sector of the market but not a fundamental change to the methodology.
Figure 2 below shows the percentage of all starts and completions reported by approved inspectors. This has increased since 2007, with both starts and completions showing a sustained increase overall which has accelerated in recent years.
Figure 2. Approved Inspector reported starts and completions as a proportion of total starts and completions, England, 2007-08 to end September 2024
For more detail about the inclusion of data from independent approved inspectors, see pages 11-14 of the House Building statistical release for the March quarter of 2012.
More recently, we have continued to improve coverage of the release by increasing the number of approved inspectors providing regular data and have worked with individual data providers to increase clarity and consistency of recording across the sector.
Tenure
Figures on new build dwelling starts and completions are from records kept for building control purposes. The building control figures will reflect the tenure of the developer building the dwelling rather than the intended final tenure. This may lead to an understatement of housing association and local authority starts and completions recorded in these tables, and a corresponding overstatement of private enterprise figures. This problem is more likely to affect starts than completions. Estimates of intended final tenure using Affordable Housing Supply (AHS) statistics are included from the March quarter 2020 release for this reason. This series begins 2006/07 as this is when the new build component of net additions is first published.
The below equation is used to give the Private Enterprise tenure:
Private Enterprise = Total New Build - Housing Associations - Local Authorities
With the total coming from net additions and the housing association and local authority totals coming from AHS. These figures give a more accurate estimate of final tenure.
In addition to this, also included from the March quarter 2020 release is a chart showing the proportion of affordable housing delivery under Section 106 agreements as this has been steadily increasing since 2015/16.
There are two other sources of official statistics on affordable housing supply which should be considered as an alternative by users specifically interested in the affordable sector. Please refer to the ‘Related statistics’ section of this publication for further information.
Index
From the June quarter 2020, a quarterly index of the building control data is included due to user requests in response to the consultation on improvements to quarterly housing supply statistics. Representing the building control data as an index emphasises its use as a measure of quarterly trends rather than focussing on the reported level of starts and completions.
4. Definitions
The definitions used in this publication can be found in the Housing statistics and English Housing Survey glossary published by MHCLG.
Dwelling
A home or dwelling in these statistics is defined in line with the Census definition, which defines a dwelling as a self-contained unit of accommodation. Self-containment is where all the rooms (including kitchen, bathroom and toilet) in a household’s accommodation are behind a single door which only that household can use. Non-self-contained household spaces at the same address should be counted together as a single dwelling. Therefore a dwelling can consist of one self-contained household space or two or more non-self-contained household spaces at the same address.
Ancillary dwellings (e.g. ‘granny annexes’) are included provided they are self-contained, pay separate council tax from the main residence, do not share access with the main residence (e.g. a shared hallway) and there are no conditional restrictions on occupancy. Communal establishments, i.e. establishments providing managed residential accommodation, are not counted in overall housing supply. These cover university and college student, hospital staff accommodation, hostels/homes, hotels/holiday complexes, defence establishments (not married quarters) and prisons. However, purpose-built (separate) homes (e.g. self-contained flats clustered into units with 4 to 6 bedrooms for students) are included, with each self-contained unit counted as a dwelling.
Non-permanent (or ‘temporary’) dwellings are included if they are the occupant’s main residence and council tax is payable on them as a main residence. These include caravans, mobile homes, converted railway carriages and houseboats. Permanent Gypsy and Traveller pitches should also be counted if they are, or likely to become, the occupants’ main residence.
Housing association
Housing associations (HAs) has been used as the generic name for all social landlords not covered by local authorities (see below). In previous editions, HAs were referred to as Registered Social Landlords (RSL), and the technical term Private Registered Providers (PRP) of social housing is also sometimes used. The more all-encompassing description of ‘housing associations’ is now seen as more helpful to users of these statistics.
New build dwelling start
A dwelling is counted as started on the date work begins on the laying of the foundation, including ‘slabbing’ for houses that require it, but not including site preparation. Thus, when foundation work commences on a pair of semi-detached houses two houses are counted as started, and when work begins on a block of flats all the dwellings in that block are counted as started. The starts of houses in building schemes are usually phased over a period of weeks or even, in very large schemes, months.
New build dwelling completion
In principle, a dwelling is regarded as complete when it becomes ready for occupation or when a completion certificate is issued whether it is in fact occupied or not. In practice, the reporting of some completions may be delayed, and some completions may be missed if no completion certificate was requested by the developer or owner, although this is unusual.
New build dwelling tenure
For the purposes of the building control statistics, the term tenure (or tenure of developer) refers to the nature of the organisation responsible for the development of a new housing start or completion. It does not necessarily describe the terms of occupancy for the dwelling on completion. For example, some housing associations develop homes for sale on the open market. Such homes would be reported in the Housing Association tenure of these statistics but would ultimately most likely be owned and occupied in the private sector. The term final tenure is the final usage of the dwelling.
5. Revisions policy
This policy has been developed in accordance with the UK Statistics Authority’s Code of Practice for Statistics, see the Ministry of Housing, Communities and Local Government revisions policy for more information.
It covers two types of revisions that the policy covers, as followed:
5.1 Non-scheduled revisions
Where a substantial error has occurred because of the compilation, imputation or dissemination process, the statistical release, live tables, and other accompanying releases will be updated with a correction notice as soon as is practical.
5.2 Scheduled revisions
To maximise the response rate from local authorities and enable late information to be included, each quarterly P2 return can be updated at any time up to two years after the initial publication of the figures for that quarter. Every quarter, as well as releasing figures for the latest quarter, we revise the previous quarter to incorporate any data that came in shortly after the previous data collection period. This captures most late local authority data, but to incorporate the remainder, a longer revision is carried out once a year in the June quarter statistical release. Therefore, until each quarterly return is permanently closed, figures for that quarter remain provisional. Provisional figures are labelled in the tables with a “P” or [p] and revised figures are labelled with an “R” or [r].
The starts data provided by NHBC, which are monthly, can also be subject to some changes after their initial inclusion and, to address this, the NHBC starts data for the previous two quarters are also revised in each release. In particular, the information on the tenure can often change when a start gets closer to completion, and this tends to result in a net shift in starts from the private enterprise tenure to the housing association tenure.
In addition, where figures are seasonally adjusted, the adjustment factors for the whole series back to 2000 are recalculated annually, usually in the June quarter (in 2023, this happened in the September quarter 2023). This will result in small changes to seasonally adjusted figures across the whole period. These changes are not labelled with an “R” or [r]. Seasonal adjustment is implemented using the software X13-ARIMA-SEATS.
Other revisions to historic data (all data older than that currently due for scheduled revision) should only be made where there is a substantial revision, such as a change in methodology or definition. Where there are small changes that do not substantially change historic data, internal updates are maintained.
5.3 Revisions in this release
As scheduled, starts and completions data provided by local authorities, the National House Building Council and other approved inspectors have been revised in this release back to the March quarter 2024. As a result, a net change of 2065 starts have been added from this period. This includes 1,272 starts removed from the private enterprise tenure and 793 starts added to the housing association tenure and no change to the local authority tenure. A net change of 409 completions have been added to this period. This includes 391 completions added from the private enterprise tenure and 18 added from the housing association tenure and no change to the local authority tenure.
6. Other information
6.1 Uses of the data
The house building statistical series on starts and completions are a key part of the evidence base which informs the development and evaluation of housing policy by central and local government. They are also used as evidence for other housing market analysts, forecasters, and decision makers, for example at the Bank of England and in the construction and banking industries. The statistics are also used for market research by a wide range of other businesses. They are used by the media in reports on the housing market, and by academics both in the UK and abroad.
6.2 Related statistics
The Ministry of Housing, Communities and Local Government is part of a cross-government working group, including devolved administrations and the Office of National Statistics, working to improve the trustworthiness, quality and value of housing and planning statistics across the UK. This working group has published an action plan to make the planned improvements on house and planning statistics clear and transparent to users.
Details of this work and how you can provide feedback are available via the Analysis Function website.
Housing supply: indicators of new supply and related statistics are detailed in Table 3 below. Further information can be found in the separate statistical release for each source which can be found at the links below.
Table 3. Housing supply: indicators of new supply and related statistics
| Release | Included | Excluded | Where does the data come from | What are these figures most appropriate for |
|---|---|---|---|---|
| MHCLG Housing supply: indicators of new supply | Quarterly estimates of new build starts and completions and statistics of other indicators. | Communal accommodation, e.g. university, student or hostel. New build dwellings without a completion certificate. | Building control officers at National House Building Council, Local Authorities and Approved Inspectors. | This is a ‘leading indicator’ of house building, available soon after quarter end. |
| MHCLG Housing supply: indicators of new supply (Housing Association (HA) and Local Authority (LA) tenures combined) | Quarterly estimates of new build housing for social rent. | Most affordable ownership supply (will be included under private enterprise) and acquisitions. | Building control officers at National House Building Council, Local Authorities and Approved Inspectors. | Some new build shared ownership and social rent housing may be misrecorded within the ‘private enterprise’ tenure of the house building statistics underestimating the total new build supply of affordable housing in the LA and HA tenure categories. Users requiring the best annual estimate for new build affordable housing should refer to the “New build and acquisitions” section of the affordable housing supply statistical release. The tenure split reported in the house building statistics continues to have practical uses as they provide more frequent and timely estimates of starts as well as completions and are available back to 1946. |
| MHCLG Housing supply: net additional dwellings | Total housing supply that comprises all new build, conversions, change of use, other gains/losses and demolitions. | Communal accommodation not included in main figures but provided separately. | Annual statistical return from local authorities outside London (Housing Flows Reconciliation Return) and Greater London Authority for London boroughs (London Development Database). Local authorities have longer to complete and to reconcile various sources including building control, council tax records and site visits. The new build figures provide a more complete count and is generally larger than the building control based statistics. | Provides an accurate assessment of annual change in all housing stock and is the most comprehensive estimate of supply. |
| MHCLG Dwelling Stock estimates | Total housing stock, split by tenure. | Communal accommodation, e.g. university, student or hostel. | Overall change in stock from net additional dwellings. Tenure information provided directing from Local Authorities and Housing Associations. | Provides an accurate assessment of the total size of the housing stock and how it is split by tenure. |
| MHCLG Affordable housing supply | Annual estimates of overall affordable housing supply (new build and acquisitions). | Does not split out partial grant s106 affordable housing. | Homes England and Greater London Authority data which is published every six months combined with Local Authority Housing Statistics Data. | Provides the most complete estimate of affordable housing supply, including shared ownership schemes. Affordable housing figures are a subset of total housing supply. |
| MHCLG Affordable starts and completions (Homes England/GLA) | 6-monthly estimates of starts and completions funded by Homes England and GLA. | Does not split out partial grant s106 affordable housing. | Estimates from Homes England and GLA. | Provides information on delivery for Homes England and GLA programmes only. |
| MHCLG Energy Performance Certificates | Numbers of domestic Energy Performance Certificate lodgements. These relate to new domestic properties and transactions of existing dwellings. | Existing properties for which no Energy Performance Certificate has been lodged (an EPC is only required when a property is constructed, sold, or let). | Domestic energy assessors lodge certificates on the ‘Domestic energy performance certificate register’. | Information on the energy performance and floor space of new and existing stock. Can also be used as an early indicator on new housing supply. |
| VOA Council Tax valuation lists | Number of dwellings and communal accommodation (the VOA definition of a dwelling differs from that used in the census and in MHCLG statistics). | Dwellings on the Business Rating List e.g. a self-catering property. | The Valuation Office Agency compiles and maintains lists of all domestic properties in England and Wales to support the collection of council tax. These lists are continually updated to reflect new dwellings and losses. | For information on domestic and non-domestic rated properties in England for tax purposes. Can also be used as an early indicator on new housing supply. |
| MHCLG New Homes Bonus | Dwellings and communal accommodation. As the New Homes Bonus is based on council tax data, which is derived from the Valuation Office Agency’s valuation list, it is collected using the same, broader definition of a dwelling as used by the Valuation Office Agency (see ‘Council Tax valuation lists’ above). | Dwellings on the Business Rating List (e.g. a self-catering property). | The data return is made by local authorities to the Department in November giving details of their council taxbase at September. The New Homes Bonus allocates grants to local authorities according to the number of new homes delivered and empty homes brought back into use in their area. | The combination of timing and definitional differences means that it is not possible to reconcile fully the New Homes Bonus numbers to the net additional dwelling estimates. The different sources will inevitably give different figures, though trends over time are likely to be similar. Users of housing supply statistics should note that the New Homes Bonus figures are a by-product of the data used to administer the council tax system and are not primarily designed as a measure of housing supply. |
6.3 Devolved administration statistics
Housebuilding statistics for the devolved administrations of the UK were previously included alongside the England statistics in the tables that accompany the statistical release. These data are now collected and published separately by the devolved administrations. The latest data and details on data sources and methods for Scotland, Wales and Northern Ireland can be found in the separate statistical release for each source.
Since September 2019, devolved administration statistics will no longer be published alongside the England statistics. The Office for National Statistics now publish the devolved administration statistics on housebuilding.
Comparability between the countries of the UK
Each of the countries of the UK produces its own statistics on House Building. In this section, the consistency of the data sources is discussed.
England and the devolved administrations use broadly consistent definitions for starts and completions in collecting housebuilding data. Previously, all four countries collected starts and completions data split into the three tenure types of private enterprise, housing association and local authority. From the September quarter 2011 onwards, this tenure split is no longer available for Welsh starts figures.
In England and Wales, some housing association starts and completions can be misreported as private enterprise starts because it is sometimes difficult for data providers to identify whether a dwelling is being built for a housing association or for a private developer. This is not thought to be a problem in Scotland where data on housing association new house building are collected directly from housing association administrations rather than building inspection teams. It is because of this issue that statistics for housebuilding starts in Wales no longer include a breakdown by tenure.
Currently, approved inspector data is included in the statistics for Scotland and Northern Ireland, but not used in the Welsh housebuilding data. However, an investigation is currently underway to determine the level of approved inspector activity in Wales with a view to include approved inspector data if it is found to be appropriate.
Prior to 2005, Northern Ireland data was sourced from the Department for Communities, which uses different definitions and adjust their data. Further information can be viewed on the Department for Communities website.
While a very small proportion of the data for England are imputed for missing responses, a full response is generally collected in Wales, Scotland, and Northern Ireland so imputation is seldom necessary.
6.4 User engagement
Users are encouraged to provide feedback on how these statistics are used and how well they meet user needs. Comments on any issues relating to this statistical release are welcomed and encouraged. Responses should be addressed to the “Public enquiries and Responsible Statistician” contact given in the “Enquiries” section on the release.
Please refer to the Department’s engagement strategy to see how we meet the needs of statistics users.
7. Enquiries
Media enquiries: Email: NewsDesk@communities.gov.uk
Public enquiries and Responsible Statistician: Ollie Jacob
Email: housing.statistics@communities.gov.uk
Information on Official Statistics is available via the UK Statistics Authority website.
Information about statistics at MHCLG is available via the Department’s website.
-
National Statistics are accredited official statistics. Accredited official statistics are called National Statistics in the Statistics and Registration Service Act 2007. Please see the Office for Statistics Regulation website for further details. ↩
-
Our statistical practice is regulated by the Office for Statistics Regulation (OSR). OSR sets the standards of trustworthiness, quality and value in the Code of Practice for Statistics that all producers of official statistics should adhere to. You are welcome to contact us directly with any comments about how we meet these standards. Alternatively, you can contact OSR by emailing regulation@statistics.gov.uk or via the OSR website. ↩