User agreement: Homelessness Escalations Service
Updated 31 December 2024
April 2024
Version 2.0
About this user agreement
This document is provided for charities, legal representatives and local authorities who wish to use the Homelessness Escalations Service (HES) in support of non-UK national individuals who are homeless, rough-sleeping or at imminent risk of homelessness. Those organisations are hereafter referred to as ‘HES users’. This document sets out the purpose of the HES, its intentions, and how referrals are processed. It also explains the roles and responsibilities of all parties involved.
Changes from previous version of this user agreement
This document has been updated to:
- provide clarification on changes to the handling of EU Settlement Scheme escalations from 1 April 2024
The Homelessness Escalations Service
Background
In August 2018 the Government published the Rough Sleeping Strategy pledging to eradicate rough sleeping by 2027. This strategy launched a range of cross-government initiatives within Migration and Borders, including the Rough Sleeping Support Service (RSSS).
The Ministry of Housing, Communities and Local Government (MHCLG) own the strategy, with the HES working alongside to provide a national point of contact for users working with rough sleepers, the homeless and those at imminent risk of homelessness, to confirm if they have legal status (henceforth referred to as Permission To Stay [PTS] in the UK) and to progress any outstanding applications already submitted to the Home Office.
The Rough Sleeping Support Service (RSSS) and a supplementary interim ‘Escalation’ process previously operated by Immigration Enforcement were transferred to UK Visas and Immigration (UKVI) on 31 October 2022. Following a review of both services UKVI merged them to form the Homelessness Escalations Service in June 2023.
How the Homelessness Escalations Service can help tackle Rough Sleeping
The government is committed to a fair and compassionate immigration policy which welcomes people here legally, but which tackles and deters illegal immigration and prevents misuse of benefits and services.
It is important that service providers are able to distinguish between those that are eligible to receive their services, and those that, due to their immigration status, are not eligible.
Using a dedicated resource (the HES team) we will be able to promptly identify those non- UK national rough sleepers who, on the basis of their immigration status, qualify for public funding but have been unable to prove it.
For those non-UK national rough sleepers with an ongoing application for PTS the HES team will request for the case to be expedited due to the risk presented by their situation. In cases where the prioritisation of an individual’s application results in a grant of PTS that individual will likely then be able to access public funding, but decisions will be made on a case-by-case basis.
What does the HES do?
The HES provides immigration status information and an escalation service designed to help non-UK national rough sleepers, (or those at imminent risk of such) to access services and support to which they are entitled (where they are granted PTS), or otherwise to allow those supporting them to decide what actions to take in the full knowledge of their immigration status. Following referrals from HES users, the actions taken by HES staff fall into two key parts:
- The HES will identify whether the individual has an ongoing or outstanding immigration application and contact the appropriate department within Migration and Borders to request progression and prioritisation.
- Where there is no open application - HES can confirm whether the customer does or does not hold PTS. The aim is for HES to confirm this information within one working day and allows users to quickly identify where customers could have an entitlement to public funds if they hold PTS status, or alternatively plan next actions where they do not. Customers can then access appropriate support or be directed to appropriate services they are entitled to access.
As well as the above, the HES can also provide signposting to HES users to assist them in finding information on the GOV.uk website which may assist them in supporting a particular individual.
User requirements
Depending on the type of organisation a user represents there are different requirements which must be met in order to access this service:
- For Local Authorities and other government departments no written authority is required as this process falls under the ‘Public Task’ exception of the General Data Protection Regulations (GDPR), although referrals must clearly indicate this, as well as stating why information has been requested or why escalation is needed (see Article 6(1)(e) of the GDPR).
- All other users – a signed letter of authority to act on behalf of the individual must be provided.
The HES does not have a caseworking function. It does not consider applications itself and users should understand that arranging for immigration cases to be prioritised will not influence the outcome of the application. The purpose is to reduce the risks to non-UK national rough sleepers, the homeless and those at imminent risk of becoming homeless, who may be unable to access services whilst their application is in progress by seeking to make a decision on their application sooner. Case outcomes will not be altered by use of the HES and the HES should not be used to challenge a decision made on a client’s application.
Case outcomes may include (but are not limited to):
- confirmation of PTS in the UK
- a grant of PTS in the UK
- a refusal of PTS in the UK, either with or without a right of appeal
Please note the HES is not able to provide immigration advice. The focus of the HES is on safeguarding and to enable eligible individuals to promptly access the support to which they are entitled.
For further information on immigration advice, you may wish to view the following:
Sharing data with other parts of the Home Office
As noted above, the focus of the service is safeguarding and enabling eligible vulnerable customers to access appropriate support. The service itself does not make casework decisions and is not involved in removing or deporting foreign nationals with no PTS.
Where an individual does not have a pre-existing digital footprint on any of our systems, we will not create a case record purely for the purposes of noting a status request and can therefore guarantee that individuals not previously known to the Home Office will not be contacted by Immigration Enforcement as a direct result of a check on current status being carried out.
There are however certain circumstances where there is an obligation to share data across the Home Office. Full details of how the Home Office treats customers’ personal data and our statutory obligations can be found in Annex A below.
If, at any stage you are unable to fulfil these requirements, users should contact the HES to discuss appropriate alternative arrangements.
A process map of the HES process is shown in Annex B towards the end of this document.
EU Settlement Scheme escalation requests
From 1 April 2024, new escalation requests for individuals who have made an application for PTS under the EU Settlement Scheme (EUSS) should be sent directly to the EUSS Vulnerability Team: EUSSVT@homeoffice.gov.uk by the referrer.
The EUSS Vulnerability Team was mobilised in 2018 to support the UKVI strategy and engagement plan in relation to Vulnerable Customers accessing the EUSS.
The Vulnerability Team have been responsible for the distribution and management of £32 million of Government funding for a network of organisations to provide support to eligible citizens, including those who are homeless, at risk of homelessness or rough-sleeping to apply to the EUSS.
Supporting organisations, local authorities and health and social care trusts can contact the Vulnerability Team via their mailbox to escalate any urgent vulnerable cases. For example – where a person might be homeless or at risk of homelessness without valid status.
Escalation requests regarding applications for PTS under EUSS, which were received by the HES prior to 1 April 2024, will continue to be monitored and expedited toward a decision by the HES.
Making a referral
Individuals referred must be non-UK nationals who are homeless or experiencing rough sleeping, or who are at imminent risk of such, and also:
- Their immigration status is unknown or cannot be appropriately evidenced in order to access necessary support, or
- They have no PTS in the UK but have an open application or appeal for such lodged with the Home Office.
It will usually be best practice to fully inform your client about your intention to make a referral to the HES, setting out why this will be done and to explain the content of this User Agreement.
If you are a legal representative, a charity or an individual representing the customer, you must provide a signed letter of authority demonstrating that you are authorised to act on the customer’s behalf. Failure to provide this will lead to your referral being rejected. Once you have provided an individual’s letter of authority, you do not need to provide this again in any follow up correspondence regarding that individual.
In general, the more information you can provide the greater the likelihood that the person’s identity can be accurately verified. All referrals must include, as a minimum:
- Confirmation that the customer you are referring is genuinely homeless or a rough sleeper or at imminent risk of homelessness, including details of their situation. If at imminent risk of homelessness, please state when they could become homeless.
- The customer’s full name, date of birth and nationality (as well as the details of any aliases they have used previously).
- A clear request for what you would like from the service which is included within the subject line of your referral – are you asking if the customer has status already, checking if they have an open application, or seeking to have a specific open application prioritised?
- Any factors which add to the urgency of the case – whilst we cannot guarantee that this will speed up a decision, we will convey any such details to caseworking teams for their consideration.
Please provide electronic copies of any relevant documentation which you refer to in representations.
Referrals should be submitted to: UKVIHomelessnessEscalations@homeoffice.gov.uk
Please note this service operates within normal office hours which are 07:00 to 17:00, Monday to Friday.
Immigration checks
Your referral will be screened to ensure that:
- Where submitted by a Local Authority or other government department, the referral is received from the expected email domain.
- The referral correspondence has been appropriately completed and contains sufficient information for us to identify the customer.
- Where appropriate, users have the authority to act on the customer’s behalf.
We will complete full immigration checks and, if the individual is lawfully present and is able to access public funds, we aim to provide this information within one working day. No further action will take place. Details held by the Home Office which demonstrates any PTS individuals hold (such as document images, serial numbers, or personal identity numbers) will also be provided. Please note the HES does not provide status documents or decision letters, and these must be requested from the department which granted the PTS or made the decision in question. Written communications from the HES advising of status are not legal evidence of status and it is the responsibility of the customer to obtain such evidence, for example in the form of an eVisa, in order to demonstrate their right to remain in the UK and eligibility to access support.
The HES is not a caseworking team and its primary focus is on providing status updates and securing priority consideration for existing applications. HES staff are able to contact the casework team responsible and obtain updates or convey requests for further information/evidence where required. However, requests for updates on applications should usually be directed to the relevant team in the first instance.
Given that individuals with open asylum claims are eligible to receive Section 98 or 95 accommodation, the service will not usually seek prioritisation of such applications, unless additional factors apply. However, we can request that applications for asylum support are prioritised.
A process map for how referrals are considered and progressed is shown in Annex B towards the end of this document.
Roles and responsibilities
The following table sets out the roles and responsibilities of HES users and the Home Office with regard to the Homelessness Escalations Service:
What is required of users
- refer only cases for those who are homeless, Rough Sleeping or at imminent risk of such
- refer only individuals where they require evidence of the PTS which is held or where there is an open application for PTS which requires prioritisation
- explain the service to those being referred and obtain consent where possible
- provide signed authority to act (except in the case of Local Authorities)
What the HES will do
- conduct checks to ensure that referrals from known organisations come from domains which reflect that organisation to safeguard personal data when there are concerns.
- screen and reject referrals where there is no evidence that users are authorised to act on the customer’s behalf
- respond promptly to enquiries regarding immigration status information, aiming to respond within one working day
- escalate open PTS applications for customers to appropriate departments or teams (except new EUSS applications as above), usually within one working day
What the HES will not do
- decide open applications
- escalate new EUSS referrals from 1 April 2024
- in any way influence the outcome of any application with the deciding unit
- pro-actively share customer details with enforcement units unless there is a statutory obligation to do so
- create digital case records purely for the purposes of noting a status request which could be used for enforcement or removal action
Annex A: Data sharing in the HES and Home Office sata protection statutory guidance
The approach from the HES to data sharing and usage fully complies with the Home Office’s personal information charter and privacy information notice.
If a customer is subsequently identified as being subject to criminal proceedings, deportation or other enforcement action, the Home Office reserves the right to share information as appropriate with Home Office or government partners. Other than in these instances, the HES will not proactively share data for the purposes of having a customer removed from the UK.
Customer data is accessible on Home Office casework databases to authorised users across the whole immigration system who hold the relevant clearance and legal justification to view a person’s records. Any refused application (regardless of any HES activity or not) could lead to a customer without leave to remain in the UK being independently identified by Immigration Enforcement colleagues as liable to removal from the UK. HES referred individuals could also come to the notice of the Home Office through interaction with services, police, other government departments, employers, landlords, the NHS, on Enforcement visits or following subsequent refused applications for leave.
The Home Office’s personal information charter states the following:
“We may disclose your information to other organisations so that we can carry out our functions, or to enable others to perform theirs. Other organisations include, but are not limited to:
-
other government departments and agencies
-
local authorities
-
police and other law enforcement agencies
-
courts and other judicial bodies
-
foreign governments and other authorities
-
foreign law enforcement and judicial bodies
-
fraud prevention bodies”
The use of personal information also complies with the Borders, Immigration and citizenship privacy information notice - GOV.UK. This sets out how the Home Office uses, gathers and shares personal information on immigration systems. This is where the Home Office has an appropriate legal basis to do so under the UK General Data Protection Regulations (UK GDPR) or the Data Protection Act 2018. The Home Office collects and processes personal information to fulfil its legal and official functions. We will only use personal information when the law allows us to and where it is necessary and proportionate to do so.
The legal basis for the processing of data will, in most cases, be covered under Article 6(1)(e) of the UK GDPR – that is, that the processing is necessary for the performance of a task carried out in the public interest or in the exercise of official authority vested in the controller.
We may also process personal data under Part 3 (law enforcement processing) of the Data Protection Act 2018, such as for the purposes of the prevention, investigation, detection or prosecution of criminal offences or the execution of criminal penalties, including the safeguarding against and the prevention of threats to public or national security.
The legal basis for processing law enforcement data is section 31 of the Data Protection Act 2018 in that it is necessary for the performance of our statutory functions, which include crime prevention, prosecution and bringing offenders to justice.
We will also share data for law enforcement purposes, to prevent fraud and to assist other organisations in delivering their statutory functions.
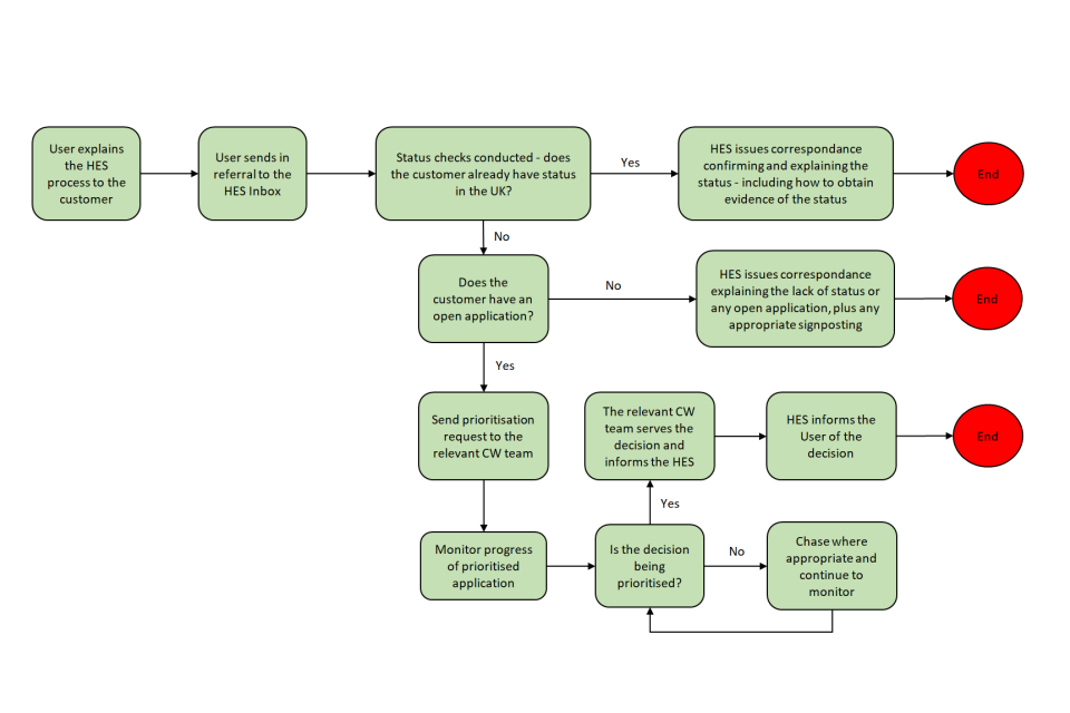
Annex B: HES process flowchart

Flowchart. Annex C provides a text alternative.
Annex C: HES process flowchart in plain text
Step 1
-
HES User explains the service to customer, and that they will be making an application on their behalf
-
Go to Step 2
Step 2
-
Referral completed and submitted.
-
Go to Step 3
Step 3
-
Immigration checks conducted
-
Go to Step 4
Step 4
Does the customer already have status in the UK?
-
If yes, go to Step 5
-
If no, go to Step 6
Step 5
-
Confirmation of lawful status sent to HES User
-
Go to Step 6
Step 6
Does an open Home Office application exist?
-
If no, go to Step 7
-
If yes, go to Step 8
Step 7
Correspondence issued to HES User explaining the lack of status/open application, with signposting to further actions provided as appropriate
Step 8
- HES requests that the casework department responsible prioritises application
- Go to Step 9
Step 9
- Progress of the prioritised application monitored
- Go to Step 10
Step 10
Is the decision being prioritised?
-
If no, go to Step 11
-
If yes, go to Step 12
Step 11
- Progress of application chased (if appropriate) followed by further monitoring
- Go back to Step 10
Step 12
The team responsible serves the decision to the customer
Annex D: Frequently asked questions
Why is the application still on hold when I requested prioritisation via the HES months ago?
The HES is not responsible for completing or progressing decisions on open applications. Whilst the HES will endeavour to escalate applications to the decision making unit and request prioritisation, this may not result in immediate decisions. Waiting times across departments may vary and this may affect the speed at which any escalated case will be resolved.
Can we contact the HES periodically to obtain progress updates on applications, if a customer’s case is blocked for some reason?
Users should normally approach the decision making unit in question. HES staff do not make decisions and cannot unblock delays that exist on the team who are responsible for making them. More information will be available directly from the decision making unit and requests for updates should be sent to them directly. However, if you do encounter issues in corresponding effectively with the team responsible for a decision, HES staff can be contacted to try and improve lines of communication.
My client believes they have status under the EUSS and would like confirmation, can you provide this?
All enquiries of this type should be directed to the EUSS portal on Gov.uk which can provide the required confirmation (View and prove your immigration status: get a share code - GOV.UK (www.gov.uk). Your client should access the portal before making a referral to the HES or EUSS Vulnerability team.
My client has tried to access the EUSS portal, but their ‘share code’ does not work. Can you resolve this or issue them with a working code?
The HES is not able to answer technical queries regarding the EUSS portal on Gov.uk. If your client’s ‘share code’ is not working, they can request a replacement: View and prove your immigration status: get a share code - GOV.UK. If you have any further technical queries regarding access to the EUSS portal, they can be directed to: Contact UK Visas and Immigration for help - GOV.UK. Staff within the HES have no access to the EUSS portal and cannot resolve access issues.
I am not happy with the decision I have received following escalation by the HES – can I send you additional evidence so that the application can be reviewed? Can you intervene in the decision outcome?
All queries about why an application has resulted in a specific outcome, or requests to challenge that outcome, must be addressed to the decision making unit who made the decision. The HES simply seeks to have applications prioritised so that users and their clients can receive a decision faster and so access appropriate support (if they qualify). HES staff do not have input into the decisions which are made.