Corporate transparency and register reform (accessible webpage)
Published 28 February 2022
Presented to Parliament by the Secretary of State for Business, Energy and Industrial Strategy by Command of Her Majesty.
February 2022
Command paper CP 638
Ministerial foreword
It is right the experiment should be tried; and, in my judgment, the principle we should adopt is this - not to throw the slightest obstacle in the way of limited companies being formed - because the effect of that would be to arrest niney-nine good schemes in order that the bad hundredth might be prevented; but to allow them all to come into existence, and when difficulties arise, to arm the courts of justice with sufficient powers to check extravagance or roguery in the management of companies, and to save them from the wreck in which they may be involved.
(Robert Lowe, Vice President of the Board of Trade, introducing the Joint Stock Companies Bill to Parliament, 1 February 1856)
Companies House operates the UK’s open, flexible corporate registration framework. It provides the UK’s business community with a simple system for creating and maintaining companies and other legal entities, and publicising information on those entities for the benefit of investors, lenders, regulators and the public. These roles facilitate economic activity across the UK, and the companies register is accessed over 10 billion times a year, informing many business and lending decisions. It is an important foundation of the UK’s business environment.
However, recent years have seen this framework manipulated, particularly in the use of anonymous or fraudulent ‘shell’ companies and partnerships. These provide criminals with a veneer of legitimacy to help commit a range of crimes, from grand corruption and money laundering to fraud and identity theft. This undermines our standing as a free, open and trustworthy democracy and undermines the UK’s reputation as a great place to do business
The government is determined to stop this abuse. At the same time, we will maintain our user-friendly, low-cost framework. We consulted on a broad range of potential measures in 2019, receiving over 1,300 responses, and announced high-level plans for reform in 2020. Shortly afterwards we published 3 further consultations on important areas of detail, including on areas not covered by the original consultation and where the business community had asked us to consider additional action. These also received a broad and positive response, and I am therefore confident that we have found a sensible and balanced way forward.
Since those consultations, the importance of Companies House reform as a foundation of our open and resilient economy was highlighted in the Integrated Review of Security, Defence, Development and Foreign Policy. Ongoing geopolitical events have reinforced the need to combat dirty money flowing into the Western financial system from former Soviet countries. And I am acutely aware that ordinary people continue to find themselves victims of fraud through no fault of their own due to the limitations of the current legislation.
This paper sets out the government’s final position on the reforms ahead of introducing legislation. It provides considerably more detail on the way the reforms will operate and includes responses to the 3 consultations we ran last winter. I hope it will help the UK’s business community, law enforcement agencies and all stakeholders start to prepare for the changes to come.
In the meantime, investment is already flowing. In the Autumn 2021 Budget, the government committed £63 million to transforming every aspect of Companies House operations to deliver on its new responsibilities. Companies House will transform its digital capabilities and improve user experience to better serve the needs of a thriving 21st century economy.
The combination of legislative and operational reform will make Companies House fit for the future. Alongside other related measures, they will help safeguard our national security, reduce the economic and social costs of fraud, and deliver real benefits to the whole business community. They are a step towards us making the UK’s economy the best regulated in the world.
Lord Callanan
Parliamentary Under-Secretary of State for Business, Energy and Corporate Responsibility
Part 1 – Introduction
1. Companies House performs 2 vital roles which underpin the UK’s strong, transparent and attractive business environment. It facilitates the creation of limited companies and a range of other legal entities, which are vital building blocks of the modern economy. And it provides – free of charge and online – information about those entities, for the benefit of investors, providers of finance and other creditors, government agencies and the general public. Formally, powers are vested in the Registrar of Companies for England and Wales (and equivalent Registrars for Scotland and for Northern Ireland), who is supported in her work by the staff of Companies House, an Executive Agency of the Department for Business, Energy and Industrial Strategy.
2. Companies House incorporates hundreds of thousands of companies each year. Incorporation provides shareholders with limited liability for the debts of the company – shareholders are only liable up to the amount, if any, unpaid on shares they own in the company - and establishes a company as a legal person separate from its owners. The combination of limited liability and legal personality provides those running companies with the freedom to take risks in the knowledge that they will not be personally liable for the company’s debts. This enables entrepreneurs across the economy to establish and grow businesses and has been an essential element of the UK economy since the mid-19th Century.
3. Those wishing to incorporate a company in the UK can do so quickly and very cheaply. In 2020-21 Companies House incorporated 810,316 companies. Companies House incorporation fees are among the lowest in the world and 99% of incorporation applications are processed within 24 hours. The total value of incorporation to owners of limited liability companies with 0 to 9 employees is estimated at £9.6 billion. [footnote 1]
4. Companies House makes company information public on the companies register. [footnote 2] Companies must provide the Registrar of Companies with information on their ownership and financial position. This is a fundamental component of good governance for businesses in the UK. From its origins in the Joint Stock Companies Act 1856 to its modern successor the Companies Act 2006, company law in the UK has always regarded transparency as the price of limited liability.
5. Since 2015, the vast majority of the information on the register has been free to access for everyone. It was accessed more than 10.2 billion times in 2020-2021 (up from 668 million in 2012-13). Research suggests the register is worth £1-3 billion to the UK [footnote 3] economy, informing many business and lending decisions and helping the owners and directors of companies be held to account.
Companies House: Key statistics
There are currently 4.4 million active companies registered with Companies House (with the vast majority small or micro) and ~650,000 incorporations each year
- 2.8 million registered companies in 2012/13
- 4.4 million registered companies in 2020/21
£12 to incorporate:
- 99% within 24 hours
Incorporating a company with Companies House is low cost and quick.
Since the creation of the free, online public companies register in 2015, searches have increased significantly:
- 1.3 billion register searches in 2015/16
- 10.2 billion register searches in 2020/21
£1-3 billion - Value of Company Register data in 2018.
BEIS research valued Companies House data at between £1-3 billion per year in 2018, with financial information the most valuable information to users
£9.6 billion - Value of company incorporation to Limited Liability owners with 0-9 employees.
BEIS research from 2021 finds evidence business owners highly value being able to incorporate, with limited liability the main benefit
The case for change
6. Companies House has a strong track record for customer service and is well regarded worldwide. However, the legal framework that it operates in needs updating to meet the demands of a thriving and increasingly digitally-based 21st century economy. More fundamentally, the government would like to see Companies House play an expanded role so will change its statutory role from being a largely passive recipient of information to a much more active gatekeeper over company creation and custodian of more reliable data.
7. The number of incorporations processed by Companies House each year continues to grow, as does the volume of data it processes – Companies House accepted 12 million transactions last year (a 2.1% increase on last year). Companies House continues to provide outstanding service, last year achieving overall customer satisfaction rate of 86%, but growing demands means Companies House needs investment in its legacy systems to meet the demands of the modern economy.
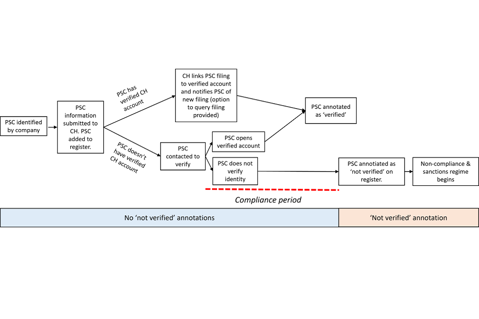
8. Legislative change will enable Companies House to meet these demands. Companies House will be empowered to require companies to file digitally. This move will digitise Companies House remaining paper-based functions, driving greater efficiency for businesses and Companies House, better value for the money and a more powerful data set for those searching the register.
9. The work of Companies House is well regarded worldwide in international assessments for transparency over corporate entities. In December 2018 the Financial Action Task Force (FATF), in their mutual evaluation report on anti-money laundering and counter-terrorist financing measures, assessed the UK as one of a small minority of countries having a substantially effective framework for transparency over corporate entities in terms of preventing their misuse for money laundering and terrorist finance. [footnote 4]
10. Nevertheless, recent years have seen growing instances of misuse of companies, concerns over the accuracy of the companies register and challenges safeguarding personal data on the register. In parallel, a number of stakeholders have drawn attention to the opportunity for Companies House to play a greater role tackling economic crime, working in partnership with other agencies and the private sector.
11. It was for these reasons that the government consulted on potential reform in 2019, receiving over 1,300 responses, the majority of which supported reform. There is a clear consensus across business and professional groups, law enforcement agencies and civil society groups that reform is needed.
12. The government published its response in September 2020, confirming we intend to legislate to significantly strengthen our corporate registration framework, and announcing the biggest changes in the role of the Registrar since it was created in 1844. [footnote 5] Alongside this, Companies House will undergo a full transformation, with the ambition of being the most innovative, open and trusted registry in the world. We plan to improve Companies House’s contribution to the UK economy, and at the same time boost Companies House capacity to combat economic crime.
13. Significant policy development has followed since September 2020, including 3 further consultations examining detailed proposals on the powers of the Registrar [footnote 6], implementation of the ban on corporate directors [footnote 7] and improvements to the financial information on the register. [footnote 8]
What changes are we making?
14. The statutory role of the Registrar of Companies (and equivalents in Scotland and Northern Ireland) will expand beyond her current remit of registering company information to include a new function to maintain the integrity of the register of companies and the UK business environment. The Registrar will be equipped with new powers to carry out this function. This will include powers to query suspicious appointments or filings and, in some cases, request further evidence or reject the filing. Companies House will also have more extensive legal gateways for data sharing with law enforcement, other government bodies and the private sector. This will mean more efficient sharing of suspicious activity with law enforcement and establishment of feedback loops with other government bodies and the private sector. This will lead to quicker identification of discrepancies between information on the register and information held by other bodies that can then be questioned by the Registrar’s new powers to query information.
15. Those setting up, managing, and controlling companies and other registrable entities will have a verified identity with Companies House, or have registered and verified their identity via an anti-money laundering supervised third-party agent. This will make anonymous filings harder and discourage those wishing to hide their company ownership through nominees or opaque corporate structures.
16. We will also enhance privacy mechanisms across the register. Anyone whose personal information has been made public on the register in the past will be able to apply to have some of that information suppressed, and we will ensure that individuals who can provide evidence that having their personal information on the public register puts them at risk of harm can apply to have it suppressed.
17. Finally, these reforms are supported by a series of changes to improve the financial information on the register. These are intended to lead to better financial management practices within SMEs, promote the transition to digital reporting, support better business and credit decisions, and help wider efforts to combat economic crime.
18. To deliver the government’s ambition, Companies House will transform every aspect of its skills, culture, operating model, and services. Successful reform will not be possible without this all-encompassing transformation. The government has invested £20 million in the transformation of Companies House in 2021-22 and has committed a further £63 million at the 2021 Spending Review.
19. The combination of legislative and operational reform of Companies House will help ensure the UK is the best place to start and grow a business, and that companies on the UK register are run responsibly, transparently and with accountability. These reforms are a key part of the government’s Economic Crime Plan, and they complement a number of related measures the government has also committed to introducing soon. [footnote 9]
This document
20. This paper sets out the government’s position ahead of introducing legislation into Parliament, bringing to a conclusion the results of further consultation and policy development since September 2020.
21. The first part of this paper sets out the strategic context for this set of reforms. It covers how the reforms to Companies House will contribute to government priorities in national security and anti-corruption, fraud and boosting enterprise.
22. The second part sets out the reforms in greater detail, covering the Companies House transformation, new powers for the Registrar, identity verification, improved privacy protections, greater powers to share data and reforms that will improve the quality of financial information on the register. The annexes contain a full list of the reforms included in this programme and the government responses to the consultations that ran last winter.
Part 2 – Delivering government priorities
Part 2 sets out the outcomes the government intends to deliver through reforms to Companies House and the corporate registration framework:
The reforms to Companies House contribute to 3 key government priorities:
- National security, anti-corruption and organised crime: Recent years have seen reports of thousands of UK companies and partnerships being misused by international money laundering networks. These reforms will help us bear down on the organised criminals, kleptocrats and terrorists that use opaque companies to abuse our financial system and liberal democracy, and to support developing countries to stop the theft of their public assets
- Protecting individuals and businesses from fraud: The social and economic cost of fraud to individuals in England and Wales is £4.7 billion per year [footnote 10] and the cost of organised fraud against businesses and the public sector in the UK is £5.9 billion. [footnote 11] Reform of Companies House will help tackle the use of corporate entities to perpetrate and hide fraud in the UK
- Boosting enterprise: The companies register is a key element of the information architecture of the UK economy and worth £1-3 billion to its users. Reform will make it more reliable and usable helping businesses across the UK economy make better decisions about their suppliers and creditors
Part 2A: National security, anti-corruption and organised crime
23. This part sets how the reforms work in concert to tackle abuse of UK registered companies and partnerships. It sets out examples of how abuse of the UK’s open flexible framework impacts national security, corruption and facilitates organised crime.
How companies and partnerships registered in the UK undermine national security
24. The UK is the fifth largest economy in the world and is currently ranked third in the world for soft power. [footnote 12] Soft power is central to the UK’s international identity as an open, trustworthy, and innovative country. It helps to build positive perceptions of the UK and enhances our ability to attract international business. The UK’s soft power is underpinned by factors including our model of democratic governance, strong legal system, and trustworthy economy.
25. The 2021 Integrated Review highlighted the changing global threat picture, in particular from the shift from a post-Cold War ‘rules-based international system’ to a more fragmented international order, characterised by intensifying competition between states over interests, norms and values. It further emphasised the importance of tackling economic crime and illicit finance, as they fund organised crime groups, terrorists, and other malicious actors.
26. The Integrated Review committed the UK to a range of measures to defend our values at home and abroad. They include a new sanctions regime [footnote 13] specifically targeting corruption, and the National Security and Investment Act 2021 [footnote 14] to maximise the contribution of foreign direct investment to the UK’s economic growth whilst minimising the potential risk to national security.
27. The Integrated Review also recognised that the UK’s openness to the flow of trade, capital, data, ideas, and talent is essential to its long-term prosperity. The speed and low cost associated with incorporating companies in the UK helps maintain our status as a global financial centre and an attractive location for investment. Rapid establishment of legal entities and flexibility over their use is essential not just for entrepreneurs but for the UK’s investment industry and for mergers and acquisitions activity.
28. However, recent evidence shows that our company registration framework has become vulnerable to exploitation by malign actors, corrupt officials and criminals from overseas. In recent years, some thousands of corporate entities registered in the UK have been found to be being used to facilitate major international money laundering schemes (see Case studies 1,2 and 3). There have also been reports of UK companies and partnerships being used to facilitate illegal arms movements, sanctions-busting and financing terrorism.
Case study 1: Danske Bank
The Danske Bank case highlighted the crucial role played by anonymous UK registered entities in moving illicit wealth around the globe, and in facilitating international money laundering and corruption. The veneer of legitimacy provided by association with a UK registered company was crucial to $200 billion flowing through accounts of non-resident customers from Russia and other ex-Soviet countries via Danske’s Estonian branch through hundreds of UK registered entities. A 2018 report found that more than half of the 10,000 customers in Danske’s non-resident portfolio had suspicious characteristics. This was one of the largest money laundering scandals in European history. It ultimately led to Danske Bank in 2018 admitting that its procedure for oversight had completely failed and that its money laundering controls in Estonia had been insufficient.
The 2018 report also found that UK registered limited liability partnerships (LLPs) were the preferred vehicle for the non-resident customers. UK LLPs were used in the ‘Azerbaijani laundromat’ from 2012-2014, where USD 2.9 billion dollars was laundered by 4 UK registered LLPs. Similarly, the ‘Russian laundromat’ scheme in 2013-2014 involved 177 customers, many of whom were UK registered LLPs.
29. Typically, these cases see UK entities set up as the holders of overseas bank accounts, or as the owners of assets (e.g. ships) or signatories to contracts. The illicit activity (moving money, weapons or other assets) may not immediately touch the UK’s shores, but it serves to create instability elsewhere, to further the interests of actors hostile to the UK, and/or to help move corruptly-obtained funds into the Western financial system, which may in due course reach the UK. Furthermore, such cases undermine good governance and faith in the UK economy and tarnish our reputation as a trustworthy global economy (see Case studies 2 and 3). [footnote 16]
30. The problem of so-called ‘shell companies’ has been recognised by G7 countries’, who in their joint anti-corruption statement in June 2021 [footnote 17] reaffirmed their commitment to putting in place measures that promote transparency in the beneficial ownership of legal entities. The UK has already played a leading role in this agenda, having been the first G20 nation to establish a public register of beneficial ownership information (via the People with Significant Control reforms delivered in 2016). This data is integrated into the main companies register and was extended to other entities including Scottish Limited Partnerships in 2017.
Case study 2: The FinCEN files
In Autumn 2020, thousands of Suspicious Activity Reports from the US Financial Crimes Enforcement Network (FinCEN) were leaked. The reports alleged that 3,267 UK limited liability partnerships (LLPs) and limited partnerships (LPs) were set up for suspicious illicit purposes by registration agents between 1999 and 2017. In general, ownership of these LPs and LLPs was hidden by registering them with owners that were companies based in so called ‘secrecy jurisdictions’ - where companies can be registered without publicly revealing who owns them. This allowed the UK partnerships to be owned and controlled anonymously and potentially used to launder money.
There are many legitimate reasons for using these types of UK partnerships. For example, LPs are primarily used by the private equity and venture capital sectors as investment vehicles, LLPs are mostly used by professional service firms in the legal and accountancy sectors who value the combination of limited liability and tax transparency for members. However, the same flexible rules governing UK partnerships which are so highly valued by legitimate businesses, can be misused for illegitimate purposes which harm the UK and global economy.
Case study 3: Moldovan Bank Fraud
In 2014, $1bn vanished from 3 of Moldova’s leading banks, much of it through UK companies. $1bn was transferred in just 2 days to a series of UK and Hong Kong registered companies, whose ultimate owners were unknown. A report by Kroll describes how the 3 banks were taken over by new owners in 2012 who appeared to be unconnected. Some owners bought their shares in the banks using funds from UK LPs. The banks then entered into a series of transactions which Kroll says had “no sound economic rationale”. The web of loans emptied them of funds until “they were no longer viable as going concerns”. As a result, the Moldovan state was forced to step in to bail out the banks and protect depositors. Moldova is Europe’s poorest country, and the Moldovan government’s action created a hole in the public finances equivalent to an eighth of GDP.
The use of corporate entities by organised crime groups
31. As recognised in the Integrated Review, [footnote 21] economic crime is a significant threat to the security and the prosperity of the UK and costs the UK economy £8 billion p.a.
32. Economic crime refers to a broad category of activity involving money, finance or assets, the purpose of which is to unlawfully obtain a profit or advantage for the perpetrator or cause loss to others. This poses a threat to the UK’s economy and its institutions and causes serious harm to society and individuals. [footnote 22]
BEIS research valued Companies House data at between £1-3 billion per year in 2018, with financial information the most valuable information to users.
33. Much economic crime is driven by serious and organised crime groups. The Home Office report on Understanding Organised Crime, shows that the total estimated social and economic cost of organised crime to the UK is £37 billion (2015 to 2016). [footnote 23] Serious and organised criminals prey on the most vulnerable in society, and their activities can have a devastating, life-long effect on their victims (see Case study 4). [footnote 24]
34. Enterprises such as supplying drugs and human trafficking which cause direct harm to UK citizens can be facilitated by the use of corporate entities. As a result, Companies House is supporting increasing numbers of Police investigations and helping bring perpetrators to justice.
Case study 4: Companies House support for human trafficking investigations
Organised crime groups involved in human trafficking have been known to abuse the company registration framework. In one case victims were enticed by the prospect of well-paid jobs, were housed in basic, cramped, multi-occupancy accommodation and sent to work long-shifts at factories and recycling plants. They were completely reliant on the organised crime gang for food, drink and shelter and were subject to physical violence and threats when they did not comply.
The organised crime gang also used the victims’ details to incorporate limited companies. These companies were then used to facilitate the opening of further business accounts to be used as ‘mule’ accounts for the rapid dispersion, layering and conversion of criminal property.
The evidence provided by Companies House showed the sophisticated nature of the money-laundering carried out by this network. It also assisted in showing a hierarchy amongst the offenders, the level of financial exploitation of the victims and a timeline of events.
Those convicted were sentenced to over 32 years in prison.
How reform will support national security, combating corruption and fighting organised crime
35. Reform of the companies registration framework will help the UK to better protect itself, respond to the threats outlined in the Integrated Review and address the kind of examples set out above. Reform will enhance the UK’s positive contribution to the global economy, reinforce our standing as a secure and trustworthy place to invest and do business in, and help defend ourselves against the threat of organised crime.
36. The Registrar will be given a new statutory role to maintain the integrity of the register of companies and the UK’s business environment. To carry out this duty, the Registrar will be equipped with stronger powers to query, seek evidence for and remove information from the register.
37. Working with other agencies, new risking capabilities will allow Companies House to stop and query suspicious filings that, for example, follow patterns known to be associated with misuse. Suspicious activity may be identified in several ways including: reports made via the Companies House ‘Report it Now’ function, discrepancies reported by regulated professionals under Money Laundering regulations or members of the public, anomalies in register information identified via cross-checks with other data or internal analysis of patterns or trends in data held by Companies House or law enforcement.
38. A cornerstone of the reforms is the introduction of mandatory identity verification for the vast majority of individuals incorporating or filing with Companies House. This will mean that individuals associated with UK registered entities will have to prove they are who they say they are. It will be much harder to appoint fictitious directors or beneficial owners.
39. The requirement to have at least one fully verified person directly associated with each entity on the companies register, and implementation of new restrictions over corporate directors will make it more difficult to create the anonymous corporate structures demonstrated by, for example, the FinCEN files (see case study 2). In future, companies will be allowed a maximum of one ‘layer’ of corporate directors, which must be based in the UK, and the natural persons directing that corporate director will be subject to identity verification.
40. If an individual fails to verify, the public register will be annotated to show this. This will enable anyone viewing the register to make their own assessment of the integrity and risk profile of those they are researching.
41. Intelligence from law enforcement suggests that those using UK corporate structures for criminal or corrupt activity often use formation agents. If based in the UK, such agents are required to be supervised by HMRC or a professional body under existing money laundering legislation. But there is currently nothing to stop agents based overseas, who may not be subject to equivalent supervision, from making filings with Companies House.
42. In future, agents will be required to evidence that they are adequately supervised before they can register with Companies House and file on behalf of their clients. This evidence will be cross-checked against information from HMRC and the Financial Conduct Authority to ensure its validity. In effect, overseas agents will no longer be able to access Companies House unless at some future date the government determines that any other jurisdiction should be deemed to have an equivalent supervisory regime.
43. Individuals who fail to verify their identity or comply with new requirements under these reforms will be subject to new criminal and civil sanctions. Sanctions will send a strong message that the UK takes breaches of its law seriously and that those who seek to undermine its rule of law and open economy will face consequences.
44. A range of other reforms will improve the quality of the register and close loopholes associated with filings of financial information and People with Significant Control. This will benefit not just law enforcement agencies but businesses conducting customer due diligence checks and independent investigators.
45. In combination, these reforms will deter the kind of misuse seen in the examples given above and make it easier to spot and take action against any such activity in future.
Part 2B: Protecting individuals and businesses from fraud
46. Fraud is the most common form of economic crime. Indeed, fraud has now become the most common crime in the UK, with the pandemic being used as an opportunity by fraudsters to exploit and target potential victims. Fraud can be a devastating crime for individuals and businesses, and it affects approximately one in thirteen people in the UK. [footnote 25] Fraud costs businesses and the public sector £5.9 billion per annum. [footnote 26]
47. This part sets out case studies of frauds that abused the UK corporate registration framework and how legislation reforms and transformation of Companies House will work in concert to reduce them. The use of corporate entities and the companies register in fraud
48. There are a range of ways in which the UK’s flexible framework for company registration and filing has been abused by fraudsters and those committing a range of other economic crimes. Typically, a fraud using companies and/or the companies register will feature one or more of the following:
- the creation of companies specifically to perpetrate fraud
- the use of an individual’s or businesses personal details or address without their consent, including to obscure ownership and control of a company
- filing other false information about a company to lend a veneer of legitimacy
How reform will help tackle fraud
Tackling the creation of companies specifically to perpetrate fraud
49. Criminals can register companies and other entities at Companies House and use the veneer of legitimacy provided by appearance on the companies register to facilitate and perpetrate a range of frauds. These include long-standing problems with so-called ‘phoenix trading’ (Case study 4) which can leave creditors unable to make claims on assets and customers unable to reclaim deposits. Other examples are more recent developments, such as the establishment of companies to fraudulently claim for government support during the Covid pandemic (Case study 5).
Case study 4: Phoenix trading
The practice of phoenix trading and the exploitation of creditors who deal with companies in good faith manipulates the principle of legal identity without liability. Typically, assets are sold undervalue to an associated company with a similar name and common directors. The associated company will continue trading on the same basis, free from debt which has been parked in the old company.
In the recent case of the Insolvency Service v Wallace, 2 individuals were prosecuted for making false representations to the High Court to secure a validation order enabling them to access funds in a frozen company bank account. It is reported that one of the individuals committed fraud in anticipation of the winding up of the same company by diverting £111,000 to a phoenix company. That individual was disqualified as a director for 9 years.
There are existing controls that address phoenix trading, but these only apply once the misconduct is identified through the insolvency regulatory framework.
Case study 5: Using UK companies to defraud the furlough scheme
In 2021, HMRC seized £26.5m in previously claimed furlough cash from the accounts of a series of companies registered at Companies House. An ‘entrepreneur’ registered 4 fake companies that claimed to be an IT services company, a corporate charity, a research hospital, and a religious institute. These shell companies were all registered to a virtual address and each claimed to have dozens of employees and had similar company names. Each company received between £5 and £10m in furlough funding.
In measures announced by the Chancellor in the March Budget 2021, £100 million was allocated for a new Taxpayer Protection Taskforce to crack down on COVID fraudsters who have exploited UK government support schemes.
50. Such frauds are often characterised by fraudsters using registered companies in recognisable ways e.g., registering a company with a similar name to an existing company or at the same virtual address. Through transformation, Companies House will have a more powerful analytical capability to spot such suspicious behaviour and, based on this better data, then exercise its new querying power to obtain further information or report it to law enforcement for further investigation. New gateways for data sharing will facilitate this, alongside Companies House’s membership of cross government law enforcement networks such as the Government Analysis and Intelligence Network (‘GAIN’).
51. Alongside this, all directors, people with significant control (PSCs), and those presenting information on the register will have an account that includes a verified identity and links their appointments in one place. This should make existing legislation easier to enforce. Often company directors are untraceable, making enforcing offences under the Insolvency Act 1986 challenging. Identity verification will ensure there is always a verified natural person associated with an incorporation or a filing – making those individuals far easier to trace.
52. Linking all appointments in one place should also allow consumers to check the register and potentially recognise fraudulent or suspect companies before transacting with them. For example, if the register showed a director associated with multiple companies with similar names which have been created and wound up in quick succession, this could be an indication of fraud.
53. These reforms, complemented by HMRC investigatory powers and new powers for the Insolvency Service to investigate directors of dissolved companies, [footnote 30] will create a more robust framework to combat these types of fraud.
Tackling the non-consensual use of personal details or addresses
54. It is currently possible to register an appointment at Companies House without the knowledge or consent of the person being registered. Companies House has no powers to confirm consent and is legally obliged to register the appointment (Case study 6).
Case study 6: Fraudulent director appointments
In 2020/21, Companies House processed 1,388 applications to remove material related to a director appointment on the register. In the majority of cases, this service is used to remove director appointments that are on the public register where the appointee did not consent to the appointment.
In one instance, a handbag containing identity documents was stolen and the person’s details used to register companies that were then used to open bank accounts. When Companies House removed the person’s details, they were immediately reappointed. In response, Companies House changed its process to prevent a person being reappointed unless they provided evidence under section 1049(b) of the Companies Act 2006.
55. It is time-consuming to remove fraudulent appointments from the register – under the existing legislation a victim must prove to Companies House that they are not the director and wait 28 days before the appointment is removed from the register. In the case of PSC registrations, a court order must be obtained by the victim in order to remove a fraudulent registration – this can be costly and stressful for the victims. [footnote 31]
56. Similarly, it is currently very easy for companies to be registered at addresses without the knowledge of the resident or owner of that address (Case study 7). In these instances, addresses will be used by other unauthorised businesses that take part in scams targeting vulnerable people. During 2020/21, Companies House moved 4,194 disputed addresses to the default address at Companies House, a proportion of which are likely to be a result of fraudulent use of a registered address.
Case study 7: abuse of registered addresses
Recently, Leicestershire Police had warned people to be vigilant to a scam letter claiming to be from Companies House. The scam asked homeowners to confirm the registration of a company using their address; these home addresses had been falsely registered at Companies House without the occupants’ knowledge.
In such cases, unexpected company correspondence can be sent to the residents, including data protection fees, HMRC letters, and notices from Companies House. This can be stressful and require victims to prove their address is not the registered office.
57. These relatively simple but harmful frauds, based on identity theft and manipulation of Companies House’s duty to register properly delivered information, will be far more challenging to carry out in future. Identity verification requirements will reduce fraudulent appointments: registration of a company officer will require a legitimate identity document to be provided and matched to the individual. It will also be more difficult to carry out such frauds via agents, as only anti money laundering-supervised third party agents will be able to register directors (or other officers) at Companies House. These additional verification checks should stop the vast majority of fraudulent appointments from reaching the register.
58. New systems at Companies House will ensure a person who is registered as a director will automatically receive a digital notification informing them of their appointment and giving them an opportunity to challenge it. Companies House will be able to rapidly action any complaints through new querying powers and expanded powers to suppress and remove information. This will mean that anyone whose address or identity is used fraudulently on the register will be able to have it removed from the register in a far more straightforward manner without having to go to court.
59. Finally, there are instances where information held on the register can put an individual at risk of harm, whether that be through fraud or another type of crime. LexisNexis and Cifas have published evidence which suggests company directors are disproportionately likely to be a victim of identity fraud. [footnote 32] It is likely that publicly available information about company directors is used as a starting point for identity theft.
60. Our proposals include the introduction of a mechanism by which individuals can apply to suppress historic personal information that remains on the public record and for which there is currently no power allowing suppression. This will give individuals greater protections over their personal information to safeguard them from fraud and other risks associated with having personal information on the public register.
Tackling other instances of filing false information
61. Criminals may file false information about a company to lend it legitimacy. This can then enable them to perpetrate fraud. In particular, filing false or incomplete financial information on the register can facilitate a range of illicit behaviour. In some instances, companies have been found to have deliberately filed a false set of accounts.
62. In some cases, the company in question has gone further and falsely claimed that their accounts have been prepared or audited by a trustworthy firm of accountants or auditors, [footnote 33] helping to lend legitimacy to fraudulent activity, or painting a false picture of the company’s financial position in order to deceive potential lenders, investors, customers, or suppliers. In such cases it is not untypical to find that the company has claimed a stronger financial position in its Companies House filings in order to impress stakeholders, whilst stating a less strong position in its returns to HMRC in order to reduce its tax liability. Recent work comparing data held by Companies House and HMRC has demonstrated the value that will be gained from more systematic exchanges of data in future (see Case study 8).
Case study 8: filing false or incomplete financial information
In 2019, Cabinet Office, Companies House, HMRC, and the Insolvency Service worked together to tackle the problem of company accounts fraud in a cross-government project. They analysed Companies House and HMRC data across a range of potentially illicit areas including mini-umbrella companies, incorrect filing of micro-entity size accounts, and fictitious companies not filing returns to HMRC. This resulted in the identification of nearly £15m of potential tax fraud and 32,000 companies involved in errors or in improper accounting practice.
63. Through reforms set out in Part 3F, financial information on the register will be more accurate. Introducing a requirement to file a single set of accounts and simplifying accounts filing options should lead to more consistent financial information across different datasets e.g., Companies House and HMRC. This should reduce discrepancies and enable quicker identification of suspicious patterns in company accounts. Alongside this, companies will be required to file enough information to accurately identify which accounting category they belong to, making it far more difficult to abuse the accounting framework and file accounts under the wrong regime to hide income levels. Companies House will then have more accurate financial data which, through increased data sharing capability, can be cross referenced with other data sets e.g., HMRC, leading to more effective identification of fraud.
64. As part of the Accountancy Fraud Sector Charter, the government has been working with the accountancy sector to ensure the reforms can tackle the issue of fraudulent instances of accountancy firms being registered. Mandatory digital filing and i-XRBL tagging will allow anyone to search information on the register much more quickly and easily. Suspicious filings could then be reported to Companies House, who could then engage the new querying power to challenge the filing and, if fraudulent, use enhanced removal powers to remove the information from the register.
Part 2C: Boosting enterprise
The role of the companies register in the business environment
65. The government’s plan for growth sets out a plan to grow the economy across 3 core pillars: infrastructure, skills, and innovation. [footnote 35] BEIS supports this through its strategic priority to boost enterprise and make the UK the best place to start and grow a business. [footnote 36] To achieve these objectives, capture the opportunities arising from the UK’s exit from the EU and to overcome challenges posed by COVID, the UK needs an open and dynamic economy, underpinned by a stable framework for businesses to operate in. The UK is already in a strong position and reform of Companies House will reinforce that.
66. Our quick, simple company incorporation framework is a key factor in the UK’s flexible and attractive business environment. Swift company incorporation allows entrepreneurs, investors, and mature companies to efficiently create the company structures necessary to run effective businesses. Alongside this, publicly accessible company information provides businesses with a wealth of essential information that underpins economic activity in the UK.
67. As set out in the introduction, Companies House plays a fundamental role in boosting enterprise in the economy by facilitating the creation of limited companies and other entities, and making information about them visible on the public register.
68. In 2021, BEIS research looked at business owner’s reasons for company incorporation and the value of different aspects of incorporation. [footnote 37] The total value of company incorporation to owners of limited liability companies with 0 to 9 employees in the UK, which represents approximately 89% of limited liability companies, was estimated to be approximately £9.6 billion per year. Of this, the greatest proportion of the value is associated with limited liability, accounting for around 80% of the benefit to business owners.
69. The companies register is used for a wide range of business purposes (see Chart 1), informing many business and lending decisions. Research has valued the data to users of the companies register at £1-3 billion in 2018, generating a range of benefits for businesses (see Chart 2). Key benefits included obtaining assurance and making better decisions about suppliers and/or customers and time savings. Direct users attributed the greatest value to the provision of financial information (55% of the total value) and attributed a further 41% of the value to basic company information. PSC information accounted for approximately 4% of the total value – although this increases to 13% for ‘high use’ users. The value of the register will have grown subsequently as the use of the register has continued to increase.
Chart 1: Use of Companies House data [footnote 38]
| Use of data | What is the main use of the company information and data? | How does your organisation use the company information and data? |
|---|---|---|
| To confirm basic information about a company | 28% | 86% |
| Part of detailed research into a company (incl. directors and persons with significant control) | 21% | 62% |
| To check information provided by a company is consistent with Companies House records | 9% | 64% |
| Part of carrying out due diligence work about a company | 22% | 71% |
| To inform law enforcement investigation | 1% | 3% |
| To inform court proceedings (e.g. verification of details/evidence) | 2% | 6% |
| To check risk/creditworthiness of a supplier | 7% | 28% |
| To check risk/creditworthiness of a customer | 3% | 38% |
| To find out information about competitor companies | 4% | 24% |
| As part of the products/services we sell to our customers | 2% | 15% |
| For marketing/sales purposes | 1% | 6% |
| Other | 0% | 3% |
Chart 2: Beneficial outcomes of Companies House information and data
| Outcome | Value or benefit to your organisation (MULTICODE) | Main benefit or value to your organisation |
|---|---|---|
| Making better decisions about suppliers and/or customers | 49% | 35% |
| Giving assurance about suppliers and/or customers (e.g. creditworthiness) | 31% | 12% |
| Time savings to my organisation from the information being readily available | 50% | 30% |
| Reduced operating cost to my organisation | 21% | 7% |
| Information/data that we include in the products and services we sell to our customers | 14% | 10% |
| Other (please specify) | 9% | 7% |
70. Organisational transformation will strengthen the contribution of Companies House to the UK’s business environment, make its services even more user friendly and bring direct benefits to companies and other entities registered at Companies House. The information on the register will become more reliable, accurate, and transparent, bringing wide reputational benefits to businesses on the register, better data for company credit scores and a reduced administrative burden. Alongside this, risks to company directors and owners from having their personal information on the public register will be reduced – as set out in the previous part – enabling them to run their companies with more confidence.
A more reliable register
71. The central outcome of these reforms will be a significant increase in the reliability and accuracy of the information on the register. Identity verification, powers to query and reject information and improved financial information will work together to make register information more useful. Identity verification will mean users have more confidence that company officers on the register are who they say they are. Where register information is wrong, inaccurate or fraudulent, the Registrar will be able to query and, in some cases, remove that information. With increased data sharing capabilities, Companies House will be able to cross reference its data with other government data sets and identify inconsistencies more quickly.
72. We envisage that, through these reforms, the information on the register will be more accurate for businesses to use and therefore enable better business decisions. Appearing on, and having access to, a more reliable register benefits businesses in a number of ways. The research outlined above suggests that businesses value the act of incorporation not just for the limited liability it bestows, but because appearing on the companies register helps businesses secure contracts and strengthen their overall reputation and credibility. [footnote 39] Increasing the overall reliability of the register should enhance these reputational benefits for all registered companies and directly benefit businesses who use register data in their own products.
How higher quality register data benefits business
- Reforms to the register - lead to
- Higher quality register data - which leads to
- More accurate information for businesses to use - which leads to
- Better business decisions
73. Certain industries are likely to see direct benefits from the new information provided by companies under these reforms. For example, professions regulated by the anti-money laundering regulations, such as legal and accountancy firms, will be able to take more assurance from the register, supporting their own due diligence before accepting new business clients.
Access to credit
74. Improvements to information on the register should bring benefits to companies seeking credit. This a vital element to enterprise - the World Bank has highlighted availability of credit data as a fundamental component of SME financing. [footnote 40] Data on the Companies House register is an important element of a company’s credit score - the British Information Providers Association (BIPA) recognises Companies House data as a fundamental component of the work of credit reference agencies (CRAs).
75. CRAs facilitate billions of pounds worth of business transactions by providing creditors with financial information about potential clients. These creditors include banks providing loans and those providing trade credit. Quick access to credit is vital to support the SME sector in recovering from the impact of COVID-19, with 45% of SMEs applying for external financial support in 2020, up from 13% in 2019. Trade credit is also vital to the SME sector: 37% of SMEs used trade credit in 2020. [footnote 41] More reliable register data should help CRAs form more comprehensive and accurate credit scores, meaning creditors can take informed decisions more quickly, benefitting business access to credit across the economy.
Better financial information
76. Research has shown that direct users of the register attribute most value to the financial information on the register (55% of the total value). We are bringing forward a number of reforms – detailed in Part 3F – to make this data more reliable, useful and searchable.
77. We will simplify the framework for filing accounts with Companies House by streamlining the complex set of filing options for small companies. At the same time, we will level the playing field so all businesses file a set of useful financial information, and Companies House will have the power to reject accounts that do not meet certain statutory requirements. This will reduce the fraudulent abuse of UK accounting frameworks and provide more reliable data for businesses doing due diligence on their clients and suppliers.
78. We will require full iXRBL tagging of accounts information on the register and reject accounts that do not meet the required tagging standard. At a stroke, this will make company accounts information on the register more complete, accessible and, crucially, it will be easier for organisations to search and analyse the data in bulk. This will provide a wealth of insight on the economic performance and benefit certain industries that use Companies House data as a product. We will also explore how Companies House can display the financial information on the register more effectively. This will allow users to quickly obtain the information they need, overcoming the challenge of searching through individual sets of accounts and allowing users and researchers across a range of businesses to access better data more quickly.
A renewed digital service
79. Companies House aims to become a fully digital organisation. Transformation of systems and processes will bring business benefits through streamlining and digitising processes and improving the user experience.
80. Companies House digital services already work well, with 91.4% of users taking up digital services in the last year. However, many that were pioneering services when they were first developed are now ageing. The reforms will see a transformation of Companies House services, replacing ageing services and supporting infrastructure with new ones. This will mean systems across the register are quicker and easier to use, saving businesses time when transacting with Companies House.
81. Users of digital filing services typically save time and effort and are more compliant. Users will be able to do what they need to do quickly and correctly - making creating and maintaining a compliant company an even easier task. Company directors will have a single account linking all of Companies House functions into one place.
82. Where users set up an account, all their appointments will link to a central account, helping manage their affairs more easily. This will mean quicker and easier filing, reducing the administrative burden of filing at Companies House, allowing company directors to focus on running their businesses. This translates into less effort and therefore lower costs, and more data appearing on the register in a timely manner, once again leading to a register that is more up to date and more accurate.
How the Companies House account will link multiple appointments across the register

Diagram showing how Companies House account will link multiple appointments across the register, explained in text
Individuals will have one account linking all their roles across the register. Where an individual has more than one role or is registered with multiple companies as a director or a PSC, all that information will be contained in one place on the register.
Part 3 – The reforms in detail
Part 3 sets out the reforms in detail, beginning with the transformation of Companies House, followed by the registrar’s new statutory powers and responsibilities, new requirements on identity verification, increased powers to share data, enhanced privacy mechanisms, and finally reforms to how companies report their financial information to Companies House.
Part 3A: Transforming Companies House
83. The objectives set out earlier in this document will be achieved not just through legislative reform but through a fundamental operational transformation of Companies House. In its systems, processes, and capabilities, Companies House will change to reflect its new role in the economy and its responsibility to help achieve the government’s priorities in national security, anti-corruption, tackling fraud and boosting enterprise. The changes will comprise the most fundamental change to its purpose and role since its creation; indeed, since the creation of the role of Registrar in 1844.
84. To deliver the government’s ambition, every aspect of Companies House will be transformed: skills, culture, operating model and services. This part summarises some of the key elements of the transformation.
85. In terms of skills and culture, the organisational structure of Companies House is still very functional, and many job roles are administrative and paper based. With updated digital systems for both customer services and back office automation, these roles will decrease and there will be a greater emphasis on analytical work to maximise quality data. The result will be a more innovative and flexible organisation with different roles requiring different skills.
86. In terms of operating model and services, Companies House currently relies on legacy systems which are ageing, some having been built over twenty years ago using technologies which are increasingly difficult and resource intensive to maintain. They cannot provide the robust foundation needed, or be adapted to deliver against modern standards and ensure Companies House can continue to meet the rising demand for its data and services.
The transformation programme
87. The transformation of Companies House is already underway. £20 million is being invested in 2021-22, with a further £63 million announced up to 2024/25 at the most recent Spending Review. The programme features a move to a functional model based around key services, supplemented by new investigation and intelligence functions, all underpinned by further digitisation and cultural change (see Box 1).
Box 1: Key elements of the transformation programme

Pyramid diagram showing key elements - text of image provided
Text of box 1: Key elements of the transformation programme
- Intelligence: develop new skills, techniques, and approaches to work collaboratively with law enforcement partners and maintain the integrity of the Register and identify areas of concern
- Insight and investigation: effectively use data to help provide a more detailed picture of the UK business environment, and identify suspicious activity using machine learning, triggers and flags
- Reliable and accurate data: enhance data collection to enable robust analysis to take place and drive high quality informed decision making. Drive increased transparency and understanding of company activities across the UK
- Digitisation: excellent, highly automated digital transactions enable customers to interact in real time, supporting compliant behaviour and contributing to high quality data on the register
- Services: Companies House is moving to a service-based organisation structure to drive brilliant services
- Culture and people: Companies House’s people are aligned to government professions and have the skills and character to deliver its purpose, driving confidence in the UK economy
88. The transformation programme will deliver against the following goals in the Companies House 5 year strategy: [footnote 42]
- Registers and data that inspire trust and confidence
- Maximise the value of Companies House registers to the UK economy
- Economic crime combatted through the active use of analysis and intelligence
- Brilliant services giving a great user experience
- A culture that enables people to flourish and drives high performance
- Value delivered through efficient use of resources
89. Projects within the programme will transform interactions with customers and internal structures and in doing so will be more effective, efficient, and adaptable to future change. Transformed digital services utilising automation and new technology will help users to get it right first time. Services will meet usability and accessibility standards such as those demanded by the Government Digital Service (GDS).
90. Less paper and manual data processing will free up staff time, and data will be stored in ways that make it more machine-readable and hence easier to access and process, both internally and by external users including law enforcement partners. This in turn will facilitate a better understanding of the UK economy and economic trends, providing better knowledge to shape better business decisions.
91. At the same time, development of core components of Companies House data strategy, such as a ‘data lake’, will ensure that data is stored so that it can be analysed to provide intelligence for fighting crime - an example of current investment enabling many future benefits.
92. Investing in identity and access management provides the underpinning service that will be vital to exercise future powers under register reform to carry out identity verification. In the first instance, prior to legislation, the technology will deliver a Companies House account service enabling users to sign in once for a number of services as opposed to the multiple logins currently required. This in itself is expected to provide better data for cross-checking, reducing avoidable contact and increasing customer satisfaction.
93. The small number of interactions which cannot be carried out digitally will further reduce, notably with the introduction of a facility for digital notification of insolvency events – something which will boost digital capability, provide vital information more quickly and will remove the substantial risks in this area associated with data entry error. Companies House will ensure standards of accessibility are maintained and provide assisted digital support.
94. Not as visible but equally important is the development of infrastructure components that will form the basis of future services. Where applicable, Companies House will integrate GOV.UK services such as Pay and Notify but in other cases core components will need to be developed in-house.
95. Companies House’s transformation programme will address all of these requirements and includes extensive work to upskill areas of the organisation, implement smarter ways of working, enhance the organisational design, and deliver new capabilities and services to achieve the largest transformation in the history of Companies House.
96. None of the transformation of Companies House, nor even the steps towards it, would be possible without its people delivering in a variety of capacities, be that operational, technical or supporting roles. Recognising this, extensive effort has gone into determining the right organisation design for Companies House and that will come into fruition with the initial implementation of a service based model. People in Companies House will help shape changes to roles and organisational structure will change, embracing new ideas, encouraging innovation, and developing the skills needed to achieve the vision whilst still valuing experience.
97. The Companies House transformation will complement legislative reform to enable Companies House to achieve its vision of being the most innovative, open and trusted registry in the world – with brilliant services delivered by brilliant people. Achieving this vision will drive progress across national security, economic crime and boosting enterprise.
Part 3B: The role and powers of the Registrar of companies
98. Alongside the transformation of the organisation, the most fundamental changes arising from these reforms will be to the powers and statutory role of the Registrar. Companies House will no longer be a passive administrator of company information but will become a much more active gatekeeper over company creation and custodian of more reliable information on the register.
99. In 2020, the government committed to introducing a new discretionary power for the Registrar to query and check information submitted to her. The new querying power is a cornerstone of our wider reforms and will help to deliver a more reliable register, underpinning business and lending decisions and tackling fraudulent filings.
100. At the same time we undertook to consult in more detail on the new querying power. This consultation was published in December 2020 and closed in February 2021. [footnote 43] Respondents to this consultation broadly agreed with these more detailed proposals. A full response to that consultation can be found in Annex 2.
101. This part sets out the new role the government proposes to give the Registrar, and the querying and other new or expanded powers that will flow from that new role.
Role of the Registrar
102. The Registrar’s existing role is to register company information and to make it available for public inspection. In the 2019 consultation and government response we outlined our intention to give the Registrar a greater role in assisting the fight against economic crime, and to provide a legal basis for this change of function. We consider that this new function should be future-proofed and so no longer propose linking this solely to economic crime.
103. Instead, we propose introducing a new function for the Registrar which provides her with a new role in promoting and maintaining the integrity of the register, thereby enhancing the UK business environment; the new role will capture economic crime and other activities that may undermine the integrity of the register. This function will be supported by new powers which will enable the Registrar to carry out her new role, including the new querying power and greater data sharing powers.
104. The new role is specifically intended to increase trust in the UK business environment by increasing the accuracy of the information held by the Registrar. While the Registrar is far from wholly responsible for the UK business environment, maintenance of a more reliable register, expanded powers to tackle abuse and greater data sharing powers will contribute to ensuring that the UK remains a trusted place to do business. Providing a clear statutory function for the Registrar to promote and maintain the integrity of the register will provide more flexibility for the Registrar to carry out the new activity we propose under register reform and help to prevent corporate misuse. We consider this new function to be an essential element for achieving our desired aims, and in ensuring that should new threats arise in the future, Companies House is able to respond to them in an agile way.
A new querying power
105. Companies House is currently required by law to accept information if it is ‘properly delivered’ and has very limited powers to correct or query information if it suspects that something submitted to it is erroneous or fraudulent. Providing a power to reject and query new filings, as well as to query information already on the register, will benefit business and provide more assurance that the register is accurate, as well as improving the integrity of the companies register. It will be applied where information is identified as potentially fraudulent, suspicious, or might otherwise impact upon the integrity of the register. The new querying power is vital to transforming the role of Companies House from a passive to a more active one, that is better equipped to tackle fraud and other economic crime, helping to maintain and improve the integrity and reputation of the UK’s business environment.
The scope of the querying power
106. The key principles under which the querying power will operate are as follows:
- The first principle is that all information supplied to the Registrar or information already on the register will be in scope of the new power. The new power will apply to all filings and the Registrar will be able to use this power to query information pre- and post-registration and, in some cases, to remove information already registered.
- Secondly, the power will be used on a discretionary basis. The Registrar will not be under any legal obligation to exercise the power in all circumstances or specific/unique circumstances. This is because we consider that it would be disproportionate for the Registrar to have to monitor millions of filings to identify every error or anomaly.
- The third principle is that the registrar will exercise the power using a risk-based approach. Stakeholders agree with this approach. A risk-based approach of this kind is common in the public sector and business, for example, in the requirements for financial institutions to undertake due diligence on their customers. This will ensure that the use of the power is proportionate and uses resources in an efficient and targeted way. Under the risk-based approach, where issues are highlighted to the Registrar, querying will be prioritised in the cases that, in the Registrar’s view, present the biggest risks to the integrity of the register and the quality of information it holds. Exercising the power in this way will help to ensure that it will not inadvertently focus on legitimate transactions.
107. Companies House will require additional resources to handle queries and potential complaints. The purpose of the risk-based approach is to be proportionate, aiming to use resources in an efficient and targeted way. This approach also future-proofs the use of the power as it enables the Registrar to respond to changing circumstances and risks. If we were to set certain parameters now restricting the scope of application, we may not be able to respond to future threats and a changing risk environment.
108. In order to prepare for these changes, Companies House is developing its systems to improve its ability to detect suspicious activity and is building an Intelligence Hub which will identify potential risk factors which might lead to a query. It will also work closely with other agencies on current risks and this will inform prioritisation of queries.
Exercise of the power
109. Pre-registration, the new power will mean that Companies House will no longer be obliged to accept documents that are delivered where there is reason to query the information provided. Where a query is raised pre-registration, the filing will be rejected, and a reason provided. The entity will be able to re-submit the filing, ensuring that the query has been addressed, and supplying evidence if it is required. Should a filing be re-submitted with the query remaining unaddressed or not resolved satisfactorily, it will continue to be rejected.
110. This approach means that information that may affect the integrity of the register, for example because it is erroneous or suspicious, will be less likely to make it on to the register in the first place. It will also help businesses who submit something in error that is picked up and rejected by the Companies House, ensuring that filings which make it onto the register are more accurate.
Process flow for the querying power exercised pre-registration
1. Filing sent to Companies House.
2. Risk flags are raised.
3. Registrar rejects the filing and gives a reason for rejecting.
Either:
4Ai. Filing is resubmitted to Companies House with evidence that resolves concerns.
4Aii. Filing is now accepted onto the register.
Or:
4Bi. Filing is not provided to resolve concerns.
4Bii. Filing is rejected again.
Or:
4Ci. Filing is resubmitted to Companies House with evidence that is not sufficient to resolve concerns.
4Cii. Filing is rejected again.
111. Post-registration, when a query is raised, the recipient entity will have 14 days to respond and provide evidence to support the response. In order to mitigate the risk that an entity is unable to deliver the evidence required within that period, the Registrar will have a discretion to grant an extension to the time limit where she is satisfied that this is appropriate.
112. Companies House remains committed to providing a smooth and quick process for those submitting information to it, and the querying power will be used sparingly and in line with evidence or risk assessments. A query might be instigated either from information within the Registrar’s own knowledge or because of a concern raised by a third party. The outcome of a query will depend on the response (or lack of response) received.
Non-compliance
113. Should the entity fail to respond to a query, or fail to provide sufficient evidence in its response even after being asked for more, the Registrar will be able to take a number of actions, including if appropriate imposing a sanction upon the entity. A range of sanctions are being considered.
114. We consider that a range of sanctions will help to incentivise compliance, as well as ensure that the Registrar has the appropriate flexibility to assist her in maintaining the integrity of the register. Stakeholders responding to the December 2020 consultation provided a number of suggestions for potential sanctions, and those that we are considering include these suggestions.
Evidence
115. Guidance will be produced to help companies understand how and why the power might be used, and to provide examples of appropriate evidence. Given the variety of matters that might be queried, and the wide range of potential evidence that could be produced, we consider that it will be impractical to set out a definitive list of acceptable evidence. This will provide flexibility for both the Registrar and for companies or other entities whose information has been queried.
Application of the querying power to company names
116. There are certain controls on company names already in place; names cannot be the same as, or too similar to, an existing name, and certain terms are restricted (e.g. implying a connection to the UK government or using a sensitive word or expression).
117. However, stakeholders have told us that there are circumstances where there is a need to query and reject names that pass the tests as they stand now. Companies House has limited powers to prevent a name from being registered or to act once it has been; a regular source of criticism, impacting on the UK’s reputation as a good place to do business.
118. We envisage the new querying power might be used, on a risk-based approach, where a proposed, or registered, name may be part of a campaign to target a company, organisation, or individual with whom the applicant has no connection, where the name of an international organisation or institution is being used (e.g. a bank) without permission, or where there is intelligence of fraud or other criminal activity.
119. Companies House will take a proportionate approach which is intended to strike a balance between maintaining the current speed of registration and safeguarding the integrity of the register. Most companies will continue to be registered without a query being raised.
120. Where Companies House queries a registered name, and evidence to satisfy that query is not received or is unsatisfactory, then it will also have the power to direct the company to change its name within 28 days, with power to change the name to its registered number (or an appropriate alternative) should the direction be disregarded. The company will have the ability to apply to court to set aside the direction, as is currently the case.
121. Companies House will also have the power to change a company’s name to its registered number where it has directed a change of name under existing powers (effectively aligning the existing with the new power). [footnote 44]
122. The government has also been considering the impact of these reforms on the role of the Company Names Adjudicator (CNA) [footnote 45]. While we envisage that some of the cases the CNA currently handles will be picked up by the Registrar of Companies using the new querying power both pre- and post-registration, we believe there is still a clear role for the CNA to continue to deal with cases which require an adjudication to be made between 2 parties following an objection to a registered company name.
123. We believe the scope of the cases which the CNA should be able to consider ought to be expanded slightly. At present a company can avoid a challenge to its name simply on the basis that it is already trading under that name, even if in doing so it is illegitimately targeting another party who has legitimate goodwill in it (a so-called ‘trading defence’). This can clearly be abused by an unscrupulous company. We would like to reframe this defence to be subject to a demonstration that the trading is being conducted in accordance with honest commercial purposes, a concept used in intellectual property law.
Other changes to the Registrar’s powers
124. The government also consulted on proposals to reform some of the Registrar’s existing powers. This included greater powers for the Registrar to remove information from the register, and to close current loopholes including the rectification of registered office address processes. Stakeholders were in broad agreement with our proposals. As we have explored the changes that we need to make, we have also identified other matters that we believe need to be addressed.
125. We intend to make changes to the proper delivery requirements, including providing that a filing may be rejected. This may either be under the new querying power or a new, specific power to reject documents that, in the Registrar’s opinion, may cause harm to the register, even where it meets all other proper delivery requirements. We will expand the Registrar’s administrative removal powers to provide more flexibility and assist in the aim of increasing the accuracy and reliability of the companies register.
Removal powers
126. The Registrar currently has very limited powers to remove material from the register; this limited scope is a source of stakeholder complaints, as well as affecting the integrity of the register and the UK’s reputation as a good place to do business. The Registrar can, for example, administratively remove a fraudulent director appointment on application, but cannot remove a fraudulent People with Significant Control (PSC) registration. In this example, an individual must secure a court order to remove the fraudulent PSC appointment from the register; the cost of which may deter such applications.
127. We will take forward our proposal that the Registrar should have a discretionary power to remove material which impacts upon the integrity of the register. We will provide clarity on its use to ensure filers understand the parameters of the power and the categories of information which can be removed under it. For example, we propose that the Registrar should be able to remove information following the use of her new querying power. As some material submitted to Companies House has legal consequence once filed, we believe that the removal of such material should, in the majority of cases, remain a matter for the courts
Proper delivery
128. As outlined in the querying power section above, in the future a filing may meet proper delivery requirements but nonetheless be rejected with a query. Other changes we propose are that some further checks will be made on filings submitted. These will include whether all relevant persons in scope of ID verification are verified, and whether there are any outstanding matters relating to the company (e.g. an outstanding query) that mean further checks should be conducted before acceptance of the filing. To future-proof our measures to ensure that Companies House can respond in an agile way in the future, we further propose to include a power to add or remove from the proper delivery requirements. It is vital that Companies House is able to respond in an agile way when circumstances change or new threats arise, and such a power will assist in achieving this aim.
129. We are conscious of the need to ensure that extra checks of this nature do not unreasonably delay the acceptance of filings, especially where these are time critical. We expect only a minority of filings to fail the expanded proper delivery checks and will put in place clear guidance so that companies understand the expectations on them. We believe the changes are necessary to ensure that our reforms deliver on the policy aim of increasing the accuracy and integrity of the companies register, and we will keep them under review to ensure that they remain fit for purpose.
Registered office addresses
130. In the Powers consultation we proposed closing loopholes to prevent a company remaining at the default address or moving to it more than once, limiting the amount of time a company can remain at the address and speeding up processes by reducing the dispute process from 28 to 14 days. We also proposed suppressing information during a dispute. Stakeholders agreed with these proposals.
131. We will take forward these proposals and will also provide the Registrar with a discretionary power to change the address of a company’s registered office where the Registrar is satisfied that the company is not authorised to use the address. Currently, the Registrar’s power to change a registered office address can only be used on application, which can be frustrating for individuals who find their address has been used again by companies abusing the current system.
132. We are considering what sanctions might be appropriate to levy against companies that do not comply with the requirement to provide a valid registered office address and remain at the default address past the time limit. Stakeholders suggested a variety of sanctions including annotation, fines and civil sanctions, striking off the company, criminal sanctions, and disqualification of directors. We consider that failure by a company to provide a valid registered office address is a serious issue of non-compliance with requirements and the sanctions imposed should reflect this.
Other changes to Registrar’s powers
133. Stakeholders responding to the 2020 Powers consultation agreed that it would be sensible for the Registrar to have devolved to her the power to require delivery by electronic means, and we will take forward this measure.
134. Section 1087 of the Companies Act 2006, which lists information that must not be made available for public inspection, is likely to be expanded to include much of the new information that will be collected under the reform measures, as it will contain sensitive personal details.
135. In order to facilitate changes required to enable the Registrar to more effectively share data, other changes to section 1087 will be required to be made.
Part 3C: Identity verification and other measures relating to directors, beneficial owners and agents
136. Mandatory identity verification for those incorporating and filing with Companies House is essential for our goal of making register information more reliable, with consequent benefits for business and combatting economic crime.
137. All entities registered at Companies House will have at least one fully verified natural person directly associated with them on the public register. Using the UK framework to create anonymous corporate structures that facilitate crime, corruption and fraud will become far more challenging. Those who have the sole intention to fraudulently misuse the UK corporate registration framework will have their activities traced and challenged through the new verification requirements and powers of the Registrar.
138. Identity verification will be a simple, quick process to improve the reliability and transparency of the information on the Companies House register without significantly adding to the existing requirements on business. Businesses of all sizes will benefit from greater assurance from the register when they are consulting it to research potential suppliers and partners.
139. This part sets out how the identity verification system will work. It covers who will need to verify their identity, how it will be enforced, restrictions on the use of corporate directors, the system for verifying via a third party agent and how we will bring existing companies and other entities into compliance. It also sets out additional measures to improve the transparency of company ownership.
A simple, quick system
140. Identity verification at Companies House will be underpinned by technology incorporating best practice in the private sector and will take a matter of minutes in the vast majority of cases. The primary method for identity verification will link a person with an authorised identity document. The person undergoing verification will take a photograph of their face and the identifying document. The 2 will be compared, using likeness matching technology, and the photo ID validated. If successful, the person will be notified that their identity has been verified in a matter of minutes. Alternative methods will be available for individuals without photographic ID and digitally assisted identity verification will be available for users who cannot use the digital identity verification system.
141. Currently the identity verification service is envisaged to be carried out by one or more third party identity service providers. Prospectively, the identity data will be accessible by Companies House to enable the Registrar to fulfil her function to promote and maintain the integrity of the Register. Companies House, and any identity service provider, will comply with all requirements under data protection law and, when appropriate, the UK digital identity and attributes trust framework. [footnote 46] Companies House digital identity service is being developed in concert with the Government Digital Service ‘single sign on’ programme [footnote 47] and will ensure that government services are user-friendly for citizens and businesses. Any differences in timescales of the 2 programmes will be appropriately managed.
Verifying a user with Companies House
1. User creates an account with Companies House.
2. a. Verification system links photo of face with photo on ID document.
b. System checks document for authenticity.
3. Either: Verified - user can now submit filings to Companies House
Or: Not verified - try again or go through digitally assisted route.
Less than 15 minutes for full process.
Who needs to verify?
142. All new and existing company directors, (and equivalents for other registrable entities), Persons with Significant Control (PSC) and anyone else submitting filings will need a verified account at Companies House. These can be set up directly or through a third-party agent. A verified account will be mandatory to file or incorporate with Companies House.
143. Identity verification of directors, and their equivalents for other registrable entities, will apply to any corporate body subject to the disclosure requirements of the Companies Act 2006. [footnote 48] All members and PSCs of limited liability partnerships will be required to verify their identity and general partners of limited partnerships will be required to verify their identity (see annex 1 for a complete list of individuals required to verify their identity).
144. Once verified, users will have one account that will be able to access all Companies House services, across all companies for which they are authorised to act, without having to reverify their identity each time. Identity verification, registration and restrictions for company directors
145. The vast majority of those being verified will be associated with UK companies. The process and requirements for identity verification of company directors are set out here, similar processes will apply for individuals associated with registrable entities e.g., members of limited liability partnerships (‘LLPs’).
146. When a person becomes a director, they are vested with all the powers and responsibilities of a company director. The director must then be registered at Companies House within a set period after becoming a director. Crucially, a director cannot be registered without a verified account with Companies House.
147. A director may verify either before or during their registration process at Companies House. The director will open an account with Companies House and verify their identity. Upon receipt of the notification from the company, Companies House will cross check the director with a database of verified accounts. If a matching verified identity is found, Companies House will register the director. Companies House will then notify the director and the company of the successful registration. If an identity is not found, Companies House will reject the notification.
148. A director who has not registered at Companies House by the end of the set period will be committing an offence and may also be liable for a civil penalty. Similarly, a company that is directed by an unverified director will also commit an offence. It will be a valid defence if a technical failure at Companies House is responsible for a director being unable to verify their identity.
Registration and identity verification for company directors
-
Optional pre-verification: individual opens account with Companies House and verifies.
-
Either: Board chooses new director Or: Shareholder resolution for new director.
-
Appointee opens account with Companies House and verifies.
-
Company notify Companies House of appointment.
-
Companies House cross checks director with verified accounts.
-
Companies House registers director.
-
Companies House notifies director and company of registration.
149. The government will also introduce measures to void the appointment, and prevent the registration, of individuals acting as directors (and equivalents in other entities) who are disqualified (without the permission of the court), undischarged bankrupts (without the permission of the court) or a designated person under section 9 of the Sanctions and Anti-Money Laundering Act 2018.
Identity verification for PSCs

Diagram showing identity verification for PSCs - explained in text
150. Along with company directors, and their equivalents in other entities, PSCs will be required to verify their identity. Alongside identity verification for those managing registrable entities, this will provide a substantial improvement in the reliability of the ownership information on the register.
151. PSCs should open a verified account after they have been notified by, or they report themselves to, a company during the PSC investigation process. They can choose to verify in advance of registration, in the same way as directors. Some PSCs will already have a verified account with Companies House (for example if they are a director of the company in question or another company), if this is the case, they will not have to reverify and the registration will be linked to their existing account.
152. After a company has submitted the PSC registration to Companies House, Companies House will cross check the PSC with verified accounts on their database. If the PSC has a verified account on the database, then the PSC will be flagged as ‘verified’ on the companies register and the company and the PSC will be notified of the successful cross check.
153. If the PSC does not have a verified account, then Companies House will notify the PSC and the company of the requirement that PSCs must verify their identity. If the PSC does not verify their identity within a set period after registration, Companies House will flag the PSC as ‘not verified’. If compliance is still not achieved after flagging, the PSC will have committed a criminal offence and may be liable to civil penalty.
Restrictions and identity verification for corporate directors and other corporate officers of registrable entities
154. At present, companies are able to act as directors provided there is one natural person listed on the board. This has led to confusion and uncertainty as to who actually controls a company. However, the practice retains value by offering a degree of flexibility should their use be desirable. The reform of corporate director rules will therefore adopt a ‘principle based’ exception. This approach was outlined in a government consultation published in December 2020, a response to that consultation can be found in Annex 3. [footnote 49]
155. The ‘principle based’ exception is based on 2 conditions that must be satisfied:
- that all directors of the company seeking such appointment are themselves natural persons
- those natural person directors are, prior to the corporate director appointment, subject to an appropriate identity verification process
156. Therefore, any company failing to satisfy these grounds of exception will not be permitted to act as corporate director. This measure will promote transparency by lifting the shield of anonymity much earlier in the process. Enquirers will no longer have to search through chains of corporate control only to find more companies listed.
157. A number of other measures are also in preparation that further tighten the rules for corporate directorship. For example, it will be made clear in law that corporate directors may only be appointed if they have legal personality (that is they are able to function in business like a natural person). We have also established that compliance should extend consistently to all appointable entities including limited liability partnerships.
158. The government also intends that corporate directorships be restricted to entities registered in the UK. Experience has shown that illicit activity is facilitated by multi-layered company control across multiple jurisdictions where the use of registered UK companies can give organised crime a respectable front behind which to pursue their activities.
Identity verification requirements for, and restrictions on the use of, corporate directors

Diagram showing identity verification and restrictions for directors, explained in text
159. The government is not minded to extrapolate the same principle-based restrictions that we have set out for corporate directors for corporate members of LLPs or corporate general partners of LPs. For these entities, the corporate person will have to provide the details of their director(s) or a managing officer, whose identity must be verified. Registrations of corporate persons that are not accompanied by a verified person in a management position will be rejected. The government will consider whether any further restrictions on the use of corporate members of LLPs and corporate general partners of LPs will help mitigate the risk of misuse without affecting the legitimate use of these structures, particularly in the investment sector.
Identity verification by third parties
160. Approximately half of all company formations and filings are presented by third parties, who are often professional intermediaries such as accountants, legal advisers and company formation agents. These third parties – collectively known as Trust or Company Service Providers (TCSPs) - must be registered with a supervisory body for anti-money laundering purposes and are required to conduct Customer Due Diligence checks, under the Money Laundering, Terrorist Financing and Transfer of Funds (Information on the Payer) Regulations 2017. A component of this is identity verification, but the Regulations are not prescriptive with respect to the types of identity checks that are required.
161. The majority of these third parties are legitimate businesses or people whose income and reputation depends on their ability to form companies and partnerships rapidly, but we also know that TCSPs are at high risk of being used in money laundering schemes. We want the legitimate activity to continue and to support anti-money laundering supervisors with their duties without duplicating the checks that third parties and supervisors are already required to make.
162. However, we also want to be assured that the identity verification checks undertaken by third parties achieve at least the same standard of robustness of identity verification as those which would be undertaken through the direct verification route, and that they are applied to all Directors (or equivalents) and PSCs. We will therefore require third parties to confirm they are supervised and register with Companies House before they can be permitted to form companies or registerable partnerships, or to file on their behalf. We will also be requiring them to submit evidence of the identity verification checks they are responsible for when they interact with Companies House. Without this, there could be a loophole that could be exploited by a minority who wish to avoid scrutiny.
163. Registration will also allow third parties to conduct the identity verification checks that will allow directors, partners of LLPs, general partners of LPs and PSCs to open an account with Companies House.
Registering as a third party agent
164. The registration process will be quick and easy. The director (or equivalent) of a third party, whose identity has already been verified, will submit the contact details of the third party and information about its supervision to Companies House online. This information will then be cross-matched with data that is held by HMRC on supervision. If supervision is confirmed, the third party will be given credentials which they will then be able to use when making filings or seeking to form companies or partnerships with Companies House. If supervision is not confirmed the application will be rejected and the third party will not be registered; they will be free to reapply if they wish to do so.
Third party agent identity verification
165. When it applies to form a company (or other registerable entity) or to file on a company (or other registerable entity)’s behalf a third party agent will need to provide evidence of its credentials. The third party agent will also be required to list the identity verification checks that they have carried out on each prospective director (or equivalent) or details of the director (or equivalent)’s accounts(s) that already exist for those persons. They will also be required to declare that it is satisfied that all relevant identity checks have been carried out.
166. Companies House will only register entities if Companies House is satisfied that the checks have been conducted on all directors (or equivalents) and to at least the same standard as those required when verifying directly. Any applications which do not meet the requirements will be rejected.
Exchanging information
167. To support supervisory activity, Companies House will inform supervisors when a third party agent has successfully registered with them using their details. This will enable the supervisor to cross-check or match this information with their own records and have a deeper understanding of the types of activity that their colleagues are engaged in. This will also help supervisors to identify and pass relevant information to Companies House.
168. To further assist the supervisory landscape, if Companies House identifies information that a third party agent has submitted that seems anomalous or suspicious, the Registrar may raise a query with them. The Registrar will also notify the officers of any of the relevant entities that the third party has filed for. We intend that queries will be raised digitally, in order to ensure that they can be actioned quickly.
169. If the third party agent is then found by Companies House to have filed information about a legal entity that is incorrect or which demonstrates a significant risk to the validity of the agent’s identity verification checks, Companies House will notify their supervisor. If the information otherwise poses a risk to the integrity of the register, Companies House may also proactively share that information with the appropriate body (for example law enforcement).
170. While primary responsibility for taking action rests with the supervisor, the Registrar will also be given the power to terminate the registration of a third party if the supervisor fails to take action and the nature of the risk is sufficiently serious, as a safeguarding measure. Termination of the registration would be a serious action to take and would only be taken if it was proportionate to the risk posed. Termination of registration may cause Companies House to examine other filings that the third party agent has made to check their validity.
Changes in supervision
171. The government needs to be satisfied that a third party agent is following anti-money laundering regulations and can conduct identity verification checks effectively at all times. It will therefore be an offence to make filings if the third party is not supervised; only third parties who are supervised for anti-money laundering purposes will be permitted to seek to form new registerable entities or file on their behalf. It is possible that, occasionally, a third party will change supervisors. In circumstances such as this the third party agent must notify Companies House of the change and undergo the same cross-matching exercise that it completed at registration, to confirm that it is being supervised.
172. Supervision might also end because of a supervisor’s action. If a supervisor stops supervising a third party agent we will require them to notify Companies House, so that the Registrar can suspend their registration until they secure a new supervisor. Or, if the supervision ended because of a concern about; a third party’s conduct, the Registrar will be able to terminate the registration entirely.
Limiting registrations to UK based agents
173. Currently, third parties that are based overseas (and so not subject to the UK Money Laundering Regulations) are permitted to form companies in the UK. Overseas agents have frequently been linked with the formation of companies set up to facilitate international money laundering. We were previously prevented from ending the use of agents unless they set up a UK branch. Now that the UK has left the EU and can make decisions of this nature independently, it might be possible to amend this. Under the new rules, we will require all third party agents to be registered and supervised in the UK. However, to make this legislation flexible, the government will have the power to allow third party agent registrations and filings from an overseas jurisdiction that is equivalent to the UK’s, and to amend that list as necessary.
Improving transparency of company ownership
174. A core purpose of the companies register is to provide details of company ownership. This is a crucial condition of limited liability. Companies must collect the names of their shareholders and keep a record of them. The transparency requirements were enhanced by the introduction of the PSC requirements in 2016.
175. Users of the register have told us that there are some problems with the way company ownership data is recorded. Users report there is insufficient information on shareholders and that they have difficulties accessing the ownership and control information of some traded companies and those owned and controlled by a so-called Relevant Legal Entity (RLE) [footnote 50]. Additionally, evidence from transparency groups, and from Companies House, suggests some exemptions may have been exploited. Some companies have falsely claimed to be listed, or claimed to be owned and controlled by a RLE, undermining the reliability of the register.
176. We will improve the usefulness of information held on the shareholders and PSCs of UK companies through:
- Introducing a requirement for companies to record full names for shareholders in their registers.
- Introducing a requirement for private companies, and traded companies where shareholders hold at least 5% of the issued shares of any class of the company, to provide a one-off full shareholder list. Any changes will be updated annually when a company files a confirmation statement, as is currently the case.
- Collecting and displaying more information from companies claiming an exemption from the requirement to provide details of its PSC, including the reason for the exemption; if listed on a regulated market, the name of the market the company is listed on; and information that will direct searchers to where PSC information is published.
- Collecting and displaying the RLE conditions satisfied to be recorded as a PSC; and, if listed on a regulated market, the name of the market the RLE is listed on, which will give assurance that the RLE meets the condition as claimed.
177. Collecting limited additional information on company ownership will make the register information much more useful, whilst keeping burdens on business low. This will mean users of the register have more certainty on who they are doing business with; helping them to make better informed decisions and building greater confidence in the integrity of the register.
178. Bad actors may try to avoid their transparency obligations in order to commit economic crime and to make it harder for law enforcement agencies to pursue them. Equally, they may falsely claim to be a traded company, or claim they are owned by one, in order to gain a veneer of respectability. Better information will help improve the integrity of the register and will make it harder for bad actors to benefit from exemptions they are not entitled to.
Conclusion
179. Identity verification will mean that Companies House will be assured that those filing are who they say they are, no matter what route they choose to file. Better information on company ownership will significantly increase the overall accuracy and reliability of the information on the register. These link together, helping root out those seeking to conceal ownership and enabling legitimate businesses to use the register with more confidence.
180. A transition period will provide existing companies and other registrable entities a set amount of time to comply with the new requirements. Those that do not comply by the end of the period may face criminal sanctions and be liable for civil penalties.
Part 3D: Enhanced data sharing
181. Companies House has very limited powers to analyse and share the information it holds. This part sets out a package of measures which will enable Companies House to share intelligence with law enforcement, regulatory bodies and the private sector. Such sharing will be conducted only where it is proportionate and appropriate to do so, and under conditions that are set out in this part. Enhancing data sharing powers will not only help tackle economic crime but will also improve the general accuracy of the register, thus providing businesses with increased confidence in the information held. These reforms will help ensure that any company making political donations is properly trading in the United Kingdom, as required under the Political Parties Elections and Referendums Act 2000. All measures will be subject to data protection legislation and Companies House will continue to ensure personal data is processed securely.
182. The government will institute the following reforms
- The Registrar will be provided with the power to proactively pass on relevant information to law enforcement and other public and regulatory bodies, including the electoral commission, as well as anti-money laundering supervisors, when certain conditions are met.
- The Registrar will be provided with the power to cross-reference data with data held by both public and some private bodies.
- We will expand the discrepancy reporting requirements to include discrepancies in director information and in registered office address, and provide the ability to amend the requirements in the future.
- We will make changes to improve the efficiency of Companies House sharing on request.
How Companies House will analyse and share data across the public and private sector

Diagram showing how Companies House will analyse / share data across public and private sector - explained further in text
Proactive disclosure of information to law enforcement and other relevant bodies
183. At present, the law only enables Companies House to disclose the usual residential addresses and date of birth information of directors and persons of significant control (PSC) on request. Under the reforms the Registrar will be provided with the power to proactively share information with law enforcement and other public and regulatory bodies when certain conditions are met.
Conditions for disclosure
184. The power will be available for Companies House to proactively share any information it holds with any relevant body on a case-by-case basis under any of the following conditions:
- For the purposes of enabling the Registrar to fulfil her statutory role and functions;
- For the purposes of assisting other bodies in the prevention and detection of crime or in the interests of national security; and
- For the purposes of enabling regulatory bodies and supervisors to fulfil their statutory obligations or functions.
185. Information will only be shared on a case-by-case basis. We envisage that for the most part sharing will be triggered by suspicious activity including that relating to economic crime. Therefore, the information shared may include information about one individual or company, or potentially information pertaining to multiple individuals or companies.
186. Suspicious activity may be identified via multiple mechanisms. This could include intelligence from external partners such as law enforcement; reports of suspicious activity or breaches of company law; reports from customers; and anomalies in register information identified through cross-matching against an external organisation’s data.
What information will be covered
187. This power will be applied to all information held by Companies House about any entity and delivered under any enactment. It will also cover the full life cycle of an individual or company’s/entity’s engagement with Companies House. For example, it will include the information that is processed as part of creating a Companies House account prior to ID verification.
Who will the information be shared with?
188. Companies House will be able to proactively disclose intelligence to specific types of bodies, with a power to amend the types of body in case circumstances change in the future:
- Public Authorities – this includes any government body, local authorities (including trading standards), and any person or body discharging functions of a public nature, including regulatory functions;
- Law enforcement bodies – this includes agencies such as police forces, the Insolvency Service, National Crime Agency, the Serious Fraud Office;
- Supervisory bodies – as listed within the Money Laundering regulations; [footnote 51] and
- Insolvency practitioners – as defined within the meaning of section 4 of the Insolvency Act (2000).
189. The decision to share will ultimately be informed by the strength of intelligence, and the risk of public harm from the potential criminal activity or breach of regulation it indicates. Sharing will be restricted to authorities which are able to act on the information by virtue of their statutory role and function. Companies House will not proactively share information with overseas bodies. These restrictions will ensure personal data is only shared when necessary.
Cross-referencing Companies House data with external data sets
190. Companies House will be able to cross-reference its data with external data sets. For Companies House to perform cross-referencing exercises it will need to be able to do the following:
- Request external data sets from external organisations;
- Undertake analysis of register information against the external data sets;
- Action the results of the cross-referencing exercise; and
- Provide feedback where appropriate to the organisation that provided the data.
The cross-referencing process
When organisations can share their data with Companies House:
- Request: Companies House requests data
- Processing: Companies House cross-references against external datasets
- Action: Companies House acts on results of cross-referencing
- Feedback: Companies House feeds back results of analysis
When organisations can’t share their data with Companies House but can analyse:
- Share: Companies House shares data with other government department
- Processing: other government department cross-references the 2 datasets
- Feedback: other government department feeds back companies identified as possible suspicious behaviours
- Action: Companies House acts on results of cross-referencing
Simplified version of the cross-referencing process. It splits out how data sharing will flow when organisations are able to share their data with Companies House and when they can’t share data with Companies House but can share feedback.
Requesting and analysing external data sets
191. The Registrar will be provided with the power to request data for the purpose of cross-referencing and the power to cross-reference it. This will not mandate organisations to provide the data; they would retain the discretion as to whether their data should be disclosed.
192. We will also remove the restriction on Companies House that currently prevents the analysis of the usual residential addresses of directors and persons of significant control because it limits use of these details to contacting those individuals. This will facilitate meaningful analysis for the purpose of improving the integrity of the register.
Feeding back relevant results to the organisation that provided the data
193. Companies House will be able to provide feedback, when appropriate, to the organisation that provided the data. It will also be able to provide feedback about the analysis it has undertaken from the cross-referencing performed using information received from private organisations or credible open-source data. However, this would be done on a case-by-case basis. Further, we will create a data sharing gateway for organisations which might otherwise not be permitted to do so, to provide feedback to Companies House about discrepancies or suspicious activity that have been identified by cross-referencing register information.
Conditions for cross-referencing
194. Companies House will cross-reference register information with any organisations (public and private) where cross-referencing might allow Companies House to improve the integrity of the register. Our initial focus will be on sharing with public authorities, which will include organisations like HMRC, the Insolvency Service, and the Charity Commission.
195. Companies House will have the power to cross-reference all public and non-public information that it holds. Appropriate safeguards will be put in place to ensure that cross-referencing is conducted in a way that is consistent with the Data Protection Act and UK GDPR.
196. Companies House will not be obliged to act on every discrepancy identified and action will be taken using a risk-based approach in a discretionary manner. This will be determined by the type of inaccuracy, or suspicion, and Companies House capacity.
197. Where relevant discrepancies or suspicious activity are detected, the type of response may include: using internal indicators to mark information that may be of concern; sharing relevant intelligence with law enforcement; or querying inaccurate information already on the register which may lead to removal of the information.
Expanding discrepancy reporting
198. The Money Laundering and Terrorist Finance (Amendment) Regulations 2019 were instituted under an EU arrangement known as the Fifth Anti Money Laundering Directive. These Regulations require regulated professionals such as financial institutions to report discrepancies between information they hold on beneficial owners of companies and that held by Companies House about People with Significant Control. In the 2019 consultation, we proposed that such reporting should be expanded to other information held by Companies House.
199. We committed in the government response to expanding this requirement, and in the first instance, the expansion will apply to director information and registered office addresses. These are essential details about a company and any discrepancy might indicate an error or fraudulent filing on the register.
200. The Registrar will be given the power to amend this requirement in the future. This will enable Companies House to assess the value of such reporting and whether there would be merit in expanding the requirement further. It will also enable an assessment of the burden this has placed on regulated professionals, which will assist it in making judgements about any future requirements.
Providing data on request
201. Currently Companies House can share data on request, such as full dates of birth, with specific lists (depending on the type of information) of ‘specified public authorities’ which are set out in secondary legislation. These lists contain many relevant public authorities but exclude some key organisations. In addition, because the lists are set out in legislation they are difficult to amend when another organisation requests to be added to them.
202. Following reform, Companies House will be able to share data on request based on specific types of bodies instead of using a defined list. These bodies will comprise law enforcement agencies, public authorities, anti-money laundering supervisors and regulatory bodies. This will make it easier and more efficient for the Registrar to share her non-public data with other public authorities that are not on the current list but can show that they require the information. Companies House will retain its discretion to assess requests for data and will ensure such requests comply with the conditions set out in legislation. While we want to enable sharing to tackle crime, we will ensure the criteria for sharing is clear and any activity will be strictly in line with them. This will ensure personal data is protected and shared proportionately.
Part 3E: Preventing abuse of personal information on the register
203. Companies (and equivalent entities) have separate legal personality and it has always been a key principle that the individuals directing them should register their details in order that they can be contacted by Companies House, and in general held to account for the company’s affairs. However, there are instances where this information being disclosed on the public register means they can be a particular target for identity theft. Individuals can also be at risk for other reasons, such as in cases of domestic abuse. Since 2015, information about the 7.5 million company directorships has been freely available online.
204. The proposals set out in this part will help encourage enterprise and entrepreneurship, as prospective directors will have greater confidence that their personal information will be safeguarded should they decide to start a company or take an appointment as a director. It may also encourage individuals to invest in UK corporate entities, given shareholders and PSCs will be able to apply for protection if they can provide evidence that they are at risk of harm for personal reasons.
205. Those whose information is already displayed publicly will also benefit from the various proposals to safeguard more of their personal information, where appropriate, which may be of particular importance if taking up more high-profile roles.
206. The government’s aim is to strike the right balance between transparency over who is running companies, whilst ensuring that transparency does not become a tool for abuse and that information is only displayed publicly if it is necessary and proportionate to do so. In limited circumstances, directors and PSCs can currently apply to have some of their personal information held on the register suppressed from public view. The government believes there is a case for extending these rights, in order to protect individuals from fraud and other harms.
207. This part sets out what the new proposals are, who will be able to apply and gives an indication of how the processes will work. We will model the proposed legislation on the existing suppression and protection legislation where appropriate to do so and so much of the detail, such as on evidence requirements, will follow in secondary legislation and guidance.
Protecting personal information
208. Where an applicant produces evidence showing that an individual is personally at risk of harm, we will introduce a process to protect names, or, in the most serious cases, to protect all the ‘required particulars’ from being displayed on the public register. Applications will be accepted before an individual becomes a director or PSC such that, if successful, the personal information of those at risk would not appear publicly. We are considering circumstances where it may be appropriate to exclude individuals from applying for protection, such as when an individual has a serious conviction, or a conviction involving dishonesty, which is unspent.
209. We will introduce a process whereby applicants can have signatures suppressed from the public register, and where it’s not already possible to do so, to have the day of dates of birth and residential addresses suppressed from the public register. If a residential address is the current registered office address, a new, valid registered office address will have to be provided before suppression can occur.
210. We will no longer require directors to provide a business occupation and this will no longer appear on director pages on the public register. We will set up a process so that applicants can have business occupations suppressed where displayed on the public register in historic filings.
211. We consider that we should provide the Registrar with the flexibility and discretion to suppress personal information which is not covered by these proposals to ensure that she can act in an agile way should it be necessary in the future.
Protecting sensitive addresses
212. We will introduce a process to allow applications to suppress ‘sensitive’ addresses from the public register, e.g. a women’s refuge. Evidence will be required as to why an address is deemed to be ‘sensitive’, and if the ‘sensitive address’ is the current registered office address of an active entity, a new, valid registered office address will have to be provided before suppression can occur.
213. To ensure the process isn’t open to abuse, we will introduce new routes to access certain suppressed personal information. Access to suppressed information is currently available to certain groups (e.g., law enforcement agencies) via Data Protection Act 2018 exemptions and this will continue to be the case. There are others who may have a legitimate interest in accessing suppressed registered office addresses e.g. because these are required as part of certain legal proceedings. We will introduce:
- A process whereby specified groups of third parties can apply to Companies House to access a suppressed residential or sensitive address where it was used as a registered office address. Examples of such groups include entities with obligations under the money laundering supervisory regime and personal injury claimants. Applicants will need to provide evidence that they have a legitimate interest in accessing this information.
- Provisions to allow third parties to apply to court to access registered office addresses, if they are not one of the specified groups, and to access full dates of birth and signatures. Third parties would need to satisfy the court of their need for access to this information, e.g. as a journalist investigating economic crime.
214. Where an entity is active an application to suppress an address that is currently being used as the registered office address will only be accepted if an alternative, valid registered office address is first provided. If an address was in use as the registered office address at the point the company was dissolved, we will introduce a time period before applications can be made to suppress this information. The time period will be determined in regulations and will need to balance the individual’s right to privacy against the need to limit the impact of suppression on potential creditors and other users of the register.
215. All of the aforementioned proposals will apply, where relevant and practicable, to individuals and entities subject to the disclosure requirements of the Companies Act 2006, as well as those who deliver information to the Registrar under any other enactment. The individual in question or the company (or equivalent entity) on behalf of the individual will be able to apply for suppression or protection.
216. Some third and private sector stakeholders have advised us that they have clients and employees who are at risk of harm and have been deterred from starting companies, or taking appointments as directors, due to the requirements to disclose personal information. In particular, the requirement to disclose any former name may cause distress in the knowledge that this will be made publicly available and may increase the risk of harm. We will therefore no longer publicly display former names where an individual has been successful in applying for protection of their former name.
Dissolved Records
217. The government stated in the response to the 2019 consultation that 20 years is the appropriate time period for retaining historic dissolved records on the register. In early 2021, Companies House made all dissolved records from 2010 onwards (relating to approximately 1.5 million additional companies) freely available on Companies House’s online facility, the Companies House Service (CHS). Dissolved records prior to 2010 are available via other Companies House products, for which a fee is normally payable.
218. To assist users of the register, we have introduced a dissolved search index on CHS which gives basic index details (including company name and number, previous names and dates of incorporation and dissolution), for all companies dissolved since 1989. For companies dissolved prior to 2010 up to 20 years from the dissolution date, this index also gives the full registered office address at the time of dissolution and the ability for users to download a company report.
219. Once the aforementioned proposals to increase the protection of personal information are implemented, the government is committed to making 20 years’ worth of dissolved records freely available on CHS.
Part 3F: Improving the financial information on the register
220. The accuracy of the financial information on the register is vital to achieving the objectives set out in Part 1 of this document. This part sets out our reforms to how companies report financial information to Companies House and is accompanied by a response to the consultation on improving the financial information on the register (annex 4).
221. Since the 1840s, UK companies have been required to register certain information in return for the protection they get from limited liability. This includes the requirement for company directors to file a copy of the company’s annual accounts with the Registrar to be published on the companies register. The accounts are accessible for free to the public and provide vital information on a company’s financial position for anyone wishing to do business with that company. This transparency is one of the core principles that underpins the attractiveness of the UK economy. It enables creditors to assess risk; capital markets to value opportunities and investors to have confidence in the market. This in turn helps to create a trusted business environment which is key to building an environment for economic growth.
222. The financial information contained in the 3.1 million sets of accounts that are published on the register each year is the most valuable register dataset for its users. It helps businesses make decisions over potential suppliers; provides assurance to lenders and helps the government and other interested parties to hold company directors to account. Improving the transparency and integrity of the information will help to create a more informative, responsive and reliable companies register, which will benefit the millions of businesses and others which access it every day.
223. The vast majority of companies file their information accurately, but there are too many examples of users deliberately making false filings to hide information or mislead e.g., by over-inflating figures. We have evidence from law enforcement bodies that shows filing options that allow minimal levels of disclosure are often used by companies involved in money laundering.
224. While the new powers for the Registrar, increased data sharing and identity verification will all help boost the accuracy of the financial data on the register, we recognise that its high value and potential for abuse warrants targeted reform – which is set out here.
Promoting modern business practices
225. Companies House needs to keep abreast of the continual advancements in digital technology and international standards to ensure that our financial reporting system promotes and supports modern business practices which help UK companies compete in the digital world. By deploying the latest technology, we will create a more informative, responsive and reliable companies register, which will benefit the millions of businesses, investors and other users who access it every day.
226. In line with international best practice, we will require company accounts to be filed with Companies House in a digital format using the industry standard Inline Extensible Business Reporting Language (iXBRL). We will also require the information to be fully tagged. This means that each financial element within the accounts will need to be labelled appropriately. For example, the net assets figure should be labelled using the net assets tag, the shareholder funds figure with the shareholder funds tag and so on and so forth. These tags are machine readable, making the information easier to interrogate, compare and check.
227. Fully tagged financial reporting in iXBRL format has been mandatory with HMRC since 2016, and iXBRL is widely used across the world. It is currently used in jurisdictions such as USA, Japan, China, India and in the EU. Just as other jurisdictions are adapting to the ever-changing digital world, we must also make changes to ensure that the UK adopts modern business practices that support economic growth.
228. Under the wider reform programme, the role of the Registrar will be enhanced, and she will gain new powers to query and reject information. Digital accounts information will support the Registrar’s new role, as it will enable Companies House to quickly check and validate the information it receives.
229. To maximise its value, it is critical that the financial data on the register is as current as possible. As continuous advances in technology have made digital preparation and filing of accounts easier and quicker, we have considered whether the time allowed for filing of accounts should be reduced. The current filing periods of 9 months after the end of the reporting year for a private company and 6 months for a public company have been in place since 2008 when far more filings were made via paper.
230. However, recognising the challenges that companies are still facing as a result of the pandemic, we have decided not to make changes at this time. We will nevertheless make changes to the law to facilitate future changes to improve the value of the register and bring us in line with international standards. This will also be beneficial if in the future we need to extend filing times to support companies during emergencies as we did with the recent pandemic via the Corporate Insolvency and Governance Act 2020.
Simplifying systems and achieving a better balance
231. Over recent years a great deal of flexibility has been introduced in respect of the filing requirements of small and micro companies with the aim of minimising burdens on business and supporting growth. Evidence from stakeholders suggests that this has resulted in an overly complex framework of filing options that causes confusion and errors. In addition, the minimal disclosure requirements for micro-entities mean that these accounts are widely considered to be of little value as they do not contain sufficient information to give a true and fair view of the financial position of the company. The minimal disclosure requirements also make these filing options attractive to fraudsters who wish to present a false picture and are often used by companies which do not meet the eligibility criteria but where the information filed is not sufficient for eligibility to be checked.
232. We have reviewed the filing options available to small and micro companies and intend to simplify the framework by reducing the filing options to just two: micro-entities and small companies. Removing the abridged [footnote 52] and ‘filleted’ [footnote 53] accounts options will make the options easier to understand, reduce fraud and error and increase transparency.
233. All small companies will then be required to file a profit and loss account. This will ensure that key information such as turnover and profit or loss is available on the public register to help creditors and consumers make informed decisions. Small companies will be required to file all the constituent parts of their accounts, so they will actually file what they prepare with no additional effort required to ‘fillet out’ certain information. This means that Companies House will receive a balance sheet and profit and loss account for all small companies including micro-entities. Small companies will also file a director’s report unless they meet the micro-entity thresholds, when they will still have the option to not prepare or file a director’s report. Although we will be asking for additional information to be filed by small companies, this will be information that they already hold and report to HMRC.
234. By requiring more information and increasing validation checks, we will improve the accuracy and quality of information, which will in turn mean that the millions of users of the register will be confident in using it to inform business decisions. Credit reference agencies have specifically argued that the lack of detail in small and micro accounts currently makes it difficult for lenders and creditors to determine creditworthiness. The additional information in the profit and loss account will help to speed up credit decisions and improve small companies’ ability to access finance.
235. These reforms will enable Companies House to check eligibility and to categorise companies by size. This will improve the statistical and analytical value of the register and help to support wider government objectives. For the first time, Companies House will be able to accurately identify the number of small or medium companies. This information can then be used by government to better track economic performance and inform future policy.
Tackling economic crime
236. As set out in Part 3B the role of the Registrar will be enhanced, and she will be given a new discretionary power to query and check certain information before it is placed on the register. In respect of company accounts, digital filing and new technology will make checking of information easier and help Companies House enforce obligations under the Companies Act, as well as identify suspicious activity.
237. Up-front validation of accounts will be increased. The tagging of accounts will help the detection of inconsistent, non-compliant and potentially fraudulent information prior to it being accepted for filing. Some information will also be challenged post registration. The public register is freely available and the iXBRL data can be used by third parties to compare it across sectors or regions. With all accounts data being in iXBRL format, alongside the increased disclosure requirements, more information will be available for scrutiny and more third-party queries are likely to be received. The Registrar may then use her new querying power to investigate the cases that are brought to her attention.
238. Many responses to the consultation published in 2019 raised specific concerns about companies using filing options that require minimal disclosure, when they are not eligible to do so. Such behaviour was also identified through a data project which compared the financial information filed with Companies House against that filed with HMRC. Almost £15 million of fraud and error relating to incorrect filings was immediately identified as well as numerous more cases that needed further investigation. Whilst some incorrect filings could be attributed to genuine errors, others were deliberate attempts to mislead. We also have further evidence from law enforcement bodies which reference money laundering investigations, which show companies filing dormant accounts with Companies House whilst the company bank accounts show that the company is clearly trading.
239. Ordinarily, a company filing under a regime that it is not eligible to use is difficult to detect, as small and micro company accounts do not contain the 3 criteria for eligibility. Changes being made to the filing options for small companies will mean that all small companies will in future be required to file sufficient information for eligibility to be checked.
240. Dormant companies will be required to file an eligibility statement which will provide the Registrar with additional evidence to take stronger enforcement action for false filings in future.
Exploring a file once with government approach
241. The government will explore options to enable companies to file their financial information once a year with government, instead of filing different elements of information with each department that requires it, at various times. We envisage this reform delivering significant cost savings for business. There will be less risk of missing a filing deadline, reduce duplication and unnecessary complexity.
242. A ‘file once’ approach will also increase the efficiency and effectiveness of government agencies in their ability to regulate, monitor and prevent fraudulent activity, making more effective use of public money. It will prevent different versions of company accounts being filed with different departments and prevent information from being obscured in filings that require minimal information to be disclosed. Stakeholder feedback suggests that there is a greater propensity for fraudulent activity when there is the opportunity for inconsistencies of filings.
243. There is substantial support from business for progressing this approach. Some of the new requirements such as fully tagged digital accounts will help to lay the foundations. Technological and legislative challenges remain. Whilst there are no firm plans at this time, the government will continue to explore the opportunity.
Annex 1 – Table of reforms
A list of reforms being brought forward
| Reform area | Proposal | Explanation | Benefit |
|---|---|---|---|
| 1. Registrar’s powers | A new function for the Registrar which provides her with a new role promoting and maintaining the integrity of the register, thereby. | Currently the Registrar’s main functions are to keep a register and make the information on it available for public inspection. Limited powers are available for her to work to assure the register, or to improve its accuracy. | Enhancing the UK business environment; the new role will capture economic crime and other activities that may undermine the integrity of the register |
| 2. Registrar’s Powers | A new querying power for the Registrar that can be exercised pre- and post-registration. | The Registrar will be able to query an identified error, anomaly or inaccuracy which appears fraudulent, suspicious or may impact upon the integrity of the register or wider business environment. | A more accurate register; better identification of abuses of the register; ability to act upon intelligence that information on the register is inaccurate or suspicious and raise a query. |
| 3. Registrar’s Powers | Changes to proper delivery. | To expand the requirements for proper delivery to include ID verification and other checks. | This measure will help to prevent information that poses a risk to the integrity of the register from reaching it in the first place, and will incentivise compliance with requirements, in particular, for identity verification by directors, PSCs and presenters of information. |
| 4. Registrar’s Powers | Expansion of the Registrar’s administrative removal powers. | To enable the Registrar to remove information more swiftly and in wider circumstances than is currently the case. | Providing the ability to remove information as a result of a query will improve the integrity of the register. Allowing the Registrar to remove information without an application, for example, following a fraudulent re-appointment of a director, will assist affected individuals and allow a more agile response where there is evidence that the information is fraudulent or misleading. |
| 5. Registrar’s Powers | Closing loopholes related to the provision of registered office addresses. | Providing the ability for the Registrar to move a company’s address to the default address without an application where it is clear that the company is not authorised to use the address. | Help to prevent harm from fraud and ensure that users of the register understand that a company that has as its registered office address the Companies House default address is in breach of requirements under the Companies Act, thereby providing more information for those seeking to make business decisions. |
| 6. Registrar’s Powers | Other changes to Part 35 of the Companies Act 2006. | A number of ‘tweaks’ to Part 35 of the Companies Act 2006 to modernise the powers contained therein and provide more flexibility and agility for the Registrar. | These changes will assist in our policy intention to improve the accuracy of the information on the register and give the Registrar greater powers to assist in the fight against economic crime. |
| 7. Company names | Power for the Registrar to query any information supplied or any information already on the register, including company names. | Companies House will have power to query company names. Where Companies House queries a registered name, and evidence to satisfy that query is not received or is unsatisfactory, then it will have the power to direct the company to change its name within 28 days, with power to change the name to its registered number (or an appropriate alternative) should the direction be disregarded. | Companies House will be able to query company names that pose a risk to the integrity of the register and the UK business environment and will have power to act where such a name has already been registered. |
| 8. Company names | Power to change a company’s name to its number. | Companies House will have power to change a company’s name to its number where there is failure to comply with an existing direction to change a name. | This change addresses a gap where Companies House is unable to secure a change of name if the company does not comply with an existing direction to change its name e.g., if the name is ‘too like’ another name on the register. |
| 9. Company names | Reframing the legal duties of the Company Names Adjudicator to enable them better to deal with abuse of company names. | We will slightly expand the cases that Company Names Adjudicator will be able to consider by adjusting the ‘trading defence’ that can be used when an objection is made to a registered name. At present a company can avoid a challenge to its name simply on the basis that it is already trading under that name, even if in doing so it is illegitimately targeting another party who has legitimate goodwill in it by using the so called ‘trading defence’. |
This defence could be abused by someone illegitimately targeting another company. We would like to reframe this defence to be subject to a demonstration that the trading is being conducted in accordance with honest commercial purposes to deter any abuse by an unscrupulous company. |
| 10. Company names | Closing existing loopholes in the law. | The Adjudicator can order a change of name only to find that the company later reverts back to the offending name or one very like it, thereby breaching the terms of the order. Companies House does not have the power to refuse a change of name in these circumstances. | Companies House will have power to stop a company reverting back to an offending name. |
| 11. Identity verification | Verify the identity of all company directors. | All directors will be required to verify their identity to be registered. | Help improve the reliability of information on who is setting up and running UK limited companies. |
| 12. Identity verification | Verify the identity of all PSCs. | All PSCs of companies, limited liability partnerships (LLPs), Scottish Qualifying Partnerships (SQP) and unregistered companies will be required to verify their identity. | Help improve the reliability of information on who is controlling companies and other registrable entities. |
| 13. Identity verification | Verify the identity of all presenters. | Presenters of information to Companies House will be required to have a verified identity to successfully file information with Companies House. | Help improve the reliability of information on who is filing information on behalf of companies. |
| 14. Identity verification | Directors of overseas companies must verify their identity. | Overseas companies will be required to verify the identity of all their directors. | Help improve the reliability of information on who is running and controlling overseas companies. |
| 15. Identity verification | Corporate directors must have all natural person directors. | All directors of a corporate director will be required to be natural persons and have a verified identity. | Prevents companies from having opaque chains of corporate ownership. |
| 16. Identity verification | Verify all members of LLPs. | All members of LLP will be required to verify their identity. | Improve the reliability of information on members of LLPs. |
| 17. Identity verification | Verify all general partners of Limited Partnerships (LPs). | All general partners of LPs will be required to verify their identity. | Improve the reliability of information on the individuals managing LPs. |
| 18. Identity verification | All LLPs must have at least one natural person designated partner. | It will be a requirement to have at least one designated member who is a natural person to successfully register an LLP. | Prevents LLPs from having only corporate members and provides at least one natural person for ID verification. |
| 19. Identity verification | Corporate members of LLPs will be required to verify their directors or an equivalent. | Corporate members of an LLP will be required to verify the identity of their directors or equivalent. If there are no directors, the corporate members will be required to nominate a managing officer to verify their identity. |
Improves the usefulness of information on corporate members of LLPs |
| 20. Identity verification | Corporate general partners of a Limited Partnership provide at least one verified natural person. | Corporate general partners will be required to nominate a natural person manging officer and ensure their identity is verified. | Improve the reliability and usefulness of information on corporate general partners of limited partnerships. |
| 21. Identity verification | Scottish General Partnerships are banned from being appointed as corporate members or director. | All SGPs (including SQPs) will be banned from being appointed as a corporate director, corporate member of an LLP or corporate partner of an LP. | Prevents possible loophole in the corporate director restrictions. |
| 22. Identity verification | RLE’s must verify all directors or equivalent. | An RLE must verify all directors or equivalent. Where an RLE has a management structure which does not have a director, they must nominate at least one natural person managing officer to verify their identity. | Better information on those managing RLEs |
| 23. Corporate directors | Corporate directors of limited companies must be entities with legal personality. | Other limited companies and LLPs are examples of permissible corporate director entities. | Greater transparency around directors control of companies. |
| 24. Corporate directors | Corporate directors of limited companies must be registered within the UK. | The current practice of allowing corporate directors incorporated in overseas jurisdictions will cease. | Compliance and enforcement will be simplified. |
| 25. Corporate directors | Directors (or equivalents) of corporate director entities must all be natural persons | Where a proposed corporate director entity has another entity (as opposed to a real person) as one of its directors, that appointment will be invalid | Greater transparency around director’s control of companies |
| 26. Third party agents | Third party agents must register with Companies House. | Registration will be dependent on whether a third party agent is supervised for anti-money laundering purposes. | Supervision gives a level of assurance that the third party agent is able to conduct identity verification checks to a sufficient standard and that the third party agent will be monitored for any irregularities. |
| 27. Third party agents | Submission of checklists of identity verification checks and declaration. | Third party agents will be required to submit checklists when seeking to form companies or registerable partnerships, listing whose identities they have verified, to what standard and declaring that they have completed all relevant identity verification checks. | The checklist will give the Registrar a greater degree of confidence that appropriate checks have been carried out, and on the right persons, without having to see and store copies of the information itself. The declaration will confirm that the third party agent understands that it is responsible for having conducted those checks. |
| 28. Third party agents | Inform supervisors when a third party agent registers using their details. | Companies House will inform the supervisor of a third party agent that uses their details to register with Companies House. | Support the supervisor’s activities in respect of the third party and give them a tool for informing Companies House if the third party agent conducts activities. |
| 29. Third party agents | Supervisors and third party agents will be required to inform Companies House if supervision ends. | Supervisors will be required to inform Companies House if they cease to supervise a third party agent. Third party agents will be required to inform Companies House if they stop being supervised or if their supervisor changes. | Companies House needs to be assured that a third party agent is monitored for anti-money laundering purposes, to have the confidence that they are conducting appropriate verification checks. |
| 30. Third party agents | Third party agents must be registered in the UK. | Third party agents will be required to be registered in the UK and be subject to the UK’s anti-money laundering regime. | All third party agents will be Trust or Company Service Providers (TCSPs). TCSPs are considered to be at high risk of being used in money laundering schemes. Making third party agents subject to supervision in the UK is likely to reduce this risk and brings scrutiny of their activities within closer reach of the Government and enforcement bodies. |
| 31. Data sharing | Power to proactively share data with law enforcement and other relevant agencies where conditions are met. | Companies House will have the power to proactively share the intelligence it has collected with law enforcement partners and other relevant agencies where certain conditions are met. | Help prevent and tackle economic and other crime by sharing intelligence with law enforcement and other agencies. |
| 32. Data sharing | Companies House to cross-reference its data with external data. | Companies House will gain the power to request external data, cross-reference this data against its register, and then take the appropriate action on any discrepancies. | Help identify anomalies and/or suspicious behaviour on the register. |
| 33. Data sharing | Companies House to share the results of cross-referencing with the organisation that provided the data. | Companies House will have the power to send feedback from the results of a cross-referencing exercise to the organisations who provided the external data. | Help identify anomalies and suspicious behaviour in external data sets which can then be investigated. |
| 34. Data sharing | Providing a legal gateway which allows organisations to send Companies House the results of any cross-referencing exercise they have done using Companies House data. | For situations where organisations cannot share their data with Companies House, a legal gateway will be provided which allows these organisations to share the results of a cross-referencing exercise they have performed using Companies House data with Companies House. | Help identify anomalies and/or suspicious behaviour on the register and external data sets. |
| 35. Data sharing | Removal of restriction on the use of usual residential addresses (URA) for directors and PSCs. | Removal of a restriction in the Companies Act that only allows a director’s/ PSC’s URA to be used for correspondence, thus allowing analysis of URAs. | Allows greater analysis of the register helping identify suspicious behaviour. |
| 36. Data sharing | The specified public authorities (SPA) lists will be replaced with a broader definition of public authority. | Companies House will share data based on the broad definition of public authority rather than using the current exhaustive lists of public authorities. | Allows for more efficient cross-government data sharing. |
| 37. Data sharing | Expand the discrepancy reporting requirement on regulated professionals (under the Money Laundering Regulations) to include reporting discrepancies in director information and in registered office addresses, and provide the ability to amend the requirements in the future. | Under the Money Laundering regulations regulated professionals, such as financial institutions, have to report any discrepancies they identify between information they hold on beneficial owners of companies and that held by Companies House about PSCs. The information covered by these requirements will be expanded to cover director information and registered office addresses. | Help identify anomalies and suspicious behaviour. |
| 38. Privacy | Remove the requirement to provide a business occupation. | A large majority of individuals simply list ‘director’ and stakeholders felt it was no longer useful to display this information. | Reduces the administrative burden on companies and offers more privacy for those who have listed a sensitive occupation e.g. police officer. |
| 39. Privacy | Allow applications to suppress a business occupation contained within a historic filing. | It is currently not possible to suppress a business occupation from historic filings. | Greater privacy for directors wishing to suppress historic occupation information. |
| 40. Privacy | Allow applications to suppress a day of date of birth contained within a historic filing. | It is currently not possible to suppress the day of a director’s DOB contained in filings filed before 10 October 2015 (commencement of the Small Business, Enterprise and Employment Act). | Greater privacy for directors wishing to suppress personal information. |
| 41. Privacy | Allow applications to suppress a signature contained within a historic filing. | It is currently not possible to suppress a signature from filings. | Greater privacy for directors that wish to suppress historic personal information. |
| 42. Privacy | Allow applications to suppress a residential address used as a historic registered office address. | It is currently not possible to suppress a residential address used in certain circumstances, e.g. as a registered office address. | Greater privacy for individuals at risk of harm that wish to suppress residential address information. |
| 43. Privacy | Allow applications to suppress a ‘sensitive’ address. | It is currently not possible to suppress a non-residential address e.g., the address of a domestic abuse refuge. | Greater privacy for individuals at risk of harm that wish to suppress sensitive address. |
| 44. Privacy | Introduce a time period before applications can be made to suppress the registered office address in use at the point an entity was dissolved. | Some users of the register may wish to restore a recently dissolved company, e.g. as a creditor or personal injury claimant and would need to know the registered office address. | Introducing a time period before suppression can occur would balance the interests of users of the register against directors’ need for privacy. |
| 45. Privacy | Allow applications to access a suppressed registered office address from specified groups with a ‘legitimate interest’. | Third parties may have a legitimate interest in the information but fall outside existing data protection exemptions. | Balances the interests of users against directors’ need for privacy by restricting access to those who have a legitimate interest in the information. |
| 46. Privacy | Allow applications to protect a name, or all required particulars from appearing publicly. Evidence will be required as to the risk of harm. | The existing protection regime is limited to PSCs who are at risk because of the activities of a company/ LLP they are involved with. | Protect individuals that have proved their publicly available information puts them at risk. This will encourage enterprise by improving confidence in data privacy. |
| 47. Transparency of ownership | Define and require companies to collect full names of all company subscribers, shareholders and guarantees. | The Companies Act 2006 requires companies to provide ‘names’ of their shareholders, but this is not defined. | More detailed information on the public register e.g. Joe Smith rather than J Smith. |
| 48. Transparency of ownership | Collect a one-off full list of current shareholders of non-traded companies. | It is difficult to see who all the current shareholders of a company are, as this information can be contained within multiple filings. | More accessible information on shareholders. All information will be displayed in one place. |
| 49. Transparency of ownership | Collect more information from companies exempt from PSC requirements. | It can be difficult for users to check whether that entity is entitled to the exemption and to know how to find out more information about the ownership and control of these companies. | Provides reliable assurance that an entity is entitled to PSC exemption and provides more information about the ownership and control of these companies. |
| 50. Transparency of ownership | Collect more information from companies owned and controlled by a RLE. | It can be difficult for users to check whether that entity is entitled to be a RLE e.g. it is listed on a regulated market. | Provides assurance that RLEs listed as a PSC meet the conditions. |
| 51. Financial information | Review of filing options for small companies. | Simplify the framework by reducing the filing options to just two: micro-entities and small companies. Removing the abridged and ‘filleted’ accounts options will make the options easier to understand and reduce fraud and error. Micro companies will be required to file a profit and loss account. |
Improves value of accounts information for users of the register Deters fraudulent/ criminal behaviour. Increases statistical and analytical value of the register |
| 52. Financial information | File Once with Government - exploring options for accounts be filed once with government. | Enable companies to file accounts in one central place and for government bodies to extract the information they need. | Deregulatory proposal creating significant efficiencies for business. |
| 53. Financial information | Requiring Accounts to be filed digitally with Companies House. | There is currently a digital journey available for 99% of accounts types. 88% of companies already choose to file digitally. | More efficient and secure filings for companies. Brings the UK into line with international best practice and enabling us to move towards companies being able to file their financial information once across government. |
| 54. Financial information | Requiring accounts to be fully i-XBRL tagged. | Require all accounts to be fully tagged using i-XBRL; and align tagging standards with HMRC. | Helps to improve the quality and consistency of accounts delivered. Enables users of the register to compare information easily. Will enable more checking of the information and aid identification of suspicious activity. In line with worldwide standards and future direction. |
| 55. Financial information | More checking of information and enhanced validation checks. | Improved validation checks on accounts, such as checking a company’s eligibility to file accounts of a certain type. This proposal also looks at applying the Registrar’s new powers to accounts. | Improves integrity of the register. Tackles fraudulent/ criminal behaviour. |
| 56. Financial information | Introducing a requirement for a dormant company to file a statement of eligibility. | The director(s) of a company will be required to confirm the accounts meet the requirements for the company to file dormant accounts. | Acts as a deterrent for companies who under-report (e.g. claiming dormancy when trading). Improves integrity of the register. |
| 57. Financial information | Closing loopholes for amendments to a company’s Accounting Reference Period. | Limit the number of times a company can shorten its ARP to align with the restrictions around extending – a company will be required to provide a reason for a request to shorten its period for a second time within 5 years and will only be granted for good business reasons. | Improved value and integrity of the register. |
| 58. Financial information | Clarifying the requirement for a company to prepare and deliver one set of accounts. | A company must only prepare one set of accounts. This proposal closes the loophole where a company can file multiple accounts with different government departments. | Improves integrity of register Deters fraudulent / erroneous reporting. |
Annex 2 – Government response to the consultation on the powers of the Registrar
Introduction
1. In September 2020, [footnote 54] the government committed to introducing a new discretionary power for the Registrar to query and check information submitted to her. In December 2020, we invited further views on this new proposed power. [footnote 55] This annex is the government’s response to that consultation. It summarises the responses to the proposals and how the government intends to progress them. An overview of the changes we are making to the role and powers of the Registrar is set out in Part 3B.
2. Companies House is currently required by law to accept information in ‘good faith’ and has limited powers to correct or query information. This consultation sought views on proposals to provide the Registrar with the ability to query new information she receives, as well as information already on the register where an identified error, anomaly or inaccuracy appears fraudulent, suspicious or may impact upon the integrity of the register. This will improve the accuracy and integrity of the companies register, helping reduce economic crime perpetuated through the abuse of corporate structures and providing businesses with more reliable information about their customers and clients.
3. The consultation received 94 responses, including from the accountancy and corporate governance sector (16), legal associations and firms (11), investment sector (9), credit reference agencies and insolvency practitioners (7), individuals and individual companies (not including those already mentioned) (44), and civil society groups (5). We would like to take the opportunity to thank all of those who took the time to respond.
4. The consultation was set out in 3 chapters covering the following areas:
- Chapter 1 - introducing a new querying power: set out the proposal to introduce a new querying power, including the risk-based approach and how the querying power may apply to company names.
- Chapter 2 – reform of the Registrar’s existing powers: introduced proposals to reform some of the Registrar’s existing powers. This includes greater powers for the Registrar to administratively remove information from the register, and to close current loopholes, such as the rectification of a registered office address.
- Chapter 3 – rules governing company registers: sought views on proposals to change the rules on company registers.
Chapter 1: Introducing a new power to query information
Application and use of the querying power: Q1 - 2
Background
5. In the 2020 consultation response, the government announced it would provide the Registrar with the power to query information where it had been identified to be anomalous. The government said that the scope of the power would be based on the following assumptions:
- The Registrar should have the power to query all information submitted to her and all existing information on the register.
- It would be disproportionate for the Registrar to query every piece of information that has been flagged to her or every error that has been submitted to her.
6. In this chapter we asked for views on our proposals for the use of the querying power. We asked whether the querying power should be discretionary and applied using a risk-based approach, targeting errors or anomalies which would have the greatest impact on the integrity of the register. This would include not only fraudulent filings, but filings that might impact significantly on the integrity of the register and the UK’s business environment. We also asked for views on specific circumstances when the querying power should be triggered.
Views received
7. Overall, we received strong support for giving the Registrar a querying power that could be exercised using a risk-based approach. Most respondents agreed with the proposal, of which the accountancy, legal and investment sector were strongly in favour. Many respondents highlighted that the use of a risk-based approach would be proportionate and cost-effective, has many precedents, and would allow for a more flexible approach if circumstances change. Some respondents suggested a more rigorous approach, where the querying power should be exercised every time that a discrepancy is brought to the Registrar’s attention. The widely held view from respondents was that the threshold to exercise the power should be flexible to allow the Registrar to tackle future threats.
Government Response
8. Given the strong support from stakeholders and respondents, we will provide the Registrar with a new power to query information. This will be a discretionary power which the Registrar will exercise using a risk-based approach. Companies House will ensure that it regularly reviews the risk thresholds using information from a variety of sources including analysis of its own data. The application of a risk-based approach is preferred as it is unlikely to lead to an inadvertent focus on legitimate transactions. Instead, it will focus on filings which pose the biggest risk to of harm to businesses and the public, the integrity of the register, and the UK’s business environment.
9. All information submitted to the Register and all information already on the register will be in scope of the new querying power. Diagrams 1 and 2 set out our vision for the querying process pre- and post-registration.
Diagram 1 – querying power exercised pre-registration
1. Filing sent to Companies House.
2. Companies House risk threshold is met and flags the filing.
3. Registrar rejects the filing and provides a reason for rejection along with evidence required to resolve the query.
Either:
4Ai. Filing is resubmitted to Companies House with evidence that resolves the query.
4Aii. Filing is now accepted on the register.
Or:
4Bi. Evidence is not provided to resolve the query.
4Bii. Filing is rejected again.
Or:
4Ci. Filing is resubmitted to Companies House with evidence that is not sufficient to resolve the query.
4Cii. Filing is rejected again.
Diagram 2 – querying power exercised post-registration
1. Filing is submitted and accepted onto the register as the risk threshold is not met.
2. Companies House intelligence suggests that the risk threshold has been met and the filing should be queried.
3. Registrar raises a query and gives the entity 14 days to respond with evidence to resolve the query.
Either:
4Ai. Evidence is provided to resolve the query.
4Aii. Filing remains on the register.
Or:
4Bi. Evidence is not provided to resolve the query.
4Bii. The Registrar will take appropriate action, such as annotating the register and/or removing the queried information.
Or:
4Ci. There is no response to the query within the required time period.
4Cii. The Registrar will take appropriate action, such as annotating the register and/or removing the queried information.
Non-compliance and sanctions regime: Q8
Background
10. The Registrar will be able to query information pre- and post-registration. When querying new filings pre-registration, we propose that the Registrar will reject the document. The Registrar may also ask for further evidence to be submitted if the company attempts to file the document again without having resolved the issue that led to the query being raised.
11. Whilst we know that there will sometimes be genuine reasons why a company cannot respond to a query, it is the government’s view that sanctions for non-compliance are necessary to meet our aim of improving the integrity of the register, and to incentivise compliance with the new requirements. We considered whether it was appropriate to make non-compliance an imprisonable offence, and/or to have a civil penalty.
12. We asked respondents for views on the most appropriate form of sanction to incentivise compliance.
Views received
13. A majority of respondents suggested that a sliding scale of sanctions was appropriate, with the aim of incentivising compliance rather than sanctioning companies or individuals. Most respondents suggested that sanctions should progress in severity and reflect the gravity of the transgression. Examples provided included warnings, internal flags to Companies House staff and law enforcement partners, publicly viewable annotation of the register or removal of certain filings (if appropriate). Suggestions for tackling more serious transgressions ranged from civil monetary penalties that rise for repeated transgressions, striking the company off the register, disqualifying the directors and criminal sanctions for the most severe cases.
Government response
14. We are developing a comprehensive and proportionate sanctions regime to cover all the reforms to Companies House, including the new proposed querying power. Companies House will have the ability to take action where a company does not respond to a query or provides insufficient evidence (after being given the opportunity to provide more). We will introduce a range of sanctions and whilst this is likely to include criminal sanctions, we consider that criminal sanctions should apply only to the most egregious breaches where all other interventions have failed to elicit a satisfactory response.
15. The Registrar may also decide to remove certain non-legal consequence information from the register following a query, using expanded administrative removal powers. In addition, we expect that section 1112 of the Companies Act 2006 (which is the ‘false filing’ offence) may be applied in some circumstances.
Application of the querying power to company names: Q3-Q7
Background
16. Stakeholders have previously expressed concerns that Companies House is unable to query a proposed company name and prevent the name from being registered. We invited views from respondents on the circumstances in which the new querying power should be used in the context of company names. We also invited views on closing existing loopholes and amending The Company, Limited Liability Partnership and Business Names (Sensitive Words and Expressions) Regulations 2014. [footnote 56]
Views received
17. The majority of respondents agreed that the querying power should be used where company names are sufficiently similar to mislead the public and creditors. This may include where a proposed, or registered, company name may be part of a campaign to target an organisation or individual with whom the applicant has no connection, or where there is evidence of fraud or other criminal activity. However, a small number of individuals expressed the view that Companies House does not need a new power since an objection to a registered company name can be made to the Company Names Adjudicator. Some stakeholders raised concern that the application of such a power might slow down incorporation.
18. We also asked whether it was appropriate to place the onus on the company and/or the applicant to demonstrate that a company name has been registered in good faith. Most respondents agreed with this proposal. Several respondents asked how a company would provide evidence of good faith.
19. We sought views on whether we should amend The Company, Limited Liability Partnership and Business Names (Sensitive Words and Expressions) Regulations 2014 to give Companies House discretion to consider other languages, abbreviations (for example, Uni for University), or the use of other characters or punctuation when considering sensitive words or phrases. Of those that responded, the majority agreed with this proposal.
20. We asked respondents for their views on closing the loophole where the Company Names Adjudicator can order a change of name, only to find the company later reverting back to the offending name or one very similar to it, in breach of the order. The majority of respondents were in favour of this proposal.
Government Response
21. The Registrar will be able to use her new querying power to query a proposed or registered company name where it poses a risk to the integrity of the register and the UK business environment or where its registration would harm the public. All registered company names and any proposed company name will be within scope of the querying power. We will provide the Registrar with the power to direct a company to change its name, where evidence to satisfy the query is not forthcoming or is not satisfactory, or for the Registrar to change the name to its registered number where that direction is not actioned.
22. We believe that the application of a risk-based approach is unlikely to lead to an inadvertent focus on legitimate transactions; instead, it will focus on filings which pose the biggest risk to the integrity of the register or UK’s business environment or would lead to public harm.
23. Although some respondents were in favour of placing the onus on companies to demonstrate that their company name has been registered in good faith, we have decided not to pursue this. Good faith is a defence available to a company when defending its use of a name before the adjudicating authority, the Company Names Adjudicator, and includes a consideration of whether the name has been adopted by applying normally acceptable standards of commercial behaviour. This is not an appropriate for the Registrar, as was pointed out by the legal sector.
24. In order to close loopholes relating to company names, we will provide Companies House with the power to reject an application to re-register an offending name, in contravention of an order from the Company Names Adjudicator.
25. We will continue to consider the impact of our proposals on the role of the Company Names Adjudicator. Although the Registrar’s new querying power will pick up cases currently dealt with by the Company Names Adjudicator, they will still have a clear role in relation to complaints against registered company names. We intend to make a small change to the legislative framework against which the Adjudicator considers complaints. At present a company can avoid a challenge to its name simply on the basis that it is already trading under that name, even if in doing so it is illegitimately targeting another party who has legitimate goodwill [footnote 57] in it (a so-called ‘trading defence’). We will reframe this defence to be subject to a demonstration that the trading is being conducted in accordance with honest commercial purposes.
26. We separately intend to take forward changes to the sensitive words and expressions regulations, as proposed in paragraph 41 of the Powers of the Registrar consultation.
Chapter 2: Reforming the Registrar’s existing powers
Registrar’s Powers to Remove Information and Legal Consequence Documents: Q9, Q10 and Q16
Background
27. The term ’legal consequence filings’ (referred to as legal effect in the consultation) refers to filings which have legal consequence upon registration at Companies House. Examples include incorporation filings, change of registered office address, and change of name filings. Currently these documents can only be considered for removal by a court. We sought views on whether this should remain the case.
28. The Registrar has a power to remove limited categories of information from the register; however, this power can only be enacted on application and only relates to officer appointments. We sought views on whether the removal powers should be expanded to include other legal consequence documents.
29. We also asked if the Registrar should have greater powers to remove a broader range of material from the register. This would include all non-legal consequence material, and some legal consequence documents such as directors’ names and usual office addresses, or if a court order should remain a requirement for the removal of these types of documents.
Views received
30. We received a wide range of responses to the questions about legal consequence documents. Views were split on the proposal to leave the removal of most legal consequence documents with the court. A number of respondents who disagreed mentioned the costs and time inherent in obtaining a court order, particularly for small or charitable businesses. Some respondents from the investment sector, transparency groups and law enforcement were concerned that leaving apparently false information in the public domain while a court order was obtained could facilitate criminal activity.
31. Some respondents, in contrast, expressed apprehension about the Registrar having wider powers to remove legal consequence documents, stating that the proposal may cause confusion, particularly around the role and responsibilities within a company and the legal status of decisions made by a director where their name is removed by the Registrar. Other respondents welcomed this proposal stating that it would help resolve the issue of fraudulent appointments. Some respondents suggested the proposals should be extended to include persons with significant control (‘PSCs’).
32. The majority of respondents were in favour of the Registrar having greater powers to remove non-legal consequence documents, and several respondents said that there should be a straightforward way to remove filings when both the company and Companies House recognised that an honest error had been made. Other suggestions included removal when a company has failed to respond to a query, where the information is harmful or fraudulent and for consistency where there are existing alternative routes (for example, where a person’s details have been used fraudulently for both director and PSC appointments; removal of these is currently via separate processes, with a court order being required to remove PSC details). Several respondents mentioned that annotation should be used before removal, such as in cases where a company has failed to provide satisfactory evidence to respond to a query.
Government response
33. We will give the Registrar greater powers to administratively remove material which impacts upon the integrity of the register. We will provide clarity on the use of these removal powers to ensure filers understand their parameters and the categories of information which can be removed.
34. We consider that in the majority of cases, the removal of legal consequence material from the register should remain a matter for the courts. An exception to this relates to registered office addresses, where we propose that the Registrar will be able to move a company to the default address without an application from a third party.
What information will be published: Q11
Background
35. Where evidence has been provided to the Registrar to satisfy a query, we do not intend to publish this information on the public register. Instead, this information will be stored securely by Companies House, and in certain circumstances the information may be shared with law enforcement bodies. The government committed to providing Companies House with data sharing gateways to allow the proactive sharing of information with law enforcement and other bodies, in line with data protection legislation.
36. We asked for views on whether the evidence provided in response to a query should be published only if it contains information which is already available on the public register.
Views received
37. The majority of respondents agreed that information provided in response to a query should only be published if it consists of information which is currently provided for on the public register.
38. Respondents highlighted that Companies House has a responsibility to protect privacy and therefore should only publish information which is already publicly available. This is in line with standard practice for the private sector, especially financial institutions. Respondents also suggested annotating the register.
39. A small minority disagreed and said that all information should be publicly available on the register and that this can be used to spot bad actors.
Government response
40. Evidence provided in response to Registrar’s queries will not be published on the register unless it consists of information that would usually be published by Companies House.
Transparency on the use of the querying power: Q12 – 14
Background
41. We have proposed that the querying power will be applied on a discretionary basis and with this in mind, we are conscious of ensuring that the actions taken by the Registrar are as transparent as possible. We want companies to understand the role of the Registrar, and their obligation to respond to a query. Currently, the Registrar quotes the relevant legislation when contacting a company in relation to their information on the register. In future we would like the Registrar to also include a brief explanation of why a query has been made. We asked respondents for their views on the information that the Registrar should include when making a query. We also asked what kind of evidence it would be appropriate for the Registrar to request in response to a query.
42. Companies House currently publishes guidance on its website which provides companies with information on how to comply with their legal obligations. We intend for Companies House to issue similar guidance on the use of the querying power and asked what respondents would expect to see in that guidance.
Views received
43. Respondents expressed many suggestions in relation to the information the Registrar should provide when she raises a query. Suggestions included:
- summary of why the query is being made;
- the legal basis for the query;
- how to respond to the query;
- examples of the type of evidence permissible by the Registrar;
- how evidence will be treated and kept secure by the Registrar;
- the deadline for responding to a query;
- the mechanism for applying to extend the deadline, if appropriate;
- the Registrar’s target turnaround time for processing the company’s response and reverting to the company;
- details on what information would be published;
- explanation of the sanctions that will apply for not responding or for submitting false information.
44. Some respondents expressed the view that the information disclosed when a query is raised should not compromise the identity of whistle-blowers and should therefore be limited to the legislative basis for the query.
45. In response to the question relating to the type of information that should be permissible as evidence when a query is raised, respondents suggested the following:
- passports or for non-UK citizens, a confirmation note from the home country’s embassy;
- leases or payment of rent invoices;
- utility bills;
- local authority rate demands;
- insurance policies;
- compliance with standards such as ISO9000;
- bank account details with addresses used by the bank;
- trading statements;
- for charitable companies, consent or evidence from a charity regulator (Charity Commission/OSCR/CCNI);
- a statement under oath.
46. Many respondents said that the evidence requirements should be flexible, given the changing nature of fraud and the diverse range of queries that are likely to be received by the Registrar.
47. In response to the question about the types of guidance they expect the Registrar to publish, respondents suggested the following:
- a description of the scope of the querying power and how it will be exercised;
- flow charts;
- illustrations/examples;
- information on how to respond;
- timescales;
- sources of help/telephone contact number;
- how to submit or resubmit evidence;
- data protection processes;
- sanctions;
- FAQs;
- social media campaign.
48. Some views suggested that published guidance should assist those who aim to legitimately comply but should also avoid undermining the querying power. So, for example, the risk criteria should not be published.
Government response
49. Given the variety of matters that might be queried, and the wide range of potential evidence that could be produced, we consider that it is impractical to set out a definitive list of acceptable evidence. Guidance will be produced to help companies understand how and why the power might be used, and to provide examples of appropriate evidence.
50. The evidence that will be required to resolve a query will differ depending on the query, and options provided will be as wide as practicably possible in order to provide customers with an avenue to resolve the query.
Complaints: Q15
Background
51. Companies House currently has a well-established complaints procedure that allows companies to complain about the accuracy of information available on the register.
52. We asked for views about whether the existing complaints process should be used for complaints regarding queries.
Views received
53. Most respondents, including those from the accountancy and legal sectors, agreed that customers should be able to raise a complaint about a query through existing procedures at Companies House.
54. Of those that disagreed, some suggested the need for a quick complaints process given there will likely be an increase in the volume of complaints after introduction of the querying power.
Government response
55. The existing complaints process will remain in place and will be used for complaints about queries. We continue to consider whether the existing process requires amendment to ensure that complaints about queries can be appropriately managed.
Rectification of Address: Q17-Q19
Background
56. Currently, the Registrar has the power to change a company’s registered office address, but only after an application has been received from a third party. If the Registrar decides after examining the application and contacting the company in question that the application should be allowed, she has the power to change a company’s address to a ‘default address’ – in practice, this is a Companies House address. This process has been shown to be open to abuse by a small number of companies. For example, after being moved to a default address, the company files a new registered office address, then subsequently files another change of registered office address that reverts them to the previous, unsatisfactory, office address.
57. In the consultation, we asked for views on closing loopholes associated with the rectification of registered office address process where the address provided by a company is not valid. We suggested that companies should be permitted to remain at the default address for a limited period and reduce the dispute process from 28 to 14 days.
Views received
58. There was majority support for the proposal to close the loopholes that allow a company to revert to a previous, unsatisfactory address. Respondents stated that this measure would help to reduce fraud and noted that the Registrar should be able to move companies to the default address without an application where the Registrar was aware that the address, for example, does not physically exist.
59. Respondents agreed that the time permitted for a company to respond to an application should be reduced to 14 days from the current 28 days. Most respondents were in favour of limiting the time that companies could remain at the default address. The most commonly suggested time period was 3 months, with suggestions ranging from 28 days to 12 months.
60. We received a variety of views on what action should be taken if a company remains at the default address for longer than 12 months. A number of respondents said that strike-off would be an appropriate sanction with other suggestions including written warnings, financial penalties, and criminal sanctions.
Government response
61. Given the strong support from respondents to close loopholes that allow the fraudulent filling of a registered office address, the government will take forward these proposals.
62. We will make amendments so that the Registrar has a discretionary power to move a company to the default address without an application if the company is not authorised to use the registered office address it has supplied or there is evidence that the address does not exist. We will introduce other changes to ensure that companies provide a valid registered office address and will put measures in place to prevent a company being able to remain indefinitely at the default address.
63. As previously mentioned, we will have a comprehensive sanctions regime to cover all the reforms for Companies House and will ensure that sanctions are consistent and proportionate. We will incentivise compliance with our new proposals by using a range of measures including annotation of the register. We continue to consider what other sanctions should be imposed for abuse of the registered office address requirements, and whether these should include civil penalties, criminal sanctions or strike-off.
Speeding up processes: 20 - 21
Background
64. Currently, where the Registrar has received a complaint from an individual saying that they have been appointed as a director without their consent, the company is asked to respond to the claim, and given 28 days within which to do so. These current powers were created at a time when paper filing was the norm. We asked for views on whether to reduce this time period to 14 days as stakeholders have previously raised concerns that the timescale is too long, therefore putting people at risk of distress and harm due to their information being on the register.
65. We also asked whether, for the duration of the response period, the Registrar should have the ability to suppress the name or address of the affected individual whilst awaiting a response from the company.
Views received
66. Most respondents agreed with the proposal to reduce the time in which a company can object to the rectification of director details to 14 days.
67. The majority of respondents were in favour of Companies House having the ability to remove the name or address of the affected individual while a response is awaited from the company. This question referred to the specific case where an individual claims that they have been appointed without their consent and those who agreed emphasised the need to protect individual’s data.
68. Others preferred the idea of annotating the record while a response is awaited and one suggested serving the company with a suspended strike off notice while the case is investigated.
Government response
69. The government will proceed with the proposal to shorten the period of time in which a company can respond and object to the rectification of director details from 28 days to 14 days. We will also provide the Registrar with the ability to suppress the director details whilst a response is awaited from the company.
Power to Mandate Electronic Delivery: Q22
Background
70. The Registrar can currently make rules setting out the conditions for the proper delivery of documents filed at Companies House. Current legislation enables the Registrar to require delivery of some documents by electronic means only; however, this only applies to specific documents.
71. In line with the Companies House 2020-2025 strategy, which sets out its vision to become a fully digitally enabled organisation by the end of 2025, we asked for views on mandating the digital delivery of information to Companies House.
72. We proposed conferring the existing power to require delivery by electronic means from the Secretary of State to the Registrar. This will provide more flexibility for the Registrar to enable digital delivery in line with changing circumstances and modernising processes.
Views received
73. The majority of respondents agreed with our proposal to provide the Registrar with the power to mandate delivery by electronic means. Those in agreement thought that more digital delivery would increase the reliability of the information on the register, whilst those disagreeing said that suitable software can be expensive.
Government response
74. Given the strong support for the digital delivery of documents, we intend to confer the current power to mandate electronic delivery to the Registrar. This will allow the Registrar to adapt more swiftly and flexibly to keep up with the changing business environment.
Chapter 3: Rules governing company registers
Registers of Directors, Company Secretaries, Members and Charges: Q23 - Q24
Background
75. Companies are legally required to keep and maintain their own records of certain information in company registers which must be stored at either their registered office address or a single alternative inspection location. These registers include:
- Register of Directors;
- Register of Members;
- Register of Secretaries;
- Register of People with Significant Control (‘PSC register’);
- Register of Directors’ Usual Residential Addresses; and,
- Register of Charges (only those created before 6 April 2013).
76. We asked for views on removing the requirement for companies to keep and maintain their own registers, in particular the Register of Directors.
Views received
77. These questions received fewer responses than the other questions posed in the consultation. Those in favour said removing the requirement would ease the burden on business by creating a single authoritative version of the register. Certain stakeholders questioned the security of the register in the event of cyber-attacks and IT failures. They suggested storing the register in more than one location could be a sensible approach. They also underlined that it would be the responsibility of Companies House to protect and ensure the confidentially of information held on the register.
78. A number of respondents raised mixed views relating to the Register of Director’s Usual Residential Addresses being kept on the public register. Respondents mentioned the proposal would improve transparency, but others suggested directors of small (e.g. working from home) companies would be at greater risk of identity fraud due to their personal addresses being held on the public record.
Government response
79. As set out in Part 3C, the government will not proceed with changing the point at which a director’s appointment has legal effect. Instead, a director will be appointed by a company as is currently the case, but they must be registered and the director must verify their identity at Companies House within a set period of time after the appointment. We are considering whether to make any changes to the requirement for a company to hold its own Register of Directors.
80. Respondents did not express strong views in favour of removing any responsibilities for companies to hold other registers. We have identified some potential areas in which the register regime would benefit from some updating and are considering these further, as well as continuing to consider the requirement for companies to hold other registers, as we finalise our suite of reforms.
Election regime for private limited companies: Q25
Background
81. As part of the Small Business, Enterprise and Employment Act 2015, the government introduced an option for private limited companies to hold information normally kept in their own statutory registers at Companies House instead.
82. This was introduced in 2016 following a review which looked to simplify company law requirements and identified an opportunity to reduce the duplication of holding information on both the public register and a separate company register.
83. We asked for views on how useful the current election regime is for private limited companies, to establish whether there is need to make further changes.
Views received
84. This question did not elicit many responses. Of those that responded, a small number agreed, and an equal number said they were either unsure or had no views on the issue.
85. Whilst several respondents agreed the regime was useful, they welcomed the suggestion of a review.
Government response
86. Given the lack of responses to this proposal, we are still considering whether any changes to the election regime are required. These form part of our considerations about the future of company registers. Should the regime be retained, we will provide the Secretary of State with the power through regulations to amend the election regime at a future date if he sees fit.
Annex 3 – Government response to the consultation on implementing the ban on corporate directors
Introduction
1. As a follow up to the initial consultation on register reform and the publication of the response in September 2020, the government published 3 further detailed consultations on aspects of reform, one of which concerned improving corporate transparency by restricting the use of corporate directorships.
2. Provisions - yet to be brought into force - in the Small Business, Enterprise and Employment Act 2015 (SBEEA 2015) gave the government the power to prohibit the appointment of corporate entities to company boards. They also provided scope, subject to the will of Parliament, for government to make regulations to define exceptions so that companies might, in prescribed circumstances, continue to make use of corporate directors. The purpose of the December 2020 consultation was to garner views on the approach government proposed to take towards establishing an exception regime to accompany the general prohibition.
3. The consultation received 64 responses, including from individual companies (14), the legal sector (11), the corporate services sector (11), the pension sector (5), civil society groups (4), academia (2) as well as interested individuals (9). We would like to take the opportunity to thank all of those who took the time to respond.
4. The consultation was set out in 3 chapters covering the following areas:
- Chapter 1 – Results of previous consultations: Summarised at a high level the feedback the government had received in response to earlier consultation exercises aimed at determining an appropriate approach to defining exception criteria. As it concerned historic matters related to the purpose of the policy and to the feedback to previous consultations on this topic, Chapter 1 contained no questions.
- Chapter 2 – Regulating for the exception: Sought views on the principles and scope of a proposed exception regime, and on the associated compliance and reporting arrangements that might accompany such a regime. It also welcomed evidence which might be helpful in informing development of the draft Impact Assessment which accompanied the consultation.
- Chapter 3 – Other corporate forms: Asked questions around the appropriateness of extending, to other corporate types of corporate entity, the principles proposed in respect of companies incorporated under, and governed by the requirements of, the Companies Act 2006.
Chapter 2 – Regulating for the exception
Background
5. The introduction to the consultation having established the background to the government’s aim to restrict the use of corporate directors, Chapter 2 outlined the proposed principles which would be introduced to determine those circumstances where a company might permissibly retain or appoint a corporate director, namely, that a company could be appointed as a director if:
- all of its directors were, in turn, natural persons and
- those natural person directors had, prior to the corporate director appointment, been subject to the Companies House identity verification process (as envisaged by government’s broader Register Reform programme).
6. We asked for views on whether the proposed ‘principles’ based exception model delivered a pragmatic balance between improving corporate transparency and providing companies adequate scope to realise the legitimate benefits of the use of corporate directors. We also sought views on whether the scope of the exception was proportionate and reasonable and whether (and, if so, how) they might be applied to partnership models.
Views received
7. Overall, we received broad support for the principles, with the majority of respondents supportive of the transparency benefits they would deliver.
8. There were, however, a number of concerns expressed around the extent to which they might leave scope for abuse by bad actors, particularly where corporate directors were domiciled overseas and outside the jurisdictional reach of UK authorities.
9. Some respondents highlighted the challenges in admitting partnerships (of varying type) within the scope of permissible corporate director categories, while others drew attention to the likelihood that companies might legitimately expect the flexibility to retain other corporate forms, such as Charitable Incorporated Organisations (CIOs), on their boards.
10. There was some concern amongst pension specialists that the principles might challenge established corporate trustee models involving professional trustee service providers.
Government Response
11. The feedback we have received has strengthened our view that the basic tenets presented in the consultation are the right way in which to proceed in pursuing our transparency objectives. We, have however, listened carefully to respondents’ views and will refine and adapt the principles accordingly.
12. First of all, we have considered the feedback we received on the original premise that overseas corporate directors would continue to be permissible if they satisfied the conditions of the principles outlined above. By way of background, we estimate that around one-third or c.12,000 of the corporate directors sitting on the boards of UK companies are overseas entities or entities where the nationality is unknown. Of those the nationality of which is known, around 6,500 originate from EEA member states and 3,000 originate from outside the EEA.
13. The UK’s exit from the EU has given us the freedom to now look upon all overseas jurisdictions through the same lens, and we have the scope to maximise the transparency benefits of the policy by prohibiting all overseas corporate directors. Given the number of prominent overseas jurisdictions which prohibit corporate directors outright (e.g., US, Germany, Canada, Australia, China, India, Japan, Brazil) the UK would be far from an outlier to introduce such a restriction. Doing so will address one of the principal concerns of financial crime experts and the transparency lobby who, not infrequently, observe the appointment of corporate directors from overseas jurisdictions as a means of concealing fraudulent activity behind the perceived respectability of a UK registered company.
14. While it is a widely held belief that a company director which is not a natural person must be a corporate entity with ‘legal personality’ (with the ability to enter into contracts, hold a bank account etc. in the name of the entity itself), this is not explicit in the Companies Act 2006. We will, therefore, take this opportunity to put beyond doubt the principle that only ‘legal personality’ entities will be appointable as corporate directors in the future. We will ensure that the ambit of permissible entities is defined sufficiently clearly to enable other ‘legal personality’ classes such as Charitable Incorporated Organisations to be included alongside the predominant corporate director classes of limited company and limited liability partnership.
15. Following the principle established above, we see no basis upon which to differentiate between corporate director entity types and, in order to optimise transparency improvements, we believe it is important to apply the exception principles as consistently and comprehensively as we justifiably can. Thanks to our intention to mandate ID verification for all limited company directors and limited liability partnership members, and general partners of SLPs, corporate director entities will, in the majority of cases, automatically satisfy the ID verification requirement for corporate directorship. The regulations will cater for circumstances where the corporate director in question is presently registered (or registrable) with an authority other than Companies House.
16. Where it is challenging or undesirable for a corporate director entity to satisfy the ‘all natural person board’ requirement it should always be the case that, regardless of its entity type, it can instead opt to propose an individual to supplant the corporate director position it hitherto occupied. While we recognise that this might be a modest curb on existing flexibilities and that it will create a one-off burden in certain circumstances, we see that as proportionate set against the broader transparency objective. A transitional period will apply during which companies and their corporate directors will be afforded adequate time to make the necessary adjustments to achieve compliance.
17. We have considered specifically how this range of principles will apply in the pension sector given the widespread use of the corporate trustee model in that context. Given that a corporate trustee is no different from any other limited company, it will continue to be permissible for specialist trustee providers to furnish schemes with professional board members in so far as that provider, as the corporate director appointee, maintains all-natural person directors on its own board.
18. We asked for views on the adequacy of the proposed reporting requirements as set out in the consultation. Although respondents expressed no strong views on this matter aside, in some cases, from observing that a fair system should place an onus on both appointor and appointee to maintain compliance. We will seek to achieve a proportionate balance in the regulation in this respect.
19. Respondents did not pass substantive comment on the extent to which the draft Impact Assessment published in parallel with the consultation provided a reasonable assessment of the costs and benefits of the prohibition and possible exceptions. Nor were they able to provide substantive evidence to help inform the assessment of the costs to companies from the proposed restrictions on corporate directors. A number of professional service providers did however observe, as we have done, that the incidence of corporate directors they encountered had seemingly declined since the enactment of the Small Business, Enterprise and Employment Act in 2015 (SBEEA 2015), presumably in anticipation of prohibition/restriction coming into force.
20. The Impact Assessment will, of course, be adjusted as necessary to reflect the final form of the regulation we introduce.
Chapter 3 – Other corporate forms
Background
21. The predominant focus of the consultation was the domain in which the enabling primary legislation (SBEEA 2015) gives the government the immediate ability to regulate, i.e., in respect of companies incorporated under the Companies Acts. It is, however, the established practice that we will consider extrapolating changes made in respect of Companies Act companies to limited liability partnerships (LLPs) where appropriate, and we have the powers to do so (subject to the will of Parliament) through secondary legislation. Consequently, the consultation asked for views on applying the proposed corporate director principles more broadly to LLPs. Acknowledging that it would require primary legislation, we also sought views on extending the principles a step further into the realm of limited partnership (LPs).
Views received
22. While there was considerable support for establishing greater transparency of directorial control over a broad range of business models, there was a counterbalancing warning against the temptation to adopt a ‘one size fits all’ approach. Many respondents highlighted the inherent differences between the singular role and function of a company director on one hand, and the range of potential roles and functions amongst the members in an LLP, where individuals can be more analogous to shareholders than directors. A significant number of respondents also highlighted that particular, wholly legitimate, collective investment models relied on the ability to layer ownership - as opposed to directorial control through the complex LLP and LP relationship.
Government Response
23. The approach the government will take in regard to ID verification for partners in LLPs and LPs is set out in Part 3C. We will continue to explore the scope to enhance transparency of corporate control in those entities.
Annex 4 – Government response to the consultation on improving financial information on the register
Introduction
1. Following the initial consultation on register reform in 2019 and government response in September 2020, on 9 December 2020 the government published a follow-up consultation on ‘Improving the quality and value of financial information on the UK companies register’ (‘this consultation’) which closed on 3 February 2021. [footnote 58] We are very grateful to all those who took the time to respond, in writing, in person and via the online portal. The consultation received 163 formal responses. Most proposals elicited strong support from a wide range of respondents including company directors, business groups, the accountancy and audit profession, credit lenders, civil society, and law enforcement.
2. We have since engaged widely with key stakeholders, including accountancy firms, key business groups, representative bodies and other government departments. This engagement has corroborated the support we received in the responses to the consultation and helped us to further refine our proposals.
3. The consultation contained a number of different proposals which are interlinked, but which were set out under 3 main themes:
- how information is delivered to Companies House;
- what information is delivered, and whether requiring further information would improve the value of the register; and
- what Companies House should do with the information it receives.
4. This annex sets out the government’s response to each area, summarising the responses received to each proposal and how the government intends to progress them. An overview of the government’s way forward is set out in Part 3F above.
Part A: How information is submitted to Companies House
Section 1: Towards file once with government
Background
5. Companies currently file their financial information through entirely separate mechanisms with Companies House, HMRC and other bodies where relevant (for example, the Charities Commission). Creating a way for companies to file their financial information once to satisfy their filing obligations with multiple organisations will significantly reduce burdens, as well as improving the efficiency and effectiveness of government in their efforts to regulate, monitor and prevent fraudulent activity.
6. Many respondents to the government’s initial consultation on register reform in 2019 suggested the government should explore options to align requirements and adopt a ‘file once with government’ approach for financial information. Suggestions included creating a centralised accounts standard; using one portal for all filing purposes and prepopulating information which has been filed with one organisation, to reduce the effort required when filing with another.
7. We therefore used this more specific consultation to elicit further views, asking several questions about how reporting requirements between Companies House and HMRC could be harmonised, and the benefits and disadvantages associated with a file once approach.
Views received
8. The majority of respondents provided very strong support for this proposal. Many felt there were significant efficiencies and savings to be gained, with companies submitting their accounts once, rather than separately for different departments, as is currently the case. Some respondents felt a file once approach would improve the timeliness of filings and, if reporting requirements were aligned between Companies House and HMRC, there would be greater transparency about corporate entities on the register.
9. Additionally, many respondents felt that filing information once with government would make it easier to detect and tackle fraudulent filings and would improve the quality of financial information on the register, to better support decision-making.
10. A small number of respondents felt that such an approach should be voluntary, rather than the only way accounts could be filed digitally in the future. Others highlighted the challenges to be overcome, such as differing filing deadlines and the more complex reporting requirements for some entities, which would make full alignment very difficult.
Government Response
11. The concept of filing information once with government is not new. However, in the past, the barriers to a full approach (i.e., companies being able to file financial information in a single digital journey) have proven too complex to overcome and we recognise that, to achieve this outcome, very significant technological and legislative changes are needed.
12. Since the 2020 consultation, discussions have been ongoing between Companies House, BEIS, HMRC and the Charities Commission to gain a better understanding of the benefits to be achieved with a file once approach, and to understand the obstacles which need to be overcome.
13. Additionally, several of the proposals in this package of reforms will help to lay the foundations in support of a future file once approach. For example, requiring financial information to be submitted digitally, streamlining the filing options for small companies, and aligning tagging requirements with HMRC.
14. There are significant benefits – for businesses and government – to be achieved with a file once approach, and this proposal has received significant support from respondents to both consultations, and from other key stakeholders.
15. Discussions are at an early stage across several departments to identify the benefits and to understand what can be achieved. However, we recognise that there are significant obstacles and challenges to be overcome, with technological and legislative changes required across several departments. Therefore, whilst there are no firm plans in place at this time, the government will continue to explore this opportunity.
Section 2: Requiring financial information to be delivered in a digital format, full iXBRL tagging of financial information
Background
16. Many respondents to the initial consultation on register reform had suggested that Companies House should remove the paper filing option for accounts and require all financial information to be filed digitally and fully tagged. They felt that this would improve consistency, increase the value of the information, and better reflect the digital world we now operate in.
17. Digital information is crucial to support the changes to the role and powers of Companies House. It will enable more checking and validation of data, help to identify false information, and contribute to the government’s efforts to combat economic crime. 88% of companies already file digitally but, to date, efforts to encourage the remaining paper filers to adapt, have been unsuccessful.
18. The government has therefore decided to mandate digital filing and full tagging. Through this second consultation, we sought views on how the government may help companies which continue to file on paper, to make the transition to digital processes.
Views received
19. The vast majority of respondents agreed with the policy direction we are taking and most felt that the transition to digital filing should not be problematic if we give companies sufficient notice and allow a transition period before the requirements are enforced. They suggested that companies continue to file on paper out of force of habit and are unlikely to change whilst paper filing remains an option.
20. Some concerns were raised over additional costs for small companies to purchase accounting software, however several suggested that this could be mitigated if the same software could be used to file with HMRC and Companies House. There was call for a low cost or free filing option for the smallest entities including charities and a few responses highlighted the potential negative impact of incorrect tagging. However, the benefits of increased transparency, consistency and more useful data that full tagging will bring were dominant themes.
21. Many different suggestions were made on what accounts information is critical and should be checked to ensure it is tagged correctly. The most common suggestions were the balance sheet; profit and loss account; the comparatives with the previous year’s accounts and the validity of the named auditor.
Government Response
22. To maintain Companies House’s position as a world leading registry, it must keep up with international best practice and adapt to the digital economy. We believe that the move to mandated digital filing is essential. It will help businesses to modernise practices and to be more resilient, which in turn will support economic growth. It is also an essential enabler for the government to progress towards a system that will allow companies to file their financial information once with government in the future.
23. The government will progress plans to mandate digital filing and require full tagging. The government recognises the filing habits of some companies will need to change and acknowledges the specific challenges that this may present for the small percentage of micro entities and small companies who do not already file digitally. Companies House will work with partners to develop digital filing options for all accounts and ensure a low- cost or free filing option will be available for the smallest companies who file the most basic accounts.
24. To help companies make the shift, Companies House will give notice of the implementation date and offer a transitional period prior to enforcing the requirements. It will consider the need for exemptions from these requirements.
25. Companies House will continue to engage with users of our information to help determine which components of a set of accounts should be validated. Companies House will ensure errors can be quickly and easily removed from the register and rectified.
Section 3: Reducing the timescales for delivering financial information
Background
26. Currently, private companies have 9 months from the end of their accounting period to file their accounts with Companies House and public companies have 6 months. These periods have not been changed since 2008.
27. A range of respondents to the 2019 consultation on register reform suggested that the value of the financial information on the register could be improved if filing periods were shortened and many felt that this would better reflect the digital world that we now live in.
28. This was explored in more depth in this consultation, where we sought views on the impacts of reducing filing periods, and asked questions about how the government could help ease any transition for companies if filing periods were shortened.
Views received
29. Most respondents strongly supported the proposal to shorten the time allowed for filing accounts. The benefits of increased transparency and having access to more up to date information on which to base business decisions, were repeatedly highlighted. Many felt that with the existing timescales, company accounts are out of date when published and therefore, may not give a true view of the current financial position of a company. Several respondents commented that more timely reporting was reasonable, necessary and inevitable in the fast-moving digital economy. Others felt that advances in digitalisation should not be the driver for such changes.
30. Credit Reference Agencies strongly advocated the shortening of filing times in order to deliver more timely and reliable information about a company which could enable faster lending decisions and improve companies’ access to credit.
31. Some respondents raised concerns about making any changes to filing periods at this time due to the challenges that companies are currently facing from the pandemic and changes to working environments. Some, however, recognised the benefits of doing this in the longer term and did not rule out the idea completely. Many suggestions were made for an incremental approach to reduce filing times over a number of years and stressed the need for sufficient notice and a transition period.
32. Some specific issues were raised by the accountancy and audit professions. They raised that with most companies having reporting periods that end 31 December or 31 March, all audit work is already condensed into a short period and reducing that further is likely to result in inaccuracies, substandard reporting and late filings. This could also lead to further impacts for smaller companies as accountants and auditors are likely to prioritise large companies which may mean that small companies cannot access the professional services they need.
33. Similar concerns were raised by charities about being able to meet audit requirements within a shorter timeframe. Respondents also highlighted that those charities generally do not have access to modern technology and rely on volunteers to provide accountancy services which may impact their ability to file more quickly.
34. Additionally, some of the respondents and stakeholders raised specific concerns about the impacts on reducing filing periods for public companies. In addition to the concerns outlined above, several respondents noted the potential conflict with the 4-month deadline for companies to file financial information with the FCA under Disclosure and Transparency Rules.
Government Response
35. Companies’ financial information is already the most valuable data set on the register and more up to date information will increase its value further, increasing users’ confidence and helping to boost the UK economy. However, the government recognises the potential challenges in shortening filing deadlines.
36. We intend to make no immediate changes to filing deadlines but we will ensure the government has the necessary powers to amend deadlines in future. We will introduce a new power in the Companies Act for the Secretary of State to be able to make regulations to change filing periods for company accounts. The government will consult again before any shortening of deadlines is made in future. This will also help if the government needs to make rapid future changes to extend filing times to support companies at times of extreme pressure, as we did with the recent pandemic via the Corporate Insolvency and Governance Act.
Part B: What information should be filed at Companies House
Section 4: Introducing a requirement for a statement of eligibility for dormant companies
Background
37. Respondents to the 2019 consultation on register reform highlighted that companies can falsely claim to be a small company, micro-entity or dormant, allowing them to easily hide information by taking advantage of the reduced disclosure requirements available with such filing options. This can mean that the information on the register, which is used to inform business decisions, may give an incomplete view of the financial position of a company.
38. To combat this behaviour, the government considered introducing a requirement for the directors to complete a statement of eligibility, which would be submitted with the company accounts. This statement would apply to all companies required to file accounts with Companies House and would require the directors to confirm that the company met the threshold criteria to file accounts of a certain type. In the case of small companies, it would also allow additional information to be collected which would enable Companies House to accurately categorise the size of companies.
39. This proposal was explored in more depth in this consultation, where we sought views on the challenges that companies may face with completing a statement of eligibility. We also sought views on whether the statement should be publicly available and requested opinions on an appropriate sanction, should a statement be completed incorrectly.
Views received
40. Respondents were broadly in favour of the Registrar being able to check whether a company was eligible to file accounts of a certain type, stating that if companies were filing honestly, there should be no problem with providing a statement to confirm filing eligibility.
41. However, there were concerns raised about directors fully understanding the responsibility of signing a statement of eligibility and the consequences of completing one incorrectly. Concerns here related to situations where a company was close to meeting one or more of the threshold criteria (i.e., the company could qualify as small or medium), rather than any deliberate or misleading behaviour. Further concerns were raised about the burden of adding an additional step into the reporting process.
42. Respondents were clear in their view that for the statement to be effective, strong enforcement action was necessary. Views on what would be an appropriate sanction ranged from civil penalties to director disqualification.
43. A minority of respondents were against disclosing additional information in company accounts as most companies were not involved in criminal activity. They did not believe that the statement of eligibility would deter real criminals.
Government Response
44. Mindful of creating additional burdens for businesses, the government will only require a statement of eligibility where the company files dormant accounts. The statement will confirm that the company is not trading and meets the criteria for filing dormant accounts. This will ensure that users of the information on the register have reassurance about the quality and integrity of dormant accounts. It is also intended to act as a deterrent against criminal activity by providing additional evidence to support further enforcement action.
45. Proposals set out in Section 5 below will ensure all other companies file enough information for the Registrar to determine their eligibility and take compliance action where necessary.
Section 5: reviewing the filing options for small companies
Background
46. The 2019 consultation on register reform asked an open question about how the financial information on the register could be improved. More than 100 individual responses specifically suggested changes to the filing options available to small companies were needed, arguing the limited disclosures provided by these companies are of very little value. Micro-entity, abridged, and ‘filleted’ accounts were all widely criticised.
47. This consultation sought more detailed views on the filing options available to small companies, particularly the impact of requiring small companies to file more information.
Views received
48. A significant majority of respondents highlighted that micro-entity accounts do not contain enough information to be useful when deciding whether to do business with that company. In particular, the absence of a profit and loss account was viewed to be a major deficiency. In addition, the relative lack of information shown on the balance sheet of a micro-entity was also identified as an area which could be improved. Concerns were repeatedly made about the potential for fraudulent companies to use the minimal disclosure options to deliberately mislead.
49. Some respondents suggested micro-entity accounts should be removed as an option and instead micro companies should file small format accounts. Several also questioned the value of abridged accounts and suggested that this option should be withdrawn. Key stakeholders have also highlighted that the abridged option does not achieve its policy intention and has low usage. It was introduced as a deregulatory measure to allow small companies to prepare and file the same set of accounts for its members and for the public record. However, in practice, we understand companies still prepare multiple versions of their accounts.
50. Credit reference agencies fully supported the suggestion for small companies to file more information, arguing the lack of detail in small and micro accounts makes it difficult for lenders and creditors to determine creditworthiness.
51. Most respondents felt that a requirement for all small companies and micro-entities to file a profit and loss account would have minimal impact in respect of adding burden on small companies, as this information must already be prepared and filed with HMRC. Most respondents commented that this would however significantly increase the value of data on the register and would be an ‘improvement in disclosure’.
52. A small number of respondents felt that increased disclosure would be a negative step as it could impact a company’s negotiating power if profit margins were visible. Other concerns included the potential for a director’s personal income to be identifiable. Many however questioned whether the minimal information is proportionate to the protection that a company gets from limited liability. Several respondents highlighted that they would be happy to see a standard profit and loss account appear on the public register in a format less detailed than that submitted to HMRC.
Government Response
53. The consultation responses show that there is broad support for reforming the filing options available to small companies. In particular, the minimal accounting information filed by a micro-entity is an area of concern which requires improvement. The information in micro accounts is widely considered insufficient to provide a true and fair view of the company and of little value to creditors and customers when using it to make business decisions. In addition, the minimal disclosure requirement makes micro accounts an attractive option for criminals, who use companies to facilitate fraudulent activity, and are often used by companies which do not meet the eligibility criteria. This is difficult to detect as small and micro company accounts do not contain sufficient information (the 3 threshold criteria) for eligibility to be checked.
54. The government has reviewed the filing options available to small and micro companies and intends to simplify the framework by reducing the filing options to just two: micro-entities and small companies. Removing the ability for small companies to file abridged and ‘filleted’ accounts will reduce confusion, lower the risk of fraud and error, and ensure that the information that is present on the register is more useful.
55. This will also ensure that key information such as turnover and profit or loss is available on the register to help creditors and consumers make informed decisions. Small companies will be required to file all of the constituent parts of their accounts, so they will actually file what they prepare with no additional effort required to ‘fillet out’ certain information. This means that Companies House will receive a balance sheet, profit & loss account, and directors report for small companies, in all cases. Micro-entities, however, will still have the option to not prepare or file a director’s report.
56. Companies House will receive sufficient information to be able to check eligibility and to categorise companies by size. Although we will be asking small companies to file more information, it will be information that they already have available.
57. Through these reforms the government will simplify the options for small business owners and improving the quality and value of the information on the register without unduly increasing the burden on companies.
Part C: What Companies House does with this information
Section 6: Greater checks on financial information on the register
Background
58. Companies House currently carries out some basic validation checks on financial information, in order to ensure accounts are properly delivered. The Registrar has no power to check the factual accuracy of accounts. Rather, it is the legal responsibility of the directors to ensure that the accounts submitted to Companies House give a true and fair view of the financial position of the company.
59. Inaccurate financial information impacts the quality and value of the register and can be harmful to that company. It poses a risk to customers and consumers and can potentially be damaging to the UK’s reputation, and the economy as a whole. Many respondents to the initial consultation on register reform suggested that significant improvements could be made to the quality of financial information on the register if more thorough and robust validation checks were carried out by Companies House. Ideas included cross-checking information with other government departments and looking for discrepancies in accounts. Respondents felt this would improve the accuracy of information and increase the value of the register.
60. In this consultation the government sought views on the proposal for Companies House to conduct additional validation checks on financial information. We sought views on what elements of financial information should be subject to these additional checks and asked for examples of what could indicate suspicious activity in a set of accounts.
Views received
61. Most respondents supported the proposal to introduce additional validation checks before financial information is registered. A wide range of ideas were put forward. Some respondents suggested Companies House should verify all financial information; whilst others felt that cross checking the information with other government departments was sufficient and would lead to a significant reduction in fraudulent filings.
62. Some respondents raised concerns about additional burdens and potential delays in the registration process. However, it was recognised that increased validation checks would lead to significant improvements in the quality of financial information on the register.
63. A minority of respondents commented that additional validation checks were not necessary and questioned the value of this proposal. Some felt it was the responsibility of directors and auditors to ensure information was accurate, not government.
Government response
64. Financial information on the register is considered the most valuable dataset for the customers of Companies House. More robust validation checks will further enhance the quality and value of this information, leading to better, more informed decision-making.
65. The government will introduce additional validation checks on financial information delivered to Companies House. Proposals outlined above present an opportunity to strengthen the validation checks conducted by Companies House. Requiring companies to file digital accounts which are fully tagged will enable Companies House to do a more thorough analysis of information.
66. However, we do not propose that Companies House should act as an additional auditor, or that every element of a company’s accounts should be subject to additional scrutiny and validation. Additional validation checks will be limited to ensuring the information provided in accounts is coherent, complete for a company of that size/ type and is consistent with accounts submitted to other relevant agencies.
67. The new powers of the Registrar to query information will apply to accounts. The new powers will apply to information which is considered to be suspicious, fraudulent or might otherwise impact the integrity of the register. When such information is detected, the Registrar can request a company to provide supporting evidence to resolve the query, before accounts are registered. For accounts already on the register, the Registrar will have stronger administrative powers to query and potentially remove information, if it falls within the scope of the Registrar’s new powers.
Section 7: Changing and clarifying filing requirements
Background
68. The Companies Act 2006 requires a company to prepare statutory accounts for each financial year. These accounts are primarily prepared for the members of the company to allow them to understand how their investment is doing.
69. The accounts comprise several component documents. A copy of some or all these component documents, as approved by the company’s board, must be delivered to Companies House. What a company is required to deliver depends on the size of the company and any exemptions that it may have claimed.
70. Financial information is also submitted to HMRC and, where relevant, to the Charities Commission and other public agencies, and this can differ from what is provided to Companies House. There is no concept in UK company law that allows for a company to prepare more than one set of accounts. However, a data comparison project that Companies House and HMRC undertook provided clear evidence that many companies prepare different versions of accounts to file with different parts of government. Preparing more than one set of accounts for a given period is contrary to the intention of the Companies Act may increase administrative costs and can be an indicator of fraud.
71. This consultation proposed that filing requirements should be clarified and we sought views on the benefits and disadvantages of filing the most detailed set of accounts that were prepared for members.
Views received
72. The majority of respondents could see the benefits of requiring companies to file the most detailed set of accounts that have been prepared for members. Views were that this would increase transparency and accountability and help to combat fraud, as well as improve the accuracy of the information on the register, by giving a better picture of the financial position of the company.
73. Respondents suggested that having more detailed accounting information would increase confidence in the data that is held on the Companies Register and help to reduce discrepancies between filings across government and other regulators. This in turn will help lenders, businesses and credit reference agencies make more informed decisions.
74. Some respondents raised concerns that filing more detailed accounts would result in the disclosure of sensitive commercial information and loss of confidentiality for small companies and would increase the risk of fraud. There were also comments that this could increase burdens on companies.
Government response
75. It is clear that some respondents were confused by our intentions when consulting on the most detailed set of accounts. Our intention was to seek views and support for requiring companies to prepare a single set of accounts for a given financial year. The information from this single set of accounts could then be used to meet the filing requirements of different government organisations. Many respondents understood this and provided strong support for such a requirement.
76. We will therefore proceed with our proposal to amend the Companies Act to clarify that a company should prepare a single set of accounts for each financial period. Introducing a requirement for companies to prepare a single set of accounts will result in more consistent financial information being filed with government, reducing discrepancies and fraudulent behaviour.
Section 8: Displaying key information on the register
Background
77. Financial information on the register can currently be accessed by viewing a PDF image of the accounts on a company’s individual record. If the information has been filed in a digital format, it can also be consumed as data.
78. Many respondents to the government’s initial consultation on register reform commented on the poor image quality of some documents that are filed on paper and suggested the way information is displayed on the Companies House website is outdated. Respondents also highlighted the difficulties in being able to track the performance of a company over a number of years and how searching a PDF image for the relevant information is unnecessarily time-consuming.
79. The government committed to consider ways in which information on the register could be displayed more effectively and we subsequently sought views on what would be the most useful financial and non-financial information to display on the company overview page on the Companies House Service (CHS).
Views received
80. The majority of respondents did not provide an opinion on these questions. Those that did were mostly in support of more information being available on the company overview page on CHS and information being more accessible. A wide range of suggestions were put forward, with the most common being for the profit and loss, turnover, net assets and a year-by-year comparison of this information to be displayed. In respect of non-financial information, common suggestions were to show a company’s number of employees, shareholder information and to link directors to any other directorships they may have.
81. Some respondents thought the way information is currently displayed is easily accessible and there was no need for make changes. There were also comments that extracting stand-alone elements would remove the context of the full financial accounts, making the information less valuable.
Government Response
82. Companies House recognises that key financial, and related information from accounts filings could be made more easily accessible on the register. This would enable ‘at a glance’ viewing of the data, facilitate the tracking of changes over time and allow searching and filtering of company data based on that financial information.
83. Companies House is currently assessing which elements from accounts filings are best suited for this, exploring how that data can be safely extracted and the most effective way to make it available both for viewing and searching. It will draw on the information provided in the consultation responses to inform this work and will continue to engage with stakeholders throughout.
Annex 5 – Lists of respondents to the consultations
Only organisations that gave permission for their response to be made public have been included on the lists below. Responses received from organisations that did not give permission for their response to be made public and from individuals have been taken into account but are not included on the lists below.
Respondents to the consultation on powers of the Registrar
- 3rd Dimension Events Ltd
- AAT - Association of Accounting Technicians
- Addleshaw Goddard LLP
- AIMS - Accountants for Business
- Alpha Lupi Limited
- Association of International Accountants
- Association of Investment Companies
- Baillie Gifford
- Balancing the Books Ltd
- BDB Pitmans LLP
- BDO LLP
- Beavis Morgan LLP
- Black Lagoon investments Ltd
- BOOTLE LTD
- Brentwood Community Transport
- Bridge Academy Limited
- Business Roche Group
- Carfax Education Group
- Centre for Commercial Law, University of Aberdeen
- City of London Law Society
- CSL
- Dundee Heritage Trust
- Elwell Watchorn & Saxton LLP
- Equifax
- Experian
- Feltons Law
- Ghost Mail Limited
- Global Corporate Services
- Graydon UK Ltd
- HR Management Dimensions
- ICAS - Institute of Chartered Accountants of Scotland
- Kudocs
- LexisNexis Risk Solutions
- M Rackstraws Ltd
- MHA MacIntyre Hudson LLP
- My Sherpa Ltd
- Nephi Ltd
- NUJ
- Oakwood Corporate Services Limited
- Open Ownership
- OpenCorporates
- People 2000 Limited
- R3, the insolvency and restructuring trade body
- Robinson Bros Consultants
- Rock Investment Services
- Roliscon Ltd
- RWAF
- Smart Services 4 All
- Sovereign assets
- Spotlight on Corruption
- STEP - Society of Trust and Estate Practitioners
- The Investment Association
- The Kubernesis Partnership LLP
- The Law Society of Scotland
- The Underground Scene of London LTD
- Transparency International
- Twin City Developments Ltd
- Virtual Company Secretary Ltd
- West Midlands Enterprise Limited
- Wilsons Solicitors LLP
- Witney Book Keepers Ltd
- Xmetric Ltd
Respondents to the consultation on implementing the ban on corporate directors
- Arlington Capital Ltd.
- Association of Partnership Practitioners
- Association of Pension Lawyers
- Association of Residents in the Grand
- BDB Pitmans LLP
- Business Data Group
- Carfax Education Group
- Centre for Commercial Law, University of Aberdeen
- City of London Law Society
- Eversheds Sutherland LLP
- Graydon UK Ltd
- ICAS- Institute of Chartered Accountants of Scotland
- Intertrust Group
- Kudocs
- Language Books Ltd
- LexisNexis Risk Solutions
- MHA MacIntyre Hudson LLP
- MnM infotech
- Nephi Ltd
- Open Ownership
- OpenCorporates
- PAN Trustees
- Peter Taylor legal & business consultancy
- Roliscon Ltd
- Shepherd Global Security and Communications Ltd
- smee limited
- Specsavers Optical Group Limited
- STEP - Society of Trust and Estate Practitioners
- The Law Society of Scotland
- Virtual Company Secretary Ltd
- W S Brown & Sons Ltd
- Wilsons Solicitors LLP
- Witney Book Keepers Ltd
- Zenika limited
Respondents to the consultation on improving financial information on the register
- Akerue Limited
- Association of Accounting Technicians
- Association of Investment Companies
- Bains Management Services Limited
- BDB Pitmans LLP
- BDO LLP
- Beresfords Chartered Certified Accountants
- Broadhead Accountants Limited
- Carfax Education Group
- Centre for Commercial Law, University of Aberdeen
- Charity Commission
- Church of England Soldiers Sailors & Airmens Clubs
- CLLS, Clifford Chance LLP, Allen and Overy LLP, Travers Smith LLP, MacFarlanes LLP, Law Society
- CoreFiling Ltd
- Corporate Accountability Network
- CW&R Limited
- Deloitte
- DP Squared Ltd
- Equifax
- Ethical Consumer Research Association
- EY (Ernst and Young) LLP
- Gibbs & Partners
- Global Legal Entity Identifier Foundation (GLEIF)
- GMDN Agency
- Godfrey Wilson Limited
- Graydon UK Ltd
- Harod Associates Ltd
- Honeycourt Limited
- HooYu
- HullJady Chartered Accountants
- ICAS
- I-Eye Ltd
- JC&SM James Properties Ltd
- Kings Gate Management Company (Cambridge) Ltd
- KPMG LLP
- Kudocs
- LexisNexis Risk Solutions
- McGuinness Barber Ltd.
- MGR Weston Kay LLP, Chartered Accountants
- MHA MacIntyre Hudson LLP
- MultiSport Research Ltd
- NatWest Group
- Nephi Ltd
- Oakwood Corporate Services Limited
- OpenCorporates
- Philips Rogers Ltd.
- PKM Consultancy Services
- Poetry Wales Press Ltd
- Pologon Limited
- Purple (UK) Ltd
- Quoted Companies Alliance
- R3 (Insolvency trade body)
- Release Dynamics
- Retired accountant
- Roliscon Ltd
- RSM UK Tax and Accounting Limited
- Schroders Plc
- Scottish Charity Regulator (OSCR)
- Shareway Accountants
- SJD Associates Ltd
- Slade & Cooper Ltd
- Small Charities Coalition
- Social Enterprise UK
- STEP - Society of Trust and Estate Practitioners
- Templecrown Ltd
- The Audience Club Ltdf
- The Charity for Civil Servants
- The Whitchurch Waterway Trust
- Turcan Connell Solicitors
- UK Women’s Budget Group
- University College London
- University of Warwick, London School of Economics
- Virtual Company Secretary Ltd
- Vivienne Robinson Ltd
- West Midlands Health CIC
- Wilsons Solicitors LLP
- Witney Book Keepers Ltd
- XBRL International
- Xmetric Ltd
- YSH INTERNATIONAL TRADER LTD
- Zoo properties Ltd
-
Documents - Financial Action Task Force (FATF) (fatf-gafi.org) ↩
-
Corporate Transparency & Register Reform: Government Response ↩
-
Corporate Transparency and Register Reform: the powers of the Registrar ↩
-
Corporate Transparency and Register Reform: implementing the ban on corporate directors ↩
-
Corporate Transparency and Register reform: improving the financial information on the register ↩
-
Bruun & Hjejle – Report on the Non-Resident Portfolio at Danske Bank’s Estonian Branch ↩
-
Home Office – Joint taskforce relaunched to protect against rise in fraud crime ↩
-
Financial Times – UK taxman seizes £26.5m furlough funds from ‘entrepreneur’ ↩
-
New powers to tackle unfit directors of dissolved companies ↩
-
Multiple umbrella companies are fraudulent schemes involving multiple companies that exploit employment allowance and VAT flat rate scheme incentives. This results in the non-payment of PAYE, national insurance contributions, and other taxes. ↩
-
BEIS research 2021 – Understanding the reasons for forming a company ↩
-
World Bank - Facilitating SME Financing through Improved Credit Reporting ↩
-
British Business Bank – Small Business Finance Markets Report 2021 ↩
-
Corporate transparency and register reform: powers of the registrar ↩
-
Companies House can currently direct a company to change its name where the name is the same as or ‘too like’ an existing name, where misleading information has been given for the purposes of registering a name, or where the name gives an obviously misleading indication of the nature of its activities. ↩
-
The Company Names Adjudicator is an independent statutory role administered by the Intellectual Property Office. ↩
-
A single sign on and digital identity service for government ↩
-
Subject to limited exceptions – UK Societas and UK Economic Interest Groupings ↩
-
Corporate transparency and register reform: implementing the ban on corporate directors ↩
-
Details of RLEs must be recorded in the PSC register, if they meet the criteria on relevance and registrability. A company is relevant if it meets any of the conditions of control specified in the PSC Regulations and it either keeps its own PSC register, is an eligible Scottish partnership, is listed on a regulated market in the European Economic Area, or certain regulated markets in Switzerland, Japan, Israel or the USA. A company is registrable if it is the first company in a chain of ownership. ↩
-
A list of Supervisory authorities is provided within Schedule 1 of the MLR ↩
-
Abridged accounts allow a small company to prepare and file a shortened version of a balance sheet and profit and loss account which contains a subset of the information in full accounts. All shareholders must agree to the abridgement each year. No other version of the accounts should be prepared. ↩
-
‘Filleted’ accounts is a term used by the profession to describe accounts that do not contain the director’s report and/or the profit and loss accounts as the company has taken advantage of the small company’s option to remove them before filing. ↩
-
Corporate transparency and register reform: powers of the registrar ↩
-
The Company, Limited Liability Partnership and Business Names (Sensitive Words and Expressions) Regulations 2014 ↩
-
Goodwill relates to the intangible assets associated with an established company. The value of a company’s goodwill is calculated using a range of measures including its intellectual property, brand name, customer base and proprietary technology. ↩
-
Corporate transparency and register reform: improving the financial information on the register ↩