Competition document: Intelligent Ship Phase 2
Updated 29 June 2020
1. Introduction
This competition is seeking proposals for novel and innovative technologies, approaches, and enablers to revolutionise military decision-making, mission planning and automation. The eventual aim, for 2030 and beyond, is to exploit a human-machine network that could work collaboratively on military platforms.
This Phase 2 call seeks projects to support the evaluation and demonstration of a range of human-machine teams, or Agents for Decision-Making (ADeMs), and their integration with an evaluation environment (the Intelligent Ship Artificial Intelligence Network (ISAIN)). An agent could be an AI application, a human, or a mix of the two.
This competition follows a successful Phase 1 call in July 2019 which funded 9 proposals, and aims to build on these developments, as well as those made in other Intelligent Ship project activities. We also welcome bids from new suppliers. Human-machine interfacing will be an important part of this work and will assist stakeholders to envision how this type of intelligent automation can be interfaced with human teams in the future.
Proposals are requested against 2 challenges.
Challenge 1 seeks a supplier to integrate ISAIN with a range of ADeMs (either already developed in Phase 1 or within other Defence Science and Technology Laboratory (Dstl) core programmes, or to be developed during Phase 2). The evaluation of this will be developed based on a set of Front Line Command objectives and a national scenario. The key aim of this challenge is to understand, quantify and demonstrate the risks and opportunities of managing a complex network that includes both AI agents and human operators.
Challenge 2 seeks multiple suppliers to develop new or to enhance existing ADeMs to feed the evaluation within challenge 1. Outputs should aim to be ISAIN-ready and be available as options for a demonstration/evaluation.
£3M is available to fund multiple proposals (one for challenge 1, and multiple for challenge 2) within Phase 2.
This competition closes at midday BST on Tuesday 4 August 2020.
2. Competition Scope
2.1 Background
Intelligent Ship is a Dstl project to develop novel and innovative technologies and concepts to facilitate the use of intelligent systems within future platforms, with potential for utilisation across defence. The aim is to de-risk and evaluate technologies and approaches to enable revolutionary future platform, fleet, and cross-domain concepts to enhance UK military advantage.
In the past 10 years, AI has become a mainstream technology thanks to the availability of low-cost, high-power computers and access to large amounts of data. The military are developing their understanding of the threats posed and the opportunities presented by exploiting AI to provide improved capability to fight harder, faster, and at lower risk.
In 25-30 years’ time technology will have significantly changed and there will be many developments in AI, and associated intelligent and automated technologies. Defence requires the ability to add, remove or update capability in line with these changes in a timely and cost effective way.
The Intelligent Ship project has the following vision:
‘Automation, autonomy, machine learning and AI will be closely integrated and teamed with human operators. To enable this, defence platforms will be designed to facilitate human-machine teaming and collaboration of AI. This will lead to timely, more informed and trusted decision-making and planning, within complex, cluttered, contested and congested operating and data environments.’
The project aims to demonstrate the methods and benefits of bringing multiple AI applications together to make collective decisions, both with and without human operator judgement. We aim to understand the landscape of multiple AI and human teams, and explore the hypothesis that the Intelligent Ship approach creates a system output which is greater than the sum of its parts. We aim to articulate the risks if AI applications are not well integrated with either each other or with human operators. We also aim to identify opportunities for near-term exploitation within the Royal Navy or across wider defence.
The project is aiming to show a possible future approach to military capability development. We will engage stakeholders by evaluating this particular method and proving value in the human-machine teaming approach more generally. It aims to prepare for follow-on work to take forward the exploitation of developed concepts, and broaden the scope of our activities to confirm that these concepts have broad applicability across defence.
The project is technologically high-risk and potentially high-gain, and explores a different way of doing things within defence.
2.2 Scope and additional information
Intelligent Ship project objectives
The project level objectives for Intelligent Ship can be divided into two key areas: high-level customer objectives, and experimental objectives.
The customer objectives involve creating information advantage by:
- exploitation of all available information sources
- effective teaming of humans and machines
- appropriate creation and use of information products
In addition to this, we aim to support flexibility and agility by:
- developing new capability that exploits information products
- creating suitable toolsets to deliver information advantage
- enabling increased decision-making tempo
All funded contracts will contribute towards demonstrations and assessments of the Intelligent Ship project as a whole. The minimum objectives that are to be achieved by the consortium of suppliers, guided by Dstl Technical Partners and the challenge 1 supplier, include the following:
- exploring new organisation and work-flow structures that exploit AI working alongside humans to make joint decisions (i.e. equal not subservient)
- identifying and assessing appropriate locations for decision points within the network of AIs
- exploring and evaluating AI techniques to conduct decision-making, and de-conflicting contrary advice/actions from multiple AIs
- investigating appropriate structures with respect to decision points to optimise their performance
- assessing how well goal-based decomposition is conducted within the AI network, and identifying/developing improvements
- exploring emergent behaviour of AIs to optimise their performance and reduce unwanted behaviours
- identifying and developing a process that improves our understanding of how best to add ADeMs into the network and improve their evolution
In addition to this, we aim to understand human-machine teams by:
- exploring the potential benefit of dynamically shifting workload between human, AI, or both, depending on the situation and its complexity
- exploring how priorities should be managed within a human-AI network and assessing the impact of changing priorities on the network performance
- exploring how priorities should be managed within a human-machine team and assessing the impact on the AI and its relationship within the network
- assessing the ISAIN architecture’s ability to support the needs of the AI applications and humans to operate together and make decisions
- investigating how different AI types and humans collaborate to achieve goals as a team, and showing benefit compared to current ways of working
- improving our awareness of the potential implications on human performance as a result of integrating human operators within an AI network. This includes impact on situational awareness, workload, trust, vigilance, human error, etc.
- defining the types and characteristics of the roles of human operators within an AI network and describing how these roles may differ from current operator roles
- investigating and optimising the interfaces and interactions between humans and AIs to enable faster and more informed decision-making than in current operations
- evaluating the human interaction with novel human-machine interfaces (HMIs) to establish their potential effectiveness and exploitability within a military context
Another experimental objective is understanding value, performance and exploitability of AI-based agents by:
- investigating the performance of the AI technology and assessing its suitability for a future Intelligent Ship capability
- investigating the performance of the AI technology and assessing its suitability for rapid exploitation (i.e. quick wins)
- exploring the hypothesis that the Intelligent Ship integrated approach creates an AI system output which is greater than the sum of its parts
- identifying measures of performance to define human-AI teaming success
- exploring the effect of data quality on the performance of human-AI teaming within the network
Summary of Intelligent Ship Phase 1
Phase 1 of Intelligent Ship was composed of the projects below. These are in addition to the 9 proposals funded through Phase 1 of the DASA competition.
- Intelligent Ship AI Network (ISAIN): A software environment enabling humans and AIs to work together as a team, and the basis for all project evaluations of AI-AI and AI-human interactions and teaming. More detail is provided in the following section
- Tactical Navigation (TacNav): the development and training of a suitable AI capability which can plan, execute and monitor tactical navigation on top of one that has been trained to plan, execute and monitor normal passage navigation on an Intelligent Ship. This task will be completed in July 2021, with interim software drops to Dstl throughout the project. These software drops will be made available as GFA to all relevant suppliers where appropriate
- Maritime Pattern of Life Prediction, Explanation and Visualisation: This developed a proof of principle (TRL 3) maritime pattern of life prediction tool using a temporal convolutional network trained with track, environmental, and socio-economic data. This activity was completed and taken forward during Phase 1 as part of the Alternative Maritime Futures Prediction funded contract
- Platform Design Risks and Opportunities (PeDRO): Initial identification of likely risks, enablers, barriers, and impacts to both platform design and wider Defence Lines of Development (DLODs) of the increased use of AI and automation
Intelligent Ship AI Network (ISAIN)
ISAIN is the keystone of the Intelligent Ship project, and is fundamental to developing a revolutionary platform concept for the future of defence. It is a software environment enabling humans and AI to work together as a team. ISAIN will facilitate:
- development of new organisation and work-flow structures that capitalise on the use of AI capability working alongside humans to make joint decisions (i.e. equal not subservient) with the potential to dynamically shift workload between human, AI, or both, depending on the situation and its complexity
- research into a complex sociotechnical system of systems
- research into innovative mechanisms that support and facilitate the activities and interactions of all members of the team, both human and AI
The architecture options will be capable of:
- accepting and decomposing goals
- communicating decomposed goals and tasks to the wider system
- reporting outcomes
- communicating with the outside world (machine-to-machine and machine-to-human)
- interacting with legacy systems
The question set that ISAIN aims to address includes:
- What AI technology is suitable for Intelligent Ship capability?
- How can different AI types and humans collaborate?
- What is the most appropriate mix of AI and human capability?
- How do we organise AIs and humans to achieve goals as a team?
- How do we de-conflict contrary advice/actions from multiple AIs?
Dstl has started to address these questions though research previously funded in the DASA intelligent ship - the next generation Phase 1 and other completed and ongoing Dstl funded work. The project has also undertaken a MoSCoW (Must-Have, Should-Have, Could-Have, Won’t-Have) analysis (see Annex A) which should drive considerations for any additional developments of the ISAIN capability under Phase 2.
Human-machine teaming through ISAIN
Within the ISAIN framework, a team could be defined as made up wholly of AIs, humans or a mix of the two. An effective team requires an appropriate size, structure, mix of skills and attributes. The addition of AI team members further changes and widens the scope of that mix. Clearly defining categories of roles or functions of AI within the system will be important, to identify the right mix of AI and humans for each task. In this way human or machine agents could be interchangeable, with each potentially performing the same roles within the Intelligent Ship operating or command team. The human-machine team will adapt their roles depending on workload, suitability of the task and the changing operating environment.
The first version of the ISAIN software was delivered in May 2020 and provides an initial capability of an environment to support development, testing and demonstration of aspects of potential Intelligent Ship capability. More importantly, it enables intelligent and autonomous functions and human operators to be developed into a cohesive team to address the required capability.
ISAIN will be provided as Government Furnished Assets (GFA). Specific GFA provisions for each challenge are listed in Section 3.
Existing activities
The following connected activities are expected to be incorporated into Phase 2 and future Intelligent Ship evaluations and demonstrations:
-
Programme NELSON: The Royal Navy’s centre of excellence for AI and Big Data. NELSON has three core components:
a) accessible and coherent data: development of a common data platform that will make application development and exploitation of data as easy as possible
b) intelligent applications: developing applications that use data to meet user needs, including providing data science, AI consultancy and expertise for the Royal Navy
c) culture of digital delivery: leading and supporting the Royal Navy’s transformation to a digital organisation culture
- SYCOIEA: This research project has created and demonstrated a tool that supports both force and platform Threat Evaluation and Weapon Allocation (TEWA) operators, especially during times of high-stress, high-tempo warfare. The tool is designed to manage uncertainty in the battlespace and in the information supplied using fuzzy logic and AI techniques. Early experimental outcomes indicate operator workload, situational awareness and performance is maintained when faced with multiple new threats in a complex environment
- Display and track services: A number of software applications including a composable display service, a track information service and a geodesy service, all of which will make use of data and other applications provided by the NELSON infrastructure
- Command Lab: A joint lab developed for naval platforms to conduct Human in the Loop (HITL) experimentation for operations room and control room activities. A shared development facility will drive commonality across the environments and promote interoperability. This lab will be used to generate evidence for future ways of working and for human factors experts to observe experiments and provide feedback and advice. It will include development of a simulation environment and integration of different simulation models

Inputs and outputs
3. Competition Challenges
Phase 2 of Intelligent Ship will consist of a number of integration and development activities using the Command Lab modelling and simulation environment to evaluate concepts. This phase will use ISAIN, as developed alongside Phase 1, along with other existing techniques developed to bring together information and potential new capability to defence. Human-machine teaming and innovative human-machine interfaces will feature heavily in the evaluation of these concepts, which will be designed and developed to cover a range of different activities. Phase 2 may introduce new techniques and concepts which will need to be suitably matured to support the final evaluation.
The specific objectives for this phase are to demonstrate and evaluate a number of different AI applications working together with humans in a collaborative environment to deliver military effects, and to demonstrate improved human-machine performance in complex machine-driven environments through the application of appropriate human-machine teaming.
The final demonstration/evaluation will be a milestone of challenge 1 and is likely to involve all the challenge 2 applications. This will occur at around 14 months of contract award. There will be a series of interim demonstrations throughout the project to allow building of incremental capability, to de-risk the integration process, and to enable quantified scientific conclusions to be drawn. These will include design iteration and re-evaluation with end-users in order to develop optimised solutions.
Dstl expects there will be close links with other related projects within defence to ensure a consistent approach towards openness and to facilitate ease of integration, modification, upgrades and insertion of new capabilities in the future. It may also be possible to include other research developments from across defence as part of the Intelligent Ship evaluation. In particular, it is expected that there will be strong links to Programme NELSON and other connected Dstl programmes and projects.
Intelligent Ship capability demonstrations and evaluations are intended to be implemented in the Dstl Command Lab, which is being developed at Dstl Portsdown West under separate research programme funding. The lab has the potential for accommodating a number of different environments including operations rooms, a human-machine interface evaluation lab, and a test facility for the Human and Social Sciences Group. You will work with Dstl and MOD stakeholders to develop the evaluation capability and environment, and conduct the evaluation and demonstrations.
A project steering committee will be set up in order to provide guidance and direction to the Intelligent Ship contracted team. The steering committee will include: Dstl, representatives from the customer community, and the selected challenge 1 supplier.
Dstl will endeavour to provide data when requested by the suppliers to support development and testing of their technology. In the event that this cannot be sourced, the supplier must provide their own, or be prepared to generate simulated data. Requested facilities or MOD-owned applications (other than those specifically mentioned in this document) may be provided as GFA. Requests will be considered on a case-by-case basis.
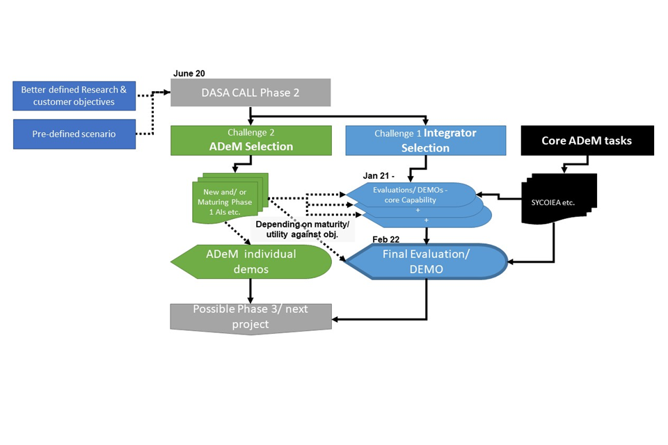
A high-level project flow chart is shown below, which shows how the different elements of the project will fit together.

High-level flow chart
3.1 Challenge 1: ISAIN integration
This challenge seeks proposals to act as the industrial integrator and developmental lead, hereafter described as the integrator. The integrator shall partner with Dstl to develop the evaluation capability and facilities, as well as to develop and then undertake a detailed evaluation and demonstration plan. The integrator shall also ensure the experimental objectives for the project are addressed.
ADeMs shall be integrated into the ISAIN architecture and work with each other to improve net capability. At the start of the project a working group will be set up between the integrator and Dstl to determine priority and scope of integration of the selected ADeMs. Some applications may need further development during Phase 2. The core applications/ADeMs that will be integrated into ISAIN are:
- SYCOIEA
- Display and track services
- TacNav
Other applications and ADeMs that may be included are:
- ADeMs proposed in challenge 2 (subject to being at an appropriate maturity and ISAIN-readiness)
- STARTLE (an existing ADeM contract)
The integrator will also work with the successful challenge 2 suppliers to understand which ADeMs and capabilities can be integrated at each evaluation and demonstration point, and what is required to enable this to be delivered into a coherent network to deliver the demonstration and evaluation environment. The integrator will be expected to work with the challenge 2 suppliers to ensure the necessary information sharing agreements are established to permit this.
The selection of agents to be integrated will be made in conjunction with Dstl, but must include the core elements listed above (SYCOIEA, display and track services, and TacNav).
This will be achieved through a single contract with a maximum value of £1.5M.
The following reports are available on request to provide further technical detail on ISAIN. They will be provided confidentially on application to accelerator@dstl.gov.uk:
- ISAIN developer guide
- ISAIN admin guide
- ISAIN Command Lab integration report
- ISAIN user guide
- Extracts from ISAIN final report
The following will be provided as GFA for challenge 1. ISAIN will be provided at the start of the contract. All other GFA will be provided as it becomes available:
- ISAIN: software and documentation
- SYCOIEA: executable code and documentation
- TacNav: executable code and documentation
- Display and track services: design document that describes the services and the standards used, and application programme interfaces to use these services
- Command Lab: Command Lab service catalogue, Command Lab environment specification, Command Lab distributed simulation architecture showing data exchange with external environment via the data distribution service
3.2 Challenge 2: development of ADeMs
This challenge will be to develop a number of ADeMs, which could be AI or machine learning-based, or be a human-machine teaming functions. Successful suppliers will be required to work alongside the selected challenge 1 integrator to ensure their capability is demonstrable within ISAIN and the Intelligent Ship evaluations/demonstrations. Each challenge 2 supplier will be expected to work with the challenge 1 integrator to ensure the necessary information sharing agreements are established to permit this.
ADeMs will be selected based on technical merit, but also their ability to support the Intelligent Ship customer and evaluation objectives listed above. Demonstration within ISAIN will depend on maturity and ISAIN-readiness at each evaluation/demonstration point. ADeMs may be delivered by individual suppliers or small teams from industry and/or academia.
This challenge will fund multiple separate contracts with a maximum value of £250k.
The ISAIN developer guide is available on request to provide further technical detail on ISAIN. This will be provided confidentially on application to accelerator@dstl.gov.uk.
The following will be provided as GFA for challenge 2:
- a document describing the ISAIN framework, so that bidders understand the software functionality and hardware requirements
- Software Design Kits to assist with integration of ADeMs into ISAIN. These will be provided prior to the integration activity
3.3 Intellectual Property
In order to develop a capability that is flexible and available for research, development, and exploitation, it is necessary to ensure that Government has the ability and permissions to be able to conduct further research and exploit anything that has been developed. Therefore it is a requirement that Government retains Intellectual Property on the infrastructure, information architecture and interface specifications.
The ISAIN software and documentation is Government-owned. Any further development of ISAIN will be subject to DEFCON 703. Where suppliers intend to use open source software in their deliverables, they must make this clear in their proposal, and only use open source software available under ‘permissive licences’.
Any capabilities to be inserted in to ISAIN must have interface specifications that are also subject to DEFCON 703 to enable ease of integration into ISAIN and potentially in to other architectures.
3.4 Clarification of what we want
We want novel ideas to benefit users working in UK Defence and Security. For each challenge, your proposal should include evidence that the requirements in this section have been met.
3.4.1 Challenge 1: ISAIN integration
3.4.1a. Scenario refinement and evaluation design
Dstl shall provide a baseline Intelligent Ship scenario as GFA, which will then be developed further, under this task, to ensure that components within the Intelligent Ship project are demonstrated against the project objectives.
In order to develop a detailed plan for the final evaluation and its environment, it will be necessary to refine the Intelligent Ship scenario based on the final mix of ADeMs expected to be included in the demonstrations. The scenario must be sufficiently complex to exercise the framework, the human-machine teaming aspects and the system as a whole to demonstrate both breadth and end-to-end capability for selected threads of intelligence.
This scenario will include mission objectives that can be demonstrated and show how a future intelligent platform might react and perform. It shall also provide a meaningful basis for final evaluation of the resultant capabilities and functions.
Some examples of high-level mission objectives are:
- prepare for task
- transit to area of heightened tension
- deliver mission effect (e.g. collect intelligence data)
- protect ship during passage and on task
Some examples of platform objectives are:
- identify requirements for sustainability throughout deployment
- maintain optimum ship configuration
- remain flexible and adaptable to a fluid situation
- complete mission whilst preserving capability and minimising threats
This shall be achieved by working alongside a Dstl lead and the other contractors from challenge 2 to refine the scenario(s) and develop the evaluation approach and criteria that will be used in the Phase 2 evaluations and final demonstration/evaluation. Two workshops, which may be held face-to-face or using web-based media, will take place, with a report and presentation as the output which will feed into the project plan. This will be a key milestone which must be approved by Dstl.
3.4.1b. Further development
In order to complete the demonstration capability and include AI and human functions that are unknown at the time of bidding it is likely that the ISAIN software may need further development and/or enhancement. Therefore this task is required to support additional development activities where needed.
Initial developmental requirements shall be assessed from the supplied MoSCoW analyses conducted during Phase 1 work on ISAIN (see Annex A) which identifies the system requirements that have not been addressed during Phase 1; however it is anticipated that this analysis will need to be updated to reflect the selected Phase 2 ADeMs and the agreed scenario.
In order to assist with integration of ADeMs into ISAIN it will be necessary to produce Software Design Kits (SDKs) for the suppliers providing the ADeMs. SDKs will be extremely beneficial in enabling suppliers to work in isolation and provide confidence that the components will integrate successfully when brought together.
3.4.1c. Installation of ISAIN onto infrastructure
The integrator shall work with Dstl to install ISAIN into the Command Lab or other suitable infrastructure as determined and agreed by Dstl and shall demonstrate the passing of data from various data sources to and from ISAIN.
3.4.1d. Design
The integrator will develop a design for how the various aspects (applications and human aspects) of the Intelligent Ship will fit together within the ISAIN construct in order to demonstrate and evaluate selected threads of intelligence as identified in the scenario definition.
The Integrator shall define the data flows and interfaces between ADeMs, other agents and human operators. This design work will also include the machine and human elements of the system design. A number of human users will be included in the final demonstration depending on the final mix of ADeMs. The number and scope of these user roles will be determined during the scenario development.
As part of the design it may be necessary to identify gaps and simulate the missing functions in the selected threads of intelligence; these will need to be emulated, filled by other AI/machine learning agents or human operators, again reflecting part of the agreed demonstration approach and the scenario to be demonstrated.
3.4.1e. Integrate
To integrate AI and human functions into the ISAIN architecture and with each other, the integrator will develop use cases and interfaces with providers of intelligent functions (ADeMs under challenge 2 and other MOD projects specified above). This integration may require modifications to the ISAIN software to support this activity (see 1b).
3.4.1f. Human-machine interface development
Individual ADeMs will have developed user interfaces in order to demonstrate the capability that can contribute to the Intelligent Ship project. However in order to demonstrate the overall ‘threads of intelligence’ that will be part of the demonstration events, the integrator will need to develop novel user interfaces for groups of ADeMs and human operators to demonstrate and emulate the new capabilities.
3.4.1g. Evaluate
The Integrator will define, in conjunction with Dstl project leads, the success criteria for Intelligent Ship including measures of systems performance and performance of individual elements.
This activity will quantify the overall benefits of the approach to an Intelligent Ship. This will include the following aspects:
- overall system performance (including human-machine teaming)
- performance of individual elements (in isolation, and in the system context)
- performance of the network
- identify shortcomings and recommend mitigations
- interface performance (including individual interfaces with AIs and with the whole system)
- evaluation of the human-machine interface
This will be an ongoing activity throughout Phase 2 and will provide measures of performance to enable comparison of techniques and new ways of doing things. It will be necessary to work very closely with Dstl in this task to develop the evaluation criteria and agree a suitable evaluation test plan and approach for all aspects of the work. The integrator will need to demonstrate how the agreed approach can be assured, validated and accepted by Dstl technical partners. A report with results, conclusion and recommendations will be produced.
3.4.1h. Evaluation and demonstration events
Demonstrate new and improved capabilities using different ways of doing things. This should be demonstrated through novel human/machine interfaces. This will be a subset of evaluations developed during the Phase 2 activities in order to provide a visual representation of the project for stakeholders. It is expected that these evaluations will be evolutionary, building from the baseline from the integration of the core applications and ADeMS.
The integrator will be responsible for setting up and running a series of demonstration events, working closely with Dstl.
3.4.1i. Training days
The integrator shall provide 3 days of training for Dstl staff on the development and use of the ISAIN framework and the integrated ADeMs and interfaces.
A full list of required deliverables is included in Section 5.1 (‘How your proposal will be assessed’).
3.4.2 Challenge 2: development of ADeMs
3.4.2a. Develop and demonstrate individual ADeMs
These applications will need to be developed to a level where they can be integrated into the ISAIN architecture and demonstrate collaboration with other applications to provide intelligent capability suitable for military platforms. There is a requirement to work with the challenge 1 contractor to integrate with and test ISAIN, and to identify integration information exchange requirements. A decision will be made, by the project steering committee, regarding each ADeM, or group of ADeMs, as to whether they will be integrated into ISAIN during phase 2, and at what point. The ADeMs should be delivered as ‘ISAIN-ready’ and demonstrated standalone.
3.4.2b. Example scenario
An example scenario has been provided with the competition documentation (see Annex B) and this will be developed further at the beginning of Phase 2, as part of challenge 1. The scenario will outline a framework within which the applications will be tested. This scenario will be designed to fully exercise and demonstrate the utility of the ADeMs to be incorporated and their interaction with each other. Challenge 2 suppliers will be required to attend two workshops, which may be physical meetings or conducted online, at the start of the contract to contribute to development of the final scenario for the Intelligent Ship project. The ADeM supplier shall also provide suitable training for Dstl staff on the use of the integrated and standalone ADeMs and their interfaces.
3.5 Clarification of what we don’t want
For this competition we are not interested in proposals that:
- constitute consultancy, paper-based studies or literature reviews which just summarise the existing literature, even with a view of future innovation
- do not offer significant benefit to defence and security capability
- are an identical resubmission of a previous bid to DASA or MOD without modification
- offer demonstrations of off-the-shelf products requiring no experimental development (unless applied in a novel way to the challenge)
- offer no real long-term prospect of integration into defence and security capabilities
- offer no real prospect of out-competing existing technological solutions
4. Exploitation
The Intelligent Ship programme is a future looking concept to address how things may be done differently in the 2040+ timescale. The diagram below illustrates the Intelligent Ship exploitation timeline.

Exploitation timeline
It is important that over the lifetime of DASA competitions, ideas are matured and accelerated towards appropriate end-users to enhance capability. How long this takes will be dependent on the nature and starting point of the innovation. Early identification and appropriate engagement with potential end-users during the competition and subsequent phases are essential in order to develop and implement an exploitation plan.
All proposals to DASA should articulate the expected development in technology maturity of the potential solution over the lifetime of the contract and how this relates to improved operational capability against the current known (or presumed) baseline. Your deliverables should be designed to evidence these aspects with the aim of making it as easy as possible for possible collaborators/stakeholders to identify the innovative elements of your proposal in order to consider routes for exploitation. DASA Innovation Partners are available to support you with defence and security context.
A higher technology maturity will be expected in subsequent phases. You may wish to include some of the following information, where known, to help the assessors understand your exploitation plans to date:
- the intended defence or security users of your final product and whether you have previously engaged with them, their procurement arm or their research and development arm
- awareness of, and alignment to, any existing end-user procurement programmes
- the anticipated benefits (for example, in cost, time, improved capability) that your solution will provide to the user
- expected additional work required beyond the end of the contract to develop an operationally deployable commercial product (for example, “scaling up” for manufacture, cyber security, integration with existing technologies, environmental operating conditions)
- additional future applications and wider markets for exploitation (other than those specifically mentioned in this document)
- wider collaborations and networks you have already developed or any additional relationships you see as a requirement to support exploitation
- any specific legal, ethical, commercial or regulatory considerations for exploitation
5. How to apply
Proposals for funding to meet these challenges must be submitted by Tuesday 4 August 2020 at midday BST via the DASA submission service, for which you will be required to register.
The total funding for this phase is £3M. The maximum funding available for challenge 1 is £1.5M, expected to fund 1 proposal. The maximum funding available for challenge 2 is £250k per proposal. If successful, contracts will be 16 months.
Further guidance on submitting a proposal is available on the DASA website.
5.1 What your proposal must include
When submitting a proposal, you must complete all sections of the online form, including an appropriate level of technical information to allow assessment of the bid and a completed finances section. Completed proposals must comply with the financial rules set for this competition. The upper-limit for this competition is £1.5M for challenge 1, and £250k for challenge 2 (both ex VAT). Proposals will be rejected if the financial cost exceeds this capped level. It is also helpful to include a list of other current or recent government funding you may have received in this area if appropriate, making it clear how this proposal differs from this work.
A project plan with clear milestones and deliverables must be provided. Deliverables must be well-defined and designed to provide evidence of progress against the project plan and the end-point for this phase; they must include a final report.
Specifically, the deliverables for challenge 1 must include:
- 2 days attendance at workshops for key personnel - scenario development document and presentation
- updated ISAIN Design documentation and delivery of ISAIN software, all at DEFCON 703
- Software Design Kits (to be delivered within 6 months, in order to support challenge 2)
- demonstration of ISAIN on selected infrastructure
- evaluations (report and presentation) and demonstration events plan
- use-case and interface definitions (report and presentation)
- design and demonstration of interfaces (report and presentation)
- development of interfaces, delivery of hardware and software
- demonstration of interfaces and data flows for all use-cases
- measures of performance - design of experiments and metrics agreed with Dstl (report and presentation)
- assessment of metrics - results documents for each experiment (report and presentation)
- demonstration events and final report (1 or 2 days per demonstration)
- 3 days of training on ISAIN
- attendance at Dstl Portsdown West for steering committees (1 day per quarter)
The integrator must also establish with the challenge 2 suppliers any information-sharing agreements necessary for the completion of challenge 1.
In addition, the following milestone deliverables must be delivered for challenge 1:
- test scenario, ADeM integration plan, outline evaluation plan: within 3 months
- final evaluation plan: within 6 months
- initial integration demonstration: within 9 months
- final demonstration/evaluation: within 14 months
- final report: within 16 months
- final version of ISAIN software + documentation (DEFCON 703): within 16 months
The deliverables for challenge 2 must include:
- design/description document for ADeM or groups of ADeMs (report and presentation): within 12 months
- demonstration of ADeM (demonstration, interface document, results document and presentation): within12 months
- ADeM software (interfaces must be DEFCON 703): within 12 months
- 2 days attendance at scenario workshops/webinars: within 12 months
- integration of ADeM into ISAIN, if selected for integration: within 14 months
- attendance at final demonstration/evaluation: within 14 months
- training on ADeMs: within 16 months
The challenge 2 suppliers must also establish with the challenge 1 integrator any information-sharing agreements necessary for the completion of challenge 2.
You should also plan for attendance at a kick-off meeting at the start of Phase 2, as well as regular reviews with the appointed Technical Partner and Project Manager; all meetings will be either in the UK or online. Your proposal must demonstrate how you will complete all activities/services and provide all deliverables within the competition timescales above. Proposals with any deliverables (including final report) outside the competition timeline will be rejected as non-compliant.
A resourcing plan must also be provided that identifies, where possible, the nationalities of those proposed research workers that you intend working on this phase. In the event of proposals being recommended for funding, DASA reserves the right to undertake due diligence checks including the clearance of proposed research workers. Please note that this process will take as long as necessary and could take up to 6 weeks in some cases for non-UK nationals.
You must identify any ethical / legal / regulatory factors within your proposal and how the associated risks will be managed, including break points in the project if approvals are not received. MODREC approvals can take up to 5 months therefore you should plan your work programme accordingly. If you are unsure if your proposal will need to apply for MODREC approval, then please contact DASA for further guidance.
Requirements for access to GFA, for example information, equipment, materials and facilities, should be included in your proposal. Other than that listed in previous sections, DASA cannot guarantee that GFA will be available.
Failure to provide any of the above listed will automatically render your proposal non-compliant.
5.2 Public facing information
When submitting your proposal, you will be required to include a proposal title and a short abstract. The title and abstract you provide will be used by DASA, and other government departments, to describe the project and its intended outcomes and benefits. It will be used for inclusion at DASA events in relation to this competition and included in documentation such as brochures. The proposal title will also be published in the DASA transparency data on GOV.UK, along with your company name, the amount of funding, and the start and end dates of your contract.
5.3 How your proposal will be assessed
At Stage 1, all proposals will be checked for compliance with the competition document and may be rejected before full assessment if they do not comply. Only those proposals who demonstrate their compliance against the competition scope and DASA mandatory criteria will be taken forward to full assessment. Failure to achieve full compliance against Stage 1 will render your proposal non-compliant and will not be considered any further.
| The proposal outlines how it meets the scope of the competition | Within scope (Pass) / Out of scope (Fail) |
| The proposal fully explains in all three sections of the DASA submission service how it meets the DASA criteria | Pass / Fail |
| The proposal clearly details a financial plan, a project plan and a resourcing plan to complete the work proposed in Phase 2 | Pass / Fail |
| The proposal identifies the need (or not) for MODREC approval | Pass / Fail |
| The proposal identifies any GFA required for Phase 2 | Pass / Fail |
| Maximum value of proposal is £1.5M for challenge 1, £250k for challenge 2 | Pass / Fail |
| The proposal demonstrates how all research and development activities/services (including delivery of the final reports) will be completed within 16 months from award of contract (or less) | Pass / Fail |
| The bidder has obtained the authority to provide unqualified acceptance of the terms and conditions of the Contract | Pass / Fail |
Proposals that pass Stage 1 will then be assessed against the standard DASA assessment criteria (Desirability, Feasibility and Viability) by subject matter experts from the MOD and Dstl, other government departments and front-line military commands. You will not have the opportunity to comment on assessors’ comments.
DASA reserves the right to disclose on a confidential basis any information it receives from you during the procurement process to any third party engaged by DASA for the specific purpose of evaluating or assisting DASA in the evaluation of your proposal. For the specific purposes of considering additional funding for a competition and onward exploitation opportunities, DASA also reserves the right to share information in your proposal in-confidence with any UK Government Department. In providing such information you consent to such disclosure. Appropriate confidentiality agreements will be put in place.
Further guidance on how your proposal is assessed is available on the DASA website. After assessment, proposals will be discussed internally at a Decision Conference where, based on the assessments, budget and wider strategic considerations, a decision will be made on the proposals that are recommended for funding.
Proposals that are unsuccessful will receive brief feedback after the Decision Conference.
5.4 Things you should know about DASA contracts
Please read the DASA terms and conditions which contain important information for suppliers. For this competition we will be using a new Innovation Standardised Contracting (ISC) contract model, links to the contract here: Terms and Schedules. We will require unqualified acceptance of the terms and conditions. For the avoidance of any doubt, for this Themed Competition we are NOT using the DASA Short Form Contract (SFC).
Funded projects will be allocated a Project Manager (to run the project) and a Technical Partner (as a technical point of contact). In addition, the DASA team will work with you to support delivery and exploitation.
We will use deliverables from DASA contracts in accordance with our rights detailed in the contract terms and conditions.
For this phase/competition, £3M is currently available to fund proposals. There may be occasions where additional funding from other funding lines may subsequently become available to allow us to revisit those proposals deemed suitable for funding but where limitations on funding at the time prevented DASA from awarding a subsequent Contract. In such situations, DASA reserves the right to keep such proposals in reserve. In the event that additional funding subsequently becomes available, DASA may ask whether you would still be prepared to undertake the work outlined in your proposal under the same terms.
6. Phase 2 dates
| Dial-in | Tuesday 23 June 2020 (AM) |
| Pre-bookable 1-1 telecon sessions | Tuesday 23 and Wednesday 24 June 2020 (PM) |
| Competition closes | Tuesday 4 August 2020, midday BST |
| Contracting | Aim to start 24 October 2020 and end 16 months later |
| Feedback release | By end of November 2020 |
6.1 Supporting events
Tuesday 23 June 2020, 10:00 – 12:15: A webinar providing further detail on the problem space, a demonstration of ISAIN, and a chance to ask questions in an open forum. If you would like to participate, please register on the Eventbrite page.
Tuesday 23 June 2020, 13:00 – 16:00: A series of 20 minute one-to-one teleconference sessions, giving you the opportunity to ask specific questions. If you would like to participate, please register on the Eventbrite page.
Wednesday 24 June 2020, 12:30 – 16:30: A series of 20 minute one-to-one teleconference sessions, giving you the opportunity to ask specific questions. If you would like to participate, please register on the Eventbrite page.
7. Help
DASA has a network of regionally based Innovation Partners who are available provide guidance to suppliers on submitting to a competition. If you would like guidance, please submit an outline of your idea via the DASA website. This will be sent to an Innovation Partner who will contact you within ten working days to discuss. While all reasonable efforts will be made to answer queries, DASA reserves the right to impose management controls if volumes of queries restrict fair access of information to all potential suppliers. If you are experiencing technical difficulties with the submission service, please contact accelerator@dstl.gov.uk.