Statutory homelessness in England: quarterly technical note
Updated 30 April 2024
Applies to England
1. About our statistics
These statistics are have been labelled Accredited Official Statistics. See information on Accredited Official Statistics is available via the UK Statistics Authority website.
These accredited official statistics were independently reviewed by the Office for Statistics Regulation in October 2023. They comply with the standards of trustworthiness, quality and value in the Code of Practice for Statistics and should be labelled ‘accredited official statistics’
Please note that Accredited official statistics are called National Statistics in the Statistics and Registration Service Act 2007.
Our statistical practice is regulated by the Office for Statistics Regulation (OSR).
OSR sets the standards of trustworthiness, quality and value in the Code of Practice for Statistics that all producers of official statistics should adhere to.
You are welcome to contact us directly with any comments about how we meet these standards.
Alternatively, you can contact OSR by emailing regulation@statistics.gov.uk or via the OSR website.
More information on the UK statistical system is available via the UK Statistics Authority website.
Information about statistics at DLUHC is available via the Department’s website.
2. Quarterly outputs
Our quarterly publications encompasses a number of data outputs which summarises statutory homelessness in England for a specific calendar year quarter.
The statistics release provides a written narrative of high-level picture of statutory homelessness in England during the quarter. This includes statutory homelessness assessments, and activities under different duties to combat homelessness (prevention, relief and main duties, see definitions section for more information), and use of temporary accommodation (TA).
We also publish an infographic which visualises and highlights key points from our statistics release. The infographic also gives users a quick guide on how our statistics can and cannot be used.
Detailed local authority level tables are also provided, which give in depth data on a local authority level on assessments, prevention duties, relief duties, and main homelessness duties for the quarter. Temporary accommodation figures are also presented, however, these are provided as a snapshot figure on the last day of the quarter.
2.1 Data dashboards
We publish a range of data dashboards to help users interact and navigate with the data we collect. The following dashboards have been produced and published with this quarterly release.
2.2 Statutory homelessness data dashboard
The statutory homelessness data dashboard is based on quarterly data from the live tables and provides a visual representation of the data in the tables. The dashboard allows users to quickly view the information in maps and graphs, facilitating spatial comparisons of the data. Time-series information is also available for users from January 2020. In-depth guidance on how to use the dashboard can be accessed by clicking the guidance button on the front page of the dashboard.
2.3 H-CLIC performance dashboard
The H-CLIC performance dashboard provides a high level summary of homelessness figures for each local authority in England and is used to aid conversations around improving data quality with data providers. It shows performance across a handful of key measures, allowing for comparison between authorities. It also includes a Red Amber Green (RAG) rating for the broader quality of submission of each authority. As well as showing whether the local authority provided data which was accurate enough to publish without the need for imputation and weighting, the dashboard provides metrics on timeliness of the data upload, the proportion of cases submitted with errors, how well outcomes are reported against assessments, and whether the local authority has provided data which is accurate enough for publication. More information on each measure can be found within the dashboard.
Key measures included in the H-CLIC performance dashboard
For the percentage of those owed a duty being accepted at prevention stage, we consider the number of initial decisions made during the quarter and what percentage of these were prevention duties that were accepted.
A local authority is green if they accepted over 58.3% of their duties at the prevention stage, amber if they accepted between 36.9% and 58.3%, and red if they accepted below 36.9%. The RAG percentages are derived from calculating this metric for each local authority and then using the upper (58.3%) and lower quartiles (36.9%) of the Q3 2023 data as boundaries.
For percentage of prevention and relief duties owed that ended in accommodation secured, we look at the number of total preventions and reliefs awarded during the quarter and what percentage of these outcomes ended with secured accommodation for over six months.
A local authority is green if they secured accommodations for over 53.8% of their duties owed, amber if they secured between 33.4% and 53.8%, and red if they secured below 33.4%. The RAG percentages are derived from calculating this metric for each local authority and then using the upper and lower quartiles of the Q3 2023 data as boundaries.
For percentage of duties owed that were prevented, we look at the number of initial decisions made during the quarter and what percentage of these duties ended at prevention stage with accommodation being secured for longer than six months.
A local authority is green if they prevented over 33.3% of their duties, amber if they prevented between 13.9% and 33.3%, and red if they prevented less than 13.9%. The RAG percentages are derived from calculating this metric for each local authority and then using the upper and lower quartiles of the Q3 2023 data as boundaries.
For percentage of main duties owed that ended in accommodation secured, we look at the total number of main duties that ended and calculate the percentage of those that ended with accommodation secured.
A local authority will be green if they secured accommodation for over 90.9% of their main duties owed, amber if they secured between 72.2% and 90.9% and red if they secured below 72.2%. The RAG percentages are derived from calculating this metric for each local authority and then using the upper and lower quartiles of the Q3 2023 data as boundaries.
These descriptions are also provided in the H-CLIC performance dashboard.
Quality of Data Submissions RAG Rating in the H-CLIC Performance Dashboard
An overall “Quality of Data Submission” RAG rating is determined by the lowest RAG rating of four individual measures. For example, if any of the measures for data quality are Red or Amber, the RAG rating for the local authority will be Red or Amber respectively.
The four individual measures are:
-
Upload Date: Shows whether the local authority submitted their data on time. This will be Green if submissions were made on time, or Red otherwise.
-
Cases Submitted with errors: gives the percentage of cases in a local authority’s submission that contained errors. This is green if 99% or more cases were submitted without errors; Amber if between 85-98% of cases were submitted without errors; or Red otherwise.
-
Duties Ending: gives and indication of whether a local authority is closing and recording their cases by looking at the ratio of duties ending in the quarter to duties owed in the last two quarters. This is Green if the number of duties ending is more than 50% of those owed; Amber if the number of duties ending is between 35-50% of those owed; of Red otherwise.
-
Published data: shows whether the local authority provided data they signed off as accurate and could be published. Weights are given to each section of the data (assessments, outcomes, main duty assessments and outcomes, and temporary accommodation). This is Green if accurate data has been provided in all sections and Red Otherwise. Local authorities with a Red rating for published data submitted during 2023-24 may have Homelessness Prevention Grant Funding reduced by up to 10% in 2024-25.
2.4 Other Dashboards
A number of data dashboards are produced in relation to the H-CLIC collection but are not published with this quarterly release. These are:
-
Quality Assurance (QA) Dashboard: this dashboard is updated on a regular basis during each quarterly collection and enables local authorities to explore their own data, and potential errors to facilitate completion of QA reports (described above in Section 2.1). Dashboard access to specific local authority is limited to colleagues from that local authority who submit/verify data, and a small number of DLUHC users for monitoring/administrative purposes.
-
Support Needs Dashboard: This dashboard provides more in depth visualisations on co-occurring household support needs of those in H-CLIC on an England level for the financial year. This dashboard is updated and produced each year with our annual release.
-
Flows Dashboard: This dashboard provides an overview of the flows of households initially assessed as owed a prevention or relief duty in a single financial year, and reports on main duty outcomes as of March the following year. This dashboard is updated and produced each year with our annual release.
3. Definitions
Prevention duty: Local authorities may deliver their prevention duty through any activities aimed at preventing a household threatened with homelessness within 56 days from becoming homeless. This would involve activities to enable an applicant to remain in their current home or finding them alternative accommodation. The duty lasts for up to 56 days but may be extended if the local authority is continuing with efforts to prevent homelessness.
Relief duty: The relief duty is owed to households that are already homeless on approaching a local authority, and require help to secure settled accommodation. The duty lasts 56 days and can only be extended by a local authority if the household is not owed the main homelessness duty.
Main duty: The ‘main’ homelessness duty describes the duty a local authority has towards an applicant who is unintentionally homeless, eligible for assistance and has priority need. This definition is largely unchanged by the 2017 HRA. However, households are now only owed a main duty if they did not secure accommodation in the prevention or relief stage, and the main duty is not owed to those ‘threatened with homelessness’. In addition, a minimum of 56 days of assistance must have elapsed from when a household approached the local authority on being owed a main duty. This means that households who may previously have been accepted as owed a main duty may now have secured accommodation through prevention or relief duties during this period, and therefore are no longer owed a main duty.
Prevention and relief information collected by H-CLIC cover new legal duties introduced from the 3 April 2018, so these are not comparable to the activity information collected previously. The definition of main duty acceptances and temporary accommodation remain the same, however due to the new steps local authorities must take with households prior to households being accepted as owed a main duty, any inferences about trends in main duty acceptances before and after the HRA 2017 should be made with caution.
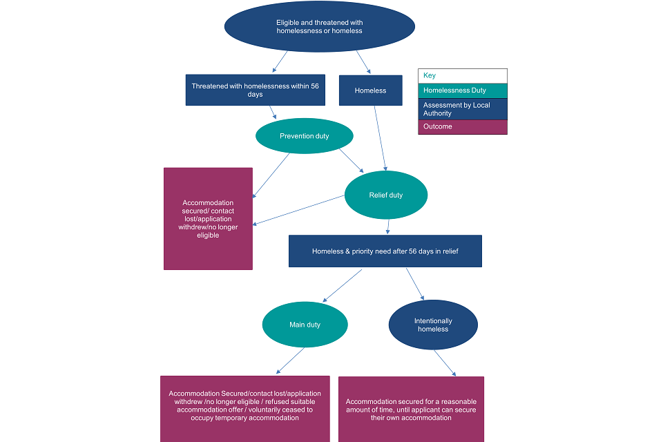
Diagram 1: Homelessness duties and outcomes flow
Diagram 1 shows the flow from homelessness duties to outcomes.

Duty to refer: Since 1st October 2018, duty to refer has required specified public bodies to refer, with consent, users of their service who they think may be homeless or be threatened with homelessness to a local housing authority of the individual’s choice.
Assured Shorthold Tenancy: An Assured Shorthold Tenancy is a fixed term letting from a private rented landlord. Typical tenancies last 1 or 2 years.
Eligible households: Eligible households are those that meet eligibility criteria, which broadly concern UK immigration status and whether the household is habitually resident in the UK. Eligibility is an extremely complex aspect of the legislation, and more information is available in Chapter 7 of the Homelessness Code of Guidance.
The Homelessness Reduction Act (HRA) 2017: This act commenced on 3rd April 2018, and amended Part 7 of the Housing Act 1996 (“the 1996 Act”), and the Homelessness (Suitability of Accommodation) (England) Order 2012. It placed duties on local housing authorities to intervene at earlier stages to prevent homelessness and to take reasonable steps to help those who become homeless to secure accommodation. The HRA provisions require local housing authorities to provide homelessness advice services to all residents in their area and expands the categories of people who they have to help to find accommodation. The requirements of the Homelessness Reduction Act 2017 is available in the Homelessness code of guidance.
Intentionally homeless: Households who have lost accommodation as a result of actions that they took or failed to take. This may include households who have given up suitable accommodation without good reason or have been evicted due to rent arrears or other breach of tenancy conditions.
Threatened with homelessness: Following the introduction of the HRA, an applicant is threatened with homelessness if it is likely they will become homeless within 56 days, or if they have been served with a valid Section 21 notice to end an Assured Shorthold Tenancy which expires within 56 days. Prior to the introduction of the HRA an applicant was accepted as owed duties if they were threatened with homelessness within 28 days.
Hidden homelessness: Hidden homelessness includes people who live in overcrowded, insecure or uninhabitable conditions. Many people in this group do not present themselves to the local authority for help and are sometimes unaware they would be considered statutory homeless. For this reason, the group are called hidden homeless with an unknown proportion appearing in Official Statistics. This makes quantifying the number of hidden homelessness difficult.
Households for whom a duty is owed, but no accommodation has been secured: These are households who have been accepted as being owed a homelessness accommodation duty and for whom arrangements have been made for them, with consent, to remain in their existing accommodation (or to make their own arrangements) for the immediate future. This was previously referred to as “Homeless at Home”. Before Q2 2005, figures were also collected on those who could potentially be in this category but whose application was still under consideration pending a decision.
Main homelessness duty acceptance: A household who is accepted by the local authority as eligible for assistance, unintentionally homeless and falling within a priority need group (as defined by chapter 8 of the homelessness code of guidance) during the quarter are referred to as ‘main duty acceptances’. The main homelessness duty is to secure accommodation until such time as the duty ends, usually through an offer of settled accommodation.
P1E: P1E was a quarterly local authority return, used to report on statutory homelessness in England until March 2018. The purpose of the quarterly P1E forms was to collect summary data from English local housing authorities on their responsibilities under homelessness legislation. It also included a section on homelessness prevention and relief. Information from these returns has been published in the statutory homelessness statistical release.
Priority need: The legislation states that some categories of applicants have a priority need for accommodation if homeless, whereas others do not. Applicants who have priority need include households with dependent children or a pregnant woman; those who are homeless due to fire, flood or other emergency; those who are particularly vulnerable due to ill health, disability or old age; those having been in custody or care; or those who have become homeless due to violence or the threat of violence. A full explanation of priority need groups and assessments is contained in Chapter 8 of the Homelessness Code of Guidance.
Rough sleeping: People sleeping in the open air (such as on the streets, in tents, doorways, parks, bus shelters or encampments) or other places not designed for habitation (such as stairwells, barns, sheds, car parks, cars, derelict boats, stations, or ‘bashes’ which are makeshift shelters, often comprised of cardboard boxes). This group includes those who may have slept rough one night or across several nights.
-
Rough sleeping at the time of local authority approach: These individuals are defined as those who were, in the judgement of the assessor, rough sleeping when they approached a local authority for help.
-
History of rough sleeping: This is a support need based on a history of sleeping rough and does not mean that the household was sleeping rough at the time of approach to the local authority.
Section 21 notice: A Section 21 notice is the form a landlord must give a tenant to start the process to end an assured shorthold tenancy. This is recorded alongside initial assessments.
Self-contained accommodation: This includes all temporary accommodation where the household has sole use of kitchen and bathroom facilities, including property held by local housing authorities, registered social landlords and private sector landlords. A distinction is made between this type of accommodation and accommodation where such facilities are shared with other households (i.e. bed and breakfast, hostels and women’s refuges).
Single households: A term used for households without children, which will include couples and households with two or more adults.
Single adult households: Single adult households are a subset of single households, where the household comprises just one individual adult.
Temporary accommodation: Temporary accommodation is the term used to describe accommodation secured by a local housing authority under their statutory homelessness functions. The majority of households in temporary accommodation have been placed under the main homelessness duty, but temporary accommodation is also provided during the relief stage to households that the local authority has reason to believe may have priority need, or is provided on an interim basis in other circumstances such as pending the outcome of a review on a homelessness decision.
4. Methodology
4.1 Data collection
Local housing authorities report their homelessness activities under Part 7 of the Housing Act 1996 to DLUHC by completing the quarterly Homelessness Case Level Information Collection (H-CLIC) statistical return. H-CLIC is an upload of statutory homelessness cases and the authorities’ activities within the legislative framework.
This collection was introduced in April 2018 alongside significant changes in the homelessness legislation, which introduced new homelessness duties through the implementation of the Homelessness Reduction Act (HRA). It replaced the previously collected P1E form. At the start of the transition from P1E to H-CLIC, where accurate H-CLIC data was not available, data in the temporary accommodation and main duty sections was supplemented by additional data provided through the old P1E form.
All local authorities are now providing data via H-CLIC on quarterly basis… Most local authorities manage their case data on statutory homelessness and generate the appropriate data for submission to DLUHC, using specialist software provided by an IT supplier. Data is extracted after the end of each quarter (April to June, July to September, October to December, and January to March) and authorities are given a minimum of 8 weeks to submit their data. Case level data is submitted to DLUHC’s data collection platform, DELTA.
Data providers are given reminders about submissions during collection periods, support is given where needed by the homelessness statistics team, DLUHC’s Homelessness Advisory and Support Team, or the DELTA team to resolve any issues. As of April 2023, DLUHC notifies all local authorities in advance of data collection periods.
There have been continual efforts aimed at improving response rates for the H-CLIC collection. From April-June 2023, new funding conditions for the Homelessness Prevention Grant (HPG) were introduced by DLUHC’s homelessness policy team which meant that local authorities not providing data which is high quality and publishable, will have a review of circumstances at the end of the year, and may have future years HPG funding reduced by up to 10%. This incentive has also been combined with more focused engagement with authorities who have previously experienced greater difficulties providing publishable H-CLIC data.
Diagram 2: Data submission process
Diagram 2 shows the data collection and submission, QA checks and feedback process between local authorities and DLUHC.

4.2 Data quality
Quality assurance processes are in built throughout the process up to (and sometimes after) the publication of our statistics. This section provides an overview of the processes used to ensure the quality of our statistics, and to continuously improve on data quality.
Before data collection
-
Extensive documentation is available to local authority data providers and to IT suppliers to give information on the data to be submitted and the processes for doing so. Our most recent documents can be accessed at any time by emailing homelessnessstats@levellingup.gov.uk, users will receive an automatic response with links to our most recent guidance documents.
-
Our homelessness statistics team and Homelessness Advisory and Support team (HAST) may proactively engage with local authorities who have notified us of changes/challenges they are facing, or who have experienced difficulties providing accurate data in previous collections.
-
The majority of local authorities use specialist software provided by an IT supplier to collect and manage homelessness case data for the H-CLIC collection. Many software suppliers have incorporated the H-CLIC schematron, a validation script that runs against the xml file, into local authority systems. This enables local authorities to identify and fix errors at the point of collection. This allows the administrative officers who collect the information to resolve any issues at the source, and avoid downstream quality issues wherever possible.
-
Changes to the H-CLIC reporting specification are communicated to local authority data providers and to IT suppliers in advance to allow time for changes to be made. Usually these are communicated a number of collection quarters in advance to reduce potential impacts on data quality when these need to be implemented.
During data collection periods
-
Local authorities are given a minimum of 8 weeks to submit data and resolve any data issues, we ensure that reminders are sent when collection deadlines are approaching. Late returns are chased to ensure overall response is as complete and accurate as possible.
-
We send out a newsletter to local authority data providers at the beginning of each collection period. This contains updates on any recent changes, provides links to our latest documentation, and provides data providers with a reminder of our contact details in case any issues arise in the collection period.
-
When users upload data to DELTA, a case level error report is instantly available to authorities by case ID. This allows local authorities to fix any case issues in their own systems, and re-upload data to ensure they are correct. Guidance documentation is available to help identify and to resolve errors. We welcome feedback on any issues from these processes and are working with authorities and suppliers to continually improve our data validation processes.
-
Local authority data providers or IT suppliers have a number of avenues to seek help from us during the data collection period. Data providers can seek support on their H-CLIC submission via their HAST advisor, or by calling or emailing the DELTA support desk. Providers and suppliers can also communicate issues to use directly via out inbox (homelessnessstats@levellingup.gov.uk). We respond to enquiries as quickly as we are able to and give as much support and guidance as possible to help resolve issues impacting data submission or quality. We are able to offer more support the earlier we are notified of any issues.
-
While the data collection period is still open, we request that local authorities submit a separate Quality Assurance (QA) Report to confirm if their overall figures are correct and publishable. For the QA report we ask that data providers check that our aggregated figures match their internal records. Where this is not the case, this indicates potential data quality issues which may need to be resolved.
-
The QA report also shows data providers their figures which were published in the previous quarter, and in the previous year. This is important, as large, unexpected changes in figures may indicate issues in data upload leading to underreporting. Data providers are asked to check any large changes in figures, and provide explanations where these reflect genuine changes in figures. This is an important check to ensure that only high-quality accurate data is published.
-
We also provide restricted access QA dashboards for local authority user to help investigate their QA report figures and to facilitate the identification of cases causing discrepancies.
-
Figures in the QA report are refreshed twice a week for at least 4 weeks while the data collection period is open. This allows a number of opportunities for data providers to identify and resolve any potential quality issues with their data submission, before the collection is closed.
-
Where there are known errors or issues which cannot be resolved in the collection window, data providers are also instructed to use the QA report to indicate that specific data should not be published. This ensures that poor quality statistics are not published until a resolution can be identified.
-
Any issues raised by local authority data providers or IT suppliers are logged throughout the process. Plans for investigation, and resolution of more complex issues are made when necessary and may require collaboration to resolve.
-
To promote the submission of high quality publishable data, Local Authorities with data omitted from publication during 2023-24 may have up to 10% reduced Homelessness Prevention Grant funding in 2024-25 (subject to a review of all information and circumstances by DLUHC’s homelessness policy teams).
Once the data collection period has closed
-
After the data returns phase is complete, we collate the information and performs a final quality checks. As a part of this, we examine all submitted data for any large changes from the previous quarter and previous year. Where these have not already been explained clearly in the QA report, emails are sent out to confirm if the data is correct and suitable for publication. Data providers are given at least a week to respond to these.
-
We also examine responses to the QA reports and email for clarification when these indicate that certain sections of data are not suitable for publication. Where these are needed, local authority data providers are given at least a week to respond to these.
-
Once data have been finalised and queries have been resolved, a review of all data and information is undertaken to establish which authorities will have data omitted for publication. These justification for these are recorded and double checked within the team to ensure the correct information is published or omitted.
-
Processes to produce data outputs for publication are documented to ensure reproducibility and consistency.
-
Independent quality assurance checks are carried out on all outputs and processes to reduce the likelihood of incorrect information being published.
Publication and post-publication
-
Notes and caveats on our statistics are highlighted as footnotes in our data tables, and in our accompanying technical reports to ensure that users understand our published statistics, how quality has been assured, and factors which may affect their use and interpretation.
-
If issues affecting the quality of our statistics are identified after publication, use of our revisions policy, and recording in the Departmental Statistical Error log, provide a clear process for resolution.
-
The H-CLIC performance dashboard which is published with each quarterly release, provides key metrics on data quality and local authority performance in relation to homelessness duties. This can identify and facilitate conversations on steps to improve practice and data quality in future collections.
For further information on how official statistics are produced using sound methods and assured quality, please consult the department’s statistical quality guidelines.
Improving quality of temporary accommodation statistics
Before April 2021, local authorities were able to provide temporary accommodation returns through P1E as well as H-CLIC. Similarly, main duty data could also be provided via P1E or H-CLIC or both in all quarters except the April to June 2019 release. This flexibility was intended to ensure the best data quality was achieved during the transition. Additional steps were taken for these authorities to ensure no duplication or omission of data occurred. The P1E form was discontinued from the April to June 2021 collection.
Chart 1: Percentage of England total by temporary accommodation submission method
Chart 1 shows the percentage of total submissions in England according to the submission method used for data on temporary accommodation.
The proportion of local authorities providing case-level temporary accommodation data through H-CLIC has risen from 23% in Q2 2018 to 95%in the latest collection. This is largely due to fewer local authorities being unable to report legacy (pre-HRA) cases in temporary accommodation. Pre-HRA cases are typically stored on a separate software system that cannot export data in H-CLIC format.
Chart 2: Percentage of local authorities by temporary accommodation submission method
Chart 2 shows the percentage of local authorities according to the submission method used by each local authority for data on temporary accommodation.
We are working with local authorities to overcome technical difficulties in moving temporary accommodation reporting to an accurate, case-level data return on H-CLIC. This is being achieved through working closely with local authorities alongside DLUHC’s Homelessness Advice and Support Team to understand the barriers to submitting accurate data.
4.3 Imputations and weightings
Why data might be missing
Ideally, we would be able to publish all H-CLIC data from all local authorities in England for every quarter. However, there are a number of reasons why this might not be possible. Primarily, we are unable to publish statistics from local authorities who do not submit their data to us within the collection period.
In some cases, large unexpected changes in figures from local authorities or unusual circumstances reported to us may mean that a decision is made not to publish some sections of data- even when these have been provided. These situations may include:
-
where there has been a change in the IT systems used by an authority to manage and submit data, there can initially be errors in the data, making it unsuitable for publication
-
when there are large unexplained changes, from the previous quarter or financial year, in the figures from a particular authority which indicates a potential data issue or underreporting
-
when an authority reports a data issue which cannot be resolved in the collection period
We consider data which has not been submitted, as well as data which will not be published for another reason, to be “missing data”. Data which are missing are clearly marked using “..” and yellow highlighting in our data tables.
It is important that we have a process in place to take into account this missing data, otherwise all England and regional level totals we publish would substantially underestimate Statutory Homelessness. Before July to September 2019, there were a number of local authorities who had never submitted any H-CLIC data, meaning that there was not a reliable way for us to account for this missing data. This means that the national totals published for this period were initially an underestimate.
Imputation and weighting process
Our imputation and weighting process, is how we account for missing data to ensure our England and regional totals are as accurate and representative as possible.
Since July to September 2019, all local authorities have provided H-CLIC data for at least one previous collection. Having some previous data from all authorities is important as it allows us to make better estimates for total figures when data is missing in a given quarter.
Starting in April to June 2020, we have used a case-level weighting method to estimate and account for missing data. To impute missing data using this method, the weighting process estimates the amount of missing data by observing quarter-on-quarter change in related groups of local authorities for a specific type of case (more detail on these Weighting groups in the section below). Where certain data is missing, previously submitted data is then used to estimate the true figures, using a multiplier based on previous proportional representation within the weighting group.
Using this method, the weights are calculated and applied at household-level within the H-CLIC dataset. This means that households have differing influence on the weighted national and regional totals depending on the amount of data estimated to be missing from their group.
Weighting groups
Our weighting groups are defined across several dimensions to ensure that the estimates for missing cases are produced by weighting similar types of households in similar areas. These are:
-
Regional / local authority area classification: The cases are defined by the type of local authority in which they are situated. These local authority groupings are based on the 2011 area classification published by the ONS which takes into account their demographic and economic characteristics. The classifications are not regionally distinct so we have further split and consolidated the original ONS groups into regional supergroups. This ensures that a) weighted cases can only influence the totals for their own region, and b) each weighting group contains enough local authorities to provide non-extreme weights even when multiple authorities from a single group fail to provide data.
-
Household type: The cases in the H-CLIC dataset are grouped by households with children and those without children, due to the different circumstances these two household types tend to approach local authorities.
-
Duty context: In the assessments data, households are classified by initial duty owed (i.e. prevention / relief / no duty) while the outcomes data is split by households whose prevention or relief duty had ended during the quarter. In the main duty data, households are classified by whether they are owed a main duty, and outcomes data is classified according to successful and other outcomes.
-
Temporary Accommodation (TA): For temporary accommodation, households are classified by the type of temporary accommodation they are in.
Creating weighting groups based on these characteristics mean that this method is more flexible in the way it estimates and corrects for missing data. For example, an urban local authority in the North West which normally reports many homeless single households (but failed to submit this quarter) would result in weights that specifically correct the shortfall in homeless single households, using data provided by other urban local authorities in the North West.
Further information on the development of our imputation and weighting process and how this has changed can be found in previous versions of our quarterly technical reports e.g. Statutory homelessness in England: technical note - October to December 2022.
Data submission and imputation in this quarterly release
For all submissions, the response rate for the latest quarter was 295 out of 296 local authorities (99.7% response rate).
The response rate for local authorities submitting both HCLIC data and QA reports is 88%for July to September 2023.
Initial assessment
4local authorities had missing data on initial assessment information. National and regional totals were weighted based on previous trends for these authorities: Cambridge City Council, Croydon London Borough, Dudley Metropolitan Borough Council and Halton Borough Council who had missing data this quarter but have accurate published figures in previous quarters. They are highlighted and referenced in the live tables, and are estimated to comprise of 1.7%of total assessments in England. There may be seasonal trends in this data, which is not currently adjusted.
Prevention and relief outcomes
5 out of 296local authorities had missing data on prevention and relief outcomes. Therefore the corresponding regional totals were weighted to account for these. These authorities were: Cambridge City Council, Croydon London Borough, Halton Borough Council, Kensington & Chelsea Royal Borough and Salford City Council who had missing data this quarter but have accurate published figures in previous quarters. These are estimated to comprise of 1.7% of prevention outcomes and 2.6% of relief outcomes in England.
Main duty
9 out of 296local authorities had missing data on main duty decisions. Therefore the corresponding regional totals were weighted to account for these. These authorities were: Bromley London Borough, Cambridge City Council, Croydon London Borough, Dudley Metropolitan Borough Council, Halton Borough Council, Kensington & Chelsea Royal Borough, Lambeth London Borough, Salford City Council and Thanet District Council. These are estimated to comprise of 6.9%of total main duty decisions in England.
8 out of 296local authorities had missing data on main duty outcomes. Therefore the corresponding regional totals were weighted to account for these. These authorities were: Cambridge City Council, Croydon London Borough, Dudley Metropolitan Borough Council, Halton Borough Council, Lambeth London Borough, Salford City Council, Waltham Forest London Borough and Windsor & Maidenhead Royal Borough Council who had missing data this quarter but have accurate published figures in previous quarters. These are estimated to comprise of 4.1%of main duty outcomes in England. Some local authorities have previously identified issues with underreporting. This may mean that England level figures may also be under-reported.
Temporary accommodation
Fully publishable temporary accommodation (TA) data was provided by 280 (94.6%)local authorities. 16local authorities had missing data for temporary accommodation. Therefore the corresponding regional totals were weighted to account for these. These authorities were: Cambridge City Council, Charnwood Borough Council, Croydon London Borough, Dacorum Borough Council, Dudley Metropolitan Borough Council, Gravesham Borough Council, Halton Borough Council, Islington London Borough, Kensington & Chelsea Royal Borough, Lambeth London Borough, North Lincolnshire Council, North Warwickshire Borough Council, Rotherham Metropolitan Borough Council, Wigan Metropolitan Borough Council, Windsor & Maidenhead Royal Borough Council and Wolverhampton City Council. These are estimated to comprise of 8.2%of total households in temporary accommodation at the end of the quarter.
For any local authorities where data is missing (for a single quarter or on a repeated basis), we plan to work with the HAST team to support these local authorities on a regular, and occasionally one-to-one basis in order to enable them to submit fully publishable data in future collections. We have planned to organise drop-in sessions and workshops on submission processes to help these authorities.
The homelessness prevention grant funding criteria is also another approach to improve data collection, and incentivises these local authorities to submit accurate data. This makes them more likely to approach us and advisors for support and improves overall engagement.
4.4 Figures: Rounding, sensitive information, and household projections
Figures in our data tables, dashboard and other data products are presented in line with the following:
-
The national and regional figures in the text and accompanying tables are presented rounded to the nearest 10 households or applicants. Local authority figures provided in the live tables are unrounded. Local authority to regional and regional to national sum totals may not match due to rounding.
-
In tables containing information considered sensitive, breakdowns have been suppressed at local authority, regional or national level to protect the identity of individuals. Suppressed data is clearly marked in the live tables and may mean the sum of local authority data provides a lower figure than the regional or national rounded totals.
-
Rates per 1,000 households have been calculated using the 2018-based household projections for 2022 produced by the Office for National Statistics. These were published on 29 June 2020 and are available in Table 406.
4.5 Revision policy
The department’s revision policy has been developed in accordance with the UK Statistics Authority’s Code of Practice for Statistics. There are two types of revisions that the policy covers.
Scheduled revisions
Data published for the latest quarter is provisional and subject to revision at the following quarter and at the end of the financial year as part of the annual publication. Local authorities may add new homelessness duty cases late, which are copied back to previous quarters where they should have been first reported, or revisions can be made to previous reported statistics if data submissions are deemed later on to be accurate or inaccurate. Most changes between provisional and revised data fluctuate around 1.0% at the England level, with main duty data seeing slightly larger fluctuations at around 2.0%. These changes will not be marked with an R in the local authority dataset because these are likely to be extensive across all local authorities. However, the time series dataset will be marked with a P for the latest quarter and an R, where applicable, for previous quarters where changes have been made.
Revisions schedule for statutory homelessness published data by quarterly publication:
April to June Publication
-
Detailed local authority tables: April to June First Published
-
Detailed local authority tables: January to March Revised
July to September Publication
-
Detailed local authority tables: July to September First Published
-
Detailed local authority tables: April to June Revised
October to December Publication
-
Detailed local authority tables: October to December First Published
-
Detailed local authority tables: July to September Revised
January to March Publication
-
Detailed local authority tables: January to March First Published
-
Detailed local authority tables: October to December Revised
Annual Releases: full financial year data are also revised and published when the next annual publication is produced
Non-scheduled revisions
Where local authorities spot a mistake in their own data that affects the national story, such as changing a national trend or total by 3.0% or more or reversing it, these changes will be incorporated into the live tables and published statistics release as soon as possible. These changes will not be pre-announced on the release calendar. Users will be informed of the change by a change to the title of the document, adding a ‘(revised)’ suffix both on the webpage and in the document itself. An explanation of the changes will be included in the updated publication and local authority level changes will be marked with an ‘R’. Smaller changes at the local authority level are routinely expected as part of the previous quarter revisions in future publications. Where a local authority notes a more minor correction to their data, these will be updated in the next release along with the other routine amendments.
If DLUHC spot a mistake in the numbers or trends referred to in this release or live tables, these will be updated as soon as possible. Users will be informed of the change by a change to the title of the document, adding a ‘(revised)’ suffix both on the webpage and in the document itself. An explanation of the changes will be included in the updated publication and local authority level changes will be marked with an ‘R’.
5. Data Limitations
Detailed information on data coverage and limitation per H-CLIC section can be found on the front page of each of the detailed local authority level tables.
Weighting and imputation
Our weighting and imputation process is vital so that we can publish regional and England level total figures which are representative as possible, even when data from some local authorities are missing.
However, users should be aware of a number of the limitations in relation to this process.
There are a number of considerations which relate to the quality and accuracy of the regional and England level totals that we publish. Overall, the weighting an imputation process is likely to produce estimates closer to the true England and regional totals the less missing data is present. In particular:
-
When there are more authorities with missing data in a particular weighting group, or there are large LAs representing a large proportion of that weighting group, estimates of case numbers for that weighting group may be less accurate. This may influence regional and England level totals.
-
The longer a local authority repeatedly has missing data, estimates of overall missing data in the weighting group may become less accurate. This might happen if the specific local authority now represents a substantially smaller or larger portion of cases in the weighting group compared to when they last submitted data. This becomes more likely the longer data is missing for a local authority. When this occurs, regional and England totals are more likely to be under or overestimates.
-
Some areas of data are more difficult for local authorities to provide accurate figures on. For example, more local authorities have missing data for Temporary Accommodation than for other figures (e.g. assessments). This means that regional and England level totals are likely to be more accurate for some sections of published data than others.
Despite these limitations the high proportion of local authorities who have fully published data in the year and the low numbers with missing data repeatedly across the year (Table above), reduces the impact of these on our statistics.
There are also considerations which will affect users who are interested in figures from specific local authorities or groups of authorities.
- Our weighting and imputation process is designed to correct regional and England level totals to account for missing data (i.e. so there is not a large undercount whenever there is data from some local authorities which is not published). However, this process does not give an estimated figure for a particular local authority when data is missing. Means that users who are interested in data from a particular local authority have no figures to use when this was not provided, or was not published for some reason.
Overall, the recording of Homelessness Statistics underwent major changes in 2018. These changes have taken considerable adjustments and we recognise that ongoing support for local authorities is needed to ensure they can routinely provide publishable data.
As we work with local authorities to reduce missing data in our statistics, this will have two main impacts on the limitations of the imputations process. Less missing data overall will reduce uncertainty in our estimates, as a higher proportion of our data will come from published counts rather than the estimation process. Ensuring that local authorities have missing data less often, will provide more recent data for the weightings and imputation process to use when figures do need to be imputed.
Time series
As discussed in the comparability section of the release, time series may show trends in the data which are either not directly comparable or may change with time due to data revisions from data quality improvements.
Main duty comparisons before and after the HRA 2017
Although the definition of main duty is similar both pre- and post-HRA, any inferences about trends in main duty acceptances should be made with caution. This is due to changes under the HRA in April 2018 that introduced a minimum 56 day relief duty period for all households irrespective of priority need. This has meant that from April 2018, no new cases of main duty assessments could take place until after at least 56 days. It is advised that no strong conclusions are drawn from 2018-19 data due to this minimum 56 day lag following the introduction of the HRA. In addition, post-HRA households that are only threatened with homelessness are no longer owed a main duty.
We also recommend comparing 2019-20 main duty acceptance data with 2017-18 or earlier. The fall in main duty acceptances following the introduction of the HRA was expected as priority need households could be helped out of homelessness under a prevention or relief duty. A main duty acceptance data comparison would therefore reflect whether prevention and relief duties are effective in preventing and relieving homelessness for households with priority need.
Initial assessments
Initial assessments include information on new prevention and relief duties as assessed at the point of application. Applicants who were assessed as being owed a prevention duty at their initial assessment and were subsequently owed a relief duty are only reported as owed a prevention duty in the initial assessment section.
As local authorities adjusted to the new system of collecting data in 2018-19, figures may have been misreported. For example, some local authorities have previously reported a large proportion of ‘not threatened with homelessness’ cases, incorrectly logging ‘advice only’ cases that were never formally issued a homeless decision under this category. These authorities have worked to correct these mistakes, and data in recent and future quarters may show a decrease in these categories due to improvements in data quality.
Some local authorities may also be reporting upstream preventions as prevention duties lasting only one day, which may represent some over-reporting of prevention duties.
Prevention and relief duties
Feedback from local authorities who have provided data suggest that prevention and relief activities may have been underreported in April to June 2018, this was caused by issues regarding their new software extracting and uploading such data. Many local authorities and software suppliers have since corrected these issues. Note that some of the trends from 2018-19 may be affected by these data corrections.
As local authorities have adjusted to the HRA, DLUHC’s Homelessness Advisory and Support Team have been using the H-CLIC data to identify how local authorities have adopted this legislation, checking fields are being applied correctly where certain categories are higher than expected; for instance on the categories refusal to cooperate, and prevention duty ends after 56 days with no further action. Further improvements to figures are expected in future quarters.
Main duty
A small number main duty outcomes and main duty decisions may refer to legacy cases – households whose duty began prior to the introduction of the HRA, and therefore did not receive prevention or relief duties. Reviews, reapplication duties, and reassessments, as well and the end of duties, are still occurring for these households.
Temporary accommodation
As part of the initial consultation to move from a P1E summary return to H-CLIC case level submissions, local authorities have identified potential issues linking their homeless cases to the associated temporary accommodation placements. To assist local authorities, a transition period was offered where local authorities could separately report temporary accommodation data through the old P1E return as an alternative or addition to H-CLIC. It was up to local authorities to choose the most suitable option. Those local authorities who procured a new software system typically reported via both returns. Whilst those who updated from existing software tended to return P1E or H-CLIC. The transition period ended in April 2021, and the P1E was discontinued from the April to June 2021 collection.
All submissions are reviewed, and where large changes have occurred between quarters local authorities are approached for an explanation. If no explanation of the change could be provided then this data is rejected and imputed figures are used instead for the England total. These local authorities can be identified in the live tables because they are highlighted yellow and their imputed figures are not published to ensure these are not misused.
As part of the QA process local authorities were asked to verify their households in temporary accommodation. There were a number of inconsistencies identified in the way local authorities reported these. Some local authorities omitted anyone in temporary accommodation whose main duty had been discharged and other local authorities did not, and the method for omitting data varied by local authority.
6. Other information
From January 2023 a de-identified H-CLIC dataset will be shared with the Office for National Statistics (ONS) and is being available to researchers within the Secure Research Service (SRS) at least on an annual basis. Access to the de-identified analytical dataset within the ONS SRS will only be granted to specified approved researchers. Access granted will be time limited as specified in project approval documentation.
See information on the de-identified dataset made available in January 2023.
Some data collected via P1E is broadly comparable to data collected via H-CLIC. The new method of reporting means initially any suggestions of recent trends about households in temporary accommodation should be made with caution.
For prevention and relief information, data collected by H-CLIC cover new legal duties introduced from 3 April 2018, these are not comparable to the activity information collected in P1E.
Diagram 3: Comparability between the H-CLIC case level collection and the previous P1E summary returns
Diagram 3 compares the case level data collection process for H-CLIC returns to P1E summary returns.

Prevention and relief data in this release cannot be compared with the prevention and relief activity based on the P1E returns. Through the P1E local authorities were able to report all cases where homelessness was prevented, whether or not a homelessness application had been taken. Data submissions included, for example, households who had been provided with assistance through a third-party organisation funded by the local authority to provide services that helped to prevent homelessness, such as money advice services. Prevention data reported in this release however are based on case level information from homelessness applications and should only include data on prevention activity when a homelessness application has been made. Relief was also previously discretionary to those not owed a main duty.
The definition of main duty acceptances remains the same, but the introduction of the new prevention and relief duties mean that there are now steps local authorities take with households before they reach a main duty. This means that it no longer includes households threatened with homelessness within 28 days. Any inferences about trends in main duty acceptances pre-HRA compared to post-HRA should be made with caution.
Temporary accommodation figures remain the most consistent with historical data; the criteria for temporary accommodation have not changed, although an increase in households without children has been observed. We are working with local authorities to understand this increase but it may be due to the number of households being offered temporary accommodation whilst their circumstances and needs are assessed rather than those who are priority need and owed a S193(2) TA duty.
H-CLIC is a household case level data collection and contains new information not collected in the P1E return. H-CLIC includes information on all individuals within the household and not just the main applicant.
6.1 Related statistics
Homelessness management information – Ukraine nationals
DLUHC also publish statistics that monitor homelessness in Ukraine refugee households. This is management information on homelessness duties accepted by lower tier local authorities in England in respect of Ukrainian households. Government is collecting this information from local authorities in England for monitoring purposes.
This is an ad-hoc release of management information that is voluntarily provided by local authorities and does not constitute an Official Statistics or National Statistics release.
This also monitors outcome for Homes for Ukraine scheme introduced in England in response to the ongoing crises.
Homelessness management information – Afghan nationals
DLUHC also publish statistics that monitor homelessness in Afghan refugee households. This is management information on homelessness duties accepted by lower tier local authorities in England in respect of Afghan households, following closures of Home Office-provided bridging accommodation. Government is collecting this information from local authorities in England for monitoring purposes.
This is an ad-hoc release of management information that is voluntarily provided by local authorities and does not constitute an Official Statistics or National Statistics release.
Rough sleeping
Rough sleeping snapshot in England (Annual)
DLUHC conduct an annual single night snapshot of rough sleeping each autumn. This count/estimate is used to track annual changes in the population. The number of people owed a homelessness duty will include some but not all people in this rough sleeping count, as it only includes those who have approached their local authority for assistance over a particular time period.
Rough sleeping snapshot statistics provide a way of estimating the number of people sleeping rough across England on a single night in autumn and assessing change over time. Accurately estimating the number of people sleeping rough within a local authority is inherently difficult given the hidden nature of rough sleeping. Furthermore, there are a range of factors that can impact on the number of people seen or thought to be sleeping rough on any given night. These include the weather, where people choose to sleep, the date and time chosen, and the availability of alternatives such as available night shelters.
The Office for Statistics Regulation (OSR) which is the regulatory arm of the UK Statistics Authority completed a compliance check of the rough sleeping snapshot statistics against the Code of Practice for Statistics. This review considered the value, quality and trustworthiness of these statistics in relation to the Code.
Support for people sleeping rough in England (Quarterly)
DLUHC publish quarterly management information about support for people sleeping rough as part of the range of extra support that helped to protect vulnerable people during the COVID-19 pandemic.
The support for people sleeping rough management information provides more timely and more detailed data on rough sleeping and the support for rough sleepers compared to the annual rough sleeping snapshot. The management information is primarily designed to help monitor local authority performance and accountability towards ending rough sleeping.
The information is collected via a regular survey to local authorities, which began in May 2020. All local authorities are required to complete the survey, which includes questions about delivery, rough sleeping, off the street accommodation, long term or repeat rough sleepers and medium or long-term accommodation and reconnections.
In May 2023, five new rough sleeping indicators were rolled out as part of the new data led framework to all local authorities in England. This new framework sets out a clear and defined vision for ending rough sleeping, which is that it is prevented wherever possible, and where it does occur it is rare, brief, and non-recurrent. Future quarterly rough sleeping publications will focus on this information.
The Office for Statistics Regulation (OSR) which is the regulatory arm of the UK Statistics Authority completed a review of the very first Support for people sleeping rough publication against the Code of Practice for Statistics. This review considered the value, quality and trustworthiness of these statistics in relation to the Code. The review recommendations are being taken forward.
Combined Homelessness and Information Network (CHAIN)
The Combined Homelessness and Information Network (CHAIN) is a multi-agency database recording information about people seen rough sleeping by outreach teams in London. CHAIN is managed by Homeless Link, a London-based homeless charity and is used by organisations working with people sleeping rough in London. Information is recorded onto the CHAIN database by people who work directly with people sleeping rough in London (e.g. workers in outreach teams, day centres, hostels and resettlement teams). CHAIN does not cover ‘hidden homeless’ groups, such as those who are squatting or staying in inaccessible locations to outreach workers.
Hidden homelessness
DLUHC produces other statistics releases that can to build up the wider homelessness picture including hidden homeless. The English Housing Survey (EHS) is a national survey of people’s housing circumstances. This includes breakdowns on the additional adults in a household who wanted to rent or buy but could not afford to do so. As part of the EHS interview, households are asked some questions about all members of the household, including the circumstances of additional adults in the household such as grown-up children, nieces and nephews, adult siblings, or parents or grandparents who might otherwise be living elsewhere. There are many possible reasons that additional adults might be living as part of a household, including caring responsibilities, being cared for by another household member, waiting to move into their own property, and simply preferring to live as part of the household. Data on concealed households, a subset of hidden homeless can be found in DLUHC’s English Housing Survey Statistics.
Social housing
The CORE social letting statistics provides information on the lettings of local authority and private registered provider properties in England and are collected on the CORE (COntinuous REcording of Lettings and Sales in Social Housing) system. The dataset includes information on whether lettings have been made to statutorily homeless households and homeless households not covered by a local authority’s statutory duty.
Local authority expenditure on housing and homelessness
DHLUC publishes statistics on local authority revenue expenditure and financing in England. The RO4 return within the Revenue Outturn suite relates to housing services and includes information on local authorities’ expenditure on homelessness activities.
Devolved administration statistics
The devolved administrations are working with the ONS to produce guidance on the comparability of datasets across the UK. The House of Commons library have produced a guide to comparing homelessness legislations in the UK. ONS have also produced a document explaining how different definitions across the 4 countries of homelessness affect comparability of statistics.
The most recent statutory homelessness statistics for other UK countries are available on the following websites:
6.2 Pre-release access
Pre-release access to official statistics provides the details of officials who have access to the department’s quarterly statutory homelessness statistics up to 24 hours before official release.