User guide to legal aid statistics in England and Wales
Updated 26 March 2026
Applies to England and Wales
Introduction
Legal Aid Statistics in England and Wales is published every quarter, presenting the key statistics on activity in the legal aid system. In this user guide the statistics team provides guidance on the statistics and advice on using them.
You can contact the team by emailing statistics@justice.gov.uk or using the contact details at the end of this document.
The user guide provides a brief overview of the legal aid system and also covers:
- users and uses of the statistics;
- the quality of the statistics; (now moved to our Quality Statement)
- changes made to the statistics and plans for future changes;
- the revisions policy;
- links to other related statistics;
- a glossary of terminology; and
- other explanatory notes
An Index of data in legal aid statistics is also available, providing guidance on using the more detailed data published as part of each statistical release in csv formats. The index also lists what data is collected and held by the LAA and whether each item is currently published.
This index is updated and published as part of the most recent statistical release, which is available from the following link.
https://www.gov.uk/government/collections/legal-aid-statistics
Background to the legal aid system
The legal aid system dates from 1949. The scheme was administered by the Law Society until the Legal Aid Act 1988, which established the Legal Aid Board. Following substantial increases to the legal aid budget in the early 1990’s a review of the system was carried out in 1997, leading to the Access to Justice Act 1999 and the creation of the Legal Services Commission (LSC).
The LSC was a Non-Departmental Public Body (NDPB) with statutory duties in relation to the Community Legal Service Fund (CLSF) and Criminal Defence Service (CDS), funding legal advice and representation in civil and criminal law.
A subsequent review recommended that the LSC be aligned more closely with the Ministry of Justice (MoJ) and therefore on 1 April 2013 the LSC was abolished as a NDPB as a result of the Legal Aid, Sentencing and Punishment of Offenders (LASPO) Act 2012. An executive agency of the MoJ, called the Legal Aid Agency (LAA) was created to administer legal aid from 1 April 2013.
The provision of legal aid can be broken down into two main justice areas, criminal and civil:
Criminal legal aid
This mainly includes work carried out in police stations and in criminal courts in relation to people being investigated or charged with criminal offences.
It can mostly be split into the categories crime lower and crime higher.
- Crime lower comprises legal advice provided to suspects before and after they have been charged, advice and representation for defendants in magistrates’ courts, and prison law.
- Crime higher consists of legal advice and representation in the Crown Court and higher courts. This relates to more serious criminal matters only.
The diagram below shows the stages of the Criminal Justice System and (in bold) where legal aid services may be involved.

Stages of Criminal Justice System and where Legal aid services may be involved
All criminal cases are potentially within the scope of the criminal legal aid scheme, subject to the Interests of Justice test and the means test operating to exclude some cases.
Crime Lower includes information from the police station and pre-charge stage, the early court system (including magistrates’ courts) and prison assistance. These are the relatively higher volume, lower cost units of criminal legal aid work. Figures for Crime Lower are presented in tables 2.1 to 3.1 of the quarterly legal aid statistical release.
Crime Higher includes work in the Crown Courts and Higher Courts. This relates to more serious criminal matters only and involves the relatively lower volume, higher cost units of criminal legal aid work. Most cases within the Crown Court involve both litigator (solicitor) work and advocate (barrister or higher solicitor advocate) work. A small proportion of the most complex Crown Court cases are categorised by the LAA as Very High Cost Cases (VHCCs) and managed differently. Figures on Crime Higher are presented in tables 3.2 to 4.4 of the quarterly legal aid statistical release.
Central Funds
This area encompasses arrangements to meet costs in a variety of scenarios that are not covered by the main criminal legal aid schemes. Some aspects of these are administered by the LAA and others by Her Majesty’s Courts and Tribunals Service. Central Funds payments can be made for:
- the reimbursement of defendants who have been acquitted after privately funding their legal representation. Such payments are normally triggered when a judge grants a Defence Cost Order (DCO) for legal aid at Magistrates, Crown or higher courts;
- meeting the cost of interpreters and translators in court;
- the cost of lawyers required where a defendant is unrepresented but where the court decides that the defendant must not themselves be allowed to cross-examine a vulnerable witness, with cases involving domestic violence being typical. This situation is covered by the terms of section 38 of the Youth Justice and Criminal Evidence Act 1999;
- meeting the costs of court intermediaries and private prosecutions and towards meeting some of the reasonable costs of attending magistrates’ court for witnesses, experts and defendants.
Figures on Central Funds are presented in table 10.1 of each year-end edition of the legal aid statistics.
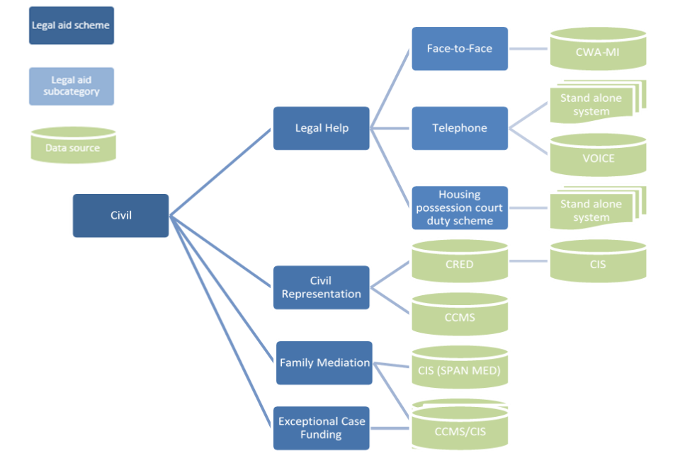
Civil legal aid
This includes work relating to disputes between the state and individuals, such as care proceedings, asylum claims and judicial reviews. It can be split by area of law, and into the categories legal help, controlled legal representation and civil representation.
- Legal help includes advice and assistance about a legal problem, but does not include representation or advocacy in proceedings.
- Controlled legal representation involves representation specifically at mental health and immigration tribunals. It is generally reported alongside legal help in these statistics.
- Civil representation is representation by solicitors and barristers for civil cases which could go to court.
Many events and issues in people’s lives which are not associated with crime, but which concern the rights and relations of private citizens, can also require legal assistance.
These can be categorised by the areas of law that are within the scope of civil legal aid. For example, legal aid may be available for issues involving a child being taken into care, assistance with asylum claims, housing issues (where there is a risk of serious disrepair or homelessness), family mediation, or help and advice if you are a victim of domestic violence. Descriptions of the main categories are given under ‘civil’ in the glossary of this user guide. Civil legal aid can also be categorised by type of legal service:
Legal Help is usually the first point of contact for a client of civil legal aid. It covers advice and assistance provided face-to-face with a solicitor, at a Not-for-Profit centre or remotely through the Civil Legal Advice (CLA) service.
The CLA service is usually delivered via a two-stage process. Typically, users contact the central operator service. This service diagnoses a client’s case which, if it is potentially in scope and the client is financially eligible, is forwarded on to a specialist provider. The specialist provider then assesses whether the matter should be started, or instead determined (for example because it is subsequently deemed out of scope, lacks merits or the client has failed to provide evidence).
The specialist advice service provides advice remotely for debt, discrimination, education, family and housing matters. People seeking legally-aided advice in debt, discrimination or education must do so via this telephone gateway service initially (unless they meet certain specific exemptions). For a small number of cases, specialist advisors may assess that a client requires face-to-face advice. It is not possible to identify these matters in the statistics.
Figures on legal help are presented in tables 5.1 to 5.3 of the quarterly legal aid statistical release. Specialist telephone cases which resulted in a matter being started are included within these figures, but are presented separately in the more detailed data file published with each quarterly legal aid statistical release.
Controlled Legal Representation comprises representation at tribunals, but unlike civil representation, the granting of this legal aid work is delegated to providers (who must apply means and merits tests to each potential client) and the work is usually funded alongside initial advice and assistance as part of the same legal help matter. Figures are therefore presented along with legal help in tables 5.1 to 5.3 of the quarterly legal aid statistical release.
Civil Representation consists of Legal aid for representation at court, or in higher courts for things like family matters, housing or mental health, with full investigations undertaken and cases prepared. Some cases will have started as legal help matters but under some circumstances a client may enter straight into civil representation. Figures on civil representation are presented in tables 6.1 to 6.9 of the quarterly legal aid statistical release.
Statistics on the numbers of certificates granted for civil representation are presented in two ways. Grants are shown against the period in which the decision was made and recorded (see table 6.2 and 6.9) – these are referred to as ‘decision-based timing’. Grants are also shown against the period in which the application to which they relate was made – these are referred to as ‘application-based timing’ (shown alongside applications in table 6.1 and 6.8). Each has advantages and disadvantages for the user: the former shows more accurately the timing of latest workload entering the system, while the latter enables the calculation of the proportion of applications in a given period that were granted. We would welcome further feedback from users on this addition via the contact details at the end of this user guide.
Applications for civil representation in private family law supported by evidence of domestic abuse with effect from April 2013, the LASPO Act removed legal aid for most private family law including issues such as contact or divorce. However, legal aid remains available for such cases where there is a risk of domestic violence or child abuse. Applicants are granted legal aid funding for these cases if they can prove the incidence or risk of domestic violence or child abuse through a range of prescribed forms of evidence. These applications are included in the figures in tables 6.1 to 6.7, but they are also presented separately in tables 6.8 to 6.10.
Like with the figures on civil representation overall, the numbers of grants for this type of application are presented both on the basis of decision-based timing (see table 6.9) and application-based timing (see table 6.8).
Family mediation involves an independent and impartial professionally accredited mediator discussing problems with a divorcing or separating couple in an attempt to reach agreement without using the courts. Figures on family mediation are presented in tables 7.1 to 7.2 of the quarterly legal aid statistical release.
A mediation assessment, sometimes also known as a MIAM (Mediation Information and Assessment Meeting), is an initial meeting between one or both parties and a mediator. The aim of the meeting is to see if mediation could be used to resolve the issue, rather than going straight to court. The MIAM therefore takes place before the mediation sessions and must be undertaken for any individual wanting legal aid for this area of work. The statistics report separately therefore on MIAMS (table 7.1) and full mediation (table 7.2).
Legal aid for Judicial Reviews takes the form of civil representation and can relate to any category of civil law. Applications for legal aid for judicial reviews are made by those requiring assistance in challenging a government decision. Judicial reviews are included within the figures for civil representation in tables 6.1 to 6.7, but the more detailed data file published with each quarterly legal aid statistical release additionally presents figures for judicial reviews separately, including applications for legal aid funding, applications granted, and outcomes (showing whether the case is considered to be a judicial review).
Exceptional Case Funding under some circumstances clients can get civil legal aid even though their case is not in scope. This is known as Exceptional Case Funding (ECF) and these cases are dealt with by the ECF team within the LAA. Figures on ECF are presented in tables 8.1 to 8.2 of the quarterly legal aid statistical release. The ECF scheme was introduced from 1 April 2013 as part of the LASPO Act 2012.
An ECF application for civil legal services is made where a case falls outside the scope of civil legal aid but the client or conducting solicitor believes there is a requirement to provide funding. This is because failure to do so would be a breach of the Human Rights Act 1998, or any rights of the individual to the provision of legal services that are enforceable EU rights.
An ECF determination can generally only be granted if:
-
the means criteria are met (this relates to the client’s financial eligibility), and
-
the standard legal aid merits criteria are met (this relates to the likelihood of the client being successful), and
-
the exceptional case criteria detailed above are met.
There is discretion to waive the means eligibility limits relating to inquests if, in all the circumstances, it would not be reasonable to expect the family to bear the full costs of legal assistance at the inquest. This will depend on factors such as the history of the case, the applicant’s assessed disposable income and capital and the estimated costs of providing representation.
More information on the means and merits criteria can be found on the gov.uk website http://www.gov.uk/work-out-who-qualifies-for-civil-legal-aid
Unlike for other legal aid applications, clients can make ECF applications directly to the LAA. If the ECF application sent directly by the client is assessed as being eligible for ECF funding, their application may be granted subject to them finding a legal aid provider to act for them.
More information on ECF and the procedure for applying as an individual can be found on the gov.uk website http://www.gov.uk/legal-aid-apply-for-exceptional-case-funding
Appeals and representations
Appeals: There are two main types of appeal relating to decisions on the award of public funding for legal aid: funding appeals and cost assessments.
Funding appeals are appeals against determinations made by the LAA. They include reviews and full appeals against determinations on whether a client qualifies for legal aid, scope decisions or the extent of funding granted for a case.
For civil representation, individuals have the statutory right to formal review by LAA on financial (means) or legal (merits) grounds for all decisions. Some decisions also carry the further statutory right to appeal if the result of the internal review is deemed unsatisfactory. This right to appeal simply applies for legal grounds; means decisions only carry the right to review.
The civil representation funding appeals process begins in the first instance with an internal review which must be submitted within 14 days of the determination notification. If the original decision is upheld and the individual is still not satisfied, then they may have their case referred to an Independent Funding Adjudicator (IFA) if eligible. Decisions which involve means or whether a case is within scope do not have right of appeal.
The IFA is required to consider the appeal and return their recommendation. The verdict of the IFA is binding on the LAA in certain issues regarding appeals of decisions about whether the client qualifies for legal aid. These include assessments on the prospect of success and the calculated ratio of costs to benefits of the proceedings.
The legal aid statistics present figures on volumes of legal appeals against initial civil representation applications and civil representation amendments. Data are available on the category of law of the certificate that is being appealed, and the outcome of this appeal. Figures are available against the date the final decision was made by the LAA.
Cost assessment: Also known as a billing appeal, this is where a legal aid provider wishes to appeal the decision of the LAA relating to the cost of contract work, and so may submit an appeal for a costs assessment. In a similar process to funding appeals, the matter will first go to internal review and then it may be referred to an Independent Costs Assessor (ICA) who may decide to confirm, increase or decrease the amount assessed. These data are recorded on a National Appeals tracker as the current data systems do not capture this information reliably.
Interests of Justice (IOJ) appeals: There are two stages of IOJ appeal; administrative in the first instance and then judicial review. If the administrative IOJ appeal is refused, applicants have the right to further appeal through a judicial review which is referred to the Magistrates’ court for consideration. There may be multiple administrative appeals but the judicial review result is final. Figures on IOJ appeals are not included in the legal aid statistics but may be requested via the contact details at the end of this user guide.
Representations: Figures are available for when legal aid funding is granted to an individual, their opponents or other third parties may make representations against the grant of legal aid or continuation of funding. Representations may be made concerning the legal merits of the case, the financial means of the applicant, or both.
The representations process may be lengthier than the appeals process, as some cases require the collation of large amounts of evidence. Where the result of the representations decision is that a certificate is withdrawn, this determination may be subject to appeal to IFA.
Legal aid providers
Legal aid services in England and Wales are delivered through solicitor firms, Not-for-Profit organisations, mediators and barristers who are paid by the LAA to do legal aid work. The legal aid schemes require various types of contract covering different types of work. To find a provider with an active contract in your area, follow this link, https://find-legal-advice.justice.gov.uk/
Each annual edition of the legal aid statistics presents the number of providers who have completed work and received associated payments from the LAA in any given quarter or financial year, rather than the number of providers who hold contracts to provide legal aid. The intention of this is to focus on numbers of active providers and on how legal aid work is distributed among them, and so enable analysis of the legal aid market.
A provider may consist of a large firm with several offices around the country or a single office location at which one or more individuals are based. The primary unit used in this section is the provider office. For many advocates and some others this will in fact mean a single individual. This is the unit by which most billing and payment for legal aid work is conducted, and these are the administrative processes from which the statistics in this chapter are derived.
Tables 9.1 to 9.5 of each annual edition present summary figures on work completed by, and fees paid to, legal aid providers, for each main category of legal aid work.
Alongside these more detailed datafiles published alongside the bulletin includes, at the provider office level, the name and category of each provider, the volume of each type of criminal and civil legal aid work completed in each quarterly period and the associated fee expenditure. The fee expenditure presented relates to the entire duration of the completed work, which can span several years for some work, and conversely it excludes fees paid for work on cases that have not yet finished. The fee expenditure is broken down into disbursements, counsel fees, solicitor profit costs and, if applicable, the portion of the cost that was met by the opponent. In criminal legal aid, alongside the total amount paid, expenditure is further broken down into VAT, disbursements, counsel and litigator expenditure.
In addition, there are also a detailed datafiles published showing the start volumes at the provider office level, the name and category of each provider, along with a regional breakdown of the starts. This presents the volume of each type of civil legal aid work started by yearly and quarterly periods. The civil datafile represents a more detailed level of starts data found in tables 5.1, 6.2 and 7.2 while the crime datafile represents those found in tables 3.1 and 3.2.
All figures provided in the legal aid statistics on the geographic breakdown of legal aid are based on the provider office location and not the location of the client, and are therefore included within this section of the statistical release. A provider may serve clients from other geographic areas as well as that in which the office is located.
Civil providers: The large majority of civil provider offices are solicitor firms and the remainder are Not-for-Profit organisations or mediators. Their legal aid work comprises legal help, mediation and civil representation.
Crime providers: The schemes through which criminal legal aid is provided are the Crime Lower scheme (covering police station work, magistrates’ court and prison law), the Advocate Graduated Fee Scheme (covering barristers and higher solicitor advocates for Crown Court work), the Litigator Graduated Fee Scheme (for solicitor firms for Crown Court Work) and finally the very high-cost cases scheme for the Crown Court covering both solicitor firms and advocates. Where payment is made under the non-panel agreement to an advocate this expenditure is assigned to the firm under contract and not the advocate.
Legal aid case studies
The following are examples of scenarios of where people come into contact with the legal aid system. This provides users with some context to the types of cases where legal aid would be granted and how this would be shown in the legal aid statistics.
Further breakdowns of the figures in the tables can be found in the underlying data which is published alongside the main bulletin in ods format.
Criminal legal aid example: John
John is a 24-year-old man who has been arrested by the police.
In his police interview he has advice from a solicitor, this solicitor is funded through legal aid.
Statistics for this case would appear in our crime lower tables (tables 2.1 and 2.2), in the police station section, under attendance.
The police then charge him and he is remanded in custody until his hearing in the magistrates’ court. John asks the duty solicitor at the police station to continue to represent him at the hearing. This solicitor is also funded through legal aid as John has passed the means test for legal aid.
These statistics can be found in our crime lower tables (tables 2.1 and 2.2) in the representation at magistrates’ court section.
The number of applications for funding for the magistrates’ courts and the number granted can be found in table 3.1.
The case is deemed suitable for Crown Court and is sent for trial in the Crown Court, as the Crown Court hears more serious offences. John is represented by a solicitor and a barrister in the court, these are both funded through legal aid.
These statistics can be found in our crime higher tables (tables 4.1 to 4.4). Statistics for the solicitors will be in the LGFS tables and for barristers in the AGFS tables.
The number of applications for funding in the Crown Court and the number granted can be found in table 3.2.
John is convicted at his trial and sentenced to prison. John has served his minimum term in prison and his case has been referred to the parole board to consider his release. John may receive legal aid to assist him in the process.
These statistics can be found in our crime lower tables (tables 2.1 and 2.2) in the prison law section, under advocacy assistance at parole board hearings.
Civil legal aid example 1: Lisa
Lisa is a 41-year-old woman who has separated from her husband. The couple have two children together. Lisa has phoned Civil Legal Advice for advice. Lisa is eligible for Legal Help as she meets the means and merits criteria.
These figures are available in our legal help tables (tables 5.1 to 5.3).
After speaking to the advisers, she decided to approach her husband about mediation. As she is eligible for legal aid, her husband is also entitled to a free Mediation Information and Assessment session (MIAM) and a free mediation session.
Although they successfully reach an agreement through mediation with regards to their finance, they cannot resolve their differences around children and so decide to go to court to resolve the issues.
These figures are available in our mediation tables (tables 7.1 and 7.2).
Since April 2013, legal aid is no longer provided for disputes over children unless there are issues concerning domestic violence or child abuse in the relationship (see below).
Civil legal aid example 2: Mary
Mary is a 50-year-old woman, who has three children. She has been the victim of domestic violence.
Mary was able to provide a prescribed form of evidence of the domestic violence, so she qualifies for civil representation through the domestic violence gateway in matters related to the children.
Figures on the domestic violence gateway are available in tables 6.8 to 6.10, and are included within the figures on overall civil representation in tables 6.1 to 6.7
Recent reforms to the legal aid system
LASPO Act 2012
As well as creating the LAA, the Legal Aid, Sentencing and Punishment of Offenders (LASPO) Act also made changes to the scope and eligibility of legal aid and to exceptional case funding. These changes came into effect from 1 April 2013. The full details of the LASPO Act can be found here: http://www.legislation.gov.uk/ukpga/2012/10/enacted
Workload
For many areas of civil law, the implementation of the LASPO Act led to a reduction of workload. Areas affected include:
-
Family – for private family law cases (such as contact or divorce), legal aid is now only available if there is evidence of domestic violence or child abuse and child abduction cases. Legal aid remains available for public family law cases (such as adoption).
-
Tribunals – legal aid has been reduced for immigration work.
-
Other non-family – legal aid has been removed (with some exceptions) or reduced for debt, employment, housing, welfare benefits, clinical negligence, education and personal injury.
Exceptional Case Funding (ECF)
If a case falls outside the scope of legal aid, funding may still be provided if the case is deemed ‘exceptional’. A case will be deemed as such if failure to provide legal aid would be, or would result in, a breach of the individual’s rights under the European Convention of Human Rights.
Telephone Gateway
The LASPO Act created a mandatory gateway through the ‘Community Legal Advice’ helpline for those seeking legal advice in relation to debt, special education needs and discrimination claims relating to a breach of the Equality Act 2010. This means that the only way clients can obtain legal aid for these types of cases is by initially calling the helpline. Gateway call operators and specialist advisers will assess the specific needs of callers on a case by case basis and may refer them to a face to face advice service if they consider it necessary.
Legal Aid Transformation
The LASPO Act also required the LAA to implement a number of changes to the way legal aid is administered, through the Legal Aid Reform and Legal Aid Transformation programmes.
As a result, the following reforms were effective from 2 December 2013:
-
Reform of fees in criminal Very High Cost Cases (VHCCs). On 7 July 2014 temporary arrangements were put in place, under which self-employed barristers were instructed to represent defendants in a number of VHCCs.
-
Changes to the scope of prison law for legal aid
-
Changes to the rules for use of multiple advocates for criminal legal aid
-
Changes to experts’ fees for both civil and criminal law
-
Removal of the uplift for permission and appeal work for immigration and asylum law
-
Harmonising barrister fees – for civil (non-family) law
The following reforms were effective from 27 January 2014:
-
Changes to the Crown Court means test for criminal legal aid
-
Removing legal aid for cases judged to have borderline prospects of success
The following reform was effective from 20 March 2014:
- Interim fee cut for criminal legal aid work of 8.75% (excluding work remunerated under VHCC arrangements and the Advocate Graduated Fee Scheme)
The following reforms were effective from 22 April 2014:
-
Changes to the remuneration of Judicial Review cases
-
Changes to remuneration schemes to reflect the introduction of a Family Court
-
Reduction of the fixed fee paid to providers in family cases covered by the Care Proceedings Graduated Fee Scheme (and the underlying hourly rates) by 10%
-
Amendments to private family law children and finance evidence requirements
-
A new legal requirement for applicants to attend a mediation information and assessment meeting (MIAM) before making an application to court
More recent changes:
-
Changes have been made to mediation funding so that the first mediation session is paid for by the LAA for non-financially eligible parties where the other party is financially eligible for legal aid and the first mediation session after the MIAM takes place on or after 3 November 2014.
-
A further fee cut for criminal legal aid work was introduced in July 2015 but subsequently suspended from April 2016.
-
For cases with representation orders granted from April 2018 onwards, substantial changes have been introduced to the way advocates’ fees for Crown Court work under the Advocate Graduated Fee Scheme are calculated.
-
On 8 January 2018 changes to evidence requirements in private family law disputes came into effect. There is now no longer a time limit on abuse evidence, which previously stood at 5 years. Additionally, the range of documents accepted as evidence of abuse was widened and now includes; Letters from local authorities or housing associations, letters from independent domestic violence advisors/advocates, expert reports produced for courts/tribunals and letters confirming client granted leave to remain in the UK
-
From October 2020 under the accelerated criminal legal aid review remuneration for the work undertaken at the magistrates’ court for the sending hearing was added to payment under crime lower and table 2.1 and 2.2.
Statistics showing the types of evidence submitted with applications for civil representation can be found in table 6.10. As part of the changes some existing evidence types are now included in new evidence categories:
| Evidence Type | Evidence category up to 8th January 2018 | Evidence category from 8th January 2018 |
|---|---|---|
| Domestic violence protection notices | DVPN or DVPO | Protective injunction |
| Other party on bail for a DV offence | Police bail | Arrest for a domestic violence offence |
| Client admitted to refuge | Refuge admission or refusal | Letter from organisation providing domestic violence support |
| Social services letters/reports | Social services letter | Letter from organisation providing domestic violence support |
Users and uses of these statistics
Official statistics are used by a wide range of individuals and organisations, and their value lies in their wide and informed use. Statistics must adapt in order to meet changing user requirements, so it is essential that we engage with our users to ensure our products best serve those who use them. This section of the user guide looks in detail at:
-
Known users of our statistics;
-
Our user engagement activity;
-
What our statistics are used for;
-
What users have asked for and what we have delivered;
-
A timeline of changes we have made to the publication; and
-
Future plans to identify potential users and address their needs.
Known users
Among the individuals, groups and types of organisations who use our statistics are:
Internal customers - There are different groups of internal customers working in diverse areas like policy, analysis, finance and press office. We have an ongoing dialogue with these users about their needs and receive the most feedback on our bulletins from this group.
Providers - We are engaged with bodies representing those providing services funded by legal aid and they have been involved in our consultations. Our statistics have also been used by providers who are holding the government to account via Judicial Reviews. We also receive Freedom of Information (FOI) requests directly from providers of legal aid.
Academics and researchers - We have direct contact with academics and researchers via our statistics inbox, we also hear from them through FOI requests.
Voluntary and community sector - We have direct contact with this sector via our statistics inbox, we also hear from them through FOI requests and Twitter.
Journalists/media - Our statistics are often reported on or cited by specialist press and blogs. We also have contact with journalists via our press office and FOI requests.
Citizens/clients of legal aid - In general, we have less evidence that clients or citizens are active users, but we do see some interest via FOI requests (see the section below on FoI requests).
MPs/opposition spokesmen/select committees - Our statistics are often used in answers to parliamentary questions and our statistics have been used by the Justice Select Committee and the Public Accounts Committee. Our contact with MPs is often indirect via internal colleagues and the house of commons library.
Other public bodies - Our statistics are used by other public bodies such as the National Audit Office and other government departments. We often have direct contact with these organisations.
User engagement
We use a wide range of opportunities to develop and strengthen our links with users so their views can drive the production and development of our official statistics. Examples include:
-
Direct user-interface – We have relationships with Bodies and Associations who have a professional interest in our statistics.
-
Public consultations – We have undertaken two consultations on our statistics, one in December 2014 and one in March 2016. The results of both consultations were published in the following quarterly publications. We will continue to consult users about any major changes to our publication and publish the results of any consultations.
-
One-to-one engagement – We maintain formal and informal contact with individual users.
-
Feedback – Within our publications we invite and encourage user feedback, publish our contact details and include links to a survey so users can provide us with ongoing feedback on any of our products and services
-
Exploiting existing user information – We draw on any information we have from users who have contacted us in the past in order to get a better picture of user experience and need.
-
Improving presentation and dissemination – We have been improving the structure of the bulletin and the way information is presented, including by publishing an interactive data visualisation tools to enable the user to analyse the statistics themselves more easily, filtering time periods and categories, choosing volume or expenditure, and further breakdowns. Such improvements can encourage more people to use and engage with the statistics.
-
Recording user requirements – We compile and prioritise user requirements, implement changes and communicate the results to users.
-
Being open – We are open and transparent, explaining limitations and priorities, and detail how user input has changed outputs.
-
Monitoring online use of our statistics – Our statistics are often used in blogs and on twitter. We monitor how our figures are used and who is using them to get a better idea of the issues that are important to our users.
Freedom of Information requests
Users who want figures on legal aid that are not included in published statistics can contact the legal aid statistics team directly at statistics@justice.gov.uk to request them. More generally, they can contact MoJ Disclosure team data.access@justice.gov.uk to make a request for information under the Freedom of Information (FoI) Act 2000. If part or all of the request relates to legal aid statistics the statistics team will contribute to the response.
Where responses to FoI requests include figures that are not available in legal aid statistics they are subsequently published on the gov.uk website. Users can search a list of such responses in the FoI release log before downloading them from monthly batches published on the MoJ FoI disclosure log.
FoI release log: https://www.gov.uk/government/organisations/ministry-of-justice/about/statistics
MoJ disclosure log:
https://www.gov.uk/government/collections/freedom-of-information-disclosure-log
Such requests demonstrate interest from one or more users in figures that are not included in published statistics so this is an important source of information on what changes we might make to meet users’ needs better. The types of figures most often released in this way often include more detailed breakdowns of published figures and details of high-profile individual legal aid cases. The legal aid statistics timeline below gives demonstrates how such requests have influenced the coverage and content of statistical releases over the last few years.
Users can refer to the Index of data in legal aid statistics to find out whether the unpublished data they seek are in fact collected and held by the LAA, and if so, why they are not currently published. This index is updated and published as part of the latest statistical release.
What are the statistics used for
The following are just some examples showing how our statistics have been used in the past. For more information on what the statistics can and cannot be used to measure, see the Quality Statement published alongside the user guide, and in particular the ‘Legal aid overall’ section.
-
Internally, the statistics have been used to help inform policy development and changes to regulations. For example following the introduction of LASPO, our statistics showed that the use of publicly funded mediation fell, even though there were no direct cuts to mediation. This led to some changes to policy to encourage more couples to try mediation. The statistics have also been used to monitor the impact of the legal aid reforms and other changes. For example, The Family Justice Board (which includes several government departments, agencies and the Courts) has a key performance measure on mediation and our statistics are used to report on this measure.
-
The statistics have been used for briefings such as for appearances by officials before the Justice Select Committee and the Public Accounts Committee and for ministerial briefings. They are also often used in advice to Ministers.
-
Our statistics are referred to in correspondence and at meetings with professional representative bodies such as the Law Society and the Bar Council.
-
Our statistics have been used many times in the media. For example, there were several articles on the changes in legal aid since the implementation of the Legal Aid, Sentencing and Punishment of Offenders Act (LASPO) that used data and commentary from our publication. Our publication is also regularly reported on by specialist law press, who often quote directly from the bulletin.
-
Our data has been used by academics and professional bodies to aid their own research. This has been done using both published legal aid data from the bulletin and more detailed data provided by the team on request. For example, our data was used to inform research on junior barristers receiving legal aid fee income. The paper can be found here: https://www.gov.uk/government/publications/composition-and-remuneration-of-junior-barristers-under-the-advocates-graduated-fee-scheme-in-criminal-legal-aid
-
Legal aid statistics are also used by charities and campaigning groups to argue for or against change and hold the government to account. This has often involved specific areas of civil legal aid like immigration, housing and inquests.
User experience of our service
What our users want and what we have delivered
Over the last few years, ongoing conversation with our users has led to several changes to our bulletin. Below are some of the key changes that were made as a direct result of user feedback. The table also includes some requests that we were not able to action and the reasons why.
“Data is only published annually, with the legislative changes that were made in April 2013, there is demand for more timely information to monitor the effect of the changes.”
In September 2014 we published our first quarterly bulletin covering the period April to June 2014. We now publish data, on a pre-announced date, every quarter.
“We would like to see further or clearer explanation of the statistics and the terminology used, as well as more precise terminology in some areas.”
In March 2015 we introduced a new Guide to Legal Aid Statistics, published on the main legal aid statistics webpage. This made space for more comprehensive background and explanatory information to help users to understand the statistics themselves, without making the main bulletin excessively long.
“We would find it really useful to have breakdowns by geographic area and legal aid provider.”
In June 2015 we included a new provider chapter into our annual bulletin, which included a breakdown by provider and region for the first time.
“We would like additional detail for areas already covered in the published statistics.”
From March 2015 we published more detail on crime lower, family mediation and legal help telephone advice
“The main tables need to be improved to make it easier to reuse the figures for further analysis.”
In March 2015 we overhauled the formatting of the entire suite of Main Tables to improve the clarity, detail, readability and make it easier to re-use the data contained in the tables.
“It would be useful to see a split of total cost to show disbursements and VAT.”
In June 2016 the total costs were split out for most areas of legal aid.
“It would be really useful to have data broken down by month as well as quarter”
As yet we have been unable to action this as adding month to the data set substantially increases the file size. We are still considering possible solutions.
“We want to see line by line data, so we can see what happens in individual cases”
Releasing this level of data could allow individuals to be identified, given the sensitive nature of the data we hold. This would breach the Data Protection Act so in general we do not publish line by line data.
Sometimes, where users have requested some developments that we have not introduced, this is due to the need to prioritise the statistics team’s resources among many possible areas for development that could be of benefit to users. We keep a record of user requests and aim to prioritise appropriately and meet as many of them as possible over time.
Feedback for our service
Feedback we have received from our users about their experience of the service we provide has been generally very positive. This has also been the finding of the UK Statistics Authority, who have stated that ‘users had found the LAA statistics team to be very helpful and responsive in relation to the specific queries they had raised’[footnote 1].
We also gather information about users from our website. We have nearly 1,000 unique page views and more than 500 unique downloads for each quarterly publication. About half of these downloads are of the main bulletin and a quarter are for the tables. A smaller proportion of users (5-10%) use the more detailed data. We are looking at how we can make this data more user-friendly.
Legal Aid Statistics timeline
Below is a timeline of key changes that have been made as a direct result of internal and external user feedback.
| Jun 13 | Making official statistics a separate publication made it clear that it was produced independently from other corporate reports and adhered to official statistics principles and standards. | |
| Jun 14 | Improvement of commentary and changes to tables. First time that quarterly data was released. Historical data was also re-released with a quarterly breakdown. A glossary was added to the release. Exceptional case funding (ECF) statistics were included in the bulletin. |
We saw demand from users of all types, including through Parliamentary Questions and FoI requests, for a quarterly breakdown of figures. There is a lot of technical detail in the in the bulletin so we added a glossary. Many users express intense interest in the ECF scheme, in particular through FoI requests. |
| Sep 14 | First quarterly publication released. We published quarterly payment information for completed cases for the first time. We removed the overall ‘Acts of Assistance’ volume measure to discourage its use. There were substantial improvements to the commentary and the tables and charts in the word document. |
We perceived strong user demand for more timely published statistics. Feedback from users was that ‘Acts of Assistance’ was a confusing measure as it is not meaningful to talk about overall volume of work in legal aid because types of work are so diverse. |
| Dec 14 | We released an update of criminal barrister payments in the quarterly bulletin. The update improved the previously released figures with further advice on how to interpret the figures, and VAT and disbursements separately identified. We reviewed the civil, mediation and ECF chapters of the publication. We removed the main tables from the main bulletin, as these were also available in Excel format. We added sections on civil legal aid telephone services, judicial reviews and domestic violence and child abuse. Our first formal user consultation was launched alongside the Jul-Sep quarterly publication. It ran between December 2014 and February 2015 and we received 12 detailed written responses. These included 8 from legal aid provider representative bodies, so incorporated the views of a large number of key users. They included comments across almost every area of the legal aid system. |
Following an earlier ad hoc statistical release on criminal barrister fee income from public sources, some users called for an update of these figures to include further breakdown of fees, for example showing VAT and disbursements. The tables were in a word document, which made them difficult to analyse and re-use. We perceived demand from users for more information on telephones, judicial reviews and domestic violence and child abuse. As this was a new publication we wanted to ensure that we were giving users information that they required in a format that was most useful. We were also proposing several changes that we thought would improve the user experience and wanted to see whether users agreed that these should be prioritised. |
| Mar 15 | We changed the main tables so the formats were consistent for all the tables. The new format takes into account good practice guidelines for readability (such as vertical comparability, simplicity) and reusability. We also added the functionality to expand a category to see a further breakdown. Consultation response published. This included detail of specific changes made in response to users’ responses and firm commitments to make further changes requested by users. We introduced an online survey for users to give their anonymous feedback to us at any time. |
We had received feedback that it was helpful for the tables to be in Excel format, but there were still improvements that could be made to improve them, so they could be used more easily for analysis. This response was published so that users could see how we were taking on board the feedback they had given. We wanted to continue the conversation we started with our users during the consultation and thought that not everybody would want to send feedback via email. |
| Jun 15 | Created a new guidance document to go alongside the main bulletin. Published more information on providers, releasing geographical information for the first time. Published the charts used in the bulletin in Excel format for the first time. Included Central Funds in the statistics for the first time. Separated the timing of the statistical bulletin from the LAA Annual Report & Accounts for the first time, pre-announcing the date of statistical bulletins 12 months in advance. Restructured the crime chapter to improve flow and clarity for the general and expert reader. |
The guide was created to give users more information about the policy background, data sources and quality and terminology. We had received requests from time to time over a sustained period, including through FoI requests, for geographic breakdowns of figures, and more information about work that individual providers had done. Charts from the bulletin were published in Excel format so they could be re-used more easily. There was user demand for information on Central Funds. The separation of the publication of the statistics from the annual report and accounts meant that statistics were published in a single release at a pre-announced time, with a clearer identity as Official Statistics, in line with best practice. This resulted in clearer control by statistical professionals of the publication of the statistics. |
| Dec 15 | We liaised closely with colleagues working on the joint MoJ/Bar Council working group’s research paper, “Composition and remuneration of junior barristers under the Advocates’ Graduated Fee Scheme in criminal legal aid”, which was published alongside on same day as the latest legal aid statistics bulletin. | This was to ensure that user need for quantitative evidence on this specific area of legal aid was |
| Mar 16 | Added hypothetical case studies to the Guide. Added a description of the quality of the statistics, compliant with the MoJ statistical quality strategy. Added an account of how we protect the confidentiality of legal aid clients when we publish the statistics. Addition of advice on the international comparability of legal aid statistics. Added the alternative, ‘application-based’ reporting of grants for civil representation. Introduced annotation in tables to indicate which figures are revised compared to previous releases. Consulted users on the provider section, including proposal to add the names of providers/offices in the more detailed provider data published in the statistical release. |
The case studies help users to relate the statistics to the real-world services being provided. Information for users on the data quality of the statistics, as well as information on confidentiality and international comparisons. Some users were frustrated by inability to calculate ‘grant rates’, for example for applications for legal aid via the domestic violence evidence gateway. User feedback that revisions to historic figures, though small, could be disconcerting if they were not made explicit. To incorporate as many user views as possible in the development of the statistics on this growing area of interest. |
| Jun 16 | Provider section enhanced by the addition of provider names, local authority geography and two extra tables of further detail by area of law. VAT and disbursements split out in the expenditure figures for some areas of legal aid. Addition to User Guide of new quality assurance advice for each main service area, based on the UK Statistics Authority’s Administrative Data Quality Assurance Toolkit. Renamed the suite of files that comprise the publication to make them more intuitive. Added further explanation in the Representations & Appeals section. |
We saw persistent demand from users, mainly through FoI requests, for naming providers. Responses to our consultation showed there was a demand for provider data at local authority level. We had feedback from several users that more tables on providers would be useful. Some users had asked us to provide a further breakdown of legal aid fees or costs. Further information on data quality is provided to meet official statistics best practice standards. |
| Sep 16 | New section on users and uses of our statistics. We published a list of variables that are available in our data sets. We published a more detailed section on the quality of our data. |
The UK Statistics Authority recommended that we publish a fuller account of the users and uses of the statistics and the types of decisions they inform. The UK Statistics Authority recommended that we should review the additional variables that could possibly be used for analysis, and publish a summary of this information. The UK Statistics Authority recommended we publish more information about data quality. |
| Dec 16 | We published our more detailed data in Open Document Spreadsheet (ODS) format We publicised the new searchable log for published FOIs using legal aid data. |
Publishing data in ODS format is in line with good practice for public data because it makes the data easier to share, re-use and combine with data from other sources. The UK Statistics Authority recommended that we should make it easier for users to access the responses to previous FoI requests. |
| Mar 17 | We published more detailed data for Crime Lower concerning police station attendance and the defendant status as own client or using the duty solicitor, alongside a breakdown showing those claims in police station and prison law where the fee was not a fixed fee. We added a table (6.10) on the types of evidence submitted with applications for representation in private family law matters via the domestic violence and child abuse evidence gateway. |
This is in response to increased user interest seen mainly through FoI requests. We have seen demand for this information from a range of users wanting to know more about the operation of this part of the legal aid system. |
| Jun 17 | We added a section on legal aid overall to provide a single, clear, published reference point to users for occasions when there’s a need to look at trends at the highest level and over the longer term. We explain the differences between the various ways of measuring overall trends and which ones are best for different uses. Published more detail on diversity than in previous annual editions. |
In the public debate over the relative generosity of the legal aid system, the impact of reforms and the need for savings, it is often figures at this level that are used in support of various arguments, but historical changes can complicate or frustrate comparisons over time and confuse users. We have seen ongoing demand for this information, including through FoI requests, often focusing on a specific diversity variable at a greater level of categorical detail than currently published. |
| Sep 17 | We published the bulletin in a new, slimmer format, with preamble kept to a minimum. We also launched an interactive data visualisation tool as part of this release, with which the user can filter the data by time periods and categories, choose to focus on volume or expenditure, and examine further breakdowns. |
The slimmer format makes producing and using the statistics more efficient. The data visualisation tool will enable the user to analyse the statistics themselves more easily and in more detail than before. It makes many of the additional breakdowns that we previously published only in the .csv and .ods more detailed data files much more accessible. |
| Dec 17 | We extended the online tool to include sections covering telephone advice in Legal Help, and the ability to split the Crown Court solicitor fee scheme (LGFS) expenditure | We added the section on telephone advice in response to user requests, and added the detail |
| Mar 18 | We changed the way we produce and present figures on very high-cost cases in the | This change makes the statistics on this area of work more useful: they can now be more directly compared with the statistics for other legal aid work in the Crown Court and elsewhere, and expenditure on litigator and advocacy work can be seen separately. |
| Jun 18 | We added a detailed datafile that breaks down the statistics on civil and family legal aid (legal help, controlled legal representation and civil representation) to the most detailed constituent subcategories (proceeding codes and matter types). We extended the chapter on legal aid client characteristics, by: introducing a set of tables (tables 12.1-12.5); including this section in our interactive data visualisation tool; and adding figures on Exceptional Case Funding and applications for representation in the criminal courts. |
We have added this large amount of detailed data in response to persistent but unpredictable demand from users within and out with (for example through FoI requests) Ministry of Justice for figures on very specific areas of civil legal aid. We have seen continued demand for statistics on this area and we intend these changes to make the figures easier to access and use. Demand over the past year, including through written Parliamentary Questions and FoI requests, has focussed partly on Exceptional Case Funding, which was not previously covered in the statistics. |
| Jun 19 | We published our more detailed data in Comma Separated values (CSV) format. |
Publishing data in CSV machine readable format so that it can easily be imported into analytical software packages. These figures were removed from the published figures but are still available on request from the LAA. |
| Dec 19 | We added a detailed datafile on providers starts that breaks down the starts statistics for civil legal aid (legal help (excluding CLA), civil representation, Mediation and Housing possession court duty scheme). This datafile will provide a geographical breakdown for starts for the first time. | We had received requests from time to time over a sustained period, including through FOI requests, for geographic breakdowns of figures, and more information about work that individual providers had done. |
| Mar 20 | We added additional historic data points to some of the civil and criminal charts published in our bulletin, which cover time periods immediately prior to the implementation of the LASPO Act in 2013. We published a separate Quality Statement (previously included in this user guide) that provides detail on how legal aid statistics meet user needs. |
This change allows users to see the impact of LASPO on the volumes and expenditure of legal aid cases, which we had previously only covered in text. This is to be compliant with the Ministry of Justice quality strategy for statistics. |
| Jun 20 | We published headline activity figures from April 2020 as provisional management information. We added a detailed datafile on providers starts that breaks down the workload start statistics for criminal legal aid representation orders for the magistrates’ court and Crown Court This datafile will provide a geographical breakdown for starts for the first time. We included a statistician’s comment that provides a high-level summary of the key findings |
To address growing public interest and provide timely information on the impact of the COVID-19 pandemic on legal aid. We had received requests from time to time over a sustained period, including through FOI requests, for geographic breakdowns of figures, and more information about work that individual providers had done. To improve accessibility and transparency and to align with the Office for National Statistics (ONS) |
| Sep 20 | We published a new table (Table 12_1) which contains provisional monthly MI | To address growing public interest and provide more granular and timely information on the |
| Dec 20 | We expanded our provisional monthly MI table for civil legal aid (Table 12_1) by including a breakdown of workload volumes by category of law. We updated our datafile on provider starts for civil and criminal legal aid two quarters earlier than the usual annual release. |
To address growing public interest and provide more granular information on the impact of the COVID-19 pandemic on legal aid. To address the demand for timely information on the impact of the COVID-19 pandemic on legal aid providers |
| Mar 21 | We removed Mediation data from ourt provisional monthly MI table for civil | The MI was showing large discrepancies (of up to 50%) when the data was re-extracted for the full quarter due to early extraction. Mediation volumes had returned to expected levels, comparable to pre-COVID-19, and therefore the MI was of limited value. |
| Jun 21 | We added a further table on provider starts for civil and crime. We further broke down the provider starts CSV for criminal legal aid by magistrates court. Due to the size of the data collected, we only included data from 2015-16 onwards. We added the longitude and latitude to the provider starts CSV for criminal legal aid. |
The underlying CSV data for crime and civil provider starts has been released for a few editions and this new table highlights this information on provider workload for claims starting. To address increasing demand for the numbers of grants provided in different magistrates courts. To provide further details on the location of criminal legal aid providers. |
| Sep 21 | We added a new interactive tool covering the tabulated data release using R Shiny. | To allow further and more accessible linking between the report and the associated tabulated data. |
| Dec 21 | We replaced data visualisation tool with the new Power Bi dashboards. We extended interactive tool for charts using R Shiny. |
The new data visualisation tool will enable the user to analyse the statistics themselves more easily, filtering scheme, categories and subcategories. To allow further and more accessible linking between the bulletin and charts. |
| Mar 22 | We updated the underlying CSV to include data for table 6.10 – the evidence reasons for claims under the domestic violence gateway | This allows all tables to be calculated from the various released datasets. |
| Jun 22 | Accessible tables published along with main tables. Interactive charts will no longer be updated in the legalaiddatatool Shiny app. Updated charts can now be found in the legalaidtools R Shiny app along with their corresponding tables. |
To allow access to all users. This allows users to access the interactives tables and charts in one app rather in separate apps. |
| Sep 22 | Removal of R Shiny app along with their corresponding tables and charts. | Internal systems no longer allow R Shiny creation and improvement so we have moved completely to offering Power BI reporting only. |
| Dec 22 | Introduction of power BI tool for the detailed civil data. | The new data visualisation tool will enable the user to analyse the detailed civil statistics themselves. |
| Jun 23 | Data and tables from the data share with The Bar Council, The Law Society and Crown Prosecution Service added. Data on provider contracting added |
To allow regular access to the information collected as part of the criminal legal aid review Information on the contracts held by providers added to the bulletin and tables. |
| Sep 23 | Extended the criminal legal aid datashare series to include 2020/21 and 2021/22. | To allow up to date analysis of the legal aid market by all users. |
| Dec 23 | Civil legal help Housing loss prevention advice service (HLPAS) data added. | To allow users to see the new scheme statistics that replaces HPCDS. |
| Mar 24 | Added outcome breakdown to HLPAS figures. Added detailed offence breakdown to lowest category level within AGFS. |
To provide more detailed information on HLPAS. To allow users to see more detailed offence information that relate to the actual payment fee scheme. |
Future plans to identify potential users and address their needs
While are aware of many of our users and what they need from the statistics, there are others that we would like to know more about, and we would also like to expand our reach with the aim of understanding better the experience of our users and how they use the statistics. In order to do this, over the next year we intend to:
-
use a range of approaches to reach a wider range of users;
-
provide information on users and user groups in our publications;
-
send our user survey directly to known users and ask for their views;
-
track how users are using the publication by better use of web analytics; and
-
monitor the use of our statistics on Twitter.
Based on what we currently know about our users’ needs, we plan to make the following changes over the course of future statistical releases:
-
continue to develop the data visualisation tools and other ways of making the statistics easier to use, considering feedback from users and;
-
link Exceptional Case Funding grants to their costs, as this is something we have often been asked about in FoI requests;
-
publish more detail on criminal legal aid offence code;
-
improve geographic breakdowns by exploring the client data in more depth.
Data sources
This section previously covered overall data quality, with particular reference to the principles of relevance, accuracy, timeliness, accessibility and clarity, comparability and coherence. This section has been moved into a new Quality Statement which is available alongside this guide on our website.
Data sources and quality in relation to use
This section outlines the various data sources used to compile the legal aid statistics.
Appeals and Representations
For appeals, data sources are CIS and CCMS so see civil representation section below.
For representations, data source is the representations database in Microsoft Access
This database holds information on the date each representation is received, the type of individual submitting it/their relationship to the client, the proceedings covered by the certificate, the aspect of the certificate being appealed in the representation (merits, means or both) and the outcome of the representation on the certificate. Figures are available from 2006 onwards until it was no longer released in 2018/19.
Summary statistics are presented annually in our publication on the percentage change of total representations closed out year on year, and the proportion of representations received, by type (means, merits or both).
Representations are received via post and email and bundled into weekly batches before being assigned to caseworkers who manually input the information onto the database. These volumes are then checked by a second person. A report is run against this database by the LAA planning and performance team on an annual basis to convert it to an excel file, which is shared with the statistics team for publication.
The statistics team does not receive the data directly from the representations team, so as to avoid duplication of work already being done by another team. We have a strong open line of communication with a senior caseworker in the representations team for any data queries and operational questions.
Representations are not subject to key performance indicators, so in times of heavy workload in other areas, resources must be moved onto other caseloads which may cause a backlog. Presenting figures on an annual as opposed to quarterly basis should minimise any skew this creates.
The representations data is subject to scrutiny from the internal customer service unit and special investigations unit (SIU). In creating their report, the LAA planning and performance team clean the data to remove the non-representation SIU referrals. Within the statistics team we compare data year on year to examine any revisions.
We have been informed that the current tracker is no longer suitable for the team’s requirements as it does not capture as much data as needed; for example, with the proceedings of the certificate, one category can cover multiple types of matters. The SIU is currently testing a replacement database and the team hope to have some improvements made in the near future.
Conclusion: Although relatively basic, these figures give an adequate, robust overview of the representations process and how many of each type are processed in a given year and should be helpful for anyone wanting to get an overview of this particular specific area of legal aid.
Central Funds
Sources: Remuneration of Costs (ROC) system, POLAR (prior to introduction of ROC), Phoenix/ARAMIS/SOP General Ledger.
-
For those areas of Central Funds which are administered directly by the LAA, the data include details of the costs claimed for the following scenarios: When an individual is charged and prosecuted without receiving legal aid, is subsequently found not guilty and is claiming back their legal costs; when lawyers are required where a defendant is unrepresented but where the court decides that the defendant must not themselves be allowed to cross-examine a vulnerable witness; and where a prosecution is brought privately with good cause. These data are all used by the National Taxing Team (NTT) to scrutinise each claim and determine whether those costs should be met, in part or in full, from Central Funds.
-
For those areas of Central Funds which are administered by Her Majesty’s Courts and Tribunal Service (HMCTS) but for which the costs are met from Central Funds, the data comprise the number and value of bills approved and paid by HMCTS for work done by court interpreters, translators and intermediaries, and the amounts approved by HMCTS towards meeting some participants’ costs in attending magistrates’ court. These data are provided to LAA by HMCTS so that the cost of this work can be met from Central Funds, which are administered by the LAA.
In the statistics this information is used to present simple quarterly statistics on the number and value of claims for such costs.
No workload volume information is currently available for the payments made quarterly by HMCTS to LAA covering defendants’ costs and experts’ fees. Figures are unavailable to ascertain volume for the number of interpreter and translation services undertaken based on the financial payments information provided.
Data on those areas of Central Funds which are administered directly by the LAA are collected by the NTT on a paper form from each claimant. This form must be accompanied by a copy of the relevant court order for public funding in order to be approved. The NTT then checks the validity of each claim before deciding whether it can be approved.
The NTT’s handling of these claims is checked throughout the year by the LAA’s Assurance team to check LAA case management teams’ operational decision-making and data systematically. Samples of cases are taken, using a stratified sampling methodology, and each case in the sample is fully reviewed and the results collated. This assurance work is overseen and signed off each year by the National Audit Office.
The NTT transferred from HMCTS to the LAA in 2014, and the new ROC administrative data system was introduced. As a result, the detail and quality of the data held by LAA on these areas of Central Funds have improved considerably, and the legal aid statistics team communicates with the NTT to take advantage by improving the quality of the statistics.
Conclusion: The usefulness of the workload volume figures in this section is limited by the fact that often the units are not precisely equal to real-world items such as cases, but on administrative units such as the number of claims or financial transactions. The figures on expenditure are however of reliable quality and a good indicator of the relative size of these areas of the legal aid system. When used in conjunction, the volume and expenditure statistics provide a useful indicator of trends in this area of legal aid, albeit limited by the short time series.
Civil Representation (Tables 6.1 to 6.10)
Sources: Corporate Information Store (CIS) and Client and Cost Management System (CCMS)
The data held on both CIS and its successor CCMS for each application for civil and family legal representation includes information on the payments made to the firm representing the claimant, the court case in question (if needed) and on the applicant’s finances (where means testing applies) and other particulars. It is used to assess the application against the main criteria for funding: means testing in those areas of law that require this and the merits test, again where necessary. The largest area, public family law, accounts for nearly two-thirds of all expenditure in civil representation and is neither means- nor merits-tested.
In the statistics this information is used to present the numbers of a) all applications in each period (and how many of those were granted), b) granted applications (or certificates issued) in each period, c) the expenditure for those claims classified as completed in each period, all split by category of law and whether the costs were met by the LAA or by the opponent in the case, and d) the number of appeals against civil representation decisions (in the annual publication).
Prior to October 2013 all information was entered into CIS by LAA staff using information submitted on paper by legal aid providers, but since then an increasing proportion of applications have been made online via CCMS; this became mandatory in April 2016 for all civil representation work and so now most information is entered directly onto the system by the provider. The information submitted for each application is subject to automatic validation and checks by LAA staff, who continue to decide on the granting of each application.
All applications must be logged on CIS or CCMS in order for a decision to be made, and equally an application must be logged as granted on CIS or CCMS in order for the applicant to receive legal aid funding. This means that the overall numbers of applications, grants and all payments each month to the providers are tied to a key operational process, giving us a high degree of assurance in the overall numbers shown by the data.
From the October to December 2017 edition the statistics team has been able to identify those cases where the opponent, rather than the LAA, is ordered to pay some or all of the claimant’s costs from among completed cases on CCMS (we could already identify those on CIS). The volumes and any LAA portion of spend were previously included in the figures for cases where the costs are met by the LAA (Tables 6.4 and 6.5). From the October to December 2017 edition these have been included in tables where costs are met by the opponent (6.6 and 6.7). CCMS figures for costs met by the opponent have only been included since this edition.
In October to December 2017, in volume terms one third of cases where some costs were met by the opponent were from CCMS, but in expenditure terms these accounted for only 8% of the total. This is partly because the majority of the costs that are met by the opponent are in clinical negligence cases, many of which have long case durations and so older cases, recorded on the CIS system, are still coming to completion. Also, most clinical negligence work was taken out of scope through the changes introduced by LASPO so fewer such cases will be recorded on CCMS. Nevertheless, the proportion of such cases that are recorded on CCMS will increase over time. There is some uncertainty around the quality of these figures because the LAA has identified cases where the value of the opponent cost recorded is inconsistent with other information held on the case. We have included these figures while we investigate the process providers use to enter the information.
For Judicial Reviews (JR) public law challenges to the acts, omissions or decision of public bodies, in particular challenges by way of judicial review are covered by the category in which the principal matter or proceedings appear or by the category which relates to the underlying substance of the case. They are also covered by the Public Law category. The Public Law category may therefore contain cases that could equally be aligned with other categories like immigration or housing. The extent to which Public Law category contains other cases is unknown.
Civil representation in private family law cases with evidence of domestic violence or child abuse are considered to meet requirements for funding even where the area of law was taken out of the scope of legal aid by the LASPO Act. In this area prior to December 2014, as they were received and processed, the database field concerning evidence type for some applications for legal aid in private family law matters was not completed correctly. This did not affect the processing of those cases but it meant that the data held for reporting purposes did not identify which type or category of evidence was submitted. The statistics team is satisfied that the cause of this problem was addressed in November 2014 and that the data is therefore unaffected from December 2014 onwards. The data for the period prior to December cannot be retrospectively corrected due to the difficulty and disproportionate cost involved in doing so.
The evidence category ‘unknown or unclear’ will remain relevant due to the much smaller minority of applications where the evidence cited was either missing or ineligible at the point that the data was recorded, even where acceptable evidence was later provided.
In March 2017, we added a new table to show how much each category of evidence of domestic violence or child abuse is being used in these applications. Table 6.10 shows firstly how many pieces of each type of evidence were submitted with applications and, beneath, how many applications submitted each evidence type. Representing this data is complex as multiple types of evidence can be used to support an application, so we have given the user two different options of looking at this data. Due to the complexity of the dataset, it is not included in the more detailed data file. A fuller description of some of the evidence types can be found in the glossary.
On the split of the figures by claim expenditure, collaboration between legal aid statistics team and finance and operational staff has shown that in CIS a small amount of the expenditure that relates to counsel work was apportioned to solicitor work. To correct this the methodology for those claims where the opponent paid some or all of the costs as directed by the judge was amended in June 2016 to match that for other claims. Payments are now attributed to the type of provider based on each bill rather than the claim as a whole.
The statistics team regularly compares statistics on this area against those for overall civil and family court receipts to corroborate trends and as a general quality sense check.
Conclusion: The statistics on applications and granted certificates provide a robust indicator of trends in civil and family court representation work entering the legal aid system. The statistics on claim volumes and expenditure provide a good measure of the amount of work being completed as well as how the cost associated with civil representation is distributed across different areas of law, and of how this is changing over time.
Figures on applications and granted certificates in private family law which rely upon applicants providing evidence of domestic violence or child abuse are robust in total, but where these are split by category of evidence users should interpret changes over time for individual categories with caution due to improvements in data recording from late 2014.
Client characteristics
Sources: Means Assessment Administration Tool (MAAT), Corporate Information Store (CIS) and Client and Cost Management System (CCMS), Contracted Work and Administration (CWA)
Data on client characteristics are collected to fulfil the LAA’s public sector equality duty under section 149 (1) of the Equality Act 2010. Ethnicity and disability information is requested from clients and then monitored to ensure that the LAA continues to cater for the diverse population of England and Wales.
Data are extracted from the same administrative systems for each area of legal aid as the rest of the statistics we report on. The CWA system does not record age for crime lower, so this information is taken from the MAAT system instead. For crime higher, all the diversity data is taken from MAAT system since the CCLF and CCR systems only record age; using both datasets would double count crime higher clients.
The data quality varies by system and in some areas a given characteristic is unknown for a large minority of clients. These unknowns are included in the statistics so that users can take them into account when using the figures.
Legal help has the largest proportion of unknowns of any category of legal aid because the date of birth is sometimes wrongly recorded by default as 1/1/1900 or 1/1/1901, and the statistics team reclassifies these as “unknown”. In mediation, we consider ages calculated to be under 18 to be implausible due to the nature of the service and reclassify them as unknown. All ages have been calculated using the start date for civil legal aid, and the grant date for criminal legal aid in the Crown and Magistrates’ Courts. For those records where the recorded date of birth is later than the start date we have classified the age as unknown.
The age variable has the fewest unknowns across all areas and is used operationally, so we believe this information to be reliable. Monitoring trends over time has also shown that there is consistency. However, the age data for crime lower does not include work that is carried out in police stations or prisons as this is taken from MAAT and so only includes Magistrates’ Court work.
Data on gender are of slightly lower quality for crime higher than other areas as there is a higher proportion of unknowns (around 5%), but this proportion decreased from 14%. Through this improvement in data quality we have seen an increase in the proportion of clients recorded as male, which is in line with official statistics about women in the Criminal Justice System[footnote 2].
The data on disability and ethnicity is not routinely used for day-to-day operational purposes and includes a relatively high number of unknowns across all systems (over a quarter in some areas). In legal help in particular, the proportion of clients for which their ethnicity is unknown is increasing, at 30% now compared with 16% previously. This makes it difficult to draw firm conclusions from these figures and they should be used with caution.
Conclusion: Data on age and gender provide a useful and robust indicator of trends in clients using the legal aid system over time. The breakdown for clients by disability and ethnicity should be interpreted with more caution due to the high proportion of unknowns. For most areas, the proportions of these characteristics have remained stable over the last six years for which we have data, increasing our confidence in the data quality.
Criminal court legal aid applications and grants (Tables 3.1 and 3.2)
Source: Means Assessment Administration Tool (MAAT)
The data held on MAAT for each application for criminal legal aid includes information on the court case in question and on the finances of the applicant. It is used to assess the application against the two main criteria for funding: the Interests of Justice test and the means test.
In the statistics this information is used to present the numbers of a) all applications and b) granted applications, or orders, for legally aided representation in criminal courts in each period, split by type of court (magistrates’ or Crown) and proceeding.
Prior to November 2014, information was entered into MAAT by HM Courts and tribunal Service (HMCTS) staff in each court. Between then and April 2015 the processing of applications and the issuing of representation orders was transferred from HMCTS to the LAA. Since then the data has been entered into MAAT either by LAA staff or, increasingly, by legal aid providers. LAA caseworkers then verify the information provided for each application thoroughly as they decide whether to grant it. Checks include scrutiny of bank statements, court records and other documentary evidence of the information submitted by providers on the application form. This transfer from HMCTS to LAA made it easier for the statistics team to increase our knowledge of the handling and validation of these applications, and hence improved the level of assurance we have in these data.
All applications must be logged on MAAT for a decision to be made, and equally an application must be logged as granted on MAAT in order for the applicant to receive legal aid funding. Hence the overall numbers of applications and grants in the MAAT data are linked to a key operational process, which we believe to be a strong safeguard of accuracy.
On the split of the figures by type of court and proceeding, collaboration between legal aid statistics team and operational colleagues has shown that when legally-aided cases move up from the magistrates’ to the Crown Court following the initial granting of the order for legal aid, which can happen to cases involving either way offences or committals for sentence, data systems can take time to reflect this move for some cases. To mitigate this and improve the accuracy of the statistics, from October 2015 we changed the methodology for this area of the statistics to make use of information from Crown Court data systems to identify such cases, and they are now shown in the Crown Court within the published statistics.
This change increased the number of Crown Court representation orders in 2014/15 by 0.6%, and in the first two quarters of 2015/16 by 15%. The consequent reduction in magistrates’ court representation orders was 0.2% in 2014/15 and 3% for the first two quarters of 2015/16. We continue to liaise with the operational team to ensure we have a common interpretation of the data.
The statistics on this area can be compared against those for overall crime, criminal court receipts (including those not involving legal aid) and claims for payment from the providers for completed criminal legal aid work. Each of these is related to applications and grants of criminal legal aid but none is directly linked, and we regularly make such comparisons as a general quality sense check. We also use information from Crown Court data systems to corroborate recent trends shown in the statistics.
Conclusion: These statistics provide a useful and robust indicator of trends in new criminal court work entering the legal aid system, though they do not contain any information about the cost of this work. From 2015, our level of assurance was improved by the transfer from HMCTS to LAA of the processing of these applications. The team’s methodological work has improved the reliability of the split by type of court, but even so users should apply some caution regarding this split when looking at orders relating to ‘either way’ offences and committal for sentence. Figures for the most recent quarter should be treated as provisional as they are subject to larger regular revisions than most other areas (see Revisions section below).
Crime Higher (Tables 4.1 to 4.4)
Source: Corporate Information Store (CIS), Crown Court Litigators fee scheme (CCLF) and Crown Court Remuneration (CCR), Criminal Legal Aid Transitional database (CLAT)
The data held in CIS is used for the payment of the small minority of crown court cases handled under the very high-cost case (VHCC) scheme. This scheme encompasses cases expected to last more than a certain number of trial days or involve an unusually high number of evidence requirements. This information is collected on a different basis to that held in CCR and CCLF, with contracts held between LAA and each provider working on the case and staged payments being made at various points in each case. Since July 2013 an interim fixed fee offer scheme has been introduced for advocacy and this is also paid via CIS but not managed in the same way. This overall agreed fee for the advocacy is paid in stages over the contract’s lifetime and this is dependent on similar factors to CCLF and CCR. Payment for solicitor firms continue to be paid after consideration at each stage for the work needed and completed by agreement between the firm and LAA.
Figures are based on defendants as the unit of volume, with each defendant and the contract for their legal representation considered as a completed case, and reporting is provided on the number of defendants in each completed case and the associated costs over the duration of the case. A case is considered to be closed based on the final date that the contract related to the defendant is concluded, and where more than one defendant is represented on a contract our methodology assumes that overall costs are apportioned equally between the defendants. Where completed contracts have no expenditure associated with them they are excluded from the statistics. For cases with a Proceeds of Crime Act (POCA) element, even after the original trial is completed, our methodology considers these cases to be ongoing until the POCA part is also completed.
The data held on CCLF and CCR relates to the Litigators’ Graduated Fee Scheme and the Advocates’ Graduated Fee Scheme respectively for Crown Court work that is not handled as a very high-cost case. The data includes information on the key variables across the case that are applied to each graduated fee scheme to ascertain the final payment for the case.
In the statistics this information is used to present the numbers of a) cases completed and b) claim expenditure for legally aided representation in criminal courts in each period, split by offence and type of work.
For the litigator schemes, prior to the introduction of CCLF in 2008/09, a specialist team known as the National Taxing Team (NTT) entered litigator claims onto a system called POLAR and authorised bills for payment; these were often complex cases involving substantial interim payments. For the advocate schemes, prior to the introduction of CCR in 2010/11, the regular Crown Court case management system, CREST, was used to verify and authorise advocate graduated fees. Every month the two systems, CREST & POLAR (CREST was unable to process the fee changes and these were remunerated via POLAR using offline methods), were aggregated into a single MI warehouse feed called CLAT, which the LAA received and stored; this now remains the only record for these bills on any government database. So, for the two financial years 2010-11 and 2011-12 the volumes of AGFS & legacy payments have been rounded, but the uncertainty is not thought to be large enough to impact the overall workload and expenditure significantly. Data prior to 2010 holds multiple payment schemes covering different methods, for example inclusion of the instructed advocate scheme, and so care should be taken when comparing over time.
Since the LAA implemented the CCLF and CCR systems in 2008 and 2011 respectively the majority of all payments and details pertaining are now undertaken by the LAA.
From introduction of CCLF and CCR until recently, data has been entered by the LAA staff using information submitted on paper by legal aid providers. More recently, providers themselves have entered the majority of case details online using a web-based electronic form system (eForms) with further additional data entry and checking undertaken by LAA staff. More recently Crime billing online has been trialled in CCR with direct links between LAA systems and providers.
Recent and ongoing changes to payment of Crime Higher work, particularly in the Crown Court, have increased interest in this area, with most commentators focusing on fees and policy.
Data for Crime Higher work are thoroughly checked by caseworkers and the LAA Assurance team; data systems are relatively simple and use electronic transference where possible for case details and other pertinent detail. These systems are stable and well-understood by casework and statistical staff alike.
Since September 2014, solicitor firms have been able to apply for an interim payment on a case in some scenarios. In order to fit the closed-case basis on which most expenditure is reported within legal aid statistics, such interim payments or claims on a case need to be excluded from the statistics until the final bill for the case is entered on the system for payment. Dormant interim claims that relate to cases that are in fact complete but for which no final bill has been submitted and those where the final bill is for adjustment only and no actual payment is made are now included 12 months after the first interim bill has been received.
The underlying data file, ODS formats, enables the user to see those claims that have not had an interim payment (non-interim), an interim payment with a full and final bill (interim with bill) and finally those that are complete but for which no final bill has been submitted and those where the final bill is for adjustment only and no actual payment is made (Interim with missing final bill or £0 bill)
The statistics team compares data on this area to HMCTS court volumes as this provides a useful quality check on the trends indicated by the data, despite the fact that the HMCTS data does not include an indicator of legal aid. The expenditure on each case is currently only reported against a single primary representation order but it may relate to more. Further work is underway to link these systems to all the representation orders on a given case and provider.
Conclusion: These statistics provide a robust measure of legally-aided criminal court workload volumes and their associated case lifetime expenditure. As they report cases when they are completed, and more complex Crown Court cases can last several years, the trends may lag behind the latest developments to some extent. Users who want an indicator of the latest trends in crime higher work should use the statistics on orders for representation in the criminal courts, as described above. In some areas of crime higher the offence listed does not change the amount paid for the work done on a case, meaning the data is not as rigorously checked and validated. This information should be used with more caution than higher level figures.
Figures for those earlier years for which CLAT is the data source (see above), should be interpreted with more caution, especially for cases with representation orders from 1st April 2010. The usefulness of these workload volume figures with this source is limited by the fact that often the units are not precisely equal to real-world items such as cases, but on administrative units such as the number of claims or financial transactions. The figures on expenditure are however of reliable quality and a good indicator of the relative size of these areas of the legal aid system.
Crime Lower (Tables 2.1 and 2.2)
Source: Contracted Work and Administration (CWA), Corporate Information Store (CIS)
Data for completed crime lower work, which splits into work with pre-charge defendants (mainly police station work), charged defendants, magistrates’ court work and prison law, comes from a number of different sources. The data received includes details of the type of work carried out, the outcome and cost associated with the work.
The statistics use the data to show the number and value of claims submitted, broken down by category, which can be divided into further subcategories in the main tables. The more detailed data ods file additionally provides information on offence type, outcome, whether the the client in the police station used the duty scheme solicitor or opted to use a solicitor firm they already knew (‘own solicitor/client’) and a breakdown of police claims that are outside of the fixed fee scheme (escape fee).
The majority of data are held on the CWA system, where providers submit bulk electronic data generated through their own case management software. The information submitted contains information at an individual level for each claim for payment of legal aid. All claims must be entered onto CWA for the provider to receive payment. Hence the data are linked to an operational process, a good safeguard of accuracy.
For standard fee claims entered on CWA relating to representation in the magistrates’ court, which accounts for the highest amount of spend in crime lower, providers are required to submit a representation order number with each claim. This unique order number is generated by the MAAT system at the point at which the representation order is granted.
Magistrates’ court representation work is the only area of work within crime lower that requires prior approval from the LAA, and although the majority of claims are not verified at an individual level, audit and assurance work is conducted throughout the year by the LAA’s Assurance team to check LAA case management teams’ operational decision-making and data systematically. Samples of cases are taken, using a stratified sampling methodology, and each case in the sample is fully reviewed and the results collated. This assurance work is overseen and signed off each year by the National Audit Office.
Areas of crime lower where the data is not held on CWA include non-standard fee claims for magistrates’ court work, for which provider’s complete and submit a separate form to the LAA for each claim. This work assessment form (CRM7) includes cost information, details of the case and type of disposal, and reasons for the case being a non-standard fee. All non-standard fee claims are individually assessed by LAA staff before the information is then uploaded onto CIS.
Data relating to the Crime Defence Direct telephone service is provided to the statistics team by the LAA’s contract support team, and includes only the total volume and value of claims on a monthly basis. Similarly, the statistics team receive only total monthly spend data relating to the Defence Solicitor Call Centre. This data is taken from ARAMIS general ledger.
All the data are processed together to produce the statistical output. For claims entered on CWA and CIS, the type of work can be identified by the outcome codes applied to the claim when the claim was submitted. These codes are then mapped to the type of work which are then presented in the statistics. Multiple claims reported in the same month that relate to the same case are counted as one claim.
The data cannot be used to determine general workload in the prisons and magistrates’ courts, as only a proportion of this work will be eligible for legal aid, although magistrates’ court legal aid workload will be affected to some extent by overall magistrates’ court workload. The data cannot be used to determine the number of individuals that have received legal aid, or the number of cases, because court duty solicitor claims relate to sessions in which many people may have received legal aid. Counsel claims will also have a corresponding solicitor claim in the magistrates’ court.
Conclusion: These statistics provide a useful and robust indicator of trends in each category of crime lower workload in the legal aid system, the amount of work carried out by providers, and the associated cost of this work. They cannot be used as a measure of how many individuals receive legal aid in a given period of time.
Exceptional Case Funding (Tables 8.1 and 8.2)
Source: Excel shared workbook “ECF tracker”
Data held on Exceptional Case Funding applications were initially collected as an MI tool to predict future workload and plan team resources accordingly. This is still the case but with the additional use of our external reporting. The tracker is also used to measure key performance indicators such as time taken to process applications.
In the statistics, the figures are used to present the number of applications received for ECF by each category of law, and their outcome. Unlike other areas of legal aid, outcomes are recorded against the date the application was received. Additionally, it is one of the few areas not yet to have financial information reported alongside it.
The statistics team works closely and co-operatively with the ECF caseworkers who input the data. Since the tracker holds no financial data nor is it used by default to monitor case progression (caseworkers may refer to original case files and refusals and grants are recorded on the data systems CCMS, CIS and CWA in fuller detail), there is a risk that small mistakes arising during the data input stage may remain unnoticed. To mitigate this, we have added data validation and reduced free-text inputting into the worksheet to help prevent input errors.
In addition, we thoroughly clean the data prior to publication at an individual case level (which is feasible due to its comparably small volume), and any discrepancies in case details are investigated fully where possible, with changes logged for future reference to avoid repeat queries.
Since the scheme began in April 2013 it has been subject to legal challenges and there have been subsequent changes in the way cases are assessed. There have also been more general changes in the way some variables are recorded, for example recording only one reject/refusal reason rather than several. Where these changes have had an important impact on the figures we bring them to the reader’s attention in the narrative.
Prior to March 2017, we did publish data on the number of working days taken from when an application was received to when it was determined. This information is no longer published due to data quality concerns. The main issue relates to the way in which information is recorded about applications being put on hold where further information is requested from the applicant. When an application is put on hold for further information the date that the application was put on hold and the date the information is received are put on the tracker. When we calculate the working days taken to determine an application this time on hold is excluded. However, in some cases, an application will be put on hold more than once and there is currently no way of recording this on the tracker, so the true time taken to determine a case in unknown. This means that the working day calculation cannot be relied upon.
In the March 2019 publication revisions were made to inquest figures. Previously these included legal help waivers which were assessed by the same operational team, but they are not ECF cases as legal help for inquest is in scope. The revisions were made to figures in 2017/18 and 2018/19 and a total of 120 cases were removed from that period.
Future work will focus on identifying cases that were granted via the ECF scheme from among data on completed civil legal aid work overall. This would enable the statistics to present ECF cases on a closed-case basis in line with other areas, and to show the associated expenditure and potentially add a more detailed case category split. This will involve linking between the data systems mentioned above.
Conclusion: Due to the close working relationship of the teams and comprehensive systematic process of cleaning the data, we believe the data can be relied upon to give an accurate reflection of volumes and trends in applications, grants and refusals overall and within each different category of law. However, the reject and refusal reasons, which are given in the more detailed data file, should be treated with some caution; if a case is shown as having been refused on means grounds that does not indicate that it passed the merits test, and vice-versa.
Legal Help and Controlled Legal Representation (Tables 5.1 to 5.3)
Source: Contracted Work and Administration (CWA), VOICE report
Data for all controlled legal representation claims and the majority of legal help claims are held on the CWA system. Providers submit summary, aggregated data on starts, but more detail is provided at an individual level for each claim for payment of legal aid. This includes information about the matter, the client, the provider and the outcome. It is used mainly to confirm what work has been done and to reconcile provider payments.
The statistics use the data to show the number of matter starts and the number and cost of claims submitted, broken down by category of law. Information published in the more detailed ods file show whether the providers were solicitor firms or not for profit providers, as well as providing the type of outcome for the client (financial benefit, non-financial).
Providers submit bulk electronic data generated through their own case management software, which are then uploaded onto the CWA database by LAA staff. All claims must be entered onto CWA for the provider to receive payment. This is an area of law where providers do not have to apply to the LAA for legal aid on behalf of the client for each individual case, but rather each provider is given an allocation of matter starts within a timeframe and carry out their own assessment of whether the case is within scope and the client is eligible. The majority of these cases will fall within the fixed fee boundaries; however more complex cases can ‘escape’ and be paid at a higher rate, and details of these escape cases are assessed by LAA staff.
The remaining information not held on CWA, which make up around 10% of legal help claims and starts, relate to the Civil Legal Advice telephone service. Providers enter information for their completed cases, on which payments are based, onto their own case handling systems which are then exported and uploaded by CSV to the CLA Case Handling system. Reports for cases closed within the previous month need to be submitted by the 10th of each of month.
Each provider’s monthly submission is then combined to produce an overall Monthly VOICE report, which the statistics team can access directly. The VOICE report contains the notional costs incurred, rather than the actual payments made, to providers. Actual payments are lower due to caps on payments for cases above a certain level. From the October to December 2017 edition the statistics team calculates the actual payments based on the information provided in the VOICE report and the maximum case cost for each provider. The VOICE reports are created monthly, and although they should include information relating only to cases closed within that month, sometimes cases relating to previous periods are contained in the reports. During the year providers will re-upload information where amendments are necessary and at the end of the financial year all the VOICE reports are re-run so that any changes made within year are incorporated in the statistics. Figures should therefore be treated as provisional and are subject to change.
Since April 2013 the LAA has calculated telephone specialist matter start data by using a proxy method. The LAA keeps records of how many matters are allocated by the CLA Operator Service to each provider. Providers then report to us if a case cannot proceed, for example the merits criteria are not met, the applicant is financially ineligible, or the type of case falls outside of the scope of the legal aid scheme. These cases are known as ‘Determinations’. The LAA then subtracts the number of determinations reported from the number of matters allocated to estimate the number of new matter starts that provider has opened.
Due to the delay between a matter being allocated and the provider notifying the LAA of an arrival at a Determination, there will be a degree of difference at any given time between our records based on the proxy method described above and the actual number of new matter starts which have been opened by each provider.
There are a number of processes in place to verify the data reported by Providers in conjunction with the work being claimed on CLA. These include;
-
An annual duplicate case exercise to ensure accurate reporting of case data to ensure accurate claiming and Invoicing
-
File sampling – at contract management visits a sample of files are reviewed to ensure work reported and claimed matches that carried out – amendments are requested to data should problems be found.
-
Sampling of determinations – a number of determinations are reviewed at audit and internally on the case handling system to ensure that determinations are being made and reported correctly
-
Upon receipt of each invoice, a provider’s uploaded report is checked to ensure the two items match. Any problems with the data reported are raised with the provider and data must be amended if appropriate.
-
Reconciliation of payments against claims is carried out on a quarterly basis.
Although the majority of legal help and controlled legal representation claims are not verified at an individual level, audit and assurance work is conducted throughout the year by the LAA’s Assurance team to check LAA case management teams’ operational decision-making and data systematically. Samples of cases are taken, using a stratified sampling methodology, and each case in the sample is fully reviewed and the results collated. This assurance work is overseen and signed off each year by the National Audit Office.
As outcomes are based on the number of claims, for mental health and immigration cases matter starts are not necessarily a direct indication of the number of outcomes as a matter start may go on to have more than one claim. Not all matter starts will result in a claim being made as some starts will fail to progress, and the time it takes for a claim to be submitted after a matter has started will vary depending on each individual case, with controlled legal representation claims in particular taking longer to progress. Matter starts are recorded as one per case, although the LAA are not able to track a matter start through to its claim, as no individual level information is submitted by providers for matter starts. As such it is not possible to validate start data as thoroughly as claim data.
Up until December 2016, statistics were published showing telephone operator service volumes, which were removed in March 2017 due to quality concerns. From June 2017 the statistics include telephone operator service spend going back to March 2013. Although the LAA now holds new operator service volumes, these will no longer be published due to commercial sensitivity issues in releasing both volume and spend alongside each other.
Legal help and controlled legal representation figures can be combined with civil representation figures provided in tables 6.1 - 6.9 to show overall civil legal aid volumes and expenditure for various categories of law.
Conclusion: These statistics provide a useful indicator of trends in new legal help and controlled work entering the legal aid system, the work carried out by providers, and the associated cost of this work, overall and for each category of law. Although matter start figures provide an indication of new work entering the system, the information collected is limited in detail and is not thoroughly validated. In particular matter start figures from the specialist telephone helpline should be treated with caution, as these are estimated figures. Claim data are validated more thoroughly, and as such there is more confidence in the figures.
Specialist telephone advice spend, which makes up around 5% of legal help spend in the statistics, should be considered an underestimate for reasons mentioned above. If any revisions are deemed necessary to specialist telephone helpline claim data, these revisions will be carried out at the end of each financial year.
Mediation - family (Tables 7.1 and 7.2)
Sources: Corporate Information Store (CIS) and Contracted Work and Administration (CWA)
Family mediation data was recorded on CIS until February 2015, since when it has been recorded on CWA. The historic data remains on CIS. The data items available on both systems are very similar and although CWA has additional data validation, the statistics team did not have concerns about the quality of CIS data, so we do not believe that the change of system has had a significant impact on the quality of the data.
Mediation data held on both CIS and CWA, for each claim for payment of legal aid, includes information about the mediation sessions, the clients and the outcome. Operationally, it is used mainly to confirm what work has been done and to reconcile provider payments.
In the statistics this information is used to present the numbers and cost of Mediation Information and Assessment Meetings (MIAMs) and mediation sessions, broken down by type of mediation. We have more information for mediation sessions, where we also present the outcome and number of sessions, than for MIAMS.
In CIS, information was entered by LAA staff from paper forms received from providers. In CWA, providers submit bulk electronic submissions generated through their own case management software. All claims must be entered onto CIS or CWA for the provider to receive payment. Hence the data are linked to an operational process, a good safeguard of accuracy.
Historical mediation figures prior to March 2015 were frozen in December 2015. We believe there is unlikely to be much movement in these figures now and the cost of refreshing the data outweighs the benefit of incorporating any changes. The figures for March 2015 onwards are refreshed every quarter which results in some revisions, as identified in italics in the tables.
In June 2017 we released figures on the referral source for mediation, we are investigating the differences between how this information was recorded on CIS and CWA as there seems to be a difference when the systems changed in February 2015.
We compare these statistics with family court statistics as those are affected by the number of legally aided mediations. This provides a useful quality check on the trends indicated by the data.
Conclusion: These statistics provide a helpful and strong indicator of trends in volumes of legally aided family mediation, and the associated costs. We believe that the trends display some seasonality, especially in MIAMS, with lower activity consistently recorded in the October-December quarter than in the rest of the year. We have not conducted detailed analysis to measure precisely the extent of this effect but we advise users to bear it in mind when interpreting this data series. In addition to this, the figures for the most recent quarter should be treated as provisional as they are subject to revision.
Provider statistics (Tables 9.1 to 9.5)
Source: Corporate Information Store (CIS), Client and Cost Management System (CCMS), Contracted Work and Administration (CWA), Crown Court Litigators Fee scheme (CCLF) and Crown Court Remuneration (CCR) and Means Assessment Administration Tool (MAAT)
Data on legal aid providers working in each area of legal aid are extracted from the same administrative systems for each area of legal aid as the rest of the data reported on.
For each area data on the workload volume and closed case expenditure for each provider office location is given and this set of figures simply reflects a different way of splitting and presenting the data from across almost all legal aid areas, hence the data quality risks are largely influenced by those other areas. The fact that the figures for providers when combined sum up to similar totals as the other sections provides a good natural check for the figures. The statistics team also corroborates trends in these data by comparing them with trends in numbers of firms holding contracts for the provision of legal aid.
We also present a geographic breakdown in the provider statistics and we expect this to prove useful to a wider range of users over the long term. As the data is based on provider office it can be used to calculate the number of providers in a location or area of law although care must be taken to count unique instances in a particular period and timeframe. The data can also be used to provide workload volumes and amount of expenditure paid for work completed by each provider and firm in a given period of time.
The figures can be used, for some purposes and with caution, as a proxy measure for the geographic distribution of legal aid work and associated spending, but the geographic information is based on the location of the provider and not the client so it is not a precise indicator of where the benefits of legal aid services are felt. This imprecision is likely to be more problematic at more disaggregated levels, such as local authority area level or a single area of civil law, than at higher levels such as region or civil representation as a whole. We would urge anyone using the figures in this way to be mindful of this and include a clear caveat to their audience.
Conclusion: We have a high level of assurance in these statistics and they provide a helpful indicator of trends in the numbers of providers active in the legal aid system overall as well as in specific categories of work. They also provide a robust indication for the amount of expenditure and workload completed by each provider and firm across different areas of law. They are based on completed work, so for categories of work with longer case durations the trends may lag behind the latest developments to some extent, and they do not represent precisely the timing with which all fees are actually paid to providers.
The geographic dimension now available to users by means of this section of the statistics can provide valuable evidence on the distribution of legal aid provision and the provider market but users should take care to use and present it appropriately.
Official statistics: Legal aid provider contracts (Tables 9.6 to 9.8)
Source: Contracted Work and Administration (CWA); Duty Solicitor Scheme members list
These statistics differ to the legal aid provider statistics in Tables 9.1 to 9.5 in that instead of reporting the number of legal aid providers starting and completing cases, they instead show the number contracted to do so. In practice, because some providers bill their work in months when they do not hold a contract, this means these numbers are slightly lower than those described above.
These statistics are used by the LAA as management information to monitor the capacity of legal aid services over time, in different areas of law and different regions of England Wales.
The data visualisation tool additionally shows the number of members and offices for each police station Duty Solicitor Scheme.
Official Statistics: Criminal legal aid data share (Tables 12.1 to 12.3)
Legal Aid Agency linked data with The Bar council, The Law Society and Crown Prosecution Service
Sources: The Law Society (LS), Solicitors Regulation Authority (SRA), The Bar Council (BC), Crown Prosecution Service (CPS), Legal Aid Agency (LAA): Crown Court Litigators Fee scheme (CCLF), Crown Court Remuneration (CCR), Duty Solicitor Rota
The Law Society (LS) provides information on legal firms, individual solicitors, and trainees acquired by the Solicitors Regulation Authority (SRA) data as of July each year. The data contains separate sets of information on legal firms (head office and branches), individual solicitors, and trainees. The firm datasets include information on the firm constitution, number of partners and solicitors, and turnover. The individual solicitor datasets include information on age, gender, year of admission to the roll, firm or type of employer, and year of training course commencement. The trainee datasets include information on the firm where they trained.
Legal Aid Agency (LAA) data includes billing information on cases from Crime Lower and Crime Higher. Crime Lower includes legal advice provided to suspects before and after being charged, advice and representation for defendants in magistrates’ courts, and prison law. Crime Higher includes legal advice and representation in the Crown Court and higher courts provided by solicitors and advocates.
The Crown Prosecution Service (CPS) data provides information on fee income paid to criminal barristers by the CPS for each financial year. This information is important as criminal barristers carry out both defence and prosecution work.
The Bar Council (BC) data on barristers is acquired by the Bar Council and the Bar Standards Board. The data includes information on barristers’ characteristics (age, gender, ethnicity, sexual orientation, religion, disability, socio-economic background, KC/junior), and practicing details (length of practice, declared total income band, declared proportion of total income from crime, Chambers/organisation type). The figures reported here represent most criminal legal aid spend, excluding the private defence market and prosecutions by other authorities such as the Serious Fraud Office (SFO), the Services Prosecuting Authority (SPA) and the Civil Aviation Authority.
It is important to note that some barristers and solicitors who engaged in criminal legal aid work may have also engaged in non-criminal legal aid and private work, which is not captured in this analysis.
Conclusion: The data sharing agreements have provided us with a unique opportunity to merge public funding information for legal aid cases with comprehensive data on the attributes of law firms, solicitors, and barristers who received these payments. The primary objective is to gain an in-depth understanding of the criminal legal aid system, with the aim of following an evidence-based approach towards achieving a more effective, efficient, and sustainable system in the future.
The different yearly coverage of the data matching process for the Bar Council and Law society stems from a slight difference in the data sharing agreements and some data quality problems. The analysis must be interpreted with caution, as several solicitor’s firms may have changed SRA number due to changes in constitution type. The providers were considered the same throughout the period. It was also assumed that all financial information refers to the same period, but this may not be the case. Given that this analysis is built on the initial compendium, the slight difference in the final values is attributed to modifications in data collection process, improved matching framework resulting in 85% - 100% match rate. Detailed match rate can be found on the accompanying power BI analysis tool.
Legal aid overall
Sources: The data sources (described above) on which these statistics are based are all administrative systems designed for the accurate management of the legal aid system. The organisation of these systems is presented in a diagram at the end of this section.
These systems hold information on applications for legal aid, numbers of case starts, details and progress of cases that have begun and on the work and costs involved in cases that have been completed. Some of this information is input by LAA caseworkers using information submitted on paper or electronically by legal aid providers, but the proportion that is entered directly onto the system online by providers themselves has been increasing in recent years, and continues to do so as the LAA brings more of its administrative processes online.
In the statistics, this information is used to present volumes and costs of legal aid work broken down by scheme, category, area of law, time period, provider, geographic area and other variables. Where possible, volumes are presented based both on starts and completions of work.
When applications and claims for legal aid funding are received by the LAA, the information submitted is checked by LAA caseworkers, with higher-cost work scrutinised more closely. Additionally, applications and claims that are submitted online are subject to automatic validation processes.
In addition, much of the data collected, held and reported by the LAA is subject to extensive financial audit processes. These include internal audit work and controls, retesting of stratified samples of legal aid claims and payments and annual audits by the National Audit Office.
The operational staff responsible for supplying or validating most of the data on which the statistics are based are employed by the LAA itself. The statistics team can therefore readily contact them and frequently do so to discuss the quality and meaning of the data.
The statistics team conducts regular quality assurance, for example by comparing draft figures with internal monthly reports, previous versions of the statistics and external data and statistics, while the code used to extract data from sources is subject to peer-review upon any change of methodology.
There are no targets or performance measures that are likely to lead to any substantial or problematic bias in these statistics. LAA performance targets are focussed on operational performance matters such as the speed and accuracy with which applications or claims are handled, rather than on increasing or reducing the numbers that are granted or approved.
Conclusion: In general, we have a high level of assurance in the published legal aid statistics. For many areas of legal aid, raw data on every case is thoroughly validated as part of the LAA’s routine operational work, and for all areas the data is sampled and checked to meet the high standards of assurance required by the National Audit Office. The statistics team also checks the figures against related and prior data before publishing them.
Legal aid is a complex area so the statistics report on a wide variety of measures. This can make it difficult for some users to access and digest the more disaggregated figures. At the same time many users are comfortable with this complexity and are keen to see figures presented on an even more detailed, disaggregated basis.
The statistics constitute an extensive, detailed and powerful evidence base on the legal aid system in England and Wales, but the constraints of using administrative data mean that there are some things they do not measure precisely or do not measure at all. Here, the legal aid statistics team set out our advice on what they can and cannot be reliably used for.
In general, these statistics can be used to measure:
-
numbers of applications for legally-aided representation in the Magistrates’, Crown, civil & family courts and the number and proportion of applications that are granted;
-
numbers of Legal Help and Controlled Legal Representation cases started and completed (with the exception of completions for mental health and immigration work, where the number of claims for completed work is not directly equivalent to the number of cases completed)
-
changes over time in the volume of legally-aided work in each legal aid scheme and category down to a fine level of detail;
-
the total cost, in terms of direct public expenditure, of the legally-aided work completed in a given quarterly or annual period, in each legal aid scheme and category down to a fine level of detail;
-
the numbers of providers completing legal aid work, broken down by quarterly period, legal aid scheme and category, and geographic area;
-
the volume of legal aid work completed by each provider and the total fees associated with that work, broken down by quarterly period, legal aid scheme and category, and geographic area
In general, these statistics cannot be used to measure:
-
how many individual clients receive legal aid in a given period - This is because for several areas of legal aid the units in which volumes are recorded are not precisely equal to real-world items such as cases, but on administrative units such as the number of duty sessions, claims or financial transactions. See for example the sections above on Crime Lower, Legal Help and Controlled Legal Representation and Other criminal legal aid.
-
the precise number of cases for some areas of legal aid, such as for Crime Lower, mental health and immigration Legal Help and Controlled Legal Representation work and more complex Crown Court work - This is for similar reasons to the previous bullet point.
-
how many people apply unsuccessfully for Legal Help - This is because the assessment of whether a case is within scope and the client is eligible for Legal Help is devolved to providers, who are not required to submit data on prospective clients whom they deem ineligible. See the section above on Legal Help and Controlled Legal Representation for more detail.
-
what proportion of all defendants/litigants in the courts are legally-aided, and what proportion of non-legally-aided defendants/litigants in the courts have been refused, or been otherwise unable to access, legal aid - This is because the systems for administering the legal aid and courts systems are not directly linked. Although some linking of data is used by LAA caseworkers to verify the details of individual claims, there is no complete, consistent individual case-level link.
-
the precise geographic distribution of the beneficiaries (clients) of legal aid - This is because the information collected on the geographic location of each client is not of sufficient quality to be used in published statistics, and so the location of the provider is used as a proxy instead. See the section above on Provider statistics for more detail.
-
the numbers of providers contracted or otherwise available to provide legal aid - The statistics on providers are based only on those who complete work and receive associated payments from the LAA in each period. A provider may be available to provide legal aid but not complete work in a given period, in which case it would be excluded from these statistics. Information on available providers is available at https://www.gov.uk/government/publications/directory-of-legal-aid-providers
For more information on how the statistics are used, see the chapter on Users and uses of these statistics earlier in this user guide.
Overview of legal aid systems
Overview of Civil legal aid systems

Overview of Civil Legal Aid systems
Overview of Crime Lower legal aid systems

Overview of Crime Lower Legal Aid systems
Overview of Crime Higher legal aid systems

Overview of Crime Higher Legal Aid systems
Revisions
In accordance with Principle 2 of the Code of Practice for Office Statistics, the MoJ is required to publish transparent guidance on its policy for revisions. A copy of this statement can be found at: https://assets.publishing.service.gov.uk/government/uploads/system/uploads/attachment_data/file/564057/revisions-statement.pdf
Periods that contain figures that have been revised from the previous quarter are marked with an (r) in the legal aid statistics main tables.
The three reasons specified for statistics needing to be revised are changes in sources of administrative systems or methodology changes, receipt of subsequent information, and errors in statistical systems and processes. In general, revisions to legal aid statistics are handled in line with the published MoJ policy. Any important exceptions to this or specific points of interest are explained below:
Changes in source of administrative systems or methodology changes
The data within this publication come from a variety of administrative systems (see Data Sources chapter above for details). The quarterly statistical bulletin itself indicates where substantial revisions have been made to data because of switches in methodology or administrative systems with statistics affected within the publication appropriately footnoted.
Civil representation
Up until the October to December 2017 edition, for data on completed cases in CCMS, the statistics team were not able to identify those cases where the opponent, rather than the LAA, were ordered to pay the claimant’s costs. All costs that were met by the opponent from CCMS were excluded completely, and both the volume and the LAA portion of spend for those cases were included in the figures for cases where the costs are met by the LAA (tables 6.4 and 6.5 rather than tables 6.6 and 6.7). We are now able to identify these cases, and from this edition these figures are now included in the statistics in tables 6.6 and 6.7.
CCMS opponent figures come in gradually from July 2016, with a greater number in each successive quarter. As a result, the five quarters from July 2016 to September 2017 have been revised upwards from previous releases. A large portion of expenditure where the some of the cost is met by the opponent are for clinical negligence cases, much of which was taken out of scope by the changes introduced by LASPO. Therefore, very few clinical negligence cases have been entered onto CCMS, and as a result, the impact of the revision on the total costs that are met by the opponent (table 6.7) is small. For the four quarters from July 2016, the change in expenditure is less than 1%. July to September 2017 costs were revised up by 2%. The revision is more noticeable for individual categories of law, and housing is the most affected category, with the figure for costs met by the opponent in October to September 2017 revised up by 14%.
For the LAA portion of spend on opponent cases (also table 6.7), figures from April to June 2017 have been revised up by 3%, with July to September 2017 revised up by 5%. Volumes of cases (table 6.6) from April to June 2017 have been revised up by 3%, with July to September being revised up by 13%.
In the underlying csv’s that are published alongside the table documents, the total spend figure is split into 3 work streams. The column SOLS (Solicitors) represent profit costs work paid to solicitors, The column COUNS (Counsel) is for all advocacy work and the third column is for disbursements.
The underlying csv’s were created based on how the previous civil representation database CIS recorded payments and this was the main system for a long time. The standard practice was that all solicitor work was profit costs and all barrister work was advocacy.
Since the introduction of the new database CCMS in 2016 to hold civil representation data, there has been changes to how advocacy work is administered, like the introduction of solicitor firms being able to do advocacy work.
Since March 2023 some of the Civil Representation advocacy work has been moved from the SOLS column into the correct COUNS column. Disbursements remain unchanged due to this methodology change.
Telephone service
Up to July to September 2019 the Crime telephone advice admin costs and Civil telephone operator service costs were published separately in Table 2.2 and 1.2] and in our main accompanying csv file. This is no longer possible due to a change in the provider contract, which resulted in changes to the way that providers record management costs for running the service. As a result, this series is no longer available. Figures for both crime and civil telephone service administration costs are now solely shown in table 2.2.
Civil Legal Advice specialist telephone expenditure
Prior to the October to December 2017 edition, the expenditure reported in the statistics for the specialist telephone advice service showed the notional costs incurred, rather than the actual payments made, to providers. Actual payments were lower than those previously shown in the statistics due to caps on payments for cases above a certain level. Since the October to December 2017 edition this was rectified, and has resulted in expenditure being revised down by about 5% compared with previous editions. For 2016-17 for example, expenditure on the service had previously been reported as £3.6m, but from March 2018 is reported as £3.4m.
Very High Cost Cases in the Crown Court (VHCCs)
From the October to December 2017 edition we changed how we present statistics on VHCCs so that they are more directly comparable with the statistics for other legal aid work in the Crown Court and elsewhere. Previously we presented the numbers of cases opened, contracts opened and closed and the quarterly expenditure on VHCC cases on a ‘cash’ basis.
This cash expenditure gives the total payments made in both open and closed contracts and is therefore not directly comparable with the other expenditure figures presented in the legal aid statistics. For all other areas of legal aid, we publish the expenditure based on work completed within the period and we are now replicating this ‘closed-case’ basis for the statistics on VHCCs.
The new methodology is based on defendants as the unit of volume, with each defendant and the contract for their legal representation considered as a completed case, and reporting is provided on the number of defendants in each completed case and the associated costs over the duration of the case.
This matches the basis on which other Crown Court work is reported in the legal aid statistics and also allows a split of the expenditure between solicitor firms and advocates to be provided.
A case is considered to be closed based on the final date that the contract related to the defendant is concluded, and where more than one defendant is represented on a contract our methodology assumes that overall costs are apportioned equally between the defendants. Where completed contracts have no expenditure associated with them they are excluded from the statistics. For cases with a Proceeds of Crime Act (POCA) element, even after the original trial is completed, our methodology considers these cases to be ongoing until the POCA part is also completed.
The table below shows the difference between expenditure on the ‘cash’ basis used in previous editions and the new closed-case method based on defendant contract completions. Payments for work on cases that have not yet reached completion are included in the figures for expenditure on the cash basis but not in those on the closed-case basis. Conversely the completed cost figures will include payments made before 2006/07, which will be reported against the period in which the associated contract concluded. The overall falling trend and the total expenditure over the last ten years are similar on either basis.
Table comparing completed contract lifetime costs and on-going cash expenditure, 2006-2007 to 2016-2017
| Financial Year | Completed Cost (£’000) |
Cash Expenditure (£’000) |
Difference |
|---|---|---|---|
| 2006-07 | 96,633 | 104,568 | -7,934 |
| 2007-08 | 100,252 | 124,614 | -24,362 |
| 2008-09 | 125,937 | 112,094 | 13,843 |
| 2009-10 | 88,017 | 95,309 | -7,292 |
| 2010-11 | 118,609 | 93,087 | 25,522 |
| 2011-12 | 79,953 | 91,739 | -11,786 |
| 2012-13 | 60,809 | 67,665 | -6,855 |
| 2013-14 | 63,419 | 56,776 | 6,643 |
| 2014-15 | 52,394 | 36,179 | 16,215 |
| 2015-16 | 31,526 | 26,789 | 4,737 |
| 2016-17 | 22,426 | 31,685 | -9,259 |
Historical criminal legal aid (Table 4.1)
Prior to the January to March 2018 edition, figures from CLAT were shown based on a ‘cash’ basis. This cash expenditure gave total payments at the time they were paid. For all other areas of legal aid, we publish the expenditure based on work completed within the period and we are now replicating this ‘closed-case’ basis for the statistics on historical criminal legal aid.
This has amended figures previously released with expenditure moving to the period of the initial first payment for the defendant/claim on the Crown Court case.
Table comparing completed defendant claim costs and on-going cash expenditure, 2005-2006 to 2011-2012
Volume of Work
| Current Method | Previous Method | Difference | ||||
|---|---|---|---|---|---|---|
| Financial Year | AGFS scheme | Legacy Litigator Scheme | AGFS scheme | Legacy Litigator Scheme | AGFS scheme | Legacy Litigator Scheme |
| 2005-06 | 104,041 | 92,731 | 117,224 | 81,129 | -13,183 | 11,602 |
| 2006-07 | 111,973 | 94,120 | 124,076 | 79,483 | -12,103 | 14,637 |
| 2007-08 | 114,257 | 96,603 | 124,896 | 87,309 | -10,639 | 9,294 |
| 2008-09 | 125,100 | 35,836 | 129,148 | 53,196 | -4,048 | -17,360 |
| 2009-10 | 128,517 | 4,716 | 128,435 | 10,474 | 82 | -5,758 |
| 2010-11 | 123,901 | 3,700 | 120,413 | 5,530 | 3,488 | -1,830 |
| 2011-12 | 118,386 | 3,960 | 138,178 | 5,439 | -19,792 | -1,479 |
Expenditure, £m
| Current Method | Previous Method | Difference | ||||
|---|---|---|---|---|---|---|
| Financial Year | AGFS scheme | Legacy Litigator Scheme | AGFS scheme | Legacy Litigator Scheme | AGFS scheme | Legacy Litigator Scheme |
| 2005-06 | 147,718 | 252,702 | 145,197 | 256,856 | 2,522 | -4,154 |
| 2006-07 | 160,132 | 242,914 | 155,692 | 234,628 | 4,440 | 8,286 |
| 2007-08 | 223,172 | 240,932 | 223,336 | 264,283 | -163 | -23,351 |
| 2008-09 | 266,595 | 128,191 | 270,149 | 204,212 | -3,555 | -76,021 |
| 2009-10 | 274,960 | 23,216 | 278,336 | 64,196 | -3,376 | -40,979 |
| 2010-11 | 265,494 | 13,285 | 266,123 | 20,524 | -629 | -7,239 |
| 2011-12 | 231,237 | 13,042 | 248,174 | 17,671 | -16,937 | -4,630 |
Receipt of subsequent information
It is in the nature of any administrative system that some data may be received late. Within the legal aid statistics, any such late data is reviewed and revisions to figures for previous periods are made each quarter.
Quarterly revisions
Much of the data across legal aid statistics is subject to minor revisions within each quarterly update. This generally arises from new information being included, or previous information being amended, on the relevant administrative systems. This tends to have more of an impact on more recent quarters, though typically these revisions result in changes of less than 1%. Periods that contain figures that have been revised from the previous quarter are marked with an (r) in the legal aid statistics main tables.
Exceptional Case Funding
Applications for Exceptional Case Funding are recorded on a live database. To minimise the number of applications awaiting determination at the time of analysis and publication, the data is not extracted until the last day of the month previous to the publication date. This allows the determination of any applications which were received within the relevant quarter and determined up to 2 months later to be reflected in the first publication of statistics for that quarter. Any determinations made after this point will be reported when the figures for that quarter are revised in subsequent editions.
Crime applications and grants
Figures on applications for, and grants of, legal aid in the criminal courts are subject to revisions where cases at the first time of extraction from the live system are shown in the Magistrates’ court but then subsequently are sent to the Crown Court, whether for the substantive trial or for sentencing. A later extract of the data will revise this information and cases will appear to move from the Magistrates’ court to the Crown Court in subsequent statistical releases. The effect on the figures can vary from case to case depending on the point at which the defendant applies for legal aid and the nature of the trial.
In aggregate this can result in a downward revision of up to 3% in the number of orders for representation in the Magistrates’ Court from the first release of the figure for a given quarterly period to the final stated figure for that period, and an upward revision of up to 5% in the figures for the Crown Court.
Most of this revision occurs in the second publication of the figures for a quarter, with much smaller changes thereafter. Figures for the most recent quarter are therefore provisional and should be interpreted with caution.
This effect has been reduced by the introduction of the use of information from Crown Court data systems to identify legally-aided cases that have moved up from the Magistrates’ to the Crown Court.
Errors in statistical systems and processes
Occasionally errors can occur in statistical processes; procedures are constantly reviewed to minimise this risk. Should a major error be found, the publication on the website will be updated and an errata slip will be published documenting the revision.
Related Statistics
The following publications may also be of relevance and interest to readers of Legal aid statistics in England and Wales. When seeking to make comparisons between different countries or jurisdictions, users should bear in mind that the characteristics of their legal systems can have a significant bearing on how meaningfully the statistics on legal aid in those jurisdictions may be compared. For more information on this please see the advice on comparability and coherence of legal aid statistics.
Criminal court statistics (MoJ)
National statistics on activity in the magistrates’ courts and Crown Court of England and Wales. https://www.gov.uk/government/collections/criminal-court-statistics
Civil justice statistics quarterly (MoJ)
National statistics relating to civil cases and judicial reviews for England and Wales. https://www.gov.uk/government/collections/civil-justice-statistics-quarterly
Family court statistics quarterly (MoJ)
National statistics on activity in the family courts of England and Wales. https://www.gov.uk/government/collections/family-court-statistics-quarterly
Crime in England and Wales (ONS)
Crime statistics from the Crime Survey for England and Wales and police recorded crime. http://www.ons.gov.uk/ons/rel/crime-stats/crime-statistics/index.html
Offender Management Statistics (MoJ)
National statistics relating to offenders who are in prison or under Probation Service supervision. https://www.gov.uk/government/collections/offender-management-statistics-quarterly
Ministry of Justice Annual Report and Accounts (MoJ)
The annual report and accounts of the Ministry of Justice outline its performance alongside audited accounts for the year, including expenditure on legal aid. https://www.gov.uk/government/publications/ministry-of-justice-annual-report-and-accounts-2018-to-2019
Legal Aid Agency Annual Report and Accounts (LAA)
The Legal Aid Agency annual report and accounts sets out the agency’s performance, alongside its audited accounts for the year. https://www.gov.uk/government/publications/legal-aid-agency-annual-report-and-accounts-2018-to-2019
Scottish Legal Aid Board annual report (SLAB)
http://www.slab.org.uk/about-us/what-we-do/annual-report/
Legal Services Agency Northern Ireland annual reports and accounts (LSANI)
Glossary of key terms
Terms used in the report and tables are explained below.
Advocate: Any legal professional who provides advocacy services, that is, representation of a client in court. Advocacy services may be provided by a barrister or a solicitor advocate. Advocates are often referred to as ‘Counsel’.
Advocates’ Graduated Fee Scheme (AGFS): The fee scheme which governs fees paid to advocates (barristers or solicitor advocates) who represent clients in criminal proceedings in the Crown Court, other than in cases which have been classified as very high cost (Criminal) cases. Payment is determined by proxy measures of the amount of work involved in a case, including the offence type, pages of prosecution evidence, prosecution witnesses, the number of days that the advocate spends at court at trial and the seniority of the advocate.
Appeals (in the Crown Court): The Crown Court deals with appeals from magistrates’ courts against conviction and sentence in the Magistrates Court or Youth Court, hospital or guardianship orders, failure to comply with a supervision order and failure to make a football banning order. The Crown Court also has the power to alter a sentence or other order made by the Crown Court within 56 days of the date on which it was made.
Barrister: (see also Advocate) Barristers and solicitors are the two main categories of lawyer in England and Wales. Barristers have traditionally had the role of handling cases for representation in court, both defence and prosecution, by providing specialist legal advice and representing their clients in court and through written legal advice. Barristers’ work varies considerably depending on the area of law in which they practise and their level of expertise. It may include advising clients on the law and the strength of their legal case, holding conferences with clients to discuss the client’s situation and problems and representing clients in court. Most barristers are self-employed, with the rest employed in industry, commerce or government. Self-employed barristers work in offices called ‘chambers’, which they may share with other barristers. On completion of their training, barristers apply for a permanent position known as ‘tenancy’ in a set of chambers. Both the CPS and LAA make direct payments to barristers for the vast majority of billing except for a small number of payments made to solicitor firms on their behalf.
Bind Over: (domestic violence evidence type) Where a court has exercised its power as a precautionary measure on a defendant, forcing them into an agreement of future good behaviour relating to a previous domestic violence offence as an alternative, or following, a prosecution for this offence.
Category and areas of law: The LAA defines areas of law (education, housing etc.) thematically and contracts for the provision of advice and representation based on the categories below (see below for Crime Higher, Crime Lower, Civil Family, Civil Mental Health, Civil Immigration and Civil Other Non-Family).
Central Funds: This area encompasses arrangements to meet costs in a variety of scenarios that are not covered by the main criminal legal aid schemes. These include:
-
the reimbursement of defendants who have been acquitted after privately funding their legal representation. Such payments are normally triggered when a judge grants a Defence Cost Order (DCO) for legal aid at Magistrates, Crown or higher courts;
-
meeting the cost of interpreters and translators in court;
-
the cost of lawyers required where a defendant is unrepresented but where the court decides that the defendant must not themselves be allowed to cross-examine a vulnerable witness, with cases involving domestic violence being typical. This situation is covered by the terms of section 38 of the Youth Justice and Criminal Evidence Act 1999;
-
meeting the costs of court intermediaries and private prosecutions and towards meeting some of the reasonable costs of attending magistrates’ court for witnesses, experts and defendants.
Civil: The area of law that concerns the rights and relations of private citizens – for example, disputes relating to unpaid debts or the enforcement/breach of contracts. Covers civil and family law but excludes criminal matters.
Civil Family categories:
Family legal help: both private and public law - this category cannot be broken down any further for legal help.
Private law Children Act proceedings: covers disputes about divorce, children issues (contact and residence), the separate representation of children where the court appoints it, and child abduction.
Domestic violence: injunctions, committal orders, or other orders for protection of a person from harm or forced marriages. Unlike other applications there is no upper limit to a victim’s income or capital (they may have to pay a contribution).
Financial provision: ancillary relief, this is generally about money & property after a divorce or separation. There is a funding test for representation.
Other family proceedings: This area covers proceedings relating to defended divorce, nullity, civil partnership rights or applications under the Human Embryology Act.
Other public law Children act proceedings: Public proceedings about the welfare of children other than those covered in the Special Children Act. Generally for children or parents in disputes with the state, particularly local authorities, on matters such as care proceedings and adoption. In care proceedings there is no means or merits test.
Special Children Act proceedings: Public proceedings under the Children Act 1989. Can cover areas such care or supervision, a child assessment order, or an emergency protection order.
Family Mediation (Civil Family): enables separating or divorcing couples to reach decisions about their arrangements together, using an independent third-party mediator.
Civil – Mental Health: covers all work where the primary legal issue relates to mental health, particularly where this is covered by the Mental Health Acts of 1983 and 2007, and the Mental Capacity Act 2005. Work can involve providing assistance to sectioned clients appealing the terms of their detention before a Mental Health Tribunal. There is a statutory duty to provide advice and representation in these cases, and they are funded without reference to a client’s means. Representation at the tribunal is administered as controlled legal representation.
Civil – Immigration & Asylum: covers legal help on anything to do with immigration into the UK, for example, questions relating to nationality or right to stay in this country or deportations. Also covers issues relating to asylum including representation before the Asylum and Immigration Tribunal and advice to appeal to higher courts. The LASPO Act, which came into effect on 1 April 2013, made changes to the scope of legal aid for immigration law, but some areas remained in scope. These include asylum, immigration-detention, victims of trafficking or domestic violence, and judicial review. Representation at the Immigration and Asylum Tribunal at the First-tier-Tribunal (FTT) and Upper-tier-Tribunal (UTT) is administered as controlled legal representation.
Civil other non-family:
Against the Police etc: claims against public authorities that have the power to imprison, detain or prosecute based on a deliberate abuse of position or power or significant breach of human rights. This category also includes personal injury claims involving abuse in care.
Clinical Negligence: help with claims for damages against all types of public and private medical practitioners, including doctors, nurses and dentists.
Community Care: help for people who are unable to look after themselves because of age, illness or disability. May include obtaining or challenging an assessment for adequate services, challenging care home closures or contesting involuntary removal from home, by a local authority if deemed incapable of looking after yourself.
Consumer and general contract: enables clients to obtain advice and bring civil law actions regarding contracts and their enforcement (except where this falls into another category).
Debt: personal debts, both priority (e.g. council tax, rent arrears) and non-priority (credit cards), rescheduling debts (e.g. negotiating payment plans with creditors), challenging the validity of debts (e.g. due to dormancy) and personal insolvency/bankruptcy/Individual Voluntary Arrangements (IVAs).
Discrimination: legal help and proceedings in cases where people have been treated differently or unfairly because of specific characteristics such as race, gender, or disability.
Education: legal help on problems to do with the education service, including failing to provide education e.g. special educational needs, exclusions, bullying and admissions.
Employment: unfair and wrongful dismissal, redundancy, employment contract, discrimination, strike action, data protection and employee confidentiality, terms and conditions and wages issues. Legal aid is available for assistance prior to an Employment Tribunal (not for representation at the Tribunal). It is available for representation at an Employment Appeal Tribunal.
Housing: help with issues arising out of where people live e.g. possession and eviction, disrepair, homelessness, allocation of housing, and other landlord and tenant issues. It also includes anti-social behaviour work (e.g. a local authority taking action against a tenant).
Miscellaneous: cases that do not fall into any other category, including compensation claims for victims of trafficking and modern slavery, representation at hearings for anti-social behaviour injunctions, and advice to third parties in proceeds of crime cases.
Personal Injury: enables clients to take action for compensation if they have suffered an injury due to someone’s negligence or deliberate action. Most personal injury cases have now been excluded from the scope of legal aid. Most new cases involve applications to the Criminal Injuries Compensation Board.
Public Law: civil liberties or human rights advice including advice on data protection, freedom of information issues and how to challenge the decisions of public bodies.
Welfare Benefits: covers receipt of and entitlement to benefits. Work in this category includes: challenging benefit decisions (e.g. where a benefit has been refused), gaining benefits a client is entitled to, benefit fraud and overpayments.
Civil Representation: Representation by solicitors and advocates for civil cases which could go to court (also see Licensed work).
CLAIR Datashare: As part of Criminal Legal Aid Independent Review LAA linked data with The Bar council (BC), The Law Society (LS) and Crown Prosecution Service (CPS).
Criminal legal aid firms: Firms identified through the data matching, as receiving criminal legal aid payments during the financial years covered. The misalignment of some firms reporting zero criminal turnover in the Law Society dataset but appearing in the LAA criminal datasets might stem from the assumption that financial information included in a Law Society dataset refers to the same time for each firm. It is possible that this was not the case for all firms.
Specialisation categorisation: The definition of specialisation is based on reported turnover from the LS firm files and criminal legal aid payments received, and classified as follows:
Mainly criminal work: These firms reported that at least 80% of their turnover came from criminal work.
Some criminal work: These firms reported that less than 80% of their turnover came from criminal work, but they received at least £40,000 in criminal legal aid payments in a particular year.
No or little criminal work: These firms reported that no turnover came from criminal work and their total criminal legal aid payments for that year were less than £40,000, it was considered that the firm did not carry out substantial criminal work.
CLA firms Joiners and Leavers: A joiner is an active that had received CLA payments for the first time or after a period of not receiving CLA payments, and a leaver is an inactive firm that had stopped receiving CLA payments. The status of any awarded contracts is not considered.
Firms included in the analysis have been active in terms of legal aid billing in a specific year, but they may not have been matched to characteristics data in the same year. Therefore, in some cases, firm characteristics are unavailable.
The billing data is based on closed cases, where billing for work may be assigned to a different period than when most of the work was conducted. For instance, if a case spanned multiple months across two different financial years, the total cost of the case would be assigned to the financial year in which the case was closed, even though the work was completed in the previous year.
CLA Solicitors: Solicitors in England and Wales who reported working for the matched CLA firms in the same year the solicitor reported working for them, regardless of whether they worked on the cases that received criminal legal aid funding as the data does not allow for this distinction. The movement of solicitors (joiners or leavers) can be caused by firms joining or leaving the Criminal Legal Aid market, or by individual solicitors joining or leaving CLA firms. The data may not accurately reflect changes and movements immediately due to imperfect alignment between LS and LAA data.
Duty solicitors: covers qualified solicitors on the Legal Aid Agency (LAA) duty solicitor rota and does not cover barristers, CILEX (Chartered Institute of Legal Executives) members, or police station accredited representatives. The LAA updates the rotas on a different timescale to how the billing data and characteristics are collected. Therefore, the years correspond differently but are matched to the most appropriate period.
Self-employed criminal barristers: examines the population of self-employed criminal barristers operating in England and Wales who receive public criminal fee income. The barrister public criminal fee income data assessed excludes VAT but includes disbursements. The AGFS and VHCC defence data is consistent with the published legal aid statistics. The assessment of individual barristers’ characteristics and practicing details, along with their public fee incomes, relies on information provided by the Bar Council (BC) and Bar Standards Board (BSB). The LAA identified advocate bills belonging to barristers, cross-referencing them with practice records to ensure accuracy.
The barristers are categorized into three distinct groups:
-
The Any Crime (AC) group: comprised of barristers that received any criminal fee income in the year being considered.
-
The Self-declared Full Practise (SFP) group: a subset of the ‘Any Crime’ group, with the added condition that each barrister must have self-declared to the Bar Council (BC) that at least 80% of their gross fee income in the respective year came from criminal work. The purpose of this group is to identify barristers who predominantly focus on criminal cases. To ensure that barristers with a reasonable level of fee income are included, a minimum fee income threshold has been implemented, based on their years of practice. For barristers with up to 2 years of experience, the threshold is set at £2.5k, whereas for those with more experience, the threshold is £10k. As mentioned in the report, the SFP group contains a significantly smaller number of barristers compared to the AC group for the years 2018-19 to 2019-20. However, it is noteworthy that the SFP group contributes to the majority (over 90%) of the fee income within the AC group during these two years. Therefore, the SFP group not only represents legal professionals specializing in criminal cases but also accounts for the majority of public criminal fees. However, information on the group is limited for the overall years considered as the self-reported percentage of a barrister’s gross fee income derived from criminal work commenced in 2017.
-
The Implied Full Practise group: subset of the ‘Any Crime’ group, with the added condition that each barrister’s fee income from public criminal work must be equal to at least 80% of the lower bound of their total self-reported gross fee income band, which is reported to the BC each financial year.
The CPS prosecution data reflects payments recorded by fee clerks and not final accounting data. However, the CPS estimates that annual spending in both datasets is similar, with a maximum difference of 5% between 2015-16 and 2019-20.
Differences in data recording practices are observed between the Legal Aid Agency and the Crown Prosecution Service (CPS) within the corporate framework. The LAA records expenditures and volumes related to the Advocates’ Graduated Fee Scheme (AGFS) and Very High Cost Cases (VHCC) upon completion of the cases, and subsequent adjustments made to barristers’ payments are recorded under the original billing date. On the other hand, the CPS also records cases upon their completion, but any adjustments made to payments are only captured in the finalized accounting data.
Consequently, the combined defence and prosecution spend data of barristers in each year may not always accurately reflect the actual payments received, especially in VHCC cases, which can extend over multiple years and involve interim payments prior to case completion. Likewise, barristers’ self-declared gross fee income and area of practice information, which they report to the Bar Council annually, are generally provided at the end of the financial year and encompass payments received during that period. As a result, this information may not always align precisely with the publicly available fee income data.
Each barrister specialising in defence work maintains an exclusive account number assigned by the Legal Aid Agency (LAA). These account numbers serve as identifiers for individual barristers within the Advocates’ Graduated Fee Scheme (AGFS) and Very High Cost Cases (VHCC) data. It is recognized that barristers primarily submit their defence bills under their respective account numbers. However, on occasion, they may choose to allocate a portion of their fee income to another advocate for work carried out on their behalf.
Likewise, the Crown Prosecution Service (CPS) employs a distinct identifier to record and distinguish individual barristers in their data. Similar to defence barristers, CPS barristers may also opt to allocate a portion of their fee income to another advocate for work completed on their behalf.
It is crucial to recognize that these figures differ significantly from barristers’ profits, as barristers are obligated to allocate a portion of their fee income towards various expenses. Due to the nature of the datasets, it is difficut to consistently distinguish between fee income and disbursements.
Committal for sentence: Where, in the magistrates’ court, an offender has been convicted of, or has pleaded guilty to, an either way offence, but the magistrates consider that the penalties available to them are inadequate having regard to the seriousness of the offence or combination of offences, they may commit the offender to the Crown Court for sentencing.
Community Legal Advice Centre (CLAC): These were walk-in Community Legal Advice Centres providing free, generalized, face-to-face legal advice at an initial appointment and further specialized advice for people eligible for legal aid.
Figures for these are fixed and so no longer appear in the quarterly bulletin updates. To find them please see column H of table 1.2 any publication prior to Jul-Sep 2016.
Complex Crime Unit: The Complex Crime Unit manages all Very High Cost Cases under a criminal legal aid contract.
Contracted Providers: The LAA contracts with solicitor firms and not for profit organisations to deliver face to face advice and assistance in both crime and civil, and to deliver advice over the telephone via Community Legal Advice (CLA) contracts. This includes contracted mediators who undertake mediation on behalf of legally aided clients.
Controlled Work: Work under the civil contract that covers legal advice and assistance (Legal Help), help at court and legal representation in front of Mental Health Review Tribunals and the Asylum and Immigration Tribunal.
Controlled Legal Representation: see Controlled Work
Counsel: see Advocate.
Court of Appeal and Supreme Court (Crime Higher): The appeal and higher courts deal with smaller volumes of caseload but are generally more complex with points of law and other unusual case work.
Crime Higher: Legal representation in the Crown Court and above.
Crown Court (Crime Higher): typically, a solicitor prepares case for trial and a barrister or solicitor advocate provides representation.
Very High Cost Cases (Crime Higher): extensive evidence is reviewed and a case prepared by a solicitor. Senior counsel (QC) often presents.
Court of Appeal and Supreme Court (Crime Higher): The appeal and higher courts deal with smaller volumes of caseload but are generally more complex with points of law and other unusual case work.
Crime Lower: Work carried out by legal aid providers at police stations and in magistrates’ courts in relation to people accused of or charged with criminal offences. Prison law is also included within this category.
Magistrates’ Court (Crime Lower): solicitor preparation for appearance or trial. Representation within the magistrates’ court, often by a solicitor advocate or junior barrister.
Police Station (Crime Lower): advice on rights and options pre-charge, in the station, in person by solicitor or outside the police station relating to pre-charge; or applications to extend detention.
Prison Law (Crime Lower): advice for prisoners relating to their treatment or discipline in prison (e.g. parole hearings) and their progression through the prison system.
Crown Prosecution Service (CPS): The CPS is an independent authority set up to prosecute criminal cases investigated by the police in England and Wales. In undertaking this role, the CPS advises the police during early stages of investigations, determines appropriate charges in serious or complex cases, keeps cases under continuous review and decides which cases should be prosecuted, prepares cases for prosecution and prosecutes cases using in-house advocates, self-employed advocates or agents to present cases in court.
Determination (specialist telephone advice service): The determination process was introduced in 2013/14 for matters referred by the operator service to advice specialists to provide assessment on scope and eligibility. These outcomes have no recorded benefit but under the current payment schedule will receive a fixed payment for the work
Discretionary and legacy claims: include legal aid in the Crown Court covering discretionary and legacy claims related to graduated fee schemes. These claims include:
-
discretionary claims for costs under a Representation Order, for example litigators’ claims for confiscation proceedings under the Proceeds of Crime Act, advocates’ claims for committals for sentence and appeals to the Crown Court, and breaches of Crown Court orders;
-
proceedings predating the various fixed fee schemes (legacy cases) or falling outside the scope of the formal schemes.
Disbursements: Costs incurred by the provider that relate to expenses such as the cost of a travel, paying fees. For example, the payment of court fees, or paying other parties to undertake a service using experts’ opinions.
ECF application: an ECF application for civil legal services is made where a case falls outside the scope of legal aid but the client or conducting solicitor believes there is evidence to support there being a requirement to provide funding because failure to do so would be a breach of, or having regard to any risk that failure to do so would be such a breach of, their Convention rights (within the meaning of the Human Rights Act 1998), or any rights of the individual to the provision of legal services that are enforceable EU rights.
ECF determination: this is the decision taken on an application by the LAA ECF team. Decision results are to either award a Positive Preliminary View (PPV), grant, refuse or reject to an application.
ECF granted: an ECF application can only be granted if the exceptional case criteria are met, and the relevant criteria set out in the Civil Legal Aid (Merits Criteria) Regulations are met, and the relevant criteria set out in the Civil Legal Aid (Financial Resources and Payment for Services) Regulations are met
ECF new application: this is the first application in relation to a particular set of proceedings.
ECF positive preliminary view: this is only viable on ECF applications made directly by the client, prior to a full ECF application being received in conjunction with a legal aid provider.
ECF refusal: The application was assessed by the LAA ECF team and at least one of the ECF criteria were not met, so the application was refused with details for refusal provided.
ECF rejected: The application was assessed by the LAA ECF team and the determination was to reject. Either the application was in scope for non-exceptional legal aid, or not enough information was provided in the application to make a determination. Details for the rejection are provided.
ECF review application: this relates to a request for an internal review of a determination previously made by the LAA ECF team.
Either way offence: An offence which can be tried either before the magistrates’ court or the Crown Court. The appropriate venue is determined at a Mode of Trial hearing at the magistrates’ court. If the magistrates determine that the matter is too serious or complex for summary trial, they can commit it to the Crown Court. If the magistrates determine that the case is suitable for summary trial, the defendant can elect for trial by jury.
Finding of Fact: (domestic violence or child abuse evidence type) When the judge, jury, or administrative tribunal considered the underlying facts of the case and concluded that the defendant did commit domestic violence giving rise to risk of harm against the applicant.
Help at Court: Enables a solicitor or advisor to speak at a court or tribunal on an informal basis e.g. to argue that an order should not be enforced immediately.
Higher Courts (Crime Higher): This covers cases at the Court of Appeal and Supreme Court. The granting of legal aid funding for such cases is administered by those courts themselves.
Housing Possession Court Duty Scheme (HPCDS): The HPCDS offer free legal advice and advocacy to anyone in danger of eviction or having their property repossessed regardless of their means.
Immigration: see Civil - Immigration
Indictable offence: A criminal offence that can only be tried in the Crown Court.
Interests of justice test: The test is applied to criminal cases as part of the process to determine whether a client receives criminal legal aid. The provision of publicly funded representation is usually deemed to be in the interests of justice when the case is so serious that if the defendant is found guilty they are likely to face imprisonment, loss of livelihood or loss of reputation, where there are substantial questions of law to be argued, or the defendant is a minor, mentally handicapped, cannot speak English, or is otherwise incapable of following proceedings.
Interim claim: Since September 2014, solicitor firms have been able to apply for an interim payment on a case in some scenarios. The fees paid to litigators will vary by offence class, number of defendants and will depend on the number of pages of prosecution evidence (‘PPE’) served at the time.
The amount payable for a first interim payment (effective PCMH) is 75% of the Cracked Trial fee (based on PPE served at the time plus defendant uplift if applicable). The fee paid for the second interim payment (trial start) will be paid as a 1 day trial plus PPE served at the time plus defendant uplifts if applicable.
If a claim for a first interim payment (effective PCMH) has been made then this will be offset against the value of the fee payable for the second interim payment (trial start). Uplifts for additional PPE served, days at trial and defendants will be claimable when the final claim is submitted.
Intermediaries: Work with the justice system to enable vulnerable victims, witnesses, suspects and defendants to give complete, coherent and accurate evidence to the courts. When a vulnerable victim or witness is required to give evidence to the criminal justice system a range of special measures may be considered by the court and the assistance by an intermediary is one such measure.
Lawyer: A legal professional such as a solicitor or barrister.
Legal Help: A form of civil legal services which includes advice and assistance about a legal problem, but does not include representation or advocacy in proceedings (also see Controlled work).
Licensed Work: Work under the civil contract that covers all legal representation (representation by solicitors and barristers for civil cases which could go to court) except work covered by Controlled Work or VHCC, which are managed under separate contracts.
Litigator: Any legal professional who provides litigation services, that is, preparation of a client’s case for court. Litigation services are usually provided by a solicitor.
Litigators’ Graduated Fee Scheme (LGFS): The fee scheme which governs fees paid to solicitors who represent clients in criminal proceedings in the Crown Court, other than in cases which have been classified as Very High Cost (Criminal) Cases. Payment is determined by proxy measures, the type of offence, pages of prosecution evidence, and number of days of trial.
MARAC: (Domestic violence evidence type) Proof from member of Multi-Agency Risk Assessment Conference to confirm their assessment concluded applicant was at risk of domestic violence.
Means test: The process by which an assessment of clients’ financial eligibility for public funding is made.
Mental Health: see Civil – Mental Health
Merits test: The aim of the merits test is to ensure that only cases with reasonable prospects of success receive legal aid. The test does this by seeking to replicate the decision-making process that somebody who pays privately would make when deciding whether to bring, defend or continue to pursue proceedings.
National Taxing Team (NTT): decides on claims for costs incurred in the criminal courts. Claims are paid for by the taxpayer through the legal aid fund or out of central funds, or by the parties in court.
For claims paid out of central funds the NTT assesses costs incurred in the Crown Court and magistrates’ court in claims from
• an acquitted defendant who has a costs order from the court
• a private prosecutor who has a costs order from the court
• an advocate appointed by the court to cross-examine a vulnerable witness in the defendant’s interests
For further information on central funds and discretionary and legacy claims please see https://www.gov.uk/claim-back-costs-from-cases-in-the-criminal-courts
New matter starts: A matter refers to an instance of help given by a service provider to a legal aid client under Controlled Work and does not cover representation at court.
Police station and pre-charge work: Anyone in England and Wales who is interviewed by the police or attends a police station can receive advice funded by legal aid either on the telephone or by a solicitor in attendance with the suspect. The LAA has limited control over the volume of police station claims. Changes to police numbers and priorities will lead to changes in the number of arrests, charges and cautions.
PSO: (Child abuse evidence type) A Prohibited Steps Order has been granted by the court against the defendant to prevent them from a certain action involving the child without permission, naming the child the applicant is seeking to protect.
Referral Providers: The LAA does not currently contract directly with referral providers such as barristers and experts. Whilst contracted providers will in most cases seek prior authority from the LAA for payment of barristers and experts, it is the contracted provider who chooses when to instruct a referral provider and which barrister or expert to instruct. Referral providers are paid for each piece of work either directly by the LAA in the case of barristers, or via the contracted providers in the case of experts.
Solicitor: see Litigator.
Solicitor Advocate: A solicitor who has Higher Rights of Audience and may therefore provide advocacy services. See also Advocate.
Summary Only: A summary only offence is an offence that can be heard by a magistrate sitting alone, rather than a judge and jury. A summary offence can also be heard in the absence of the defendant. Summary offences are usually considered to be less serious offences. Examples include road traffic offences and minor assaults.
Undertaking: (Domestic violence evidence type) Proof that the defendant has entered into a promise with the court not to commit domestic violence against the applicant.
Very High Cost Cases (VHCC): VHCCs are those cases which, if the case were to proceed to trial, it would be likely to last more than 60 days. In fact, these cases can span a number of years and, while they may involve relatively small numbers of cases or defendants, the number of related contracts with providers and the amount spent are high in comparison. For each VHCC opened there may be multiple defendants, each represented by a different provider with separate VHCC contracts. The LAA makes decisions in relation to authority to incur expenditure for expert reports and runs a High Cost Case contracting scheme seeking to limit expenditure on these complex cases.
Using the more detailed data
Files of underlying data are published as the most detailed part of each quarterly Legal aid statistics release. These files provide the user with breakdowns of legal aid data from April 2000 onwards in some areas, from more recent years in others, and also quarterly where possible. These files are published to increase the level of detail provided beyond what is practical in formatted tables, and to facilitate independent analysis.
The data is provided in Comma Separated Values (CSV) format that are machine-readable so that they can easily be imported into analytical software packages. These packages include R, Access, SQL, SAS, up-to-date versions of Excel but not versions of Excel prior to 2010 (because of the insufficient row capacity of earlier versions). This format makes the data easier to share, re-use and combine with data from other sources.
A Index of data in legal aid statistics is published alongside the data files and is updated as part of each quarterly statistical release. This provides guidance on the data held in the more detailed data files and how to use them and can be accessed by following link.
https://www.gov.uk/government/statistics/a-guide-to-legal-aid-statistics-in-england-and-wales
Other explanatory notes
National Statistics Status
National Statistics status means that official statistics meet the highest standards of trustworthiness, quality and public value.
All official statistics should comply with all aspects of the Code of Practice for Official Statistics. They are awarded National Statistics status following an assessment by the UK Statistics Authority’s regulatory arm. The Authority considers whether the statistics meet the highest standards of Code compliance, including the value they add to public decisions and debate.
It is a producer’s responsibility to maintain compliance with the standards expected of National Statistics, and to improve its statistics on a continuous basis. If a producer becomes concerned about whether its statistics are still meeting the appropriate standards, it should discuss its concerns with the Authority promptly. National Statistics status can be removed at any point when the highest standards are not maintained, and reinstated when standards are restored.
Geographic coverage of the report
The LAA administers the legal aid system for England and Wales only. Scotland and Northern Ireland have their own legal aid systems, administered by the Scottish Legal Aid Board and Northern Ireland Legal Services Commission respectively.
Pre-release access to statistics
A list of officials who have received pre-release access to this Statistical Release up to 24 hours in advance of publication is also available on the Ministry of Justice website alongside the Statistical Release itself.
Confidentiality
This statement sets out the arrangements in place for protecting legal aid applicants’ and clients’ confidential data when statistics are published or otherwise released into the public domain. Principle 5 of the Code of Practice for Official Statistics states that:
Private information about individual persons (including bodies corporate) compiled in the production of official statistics is confidential and should be used for statistical purposes only.
It also states that arrangements for confidentiality protection should be:
“sufficient to protect the privacy of individual information, but not so restrictive as to limit unduly the practical utility of official statistics.”
To comply with this and with the Data Protection Act of 1998, and to maintain the trust and co-operation of those who use legal aid and legal aid statistics, the following provisions have been put in place.
Private information collected by the Legal Aid Agency is stored in line with MoJ data security policies. Electronic data are held on password protected networks. All new staff undergo MoJ security vetting before receiving access to data systems, and all staff undertake mandatory training on information responsibility annually.
Three types of disclosure risk are considered in relation to legal aid statistics: general attribution, identification (including self-identification) and residual through combination of sources.
Assessment of the risk of disclosure considers the following:
-
Level of aggregation (including geographic level) of the data
-
Size of the population
-
The likelihood of an attempt to identify
-
Consequences of disclosure
On these criteria, for most areas of legal aid statistics the risk is judged to be low and figures are not generally suppressed, although this is reviewed in relation to requests for further information under the Freedom of Information Act where the information requested may be subject to the Data Protection Act or otherwise sensitive.
An exception to this is data on the sensitive protected characteristics of legal aid clients, of ethnicity and disability status. For statistics on these variables, normally released in our annual bulletin in June each year, disclosure control methods have been used in the detailed underlying data file. In Jan-Mar 2016 and before, this was to replace figures of less than 5 with ‘:c’ as recommended in European official statistical guidance, but since Jan-Mar 2017, to increase usability of the data, category grouping/merging has been used instead and overall volumes are preserved. In June 2018, where the total in a particular subcategory was five or fewer, the sensitive variables (ethnicity and disability) within it were combined with the unknown category and called “unknown or ethnicity disability suppressed”. In June 2017 a similar method was used but a separate category was created called “all ethnicities/disabilities”.
Figures on client diversity are not released in tables for our publication but have in the past been requested for release under the Freedom of Information Act. In this instance, the following rules are applied:
-
Volumes less than 5 in any category except “unknown” have been suppressed and replaced with ‘:c’
-
Some volumes over 5 have also been suppressed to avoid identification by process of elimination. These will be the next smallest category (or categories). Where this has occurred, the number has been replaced by (:c) to indicate that alone it did not require suppression
-
If the total of a row is less than 5 then all categories within it are, by default, suppressed.
A further area of legal aid where we believe suppression to be appropriate is the annual provider section, specifically with regards to immigration. To aid greater provision of data and transparency, with the inclusion of named of provider firms and offices, suppression was considered against the risks of identification for individual providers alongside the disclosure of case load volumes and spending.
In response to our user consultation, one group of users expressed concerns that, for certain areas of civil law, the inclusion of provider names could increase the likelihood that costs could be linked to individual cases and that this could put providers and clients at increased risk of receiving unwanted attention or harassment. Consequently, within the category of immigration, suppression has been applied to all volumes where the case load in a quarterly period was less than 3 and replaced with ‘:c’.
Contact points for further information
Enquiries or comments about the content of this user guide or the publication of legal aid statistics in general should be directed to Data and Analysis of the Ministry of Justice:
Carly Gray
Head of Access to Justice Data and Statistics
Email: statistics@justice.gov.uk
Telephone: +447784 275495
Press enquiries should be directed to the Ministry of Justice press office:
General information about the official statistics system of the UK is available from www.statistics.gov.uk
© Crown copyright
Produced by the Ministry of Justice
/statistics-on-legal-aid-in-england-and-wales/)
-
Paragraph 2.9, [https://www.statisticsauthority.gov.uk/publication/statistics-on-legal-aid-in-england-and-wales/](https://www.statisticsauthority.gov.uk/publication ↩
-
Women in the Criminal Justice System, 2013, Ministry of Justice, https://www.gov.uk/government/statistics/women-and-the-criminal-justice-system-2013 ↩