A Guide to Criminal court statistics
Updated 19 January 2023
Applies to England and Wales
Last updated 22nd September 2025
1. Introduction
This document provides more detail on criminal court statistics presented in the Ministry of Justice (MOJ) statistics publication Criminal Court Statistics Quarterly (CCSQ) and is intended to be used as a guide to concepts and definitions.
It also covers overall statistical publication strategy, revisions, data sources, quality and dissemination, and methodological developments.
The key areas covered in this guide are:
i. A high-level background to the criminal court system;
ii. Details of the data sources and any associated data quality issues;
iii. Frequency and timings of the bulletin, and the revisions policy;
iv. Details of known users of the bulletin and user engagement channels;
v. Major legislation coming into effect in the period covered by the bulletin;
vi. A glossary of the main terms used within the publications;
vii. A list of relevant internet sites on the criminal court system.
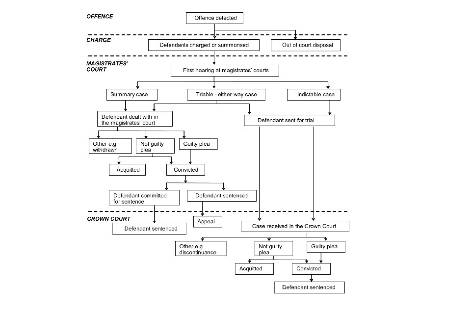
2. Background to the criminal court system
The criminal courts system is complex and covers a range of sub-systems and services.
Figure 1: Flow chart of the main court processes for criminal cases

2.1 Police role
Much of the activity in the criminal justice system starts with the police, when a crime is committed, reported, recorded and issued an outcome. Some of these crimes are dealt with out of court (such as penalty notices, cautions and warnings) whilst others are dealt with through the criminal court system.
Following the recording of a crime the police will investigate; their role is to:
i. Investigate the crime;
ii. Identify suspects;
iii. Arrest and question them;
Once their investigations are complete, the police will either;
iv. Charge the suspect, in conjunction with Crown Prosecution Service (CPS);
v. Apply for a summons for the suspect to appear at court;
vi. Deal with them by using an out-of-court disposal;
vii. Resolve the matter informally (e.g. where the victim agrees to informal resolution or a restorative justice approach);
viii. Release the individual without charge on the basis they should not face criminal action.
2.2 Offences not prosecuted by the police
Not all offences under law are investigated or prosecuted by the police. For example, television licence evasion is investigated by the TV licensing authority, and offences relating to benefits were prosecuted by the Revenue and Customs Prosecution Office (RCPO), which was an independent prosecuting authority reporting to the Attorney General, until it was merged into the Crown Prosecution Service (CPS) in 2010.
2.3 Deciding what happens with a case
The CPS is responsible for prosecuting suspects in court. However, the police investigate the alleged offence and in some less serious cases will decide whether to administer an out-of-court disposal or charge the individual.
More information on crime, police recorded crime outcomes, court procedures and sentencing can be found at the following link: https://www.gov.uk/browse/justice.
If an out of court disposal is not deemed to be appropriate, the next formal step is for court proceedings to be initiated.
2.4 Charging and case management
The Criminal Justice Act 2003 requires that the decision to charge a person for all but the most minor or routine offences is now undertaken by the CPS. The police remain responsible for responding to allegations that a person has committed a crime, deciding whether an investigation is required and subsequently conducting the investigation. The police can still charge both summary only and triable either-way offences if there is an anticipation of a guilty plea and the likely sentence would be handed down in a magistrates’ court.
Prosecutors are responsible for making charging decisions in most serious cases, ensuring pre-charge decisions are timely, and identifying cases appropriate for out of court disposals prior to charge. In cases where the police have charged the defendant, these decisions are made prior to the first hearing. These arrangements allow for strong cases to be built from the start and for cases where there is not enough evidence to bring a prosecution to be sifted out as quickly as possible.
The Director of Public Prosecutions’ guidance requires that charging decisions are made (whether by the police or CPS) in accordance with the Code for Crown Prosecutors and following a review of the evidence. The guidance for prosecutors can be found at the following link: https://www.cps.gov.uk/publication/code-crown-prosecutors
Prosecutors are responsible for making charging decisions in the most serious cases, ensuring pre-charge decisions are timely, and identifying cases appropriate for out of court disposals prior to charge. In cases where the police have charged the defendant, these decisions are made prior to the first hearing. These arrangements allow for strong cases to be built from the start and for cases where there is not enough evidence to bring a prosecution to be sifted out as quickly as possible.
Once an accused person is charged, the law requires that they are brought before a magistrates’ court as soon as possible. There are three main methods of ensuring the defendant attends court:
i. being held in custody by the police to appear as soon as practicable;
ii. being released on bail to attend court;
iii. being summonsed to appear in court.
Generally, an arrest warrant may only be issued where
i. the offence is triable only on indictment or is potentially punishable with imprisonment; or
ii. the address of the accused is not sufficiently established for a summons to be served.
No branch of the government or the judiciary can direct a police officer or the CPS to bring criminal proceedings (or not to do so) in a case – this includes Ministers of the Crown. The CPS will continue to review cases after a charging decision has been made and throughout the court process in accordance with the Code for Crown Prosecutors. If as part of this on-going review, the CPS considers there is no longer sufficient evidence for a realistic prospect of conviction or that prosecution is no longer in the public interest, it may discontinue the proceedings at any time before the start of the trial or committal. If the prosecutor is thinking of changing the charges (i.e. downgrading the original offence, or stopping the case), they will contact the police wherever possible. This gives the police the chance to provide more information that may affect the decision.
2.5 The criminal courts
Virtually all criminal court cases in England and Wales start in a magistrates’ court. The less serious offences (summary and some triable either-way) are handled entirely in magistrates’ courts.
More serious offences (triable either-way or indictable only) are passed via the magistrates’ court on to the Crown Court, either for sentencing after the defendant has been found guilty or for a trial with a judge and jury. The Crown Court also receives appeals against decisions of the magistrates’ courts.
The way that cases are passed between the magistrates’ court and the Crown Court changed on 28th May 2013 when all committal hearings were abolished. This was part of wider measures to speed up justice and improve efficiencies in the justice system[footnote 1]. As a result, cases are now sent straight to the Crown Court as soon as it is clear that the matter is serious enough, rather than having to await a committal hearing. Committal hearings were abolished for the most serious (indictable only) cases in 2001.
The flow chart in Figure 1 provides an overview of the main court processes for criminal cases. The police will only formally charge or lay information against a defendant if there is sufficient evidence and none of the out of court disposals are appropriate.
2.6 The magistrates’ courts
The magistrates’ court is the first tier of criminal courts in England and Wales and is presided over by three lay magistrates (also known as ‘Justices of the Peace’) or by a district judge.
Lay magistrates do not require formal legal qualifications, but will have undertaken a training programme, including court and prison visits, to develop the necessary skills. They are also given legal and procedural advice by qualified clerks. District judges on the other hand are legally qualified, paid, full-time professionals and are usually based in the larger cities. They normally hear the more complex or sensitive cases at the magistrates’ court.
A criminal case can start and finish in a magistrates’ court or start in a magistrates’ court and finish in a higher court, normally the Crown Court. The magistrates’ courts hear the less serious ‘summary’ cases such as common assault or motoring offences as well as some ‘triable-either-way’ cases such as theft.
As part of the MOJ’s wider court reform programme, the Single Justice Procedure offences (SJP) was introduced under the Criminal Justice and Courts Act 2015. It allows for cases involving adults charged with summary offences to be dealt with in a single magistrate sitting without the prosecutor or defendant being present. Offences which can be dealt with in this manner include TV licence evasion, TfL fare evasion, speeding, and driving without insurance. Defendants can submit pleas online or via letter but retain the right to request to have their cases heard in a full hearing in open court if they wish.
Those defendants who choose to have their case heard in open court are given the opportunity to enter their plea at the first hearing. If the defendant enters a not guilty or no plea, the case is heard summarily in a trial hearing. If a guilty plea is accepted the defendant is convicted and sentenced, and the case is completed. The magistrates’ courts can also:
- Send cases for trial or sentencing to the Crown Court. These cases are considered to have completed in the magistrates’ court as no further action is required by the magistrates. However, the cases have not concluded at the Crown Court until the defendant is acquitted or sentenced.
- Deal with breaches, where the defendant breached the conditions of an order that was previously imposed by a court.
The Crown Court
The Crown Court is a single entity that sits at various court centres across England and Wales, it predominately deals with serious criminal cases. Unlike the magistrates’ court, trials in the Crown Court have a jury to determine the guilt of defendants and a judge which can impose tougher sentences.
While all cases will initially start at the magistrate’s courts, those which are for serious offences such as murder, rape or treason (known as indictable offences) will be immediately sent to the Crown Court for a trial. Some offences (known as triable-either-way offences) can be dealt with at either the magistrates or the Crown Court; in such instances the defendant or the magistrates may elect for the case to be sent to the Crown Court to have a jury trial to determine a verdict. Defendants can also be found guilty at the magistrates’ court but are sent to the Crown Court to receive a sentence beyond the scope of the magistrates’ power. Such cases are said to have been ‘committed for sentencing.
All offences tried in the Crown Court are divided into classes of severity:
-
Class 1 – Normally heard by a High Court Judge, these are the most serious offences which include murder, manslaughter and treason.
-
Class 2 – These are predominantly sexual offences and are usually heard by a Circuit Judge under the authority of the Presiding Judge.
-
Class 3 – Includes all other offences not in class 1 or 2 and are normally tried by a Circuit Judge or Recorder.
From the 6th June 2005, the method of classifying offences was amended to remove a fourth class of severity below class 3. There are some instances where class 4 is still used, but for reporting purposes these are reclassified as class 3.
Defendants tried in the Crown Court are provided the opportunity to plea at the ‘Plea and Case Management’ hearing. A defendant who enters an accepted guilty plea to all the charges against them is sentenced without the need for a jury trial. Those who enter a not guilty plea are scheduled (listed) for a trial hearing where a jury will determine a verdict. A defendant can enter a guilty plea at any point in the case, and may change their plea during a trial.
A defendant can also appeal to the Crown Court to overturn or reconsider a decision determined at a previous trial. The Crown Court deals mainly with appeals against conviction and/or sentence regarding offences dealt with in the magistrates’ court, including orders such as disqualification from driving or Anti-Social Behaviour Orders. The Crown Court may dismiss or allow the appeal and vary all or any part of the sentence. Appeals are usually heard by a Circuit Judge sitting with no more than four magistrates (normally two).
3. Key definitions
This table provides a brief description of some of the main terms used in the commentary of this report.
Table 1 - glossary of key terms
| Term | Definition |
|---|---|
| Appeals | Where the defendant is unhappy with the decision of magistrates’ courts and petitions for a change in outcome. If an appeal is allowed, then the conviction can be overruled or the sentence can be varied. If an appeal is dismissed, then the initial conviction/sentence stands. |
| Bench warrant | A bench warrant is issued for a person deemed to be in contempt of court – usually because of that person’s failure to appear at their court appearance. The bench warrant allows police to arrest the defendant and bring them before the court. The bench warrant is considered as an event on a case - when a bench warrant is issued to bring a defendant back before the court the case will be removed from our open caseload estimates, e.g., the court cannot progress the case. Following the apprehension of the person, the bench warrant is executed and the case is considered open, e.g., the court can now progress the case. Defendants who have had a bench warrant issued are removed from all timeliness measures. |
| Bound over | Where a defendant is held to conditions of bail, to keep the peace or ensure good behaviour |
| Breach cases | Cases where the defendant has failed to stick to the conditions of an order which was previously imposed against them. |
| Bring back | Where a defendant is convicted of a new offence in the magistrates’ court which is in breach of a Crown Court order. If the magistrates’ decide not to take action against the breach, the defendant must be brought back to the Crown Court - this is considered as a new case receipt at the Crown Court. |
| Charge or laying of information | This relates to when the defendant is arrested and formally accused of a crime or when the individual receives a written summons advising that an action has begun against them, and that they are required either to appear in person, or to respond in writing, to the court regarding the alleged offence. |
| Completion | When a case no longer required any court time and a final decision is reached in either the magistrates’ courts or the Crown Court. |
| Completion in magistrates’ courts | When a defendant’s case is finished in the magistrates’ courts, either when a final decision is reached or the case is passed to the Crown Court. |
| Cracked trial | A trial that does not go ahead on the day as an outcome is reached and so does not need to be re-scheduled. This occurs when an acceptable plea is offered by the defendant or the prosecution offers no evidence against the defendant. |
| Date of offence | This relates to the date the alleged offence was committed. |
| Disposal | A case is counted as a disposal once all offences for all defendants on the case have a final result recorded or have been remitted back to the magistrates’ court. |
| Dropped cases | A case is considered dropped when the prosecution notify the court that they wish to discontinue proceedings. This includes instances before the indictment has been lodged - this does not require a court hearing, and the case is closed administratively. As well as during any court hearing – the judge will enter a formal verdict of not guilty under s17 Criminal Justice Act 1968. |
| Effective trial | An effective trial in the magistrates’ courts is a trial that commences on the day it is scheduled and reaches a verdict. For the Crown Court, a trial is effective once a jury has been sworn in, regardless of whether they go on to reach a verdict. |
| Final result | Where a decision is reached for an offence in either the magistrates’ courts or the Crown Court. This differs from an interim or an ancillary result which can occur as a case progresses through to a final result. The case may require subsequent court time to carry out actions after the initial final decision, i.e., where sentencing is deferred, or further procedural elements are required. |
| First listing | The first hearing of the case in a magistrates’ court, whether or not the defendant is present. |
| Guilty plea | A guilty plea occurs when a defendant agrees that they committed some or all the offences they were charged for. This can occur if a defendant either (i) pleads guilty to all counts; (ii) pleads guilty to some counts and not guilty to others and no jury is sworn in respect of the not guilty counts; or (iii) pleads not guilty to some or all counts but offers a guilty plea to alternatives which are accepted (providing no jury is sworn in respect of other counts). A case is treated as a guilty plea only if pleas of guilty are recorded for all defendants. |
| Guilty plea: cracked | A guilty plea entered and accepted on the date that a trial is due to start. |
| Guilty plea: prior to trial | A guilty plea entered and accepted for the trial start date. |
| Hearing time | The total duration of all hearings heard in the Crown Court for each case including preliminary, main and sentence hearings. |
| Indictable cases | The most serious cases, such as murder and rape, which must be heard at the Crown Court. The involvement of the magistrates’ courts in these cases is brief, and usually consists of a decision on whether to grant bail and considers other legal issues, such as reporting restrictions. The case is then sent to the Crown Court. |
| Ineffective trial | A trial that does not go ahead on the scheduled trial date and a further listing is required. This can be due to action or inaction by one or more of the prosecution, the defence or the court. |
| Most serious offence | When a case involves more than one offence the most serious offence is selected to represent the case. This is done by choosing the offence which can incur the largest maximum sentence at each jurisdiction. Where any offence is indictable only this will be prioritised over other offence types, e.g., triable-either-way. If no offences on the indictment(s) could be determined or there was insufficient data recorded, the case will be classified as “Unknown” |
| Not guilty plea | A not guilty plea occurs when a defendant pleads not guilty to some or all counts, a jury sworn in and receives a verdict which is compatible with a trial outcome. |
| Open case | A case is open where any defendant in a case has any offence without a final result recorded. The estimated counts are a snapshot of cases that are live on the system at a point in time (e.g. as at 31st December) - it is not a calculation based on receipts and disposals. The open caseload excludes cases where one or more defendants is absent and has a live bench warrant for arrest. Once the bench warrant has been executed and the defendant(s) have been bought before the court, the case will be included in the open counts. |
| Receipts | A count of the number of cases received from the magistrates’ courts within the reporting period. This includes cases that are sent for trial or sentence, appeals of magistrates’ decisions or requests for re-trial. |
| Remand: disposed case | The remand status assigned to a defendant or disposed case will relate to the “most serious” recorded at any stage through the history of the case. Where any period has been spent remanded in custody, we categorise the defendant or case as “remanded in custody”. Where the remand history is bail throughout this is categorised as “bailed”. |
| Remand: open case | The remand status assigned to an open case relates to the latest recorded remand status, regardless of any previous remand decisions earlier in the history of the case. |
| Remittal | This is where a case is sent to the Crown Court for trial but the Court subsequently decides that this case can be dealt with in the magistrates’ courts. The case is then remitted back in its either in its entirety or partially to the magistrates’ courts for it to be completed. A fully remitted case is considered as a Crown Court disposal and will be counted as an additional magistrates’ receipt. A partially remitted case continues at the Crown Court, with some offences moving back to the magistrates’ court. The offences which are remitted back will be counted as an additional magistrates’ receipt. |
| Sentence cases | This refers to cases where a defendant has already been found or plead guilty at the magistrates’ courts and is coming to Crown Court for sentencing only. |
| Main (substantive) hearing | The hearing at with the outcome is expected to be decided. This occurs when i) a defendant pleads guilty to any count on the indictment, ii) a jury is sworn, iii) a bench warrant is issued, and iv) the case is finally disposed of other than by a guilty plea or a verdict e.g. no evidence is offered. |
| Summary | The less serious cases, such as motoring offences and minor assaults, whereby the defendant is not usually entitled to trial by jury. These cases are therefore completed in the magistrates’ courts. Summary offences are subdivided into Summary Motoring and Summary Non-Motoring cases. |
| Summary motoring | Includes offences such as driving whilst disqualified, speeding and failure to stop. |
| Summary non-motoring | Includes offences such as TV licence evasion, minor assaults and criminal damage where less than £5,000 worth of damage is caused. |
| Transfers | When a case moves between Crown Court centres this is considered as an event on a case - it remains a single case and we do not consider the transfer of a case between courts as separate cases. For timeliness we consider the original receipt date to any Crown Court to constitute the start of a case. |
| Triable-either-way | These are more serious than summary cases and can be dealt with either in the magistrates’ court or before a judge and jury at the Crown Court. These cases include offences such as dangerous driving, and theft and handling stolen goods. A defendant can invoke their right to trial in the Crown Court, or the magistrates can decide that a case is sufficiently serious that it should be dealt with in the Crown Court where tougher sentences can be imposed if the defendant is found guilty. |
| Trial cases | This refers to jury trial cases (different to ‘for trial’) where a defendant has been sent or elected to the Crown Court for trial. This includes both indictable only offences which must be heard at the Crown Court and triable-either-way which can be heard at either the magistrates’ courts (summarily) or at the Crown Court (on indictment). This includes cases where defendants enter a guilty plea and subsequently do not require a trial. |
| Vacated trial | A trial which has been removed from the trial list before the date of the trial, excluding warned list cases. |
| Valid hearing | A hearing with key date fields completed, where dates are entered in logical sequence, and which has matched start and stop entries on the same day for all periods. |
| Waiting time | The length of time between the date of sending or committal of cases from the magistrates’ court and the start of the substantive Crown Court hearing. |
4. Data sources and data quality
This section outlines:
- the different data sources used: outlining key data quality considerations for each source, flags any current concerns and outline the impact of system changes on data quality;
- the data quality procedures: including key processes in place to ensure published data is of requisite quality and key roles & responsibilities for assurance between producers, data suppliers and system owners.
4.1 Data sources
Table 2 – CCSQ data source summary
| Source | Data | Detail |
|---|---|---|
| Libra | magistrates’ caseload | Aggregate extract from ‘legacy’ Libra system regarding the caseload of criminal court cases at the magistrates’ courts. |
| OPT | magistrates’ trials | Aggregate returns concerning trial efficiency at the magistrates’ courts sourced from HMCTS data platform. |
| TAR | magistrates’ timeliness | Record-level extract of the ‘legacy’ Libra system providing timeliness data for defendants dealt with at the magistrates’ court |
| XHIBIT | Crown Court (all) | Record-level extract of ‘legacy’ XHIBIT system covering all published Crown Court measures, including end-to-end timeliness. |
| Common Platform | magistrates’ courts (all), Crown Court (all) | Record-level extract of ‘reform’ Common Platform system covering all published magistrates’ court and Crown Court measures, including end-to-end timeliness. |
Magistrates’ courts
The data on the magistrates’ courts (M1 and M2) is sourced from the magistrates’ court case management systems including legacy (Libra) and reform systems (Common Platform). The workload data held on the Libra system is of good quality and provides reliable estimates of the magistrates’ courts’ caseloads. The centrally collated data are subject to checks by HMCTS including the investigation of: apparent anomalies, missing data returns and any unexpected changes in the data.
HMCTS has undertaken a transformation programme to modernise its data and management information. During this work, HMCTS found evidence that the magistrates’ courts open caseload data was significantly overstated. This was due to a number of issues identified in the data derived from the legacy Libra MIS data warehouse. HMCTS carried out a bulk clean-up of data held on the legacy Libra MIS system, leading to an initial reduction in the December 2024 published statistics of around 80,000 open criminal cases and a further reduction of around 17,000 cases in March 2025.
A further revision has been made to the magistrates’ court caseload data published in this, the June 2025 release. The revision followed the identification of a cohort of cases with a missing offence type recorded. These cases were previously excluded from the published criminal court caseload but following work by HMCTS to update the underlying reference data we can now more accurately report on these cases. Whilst this has not changed overall volumes across civil and criminal cases, it has increased the proportion assigned to the latter.
The inclusion of this cohort has increased criminal receipts and disposals by around 8,500 cases per month, and the open caseload has increased by around 31,000 as of March 2025.
Figures 2-4 illustrate the impact of this revision on criminal receipts, disposals and the open caseload between this release and the previous release for March 2025.
Figure 2 – Volume of magistrates’ court receipts, before and after, Q2 2022 – Q2 2025

Figure 3 – Volume of magistrates’ court disposals, before and after, Q2 2022 – Q2 2025

Figure 4 – Volume of magistrates’ court open caseload, before and after, Q2 2022 – Q2 2025

We expect to see further revisions in slower time as we improve the quality of the underlying data and will update users on the cause of any changes to the published figures.
Crown Court
The data on the Crown Court (C1 to C11, O1 to O3) is sourced from the Crown Court case management systems including legacy (XHIBIT) and reform systems (Common Platform).
Both XHIBIT and Common Platform are case management systems which are used by court staff for administrative purposes and to ensure operations at court can proceed. The systems contain information about the incidences and dates of key events as each case progresses in the Crown Court.
Changes to the operational systems at the Crown Court following Common Platform being rolled out from September 2020 have resulted in some small inconsistencies in the underlying methodologies for statistical measures.
The ‘combined’ measures from legacy systems and Common Platform will have small methodological differences which are the result of fundamental differences in the way that data is recorded, e.g. fields not available, system functionality to be added in future and systems designed in different ways. Where possible we have produced ‘best equivalent’ measures and will continue to proactively review methodologies as all functionality is rolled out onto the Common Platform system.
The One Crown project reviewed all published Crown Court measures alongside a wider piece of work to operationally and externally review the existing caseload estimates. We have consulted users twice concerning improvements to the published Crown Court data and have been transparent the decisions taken to ensure published data remains of the highest quality.
Timeliness
Timeliness estimates (T1 to T3) are created directly from extracts from the underlying magistrates’ courts administrative system (Libra and Common Platform) which captures key dates for cases dealt with at the magistrates’ courts including police, prosecutor and court stage dates.
End-to-end timeliness estimates (T4) are created by matching magistrates’ courts and Crown Court records to calculate the number of days taken from the date an alleged offence was committed to the date of a final decision in court. This is the only published source of data which allows for an estimate of end-to-end duration through the criminal justice system from offence to completion. The initial source data is taken from extracts based on the underlying court administrative system(s).
Prior to the creation of the initial end-to-end timeliness measure in 2011, timeliness estimates were sourced from the now discontinued Time Interval Survey (TIS)[footnote 2].
The initial matched measure used ‘rule based’ link methodology linked records based on a combination of variables including given name, middle name, family name, date of birth, sex, postcode, a committal date, and two identifiers (Arrest/Summons Number (ASN) and Pre-Trials Issue Unique Reference Number (PTIURN)).
Since 2021, official statistics were developed which used a probabilistic data linking methodology underpinned by the Ministry of Justices’ open-source statistical ‘Splink’ package. There was a consultation concerning the methodology change and impacts of this change were communicated to users.
From September 2020 data from the Common Platform has been included alongside the ‘matched’ timeliness. Common Platform provides a single system for magistrates’ and Crown Court cases, as such the information is linked at source and no longer requires additional steps to combine data from separate systems.
Completed cases in the timeliness data have been through a validation process specifically to ensure the timeliness analysis is accurate, e.g. if dates are out of a logical sequence or key dates are blank then cases are removed.
4.2 Counting rules
These are some main points to consider when interpreting the criminal court statistics:
-
Case: a case is counted based on a unique case number. This case may include multiple individuals and/or multiple offences.
-
Defendant: a defendant is identified by a unique defendant ID; multiple defendants may be assigned to a case.
-
Trial: not all cases will go to trial, for the purposes of trial effectiveness we consider a ‘trial’ at the point of initial listing. A trial which goes ahead on the planned date and occurs is then considered as ‘effective’, a trial which does not go ahead is considered either cracked, ineffective or vacated.
-
Timeliness defendant: all timeliness estimates (T1-T4) are based on defendants counts in completed criminal cases. The linked data can effectively ‘look back’ from the point of completion to the initial offence date. It is not possible to produce timeliness estimates for ‘live’ cases as they go through the criminal justice system.
-
Offence: a list of the offence classifications used by the MOJ for CCSQ statistical outputs can be found in the ‘Offence group classifications’ document as part of the latest release of the Criminal Justice System Statistics Quarterly release which is available at the following link (Offence Group Classification can be found within the folder for each quarterly release): Criminal justice statistics quarterly. This list shows how the MOJ group lower level offences together within the published tables and data tools. It is based on the classification used by the Home Office for crime statistics, although there are differences reflecting the respective scopes and aims of these publications.
Offence breakdowns are provided for both Crown Court and timeliness data. However, the way in which the ‘principal offence’ is calculated differs:
-
Crown Court: when a case involves more than one offence the most serious offence is selected to represent the case. This is done by choosing the offence which can incur the largest maximum sentence at each jurisdiction. Where any offence is indictable only this will be prioritised over other offence types, e.g., triable-either-way. If no offences on the indictment(s) could be determined or there was insufficient data recorded, the case will be classified as “Unknown”.
-
Timeliness: timeliness analysis chooses a principal offence on a different basis to receipts, disposals and outstanding cases by offence. Timeliness data will choose the offence which had the longest duration from charge to completion. This may not be the most serious offence but reflects areas where most court time is spent.
4.3 System changes and impacts
All published criminal court measures include data sourced from both ‘legacy’ and ‘reform’ administrative systems – this has created challenges in how we combine data to create high quality, robust and coherent published measures.
The ‘Common Platform’ is a new digital case management system for the magistrates’ and Crown Courts. The system streamlines data collection, data accessibility and improves the way criminal cases are processed across the Criminal Justice System. It will replace the existing ‘legacy’ criminal court jurisdiction specific systems Libra (magistrates’) and XHIBIT (Crown), with a single, streamlined system.
Phased roll out began in September 2020 across both magistrates’ and Crown Courts, with all criminal courts using the Common Platform from September 2023.
There remains a proportion of cases being entered on legacy systems as not all prosecuting authorities are currently using the Common Platform and some specific functionality continues to be transitioned over from legacy systems, e.g., appeals at the Crown Court.
Figure 5 – Proportion of magistrates’ court receipts by source system, Q3 2020 – Q2 2025

Figure 6 – Proportion of Crown Court receipts by source system, Q3 2020 – Q2 2025

In addition, there are a small number of instances where cases are “ejected” from the Common Platform and are then entered into the legacy systems. This is due a small amount of specialist functionality not being available on the new system. The volume of ejections has fallen as functionality is added to the new systems and the reason for ejections is routinely monitored and reviewed to ensure the impact is understood. Ejected cases are removed from our Common Platform counts to ensure that cases are only captured once.
Impact of system change
The Common Platform system allows us to track a defendant’s journey from the magistrates’ court to the Crown Court without requiring any additional data linking. This is particularly beneficial to the published end-to-end timeliness measures which have required significant analytical resource to link cases to provide an end-to-end journey from offence to completion at the Crown Court. As fewer cases result on legacy systems, we will be better capturing the timeliness of the whole population of defendants’ cases rather than those which successfully match to magistrates’ records. Additionally, there are evident improvements in the coherence of published measures as a result of more granular resulting data rather than a reliance on “manual” caseworker entered fields, e.g., we have improved the accuracy of the published data concerning the timing and stage of guilty plea entry and it aligns more closely with trial efficiency data than ever before.
The Common Platform is serviced by a singular set of underpinning metadata rather than having two sets for distinct jurisdictions. This alongside the data coming from one source means we have fewer risks of inconsistencies where metadata is out of date or recording differs between magistrates’ courts and Crown Court centres.
Some data remains unavailable in the Common Platform and will require continued data development to establish derivation and processing from underlying raw data tables.
There are a small number of areas where published series have been removed and remain in development. This includes measures which are released annually, including grounds for sending, representation status and further information concerning the grounds for conviction.
4.4 Criminal courts data quality
The underlying criminal courts data is of high quality and is suitable for publication to the levels of granularity released as part of the statistics bulletin.
Being from an administrative system, the criminal court data is subject to clerical and input errors. The volume of these errors is low and is distributed randomly across case types and locations. As such they are not believed to impact on the integrity of the overall trends in the data.
MOJ statistics teams work closely with data and system owners in HMCTS to identify and quantify quality concerns, understand how data is entered by operational colleagues and work holistically to implement solutions that ensure published measures remain of the highest quality.
The One Crown project has provided a template to work from and has shaped how we collaborate with data suppliers, operational staff and system owners to improve our understanding of the data, align definitions and improve the quality of our measures.
As part of this work HMCTS has established a Data Quality programme which seeks to build on the approach taken to the One Crown project and improve our understanding of data quality in order to improve the accuracy and reliability of reporting.
Definitional alignment
All published measures concerning the magistrates’ courts and Crown Court have common definitions across both HMCTS and MOJ.
The One Crown project has delivered uniformity in our approach to high-profile Crown Court measures and radically minimised the scope for divergence between HMCTS and MOJ estimates. This increased coherence will benefit users’ understanding and ensure trends are better articulated and understood.
Despite this, there remain known areas of differences with other criminal justice agencies regarding some published definitions. This includes crossover with measures published by the Crown Prosecution Service and some offence group breakdowns released by the Home Office.
The MOJ is committed to improving the ability for users to more easily work across key CJS data sets and work with other agencies to develop cross-system outputs including the Criminal Justice Delivery Data Dashboard to draw out insight for users.
Key roles and responsibilities
HMCTS is the main data supplier and system owner concerning the criminal courts statistics. MOJ data and statistics teams curate raw data tables from HMCTS sources and apply published definitions to establish trends, identify key insight and seek to understand drivers of any observed change.
| HMCTS is responsible for: | |
|---|---|
| 1. Data quality assessments | The HMCTS Data Quality programme aims to improve our understanding of data quality across HMCTS and to improve accuracy and reliability across critical data metrics so that HMCTS, MOJ and appropriate external organisations can access trusted, high-quality data to support decision-making about HMCTS services. Building on the approach used as part of the One Crown project, Data Quality teams will conduct assessments across HMCTS services. In each data quality review, we will assess data quality concerns affecting 1) our critical metrics of receipts, disposals, open caseload and sitting days, using random sampling and 2) specific metrics agreed with each service that are critical to understanding that service’s performance, using bespoke data quality reports. HMCTS will investigate issues the assessment identifies to determine their causes, whether they stem from human error, system design, or data pipeline build. The results will be presented in data quality reports which will include commentary and prioritisation as well as agreed actions and timelines to address any issues identified. |
| 2. Data quality reporting | Data Quality Reports have been created in collaboration with service leads, system owners and analysts. The reports identify key areas of concern and where action is required to review the validity of records. Alongside this routine monitoring there is an process embedded to provide a feedback loop to regional leads who co-ordinate data quality activity and make amendments on source systems. The reporting is also a basis to consider and prioritise system design changes and the revision of case-worker guidance. |
| 3. Sampling exercises | As part of the One Crown project HMCTS carried out an exhaustive audit of the open caseload counts at the Crown Court. The published Crown Court Data Assurance Report including a recommendation to carry out routine sample exercises to review the caseload. |
| MOJ is responsible for: | |
|---|---|
| 4. Aligned definitions for published measures | MOJ own the published definitions and need to ensure that these align with other HMCTS management information where practicable. Any divergence must be understood and clearly communicated to users. |
| 5. Validation applied to published measures | As well as data quality reporting on key areas of concern, data validation is applied to published series to remove erroneous records which would influence observed trends, e.g., blank dates or invalid date sequencing. The additional laying of validation is set out alongside measures and in published notes alongside tables – as well as providing breakdowns where possible of “total” and “valid” counts alongside measures. |
| 6. Data processing and identification of anomalous records | MOJ has routine data quality checks as part of the underlying data pipelines used to inform the published series. This includes checks for outliers, missing records and any significant shifts in trends observed – i.e., large increase in unknown values for key fields or observed missing records compared to previous months data loads. |
5. Data developments
5.1 1.“One Crown” consultation
We have carried out two consultations regarding the One Crown project and the resultant changes to the Crown Court data.
We have received no external response raising concerns of the definitional changes or impacts on published series.
There are no further changes made to published measures in the latest release. However, we are not able to provide annual measures as supplied in previous CCSQ releases. We are taking the opportunity to reconsider the data offering in CCSQ including the metric design, purpose and frequency to ensure that outputs meet user needs both in terms of content and frequency.
Development of measures remains ongoing and further updates will be set out in future releases, as and when further updates are made.
Full details of the changes to date and estimated impacts including comparisons to the previous methodology are available alongside previous editions of this report:
- Consultation on “One Crown” changes to Crown Court data processing in Criminal Court Statistics Quarterly (CCSQ) – December 2024
- Further consultation on “One Crown” changes to the Crown Court data processing in Criminal Court Statistics Quarterly (CCSQ) – March 2025
5.2 2. Single Justice Procedure – statistics in development
In the previous release we published statistics in development concerning Single Justice Procedure (SJP) cases in the criminal courts, for the first time. We are continuing to consider the frequency and user requirements for this series and whilst we are not publishing data this quarter, we will provide a further update in the December 2025 release.
5.3 Common Platform and reform to criminal court data[footnote 3]
‘Common Platform’ is a new digital case management system for the magistrates’ and Crown Courts. The system seeks to streamline data collection, data accessibility and improve the way criminal cases are processed across the Criminal Justice System. It will eventually replace the existing ‘legacy’ criminal court systems Libra (magistrates’) and XHIBIT (Crown), with a single, streamlined system.
Early adopter courts across England and Wales will test the system before the subsequent rollout to all criminal courts. Derbyshire magistrates’ and Crown Court began this process in September 2020 and it has been rolled out in all criminal courts across England and Wales.
All measures relating to magistrates’ courts and Crown Court cases include both ‘legacy’ and Common Platform estimates on a ‘best equivalent’ basis. This includes all key breakdowns in published tables and associated data tools such as offence group, case type and remand status for example.
Methodologies are as similar as possible however there are areas of known difference. The ‘legacy’ and ‘new’ data systems are fundamentally different, they do not record information in the same way and as such it is not possible to exactly replicate the existing published methodologies – change will be required to present a robust and coherent picture of activity.
We will continue to develop data processes from the new system in collaboration with HMCTS operations, analysis and system owners. As we continue to develop these solutions, we expect some series may be disrupted, with an increased likelihood of revisions to data in future.
We are committed to ensuring that published statistics remain accurate, robust and coherent for users during the operational transition of data systems at the criminal courts.
6. Accredited official statistics status
National Statistics are accredited official statistics that meet the highest standards of trustworthiness, quality and public value. Accredited official statistics are called National Statistics in the Statistics and Registration Service Act 2007.
The continued designation of these statistics as accredited official statistics was reaffirmed in March 2025[footnote 4] following a compliance check by the Office for Statistics Regulation.
We will continue to action the recommendations of the Office for Statistics Regulation and continuously improve the published statistical bulletin.
Designation can be broadly interpreted to mean that the statistics:
- meet identified user needs;
- are well explained and readily accessible;
- are produced according to sound methods, and
- are managed impartially and objectively in the public interest.
Once statistics have been designated as accredited official statistics it is a statutory requirement that the Code of Practice shall continue to be observed.
6.1 Revisions
This publication and the data within are published quarterly, with a more detailed annual publication released in June each year.
For upcoming publications please see the MOJ publication schedule:
In accordance with the Code of Practice for Office Statistics, the MOJ is required to publish transparent guidance on its policy for revisions. A copy of this statement can be found at: https://www.gov.uk/government/statistics/ministry-of-justice-statistics-policy-and-procedures
The three reasons specified for statistics needing to be revised are;
1. Changes in source of administrative systems/methodology changes
The data within this publication come from a variety of administrative systems. This technical document will clearly present where there have been revisions to data due to changes in methodology or administrative systems. In addition, statistics affected within the publication will be appropriately footnoted and estimates of the impact made available.
2. Receipt of subsequent information
The nature of any administrative system is that data may be received late. For this release, late data will be reviewed on a quarterly basis. Unless the difference is deemed to make significant changes to the statistics released, revisions will only be made as part of the final annual release. However, should the review show that the late data has substantial impact on the statistics then revisions will be released as part of the subsequent publication.
3. Errors in statistical systems and processes
Despite the continued development of validation and verification procedures put in place to minimise the risk of errors, it is not possible to entirely rule out errors arising from statistical processes. Should a substantial error be identified, the publication on the website will be updated and an erratum slip published documenting the revision as soon as is practicable.
6.2 Users of the statistics
The main users of these statistics are Ministers and officials in central government (including those in HMCTS and other central government departments to the MOJ) responsible for developing policy regarding criminal court processes and the wider criminal justice system. Other known users include the central government departments, local government offices and voluntary organisations with an interest in criminal justice.
We routinely consult with policy and operational colleagues to refresh our understanding of core uses for the data, promote the release and provide support to known users. We seek comments from external users and maintain dialogue with public users via dedicated email accounts for feedback on the commentary and any additional wider feedback or queries.
7. Legislation coming into effect in the reporting period
The legislation described below relates mainly to legislation that came into force in the published time series from 2014. It is only a short summary of the sections that may directly have affected the published statistics. The following website has details of all legislation that has come into force in the intervening period. http://www.legislation.gov.uk/
The Criminal Justice and Courts Act 2015 introduced the Single Justice Procedure which applies only to cases involving adults charged with summary-only non-imprisonable offences. The single justice procedure took effect from 13 April 2015. It allowed selected cases to be dealt with by a single magistrate sitting with a legal adviser on the papers without the attendance of either a prosecutor or the defendant. The defendant instead can engage with the court online (or in writing) and the case is no longer heard in a ‘traditional’ courtroom.
The Policing and Crime Act 2017’s[footnote 5] purpose is to further improve the efficiency and effectiveness of police forces, including through closer collaboration with other emergency services; enhance the democratic accountability of police forces and fire and rescue services; build public confidence in policing; strengthen the protections for persons under investigation by, or who come into contact with, the police; ensure that the police and other law enforcement agencies have the powers they need to prevent, detect and investigate crime; and further safeguard children and young people from sexual exploitation.
The Act also included amendments to the police use of pre-charge bail which will impact the way in which cases are initiated and passed through the criminal justice system.
The Police, Crime, Sentencing and Courts Act 2022[footnote 6] looked to enhance public safety, empower police, and reform the justice system. Key measures include tougher sentencing for serious crimes, expanded police powers for stop and search, and stricter penalties for assaults on emergency workers. The Act also addresses protests, unauthorized encampments, road traffic offenses, and youth justice, and introduces new measures for managing offenders and supporting victims.
The Act makes several changes to the procedures in courts and tribunals, specifically in relation to the use of sign language interpreters for deaf jurors, the prohibition on authorised transmission and recording of proceedings, the regulation of remote observations of proceedings, and the use of live links in criminal proceedings.
8. Annex – Statement of Data Quality Principles
Introduction
Criminal court statistics are published in compliance with the Ministry of Justice (MOJ) quality strategy for statistics, which states that information should be provided as to how the bulletin meets user needs: https://www.gov.uk/government/statistics/ministry-of-justice-statistics-policy-and-procedures
The MOJ aims to provide a high quality and transparent statistical service covering the whole of the justice system to promote understanding and trust. This statement sets out our policies for producing quality statistical outputs and the information we will provide to maintain our users’ understanding and trust.
Core Objectives
We aim to deliver a service in line with our four core objectives:
- Provision of data which are accessible, consistent and fully documented.
- Production of statistics which clearly communicate the story and meet users’ needs.
- Provision of analysis which is timely and based on robust methodology.
- Building capacity, capability and engagement.
Trust in statistics is important as statistics are fundamental to good government, to the delivery of public services and to decision making in all sectors of society, Statistics provide the parliament and the public with a window on society and the economy, and on the work and performance of government.
Assessing the quality of statistics is not a one-off exercise. It must be done on a continuous basis. This document explains by what measures we will assess the quality of our statistics, what users can expect us to do, and the information we will provide to users to aid them in making their own assessment of the quality of the statistics we produce.
As required by the Code of Practice for Official Statistics and in line with the Government Statistics Services Quality Strategy and associated guidance, we will measure and report on our quality using a framework based around European Statistical Systems (ESS) Dimensions of Quality.
Statistical quality in the MOJ is defined as meeting users’ needs with particular reference to the relevance, accuracy, timeliness, accessibility, comparability and coherence of the statistics collected, analysed and reported.
Principle 1: Relevance
Relevance is the degree to which the statistics meets the current and potential needs of users.
The published criminal court statistics help users to understand the volumes of different types of legal proceedings through the criminal courts in England and Wales (e.g. the number of cases starting by case type, the number of children involved in orders given etc). The figures broadly capture the ‘workload’ of the criminal courts, the efficiency of trials and estimates of timeliness throughout the system. The published data are the only source of coherent case flows through the criminal court system, however they do not include figures regarding the ‘higher’ courts, e.g. Royal Courts of Justice or Supreme Court.
These statistics strive to be relevant across a range of users, and the criminal court statistics team routinely seeks out feedback from both internal and external users to enhance what is published. When a change is requested, we work with analytical colleagues and data providers to explore what is possible and whether the data available is fit for this purpose before any change is made.
We have introduced new series where user needs are known and evidence gaps can be reliably filled, for example we have expanded the analysis available regarding the open caseload at the Crown Court to include estimates of the age of case duration. These figures were published for the first time as statistics in development to address user needs and meet public demand for quantitative evidence on this topic. Potential users have expressed demand for these figures through direct requests under the Freedom of Information Act, Parliamentary Questions, public discourse and our own engagement with users.
Principle 2: Accuracy and Reliability
Accuracy is the closeness between an estimated result and the (unknown) true value.
Criminal court statistics are based on administrative data systems which have been established to facilitate the operational passage of a case through the court system.
We work closely with the owners of these data pipelines and the administrative systems to understand how operational processes work, how data is recorded and how data is validated at the point of entry. We continually seek to better understand how the data is used operationally and how this may affect the statistics produced.
As data is extracted from these administrative systems and analysed to produce the published statistics, guidance from The Aqua Book[footnote 7] is used to ensure thorough quality assurance procedures are adhered to during the Criminal Court Statistics Quarterly (CCSQ) production process.
Despite carrying out validation on entry and within the statistical processes following extraction the data are subject to some inaccuracies inherent in any large-scale data recording system (e.g. mistyped data entries). However, the validation procedures detailed above are felt to be proportionate in reliably minimising the impact that any errors may have on the published estimates.
We verify our data with timeseries available from unpublished management information held by HMCTS and the Crown Prosecution Service published statistical summaries where feasible.
Reliability is the closeness of early estimates to subsequent estimated values.
This publication and the data within it are published quarterly.
Improvements to the data processing has enabled more routine revisions and it is possible to revise all published measures to ensure that these accurately reflect the underlying administrative systems.
Further information concerning the way in which scheduled and unscheduled revisions are treated in the criminal court statistics publications can be found in the supporting guidance documentation available in the Revisions section of this document.
In accordance with the Code of Practice for Office Statistics, the MOJ is required to publish transparent guidance on its policy for revisions. A copy of this statement can be found at: https://www.gov.uk/government/statistics/ministry-of-justice-statistics-policy-and-procedures
Principle 3: Timeliness and Punctuality
Timeliness refers to the time gap between the publication date and the reference period for the statistics.
Each CCSQ release is published with a ‘time gap’ of around three months after the reference period. For example, statistics for October to December are published in the subsequent March.
This ‘time gap’ is felt to be timely and allows us to strike a balance between the need to minimise the delay in releasing statistics and ensuring a robust and high-quality product. For example, the three-month gap allows for any late data returns, provides time for any amendments to initial monthly source data following validation and time for the analysis to be carried out, and a short period for the bulletin to be produced.
Punctuality is the time lag between the actual and planned dates of publication for statistics.
Criminal Court statistics are published at quarterly intervals at 9:30am on a date which has been pre-announced in advance, in line with the Code of Practice for statistics: https://www.gov.uk/government/statistics/announcements
Any change to the pre-announced release date(s) would follow the approval of the Chief Statistician for the MOJ and we would explain clearly the reasons for the changes to users at the earliest opportunity.
Principle 4: Accessibility and Clarity
Accessibility is the ease with which users can access the statistics and data.
The Criminal Court Statistics Quarterly release ensures that statistics regarding criminal court caseloads are published together in a single quarterly series of National Statistical releases, available on the gov.uk official statistics calendar.
It comprises of both summary information, detailed data tables and ‘open data’ files to seek to address a range of users’ needs alongside this technical guide document to aid users understanding.
Both this guide and each release includes contact details for the lead statistician or respective team mailboxes for users to address any concerns. These inboxes are routinely monitored and any queries are actioned as quickly as possible.
Published data tables are available in ODS format as standard and low-level data which underpin all published data tools are available in csv format.
Clarity refers to the quality and sufficiency of the commentary, illustrations, accompanying advice and technical details.
The commentary is written by professional badged statisticians and aims to be impartial, helping users put the figures into meaningful context.
The bulletin is produce independently and figures are subject to strict pre-release access for essential individuals – no other access to statistics in their final form are made available prior to publication.
All technical terms, acronyms and definitions are explained in the bulletin itself (where appropriate), supporting footnotes in the published data tables and in the supporting guidance documentation.
All published data tools are supported by definitional and practical guidance to support users in making accurate and reliable use of the tool functionality.
Principle 5: Comparability and Coherence
Comparability is the degree to which data can be compared over time, by region or another domain.
The development and improvement of the underlying administrative and data systems by HMCTS over time has caused challenges to maintaining a consistent and comparable time series.
‘Common Platform’ is a new digital case management system for the magistrates’ and Crown Courts. The system streamlines data collection, data accessibility and improves the way criminal cases are processed across the Criminal Justice System. It was rolled out from September 2020 and is now used by all criminal courts. It is different to legacy systems and definitional alignment between the legacy and reform systems presents challenges. Where possible we have produced data on a “best equivalent” basis and outlined impacts to users.
It is not possible to directly compare criminal court statistics to other jurisdictions and other countries’ criminal court systems. The statistics sourced from underlying administrative data reflect the criminal justice system processes and procedures that underpin it, as such any attempts to make comparison will not be on the same basis.
Similarly, it is not possible to compare criminal court statistics against other criminal statistics including crime data published by the Office for National Statistics, Home Office or the Crown Prosecution Service. Although the systems are operationally linked each agency is using different definitions to count different metrics at different points in time.
A variety of time series are used in the publication and largely related to the availability of reliable source data – where possible the longest time series is supplied.
Coherence is the degree to which the statistical processes that generate two or more outputs use the same concepts and harmonised methods.
The MOJ publication Criminal Justice Statistics (CJS) also contains data on trends in criminal case outcomes. The figures are derived from the same source as those presented in this report, but there are known differences between them. These are due to many factors, including differences in the data collation methods and counting methodologies used.
The data quality improvement work and One Crown project commenced in the summer of 2024 has been implemented alongside work to align the Crown Court measures across MOJ and HMCTS. All published headline metrics for the Crown Court have been sourced from the One Crown pipeline and use agreed definitions across MOJ and HMCTS.
9. Contacts
Enquiries about this guide should be directed to ‘Data & Analysis: Courts and People’ division of the Ministry of Justice:
Criminal Courts and Sentencing Data and Statistics,
Ministry of Justice, 10 South Colonnade, London, E14 4PU
Email: Criminal_Court_Sta@Justice.gov.uk
General information about the official statistics system of the UK is available from www.statistics.gov.uk
Press enquiries should be directed to the Ministry of Justice press office:
Tel: 0203 334 3536
Website: Media Enquiries
© Crown copyright
Produced by the Ministry of Justice
Alternative formats are available on request from statistics.enquiries@justice.gsi.gov.uk
-
https://www.gov.uk/government/news/faster-justice-as-unneccessary-committal-hearings-are-abolished ↩
-
https://www.gov.uk/government/statistics/time-intervals-for-criminal-proceedings-in-magistrates-courts-ns ↩
-
https://www.gov.uk/government/news/common-platform-system-tested-in-criminal-courts ↩
-
Review of the quality of criminal court statistics for England and Wales – Office for Statistics Regulation ↩
-
Police, Crime, Sentencing And Courts Act 2022 (legislation.gov.uk) ↩
-
https://www.gov.uk/government/publications/the-aqua-book-guidance-on-producing-quality-analysis-for-government ↩