MAIB Business Plan 2020-21
Published 2 April 2020
1. Purpose
The purpose of the Marine Accident Investigation Branch (MAIB) is to improve marine safety by determining the circumstances and causes of marine casualties and promoting action to prevent reoccurrence.
2. Vision
To be one of the most professional, effective, trustworthy and influential marine safety investigation authorities in the world.
The MAIB will achieve this by:
-
continually developing its capability to investigate effectively, and delivering timely reports and information that will enhance marine safety
-
fostering good relationships with other stakeholders, while maintaining its independence
-
contributing to the continuous development and improvement of marine safety investigation capability, both nationally and internationally
-
ensuring it maintains adequate resources and uses them effectively
3. Objectives
In complying with the IMO Casualty Investigation Code and UK statutory obligations for the investigation of marine casualties the MAIB will:
-
respond promptly to marine casualties
-
lead and manage the accident investigation team and ensure their safety
-
conduct thorough, impartial and timely investigations
-
focus on identifying safety issues and promoting safety actions to address them
-
produce clear and informative reports, with well-founded analyses and conclusions, which explain the circumstances and where possible identify the causal and contributing factors, without apportioning blame
-
make proportionate, well-founded safety recommendations
-
improve marine safety by promulgating the lessons learned from accident investigations
-
encourage mutual assistance within the international marine accident investigation community to improve marine safety globally
-
treat the survivors and the relatives of victims of marine accidents with consideration, sympathy and honesty
-
foster good relations with external stakeholders, professional bodies, educational establishments and the wider maritime community
4. The work
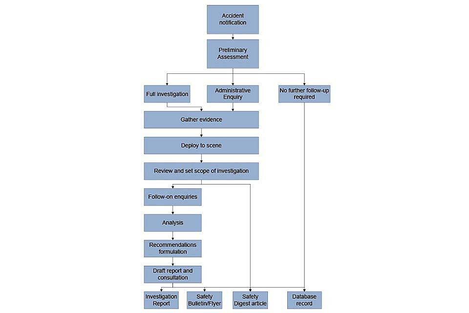
4.1 Investigation process
The MAIB receives around 1,200 reports of accidents and incidents each year. The simplified schematic below shows the sequence of events involved in investigating an accident.
A Preliminary Assessment is carried out based on the information received and gathered. If a decision is made to investigate an accident, a team of inspectors is deployed to gather evidence and conduct interviews in order to gain a proper understanding of the circumstances and causes of the accident or incident. After initial analysis, the findings are presented to the Chief Inspector for a decision about the scope of the investigation and to establish the need for any urgent safety recommendations. Further work may then be undertaken, and recommendations formulated where necessary (see below). Draft investigation reports are subject to a statutory 30-day consultation process, the results of which are considered before the final report is published
If, after the Preliminary Assessment, it has been decided not to deploy, an Administrative Enquiry will take place, which normally involves the gathering of evidence through correspondence or by phone, although face-to-face interviews and site visits are conducted as appropriate..
Details of all accidents and incidents are currently recorded on the Branch’s Marine Casualty Database and until the end of the transition period the European Marine Casualty Information Platform (EMCIP). In April 2020 MAIB will be migrating to a new Case Management System. Those accidents and incidents that fall within the remit of the IMO’s Global Integrated Shipping Information System (GISIS) database are transferred accordingly.

Flowchart to illustrate the investigation process
(note: a higher resolution version of the schematic is available on page 4 of the PDF version (351KB))
4.2 Recommendations and stakeholders
MAIB’s investigations usually result in the Branch making recommendations to those stakeholders best placed to implement them. These can include vessel owners and operators, port and harbour authorities, and industry and regulatory bodies. Recommendations are made for the purpose of ensuring that action is taken that will help prevent a re-occurrence. Industry experts are consulted to ensure that recommendations are proportionate and achievable.
Recipients of MAIB recommendations are required to inform the Chief Inspector whether or not they accept them, and provide details of their plans for implementation. The Chief Inspector makes publicly available the status of all recommendations in his Annual Report to the Secretary of State.
4.3 Promulgation of safety lessons
A key facet of the MAIB’s work is the promulgation to its stakeholders of safety lessons identified during its investigations. Importance is attached to identifying the optimum means for disseminating these messages most effectively.
Investigation Reports
Publicly available, digitally and in print, they contain a factual account, analysis, conclusions and recommendations.
Safety Bulletins
Communicate urgent safety lessons and recommendations that must be brought to the industry’s attention before the main investigation report is published.
Safety Flyers
Short descriptions of the key findings of an investigation aimed at being read by key stakeholders as quickly as possible. They will accompany publication of an Investigation Report.
Safety Digests
Produced every six months containing anonymised articles based on investigations and administrative enquiries, with an emphasis on the lessons to be learned. Specialised fishing vessel and leisure craft editions are also produced on an occasional basis.
Safety studies
From time to time the Chief Inspector will commission a Safety Study to be conducted. This will focus on a particular aspect of marine safety and is likely to be in response to identified accident rates and trends. In 2020 it is planned to publish the outcome of a comprehensive Study into the use of electronic navigation aids on a range of vessels.
gov.uk/maib
MAIB’s website is a resource delivering safety messages in a number of forms. As well as providing access to every investigation report the Branch has published since it began operating in 1989, the website continues to be developed with further work planned. MAIB’s Twitter (@maibgovuk), Facebook (maib.gov), and LinkedIn presence will continue to be an important means of communication.
Annual Report
An Annual Report to the Secretary of State is produced and published, providing a comprehensive set of accident statistics derived from the MAIB database, and a register of recommendations made during the year and the responses made to them.
Information Leaflets
Information leaflets are published on the MAIB website and carried on deployments by inspectors. They are used to inform stakeholders involved in an investigation about the role of the MAIB and the processes involved.
4.4 Coroners’ Inquests and Fatal Accident Inquiries
MAIB Inspectors will continue to provide support to Coroners and Procurators Fiscal in the event of deaths caused by marine accidents that occur in UK territorial waters or on UK-registered vessels overseas. In practice, this often involves MAIB inspectors appearing at inquests and fatal accident inquiries to explain the contents of investigation reports and the findings of investigations.
In England and Wales such support is defined in the Memorandum of Understanding agreed between the Chief Coroner and the three transport accident investigation branches in October 2017.
4.5 International
The Chief Inspector represents the UK at the Marine Accident Investigators’ International Forum (MAIIF) and its European sub-forum E-MAIIF. MAIIF is an international non-profit organisation dedicated to the advancement of maritime safety and the prevention of marine pollution through the exchange of ideas, experiences and information acquired in marine accident investigation. Its purpose is to promote and improve marine accident investigation, and to foster co-operation and communication between marine accident investigators. MAIIF has Intergovernmental Organisation status at the IMO. The annual meeting of the forum (MAIIF 29) will be hosted by MAIB in London, October 2020.
The MAIB will continue to offer training for accident investigation practitioners from other countries’ administrations. This includes specific training on the recovery and analysis of evidence obtained from Voyage Data Recorders (VDRs) and other electronic recording devices, but also involves longer-term placements whereby an investigator is embedded within the MAIB inspectorate for several months.
The MAIB is an active member of the UK delegation at the IMO’s Sub-Committee on Implementation of IMO Instruments (III) and participates in the Working Group on Casualty Analysis. This group distils lessons drawn from the analysis of accident investigations, so that they can be recommended for consideration by the relevant IMO sub-committees. The Committee meets annually with its next meeting in July 2020 but is active throughout the year via its Casualty Analysis Correspondence Group.
4.6 Technical developments
The Marine Accident Data Analysis Suite (MADAS) will continue to be developed in co-operation with the National Transportation Safety Board of the USA. This has become the industry-standard platform for marine electronic evidence analysis.
Developments within the fields of autonomous shipping, electronic navigation, modern propulsion systems, and other emerging maritime technologies will continue to be kept under review to ensure the MAIB inspectorate are sufficiently informed in these areas.
4.7 Training and development
MAIB Inspectors are required to develop and maintain an extensive range of professional skills. The Branch maintains an accreditation scheme comprising theoretical and practical modules covering all aspects of marine accident investigation. On recruitment, all inspectors are expected to successfully complete the accreditation scheme and achieve a Post-Graduate Certificate in Marine Accident Investigation within two years.
All Inspectors receive continued professional development and training in core skills such as interview techniques, human factor investigation, and evidence handling, making full use of post-graduate courses where available.
The Branch is continuing to maintain its training and development programme for all staff for job-specific skills as well as personal development. The MAIB has held Investors in People accreditation since 1996 and was successfully reassessed in April 2019.
4.8 Presentations and other external commitments
Subject to restrictions due to COVID 19, MAIB staff will continue to engage with industry sectors by delivering a programme of presentations to relevant stakeholder organisations. This will include maritime trade organisations, nautical and fishing colleges, the police and fire services, and leisure craft organisations.
5. Joint activities and initiatives
The Board of Accident Investigation Branches will continue to deal with governance issues. It is chaired by the DfT’s Director General for Aviation, Maritime,International and Security and is attended by the Chief Inspectors of the Air, Marine and Rail Accident Investigation Branches, as well as other DfT staff.
In 2018/19 work began on a replacement Case Management System for all three accident investigation branches (AIBs). This is being managed from within existing resources by MAIB and is expected to become operational in 2020.
Under the auspices of the separate Accident Investigation Chief’s Council (AICC), the following joint initiatives have been agreed to take advantage of synergies between Branches:
-
continued development of common processes and practices for accident investigation
-
share technical facilities, equipment and expertise where appropriate, including cross-Branch auditing, in order to improve efficiency and effectiveness
-
promote, use and continue to develop joint accident investigation training for new and existing staff
-
share resources and expertise in public relations, recruitment,career progression and personal development
-
update and establish joint-AIB memoranda of understanding as required with stakeholders
In 2018, Sir Richard Garwood was appointed as the non-executive Chair of the AICC. A Head of External Communications, who serves all three AIBs, co-ordinates and promotes the safety messages identified during investigations to industry stakeholders and the public.
5.1 Red Ensign group
The MAIB is developing an agreement whereby it will undertake the investigation of Very Serious Marine Casualties involving vessels on the Red Ensign Category 1 registers of Bermuda, Cayman Islands, Gibraltar, and Isle of Man.
5.2 Staffing
With the increase in quantity and complexity of data technology encountered during accident investigation the MAIB is in the process of recruiting two additional members of its Technical Team.
6. Finance
MAIB is primarily funded from the DfT’s Programme budget. However, in 2018/19 it was allocated a Capital budget to cover expenditure on the tri-Branch case management system, and a national database for MAIB that is required as a result of the UK leaving the European Union.
Where accident investigation services are provided to other countries or international organisations those costs are recovered. The budgets for the 3 years of this Business Plan are shown in the table below, together with the budget for 2019/20. The non-pay budget for 2020/21 includes a one-off allocation of £40k to cover the cost of hosting MAIIF 2020 in London.
| £k | 2019/20 | 2020/21 | 2021/22 | 2022/23 |
|---|---|---|---|---|
| Pay | 2959 | 2988 | 3018 | 3048 |
| Non-Pay | 1194 | 1246 | 1218 | 1230 |
| Total Programme | 4153 | 4234 | 4236 | 4278 |
| Capital | 503 | 250 | 10 | 10 |