Consultation document: The Merchant Shipping (Cargo and passenger ship construction and miscellaneous amendments) Regulations 2022
Updated 20 December 2022
Section 1: Overview of this consultation
Aim
1.1 This consultation seeks your views on the matters it is proposed will be introduced by a new Statutory Instrument, the Merchant Shipping (Cargo and Passenger Ship Construction and Miscellaneous Amendments) Regulations 2022 (“the proposed Regulations”). The proposed Regulations will amend the Merchant Shipping (Cargo Ship Construction) Regulations 1997 (SI 1997/1509) and the Merchant Shipping (Passenger Ship Construction: Ships of Classes I, II and II(A)) Regulations 1998 (SI 1998/2514) so as to implement the up to date requirements of the International Convention for the Safety of Life at Sea, 1974 (“SOLAS”) relating to ship construction, contained in Chapter II-1 of the Annex to SOLAS (Structure, subdivision and stability, machinery and electrical installations) (“Chapter II-1”).
1.2 The main objective of the proposed Regulations is to enhance the safety standards for ship construction. The proposed Regulations will also include an ambulatory reference provision to ensure that future amendments to Chapter II-1 referred to in the proposed Regulations are given direct effect in UK law.
1.3 The updated requirements to Chapter II-1 agreed in the International Maritime Organization (“IMO”), and which the proposed Regulations seek to implement, include amendments in respect of the requirements both for ships constructed before 1 January 2009 and ships constructed on or after 1 January 2009.
1.4 Further details on all the updates being implemented by the proposed Regulations can be found in section 2.6.
Views sought
1.5 Consultees are invited to comment on any aspect of this consultation; however, you are specifically invited to respond to the consultation questions in section 5.1. A more in-depth explanation of the areas for consideration can be found in section 2.
1.6 A full list of consultation questions is contained in section 5 of this document.
Deadline for responses
1.7 Responses are welcomed from 15 August to 10 October 2022.
Section 2: Areas for consideration
Background
2.1 Chapter II-1 sets out the requirements governing the construction of ships – structure, subdivision and stability, machinery and electrical installations. This includes, for example, watertight and weathertight integrity, stability management, and alternative design and arrangements and other requirements which are specific to particular situations. Chapter II-1 is supplemented by, and gives effect to, the International Code on Intact Stability, the International Goal-Based Ship Construction Standards for Bulk Carriers and Oil Tankers, the Code on Noise Levels on Board Ships, and the International Code of Safety for Ships using Gases or other Low-Flashpoint Fuels.
Amendments contained in 23 Resolutions have been agreed in the IMO since 1998 to further improve the standards for ship construction but which have not yet been implemented into UK law. The UK supported these amendments during IMO discussions and, as a party to SOLAS, the UK now has an obligation to implement these updates.
Proposed changes
2.2 The purpose of the IMO amendments is to maintain a high standard of safety and to remove barriers to trade by ensuring a consistent standard of ship construction
2.3 The following IMO Resolutions would be implemented in the proposed Regulations:
MSC 436(99) Entered into force on 1 January 2020
Part A - General
Regulation 1 – Application
Part B-1 - Stability
Regulation 8-1 – System capabilities and operational information after a flooding casualty on passenger ships
MSC 421(98) Entered into force 1 January 2020
Part A - General
Regulation 1 – Application
Regulation 2 – Definitions
Part B – Subdivision and stability
Regulation 4 – General
Part B-1 – Stability
Regulation 5 – Intact stability
Regulation 5-1 – Stability information to be supplied to the master
Regulation 6 – Required subdivision index R
Regulation 7 – Attained subdivision index A
Regulation 7-1 – Calculation of the factor pi
Regulation 7-2 – Calculation of the factor si
Regulation 8 – Special requirements concerning passenger ship stability
Regulation 8-1 – System capabilities and operational information
Part B-2 – Subdivision, watertight and weathertight integrity
Regulation 9 – Double bottoms in passenger ships and cargo ships other than tankers
Regulation 10 – Construction of watertight bulkheads
Regulation 12 – Peak and machinery space bulkheads, shaft tunnels, etc
Regulation 13 – Openings in watertight bulkheads below the bulkhead deck in passenger ships
Regulation 15 – Openings in the shell plating below the bulkhead deck of passenger ships and the freeboard deck of cargo ships
Regulation 16 – Construction and initial tests of watertight doors, sidescuttles, etc
Regulation 16-1 – Construction and initial tests of watertight decks, trunks, etc
Regulation 17 – Internal watertight integrity of passenger ships above the bulkhead deck
Part B-4 – Stability management
Regulation 19 – Damage control information
Regulation 19-1 – Damage control drills for passenger ships [new Regulation]
Regulation 20 – Loading of ships
Regulation 21 – Periodical operation and inspection of watertight doors, etc in passenger ships
Regulation 22 – Prevention and control of water ingress, etc
Regulation 22-1 – Flooding detection systems for passenger ships carrying 36 or more persons constructed on or after 1 July 2010
Regulation 23 – Special requirements for ro-ro passenger ships
Regulation 24 – Additional requirements for prevention and control of water ingress, etc. in cargo ships
Part C – Machinery installations
Regulation 35-1 – Bilge pumping arrangements
MSC 409(97) Entered into force 1 January 2020
Part A-1 – Structure of ships
Regulation 3-12 – Protection against noise
MSC 392(95) Entered into force 1 January 2017
Part A - General
Regulation 2 – Definitions;
Part F – Alternative design and arrangements
Regulation 55 – Alternative design and arrangements
Part G – Ships using low-flashpoint fuels
Regulation 56 – Application [New part G – ships using low-flashpoint fuels]
Regulation 57 – Requirements for ships using low-flashpoint fuels
MSC 365(93) Entered into force 1 January 2016
Part C – Machinery installations
Regulation 29 – Steering gear
MSC 338(91) Entered into force 1 July 2014
Part A-1 – Structure of ships
Regulation 3-12 – Protection against noise [new Regulation];
Part C – Machinery installations
Regulation 36 – Protection against noise [deleted]
MSC 325(90) Entered into force 1 January 2014
Part B-1 - Stability
Regulation 8-1 – System capabilities and operational information after a flooding casualty on passenger ships
MSC 308(88) Entered into force 1 July 2012
Part D – Electrical installations
Regulation 41 – Main source of electrical power and lighting systems;
MSC 291(87) Entered into force 1 January 2012
Part A-1 – Structure of ships
Regulation 3-11 – Corrosion protection of cargo oil tanks of crude oil tankers [new Regulation]
MSC 290(87) Entered into force 1 January 2012
Part A - General
Regulation 2 – Definitions;
Part A-1 – Structure of ships
Regulation 3-10 – Goal-based ship construction standards for bulk carriers and oil tankers ,b>[new Regulation]</b>
MSC 282(86) Entered into force 1 January 2011
Part A-1 – Structure of ships
Regulation 3-5 – New installation of materials containing asbestos;
Part C – Machinery installations
Regulation 35-1 – Bilge pumping arrangements.
MSC 269(85) Annex 1 entered into force on 1 July 2010
Part A - General
Regulation 2 – Definitions;
Part B-1 - Stability
Regulation 5 – Intact stability information
MSC 256(84) Compliance at the first renewal survey on or after 1 January 2010
Part A-1 – Structure of ships
Regulation 3-4 – Emergency towing arrangements and procedures;
Regulation 3-9 – Means of embarkation on and disembarkation from ships.
MSC 216(82) Annex 1 entered into force 1 July 2008
Part A-1 – Structure of ships
Regulation 3-2 – Corrosion prevention of seawater ballast tanks in oil tankers and bulk carriers [replaced by: Protective coatings of dedicated seawater ballast tanks in all types of ships and double-side skin spaces of bulk carriers]
Annex 2 entered into force on 1 January 2009
Part A - General
Regulation 1 – Application
Regulation 2 – Definitions
Regulation 3 – Definitions relating to parts C, D and E
Part B – Subdivision and stability
Regulation 4 – General
Part B-1 - Stability
Regulation 5 – Intact stability information
Regulation 5-1 – Stability information to be supplied to the master
Regulation 6 – Required subdivision index R
Regulation 7 – Attained subdivision index A
Regulation 7-1 – Calculation of the factor pi
Regulation 7-2 – Calculation of the factor si
Regulation 7-3 – Permeability
Regulation 8 – Special requirements concerning passenger ship stability
Regulation 8-1 - System capabilities after a flooding casualty on passenger ships
Part B-2 – Subdivision, watertight and weathertight integrity
Regulation 9 – Double bottoms in passenger ships and cargo ships other than tankers;
Regulation 10 – Construction of watertight bulkheads, etc;
Regulation 11 – Initial testing of watertight bulkheads, etc;
Regulation 12 – Peak and machinery space bulkheads, shaft tunnels, etc;
Regulation 13 – Openings in watertight bulkheads below the bulkhead deck in passenger ships;
Regulation 13-1 – Openings in watertight doors and internal decks in cargo ships;
Regulation 14 – Passenger ships carrying goods vehicles and accompanying personnel;
Regulation 15 – Openings in the shell plating below the bulkhead deck of passenger ships and the freeboard deck of cargo ships;
Regulation 15-1 – External openings in cargo ships;
Regulation 16 – Construction and initial tests of watertight doors, sidescuttles, etc;
Regulation 16-1 – Construction and initial tests of watertight decks, trunks, etc;
Regulation 17 – Internal watertight integrity of passenger ships above the bulkhead deck;
Regulation 17-1 – Integrity of the hull and superstructure, damage prevention and control on ro-ro passenger ships.
Part B-3 – Subdivision load line assignment for passenger ships
Regulation 18 – Assigning, marking and recording of subdivision load lines for passenger ships.
Part B-4 – Stability management
Regulation 19 – Damage control information;
Regulation 20 – Loading of passengers;
Regulation 21 – Periodical operation and inspection of watertight doors, etc in passenger ships;
Regulation 22 – Prevention and control of water ingress, etc;
Regulation 22-1 – Flooding detection systems for passenger ships carrying 36 or more persons constructed on or after 1 July 2010
Regulation 23 – Special provisions for ro-ro passenger ships;
Regulation 24 – Prevention and control of water ingress, etc in cargo ships;
Regulation 25 – Water detector levels on single hold cargo ships other than bulk carriers.
Annex 3 entered into force on 1 July 2010
Part D – Electrical installations
Regulation 41 – Main source of electrical power and lighting systems
Part F – Alternative design and arrangements
Regulation 55 – Alternative design and arrangements [new Part F – Alternative design and arrangements]
MSC 194(80) – Annex 2 entered into force on 1 January 2009. Existing text changed for the following regulations:
Part A – General.
Regulation 1 – Application;
Regulation 2 – Definitions;
Regulation 3 – Definitions relating to parts C, D and E.
Part B – Subdivision and stability.
Regulation 4 – General.
Part B-1 – Stability.
Regulation 5 – Intact stability information;
Regulation 5-1 – Stability information to be supplied to the master;
Regulation 6 – Required subdivision index R;
Regulation 7 – Attained subdivision index A;
Regulation 7-1 – Calculation of the factor pi;
Regulation 7-2 – Calculation of the factor si;
Regulation 7-3 – Permeability;
Regulation 8 – Special requirements concerning passenger ship stability.
Part B-2 – Subdivision, watertight and weathertight integrity.
Regulation 9 – Double bottoms in passenger ships and cargo ships other than tankers;
Regulation 10 – Construction of watertight bulkheads, etc;
Regulation 11 – Initial testing of watertight bulkheads, etc;
Regulation 12 – Peak and machinery space bulkheads, shaft tunnels, etc;
Regulation 13 – Openings in watertight bulkheads below the bulkhead deck in passenger ships;
Regulation 13-1 – Openings in watertight doors and internal decks in cargo ships;
Regulation 14 – Passenger ships carrying goods vehicles and accompanying personnel;
Regulation 15 – Openings in the shell plating below the bulkhead deck of passenger ships and the freeboard deck of cargo ships;
Regulation 15-1 – External openings in cargo ships;
Regulation 16 – Construction and initial tests of watertight doors, sidescuttles, etc;
Regulation 16-1 – Construction and initial tests of watertight decks, trunks, etc;
Regulation 17 – Internal watertight integrity of passenger ships above the bulkhead deck;
Regulation 17-1 – Integrity of the hull and superstructure, damage prevention and control on ro-ro passenger ships.
Part B-3 – Subdivision load line assignment for passenger ships.
Regulation 18 – Assigning, marking and recording of subdivision load lines for passenger ships.
Part B-4 – Stability management.
Regulation 19 – Damage control information
Regulation 20 – Loading of passengers;
Regulation 21 – Periodical operation and inspection of watertight doors, etc in passenger ships;
Regulation 22 – Prevention and control of water ingress, etc;
[Regulation 22-1 – Flooding detection systems for passenger ships carrying 36 or more persons constructed on or after 1 July 2010 – no changes]
Regulation 23 – Special provisions for ro-ro passenger ships;
Regulation 24 – Prevention and control of water ingress, etc in cargo ships;
Regulation 25 – Water detector levels on single hold cargo ships other than bulk carriers.
Part C – Machinery installations.
Regulation 35-1 – Bilge pumping arrangements. New Regulation. No other changes to any regulations in Part C.
MSC 170(79) Entered into force on 1 July 2006
Part A - General
Regulation 2 – Definitions
Part B-2 Subdivision, watertight and weathertight integrity
Regulation 18 – Construction and initial tests of watertight doors, sidesuttles, etc., in passenger ships and cargo ships
Part D – Electrical installations
Regulation 45 – Precautions against shock, fire and other hazards of electrical origin
MSC 151(78) Entered into force 1 January 2006
Part A-1 – Structure of ships
Regulation 3-6 – Access to and within spaces in the cargo area of oil tankers and bulk carriers. Title of regulation replaced with Access to and within spaces in, and forward of, the cargo area of oil tankers and bulk carriers.
MSC 134(76) – entered into force 1 July 2004
Part A-1 – Structure of ships
Regulation 3-6 – Access to and within spaces in the cargo area of oil tankers and bulk carriers [new Regulation]
Part B – Subdivision and stability
Regulation 12-2 – Access to spaces in the cargo area of oil tankers [Regulation is deleted]
Part C – Machinery installations
Regulation 31 – Machinery control
MSC 99(73) Entered into force 1 July 2002
Part A-1 Structure of ships
Regulation 3-4 – Emergency towing arrangements on tankers
Regulation 3-5 – New installation of materials containing asbestos [new Regulation]
Part D – Electrical installations
Regulation 43 – Emergency source of electrical power in cargo ships
MSC 69(69) Entered into force 1 July 2002
Part B – Subdivision and stability
Regulation 14 – Construction and initial testing of watertight bulkheads, etc., in passenger ships and cargo ships
MSC 65(68) Entered into force 1 July 1999
Part B – Subdivision and stability
Regulation 8-3 – Special requirements for passenger ships, other than ro-ro passenger ships, carrying 400 persons or more [new Regulation]
MSC 57(67) Entered into force 1 July 1998
Part A-1 – Structure of Ships
Regulation 3-3 – Safe access to tanker bows [new Regulation]
Regulation 3-4 – Emergency towing arrangements on tankers [new Regulation]
Part B – Subdivision and stability
Regulation 17-1 – Openings in the shell plating below the bulkhead deck of passenger ships and the freeboard deck of cargo ships [new Regulation]
Part C – Machinery installations
Regulation 26 – General
Regulation 31 – Machinery controls
Part D – Electrical installations
Regulation 41 – Main source of electrical power and lighting systems
Regulation 42 – Emergency source of electrical power in passenger ships
Regulation 43 – Emergency source of electrical power in cargo ships
MSC 47(66) Entered into force 1 July 1998
Existing title of Chapter II-1 is replaced with “Construction – structure, subdivision and STABILITY, MACHINERY AND ELECTRICAL installations”
Part A-1 – Structure of Ships
Regulation 3-1 – Structural, mechanical and electrical requirements for ships
Regulation 3-2 – Corrosion prevention of seawater ballast tanks
Part B-1 Stability
Regulation 8 – Stability of passenger ships in damaged condition
Regulation 25-1 – Application
Regulation 25-3 – Required subdivision index R
Part D – Electrical installations
Regulation 45 – Precautions against shock, fire and other hazards of electrical origin
2.2 These updates will be implemented in the proposed Regulations.
2.3 The proposed Regulations will amend the existing statutory instruments which last implemented Chapter II-1 requirements - the Merchant Shipping (Cargo Ship Construction) Regulations 1997 (SI 1997/1509) and the Merchant Shipping (Passenger Ship Construction: Ships of Classes I, II and II(A)) Regulations) 1998 (SI 1998/2514) (“the 1998 Regulations”). These existing instruments are being amended so that they will cease to apply to SOLAS ships (subject to a limited exception for certain requirements in the 1998 Regulations relating to recording of matters including, but not limited to, the times when watertight doors are closed); thus, both existing regulations will only apply to ships operating domestically. Correspondingly, the Merchant Shipping (Cargo and Passenger Ship Construction and Miscellaneous Amendments) Regulations 2022 will only apply to SOLAS ships.
2.4 The amendments to Chapter II-1 relating to ship construction comprise a mix of updates, clarifications and improvements to layout, as well as several important substantive changes to the safety measures. These substantive changes are listed above in paragraph 2.3.
2.5 The proposed Regulations include an ambulatory reference provision. This is a reference in domestic legislation to an international instrument (or part of it) which is interpreted as a reference to the international instrument as modified from time to time (and not simply the version of the instrument that exists at the time the domestic legislation is made). From a legal perspective, this will mean that any new amendments to Chapter II-1, and other Chapters of SOLAS that are referenced in the domestic implementing legislation, will automatically be given effect in UK law when they enter into force internationally. No new or amending regulations will be required to bring these amendments into force in the UK, as is currently the case. From a practical perspective, this means that ship owners, shipbuilders and other interested parties can refer directly to the text of Chapter II-1 to determine both the domestic and international requirements. Where the international text is unclear or needs amplification - for instance, where it provides that something is required to be done “to the satisfaction of the Administration” - guidance as to how that requirement could be fulfilled is contained in draft MGN 670.
Application of the Regulations
2.6 The proposed Regulations apply to all passenger vessels on international voyages and all cargo vessels of 500GT and over on international voyages, with some limited exceptions.
Summary of Options and Recommendation
2.7 An impact assessment (IA) has been produced for this proposal. Due to the nature of the changes, the lack of evidence, and the expected fairly low overall impact, it has not been proportionate to quantify the impacts. Instead, the IA provides a detailed qualitative description of the key changes and a justification for not quantifying the minor changes.
2.8 The following options were considered:
-
Option 0. Do nothing. This option is not viable as it would mean UK flagged vessels would have a lower standard of construction safety requirements than their international counterparts and would also be in contravention of the UK’s international obligations, agreed in the IMO. The existing rules for ship construction are implemented in the Merchant Shipping (Cargo Ship Construction) Regulations 1997 (SI 1997/1509) and the Merchant Shipping (Passenger Ship Construction: Ships of Classes I, II and II(A) Regulations 1998 (SI 1998/2514). Chapter II-1 has been regularly updated in the intervening time since the legislation was last updated, with substantial changes taking effect on 1 January 2009 and 1 January 2020. As such, the UK regulations are over 20 years out of date in some places.
-
Option 1. Amend SI 1997/1509 and SI 1998/2514 without including an Ambulatory Reference provision for future amendments. This option will provide a greater standard of safety to vessels and seafarers on UK and foreign vessels operating in UK waters, and will ensure that the UK’s implementation of the amendments to Chapter II-1 is brought up to date. However, the legislation will soon become out of date as further changes to Chapter II-1 are agreed by the IMO and enter into force. There will therefore be a need to undertake a review of the legislation again to ensure that it is kept up to date.
-
Option 2. Amend SI 1997/1509 and SI 1998/2514 including an ambulatory reference provision. As with Option 1, this option will also satisfy the UK’s obligations as a signatory to SOLAS and bring UK legislation up-to-date and in line with its international counterparts. The inclusion of an ambulatory reference provision will enable UK industry to refer to the most up-to-date international legislation in this area (where referenced in the Regulations) and ensure that the Regulations remain up to date with the requirements for ship construction in SOLAS. Supporting documentation will be provided by the Maritime and Coastguard Agency (MCA) to add clarification and additional guidance where the regulations are or could be ambiguous, especially where the international text is open, as required e.g.: where Chapter II-1 provides that an obligation must be fulfilled “to the satisfaction of the Administration”, the MCA will describe what is expected to be done to meet this obligation. This will mainly fall on internationally operated vessels.
It is worthwhile noting that whilst the UK Chamber of Shipping advocates ‘ambulatory references’, this does not negate the Government’s principle of consultation. Amendments to international Conventions are developed and agreed at the IMO, where in addition to Member States, industry is well represented. Industry is therefore heavily involved with policy development and also in helping to shape the UK’s negotiating position. Working in partnership, UK officials and industry actively contribute to negotiations on new initiatives to ensure they are appropriate and proportionate measures to improve safety. However, the Government continues to commit to updating Parliament via a written ministerial statement if the ambulatory referencing powers are used to update or change the legislation.
We have discounted non-regulatory alternatives, as this would not be an effective means of ensuring ship construction standards in a global industry. Neither would it satisfy our obligation as a Party to SOLAS Chapter II-1 to implement and enforce these international requirements.
2.9 The preferred option is Option 2
Supporting Information
2.10 Marine Notice:
2.11 It is intended to publish two Merchant Shipping Notices (MSN 1907 and MSN 1698 Amendment 1) and two Marine Guidance Notes (MGN 670 and 671) to support the proposed Regulations (included as Annexes B – E in the consultation documents).
2.12 Ships built before 1 January 2009 engaged on international voyages are required to comply with the requirements set out in the Annex to MSN 1907. The legislation which applies those requirements to such ships is outside the scope of the ambulatory reference provision with the exception of two requirements which apply to “all ships” (i.e. ships regardless of their date of construction).
2.13 Ships built on or after 1 January 2009 engaged on international voyages must comply with the provisions of Chapter II-1 applicable to such ships, as amended from time to time. Such amendments will be incorporated into UK law by virtue of the ambulatory reference provision.
2.14 It is not intended that the proposed Regulations will change the existing requirements for domestic ships. It is therefore necessary to amend Merchant Shipping Notice (MSN) 1698 only to remove those references in it to ships of Classes I and II so that the requirements in the MSN continue to only apply to ships of Class II(A), with requirements for Class I and II ships built before 1 January 2009 being contained in MSN 1907.
2.15 Although the proposed Regulations also amend the Merchant Shipping (Cargo Ship Construction) Regulations 1997, no parallel amendments have been identified that require a similar approach to be taken in respect of MSN 1671 (as amended).
2.16 Chapter II-1 contains a number of provisions in which there is reference to technical requirements that are required to be done “to the satisfaction of the Administration”, or otherwise require Administration approval. The intention of MGN 670 is to provide guidance in relation to such requirements in Chapter II-1. The guidance provided is not exhaustive and may be subject to future amendment.
2.17 As a part of the consolidation of, and introduction of ambulatory referencing in relation to Chapter II-1, the provisions in Annexes I and III to MSN 1715 (as amended by MSN 1715 Amendment 1), containing the subdivision and stability requirements for specified cargo ships, have been incorporated into Part B-1 in the Annex to MSN 1907 which sets out those requirements applicable to cargo ships constructed before 1 January 2009. The Explanatory Notes in Annex II to MSN 1715 are applicable in relation to those requirements and are therefore reproduced in the Annex in MGN 671. As a result, MSN 1715 is therefore withdrawn.
2.18 Offences and Penalties
2.19 The Maritime and Coastguard Agency (MCA), as the UK’s maritime regulatory and enforcement authority, has responsibility for both delivering and enforcing the Government’s maritime policy relating to ships, seafarers and the seas around the UK. The MCA’s approach to breaches of maritime legislation relies on a range of civil and criminal remedies which, like in many other regulatory regimes in the UK, sit alongside each other to enable the MCA to take the most proportionate action in relation to a particular breach. The decision on what is the most proportionate approach is determined by matters such as the importance of the requirement being breached, the gravity of the contravention, the effect of the contravention on third parties etc.
2.20 MCA surveyors have enforcement and sanction powers which can be applied locally to ships calling at UK ports. The MCA’s powers to use civil sanctions are primarily contained in the Merchant Shipping Act 1995 (“the Act”). These powers, including improvement and prohibition notices, are available only for specific purposes. Other than the power to detain a ship, it is not possible to replicate all the civil sanctions in the Act in secondary legislation implementing international obligations or other policy objectives as there is no power to do so in the Act. Because these civil sanctions are contained in primary legislation, if they are needed, the sanctions will be enforced directly under the Act. The general policy approach, in line with the MCA’s published enforcement policy, is to use these civil sanctions whenever possible before using criminal offences.
2.21 Maritime regulatory requirements govern both safety and pollution prevention. As such, their purpose includes the prevention of loss of life or injury to persons and the protection of the marine environment and adjoining coastlines. These very compelling objectives necessitate the availability of criminal sanctions in the more serious cases, and also provide a vital deterrent. To this end, criminal offences are included in the proposed Regulations.
2.22. The opportunity has been taken to review the offences in relation to Chapter II-1. This included the target parties for each offence. The penalties themselves have also been reviewed. It is considered that all existing offences are still required, as they are still necessary as a deterrent and a proportionate means of achieving the necessary end, but no new offences are necessary.
2.23 The vast majority of the offences relate to requirements imposed on the owner and master. In each case, it is a defence for a person charged with an offence to prove that the person charged took all reasonable steps to avoid the commission of the offence. A small number of offences relate to requirements imposed only on the master. The same defence is available in such cases.
2.24 The offences are detailed in the table below:
| Provision/Offence | Subject Matter | Penalty on Summary conviction indictment |
|---|---|---|
| Regulation 17(1) of the proposed Regulations | Not proceed to sea or attempt to proceed to sea, or arrives in UK waters, without complying with the requirements in, or listed in, the Regulations: the owner and master are each guilty of an offence for each non-compliance, except in relation to matters falling within the offence in regulation 17(2). | On summary conviction, a fine not exceeding the statutory maximum/ on indictment, a fine and/or imprisonment for up to 2 years. Applies to owner and master. |
| Regulation 17(2) of the proposed Regulations | A breach of the requirements in Chapter II-1 specified in this provision: the master is guilty of an offence for each non-compliance. | On summary conviction, a fine not exceeding the statutory maximum/ on indictment, a fine and/or imprisonment for up to 2 years. Applies to master. |
Section 3: Responding to this consultation
There are specific questions highlighted in section 5 of this consultation document and information on how to respond to them.
Consultees
3.2 Anyone may respond to this consultation and consideration will be given to all responses. We will be particularly interested to hear from ship owners and operators.
Duration
3.3 This consultation is open for eight weeks from 15 August. The deadline for responses is 10 October 2022.
Submitting your response
3.4 Consultation responses should be emailed to VesselStandards@mcga.gov.uk Any questions should also be sent to this email address.
3.5 When responding, representative groups are asked to give a summary of the people and organisations they represent, and where relevant who else they have consulted in reaching their conclusions.
Freedom of Information
3.6 Information provided in response to this consultation, including personal information, may be published or disclosed in accordance with the access to information regimes (these are primarily the Freedom of Information Act 2000 (FOIA) and the Environmental Information Regulations 2004).
Data Protection
The Maritime and Coastguard Agency (MCA) is carrying out this consultation to gather evidence to inform the development and implementation of policy and legislation as required by section 86 of the Merchant Shipping Act 1995. If your answers contain information that allows you to be identified, under data protection law, the MCA, as an Executive Agency of the Department for Transport, will be the controller for the purposes of this information.
3.9 The MCA will use your contact details to send you information about the consultation, for example if we need to ask follow-up questions. You do not have to give us this personal information but if you do choose to provide it, it will not be used for any other purpose without your permission.
3.10 Details about how the MCA looks after personal data, your rights and how to contact our Data Protection Manager can be found on gov.uk at:
3.11 Your information will be kept securely on the MCA’s IT system and any written responses will be held in a secure file and cabinet and kept for up to five years, until a post-implementation review has been completed.
3.12 If you do not wish to remain on this list, please let us know at VesselStandards@mcga.gov.uk
Section 4: Outline of plans beyond this consultation
Once this consultation closes, we will review all responses. In considering the responses we will apply appropriate weight to those from organisations and individuals with specialist knowledge of the subject area.
4.2 We will be analysing the responses between 10 October and 30 November 2022. Our aim is to publish an overview of the responses and the MCA’s comments by 12 December 2022, which will be available from: www.gov.uk/government/publications
4.3 Where appropriate the proposed Regulations, accompanying guidance and De Minimis Assessment will be revised to take into consideration the consultation responses.
4.4 Our aim is for the Merchant Shipping (Cargo and Passenger Ship and Miscellaneous Amendments) Regulations 2022 to be laid in November and come into force during December. The Regulations will be published on www.legislation.gov.uk.

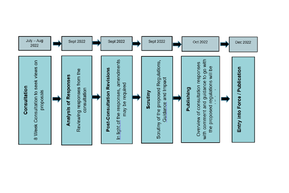
An overview timetable is above for reference
Section 5: Response form
Please see separate attachment
Section 6: Conduct of this consultation
This consultation has been conducted in accordance with the Cabinet Office Consultation Principles.
Consultation principles
6.2. The Cabinet Office Consultation Principles can be found at:
Feedback on conduct of consultation
6.3. If you have any comments regarding the conduct of this consultation, please contact the Consultation Co-ordinator at consultation.coordinator@mcga.gov.uk
6.4. We are continually trying to improve the way in which we conduct consultations and appreciate your views. We would be grateful if you could complete and return the attached feedback form. These should be submitted to the Consultation Co-ordinator and are not affected by the deadline for this consultation.
6.5 If you require this consultation in an alternative format, please contact either the Consultation Co-ordinator or the named official conducting this consultation.
Please see separate attachment for feedback form.