Prison Population Projections: 2024 to 2029
Published 5 December 2024
Applies to England and Wales
This bulletin presents prison population projections for England and Wales from October 2024 to March 2029. It is produced to aid policy development, capacity planning and resource allocation within the Ministry of Justice (MoJ) and His Majesty’s Prison and Probation Service (HMPPS).
Main points
| The prison population is expected to increase due to a combination of factors | The prison population is projected to increase to between 95,700 and 105,200 by March 2029, with a central estimate of 100,800. The projected increase in the prison population is driven by several factors including: continued growth in police charging and prosecutorial activity; increased flows into the courts; rising levels of people on remand; and changes in sentencing policy and behaviour to keep the most serious offenders in prison for longer. |
| The projected population in the central scenario is below that of the previously published 2023-2028 projection for the whole projection period | In the central scenario, by September 2028, the total prison population is now estimated to be about 5,500 lower than in the previous 2023-2028 publication. The difference is predominantly driven by a lower starting population combined with the impact of recent sentencing policy measures outlined in Section 1 below. |
| The populations of adult males and adult females including those over 50 years old are all projected to increase | The prison population of adult males and adult females including offenders aged 50 years and over are all expected to increase over the projection period with the same drivers of overall growth affecting each of these sub-populations. |
| The projections carry considerable uncertainty | The projections account for the best available evidence, but there is considerable uncertainty around the impact of various key factors. Notably, the future crime mix and police charging activity will have a considerable impact on the volume and composition of cases entering the criminal courts. Additionally, any differences in assumptions for other factors such as court activity, sentencing behaviours and future changes in policy will all result in variation from these projections. |
Introduction
This bulletin presents prison population projections for England and Wales from October 2024 to March 2029. It is produced to aid policy development, capacity planning and resource allocation within the Ministry of Justice (MoJ) and His Majesty’s Prison and Probation Service (HMPPS). The latest published useable operational capacity[footnote 1] of the prison estate (25th November 2024) is 86,038[footnote 2].
The projections are produced using a model of flows of offenders into and out of prison which estimates the resulting prison population each month. A key driver for future prison population (and a major source of uncertainty for these projections) is the volume and composition of cases entering the criminal courts, i.e. upstream demand. To illustrate the impact of these upstream demand assumptions, three plausible scenarios for upstream demand over the next five years have been agreed between the MoJ, the Home Office and the Crown Prosecution Service, and this publication presents the prison population projection as a range based on these scenarios. The projected prison population range presented here only estimates a set of possible scenarios for differing levels of upstream demand and does not reflect the full range of uncertainty surrounding the projections. All three scenarios are presented from October 2024 to March 2029.
The projections incorporate the estimated impacts of agreed sentencing policies. These include the Police, Crime, Sentencing and Courts Act[footnote 3], and the Release of Prisoners Order 2020[footnote 4] which include provisions to increase custody time for violent and sexual offenders sentenced to a standard determinate sentence of 4 to 7 years and over 7 years, respectively, and The Criminal Justice Act 2003 (Requisite and Minimum Custodial Periods) Order 2024[footnote 5] which changed the automatic release point for some offenders on a standard determinate sentence from 50% to 40%.
Since there is considerable uncertainty in the assumptions used throughout the projections, the prison population will likely differ from what has been projected – there is a more detailed discussion regarding uncertainty in Section 2.
The latest statistics and commentary on the current and historic prison population are published in the Offender Management Statistics Quarterly publication. This is available online on GOV.UK at: https://www.gov.uk/government/collections/offender-management-statistics-quarterly.
Prison population actuals for September 2024 used in this publication are published at: https://www.gov.uk/government/statistics/offender-management-statistics-quarterly-april-to-june-2024
1. Total prison population projection and custody type breakdown
The prison population in England and Wales was 86,038[footnote 2] as of 25th November 2024. It is projected to increase steadily to between 95,700 and 105,200 by March 2029, with a central estimate of 100,800.
In the first few years of the projection period, the projected rise in the prison population is heavily influenced by the increase in receptions of determinate sentenced offenders. This increase in receptions reflects observed increases in police[footnote 6] and prosecutorial[footnote 7] activity seen over the year ending March 2024, combined with projected increases in the number of cases that enter the criminal courts. Continued growth in the remand population, resulting from receipts into court remaining above the level of disposals, contributes to growth throughout the projection period. Changes in sentencing policy and behaviour, which will keep the most serious offenders in prison for longer, contribute to projected increases in the medium-term.
There are several sources of uncertainty in projecting the future prison population, particularly around the level of demand entering the Criminal Justice System (CJS). This publication presents three prison population projections to assess the impact of differing potential upstream demand scenarios which have been agreed between the Ministry of Justice (MoJ), the Home Office and the Crown Prosecution Service (CPS).
These projections reflect three plausible scenarios for future police and prosecutorial activity, and the likely impacts on the CJS. All three scenarios account for the observed demand over the mid-end of 2023 and the first part of 2024 and integrate assumptions based on analysis from the Home Office-led Demand Insights Programme. The impact of new government commitments which may affect upstream demand are not accounted for as impacts remain unclear.
Anticipating future patterns of crime and demand into the system is inherently uncertain. However, the cross-CJS assumption is that it is likely that charge volumes will continue to rise over a three-to-five-year horizon. There are factors which may act to supress charge volumes, e.g. growth in volumes of digital evidence per case may place additional demands on system resources which can slow how quickly cases progress through the system (with a greater risk of victim withdrawal). However, these are assumed to be outweighed by charge increasing factors such as increases in officer experience and investigator capacity, and it is on this premise that the following scenarios are estimated:
-
Low upstream demand: Assumes demand remains at the level observed in the 12 months to May-24.
-
High upstream demand: Assumes a further 10% increase in police and prosecutorial activity and associated court receipts, based on Home Office estimates of the potential impact of increasing officer experience. Additionally, this scenario assumes a further rise in volumes of violent and sexual offences[footnote 7] with the latest insight from the Home Office indicating that the observed rise in sexual offence Crown receipts is likely due to an increase in reporting of crimes. In the Crown Court, the steady-state level of receipts reached in this scenario would see a return to the higher volumes seen in early 2015[footnote 8].
-
Central upstream demand: Assumes an additional risk of a 5% increase in court receipts on the levels observed in the 12 months to May-24 over the next five years. In the Crown Court, the steady-state level of receipts reached in this scenario would see a return to the volumes seen in early 2016[footnote 8].
Figure 1.1: Total prison population projection, October 2024 to March 2029[footnote 9] (Source: Table A4)

Figure 1.1 presents the actual prison population between January 2017 and September 2024, with central, low and high population projections from October 2024 to March 2029.
Table 1.1 presents the prison population projection by custody type, reported at an end of September position.
Table 1.1:[footnote 10] Total prison population by custody type at end September 2024 and projections for September 2025 to September 2028
| Date | Total | Remand | Determinate | Indeterminate | Recall | Non-Criminal | Fine Defaulters |
|---|---|---|---|---|---|---|---|
| Actual | |||||||
| September 2024* | 86,966 | 17,662 | 47,818 | 8,501 | 12,579 | 385 | 21 |
| Central | |||||||
| September 2025 | 89,100 | 19,300 | 48,100 | 8,300 | 12,900 | 400 | 0 |
| September 2026 | 93,500 | 20,200 | 51,500 | 8,200 | 13,200 | 400 | 0 |
| September 2027 | 97,300 | 20,800 | 54,500 | 8,000 | 13,500 | 400 | 0 |
| September 2028 | 99,800 | 21,300 | 56,100 | 8,000 | 13,900 | 400 | 0 |
| Low | |||||||
| September 2025 | 87,100 | 18,400 | 47,200 | 8,300 | 12,800 | 400 | 0 |
| September 2026 | 90,000 | 18,600 | 49,700 | 8,100 | 13,000 | 400 | 0 |
| September 2027 | 92,900 | 18,800 | 52,400 | 8,000 | 13,200 | 400 | 0 |
| September 2028 | 95,000 | 19,400 | 53,700 | 7,900 | 13,600 | 400 | 0 |
| High | |||||||
| September 2025 | 90,300 | 19,600 | 48,700 | 8,300 | 13,200 | 400 | 0 |
| September 2026 | 95,200 | 20,800 | 52,200 | 8,200 | 13,600 | 400 | 0 |
| September 2027 | 100,000 | 22,200 | 55,400 | 8,000 | 14,000 | 400 | 0 |
| September 2028 | 103,800 | 23,600 | 57,300 | 8,000 | 14,400 | 400 | 0 |
The determinate population is projected to grow throughout the projection period in all three scenarios and the increase in this category is the main driver for the projected rise in the total population since the determinate sub-population is the single largest group. The projected growth in the determinate population is driven by an increase in the number of offenders receiving a determinate sentence as increases in police and prosecutorial charging activity and changes in sentencing policy and behaviour, which will keep the most serious offenders in prison for longer, lead to a build-up of prisoners serving longer sentences.
On the 10th September the Criminal Justice Act 2003 (Requisite and Minimum Custodial Periods) Order 2024[footnote 11] came into force, for which applicable prisoners are released from a sentence of imprisonment when they have served 40 per cent of an applicable sentence as opposed to the previous 50 per cent. This is applied to prisoners who have not passed the current release point under sections 243A and 244 at the point of commencement. The Lord Chancellor has announced the intention to review this change after 18 months of implementation[footnote 12], but it is assumed to remain for the duration of the projection period for this publication as the legislative change did not include a sunset clause directly.
The number of people remanded in custody is projected to increase throughout the projection period in all three scenarios. The remand population was 17,662 at the end of September 2024 and is projected to grow over the projection horizon. This is due to increases in upstream demand from police and prosecutorial activity, and court activity that is not able to keep pace with incoming and existing demand leaving more defendants waiting for trial or sentencing in the remand population.
The indeterminate population consists of offenders who serve Imprisonment for Public Protection[footnote 13] (IPP) and life sentences. This population is projected to fall over the projection period driven by the gradual decline of IPP offenders. Offenders can no longer receive an IPP sentence due to its abolition in 2012, with current IPP offenders being released by the Parole Board. Any such released offenders subsequently recalled will be counted in the recall projection.
The recall population[footnote 14] is projected to increase for the duration of the projection period in all three scenarios. The increase is primarily due to the expected growth of the determinate population which will result in a larger pool of offenders on licence after serving the custodial part of their sentence, and a proportion of this group will be recalled to custody. About 20%[footnote 15] of the offenders currently in the recall population have been recalled to prison following an indeterminate sentence. This cohort of the recall population is also projected to increase over the projection period because more offenders will leave prison following an indeterminate sentence and therefore more people will be eligible to be recalled to custody.
The non-criminal[footnote 16] population includes prisoners held for civil offences and immigration detainees held in prisons. This population is assumed to remain constant over the projection period. The small number of fine defaulters in custody is also assumed to stay at current levels.
Changes in the prison population are expected as the result of a range of policies, including those already in effect but not yet fully represented in the population and others expected to commence over the projection period. The estimated impacts factored into the projections include:
-
The impacts of the Police, Crime, Sentencing and Courts Act 2022[footnote 17], which includes provisions for changing the automatic release point for violent and sexual offenders sentenced to a standard determinate sentence of 4 to 7 years;
-
The impacts of the Release of Prisoners Order 2020[footnote 18], which increases custodial sentences for offenders convicted of a relevant violent or sexual offence with a custodial sentence of 7 years or more;
-
The impacts of The Criminal Justice Act 2003 (Home Detention Curfew) Order 2023[footnote 19];
-
The impacts of the Victims and Prisoners Act 2024[footnote 20];
-
The Criminal Justice Act 2003 (Requisite and Minimum Custodial Periods) Order 2024[footnote 21];
-
The Sentencing Act 2020 (Magistrates’ Court Sentencing Powers) (Amendment) Regulations 2024[footnote 22];
-
Operational changes to increase the capacity of the Bail Information Service and Community Accommodation Service which will increase the information available to judges making remand decisions and provide additional accommodation for offenders to be managed in the community respectively[footnote 23].
Estimated impacts for these policies are assumed to be the same in the three projection scenarios.
2. Uncertainty in the projection
Several factors contribute to the uncertainty around the 2024-2029 projections. Three main sources of uncertainty are (a) future crime types and police charging rates; (b) future court activity; and (c) not yet fully realised or future policy changes which have the potential to change prison receptions, or the amount of time offenders spend in custody.
Demand in the CJS – arising from changing crime trends and police and prosecutorial behaviours – is a key driver of the future prison population. The low, central, and high projections presented in Section 1 illustrate the potential impact of differing upstream demand assumptions on the prison population. These projections reflect assumptions agreed with the Home Office and CPS for plausible low, central, and high future upstream demand scenarios.
The prison population projections are informed by the latest available data and reflect additional assumptions about the future of the CJS such as sentencing outcomes and uncertain policy impacts yet to come into effect. Unanticipated changes to Government policy, as well as offender, police, and sentencing behaviours, will inevitably mean the actual prison population in future years will differ to some degree from the projections.
Uncertainty around future crime types and police charging rates
Future trends in the volume and types of crime being committed and charged are highly uncertain and therefore the volume of upstream demand into courts carries particular uncertainty. Home Office insight suggests two key drivers that are likely to impact charge volumes over the next five years: increased levels of officer experience; and increases in investigator numbers. The demand scenarios have been aligned to analysis from the Home Office-led Demand Insights programme, reflecting the impact of officer experience.
Police officer experience remains at a low level due to both the large number of new, inexperienced officers recruited under the Police Uplift Programme and the loss of experienced officers during the 2010s[footnote 24]. It is expected that police officer experience levels will increase over the next 3-5 years which is likely to result in increased investigative effectiveness and subsequent increases in charge volumes, particularly for victim-based offences. Similarly, some forces are likely to use the pool of newly recruited officers to expand their investigator capacity. Any increases in investigator numbers are likely to contribute to an increase in charge volumes, particularly in more serious/complex victim-based crimes. Although the impact of increased officer experience is assumed to increase charges by 10% over the next five years in the high scenario, quantifying the impact of additional investigators is more uncertain. The impact of investigator capacity is not explicitly captured within the scenarios, but it is also likely to increase charge volumes.
There are other factors not explicitly modelled which could impact future demand trends. For example, measures that could lead to improvements in police productivity through case improvement or progression initiatives, such as those outlined in the Policing Productivity Review[footnote 25]. The size of these effects is unknown, and impacts will be monitored as trends emerge.
There are additional uncertainties in the projection of future trends in crime types. Crown case receipts for certain offence types (i.e., ‘Violence against the person’ and ‘Sexual’ offences) are currently at historic high levels. This could also cause knock-on impacts on the volume of other charges. The low and central scenarios continue to assume that the future crime mix is consistent; however, the high scenario reflects an additional rise in violent and sexual offences to capture this risk.
Uncertainty around future court activity
Prison projections are sensitive to the scale and type of future activity in the criminal courts, which is influenced by a wide range of uncertain and interrelated factors, e.g. future funding and what this means for sitting day levels, independent judicial listing decisions, the behaviour of defendants in entering pleas, availability of prosecutors and defence barristers, the capacity of cross-system partners in ensuring the timely preparation of a case for hearing and the level of outstanding caseloads.
Assumptions on future sentencing outcomes, including conviction and custody rates, which drive future sentencing behaviour and average sentence lengths, also have an impact on the growth of the sentenced population.
Recent published statistics[footnote 26] show that, excluding summary offences (which have a lower propensity to receive a custodial sentence), the proportion of offenders sentenced to immediate custody has been steadily increasing from 26.8% in year ending March 2014 to 33.1% in year ending March 2024, with minor year-on-year decreases in 2020 and 2021 (-0.5pp and -0.3pp respectively). The types of cases prioritised during the pandemic and pleas associated with these cases are likely to have contributed to these short-term fluctuations.
The same published statistics also show that average custodial sentence lengths (ACSL) have increased. ACSLs have steadily risen over the last 10 years, up by 5.2 months - from 15.4 months in 2014 to 20.6 months in 2024. In the year to March 2024, around 42% of custodial sentences were for 12 months or more, up from around 35% in the year to March 2014.
Uncertainty due to other policy impacts
The prison demand projections also include the impacts of policy changes. For some policies already in effect, the impacts are not yet fully represented in the prison population i.e. the policy impact on the prison population will increase or decrease from that seen at the beginning of the projection period. Other policies are expected to commence over the projection period, and therefore their impact is not reflected in the prison population at the beginning of the projection period. The policy impacts included in these prison projections are based on the most up-to-date data available and the best assumptions of future impact at the time of assessment. However, there is inherent uncertainty around these impacts due to being unable to precisely predict the volume and nature of future cases flowing into the CJS.
Additional policies that have not yet received royal assent at the time of modelling are not included in these projections due to uncertainty over both the timelines and precise detail of the policies, which will remain until the parliamentary process has concluded. A key example is the announcement by the government to undertake a review into sentencing, which will submit its findings to the Lord Chancellor in Spring 2025. Any policy changes that result from this review, or occur separately, are not reflected in these projections and may also cause outturn to deviate from these projections. Future polices and government initiatives made in response to system activity may also cause outturn to deviate from these projections.
Uncertainty and limitations due to modelling methodology
The modelling methodology, described in Sections TG1, TG2 and TG3, is another source of uncertainty. The modelling approach used to produce the prison population projections presented in this bulletin represents a complex real-world system and cannot and does not capture every aspect which affects the prison population. As a result, even if assumptions prove accurate and are unchanged for the whole projection period, the projections will not match the actual prison population perfectly.
An example of this is the remand modelling, which assumes a relationship between the volume of cases outstanding in the Crown Court and Magistrates Court and the historic remand population – the method is detailed fully in Section 4a of TG3. Although data supports the rationale for this approach, it is a simplification of reality because the remand population could be affected by other trends in the CJS, and the relationship between these factors is likely to change over time.
Uncertainty due to criminal court data
For these projections there is additional uncertainty around some of the data sources underpinning the court assumptions and modelling, as releases of criminal courts statistics have been postponed while the quality of the source data is assured. Please see more information here: https://www.gov.uk/government/collections/criminal-court-statistics.
In its place an interim data set on court activity, which combined the best available data, was produced. Where possible trends in this data source have been cross validated against other sources (e.g. against CPS data on charge decisions, finalisation and outstanding cases in the Crown Court).
3. Comparison against 2023-2028 population projection
The prison population tracked below the 2023-2028 projection over 2024, primarily driven by the End of Custody Supervised Licence[footnote 27] scheme supressing growth in the determinate population over this period. Further out, the central prison population projection for September 2025 is 9,400 below the 2023-2028 publication for the same date.
Over 2024 the total prison population remained relatively flat, compared to the expected growth projected in the 2023-2028 publication, resulting in a population at the end of September 2024 6,100 below the level projected in the 2023-2028 publication in all three scenarios. A key reason for this was that on the 16th October 2023 the Lord Chancellor under the 2022 to 2024 previous government announced a temporary measure, End of Custody Supervised Licence (ECSL). This measure allowed the prison service to move some lower-level offenders out of prison on to licence up to 18 days before their automatic release date[footnote 28], later increased to a maximum of 35 days on 8th March 2024 and 70 days on the 23rd May 2024. This resulted in 13,325 releases under the scheme between the 17th October 2023 and 9th September 2024[footnote 28]. As this was a temporary measure, it was not assumed to continue over the projection period in the 2023-2028 publication meaning it did not capture this suppression of growth.
Over September 2024, the prison population also decreased as a result of the Criminal Justice Act 2003 (Requisite and Minimum Custodial Periods) Order 2024, discussed in section 1. On the 10th September prisoners with qualifying sentences of less than 5 years were released, resulting in a drop of 1,889[footnote 29] in the determinate prison population as result of this change.
The 2024-2029 publication reflects the most recent data, changes to legislation and latest policies and therefore projects a lower prison population in the central scenario at all points. At September 2025 the total population is expected to be 9,400 lower than previously projected in the central scenario. The reasons for this and comparisons to the 2023-2028 projections at the sub-population level are discussed in more detail below.
A comparison of the 2023-2028 projection against actuals to date and the latest projections is presented in Figure 3.1.
Figure 3.1: Comparison of the 2023-2028 total prison population projection against actuals and latest 2024-2029 projections[footnote 30] (Source: Tables A4 and A5)

Comparison against 2023-2028 sub-population projections
Remand Population
The number of people remanded in custody increased from 16,196 at the end of September 2023 to 17,662 at the end of September 2024. This is above the level projected in all scenarios in the 2023-2028 publication and is around 1,600 higher than projected in the central scenario which projected the remand population to fall over this period. The growth in the remand population over 2024 has been primarily driven by higher-than-expected demand entering the system, and slower than previously projected growth in the number of prisoners flowing out of the remand population following a trial. This population is projected to increase in all scenarios, with demand entering the court exceeding disposals over the projection horizon. At the end of September 2025, the projected remand population is 4,500 higher than the 2023-2028 projected remand population.
Determinate Sentenced Population
The slower than anticipated increase in sentenced receptions and supressed growth in the population due to ECSL, as discussed above, contributed to a determinate population that tracked below all three scenarios in the 2023-2028 projection throughout 2024. This population decreased from 50,422 offenders at the end of September 2023 to 47,818 at the end of September 2024, compared to the 2023-2028 central projection of 55,100 at this point. After remaining relatively flat over 2024 the impact of the retrospective implementation of the Criminal Justice Act 2003 (Requisite and Minimum Custodial Periods) Order 2024, as discussed previously, caused this population to decrease over September 2024. Therefore, the 2024-2029 projection for this population starts from a lower point and remains lower than the 2023-2028 publication at all points in all scenarios, with a central determinate population that is 12,600 lower in September 2025.
Recall Population
The recall population has slightly increased from 12,031 at the end of September 2023 to 12,579 at the end of the September 2024, a lower increase than was featured in the 2023-2028 projections, with the central scenario anticipating a rise to 13,100 by this point. This difference is partly driven by the Criminal Justice Act 2003 (Suitability for Fixed Term Recall) Order 2024[footnote 31] that came into effect on the 2nd April 2024, before which the actual population was tracking close to the 2023-2028 projection. Prisoners with qualifying sentences of less than 12 months must now be automatically released after 14 days, resulting in a drop in this population under first implementation and further suppression of growth compared to the 2023-2028 projection. Lower growth in the determinate population has also contributed to a lower recall population than projected as fewer sentenced offenders enter and leave the determinate population, leading to a lower population on licence who might be recalled.
The central projection estimates a recall population that is around 1,400 lower in September 2025 compared to the previous 2023-2028 projection. This is because a lower volume of offenders flowing though the sentenced population is assumed, and therefore fewer individuals on licence, as well as the ongoing impact from the statutory change to Fixed Term Recalls.
Indeterminate Population
The indeterminate population has decreased between September 2023 and September 2024 from 8,526 to 8,501. This is a smaller decrease than in the 2023-2028 publication which projected a population of 8,300 in the central scenario at the end of September 2024. This difference is primarily driven by a larger increase in the life sentence population than projected, resulting from a higher number of inflows than projected, which offsets the decrease in IPP population. The indeterminate population overall is projected to continue to slowly fall over the projection period as a result of a continued decline of the IPP population due to its abolition in 2012 (see section 1). At September 2025 the indeterminate population is expected to be 200 higher than previously projected.
Table 3.1:[footnote 10] Comparisons between the prison population projections for 2023-2028 and 2024-2029 (central scenario), by type of custody[footnote 32]
| Date | 2023-2028 | 2024-2029 | I | Difference (%) |
|---|---|---|---|---|
| Total | ||||
| September 2024 | 93,100 | 86,966 | * | -7 |
| September 2025 | 98,500 | 89,100 | -10 | |
| Remand | ||||
| September 2024 | 16,100 | 17,662 | * | 10 |
| September 2025 | 14,800 | 19,300 | 31 | |
| Determinate | ||||
| September 2024 | 55,100 | 47,818 | * | -13 |
| September 2025 | 60,700 | 48,100 | -21 | |
| Indeterminate | ||||
| September 2024 | 8,300 | 8,501 | * | 2 |
| September 2025 | 8,100 | 8,300 | 2 | |
| Recall | ||||
| September 2024 | 13,100 | 12,579 | * | -4 |
| September 2025 | 14,300 | 12,900 | -10 | |
| Non-Criminal | ||||
| September 2024 | 500 | 385 | * | -25 |
| September 2025 | 500 | 400 | -15 | |
| Fine Defaulters | ||||
| September 2024 | 0 | 21 | * | -1 |
| September 2025 | 0 | 0 | 10 |
4. Projection of over 50, over 60 and over 70 years old populations
As the overall prison population is projected to increase throughout the projection period, so too are the populations of over 50-, over 60- and over 70-year-olds. These sub-populations are estimated to remain relatively constant as proportions of the total prison population.
Table 4.1 shows projections of the prison population aged 50 to 59, 60 to 69 and over 70 years old. The prison population is projected to increase over the projection period for all of these age groups, in line with the overall prison population.
Table 4.1:[footnote 10] Prison population aged over 50, 60 and 70 years old, September 2024 actuals and projected September 2025 to September 2028
| Date | Total (all ages) | 50 and over | 50 to 59 | 60 to 69 | 70 and over |
|---|---|---|---|---|---|
| Actual | |||||
| September 2024* | 86,966 | 15,703 | 9,350 | 4,349 | 2,004 |
| Central | |||||
| September 2025 | 89,100 | 15,900 | 9,400 | 4,400 | 2,200 |
| September 2026 | 93,500 | 16,700 | 9,800 | 4,600 | 2,300 |
| September 2027 | 97,300 | 17,500 | 10,100 | 4,900 | 2,500 |
| September 2028 | 99,800 | 18,100 | 10,300 | 5,000 | 2,700 |
| Low | |||||
| September 2025 | 87,100 | 15,700 | 9,300 | 4,300 | 2,100 |
| September 2026 | 90,000 | 16,300 | 9,600 | 4,500 | 2,200 |
| September 2027 | 92,900 | 16,900 | 9,800 | 4,700 | 2,400 |
| September 2028 | 95,000 | 17,400 | 9,900 | 4,900 | 2,600 |
| High | |||||
| September 2025 | 90,300 | 16,100 | 9,500 | 4,400 | 2,100 |
| September 2026 | 95,200 | 16,900 | 9,900 | 4,700 | 2,300 |
| September 2027 | 100,000 | 17,900 | 10,400 | 5,000 | 2,500 |
| September 2028 | 103,800 | 18,500 | 10,700 | 5,100 | 2,700 |
Over the course of 2024 the proportion of the prison population aged 50 and older has remained relatively flat at c.18%. The 50-year-old and over population is projected to increase from 15,703 as at September 2024 to 18,100 in September 2028 in the central scenario.
This projected increase in the 50-year-old and over prison population is driven by the same underlying drivers as those in the overall population, including a rising determinate population driven by continued growth in police charging and prosecutorial activity and continued growth in the remand population.
5. Projection of age and sex cohorts
The overall prison population is projected to increase over the projection period, with the populations of both female adults, and male adults increasing and the populations of juveniles projected to remain stable.
Table 5.1 shows projections of the prison population by those aged under 18 and adults by sex. Adult male and adult female sub-populations increase over the projection period due to the same factors driving the increase in the total population. The juvenile population has remained relatively stable in recent years and is projected to remain at this level throughout the projection.
Table 5.1:[footnote 10] Prison population by age group and sex, September 2024 actuals and projected September 2025 to September 2028
| Date | Total | Juvenile | Female 18+ | Male 18+ |
|---|---|---|---|---|
| Actual | ||||
| September 2024* | 86,966 | 262 | 3,524 | 83,180 |
| Central | ||||
| September 2025 | 89,100 | 300 | 3,600 | 85,200 |
| September 2026 | 93,500 | 300 | 3,700 | 89,500 |
| September 2027 | 97,300 | 300 | 3,900 | 93,000 |
| September 2028 | 99,800 | 300 | 3,900 | 95,600 |
| Low | ||||
| September 2025 | 87,100 | 300 | 3,500 | 83,400 |
| September 2026 | 90,000 | 300 | 3,500 | 86,100 |
| September 2027 | 92,900 | 300 | 3,700 | 88,900 |
| September 2028 | 95,000 | 300 | 3,700 | 91,000 |
| High | ||||
| September 2025 | 90,300 | 300 | 3,700 | 86,300 |
| September 2026 | 95,200 | 300 | 3,800 | 91,100 |
| September 2027 | 100,000 | 300 | 4,000 | 95,700 |
| September 2028 | 103,800 | 300 | 4,100 | 99,400 |
The adult male (18 and over) population is projected to increase from 83,180 at the end of September 2024 to 95,600 by September 2028. Supporting Table A2 provides a further breakdown of the young adult population (aged 18 to 20 inclusive, both male and female), which is also projected to increase from the current population of 3,058 (September 2024) to 3,500 by September 2028.
The juvenile population includes those in the 15 to 17 age group and covers only offenders held in HMPPS estates. Note that figures do not cover those young offenders held in Secure Children’s Homes or Secure Training Centres. The juvenile population decreased in 2020 and has remained roughly constant at around 300 since the end of 2020. The number of 15- to 17-year-olds in HMPPS custody is projected to remain at this level throughout the projection, with a projected population of 300 at September 2028.
The adult female population decreased from 3,570 at the end of September 2023 to 3,524 at the end of September 2024. This population slightly increased over 2024 before decreasing in September 2024 as a result of The Criminal Justice Act 2003 (Requisite and Minimum Custodial Periods) Order 2024, as discussed above, and is projected to increase to 3,900 in the central scenario by September 2028. This projection does not include any future impact from the recently announced Women’s Justice Board[footnote 33], which has the aim of fewer women in prison and more managed in the community. Similarly, it does not include any future impact of the Female Offender Strategy[footnote 34] and Strategy Delivery Plan[footnote 35], as work is still on-going to assess their impacts.
6. Links to related Ministry of Justice statistics
For further information on:
-
The latest statistics on court receipts visit: www.gov.uk/government/collections/criminal-court-statistics
-
The latest statistics on the Criminal Justice System, including information on sentencing, visit: www.gov.uk/government/collections/criminal-justice-statistics-quarterly
-
The latest statistics and commentary on the prison population visit: www.gov.uk/government/collections/offender-management-statistics-quarterly
-
The Story of the Prison Population 1993-2020 visit:www.gov.uk/government/statistics/story-of-the-prison-population-1993-to-2020
-
Weekly prison population and capacity figures visit: www.gov.uk/government/collections/prison-population-statistics
Technical Guidance 1 (TG1). Modelling methodology
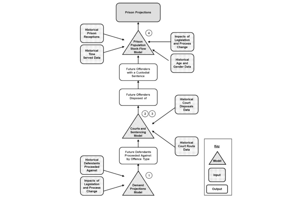
The prison projections modelling is part of a wider suite of models within the Ministry of Justice used to model the criminal courts and offender management, driven by projections of demand for the MOJ’s services. Starting from projected volumes of completed court cases (produced by separate models discussed in Sections 1 and 2 of TG3), two main components of the modelling suite are used to develop prison population projections: a custodial sentencing model and a prison population projection model.
The custodial sentencing model (discussed in Section 3 of TG3) is driven by projections of the number of defendants convicted or sentenced in the criminal courts. To project volumes of people received into prison, it also considers:
-
the case type and court route defendants have come through
-
the sentences received by concluded cases
-
the proportion of these sentences which lead to a prison reception
The prison population projection model (discussed in Section 4 of TG3) takes projections of prison receptions from the custodial sentencing model, and then models the amount of time offenders spend in prison to calculate the resulting prison population for each month of the projection period.
These projections are subject to uncertainty, both in terms of the assumptions that inform them, and the statistical uncertainties with the modelling.
The prison population projection model is based on the latest available data from various sources including court proceedings, performance data and sentencing data. The latest P-NOMIS extracts, discussed in offender management statistics[footnote 36], are utilised to model both prison receptions and population data.
The method used to project the prison population in England and Wales for the 2024 to 2029 projections is similar to the approach used to generate the previous 2023 to 2028 projections published on 29th February 2024. Sections TG2 and TG3 provide further details of the methods used to produce the prison population projections and the assumptions behind them.
Technical Guidance 2 (TG2). Uncertainties in the prison population projections
The projections presented in this report reflect the impact of the latest trends and assumptions in the flow of defendants through the courts, in sentencing behaviour and in the age-band, sex, and offence of defendants entering the system. Estimated impacts of changes to legislation and guidance which took place before November 2024 have been accounted for (as detailed in Section 1).
The future trajectory of the court outstanding caseloads, which have built up in particular during the COVID-19 pandemic and Criminal Bar Association action, results in considerable uncertainty in these projections. Even without these effects, the actual future prison population is very difficult to predict precisely. Changes to criminal justice processes could influence the number of offenders being brought to the point of sentence or the way that offenders are managed. Changes to sentencing behaviour may also be different from those modelled.
In addition, criminal justice processes, sentencing behaviour and policy decisions can all change in response to a multitude of environmental factors which cannot be anticipated. Such factors could include strike action affecting the Criminal Justice System, high-profile criminal cases, and events like the public disorder seen between July and August 2024.
Modelling assumptions were agreed through consultation with policy and operational experts at the MoJ, HMPPS, His Majesty’s Courts and Tribunals Service (HMCTS), the Home Office, and the CPS. The assumptions are based on analysis (where reliable data is available), and on expert judgement from stakeholders. The assumptions are therefore likely to be more robust for those measures and processes that are well defined.
Technical Guidance 3 (TG3). Detail of models and assumptions
Overview of the modelling approach
The methods used to generate this set of prison population projections are similar to the approach taken for the previous projections (2023 to 2028 projections published on 29th February 2024).
Since there is uncertainty around future levels of demand entering the CJS, this publication presents the prison population projections based on three plausible upstream demand scenarios which have been agreed between the MoJ, the Home Office and the CPS.
Prison population projections are initially produced for separate sub-populations and then combined. In most cases, these population groups are projected by combining reception (inflow) projections over time, discharge (outflow) projections over time, and the starting-point population at the beginning of the projection period (this type of modelling is known as stock-flow modelling). The reception projections are produced by modelling the flow of cases, of particular types, through the courts and applying calculated ratios of court disposals (closed cases) to generate projected prison receptions. The discharge projections are derived by applying time periods served in prison to both the existing prison population and new receptions. The overall structure is shown in Figure TG3.1.
Prison sub-populations that are not modelled in a stock-flow manner are remand, fine defaulters and non-criminal populations. Changes to the prison population resulting from government policies that are being or are expected to be implemented, which can apply to any sub-population, are also not modelled in this way. The remand population is modelled using a projection of Crown Court and Magistrate Court outstanding case count and a historically determined relationship between these. Fine defaulters and non-criminal populations are assumed to remain constant at their recent level, and policy impacts are each projected according to the unique aspects of the policy in question.
Figure TG3.1: Key components of the prison projections modelling system

1) Producing projections of defendants entering court
Projections of defendants proceeded against at court are chosen as the entry point to the modelling system because this is the entry point of defendants into the MOJ’s area of responsibility.
In projecting future demand, three plausible scenarios for future demand from police and prosecutorial activity have been agreed between the MoJ, the Home Office and the CPS, and modelled for these projections. The scenarios have different assumptions for the levels and composition of cases entering the criminal courts, as detailed in Section 1.
2) Converting projections of defendants entering court into volumes of completed court cases
Workload models for the criminal courts are used to convert the projections of court demand into a set of projections of court disposals (completed court cases) by disposal type (including custodial convictions). These projections are a key input for the prison population modelling described in Sections 3 and 4 of TG3 below.
These models take projections of defendants entering court (court receipts) and assign various attributes (such as plea behaviour) to cases based on historical data. These attributes are used to estimate likely hearing times and to predict progress through the courts. This projected future demand is combined with the current outstanding caseload to estimate total court workload. The volume and type of cases completed in a period are then projected by comparing assumptions of available capacity against the listing processes and priorities in courts. The projected case completions are used to produce estimates of the resulting flow of cases through the CJS.
3) Converting completed court cases into volumes of prison inflows
The sentencing module takes projections of court disposals (Section 2 of TG3) and derives projected volumes of custodial sentences. The conversion of court disposals into custodial sentences is based on historical court sentence outcomes seen over the most recent 12 months of recent data.
The projected custodial sentences are then converted into prison receptions using conversion ratios derived from historical proportions calculated over the same period as the previous ratios. Custodial sentences include offenders who may already be serving a sentence for a previous crime or those who would serve their whole custodial sentence on remand, meaning that they would not be a new reception to prison.
4a) Producing prison population projections
Prison population projections are produced using separate models for individual sub-populations, combined with the impacts of new policies. The following sub-populations in prison are modelled using a stock-flow model based on the generic structure shown in Figure TG3.2: determinate sentence, life sentence, Imprisonment for Public Protection (IPP) and recall. The stock-flow model begins with the starting-point prison population, predicts the monthly flow of offenders into and out of prison, and calculates the resulting prison population at the end of each month.
Figure TG3.2: Generic stock-flow structure in the prison population stock-flow models

The remand population projection is based on the relationship between the number of outstanding triable cases in the Crown Court (split by indictable only and triable either-way[footnote 37]), the number of outstanding summary non-motoring cases in the Magistrates court, and the remand population in the latest 12 months of available data. This relationship is quantified using a regression and is used to predict the remand population by applying the calculated regression coefficients to projected outstanding cases, of the types listed above, that have been projected using the method described in Section 2 of TG3.
For the determinate population, the monthly prison receptions (inflows into prison) are estimated in the sentencing module, as described in Section 3 of TG3. Monthly determinate prison discharges (outflows from prison) are estimated using historical distributions of time spent in custody, accounting for the impacts of The Criminal Justice Act 2003 (Requisite and Minimum Custodial Periods) Order 2024 which changed the automatic release point for some offenders on a standard determinate sentence from 50% to 40%, as discussed in section 1.
For the IPP and life sentence (indeterminate) population, outflows depend on the tariff lengths received, the minimum term an offender must spend in prison before becoming eligible to apply for parole, and on the frequency and outcome of Parole Board hearings. The values of these parameters are set and calibrated to reflect the most recent management information on Parole Board outcomes.
For the recall population, indeterminate recalls are treated explicitly based on data and assumptions around future release and recall rates, and conditional on Parole Board capacity as per the indeterminate population. The determinate recall population is predicted on four main steps. First, the size of the eligible pool of offenders subject to licence conditions, split by sentence length band, is estimated from the predicted discharge of determinate prisoners (see above on the determinate population). Second, a monthly ‘rate of recall’ is applied to this pool to estimate the number of new people entering recall. Third, a profile of average time spent recalled into custody is applied to estimate re-releases. Fourth, the total determinate sentenced recall population is calculated based on the existing recall population, the number of new receptions, and the number of re-releases.
The relatively small non-criminal population and the fine defaulter population are assumed to remain constant throughout the projection period, with the populations determined by the most recent data available prior to projections.
4b) Accounting for the impacts of policies
The impact of policies that are being implemented, or are expected to be implemented, are mostly projected separately as population changes; i.e., not according to a stock-flow method (detailed in Section 4a of TG3 above), and then added to the core projections to give the full projections presented here. In each case, policy impacts are projected according to the unique aspects of the policy in question (included policies are listed in section 1).
Exceptions to this rule include The Criminal Justice Act 2003 (Requisite and Minimum Custodial Periods) Order 2024 which is included within the modelling of the determinate prison population.
4c) Splitting out projections by age and sex
The determinate population modelling methodology allows age-bands and sex to be modelled explicitly. Newly received offenders (see Section 3 of TG3) are assigned both an age and sex based on distributions of offenders entering prison during scenario-specific time periods, aligning with the time periods used to define sentence length assumptions (see Section 1). Existing and newly received offenders are then aged whilst they are in prison to determine movements into/out of age-bands at any point (e.g. offenders moving from the 21 to 49 years old age-band to the 50 to 59 years old age-band as they age during their time in custody).
For all other prison sub-populations, the population in prison at the end of each modelled month is sub-divided by age-band and sex using historical splits of the prison population by sub-population, described as follows.
In the case of the non-criminal, fine, remand, recall and life populations, and in the case of additional populations that result from policy impacts, age and sex splits are assumed to remain at the average observed in the previous six months of historical data available prior to the start of the projection.
For the IPP population, the sex distribution is assumed to remain constant at the level observed in the most recent historical data available, prior to the start of the projections. However, because there are no incoming offenders, due to the sentence’s abolition in 2012, the aging of existing offenders is sufficient to calculate the population in any given age-band.
Further Information
Accredited Official Statistics Status
Accredited Official Statistics are accredited official statistics that meet the highest standards of trustworthiness, quality, and public value.
These official statistics were independently reviewed by the Office for Statistics Regulation (OSR) in December 2009. They comply with the standards of trustworthiness, quality and value in the Code of Practice for Statistics and should be labelled ‘accredited official statistics’, called National Statistics in the Statistics and Registration Service Act 2007. You are welcome to contact us directly with any comments about how we meet these standards. Alternatively, you can contact the OSR by emailing regulation@statistics.gov.uk or via the OSR website.
It is the Ministry of Justice’s responsibility to maintain compliance with the standards expected for Accredited Official Statistics. If we become concerned about whether these statistics are still meeting the appropriate standards, we will discuss any concerns with the OSR promptly. Accredited Official Statistics status can be removed at any point when the highest standards are not maintained and reinstated when standards are restored.
Contact
Press enquiries should be directed to the Ministry of Justice Press Office:
Tel: 020 3334 3536
Email: newsdesk@justice.gov.uk
Other enquiries about these statistics should be directed to the Analytical Services division of the Ministry of Justice:
Matt Heeks, Head of Criminal Justice System Analysis
Ministry of Justice, Post Point 4, 10 South Colonnade, London, E14 4PU
Email: PrisonProjection.Statistics@justice.gov.uk
Next update: November 2025 (provisional)
URL: www.gov.uk/government/statistics/prison-population-projections-ns
© Crown copyright 2024
This publication is licensed under the terms of the Open Government Licence v3.0 except where otherwise stated. To view this licence, visit www.nationalarchives.gov.uk/doc/open-government-licence/version/3 or write to the Information Policy Team, The National Archives, Kew, London TW9 4DU, or email: psi@nationalarchives.gov.uk.
Alternative formats are available on request from PrisonProjection.Statistics@justice.gov.uk
-
The operational capacity of a prison is the total number of prisoners that an establishment can hold, considering control, security and the proper operation of the planned regime. It is determined by Prison Group Directors based on operational judgement and experience. ↩
-
https://www.gov.uk/government/collections/prison-population-statistics ↩ ↩2
-
https://www.legislation.gov.uk/ukpga/2022/32/contents/enacted ↩
-
https://www.legislation.gov.uk/uksi/2024/844/contents/made ↩
-
https://www.gov.uk/government/statistics/police-recorded-crime-open-data-tables ↩
-
https://www.gov.uk/government/statistics/criminal-justice-system-statistics-quarterly-june-2024 ↩ ↩2
-
https://www.gov.uk/government/statistics/criminal-court-statistics-quarterly-october-to-december-2023 ↩ ↩2
-
The chart shows the central projection for prison population and the range estimated from reasonable low and high upstream demand scenarios. This shaded area therefore estimates the impact of plausible future trends in crime types and levels of police and prosecutorial activity, however this does not reflect the full range of demand risk. The uncertainty around these projections is large and increases over time. See Section 2 for more information about the sources of uncertainty. ↩
-
Numbers greater than 100 are rounded to the nearest 100; numbers smaller than 100 are rounded to the nearest 50. Components may not sum due to rounding. *Populations are actual prison population values taken from 30th September 2024. ↩ ↩2 ↩3 ↩4
-
https://www.legislation.gov.uk/uksi/2024/844/contents/made ↩
-
https://www.legislation.gov.uk/ukia/2024/117/pdfs/ukia_20240117_en.pdf ↩
-
Sentences of Imprisonment for Public Protection (IPPs) were created by the Criminal Justice Act 2003 and started to be used in April 2005. Offenders sentenced to an IPP are set a minimum term (tariff) which they must spend in prison. After they have completed their tariff, they can apply to the Parole Board for release. The Parole Board will release an offender only if it is satisfied that it is no longer necessary for the protection of the public for the offender to be confined. ↩
-
Offenders are released from custody under licenced supervision, subject to a set of conditions such as living at an approved address. If the offender breaches the conditions of their licence they may be recalled into prison. ↩
-
https://www.gov.uk/government/statistics/offender-management-statistics-quarterly-april-to-june-2024 ↩
-
Non-criminal prisoners are held for civil offences or under the Immigration Act. A civil non-criminal prisoner is someone held in prison because of a non-criminal matter, for example, non-payment of council tax or contempt of court. The non-criminal population also includes immigration detainees that have finished serving their sentence and are being kept in prison by immigration authorities. ↩
-
https://www.legislation.gov.uk/ukpga/2022/32/contents/enacted ↩
-
https://www.legislation.gov.uk/uksi/2023/390/article/2/made ↩
-
https://www.legislation.gov.uk/uksi/2024/844/contents/made ↩
-
https://questions-statements.parliament.uk/written-statements/detail/2024-03-12/hlws327 ↩
-
https://www.gov.uk/government/statistics/police-officer-uplift-final-position-as-at-march-2023 ↩
-
https://www.gov.uk/government/publications/policing-productivity-review ↩
-
https://www.gov.uk/government/statistics/criminal-justice-system-statistics-quarterly-march-2024 ↩
-
https://www.gov.uk/government/speeches/the-governments-approach-to-criminal-justice ↩
-
https://www.gov.uk/government/publications/end-of-custody-supervised-licence-ecsl-detailed-data ↩ ↩2
-
https://www.gov.uk/government/publications/standard-determinate-sentences-sds40-tranche-release-data ↩
-
The chart shows the central projection, however the uncertainty around this projection is large. See Section 2 for more information about the sources of uncertainty. ↩
-
https://www.legislation.gov.uk/uksi/2024/408/contents/made ↩
-
Non-criminal prisoners are held for civil offences or under the immigration act. A civil non-criminal prisoner is someone held in prison because of a non-criminal matter, for example, non-payment of council tax or contempt of court. The non-criminal population also includes immigration detainees that have finished serving their sentence and are being kept in prison by immigration authorities. ↩
-
https://www.gov.uk/government/news/extra-support-for-women-through-the-criminal-justice-system-announced ↩
-
https://www.gov.uk/government/publications/female-offender-strategy ↩
-
https://www.gov.uk/government/publications/female-offender-strategy-delivery-plan-2022-to-2025 ↩
-
https://www.gov.uk/government/collections/offender-management-statistics-quarterly ↩
-
There are three broad types of offence, based on severity: indictable only, triable either-way and summary offences. Indictable only offences are the most serious and must be tried at the Crown Court; summary offences, which are split into two further categories, summary non-motoring and summary motoring, are the least serious and must be tried at Magistrates’ Courts; and triable either-way offences are of intermediate severity and may be tried at either court based on the circumstances of the case. ↩