Guide to Civil Justice Statistics Quarterly
Published 4 March 2021
1. Introduction
This document provides a guide to the Civil Justice Statistics Quarterly bulletin, focusing on concepts and definitions given in the publication and information relating to the revision policies, data sources, quality and dissemination.
The Civil Justice statistical bulletin covers three key areas of civil and administrative justice:
-
County court civil (non-family) cases that took place in England and Wales:
- Civil cases covered by the publication are those that take place in the county courts, but do not involve family matters. These typically relate to debt (these generally being issued for a specified amount of money), the repossession of property, personal injury (these generally being issued for an unspecified amount of money), the return of goods and insolvency. Particularly important, complex or substantial cases are instead dealt with in the High Court.
-
Judicial review cases processed by the administrative court in the Queen’s Bench Division of the High Court:
- Judicial reviews (JRs) are a process by which individuals, businesses and other affected parties can challenge the lawfulness of decisions or actions of the executive, including those of ministers, local authorities, other public bodies and those exercising public functions. It is a largely judge-developed procedure and can be characterised as the rule of law in action, providing a key mechanism for individuals to hold the executive to account.
-
Privacy injunction proceedings are dealt with in the High Court or Court of Appeal where the court considers either:
-
an application for an injunction or undertaking prohibiting the publication of private or confidential information;
-
the continuation of such an injunction or undertaking; or
-
an appeal against the grant or refusal of such an injunction or undertaking.
-
A person or organisation who wishes to prevent the publication or dissemination of private or confidential information can apply to the High Court for an injunction to stop this from occurring. These are called privacy injunctions. They can also apply for an undertaking, which is different from an injunction in that it is a promise given by the defendants, rather than an injunction which is an order of the court.
2. Background Court Information
2.1 Civil (non-family) County Court System
The largest proportion of county court claims received are for specified money claims, accounting for over 80% of all claims in 2019.
Figure 1: A simplified description of the main court processes for specified money cases

Unspecified money claims made up 6% of county court claims received in 2019. The majority (over 90%) of these claims were personal injury cases. The process for unspecified money claims is very similar to specified money at the level of detail presented here. The primary difference is that the defendant has an additional option available to them when first being notified of the claim: as well as paying it, defending it, part or totally admitting it, or giving no response, they can also agree responsibility for the claim but not agree the amount of compensation owed.
Figure 2 below is a diagram of the court process for mortgage and landlord possession claims.
Figure 2: A simplified description of the main court processes for possession cases

There is a separate statistical publication for mortgage and landlord possession claims, which goes into more detail about the processes of these types of claims. For more information please see the Mortgage and Landlord Possession Statistics publication.
The process for return of goods claims is very similar to possession cases except that the item being disputed is ownership of goods rather than possession of a property. Figure 3 provides a similar summary of the process that company winding-up cases can go through.
Figure 3: A simplified description of the main court processes for company winding-up cases

The process for creditor’s petitions cases is very similar except that the petition need not be advertised in the London Gazette.
The process for debtor’s petition changed in April 2016. Previously and the debtor would need to present a ‘statement of affairs’ to the court that shows that they are unable to pay their debts along with the bankruptcy petition. However, from 6 April 2016, debtor petitions moved from the courts to an online system and thereby the number of such cases reported in the Civil Justice Statistics reduced greatly (as the cases were no longer county court workload). Bankruptcy figures including those related to this online application system are published by The Insolvency Service.
2.2 Overview of Civil County Court Actions
Claims issued
The process of taking a person(s) or company to court regarding a civil (non-family) matter begins with a person (the claimant) either completing a claim form and taking it to a court or completing a claim form online. Claimants who issue a large number of claims each year, such as credit card issuers, utility companies and debt recovery companies, can file them to the County Court Business Centre (CCBC). This centralised claim processing service facilitates the removal of repetitive staff-intensive work from local courts to a single, more straightforward service. After processing the claims, the information is sent electronically to the court(s) selected by the claimant.
Case progression and hearings
Whether the claim is issued online or through the county courts, a copy of the claim form along with a response pack is sent to (served on) the defendant who has 14 days to respond to the claim. The defendant can: do nothing; pay up (either the full amount of the claim or in part); admit the claim and ask for more time to pay (in full or part); and/or dispute (defend) the claim (in full or part).
If the claim is defended, the usual procedure is for further information to be provided by the parties, following which the case is allocated by a judge to one of three case-management tracks:
-
Small claim track. This track is generally for cases with a claim value of up to £10,000. These require less preparation by the parties involved than the more complex cases allocated to the fast or multi track. The hearings are designed to be accessible to people who do not have representation by a solicitor or counsel, and are dealt with in about an hour.
-
Fast track. This track is generally for cases with a claim value of between £10,000 and not more than £25,000, with issues not complex enough to merit more than a one day trial.
-
Multi track. This track is generally for cases with a claim value exceeding £25,000 with more complex issues. They generally last more than one day at trial.
Defended cases which are not settled or withdrawn generally result in a small claim hearing or trial.
Judgments
A claimant may apply for a judgment to be made if the defendant admits to the claim issued by the court, defends it but does not return/complete the direction questionnaire or does not respond to the claim. A judgment will then be made on the claim. Alternatively a judgement will be made in cases where the claim was defended but not settled or withdrawn during or prior to hearing.
The judgment outcomes can be by default (a judgment entered against a party who has failed to defend against a claim that has been brought by another party), by admission (where the defendant admits the truth of the claim made), by determination (where a defendant has accepted liability but disputes the amount of the claim) or by consent (a judgment issued by a judge based upon an agreement made by the claimant and defendant to settle the claim). Also there can be a judgment classed as ‘judge’ where the claim is settled by the decision of a judge following a hearing or trial.
Enforcement
There are various methods of enforcing a judgment through the county courts. The most common method of enforcing a monetary judgment is the warrant of execution (also known as warrant of control) against a debtor’s goods. This is where, unless the amount owed is paid, items owned by the debtor can be recovered and sold by a bailiff acting on behalf of the court. To enforce non-monetary decisions made by the county courts, various types of warrants can be issued:
-
warrants of possession are issued to repossess property or land;
-
warrants of delivery are issued to obtain the return of particular goods or items; or,
-
warrants of committal enforce an order for which the penalty for failure to comply is imprisonment by authorising the bailiff to arrest and deliver the person to prison or the court.
Alternatively, various types of court orders can be obtained. Attachment of earnings orders enable payment through the debtor’s employer. Fourth party debt orders enable payment by freezing and then seizing money owed by a fourth party to the debtor. Charging orders obtain security for the payment against the debtor’s assets. This may be followed by an order for sale which forces the sale of these assets.
In certain circumstances, a debtor may apply to a county court to combine debts with a total not exceeding £10,000 into a single administration order, which allows a District Judge to make an order for the debtor to make regular payments to the court. The court will then distribute the money to the creditors
To assist in determining which of the above is the most appropriate method of enforcing a judgement; creditors can apply for an order to obtain information from the judgment debtors. This requires debtors to provide details of their means.
2.3 Judicial Reviews at Administrative Court
The Administrative Court in the Queen’s Bench Division of the High Court processes most judicial reviews (JR), with the exception of a number of immigration and asylum JRs, which are dealt with by the Upper Tribunal of the Immigration and Asylum Chamber (UTIAC). A JR is a process by which individuals, businesses and other affected parties can challenge the lawfulness of decisions or actions of the Executive, including those of Ministers, local authorities, other public bodies and those exercising public functions.
It is a largely judge-developed procedure and can be characterised as the rule of law in action, providing a key mechanism for individuals to hold the Executive to account. It is, however, intended to operate quickly and proportionately. Certain protections are in principle provided against spurious claims: only those with sufficient interest are able to bring a case and they must first obtain permission for their case to be heard.
There are three main grounds on which a decision or action may be challenged:
-
Illegality: for example, it was not taken in accordance with the law that regulates it or goes beyond the powers of the body;
-
Irrationality: for example, that it was not taken reasonably, or that no reasonable person could have taken it;
-
Procedural irregularity: for example, a failure to consult properly or to act in accordance with natural justice or with the underpinning procedural rules
JR is often described as a remedy of last resort: the courts will normally expect parties to use other avenues, including a right of appeal, where they are available.
Judicial Review applications
Before bringing JR proceedings, parties should normally adhere to the Pre-Action Protocol, which encourages them to seek to settle their differences without reference to the Court. JR proceedings are commenced by filing a claim form with the Court, setting out the matter the claimant wants the Court to decide and the remedy sought. The claim must be submitted promptly and in any event within three months of the grounds giving rise to the claim. The Court’s permission is required for a claim for JR to proceed. This can be in the form of an oral or paper hearing; with an oral hearing taking generally longer.
Oral renewal
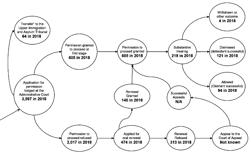
In cases where the Court refuses permission (either in full or in part) the claimant may request that the decision be reconsidered at a hearing (referred to in this publication as an “oral renewal”). The oral renewal is a full reconsideration of the decision on permission, supported by oral submissions. Where permission is granted, the claim will continue to a hearing. Where it is refused, the claimant may consider whether he or she wishes to appeal to the Court of Appeal. This publication does not cover statistics from the Court of Appeal (see Figure 4 which shows a simplified Judicial Review process).
Totally Without Merit
In refusing permission for judicial review, a judge can certify a case to be totally without merit (TWM). As part of the Government’s reforms to judicial review procedure, since 1st July 2013 a case refused permission and certified as totally without merit cannot be renewed at an oral hearing.
Figure 4: Flow chart showing a simplified Judicial Review process, with 2018 case progression figures

Please note applications can be withdrawn at any stage in the process where cases may be on court waiting lists, withdrawn by the claimant or settled privately.
For more information on judicial reviews lead by the UTIAC, please see the guide supporting the Tribunal and Gender Recognition Statistics Quarterly publication.
2.4 Business and Property Courts of England and Wales
The Business and Property Courts were launched in July 2017 as a collective of the specialist civil courts, they include the courts of the Chancery Division, as well as the Admiralty Court, Commercial Court and Technology and Construction Court from the Queen’s Bench Division.
In London the courts go by the title of the Business and Property Courts of England and Wales, and cases are heard in the Rolls Building. Regional Business and Property Courts are based in Birmingham, Bristol, Leeds, Liverpool, Manchester, Newcastle and Wales.
The tables in this publication present only the data for the cases heard at the Rolls Building in London.
Definitions
The tables presented look at the total number of cases issued by quarter in each of the lists, and sub-lists, of the Business and Property Courts of England and Wales.
The title covers a number of lists from the Queen’s Bench Division, and all of the lists of the Chancery Division. These are, from the Queen’s Bench Division:
-
The Admiralty Court
-
The Commercial Court (with sub-lists distinguishing the Commercial Court, and the London Circuit Commercial Court)
-
The Technology and Construction Court
The Circuit Commercial Courts were previously known as the Mercantile Court; since the tables presented are for the Business and Property Courts of England and Wales (and not the regional courts), these tables cover only the London Circuit.
The lists of the Chancery Division are:
-
The Business List (including sub-lists for Business, Financial Services and Regulatory, and Pensions)
-
The Competition List
-
The Insolvency and Companies List (with sub-lists for each of Insolvency, and Companies)
-
The Intellectual Property List (with sub-lists for Intellectual Property, Intellectual Property Enterprise Court, and the Patents Court)
-
Property, Trusts and Probate List (with sub-lists for each of Property, Trusts, and Probate)
-
The Revenue List
-
Chancery Appeals
The Insolvency and Companies List was formerly known as the Bankruptcy Court. The Financial Services and Regulatory List was introduced in July 2017, prior to this, cases would have been listed under within the Business sub-list. In this instance, figures for these sub-lists before Q3 of 2017 cannot be compared to those after that date.
The Chancery Appeals list includes all appeals heard at the Royal Courts of Justice, and so may include appeals cases that originated in a regional Business and Property Court list.
Finally, the Business and Property Courts of England and Wales also covers:
- The Financial List
This is shared across both the Queen’s Bench and Chancery Division, and hears specialist cases involving financial matters.
Cases by Location of Parties’ Registered Addresses
A table is provided showing the break-down of cases based on the nationality of the parties registered addresses, this can be used as an indication of the international nature of the work heard in the lists.
Whilst there is no formal definition of an international case, it is important to note that a registered address may not accurately portray the extent to which a company is based in the UK, but can be used as an indicator.
The case management system may list several parties against a single case, some of which are not included when assessing the international nature of the case. For instance, the registered address of court staff, judges and law firms are not included when assessing the nationality of parties in the case.
For those parties that are included, they are identified as being from one of the following locations:
| UK | These are addresses identified in the data set as England, Northern Ireland, Scotland, Wales, or as Great Britain. |
| EU Other Member State | Includes addresses registered as being in any of the remaining 27 EU member states, after accounting for UK addresses. The complete list of EU member states can be found at: https://europa.eu/european-union/about-eu/countries_en. |
| Outside the UK and EU27 | Any registered address that can be identified as from a specific country, but is not accounted for in the above options. |
| Unknown | Where no address is given, or where the address is simply identified as being International. |
Addresses from the UK Crown Dependencies (the Bailiwick of Guernsey, the Bailiwick of Jersey and the Isle of Man), and EU Overseas Countries and Territories (including Gibraltar) are categorised as being Outside the UK and EU27.
Differences to the Royal Courts of Justice Statistics
The Business and Property Courts of England and Wales comprise the specialist jurisdictions of the High Court, and so also comprise part of the Royal Courts of Justice group.
Figures for the Royal Courts of Justice are already produced, but are presented on the level of division, so cannot instantly be aligned to those presented in these statistics. A number of comparisons have been made between the statistics, and three definitional differences should be noted.
Figures for the Bankruptcy court presented in the RCJ statistics cannot be compared to those of the Insolvency List in this release; this is because the definition in the RCJ statistics includes cases listed in the Central London County Court, which is not a part of the Business and Property Courts of England and Wales.
For the same reason, case numbers for the Companies Court cannot be compared across publications.
The Commercial Court figures in the Business and Property Chamber tables are inclusive of all cases, whereas the annual RCJ Commercial Court table only includes cases where a monetary element has been defined.
All other discrepancies between relevant tables in the two publications can be attributed to being based on data extracts being taken at different times from a live case management system.
2.5 Privacy Injunctions
A person or organisation who wishes to prevent the publication or dissemination of private or confidential information can apply to the High Court for an injunction to stop this from occurring. These are called privacy injunctions. They can also apply for an undertaking, which is different from an injunction in that it is a promise given by the defendants, rather than an injunction which is an order of the court.
In a court case (whether or not the claim relates to personal information), the court may, exceptionally, rule that the identities of one or both of the parties involved in the case cannot be revealed. When it does this in an injunction case, it is called an anonymised injunction. A privacy injunction may be, but is not always, anonymised.
In all privacy injunction cases, the person or organisation applying for a privacy injunction – called the claimant – may initially seek an interim injunction. The court may issue an interim injunction at the start of a case, to prohibit publication before the matter is resolved, if this could thwart any subsequent injunction it may decide to grant.
If an interim injunction is granted, it will normally only last for a short period of time initially. The court will usually set a date by which a second hearing will take place. At that second hearing the court will decide whether or not to continue the interim injunction (perhaps with some variation in its terms). The defendant – the person or organisation against whom the privacy injunction is directed – may oppose the continuation of the injunction, or agree to adhere to it. If the court continues the injunction after this second hearing, it will normally last until a full trial can take place. Interim injunctions are granted only on the basis of witness statements, without oral evidence or disclosure of documents.
After hearing all the evidence and arguments at the full trial, the court can decide to:
-
continue (or vary) the interim injunction as a final injunction – which makes the injunction permanent; or
-
cancel it (also termed “discharge”) – which means the injunction no longer exists so there is no restriction on the publication or dissemination of the information in question.
Whether an injunction is appropriate or justified depends on the specific circumstances of an individual case.
If, at the trial, the court decides that the claimant was wrong to apply for the injunction, they may be ordered to pay compensation for any damage caused. Third parties affected by an injunction may apply to the court for an injunction to be discharged, and in some cases for compensation.
In April 2010, a committee chaired by the Master of the Rolls was formed to examine legal and procedural issues relating to privacy injunctions, in the light of concerns raised following several high-profile court cases. The concerns centred around the perceived growth in the use of so-called “super-injunctions” and the increasing frequency with which High Court proceedings concerning the misuse of private information were being anonymised.
The Committee published its report, “Super-Injunctions, Anonymised Injunctions and Open Justice” in May 2011. It noted that no statistics on anonymised injunctions and super-injunctions were collected at that time. Therefore one of its recommendations was that the Ministry of Justice, with the assistance of HM Courts and Tribunals Service, should collect data about injunctions containing publicity restrictions, including super-injunctions, which are applied for and granted.
Privacy injunction statistics
In general terms, the injunctions covered by these statistics are those dealt with in any civil proceedings in the High Court or Court of Appeal where the court considers either:
-
an application for an injunction or undertaking prohibiting the publication of private or confidential information;
-
the continuation of such an injunction or undertaking; or
-
an appeal against the grant or refusal of such an injunction or undertaking.
The injunctions covered by these statistics will be termed “privacy injunctions” throughout this report. They include, but do not exclusively relate to, super-injunctions.
Specifically, the statistics relate to applications concerned with data protection and rights to respect for private and family life protected by Article 8 of the European Convention on Human Rights (ECHR), whether the injunction is sought by an individual, a public authority, or a company. When an injunction is sought, section 12 of the Human Rights Act is engaged, meaning that the injunction might, if granted, affect the exercise of the right to freedom of expression contained in Article 10 of the ECHR.
The ECHR can be found on the following website:
3. Data Sources and Data Quality
This section outlines the different data sources used to compile the statistics presented in the bulletin with discussion on data quality where relevant.
3.1 Civil
The civil county court figures have been produced using data drawn directly from the county court-based administrative system, CaseMan, used by court staff for case management purposes. This contains good quality information about the incidence and dates of major events in a case’s progress through the civil county court system. However, as with all large administrative data systems used for the purpose of case management, administrative/inputting errors can occur. Statistical quality assurance procedures, including the identification and removal of duplicate entries for the same event in a case, and checks that data have been collated for all courts, are carried out to ensure completeness.
Claims for a specified amount of money (where the claim is for a set amount of money) or the repossession of property can be made via the internet ( www.moneyclaim.gov.uk and www.possessionclaim.gov.uk/pcol/ ) and in addition, claimants who issue a large number of claims for a specified amount of money each year can do so by filing them in computer readable form to the Northampton County Court Business Centre (CCBC) www.justice.gov.uk/courts/northampton-bulk-centre. CaseMan combines data from electronic services and from the court-based administrative systems.
Defence by legal representation
Following the introduction of the Legal Aid, Sentencing and Punishment of Offenders Act 2012 on 1 April 2013 the scope of services funded as part of civil legal aid changed. This legislation removed legal aid eligibility for some civil cases.
Following this change and therefore increased public interest in legal representation of court cases, we started to publish defended civil cases by representation status. Figures on the legal representation of civil claims that are defended are shown in Table 1.6 of the publication. This gives the number of defences each quarter, for specified money, unspecified money, mortgage and landlord possessions and other non-money cases, according to whether the claimant(s), defendant(s), both or neither had legal representation during the case.
The legal representation status reflects whether the claimant/defendant’s legal representative has been recorded or left blank within CaseMan, the county court case management system. A blank field is assumed to indicate that no legal representation has been used. However, the representation data held may be incomplete, and may not reflect any changes that occur as a case progresses, also not all cases defended would go to trial (they can be settled or withdrawn prior to this). Therefore, the absence of recorded representation in the dataset does not necessarily indicate a self-represented party (or ‘litigant in person’).
3.2 Judicial Reviews
The Judicial Review figures are taken from the Administrative Court Office COINS database. As the Judicial Review figures are extracted from this live database, figures post-2007 are refreshed each quarter – as a result, there may be minor revisions between the new information presented in the latest bulletin and data published previously for data 2007 onwards.
To aid with the presentation of the data four JR case types have been created in the processing of the COINS data; Criminal, Civil (Immigration and Asylum), Civil (other) and Unknown. The lists below show how the JR topics listed on the COINS system are categorised into each of the above JR case type groups.
Civil (Immigration and Asylum): The following topics are under this category:
Asylum Support, Asylum Fresh Claim, CART – Immigration, Fresh claim not mandatory transfer, Human rights fresh claim, Immigration Asylum only, Immigration asylum fresh claim, Immigration Detention, Immigration legislation validity, Immigration Not Asylum and Naturalisation, Citizenship, Immigration Sponsor Licensing and Immigration Declaration of Incompatibility.
From November 2013, the majority of these cases are processed by the Upper Tribunal for Immigration and Asylum Cases (UTIAC), rather than the Administrative Court. The figures relating UTIAC JRs can be found in the Tribunal and Gender Recognition Certificate Statistics Quarterly Publication.
Civil (Other): The following topics are under this category:
Other, Age Assessment[footnote 1], Agriculture & Fisheries, Animals, Anti Social Behaviour Order, Armed Forces, Bail, Bind Over, Brexit - Elections, Brexit - E.C., Brexit - Other, Broadcasting, Bye-Laws, Caravans and Gypsies, Care Standards, Care Proceedings, CART - Other, Child Support, Community Care, Companies, Consumer Protection, Contempt, Coroners, Costs and Legal aid (Civil), County Court, Criminal Cases Review Commission, Criminal Injuries Compensation Authority, Crown Court, Disciplinary Bodies, E.C., Education, Elections, Employment, Energy and Climate Change, Firearms, Food and Drugs, Family, Children and Young Persons, Freedom of Information, Health and Safety, Highways, Homelessness, Housing, Housing Benefit, Inquiries, Jurisdiction (Crown Office), Land, Licensing, Local Government, Magistrates Courts Procedure, Mental Health, Parole, Police (Civil), Pollution, Prisons, Prisons (not parole), Proceeds of Crime Act, Public Contract Regulations 2006, Public Funding and Grants, Public Health (Not Disciplinary matters), Public Utilities (include OFTEL etc), Rates/Community Charge/Council Tax, Registered Homes, Road Traffic, Social Security, Solicitors Disciplinary Appeal Tribunal, Solicitors Regulation Authority, Statutory Nuisance, Tax, Town and Country Planning, Trade and Industry, Transport - Not RTA, VAT, Valuation Tribunal Appeals, Vexatious Litigants, Welsh Devolution Issues
Criminal: The following topics are under this category:
Cautions, Committal for Trial and for Sentence, Costs and Legal aid (Criminal), Criminal Fine Enforcement, Criminal Law (General), Custody Time Limits, Decision as to Prosecution, Drug Trafficking, Evidence, Financial Penalties - Enforcement, PACE, Public Order Act, Sentencing, Terrorism, Trade Descriptions.
These figures include Criminal Judicial Reviews relating to Extradition, but not Extradition appeals.
Unknown category: covers a small number of cases where topic was not given.
3.3 Business and Property Court
All statistics presented in these tables are derived from data in the CE-File case management system in use at the Rolls Building.
This is a live case management system, and so statistics are based on a snapshot of a moment in time. Validation of the data and derived statistics has been undertaken, however there may be a degree of inherent inaccuracy as the data comes from an administrative database.
3.4 Privacy Injunctions
Data for the privacy injunction figures have been collected via statistical returns completed by the hearing judge and forwarded to the Ministry of Justice statistics team. The judge in the case therefore determines whether an injunction has met the criteria for inclusion in these statistics.
The statistics do not cover injunctions arising from proceedings dealing with family issues, immigration or asylum issues, those which raise issues of national security, or most proceedings dealing with intellectual property and employment issues. The statistics also relate only to those injunctions dealt with at the RCJ in London. They exclude, for example, cases dealt with at District Registries of the High Court. In practice, however, the vast majority, if not all applications for such injunctions will be dealt with at the RCJ.
When a statistical return is received by the Ministry of Justice Statistics team it is quality assured, by checking all fields have been correctly filled. Where information is omitted or unclear the hearing judge will be notified via email and asked to update or complete the form. This is also the case if in receiving a statistical return form it becomes clear an earlier privacy injunction has not yet been reported to us (for example, if we receive a continuation privacy injunction form which does not relate to a interim privacy injunction proceeding).
See Background Court Information for more details.
4. Timeframe and Publishing Frequency of Data
The Civil Justice Statistics bulletin and Business and Property Courts data is published quarterly with additional data on the Royal Courts of Justice released annually in June each year and Privacy Injunctions released biannually (in March and September). For civil court data, the data for the current quarter is provisional and the previous quarters are revised. Judicial Review data are revised back to the year 2007 each quarter, but are not reported as ‘revised’ in the tables due to revisions occurring in every publication.
For upcoming publications, please see the MoJ publication schedule.
5. National Statistics Accreditation
The United Kingdom Statistics Authority has designated these statistics in Civil Justice Statistics Quarterly (CJSQ) as National Statistics, in accordance with the Statistics and Registration Service Act 2007 and signifying compliance with the Code of Practice for Official Statistics[footnote 2].
The continued designation of these statistics as National Statistics was confirmed in January 2019[footnote 3] following a compliance check by the Office for Statistics Regulation. The statistics last underwent a full assessment against the Code of Practice in 2010[footnote 4] when this information was previously published as part of the Court Statistics Quarterly collection.
Designation can be broadly interpreted to mean that the statistics:
-
meet identified user needs;
-
are well explained and readily accessible;
-
are produced according to sound methods, and
-
are managed impartially and objectively in the public interest.
Once statistics have been designated as National Statistics, it is a statutory requirement that the Code of Practice shall continue to be observed.
5.1 Revisions
In accordance with Principle 2 of the Code of Practice for Statistics, the Ministry of Justice is required to publish transparent guidance on its policy for revisions. A copy of this statement can be found at:
https://www.gov.uk/government/statistics/ministry-of-justice-statistics-policy-and-procedures
The three reasons specified for statistics needing to be revised are;
-
changes in sources of administrative systems or methodology changes
-
receipt of subsequent information, or
-
errors in statistical systems and processes.
Each of these points, and its specific relevance to the CJSQ publication, are addressed below:
1. Changes in source of administrative systems/methodology changes
The data within this publication come from a variety of administrative systems. This technical document will clearly present where there have been revisions to data due to changes in methodology or administrative systems. In addition, statistics affected within the publication will be appropriately footnoted or additional text included to explain and quantify the impact of said changes.
As the data underlying Civil justice statistics quarterly (CJSQ) are extracted from a live administrative database, figures are subject to revision in future publications. For the volumes tables that use information from the CaseMan system, data is extracted for the most recent two quarters and then appended to the historic data set within each bulletin. Changes may be seen in earlier quarters for tables where cases progress further through the system. This is especially relevant for the case timeliness figures (Table 1.5).
2. Receipt of subsequent information
The nature of any administrative system is that data may be amended or received late. For the purpose of CJSQ, late or amended data of any previously published periods will be incorporated to reflect the up to date ‘live’ CaseMan database, as described in the revisions section above and in such cases the figures will be noted on the tables as revised.
3. Errors in statistical systems and processes
Occasionally errors can occur in statistical processes; procedures are constantly reviewed to minimise this risk. Should a significant error be found, the publication on the website will be updated and appropriate notifications documenting the revision will be made.
Privacy Injunctions
Once published, the statistics for a particular period will not normally be subject to revision. Revisions may occur if data are received late from the court, or if an error is identified. Where a revision has been made, the revised figure is accompanied by the (r) symbol in the appropriate table.
6. Civil Court level data (CSV) Information
6.1 Background
The information in the Comma Separated Value files (CSVs) provide the user with court-level breakdowns of claims, insolvency petitions, defences, allocations, hearings and trials, judgments, warrants, county court bailiff repossessions and enforcement orders for the full amount of time for which data is available. The aim is to maximise the usage of data by users so analytical work can be carried out independently.
The data is provided in a comma separated value (CSV) machine-readable format so that it can easily be imported into analytical software packages. These packages include R, Access, SQL, SAS, up-to-date versions of Excel but not versions of Excel prior to 2010 (because of insufficient number of rows). This format enables the user to manipulate and aggregate the published data in different ways.
Below are full descriptions of the variables for each dataset provided.
6.2 Court workload CSV data
The court workload data-set (called “workload_csv.csv”) provides information on the court actions carried out by the county court system in England and Wales. It accompanies Table 1.1, 1.2, 1.3 and 1.4 of the main tables. It consists of the following variables:
-
year: This is the calendar year to which the data relates e.g. 2000 would refer to January to December 2000. The earliest year from which any of the data is available is 2000 for claims and orders but in some cases data is only available from a later date.
-
quarter: Each year is divided into four quarters and this is the quarter to which the data relates. These are based on calendar years:
- Q1 refers to January to March,
- Q2 refers to April to June,
- Q3 refers to July to September; and
- Q4 refers to October to December
-
category, sub_category1, sub-category2: The variable category describes the type of court action that is being described e.g. claim, insolvency petition, defence etc. The category variable is largely the same as the columns in Table 1.1 of the main tables. The variables sub_category1 and sub-category2 provide extra detail regarding the type of claim or court action, and vary depending on the category.
-
value: This provides the number e.g. the number of claims of the type described in category, sub_category1 and sub_category2, that were issued during that quarter.
-
court_code: A three-digit code identifying the court
-
county_court: The name of the court
Notes on the workload data to aid interpretation
All categories:
-
Data is from 2000 unless specified otherwise.
-
The user should note that the number of cases that result from some breakdowns may be quite small.
Claims:
-
Excludes claims that are re-issued
-
For unspecified money claims, the claim value breakdown is derived from the claim issue fee paid.
-
Personal injury has been separated out from other unspecified money claims, from Q1 2014, prior to this point these figures would be included in the ‘unspecified money other’ category.
-
Specified and unspecified money claims are not broken down by amount prior to Q1 2004.
-
For further information on mortgage and landlord possession claims please see www.gov.uk/government/collections/mortgage-and-landlord-possession-statistics.
-
Housing claims that are not mortgage or landlord possession claims include landlord and tenancy applications generally for a new tenancy agreement, claims to evict trespassers and claims for interim possession orders.
-
Injunctions require that somebody do something or that they do not do it.
-
Enforcement claims relate to the enforcement of a tribunal award or order made in a Magistrates’ court.
-
Pre-issue applications obtain an order for disclosure of information prior to issue of a claim.
-
For specified and unspecified money claims sub_category_2 contains banded claim amounts. Unspecified money claim bands are based on court fees charged to the claimant.
-
Claims in the County Court Business Centre are distinguished by whether they have been processed via Money Claim Online (MCOL) or Secure Data Transfer (SDT). The Money Claim Online process was introduced in 2014.
Insolvency petitions:
-
Data is from 1999 and includes figures from both the District Registries of the High Court and the Royal Courts of Justice. Please note that the Civil Justice Statistics Tables which also accompany this publication only include petitions from the District Registries of the High Court.
-
Winding-up is the process by which a company’s existence is terminated, whether due to insolvency or for another reason.
-
Individual bankruptcy is where an individual has debts that s/he is unable to pay.
-
From 6 April 2016 debtor petitions (whereby an individual begins the process of declaring themselves bankrupt) moved to an online system, and no longer go through the County Courts. For more information and greater detail on insolvency statistics in general, please see https://www.gov.uk/government/collections/insolvency-service-official-statistics
Defence and allocation:
-
There may be more than one defence or allocation in a case.
-
A new and higher claim value limit was introduced for fast track cases on 6 April 2009. Before then, claims were generally allocated to the fast track which have a value exceeding the limit of the small claims track (£5,000 for most claim types) but not more than £15,000 (those with a value over £15,000 generally being allocated to the multi-track). For all proceedings issued on or after 6 April 2009, the limit has been raised from £15,000 to £25,000.
-
From 1st April 2013, a new and higher claim limit was introduced for small claim hearings from £5,000 to £10,000, excluding claims relating to personal injury and housing disrepair claims. A further amendment is made which removes the necessity for both parties to consent to a higher value case being allocated to the more suitable small claims track.
Hearing:
-
Data is from 2003 because data was collated from manual counts before then.
-
The number of trials/small claim hearings is much lower than the number of allocations to track because most cases allocated to track are settled/withdrawn before a hearing.
-
There may be more than one trial or small claim hearing in a case.
Judgment:
-
Data is from 2009.
-
Judgment by default is a judgment entered against a party who has failed to defend against a claim that has been brought by another party.
-
Judgment by admission is where the defendant admits the truth of the claim made.
-
Judgment by determination is where a defendant has accepted liability but disputes the amount of the claim.
-
Judgment by consent is a judgment issued by a judge based upon an agreement made by the claimant and defendant to settle the claim.
-
Judgment by judge is where the claim is settled by the decision of a judge following a hearing or trial.
Warrants issued:
-
Warrants can be deemed as ‘physical enforcements’.
-
Excludes the re-issuing of warrants.
-
Includes warrants issued in the County Court Bulk Centre and via Money Claim Online (https://www.moneyclaim.gov.uk/web/mcol/welcome) and Possession Claim Online (https://www.possessionclaim.gov.uk/pcol/).
-
A warrant of control allows saleable items owned by the debtor to be sold unless the amount due under the warrant is paid.
-
A warrant of delivery allows for the return of goods or items.
-
A warrant of possession allows for the repossession of property.
-
A warrant of committal allows for enforcing an order where the penalty for failing to comply is imprisonment. It authorises the bailiff to arrest and deliver the person to prison or the court.
Enforcements applied for and issued:
-
Enforcements are administrative, and include attachment of earnings, third-party debt orders, charging orders, orders to obtain information and administration orders. (Note that administration orders are not included in the workload CSV as they are sourced from management information).
-
An attachment of earnings order obliges the debtor’s employer to deduct a set sum from the debtor’s pay and forward it to the court. These include varied orders and suspended orders. Failure to make payments to the court directly will result in the debtor’s employer being contacted.
-
A third-party debt order secures payment by freezing and then seizing money owed or payable by a third party to a debtor.
-
A charging order obtains security for the payment against an asset(s) owned by the debtor, typically property.
-
An order to obtain information from judgment debtors is formerly known as the oral examination procedure which was changed on 26 March 2002, the process being streamlined and standardised to enable information to be obtained faster.
Repossessions of property by county court bailiff:
-
Data is from 1998
-
Includes warrants issued via Possession Claim Online (https://www.possessionclaim.gov.uk/pcol)
-
These figures differ from actual repossessions figures provided by UK Finance (formerly the Council of Mortgage Lenders (CML)) www.cml.org.uk for a number of reasons, the biggest being that the latter include ‘voluntary’ repossessions (where the property has been repossessed without the need for a bailiff). In addition the CML cover the UK rather than England and Wales only, and exclude repossessions by lenders who are not CML members.
-
“Other” repossessions include repossessions from trespassers.
6.3 Court timeliness CSV data
For those cases that went to hearing or trial, timeliness data (called “timeliness_csv.csv”) provides information on the amount of time between the original claim being issued and the hearing or trial commencing. Data is from 2003 because data was collated from manual counts before then.
It accompanies Table 1.5 of the main tables and consists of the following variables:
year: This is the calendar year in which the hearing or trial commenced, e.g. 2000 would refer to January to December 2000. The earliest year from which any of the data is available is 2000 for claims and orders but in some cases data is only available from a later date.
quarter: Each year is divided into four quarters and this is the quarter in which the hearing or trial commenced. These are based on calendar years:
- Q1 refers to January to March,
- Q2 refers to April to June,
- Q3 refers to July to September; and
- Q4 refers to October to December
category: This divides the data into small claim hearings or into fast-track and multi-track trials.
sub-category1: This relates to the particular time-period being described: the time from the claim being issued to the hearing or trial commencing, the time from the claim being issued to the case being allocated, the time from the case being allocated to the hearing or trial commencing. For small claim hearings only the time from the claim being issued to the hearing or trial commencing is available, but for fast-track and multi-track trials all three time-periods are available.
value: This is the average time-period in weeks. Please note that because it is an average it cannot be aggregated. In other words, the average applied to that year and quarter, category and sub-category. If any of those variables is omitted the variable will not provide the correct average.
court_code: A three-digit code identifying the court where the court action occurred
county_court: The name of the court where the court action occurred. Note this includes a ‘NATIONAL’ value, which gives the national timeliness figures.
6.4 Court case-progression CSV data
The court case-progression dataset (called “case_progression_csv.csv”) provides information on claims as they progress through the County Court system. The figures in this dataset show the number of claims reaching each stage (claim, defence, allocation, and hearing) of all claims issued in the corresponding year and quarter. This differs from the workload datasets, which show the number of defences, allocations, and hearings that take place in a given quarter, regardless of when the claim was issued, and may also show multiple defences/allocations/hearings/trials per claim.
The case-progression data consists of the following variables:
year: This is the calendar year in which the original claim was issued, eg 2009 would refer to January to December 2009. The earliest year from which any of the data is available is 2009.
quarter: Each year is divided into four quarters and this is the quarter in which the original claim was issued. These are based on calendar years:
- Q1 refers to January to March,
- Q2 refers to April to June,
- Q3 refers to July to September; and
- Q4 refers to October to December
category: The variable category describes the type of claim that is being tracked. sub_category1: The variable sub_category1 provides extra detail regarding the type of claim, and varies depending on the category.
stage: This describes the four different stages in the court process a claim can pass through outlined in table 1.1 of the main tables: it begins with a claim being made, then there is a defence, then allocation, and finally a hearing or trial.
value: This provides the number e.g. the number of claims/defences/allocations/hearings or trials that resulted from claims of the type described in category and sub_category1 and that issued in the year and quarter stated in year and quarter.
Notes on the data to aid interpretation
Please note that cases “fall-out” of the system at every stage. So the number of defences is generally less than the number of claims, the number of allocations is generally less than the number of defences, and the number of hearings and trials is generally less than the number of allocated claims.
This data-set consists of the number of claims issued in each quarter that have been defended/allocated/gone to hearing or trial. Figures will be revised in each future publication as more time is allowed for claims to progress through the County Court system. Figures relating to claims issued recently are likely to be revised more heavily than figures relating to claims issued longer ago. This explains why the number of claims defended/allocated/gone to hearing or trial in the most recent quarters is lower than in earlier time-periods.
7. Case Level Judicial Review data (CSV) Information
The information in the Comma Separated Value files (CSVs) provide the user with case-level breakdowns of judicial reviews for the full amount of time for which data is available. The aim is to maximise the usage of data by users so analytical work can be carried out independently.
The data is provided in a comma separated value (CSV) machine-readable format so that it can easily be imported into analytical software packages. This format enables the user to manipulate and aggregate the published data in different ways. Below are full descriptions of the variables and the list of possible values for each dataset provided:
-
Year: This is the year to which the data relates. The earliest year from which any of the data is available is 2000.
-
Closed: Whether or not the case is closed (1) or open (0)
-
CurrentRegion: The region currently processing the appeal (Birmingham, London, Manchester, Cardiff or Leeds)
-
OriginatingRegion: The region where the appeal was lodged (Birmingham, London, Manchester, Cardiff or Leeds)
-
Type2: This states whether the case relates to civil - immigration or asylum (CIVIL:IA), civil - other (CIVIL:OTHER) or criminal matters (CRIMINAL). The ‘data sources and data quality’ section explains further how the topics are grouped into type
-
Topic: More detailed description of what the case relates to, for example Immigration, Housing, Planning. Note that these are entered by the Administrative Court and we do not have a list of definitions.
-
PaperOral: Whether the permission decision was made on the papers or at an oral hearing
-
permission: If the case reached permission stage (1 if yes, 0 if no)
-
permission_grouped: Decision at permission stage (Granted, Refused or Other). Note that timeliness data calculated from this variable only includes cases granted or refused.
-
renewal: If the case reached renewal stage (1 if yes, 0 if no)
-
renewal_ grouped: Decision at renewal stage. Shown grouped into ‘Granted’, ‘Refused’, or ‘Other’. Note that timeliness data calculated form this variable only includes cases granted or refused.
-
hearing: If the case reached a final hearing (1 if yes, 0 if no)
-
SubstantiveDecision: Decision given at the substantive hearing stage
-
hearing_grouped: Decision at final hearing stage (Allowed, Dismissed or Other). Note that timeliness data calculated form this variable only includes cases granted or refused.
-
time_l_to_p: Time in days from case being lodged to permission stage. Note: Any negative values have been converted to zeros.
-
time_l_to_r: Time in days from case being lodged to renewal stage. Note: Any negative values have been converted to zeros.
-
time_l_to_h: Time in days from case being lodged to final hearing. Note: Any negative values have been converted to zeros.
-
time_l_to_c: Time in days from case being lodged to being closed. Note: Any negative values have been converted to zeros.
-
TWM: classed as ‘Totally Without Merit’ at permission or renewal stage. Note this is for cases lodged on or after 1st October 2012, please use the filter below for analysis.
-
TMW_POST_SEPT12: Dummy variable for cases lodged after 1st October 2012 and is used for the TMM analysis (1 = lodged on or after 1st October 2012, 0 = case lodged before 1st October 2012).
-
UTIAC: Cases transferred to UTIAC. Note this is for cases lodged since 2013.
8. Glossary
| Word | Definition |
|---|---|
| Administration order | Combines a debtor’s debts under certain conditions, enabling the debtor to make regular payments to the court which is then distributed to the various creditors |
| Attachment of earnings order | Obliges the debtor’s employer to deduct a set sum from the debtor’s pay and forward it to the court. |
| Bankruptcy petitions | Petitions made by a debtor (who owes the debt) or one or more creditors where an individual is unable to pay his or her debt(s). |
| Charging order | Enables the creditor to obtain security for the payment against an asset(s), typically property, owned by the debtor. |
| Civil Cases | Cases that do not involve family matters or failure to pay council tax. These cases are mainly dealt with by county courts and typically relate to debt, the repossession of property, personal injury, the return of goods and insolvency. Particularly important, complex or substantial cases are instead dealt with in the high court |
| Claims for recovery of land | Include claims for the repossession of property by a mortgage lender, social or private landlord for example, where the mortgagee or tenant fails to keep up with mortgage or rental payments. |
| Company windings up petitions | Petition by a creditor, shareholder or director to wind up or dissolve a company which cannot pay its creditor, to whom debt is owed |
| Derogations from open justice | UK courts have long operated under a fundamental principle of “open justice. This means, in general terms, that all aspects of court proceedings should be open to the press and public. In proceedings where an injunction is sought to protect or enforce privacy, the judge may decide that some deviation (or “derogation”) from the principle of open justice may be necessary for the proper administration of justice. Possible derogations can include, for example, a hearing taking place in private, granting anonymity to one or more of the parties involved, or restricting access to court documents. |
| Fast Track Cases | If a claim is defended, the “fast track” is for complicated cases with a claim value of over £10,000 (or £1,000 for personal injury and housing disrepair cases) and up to £15,000 for proceedings issued before 6 April 2009, otherwise £25,000. |
| Interim privacy injunctions and final privacy injunctions | In all privacy injunction cases, the person or organisation applying for a privacy injunction – called the claimant – may initially seek an interim injunction. The court may issue an interim injunction at the outset of a case if, without this, any subsequent injunction it may grant to prohibit publication would have already been thwarted. If an interim injunction is granted, it will normally only last for a few days initially. The court will usually set a ‘return date’ by which a second hearing will take place, giving the defendant – the person or organisation against whom the privacy injunction is directed – time to consider their position. At that second hearing the court will decide whether or not to continue the interim injunction (perhaps with some variation in its terms). The defendant may oppose the continuation of the injunction, or agree to be bound by it. If the court continues the injunction after this second hearing it will normally last until a full trial can take place. Interim injunctions are granted only on the basis of witness statements, without oral evidence or disclosure of documents. After then hearing all the evidence and arguments at the full trial, the court can decide to continue (or vary) the interim injunction as a final injunction, which makes the injunction permanent, or cancel it (also termed “discharge”), which means the injunction no longer exists so there is no restriction on the publication or dissemination of the information in question. |
| Multi-track Cases | If a claim is defended, the “multi track” is for the most complex cases which are not allocated to the small claim or fast track. |
| On-notice application | The party an injunction is aimed at – for example a newspaper intending to publish a story – is told that the injunction is being sought. They can therefore choose to challenge it if they wish. |
| Oral Renewal | An oral renewal is a full reconsideration of a judicial review that has been refused permission. All paperwork is considered along with oral submissions. If a claimant is still refused a substantive hearing then they may appeal to the court of appeal. |
| Order for sale | A court order forcing the debtor to sell an asset(s), typically a property, following a charging order. |
| Permission Stage | The Court’s permission is required for a claim for Judicial Review to proceed. Decisions on permission are normally considered on a review of the papers filed. Permission may be granted in full, or limited to certain grounds set out in the claim. In cases where the Court refuses permission (either in full or in part), it will set out the reasons. The claimant may request that the decision be reconsidered at a hearing (referred as an “oral renewal”) A request for an oral renewal must be filed within seven days of service of the reasons for refusing permission. |
| Privacy injunction / anonymised injunction | An injunction which restrains a person from publishing information which concerns the applicant (the person seeking to obtain the injunction) and is said to be confidential or private, and where the names of either or both of the parties to the proceedings are not stated. These are termed “privacy injunctions” throughout this report. |
| Small claim Cases: | If a claim is defended, the “small claims track” is for less complex cases, which have claim values of up to £10,000 (or £1,000 for personal injury and housing disrepair cases). |
| Specified money claims | Claims made by an individual, company or organisation for a specified amount of money, for example, £15,000. |
| Substantive/Final Hearing | If permission to proceed is granted at either the permission or oral renewal stage, then both parties will attend a full substantive hearing where a decision is made by a judge as to whether the defendant acted has acted unlawfully. |
| Super-injunction | A particular type of privacy injunction which restrains a person from publishing information which concerns the applicant (the person seeking to obtain the injunction) and is said to be confidential or private, and publicising or informing others of the existence of the injunction and the court proceedings. |
| Third-party debt order | Enables the creditor to secure payment by freezing and then seizing money owed or payable by a third party to the debtor. |
| Totally Without Merit | At any stage when considering a judicial review, a judge may deem the case “totally without merit” and dismiss the case. Cases which have been deemed as “Totally without merit” lose their ability to appeal at an oral renewal. |
| Unspecified “money” claims | Claims made by an individual, company or organisation for an unspecified amount of money. For example, when claiming for damages/compensation for loss or injury, the amount claimed is limited to £10,000. |
| Warrant of committal | Enforces a judgment for which the penalty for failure to comply is imprisonment. It authorises the bailiff to arrest the person and deliver them to prison or court. |
| Warrant of delivery | Enforces a judgment for the return of particular goods or items. |
| Warrant of control | To enforce a judgment made where unless the amount due under the warrant is paid, saleable items owned by the debtor can be recovered by the court and sold. Also known as warrants of execution. |
| Warrant of possession | To enforce a court order for the possession of property or land. |
| Without-notice application | The party a privacy injunction is aimed at is not notified that an injunction is being sought. |
9. Useful Publications
The following list of web sites contains information of publications and/or statistics relating to the civil justice system that may be of interest.
Earlier editions of this publication can be found at: www.gov.uk/government/collections/civil-justice-statistics-quarterly
Information on Civil County Court Mortgage and Landlord Possession Statistics can be found at: www.gov.uk/government/collections/mortgage-and-landlord-possession-statistics
A detailed analysis of county court judgments by region produced by Registry Trust Ltd can be found at the link below. This data gives aggregated detail on judgments that have been made by the county courts and recorded on the judgments register. www.data.gov.uk/publisher/registry-trust-limited
The total number of CCJs differs from that published in Civil Court Statistics Quarterly, because Registry Trust manually checks the details of each judgment. More detail on Registry Trust can be found at: www.registry-trust.org.uk/
The Insolvency Service publish Official Statistics on the number of company and individual insolvencies at: https://www.gov.uk/government/collections/insolvency-service-official-statistics
Information on civil justice in Scotland can be found here: www.gov.scot/Topics/Statistics/Browse/Crime-Justice/civil-judicial-statistics/
Information on civil justice in Northern Ireland can be found here: www.courtsni.gov.uk/en-GB/Services/Statistics%20and%20Research/Pages/default.aspx#County
For information on Court judgments (including Privacy Injunctions) please see: www.bailii.org/databases.html#ew
Information on publicly funded legal services is published by the Legal Aid Agency and can be found here: www.gov.uk/government/collections/legal-aid-statistics
10. Contact Details
For queries, comments or further information on the Civil Justice Statistics Quarterly, please contact:
Carly Gray, Head of Access to Justice Statistics
Data and Evidence as a Service
Ministry of Justice
3rd floor
10 South Colonnade
London
E14 4QQ
Email: cajs@justice.gov.uk
General enquiries about the statistics work of the MoJ can be emailed to ESD@justice.gov.uk
General information about the official statistics system of the UK is available from statisticsauthority.gov.uk/about-the-authority/uk-statistical-system
© Crown copyright Produced by the Ministry of Justice Alternative formats are available on request from ESD@justice.gov.uk
-
Age assessment is categorised as ‘Civil other’ by default, although some of these cases may be ‘Civil - Immigration and Asylum’, it is not possible to distinguish which from the COINS extract. If an age assessment case is transferred to the UTIAC, then it is re-assigned to the ‘Civil – Immigration and Asylum’ category. ↩
-
https://www.statisticsauthority.gov.uk/code-of-practice/the-code/ ↩
-
https://www.statisticsauthority.gov.uk/correspondence/compliance-check-on-court-statistics/ ↩
-
https://www.statisticsauthority.gov.uk/publication/statistics-on-court-activity/ ↩