Support in Domestic Abuse Safe Accommodation
Published 16 October 2025
Applies to England
1. In this release
This is the annual release of the management information for domestic abuse support services commissioned within safe accommodation by local authorities in England between April 2024 and March 2025.
This collection has been compiled by the Ministry of Housing, Communities and Local Government (MHCLG) from returns submitted by Tier 1 local authorities in England for the 2024–25 reporting year.[footnote 1] This data is used to monitor the implementation and delivery of duties introduced under Part 4 of the Domestic Abuse Act 2021, which require local authorities to provide support, where needed, to victims of domestic abuse and their children within relevant safe accommodation across England.
Note that not all questions in this collection are mandatory; voluntary questions are clearly highlighted in this release and in the data tables.
Alongside this release, the department publishes comprehensive data-tables showing the data submitted at national, regional and local authority level, as well as accompanying infographics summarising the key headlines from this release. These are available on the collection webpage.
Between April 2024 and March 2025:
- A total of 76,850 individuals were supported in safe accommodation, an increase of 12,900 individuals or 20% compared to 2023–24, a slower increase compared to previous years.
- 28,190 households were unable to be supported in safe accommodation—an increase of 5% from 2023–24 (26,870 households). This represents a slower rise compared to the previous years.
- 22,230 households stopped receiving support during the year, around 46% of those supported. For sanctuary schemes, the most common reason for ending support was that it was no longer needed, accounting for 80% of households that stopped receiving support in sanctuary accommodation. Among households moving on from non-sanctuary safe accommodation, the most frequently cited reasons were a planned move-on and a transition to another form of safe accommodation.
- 24,120 bedspaces were available across England, an increase of 7,460 or 45% compared to 2023–24. This rise was largely driven by a sharp increase in sanctuary accommodation units, which grew by 6,950 or 72% compared to last year. Note that some local authorities have indicated that sanctuary accommodation was previously underreported, so the increase may be overstated.
- 450 specialist services were commissioned by local authorities for black and minoritised survivors, disabled survivors, LGBTQ+ survivors, and other specialist groups. This is a decrease of 30 compared to 2023-24 when 480 services were commissioned.
Key breakdowns:
- Of those supported, 60% were women, 3% were men, 1% were trans/non-binary adults, and 37% were children. These proportions have remained broadly consistent with previous years.
- The largest proportion of individuals were supported in sanctuary accommodation (35%), followed by other schemes (27%) and refuge accommodation (23%).
- Although the number of individuals receiving support services has mostly increased, the proportion of victims receiving each type of support service (excluding housing-related support) has slightly decreased since 2023–24. This is because the total numbers of victims supported has risen faster than the numbers receiving support.
- Of those supported who provided a response on their length of stay in safe accommodation 42% of individuals in refuge, dispersed and specialist accommodation stayed for 6 months or longer, increasing from 31% in 2023-24. This seems to indicate a shift toward longer-term stays in safe accommodation.
-
Capacity constraints were the most common reason households were not supported, accounting for 8,580 households (30%), a decrease of 19% compared to 2023–24.
-
There were 4,030 households unable to be supported as their needs could not be met, a decrease of 25% from 2023-24 (5,370 households). Among those whose needs could not be met, the most cited issues were mental health, and no recourse to public funds, drug, alcohol support needs .
- Of the specialist services commissioned in 2024–25, 120 or 27% of specialist services were By and For—those designed and delivered by and for the communities they serve. This proportion is broadly consistent with previous years.
Release date: 16 October 2025
Date of next release: Autumn 2026
Contact: 0303 444 8433 / DAMonitoringdata@communities.gov.uk (Responsible Statistician: Weiran Ni)
Media enquiries: 0303 444 1209 / NewsDesk@communities.gov.uk
2. Individuals supported in domestic abuse safe accommodation
2.1 Table DA4 and DA5
In 2024–25, local authorities reported 76,850 individuals supported in domestic abuse safe accommodation across England, an increase of 12,900 or 20% since 2023-24. This is a slower increase compared with the 26% recorded between 2022-23 and 2023-24.
As shown in Figure 1 below, the highest rate of individuals supported are in London, the North West, the North East and Yorkshire and Humber.
Figure 1: Number of individuals supported per 100,000 population in 2024-25
Source: DA3, Support in domestic abuse safe accommodation 2024-25, MHCLG
Of the total number of individuals supported in 2024–25, 46,100 (60%) were women, 2,140 (3%) were men, 500 (1%) were trans or non-binary adults, and 28,110 (37%) were children.[footnote 2]
Figure 2 shows the number of survivors of domestic abuse supported in safe accommodation in England, broken down by women, men, trans/non-binary, and children.
Figure 2: Individuals supported in safe accommodation 2024-25

Source: DA4, Support in domestic abuse safe accommodation 2024-25, MHCLG
The total number of individuals supported increased across all groups—women, men, trans and non-binary adults, and children since 2023-24. The most significant changes were a continued rise in support for trans and non-binary individuals, up by 180 (56%), and a further increase in the number of women supported, which rose by 9,230 (25%). In contrast, the increases for men (up 310 or 17%) and children (up 3,170 or 13%) were more moderate.
As shown in Figure 3a, of the 76,850 individuals supported in safe accommodation in 2024–25, the largest proportion were supported in sanctuary accommodation (35%), followed by other schemes (27%) and refuge accommodation (23%). Figures for individuals supported in ‘other’ types of safe accommodation are higher than expected, see Section 11.5 for more details.
London recorded by far the highest number of individuals supported in ‘other’ type of safe accommodation (16,110 or 77% of the total across England). These ‘other’ schemes include, for example, domestic abuse support services provided to victims at risk of experiencing homelessness or rough sleeping, who reside in temporary accommodation that meets the definition of other relevant safe accommodation as set out in Section 12.
Figure 3a: Individuals supported by accommodation type 2024-25

Source: DA5, Support in domestic abuse safe accommodation 2024-25, MHCLG
As shown in Figure 3b, there has been a significant increase in the proportion of individuals supported in sanctuary accommodation since 2022-23. However, some local authorities have indicated that sanctuary accommodation was previously underreported, therefore the recent increase may be overstated and should be interpreted with caution.
Figure 3b: Individuals supported by accommodation type 2022-23 to 2024-25

Source: DA5, Support in domestic abuse safe accommodation 2022-23 to 2024-25, MHCLG
Local authorities recorded 14% of all victims supported came from outside of the local authority area in the 12 months to March 2025; this compares to 12% in 2023-24 and 15% in 2022-23.[footnote 3]
3. Types of support services in domestic abuse safe accommodation
3.1 Table DA3
Responses regarding domestic abuse prevention advice, housing-related support, advice services (financial and legal), and other support are voluntary.
In 2024–25, the most common types of support service received by individuals in safe accommodation were general support (61,230 or 80% of all individuals supported), advocacy (36,010 or 47%), and domestic abuse prevention advice (37,960 or 49%). However, note that victims may receive multiple types of support at various points during their stay, and the data does not capture the quality or duration of support provided.
Compared to 2023–24, the number of individuals receiving general support rose by 7,280 or 13%, while advocacy support increased by 1,000 or 3%, and prevention advice by 3,870 or 11%. Housing-related support saw the highest increase rate, rising by 6,810 or 25%. In contrast, specialist support declined by 4,410 or 19%, and counselling and therapy services fell by 3,050 or 20%.
Although the number of individuals receiving support services has mostly increased, the proportion of victims receiving each type of support service has slightly decreased since 2023–24, with the exception of housing-related support (as shown in Figure 4).
A significant number (14,110 or 18% of individuals supported) received ‘other’ types of support services than the ones categorized. These typically include educational, immigration and emotional support or training.
Figure 4: Types of support service received at safe accommodations 2022-23 to 2024-25
Note: An individual may receive more than one support service.

Source: DA3, Support in safe accommodation 2022-23 to 2024-25, MHCLG
4. Individuals with specialist characteristics supported in domestic abuse safe accommodation
4.1 Table DA7
In 2024–25, local authorities reported that 43,170 individuals supported in domestic abuse safe accommodation had at least one specialist characteristic. This represents 56% of all individuals supported, an increase from 2023–24 when 33,970 individuals (53%) reported at least one specialist characteristic, and 2022–23 when the figure was 26,830 (also 53%).
The most commonly reported specialist characteristics in 2024–25 were black and minoritised survivors (22,440 or 29% of all individuals supported), survivors with mental health history (15,780 or 21%), and disabled survivors (11,190 or 15%).
As shown in Figure 5, the proportion of survivors supported who were black and minoritised or LGBTQ+ increased compared to 2023–24. In contrast, there was a relative decline in the proportion of victims supported with a history of mental health issues, younger individuals, and those with other specialist characteristics.
Figure 5: Proportion of individuals with specialist characteristic in safe accommodation between 2022-23 to 2024-25
Note: An individual may possess more than one specialist characteristic.

Source: DA7, Support in domestic abuse safe accommodation 2022-23 to 2024-25, MHCLG
5. Length of stay for individuals supported in safe accommodation
5.1 Table DA6
Responses regarding length of stay are all voluntary and have the lowest response rate in the collection, with around 20% of local authorities not providing data for refuge and dispersed accommodation, and about 40% for specialist accommodation. The figures below should therefore be interpreted with caution, as they may not fully reflect the experiences of all service users.
In 2024–25, the duration of support provided in refuge, dispersed, and specialist accommodation shifted toward longer-term stays. Of those who responded to questions about length of stay, 42% remained for six months or more—an increase from 31% in 2023–24 and 35% in 2022–23.
Figure 6: Length of stay in DA Safe Accommodation 2022-23 to 2024-25

Source: DA6, Support in domestic abuse safe accommodation 2022-23 to 2024-25, MHCLG
6. Referrals and bedspaces
6.1 Table DA1
Responses regarding referrals are voluntary.
In 2024–25, local authorities reported 62,980 referrals in England. This is broadly consistent with 2023–24, when 63,580 referrals were recorded, but represents an increase from 48,910 in 2022-23. Referral figures may include multiple entries for the same household, particularly when they are referred to more than one service or make repeated attempts to access support.
Between April 2024 and March 2025, there were 24,120 commissioned bedspaces across England—an increase of 7,460 (45%) compared to the previous year. Most were in sanctuary schemes (16,590 or 69%), followed by refuge bedspaces (3,690 or 15%).
This year saw a significant expansion in provision, especially in sanctuary accommodation, which rose by 6,950 units (72%). However, some local authorities noted that sanctuary accommodation may have been underreported in previous years, suggesting the increase could be overstated- see Section 11.6 for more details.
Figure 7: Number of bedspaces or sanctuary units by accommodation type 2022-23 to 2024-25

Source: DA1, Support in domestic abuse safe accommodation 2022-23 to 2024-25, MHCLG
7. Specialist support services
7.1 Table DA2
Responses regarding specialist “other” survivor services are voluntary.
In 2024–25, local authorities reported commissioning 450 specialist services[footnote 4] across England for Black and minoritised survivors, disabled survivors, LGBTQ+ survivors, and other specialist groups. This represents a decrease of 30 services compared to 2023–24, but remains higher than the 380 services recorded in 2022–23. Of the specialist services commissioned in 2024–25, 120 (27%) were ‘by and for’ services—those designed and delivered by and for the communities they serve. This is broadly consistent with previous years.
The highest number of specialist services were recorded in the North West (110), followed by Yorkshire and The Humber (100), London (80) and the South East (60). In contrast, the East Midlands, West Midlands, East of England and South West each had fewer than 40 commissioned specialist services.
Of the 190 commissioned services for Black and minoritised survivors, 70 were ‘by and for’ services. London and Yorkshire and Humber had the highest number with 20 such services. For disabled survivors, 80 specialist services were commissioned in 2024–25, of which 20 were ‘by and for’. London again had the highest number, with 10 ‘by and for’ services for disabled survivors. However, the North East, East of England, East and West Midlands, South East and South West reported no commissioned ‘by and for’ services for this group, while the remaining regions each had fewer than five.
Local authorities also reported commissioning 100 specialist services for LGBTQ+ survivors, with 30 of these being ‘by and for’ services. In addition, 90 other specialist services were commissioned across England, including those for individuals with complex needs, trans victims, and those requiring specialist mental health support.
8. Households unable to be supported in safe accommodation
8.1 Table DA8
Responses regarding households unable to be supported are all voluntary except for total households unable to be supported, households unable to be supported due to capacity constraints and households unable to be supported due to unmet needs.
Between April 2024 and March 2025, local authorities reported that 28,190 households were referred to safe accommodation services but could not be supported. Although the overall number of unsupported households continues to rise, the pace of growth has slowed. The 5% increase in 2024–25 is a reduction compared to the 9% rise observed between 2022–23 and 2023–24.
Figure 8: Reasons why a household was unable to be supported 2022-23 to 2024-25
Note: A household may have more than multiple reasons for unable to be supported or unable to meet needs

Source: DA8, Support in domestic abuse safe accommodation 2022-23 to 2024-25, MHCLG
The top chart in Figure 8 show number of households unable to be supported. Capacity constraints remained the most common reason for households being unable to access support, accounting for 8,580 households (30% of households unable to be supported) in 2024–25. This marks a substantial decrease of 2,030 households (19%) compared to the previous year, when 10,610 households were affected. Other notable reasons for households unable to be supported included 4,030 households (14%) where needs were unable to be met, 3,810 households (14%) where referrals were not accepted, 2,380 households (8%) that could not be contacted.
Of the households unable to be supported, there were 4,030 instances (14%) that were due to unmet needs. This represents a 25% decrease compared to 2023–24, when 5,370 households were affected. The second chart in Figure 8 shows the reasons for needs not met. Among these, the most frequently cited were mental health support needs (20% of needs not met), no recourse to public funds (16%), drugs (12%) and alcohol support needs (9%).
There were 3,770 instances where a household was unable to be supported due to other reasons accounting for 13% of all households unable to be supported. These included, for example, unaffordable refuge rent, unsuitable locations, and prior convictions which made shared spaces inappropriate. In some cases, referrals were rejected because the individual posed a risk to others.
As indicated in Figure 9 below, the rates of households unable to be supported per 100,000 population appear highest in the North of England, West Midlands and Yorkshire and Humber.
Figure 9. Number of households unable to be supported per 100,000 households 2024-25
Source: DA8, Support in domestic abuse safe accommodation 2024-25, MHCLG
9. Households who stopped receiving support in safe accommodation
9.1 Table DA9
Responses regarding households who stopped receiving support are all voluntary except for total households stopped receiving support, no longer need support and now lives with the perpetrator (sanctuary schemes).
Local authorities recorded 22,230 households stopping support in safe accommodation between April 2024 and March 2025. This is 3,700 households, or 20% higher than in 2023–24, and follows a 13% increase between 2022–23 and 2023–24. Although the proportion of households exiting support—46% of households supported— remained broadly the same as in 2023-24.
The first chart in Figure 10 shows the reasons why households stopped receiving support in non-sanctuary[footnote 5] safe accommodation. In 2024–25, local authorities reported 6,710 households (54% of those exiting non-sanctuary safe accommodation) moved on as planned. This is broadly consistent with 2023–24, when 6,410 households (56%) did so. The proportions of households moving on to another form of safe accommodation (24%) or leaving in an unplanned way (13%) remained largely stable compared to the previous year.
Figure 10: Reasons why household stopped receiving support 2022-23 to 2024-25

Source: DA9, Support in domestic abuse safe accommodation 2022-23 to 2024-25, MHCLG
The bottom chart in Figure 10 shows the reasons why households stopped receiving support in sanctuary accommodation. The main reason was that the support was no longer needed, this accounted for 6,950 households, or 80% of households in sanctuary schemes that stopped receiving support — compared to 4,060 households or 85% of households in 2023–24. 1,650 households left sanctuary schemes for other reasons, with local authorities indicating these included moves to hostels, supported housing or alternative safe accommodation. Other common reasons included clients disengaging from support, being deemed ineligible after referral.
10. Other information
10.1 In-house support services
In 2024–25, 52 local authorities indicated that they have, or plan to have, in-house services supporting victims within safe accommodation — broadly consistent with responses in 2023–24. Many of these authorities reported directly employing staff to deliver frontline support, including roles such as Independent Domestic Violence Advisers (IDVAs), domestic abuse housing officers, and specialist staff working within council teams like Housing Options, Homelessness, Children’s Services, or multi-agency hubs.
11. Technical notes
11.1 About this collection
This collection includes returns submitted by local authorities in England under the statutory duty set out in Part 4 of the Domestic Abuse Act 2021. It provides detailed data on the provision of support in safe accommodation for victims of domestic abuse, including the number and characteristics of individuals supported, the types of accommodation used, and the services and support provided, and the availability of bedspaces across different safe accommodation. It also records information on households unable to access support and reasons why support could not be offered or needs could not be met. Additionally, the dataset includes data on how and why households stopped receiving support. While the data collection is mandatory, some elements are voluntary, resulting in varying levels of completeness across different areas of reporting.
Note that in this collection, the number of adults supported is the same as the number of households supported. This is because children are defined as those under 18 who arrive with a parent or guardian. Victims under 18 who arrive alone are recorded as adults for data capturing purposes.
11.2 Data tables
Nine accompanying tables are available alongside this release. These include information about the number of households supported in safe accommodation, by type of accommodation, length of stay and support service provided, including for victims with specialist characteristics; as well as information on households unable to be supported.
11.3 Data quality
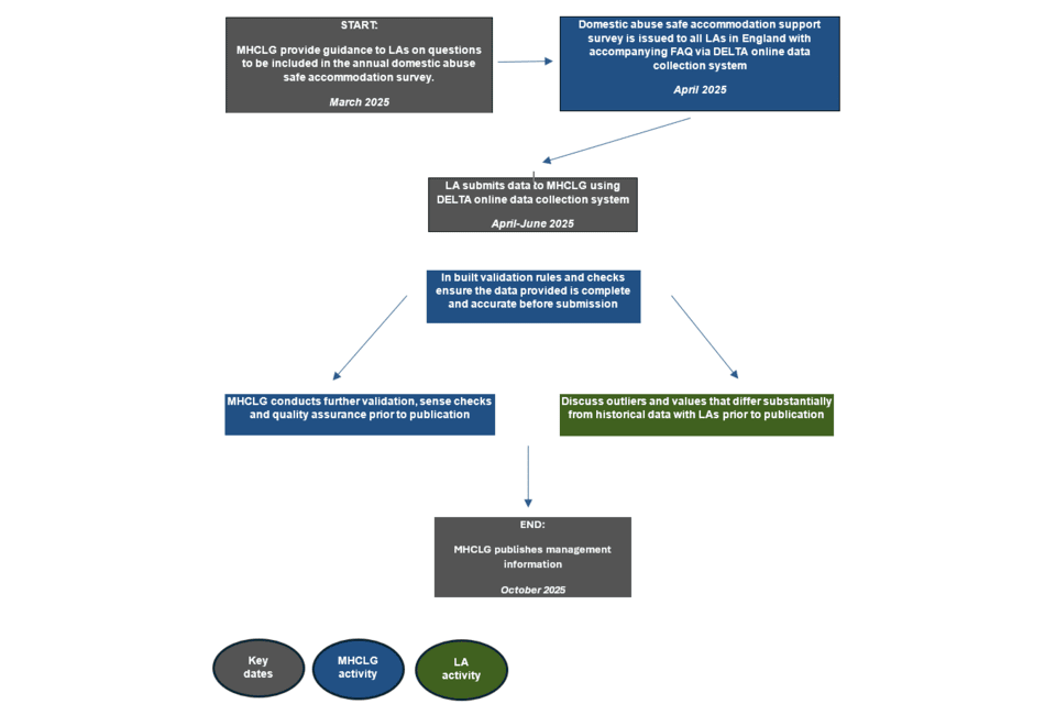
This management information provides detailed data on domestic abuse support services across a full range of safe accommodation types commissioned by Tier 1 local authorities in England for the 2024-25 financial year. The management information is primarily designed to help monitor progress and implementation of local authorities’ duties under Part 4 of the Domestic Abuse Act 2021 across England, which requires them to provide support within safe accommodation to victims of domestic abuse and their children. For 2024-25, 120 out of 121 Tier 1 local authorities submitted their data for this collection.
Local authorities submit their management information via MHCLG’s DELTA online data collection system. The DELTA online data collection system includes in-built rules and validation checks to ensure, in so far as is possible, the data provided is complete and accurate. Further, key questions in this collection are mandatory to secure a consistent and complete data return from all local authorities where possible.
As well as the in-built validations via DELTA, MHCLG analysts also carry out a series of quality assurance checks including checks against historical data.
To assess the quality of the management information data submitted in 2024-25, we have compared this data against the data submitted by local authorities for 2023-24. When substantial differences have been identified, we discuss these with local authorities to investigate and understand the underlying reasons behind the discrepancies.
The data is not independently verified. It has been provided by local authorities.
MHCLG’s Support in Domestic Abuse Safe Accommodation is designated as management information, but we have voluntarily complied with the Code of Practice for Statistics to ensure that the analytical outputs are of high quality. Voluntary application of the code entails public commitment to the Code pillars of Trustworthiness, Quality and Value and helps ensure that the analytical outputs produced are of high quality, are useful for supporting decisions, and are well respected.
11.4 Quality assurance process flowchart

An outline of the production process and quality assurance carried out prior to the publication of the Support in Domestic Abuse Safe Accommodation management information is set out in the flowchart below.
11.5 Other categorisation
In various categories, local authorities have increasingly chosen the option Other. Having a substantial number categorised as Other may indicate a need to introduce new categories in the survey. As such, we will be conducting a deep dive into what has been included in the Other categories with local authorities to understand whether changes are needed.
11.6 Sanctuary accommodation
Some local authorities have indicated that sanctuary accommodation was previously underreported. As a result, this year’s increase in reported figures may be overstated and should be interpreted with caution.
To gain a clearer understanding of this trend, the Ministry of Housing, Communities and Local Government (MHCLG) have commissioned further research. This research will examine how sanctuary schemes are being implemented in practice, including how support is delivered and recorded.
11.7 Data limitations
Missing data
It should be noted that there are missing data in this collection, particularly for voluntary questions such as those relating to length of stay.[footnote 6] As a result, there is a higher degree of uncertainty around the interpretation of data for these types of questions. Users should exercise caution when drawing conclusions from figures that are based on voluntary responses.
Reporting error
As noted in Section 11.5 of the 2023–24 statistical release, previous collections contained a reporting error where individuals were recorded as staying in safe accommodation despite 0 bedspaces of that type being reported. A data validation check has now been introduced to minimise this error; however, some instances persist in this current collection, further refinements will be applied in the next collection to eliminate this issue.
11.8 Related statistics
ONS statistics
The Office of National Statistics (ONS) publishes information on domestic abuse in England and Wales. The data is mainly compiled using information from police recorded crimes and the Crime Survey for England and Wales (CSEW). The dataset includes information on prevalence and trends, victim characteristics and usage of domestic abuse services (e.g. the National Domestic Abuse Helpline) and is published on an annual basis.
11.9 Revision policy
This policy has been developed in accordance with the UK Statistics Authority Code of Practice for statistics and the Ministry of Housing, Communities and Local Government revisions policy. There are two types of revisions that the policy covers:
Non-scheduled revisions
Where a substantial error has occurred as a result of the compilation, imputation or dissemination process the statistical release, live tables and other accompanying releases will be updated with a correction notice as soon as is practical.
If a local authority notifies MHCLG of an error in the information they have submitted after publication of the release, a decision on whether to revise will be made based upon the impact of any change and the effect it has on the interpretation of the data.
Scheduled revisions
There are no scheduled revisions for this release.
11.10 User engagement
Users are encouraged to provide feedback on how these statistics are used and how well they meet user needs. Comments on any issues relating to this release are welcomed and encouraged. Please contact damonitoringdata@communities.gov.uk if you have any feedback or comments.
See the department’s engagement strategy to meet the needs of statistics users.
12. Definitions
Bedspaces: Bedspace refers to a unit of accommodation for one victim and their children, regardless of how many beds/cots are in the unit.
Domestic abuse safe accommodation: This refers to specific types of housing and support structures designed to address the needs of victims facing domestic abuse. Accommodation such as bed and breakfasts are not considered relevant safe accommodation and are excluded in the regulations. Therefore, local authorities should refrain from commissioning support within these types of accommodation under the duty.
Types of domestic abuse safe accommodation
Refuge accommodation: A refuge offers single gender or single sex accommodation and domestic abuse support which is tied to that accommodation. The address will not be publicly available. Victims, including their children, will have access to a planned programme of therapeutic and practical support from staff. Accommodation may be in shared or self-contained housing, but in both cases the service will enable peer support from other refuge residents.
Dispersed accommodation:
i. Safe (secure and dedicated to supporting victims of domestic abuse), self-contained accommodation with a similar level of specialist domestic abuse support as provided within a refuge but which may be more suitable for victims who are unable to stay in a refuge with communal spaces, and/or where peer support from other residents may not be appropriate, due to complex support needs, or where older teenage sons cannot be accommodated in a women only refuge, for example. Where two or more units share any part of the accommodation, including shared hallways or access routes, provision should be single gender or single sex.
ii. Safe (secure and dedicated to supporting victims of domestic abuse), self-contained ‘semi-independent’ accommodation which is not within a refuge but with support for victims who may not require the intensive support offered through refuge, but are still at risk of abuse from their perpetrator/s. Where two or more units share any part of the accommodation, including shared hallways or access routes, provision should be single gender or single sex.
Sanctuary schemes: A sanctuary scheme enables victims of domestic abuse to remain in their own homes, where it is safe for them to do so, where it is their choice, and where the perpetrator does not live in the accommodation, by providing additional security measures. Crucially here we are interested in victims who receive on-going support in a sanctuary scheme. The end of a sanctuary scheme bedspace is considered when support ends, not when the installation is removed.
Specialist safe accommodation: Specialist safe accommodation offering dedicated domestic abuse support which is specifically to support those who share one or more particular protected characteristic(s) and / or who share one or more vulnerabilities requiring additional support. Accommodation may be in shared or self-contained housing, and the address will not be publicly available. An example of ‘Specialist Accommodation’ is ‘by and for’ services where victims are able to see themselves reflected in the staffing, management and governance structures.
Second stage accommodation: Accommodation temporarily provided to victims, including their children, who are moving on from other forms of safe accommodation, but would still benefit from a lower level of domestic abuse specific support for a period before they move to fully independent and settled accommodation. Where second stage accommodation is in shared housing it should be single gender or single sex.
‘Other’ safe accommodation: Any other commissioned safe accommodation (single gendered or single sex, secure and dedicated to supporting victims of domestic abuse) with domestic abuse support tied to the accommodation to enable victims to make informed decisions when leaving a perpetrator and seeking safe accommodation.
Types of domestic abuse services
Specialist services: Domestic abuse services designed specifically for victims with relevant specialist characteristics, for example: providing dedicated support to black and minoritised victims/survivors.
‘By and for’ services: ‘By and for’ services are specialist services that are designed and delivered by and for the users and communities they aim to serve such as ethic minority victims, migrant victims, LGBTQ+ victims or disabled victims. For example, a specialist domestic abuse organisation that is led by black and minoritised women for black and minoritised women and children.
Types of domestic abuse support
Advocacy support: Development of personal safety plans, liaison with other services (for example, GPs and social workers, welfare benefit providers).
Domestic abuse prevention advice: Support to assist victims to recognise the signs of abusive relationships, to help them remain safe (including online), and to prevent re-victimisation.
Specialist support for victims: (i) Designed specifically for victims with relevant protected characteristics (including ‘by and for’), such as faith services, translators and interpreters, immigration advice, interpreters for victims identifying as deaf and / or hard of hearing, and dedicated support for LGBTQ+ victims (not limited to).
(ii) Designed specifically for victims with additional and / or complex needs such as, mental health advice and support, drug and alcohol advice and support (not limited to), including sign posting accordingly.
Children’s support: Play therapy, child advocacy or a specialist children worker (for example, a young people’s violence advisor, independent domestic abuse advisor or outreach worker specialised in working with children).
Housing-related support: Providing housing-related advice and support, for example, securing a permanent home, rights to existing accommodation and advice on how to live safely and independently.
Advice service: Including financial and legal support, including accessing benefits, support into work and establishing independent financial arrangements.
Counselling and therapy: Counselling and therapy (including group support) for both adults and children, including emotional support.
No Recourse to Public Funds: Not entitled to claim the majority of benefits including housing benefit.
-
For the purposes of this duty, Greater London Authority is considered the Tier 1 local authority for London. ↩
-
This includes all individuals under the age of 18 present with a parent or guardian. However, if a victim is under-18 but came on their own, they are recorded as an adult for data capturing purposes. ↩
-
For the purposes of the annual monitoring data, Greater London has been included as one area. This means survivors moving between London Boroughs would not be counted as coming from outside of their local authority area ↩
-
Including by and for specialist services ↩
-
For the purposes of figure 10, (or this publication non-sanctuary safe accommodation refers to all provision types where the survivor is housed in a property other than their original home. This includes, refuge accommodation, dispersed units, second-stage accommodation, and specialist accommodation. ↩
-
Voluntary questions or responses are denoted with a [v] in the columns in support in domestic abuse safe accommodation – data tables, and have been clearly highlighted in the release. ↩