Human tissue (seizure and disposal) policy (for police forces in England and Wales) (accessible version)
Published 27 January 2020
Lawful seizure of human tissue in cases of suspicious death and homicide cases
Introduction
In cases where the police are investigating a suspicious death or a suspected homicide, a forensic post mortem examination will be required to:
- Determine the identity of the deceased person;
- Determine the cause and circumstances of the death, and
- Facilitate the collection of forensic evidence to assist in the investigation of the death.
All of the above three elements form part of the criminal investigation, albeit the first two elements will also be part of the coroner’s investigation.
By virtue of section 14 of the Coroners and Justice Act 2009, a senior coroner can authorise a post mortem examination of the body of a deceased person.
In cases where a coroner is informed by the chief officer of police (in practical terms the senior investigator) that a homicide offence is suspected, the coroner must consult with the chief officer of police about who should make the post mortem examination (Regulation 12 to the Coroners (Investigations) Regulations 2013 (‘CIR 2013’).
Regulation 13(5)(a) of CIR 2013 allows for a representative of the chief officer of police to be present during a forensic post mortem examination. In such cases, a forensic pathologist on the Home Office Register of Forensic Pathologists should be appointed to conduct the post mortem examination.
The Home Office registered forensic pathologist will conduct a post mortem examination in accordance with the Code of Practice and Performance Standards for Forensic Pathology.
In order to fully investigate the medical cause of death, the Home Office registered forensic pathologist will take samples of tissue and bodily fluids. This may include whole or parts of organs of the body for examination by sub-specialty medical or scientific experts.
Police Seizure of human tissue
In the investigation of a homicide or in suspicious death cases, as with all criminal investigations, it is essential that the appropriate lawful power is used to enable the seizure and continued lawful retention of evidence by police.
The main sources of law relating to powers of seizure of evidence in the investigation of crime by the police are provided under the Police and Criminal Evidence Act 1984 (‘PACE 1984) (particularly section 19) and the common law. Police will rely on their common law powers of seizure when they are not on premises. Note however that the definition of premises in section 23 of PACE 1984 is broad. It includes ‘any place’ and in particular vehicles, tents and movable structures, so in reality, rarely will it be necessary for the police to rely on their common law powers.
Under section 19 of PACE 1984, an officer lawfully on premises may seize material which he has reasonable grounds for believing is evidence of an offence and that it is necessary to seize it in order to prevent it being lost, altered or destroyed.
The Police have a lawful right to be present at a post mortem examination in accordance with CIR 2013 and it therefore follows that they have a right to take tissue samples under section 19 of PACE, provided of course that the requirements of this section are met.
It should be noted that while any human tissue samples that are retained during a post mortem examination conducted for criminal justice purposes and seized under police powers, are likely to be exempt from the Human Tissue Act 2004 (‘HTA 2004’), the Home Office and the Human Tissue Authority (‘HTA’) recommend that the principles of the HTA 2004 and relevant codes of practice are followed.
In some circumstances, material initially taken by the forensic pathologist at a post mortem examination on behalf of the coroner may need to be seized as evidence by the police. Such cases may arise where tissue from a non-forensic post mortem examination was initially taken for the purposes of the coroner, but later information comes to light that leads the police to believe that they are dealing with a homicide or that the death is suspicious.
In the same way as any other evidence seized by police under section 19 of PACE 1984, human tissue can lawfully be retained under section 22 of PACE 1984. It should be noted that section 22 of PACE 1984 only applies to human tissue seized under section 19 of PACE 1984. If human tissue is seized by police using their common law powers, then their power to retain it is determined by the common law too.
Sections 19 and 22 of PACE 1984 are drafted widely to justify the retention of human material for so long as there remains a compelling criminal justice purpose. Conversely the developed common law police power of retention of seized items permits them to be retained for the duration of criminal proceedings but for no longer. There is no doubt that the seizure and retention of human tissue either under PACE 1984 or the common law will automatically engage police obligations of retention and disclosure under the Criminal Procedure and Investigations Act 1996 (‘CPIA 1996’).
When considering the lawfulness of retention, it is important to be able to demonstrate that certain requirements are met, for example:
- The rationale for retention should be recorded with reference to the test in section 22 of PACE 1984 (where applicable).
- The lines of authority and decision-maker/s should be clearly defined;
- There should be provision for reasonably regular reviews of the question of retention.
The system adopted should be one which strives to identify an end point for police retention. There may be cases in which retention of some samples is virtually indefinite but that should be the result of the application of a test to the particular case which at least some, if not, most cases, results in an end point being reached. Material taken from the body and seized under section 19 of PACE 1984 or the common law is subject to the same level of continuity as any other police criminal property or exhibit. For this reason, a trained exhibits officer should be present at the post mortem to ensure that tissue is correctly documented and proper continuity is maintained.
It is important to note that if a forensic post mortem examination is ordered by a coroner in circumstances where a criminal offence is not suspected, the powers under PACE 1984 will not be engaged.
Guiding principle
The guiding principle for police is that if it is deemed by the Senior Investigating Officer (‘SIO’) that the human tissue in question may assist the criminal investigation into the death of the deceased, it should be seized and retained under police authority using section 19 and 22 of PACE 1984 or the common law and not the coroner’s authority. The decision to seize and retain human tissue under the police’s authority eliminates the complexities arising from the simultaneous application of two separate systems for seizure and retention decision making, which arises when retained under the coroner’s authority as well as the police’s.
The SIO should also consider (in consultation with the forensic pathologist and Crown Prosecution Service (‘CPS’)) whether an image or histological samples would be sufficient when deciding whether to retain human tissue during the police investigation and for subsequent trial and potential appeal purposes.
Documentation
A single list of all material retained at the post mortem examination should be produced and a copy provided to the SIO, forensic pathologist and the coroner. The list should specify under what authority the material was taken (i.e. the coroner’s authority or the police’s authority).
This single list must be updated if material is returned to the body or to the next of kin or personal representative/s of the deceased; sent for further examination; or returned to the coroner for disposal. It should act as a comprehensive history detailing the continuity of material, which is easily auditable and from which the provenance of the material can be clearly ascertained. This principle also applies to material taken at any subsequent post mortem examination(s) - for instance a second or ‘defence’ post mortem.
Retention and continuity of human tissue material (within the UK)
Like any other property seized as part of a criminal investigation, material retained must be kept in secure storage and under suitable conditions (the pathologist will advise on this). The location of material must be properly recorded, indexed and easily accessible.
On occasions, human tissue material may be submitted for specialist examination and will be out of direct police control; the SIO must therefore ensure that the specialists who handle the exhibit maintain its integrity and continuity by fully documenting the receipt, storage and disposal of the tissue.
The police must maintain a system of tracking the location and storage of human tissue, and the holding institution (for instance the mortuary or hospital laboratory) must be informed of any instructions relating to its retention or disposal - taking into consideration the wishes of the next of kin and the deceased’s personal representative/s.
Consultation with the pathologist
The SIO should consult with the pathologist regarding any aspect of the investigation that may have a bearing on the continued retention or disposal of human tissue. This will ensure that tissue that is no longer required can be respectfully disposed of in a timely manner and conversely that police only retain tissue that is required for investigation purposes.
Consulting with the pathologist in this way will provide the SIO with confidence that human tissue is not being retained unnecessarily (see ‘Disposal of Human Tissue Material below). Nevertheless, the final decision as to disposal rests with the SIO.
Examination of samples by a second (defence) pathologist
On occasions, samples are sent by the forensic pathologist conducting the initial post mortem, to a second forensic pathologist acting for the defence. In such cases, the first forensic pathologist should seek permission from the SIO to do this, and mechanisms should be put in place to ensure that such samples are returned to police to facilitate disposal in an appropriate manner. The Forensic Science Regulator has issued guidance in this regard entitled ‘Provision of Human Tissue to the Defence’.
Sending samples for examination outside of the jurisdiction
There may be occasions when the Home Office’s registered forensic pathologist, or the pathologist acting for the defence, wishes to send human tissue for examination to an expert outside of the jurisdiction (for instance where no suitable forensic expert can be found in the UK). It should be noted that the export of evidence can give rise to problems:
- The material will be outside the control of the police or coroner on whose authority it is held;
- The material is no longer under the control of the courts in this jurisdiction;
- It will be difficult to supervise the actions of those in possession of the material;
- The risk of the material being lost is increased;
- The maintenance of continuity will be more difficult, and
- The material will be subject to the laws of the country to which it is exported, and this creates a risk of satellite litigation.
It is therefore recommended that human tissue is not exported outside of the three UK jurisdictions unless absolutely necessary (when for instance a suitable expert cannot be sourced within the UK).
Regular reviews of human tissue seized by police
It is the responsibility of the SIO to ensure that reviews of human tissue exhibits are undertaken regularly throughout the investigation. This is particularly important prior to the release of the body and at the post-trial debrief. It is recommended that an early (or perennial) action is entered onto Home Office Large Major Enquiries System 2 (‘HOLMES 2’) for this purpose at the start of the investigation.
Disposal of human tissue material
A debrief should take place at the end of each suspicious death or homicide inquiry to decide on the question of tissue retention. This should involve (as appropriate) the police, coroner, CPS and the forensic pathologist and be documented in a recoverable form. This does not need to be a physical meeting, but clear decisions need to be made and recorded in consultation (by whatever means) concerning the retention and disposal of human tissue.
In cases where either:
- The outcome of the death investigation is not one of homicide; or
- The outcome of the death investigation is homicide, but the human tissue taken at post mortem is not required for the ongoing investigation;
the human tissue should be returned to the body, if possible, prior to release to the next of kin/personal representative/s.
In cases where the body has already been returned to the next of kin or personal representative/s, tissue should be disposed of in accordance with the next of kin or personal representative/s wishes.
In any event, material should not be disposed of without prior consultation with the coroner who may wish to retain it for the purpose of their duties at an inquest.
Where appropriate, the CPS should also be consulted before final disposal of any tissue samples. Advice from the forensic pathologist will assist the SIO and CPS in this decision-making process.
Actions when initially suspicious cases revert to non-suspicious
In many cases, the conduct and result of the forensic post mortem examination will help to inform the SIO at an early stage that the death is non–suspicious. It is possible that a decision may be made by the SIO to declare the death as non-suspicious immediately after the conclusion of the post mortem examination. In such cases, human tissue exhibits may already have been seized using police powers under PACE 1984 or the common law but are no longer required for police purposes.
Where this is the case, it is essential that the coroner is informed that the status of the investigation has changed, and that the coroner be consulted about disposal of the tissue -whether it is still required for coronial purposes, or whether it should be returned to the body for burial or cremation. It should be noted that if the material is disposed of by the police in accordance with an appropriate protocol, the HTA 2004 will not apply.
If the material is however retained on the coroner’s authority, the consent requirements of the HTA 2004 do not apply although the licensing requirements will. This means that the coroner and those holding the material on his behalf will need to take steps to comply with the licensing requirements of the HTA 2004. In addition, the coroner may only retain samples to help identify the cause of death or the identification of the accused for so long as they need to be preserved for the purpose of fulfilling these functions. When coronial authority for the storage and use of the samples ends then consent would be required under the HT Act from the appropriate person for the samples to continue to be stored and/or used for a scheduled purpose (see the HTA Code of Practice ‘B’).
Single point of contact
Each force should appoint an officer as a Single Point of Contact (‘SPOC’) to oversee the management of human tissue and to ensure that force policy concerning the seizure, retention and disposal of human tissue is complied with. The SPOC will also act as a central referral point for notifications of human tissue finds at HTA licensed establishments. Other responsibilities of the SPOC should include:
- Maintaining a single central data set of human tissue held by the force.
- Making determinations about tissue after the relevant enquiry team has ceased to exist.
- Liaising with the relevant forensic pathology group practice over tissue retention.
The Coroner
The statutory duty to inform the relevant persons about what material has been preserved lies with the coroner. The coroner is also responsible for notifying the chief officer of police or prosecuting authority of any period for which the coroner requires material to be preserved or retained. This is in order that the police do not dispose of material which is no longer required for a criminal justice purpose but may still be required for the purpose of the coroner.
Even if (a) there is no period notified by the coroner or (b) the period has elapsed there should be a check with the coroner over disposal.
Family Liaison
The SIO and the coroner should be proactive in pursuing an early resolution of all post mortem examinations and ensure that the conclusion of the body examination process has been communicated effectively to the family via the coroner’s officer and the family liaison officer (‘FLO’) to allow the funeral to take place as soon as possible.
Families will want to know details of when the body of the deceased will be released for the funeral and subsequent burial or cremation. The FLO should facilitate this request through the coroner’s officer after consultation with the SIO.
Early agreement should be reached between the coroner’s officer and the FLO as to who will communicate with the next of kin or personal representative/s so as not to duplicate contact.
The coroner has lawful control of the body and the decision for its release ultimately rests with them. Therefore, the SIO should ensure that the coroner is updated about the progress of enquiries when these may potentially affect the timely release of the deceased for burial or cremation.
Next of kin and personal representative/s wishes regarding return of body/disposal of human tissue
Families should be asked if they wish to wait to receive the body complete (this could take a long time), or if they would prefer the body (even if not complete) to be returned as soon as possible. However, they should be made aware that some material from the body may be preserved for further examination or evidential reasons and possibly retained for many months or even years. For example, if examination of the brain is necessary, it is often more than six weeks before a report is available. In paediatric cases, delays may be even longer.
The wishes of the next of kin or personal representative/s regarding eventual disposal of human tissue taken at post mortem should be ascertained in writing [each force should adopt a standard form for this purpose]. This may include the following options:
- Return of material to the next of kin or personal representative/s for burial or cremation; or
- Disposal by incineration at the request of the police.
It is essential to explain to the next of kin or personal representative/s the fact that small samples such as blocks and slides may be retained indefinitely (usually up to 30 years) depending on the individual circumstances of each case, and a record of the fact that this has been explained to them should be made and retained. This may be particularly so in cases where the perpetrator has been convicted and the material is retained until the convicted person is released from prison, or in un-detected cases which will be subject to review.
Retention of human tissue should align with any requirements of Management of Police Information (MOPI).
Disposal of other human tissue material held on authority of the police
Pregnancy remains
Regarding the disposal of pregnancy remains, which may have been retained in connection with a criminal inquiry; although the seizure will likely have been made under the relevant provisions of PACE 1984 or the common law, disposal in these extremely sensitive cases should be conducted, where possible, and dependant on the circumstances of the case, in the spirit of the HTA publication ‘Guidance on the disposal of pregnancy remains following pregnancy loss or termination’.
Historically held human tissue
Human tissue taken at post mortem is sometimes discovered at mortuaries and hospital laboratories by the HTA during their routine inspection regime of post mortem establishments. Such discoveries will be reported to the Home Office Forensic Pathology Unit (‘HOFPU’), and they will liaise with the relevant police force to determine whether it should be disposed of.
The police must confirm to the holding establishment (e.g. mortuary or pathology laboratory etc.) whether the human tissue is still required for a criminal justice purpose, or whether it should be respectfully disposed of and inform the HOFPU of the outcome.
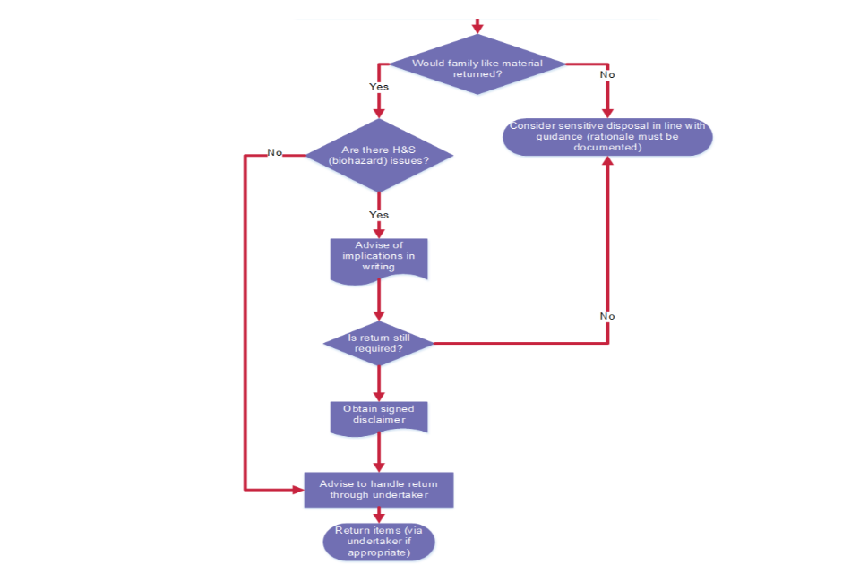
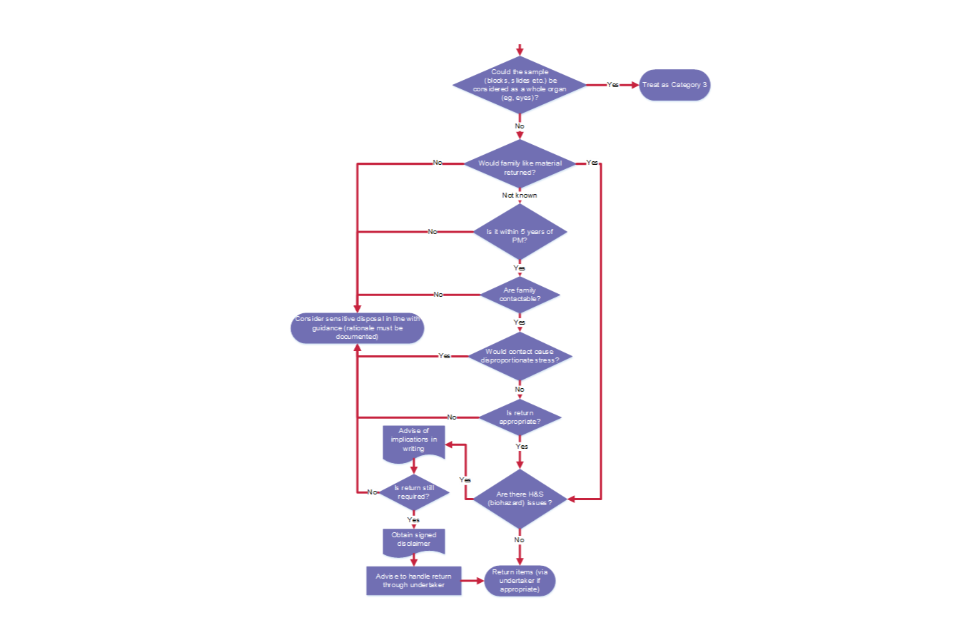
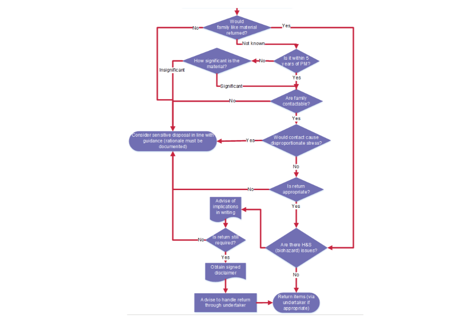
Material no longer required for a criminal justice purpose is divided into three categories as per the Forensic Science Regulator’s guidance. How material is disposed of depends on which category the material falls into and each should be considered on a case-by-case basis. The flowcharts attached, in conjunction with the National Decision Model, will assist in the decision-making process.
Summary
All human tissue must be accounted for and capable of audit at all stages of the investigation, from initial seizure through to final lawful disposal.
The SIO must therefore be confident of:
- A lawful power to seize;
- A continuing lawful purpose to retain and examine;
- A clear policy for disposal;
- The fact that the coroner has been informed in writing of all material preserved; and updated where the status of the investigation reverts to non-criminal.
Forces are advised to adopt a policy whereby human tissue exhibits are reviewed periodically by force review teams, as reliance cannot be placed on those originally investigating homicide cases, due to the passage of time and the retirement and turnover of staff. This will help to prevent human tissue exhibits being overlooked and retained unnecessarily when they are no longer required for a criminal justice purpose.
Appendices
Category 1
Material taken at the post-mortem examination, which would not generally be considered part of the body eg, scrapings, fingernails, hair, stomach contents.
Note: The Human Tissue Act 2004, defines relevant material as anything that contains human cells, so the Act includes the above examples.

Category 2
Samples of human tissue which are not a significant part of the body eg small tissue samples, blocks, slides etc.

Category 3
Samples of human tissue that incorporate a significant part of the body eg organs, limbs, etc.

References
- Forensic Science Regulator. Legal Issues in Forensic Pathology and Tissue Retention
- Guidance on the disposal of pregnancy remains following pregnancy loss or termination
- Human Tissue Act code of practice ‘B’
- Management of police information
- National decision-making model
- Practice advice: The medical investigation of suspected homicide (2019)
- Provision of human tissue to the defence (England and Wales)
- Report on the police human tissue audit 2010 - 2012
Acknowledgements
Document prepared by:
Home Office Forensic Pathology Unit, pathology@homeoffice.gov.uk
with assistance from:
- Forensic Science Regulator
- Home Office Legal Advisers
- Human Tissue Authority