Records management policy
Updated 10 December 2024
Applying for a retention instrument for records older than 20 years in age
Background
The Public Records Act (PRA) requires all government departments and agencies to review their records before they reach a certain age, presently this is at the 20-year point. This action is required to ensure that material of historical value is preserved for the nation while material, which is not worthy of preservation, is destroyed or disposed of in other ways when it ceases to have administrative value.
Some records will continue to have administrative or legal value beyond this statutory period and retention of these without proper approval is a breach of the PRA.
The underpinning requirement is that DBS KI Records Review team, on behalf of the Departmental Record Officer (DRO) must be formally advised of any instances in which branches wish to retain records which are over 20 years old.
Why is this important?
MOD is required to be fully compliant with government legislation with respect to managing records.
What rules must I follow to do this?
Branch action
Information Managers are to regularly inspect their record storage areas to identify records older than 15 years of age. Records identified as being over 15 years old, and not required for ongoing administrative purposes or considered to have any historic value must be destroyed .TOP SECRET material MUST NOT be destroyed locally. All closed registered files containing TOP SECRET, STRAP and/or code word material are to be forwarded to the DBS KI Records Review team, even if the Registered File Disposal Form (MOD Form 262F)recommends that the file should be destroyed.
Physical and Digital records
Where records over 15 years old are identified, and considered to have ongoing administrative value, this must be reported in writing to the DBS Knowledge and Information (DBS KI) records team:[redacted]and copied to the Departmental Record Officer:[redacted]
The DBS KI records team who are the sole authority within the Department for making applications to The Advisory Council on National Records (ACNRA) for a legal instrument to be issued to extend retention of the records in the Department beyond 20 years.
These requests for the continued retention of records required for administrative or legal purposes should include the following:
-
Brief description of the records to retain.
-
Justification for retention.
-
Retention Criteria:
-
1 - Records which have not been selected for transfer to TNA or a place of deposit, but which the department has retained after they are defined as historical records because they are required for its own administrative purpose.
-
2 - Records that have been selected for transfer to TNA or a place of deposit but are still required for administrative purposes.
-
4a - Records not yet appraised which form part of a backlog awaiting appraisal.
-
6 - Records retained by departments on security or other specified grounds
-
8 – Records where no decision has yet been taken with regard to selection or transfer to TNA or a place of deposit, but which the department requires for administrative purposes, for example legal proceedings.
-
-
Number of records to retain:
-
Physical – 150m of records or C5,000 documents.
-
Digital - 4.5GB of legacy digital records or 200,000 digital records.
-
-
Date range for the set of records.
-
Length of retention required between one and ten years.
-
Physical – 150m of records or C5,000 documents.
-
Digital - 4.5GB of legacy digital records or 200,000 digital records.
Should a further retention be needed, a new retention application will need to be made sought upon the expiry of the first. Please contact DBS KI records team no less than one year before the expiry of your current RI. They will not reach to units to automatically renew any required retentions and will assume that the retention is no longer required.
The ACNRA sits every quarter so it may be several months after the application that a unit will know whether the retention has been granted or not. It is highly recommended that the requesting unit contacts DBS KI after a couple of months for an update.
Where large quantities of records are identified as being over 15 years old but still required for administrative purposes, or where records are considered to have potential historic value, these should be sent directly to one of the two main MOD archives following the guidance set out in Sending paper records to MOD main archives.
Where smaller volumes of records over 15 years old are held, for instance less than three linear metres, these may be retained locally if they are still required for ongoing administrative purposes, but the Departmental Record Officer and the DBS KI records team must be notified of their existence.
For digital records, once the retention application has been approved by the ACNRA, the new retention period and number can be added to the retained records on whichever electronic system they are held.
Capturing digital records
Background
Business units will generate or receive information in digital formats that needs to be captured as digital records.
Who does this activity?
Everyone in Defence.
Why is this important?
In order for MOD to preserve records that have ongoing business and/or historical value and comply with the legislation that applies to government departments.
What rules must I follow to do this?
When using digital information systems, we must be able to capture the right information and ensure that it resides in an appropriate storage location where it is:
-
labelled correctly;
-
protected by the correct access permissions;
-
immutable (cannot be amended);
-
put under retention.
Information identified for retention must be captured as a record as soon as possible after its creation or receipt.
Digital records must not be maintained solely offline (for example on memory sticks, CDs, DVDs etc.) without prior consultation with Defence Information Policy Team, as this makes them difficult for users to discover or access and risks them becoming inaccessible due to media obsolescence. The decision to capture a record implies an intention to store it ensuring that it is protected, accessible and properly managed throughout its lifetime. Material deemed worthy of retention, therefore, needs to be stored in an environment conducive to its long-term preservation.
To ensure that they remain accessible for as long as required, digital records must not be captured in compressed or password protected forms. They must be captured in their decompressed form with no password protection applied.
Records must be captured in an unencrypted form. Effectively they would be lost once the means of encryption changed or was replaced if captured in an encrypted form.
Digital records must not be captured with self-modifying fields, for example a date field that automatically updates to reflect real or current time, will not display correct information when the record is viewed in future. If users declare records that contain self-modifying fields, then the integrity of the record may be compromised. These fields are to be made permanent before capture.
You must identify if the information system you are working on has a digital records management system available for you to use, and, if so, follow the guidance for capturing digital records on that system. Most corporate digital information systems will come with a records management system which will make record capture easy and automate much of the management of the digital records through their life cycle.
If the information system you are working on does not have a digital records management system available – you must consider how you are going to transfer records to another system with the most appropriate records store. If you are unsure about this, speak to your Information Professional, or TLB KIM team, for guidance.
Capturing information and declaring records
Background
Effective records management begins by ensuring that we capture the right information, label it correctly, and store it in the appropriate shared area with the necessary access permissions. Declaring the document (using the word ‘document’ in a broad sense) as a record provides assurance that it will be subject to an appropriate retention schedule and protected against amendment or premature deletion.
Who must comply?
Everyone in Defence must ensure that accurate records are maintained, stored correctly in SharePoint and in accordance with the rules detailed below, and as required by their unit.
Why is it important?
In order for MOD to preserve records that have ongoing business and/or historical value and comply with the legislation that applies to government departments.
What rules must I follow to do this?
The act of declaring the record provides evidence that it has been created or captured and involves recording brief descriptive information (metadata) about the record and assigning it with a unique identifier or enclosure number.
Important material must be saved as records, in particular:
-
any material that would be regarded as a significant Historical Record see Understanding document types which must be preserved as records;
-
records retained for Legal or Audit Purposes, including legal, finance and accounting records, contracts and agreements (noting that these may need to be retained in hard copy);
-
material from operations see Managing records created on operations.
For other material, some judgement will be necessary on what information needs to be preserved longer term. As a general principle, we should declare as records that material which has corporate value (short or long term), including:
-
documents which contribute to a discussion or a decision, such as policy documents, reports, reviews, guides, as well as any correspondence sent externally;
-
documents produced regularly as part of an administrative or operational process, such as minutes, meeting papers, data returns, reports, Memoranda of Understanding, and audits.
In general, ephemeral documents, rough drafts, spare copies, etc. need not be declared as records if they are not of any lasting significance. Such documents should be destroyed when no longer needed.
Closing registered files
Background
Business units may still generate or receive material in hard copy and on occasion it will not be possible or practical to digitise the material through scanning. For example, if the original needs to be kept for contractual purposes, or if there is a large volume of material.
Business units must ensure that material that is deemed worthy of retention is filed on a registered file as soon as possible and its existence recorded in an Electronic Records Management System, if available. Once the file is too large or the activity covered by the file has come to an end, the file must be closed so that its subsequent review and disposal process can commence.
Why is it important?
MOD needs to keep a list of the paper records that are held so that they can be located, referenced, and reviewed, to enable the selection of important records for transfer to The National Archives and disposal of all material appropriately when no longer required. Through the prompt closure of registered files, MOD can review and manage its paper records effectively and avoid the expense and resource involved through retaining records longer than necessary as well as complying with the requirements of the Public Records Act.
What rules must I follow to do this?
There are a number of factors which need to be assessed when determining whether to close a registered file. If any of the following criteria apply the file MUST be closed:
-
The file is 1 inch thick
-
The file contains 100 enclosures
-
The file has been open for 5 years
-
Nothing has been added to the file for the last year (close the file unless there is a clear indication that papers will be added to it shortly)
-
Action on the subject covered by the file has come to an end.
The following actions are to be taken when closing a registered file:
-
Mark the file boldly on the front cover “CLOSED - NO NEW PAPERS TO BE PLACED ON THIS FILE”
-
Note the date of closure on the MOD Form 262Aalong with the date of the last enclosure on the file
-
Create a MOD Form 262F. The file title, file reference, part number, and security classification (where applicable) should be entered on the form along with the date of the last enclosure and the date of closure of the file. Part 1 of the form must then be completed. This records the retention schedule recommendation
-
When the file is returned by the “reviewing officer”, action should be taken in accordance with the instructions on the MOD Form 262F. If the file is to be retained locally prior to destruction or passage to the archives, a B/F (bring forward) date must be recorded and the file stored with the other closed records held by the business unit
-
Closed files should be kept separately from open files
Further information on reviewing records is included in Reviewing paper records.
Creating a registered file
Background
Business units may still generate or receive material in hard copy and on occasion it will not be possible or practical to digitise the material through scanning. For example, if the original needs to be kept for contractual purposes, or if there is a large volume of material.
Business units must ensure that material that is deemed worthy of retention is filed on a registered file as soon as possible and its existence recorded in an Electronic Records Management System, if available.
Why is it important?
MOD needs to keep a list of the paper records that are held so that they can be located, referenced, and reviewed, to enable selection of important records for transfer to TNA and disposal of all material appropriately when no longer required. Creating a registered file and recording the existence and details of this information accurately and consistently not only meets MOD’s requirements to manage its paper records effectively but, in doing so, aids compliance with the Public Records Act.
What rules must I follow to do this?
A registered file should be opened as soon as there is an enclosure to be filed on it.
Purpose-designed registered file covers (listed below) must be used and are to be ordered from the Millie portal.
-
TOP SECRET(Red)- MOD Form 329A
-
SECRET(Pink)- MOD Form 329B
-
OFFICIAL(Buff)- MOD Form 329D
When opening the registered file, the following actions must be carried out:
-
The full file title, as it appears in the file plan, and designated file reference must be entered on the front cover of the file;
-
The opening date of the file (date of origin of the first enclosure) must be recorded. No file should be opened until there is an enclosure to be placed in it;
-
The file must be annotated with a part number, in the case of a new file this will be part A. Additional part numbers will be B, C, D, etc. If Part Z has been reached the subsequent part number will be “Part AA” followed by “Part AB” and so on.
-
The existence of the registered file should also be recorded on the ERMS, where the unit has implemented one.
The Registered File Record Sheet (MOD Form 262A)
When a new registered file is opened its existence must be recorded on a Registered File Record Sheet (MOD Form 262A).
The MOD Form 262A is the definitive record of a file’s existence. If subsequent parts to the file are opened then a new MOD Form 262A is to be raised for each part. They are to be placed in binders (preferably MOD Form 262, but A4 lever-arch binders are acceptable) and maintained until replaced by a Registered File Disposal Form (MOD Form 262F).
The File Minute Sheet
The file minute sheet is a plain piece of A4 paper that is held on the left-hand side of the registered file. Each minute sheet should be numbered and the security classification marking of the minute should be indicated. The file minute sheet is used to record:
-
Any significant comments about the content of the file.
-
Details of significant enclosures on the file.
-
Details of any contents which will require the retention of the file for a specified period for administrative purposes.
-
Details of any contents which appear to have historical value that will merit a recommendation for the file to be passed to the DBS KI Records Review team. (See Reviewing paper records and Determining when and where to transfer paper records to Archives.
When a file is being passed to a colleague for action, the covering minute can be used to record the exchange and any decisions reached. When referring to colleagues, the boxes on the front of the file must be used. Remember to include the minute or enclosure number, the title of the person to whom the file is being referred and the date when referred.
Security Classification
The security classification of the registered file cover is to correspond to the highest security classification marking of its contents. For example, a file classified as TOP SECRET may contain a majority of information classified OFFICIAL and only one TOP SECRET document. Should an OFFICIAL file exist and a new document classified as SECRET or above need to be placed on it, the file is to be upgraded (See Upgrading registered files).
Dealing with missing registered files
Background
All units are to have in place an adequate system for documenting their activities which considers the business, legislative and regulatory environments in which they work. Lost records will hinder the department’s ability to provide evidence of activities that took place in the past, establish exactly what happened or enable others to understand why decisions were taken. Missing records must be reported to the appropriate authorities as soon as the loss becomes known, to enable a thorough investigation to take place so that the circumstances behind the loss and any lasting effect on the department are understood.
Who must comply?
Information Professionals
Who is responsible for ensuring compliance?
Departmental Record Officer
Why is this important?
To enable MOD to preserve records that have historical value and comply with legislation that applies to government departments.
What rules must I follow to do this?
If, after a thorough search, a registered file cannot be located, a written report MUST be submitted to the Departmental Record Officer:[redacted]. The report is to: identify the file concerned, its security classification marking and the nature of its contents; and contain an explanation of the circumstances surrounding its loss. If the file contained classified information, a report is also to be submitted to the appropriate security directorate in accordance with the instructions in (JSP 440 The Defence Manual of Security)
-
Activities
-
Information management
-
Records management
-
Public records
-
Information legislation
-
Governance and reporting
-
Paper records
Deciding what to keep as a record
Background
A record is something that provides evidence of actions taken or decisions made. One aim of records management is to select and save records in such a manner that they tell the full story now; and will continue to do so in the future.
The information can be in any format, usually now electronic, but often on paper and occasionally other forms, for example video, medical slides, wet film. It may also be of any type, for example letters, emails, spreadsheets, presentations, databases, web pages, images, maps, video and audio.
Who must comply?
Everyone in Defence.
Why is it important?
It is essential that information of business and legal value is created and kept for the appropriate length of time, remains findable and usable to enable the business to function and to ensure that statutory obligations are met. This is particularly important as the loss of information could pose a serious risk to the business from an operational, legal or reputational point of view.
How is it achieved?
You may wish to consider the following when assessing whether to declare your information as a record:
-
Will I need to refer to this again?
-
Will my team need the information?
-
Will it be needed in the Directorate?
Does it have Corporate value?
-
In the short term?
-
For years/after I have moved on?
-
Long-term, or even permanently?
If the answer is ‘yes’ then you should be declaring it as a record.
What should I be keeping?
Key records originated by your business area. Pieces of work which have been drafted by your team, including documents which contribute to a discussion or a decision should be saved as records e.g. policy documents, reports, reviews, guides, as well as any correspondence sent externally.
Series of records originated by the team or business area. Documents produced regularly as part of an administrative or operational process (such as minutes and meeting papers, data returns, reports, Memoranda of Understanding, audits, etc.) may form an unbroken series of records and should be saved together as a group.
Email. Any email sent by you or your team which includes key information relating to an operation, project or other significant activity is a record and should be stored in an appropriate file which places the email in context. Emails should be saved with any relevant attachments if needed to make them meaningful. If there has been an extended dialogue it may be appropriate to declare the full exchange as a record, i.e. save the final email with all contributions. However, care must be taken to ensure that any separate email threads (when corresponding with multiple addressees) are also saved if they contain important information.
Referenced records. Any piece of information referenced within a record which has been previously declared a record (e.g. as a footnote or within the text) should itself be accessible in the correct version and format. If there is any doubt as to the accessibility of the referenced record, it is advised that it should be filed into the same file or folder for coherence.
Records that must be kept for compliance purposes.
-
Records retained for Legal or Audit purposes. Any document which is subject to statutory or regulatory requirements, e.g. legal, finance and accounting records, contracts and agreements, must be declared as a record and retained for the required period. In certain circumstances, these records may also have to be retained in original hardcopy to meet legal and business requirements.
-
Historical and Public Records for preservation. Many types of records identified above will need to be retained under the Public Records Act and passed to The National Archives (TNA)for permanent preservation. DBS KI-Records staff will perform the selection of records for transfer to TNA from archived material and it is vital that key policy and other records are archived. Examples of records likely to warrant permanent preservation are contained in List of document types which must be preserved as records.
What shouldn’t I be keeping?
Ephemeral documents, rough drafts, spare copies, meeting administration etc. need not be captured if they are likely to be needed only temporarily and are not of any lasting significance. Such documents should be destroyed when no longer needed. Copies of Staff Reports should not be kept as the formal copy will be retained on MyHR or JPA.
If in doubt, retain, don’t destroy, and consult your Information Manager, TLB or MOD-KIM Team.
-
Activities
-
Information management
-
Records management
-
Public records
-
Information legislation
-
Receive and capture
-
Record keeping
Determining when and where to send paper records to MOD Archives
Background
Paper Records held by units should be forwarded to the MOD Archives when they are no longer required for immediate business use.
Why is it important?
This is an important step towards compliance with the Public Records Act of 1958which requires all government departments to review the records which are generated within the department, to select those which are worthy of permanent preservation and transfer them to The National Archives (TNA), located at Kew, and to destroy all records which are not selected.
It is important to ensure that the records MOD needs for business, regulatory, legal and accountability purposes, are kept for as long as they are required in conditions where access to them is controlled such that they can be stored and preserved securely for an appropriate period, and retrieved as necessary in a usable format.
What rules must I follow to do this?
Ensure that all paper records that have potential historic or long-term business value are transferred to the relevant MOD Archives.
When to send paper records to MOD Archives
Paper Records held by units should be forwarded to the MOD Main Archives or the MOD Sensitive Archives within 5 years of their closure unless the unit has identified an ongoing administrative need to retain the records locally. Where this is the case the records may be retained for an extended period however, they must be forwarded to the appropriate archives within 15 years of their closure unless prior written authority has been obtained from the Departmental Record Officer to retain them.
Records may also be forwarded to the archives as part of a unit closure processor because of Machinery of Government change.
Where to send paper records to MOD Archives
In addition to the MOD Main and Sensitive Archives, there are other destinations for records being forwarded to MOD Archives. The appropriate destination is determined by the types of record generated by units and the appropriate location to send these records are listed in the following table.
| Originator | Type of record | Send to: |
|---|---|---|
| All | TOP SECRET, STRAP and Codeword registered files and files containing Atomic and Nuclear records. | [redacted] |
| All | Registered files (other than TOP SECRET, STRAP and Codeword file and files containing Atomic and Nuclear records). | Restore Plc, Unit 7, Orbit Business Park, Alfred Eley Close, Swadlincote, Derbyshire, DE11 0WU, Tel: 0845 601 0610, Fax: 01283 227943,[redacted] |
| All | Civilian personnel records. | Cheadle Hulme, Cheshire, SK8 7NU |
| All | Service personnel records. | Refer to single-Service guidance |
| Single Services | Key Operational Records. | Relevant single-Service Historical Branch |
| ALL | All other records | Restore Plc, Unit 7, Orbit Business Park, Alfred Eley Close, Swadlincote, Derbyshire, DE11 0WU, Tel: 0845 601 0610, Fax: 01283 227943,[redacted] |
-
Activities
-
Information management
-
Records management
-
Public records
-
Information legislation
-
Paper records
Developing and maintaining a file plan for a paper-based filing system
Background
Classification is the process of grouping similar information within a business unit together. In paper systems, this is achieved through placing documents on particular topics in a specific file and having a file numbering system that reflects the general type of file. The classification scheme is generally known in Defence as a file plan. A well-structured and maintained file plan makes it easier to:
-
see where information should be correctly stored;
-
obtain a continuous record of activity;
-
retrieve all records relating to a particular function, topic or activity;
-
achieve security and manage access;
-
manage retention, review and disposal of records.
The following guidance should be followed in the rare situation that a unit has paper records and does not have an Electronic Records Management System (ERMS).
Why is this important?
To enable MOD to preserve records that have business and historical value and comply with legislation that applies to government departments.
What rules must I follow to do this?
The registered file plan should follow a hierarchical structure and incorporate the use of “Main Headings” to identify the key activities of each unit, with the use of subsidiary “Secondary Headings” and “Tertiary Headings” to identify more specific, subordinate, subjects.
The File Plan - Main Headings
In creating a hierarchical file plan, the first task is to identify the main headings which will be required. It is impossible to be prescriptive about what these should be as they will be determined by the purpose and activity of each unit. It is usual that the first main heading on a file list is “Administration”; the other main headings should then be listed in order of significance and be dependent on the Organisation or Establishment’s key business.
The File Plan - Secondary (or Subsidiary) Headings
Having identified the main headings and listed them in order of importance, apply the same approach to the creation of subsidiary headings beneath each main heading. Ensure that activities which are linked appear together; for example, after selecting the main heading of “Administration”, the secondary headings might be subjects like Personnel, Security, Organisation and Training.
The File Plan - Tertiary Headings
Having identified the main and secondary headings the same approach is now used to create the tertiary headings: for example, “Administration – Security –” followed by possible tertiary heading of Inspections, Breaches, or Spot Checks. When quoting the file titles, it is essential that the headings are separated with a dash (–) to avoid confusion. By applying the same principle throughout the file plan, a logical and straightforward file index will be created which is consistent and easy to follow.
General Principles of File Headings
File titles, which must have a minimum of two headings, should not exceed three headings for example main, secondary, and tertiary; where absolutely necessary, the use of additional sub-headings is permissible.
Terms such as “General”, “Miscellaneous” and “Policy” are too vague to be appropriate for use as main headings and must not be used as secondary or tertiary headings wherever possible. All headings should be specific and clearly identify the nature of the material to be contained within the file.
Use of abbreviations and acronyms must be avoided. Where they are used the words represented must be included in full in the file title and the abbreviation / acronym inserted in brackets thereafter.
File References
Each registered file MUST be allocated a unique file reference. This will be an alpha/numeric combination which serves to ensure that a newly created file is not confused with any other file. Each element of the reference should be separated by an oblique stroke (/) to distinguish each individual component.
The first element of the alpha/numeric file reference is the unit or Directorate short title. If the unit short title ends with a number, the number must be bracketed to avoid confusion with the overall file reference.
The unit short title should be followed by the file reference number. The number of headings in the file title will dictate the amount of numbers required in the file reference number, for example a file entitled “Administration-Security” will have two numerical elements, while a file entitled “Administration-Security-Inspections” will have three. A practical example of file heading and references that could form a part of the CIO file plan would appear as:
| File Reference Number | Main Heading | Secondary Heading | Tertiary Heading |
|---|---|---|---|
| CIO-SPP/1/1/1 | Administration - | Accommodation - | Removals |
| CIO-SPP/1/1/2 | Administration - | Accommodation - | Shared Facilities |
| CIO-SPP/1/1/3 | Administration - | Accommodation - | Catering Services |
| CIO-SPP/2/1/1 | Commercial Activities - | Contract Management - | Low Value Purchasing |
| CIO-SPP/2/1/2 | Commercial Activities - | Contract Management - | High Value Purchasing |
In the event of a gap in the numbering, the unused number should appear on the file plan but carry the annotation “RESERVED”.
General Principles of Creating or Updating a File Plan
When creating a new or updating an existing file plan, be aware that if the Directorate or unit short title is unchanged from the previous file plan, then the main heading numbers cannot be used again. In such circumstances the new main headings must be allocated numbers which do not clash with the previous system.
File Plan Maintenance
Information Professionals must maintain a definitive copy of the file plan which should be amended when new files are created, changes are made to the disposal recommendation or the “owner” of the file. The Information Professional has day-to-day responsibility for the maintenance of the file plan.
The completed file plan must incorporate a retention schedule recommendation for all files and specify the “owner” of the file, usually the post title of the relevant desk officer. The “owner” is responsible for identifying the disposal recommendation and the eventual completion of the Registered File Disposal Form (MOD Form 262F). More information on creating and maintaining a retention schedule is contained in Understanding records retention schedule.
| File Reference Number | Main Heading | Secondary Heading | Tertiary Heading | Retention Schedule Recommendation | Explanation of Recommendation |
|---|---|---|---|---|---|
| 1/1/1 1/1/2 1/1/3 |
Administration - | Personnel - | Training Plans Investors in People Equal Opportunities | D1 D1 D1 |
D1 - Destroy locally 1 year after closure |
| 1/2/1 1/2/2 |
Information management | IM Plan IM Network | D1 D7 RL2 |
-D7 – Destroy 7 years after closure. Retain locally for 2 years then pass to relevant archive. | |
| 1/3/1 1/3/2 |
Equipment | Asset Registers Maintenance | D15 RL2 D7 RL2 |
Destroy 15 years after closure. Retain locally for 2 years then pass to relevant archive. Destroy 7 years after closure. Retain locally for 2 years then pass to relevant archive. | |
| 2/1 2/2 2/3 |
Security | BSO Network Clearances Visit | N/A | D7P P RL5 D10 RL2 |
Pass to relevant archive with a recommendation that file part be considered for permanent preservation but retain locally for 5 years |
| 3/1 3/2 |
Finance- | Budget Structure R&B Policy | N/A | PP RL5 D15 RL2 |
-Destroy 15 years after closure. Retain locally for 2 years then pass to relevant archive. |
The above is an example of an extract of a completed retention schedule. In this example, the records are contained in registered files. The schedule must also include any unregistered records.
-
Note that the schedule identifies each Main Heading and then each subordinate heading by number and title. Each individual file is then listed under the appropriate headings. In this example, most files have a three-part title (main, secondary and tertiary headings).
-
Variations on three abbreviations can be used to record all relevant disposal recommendations:
-
D = Retain locally and destroy ‘X’ years after closure (Note that the D prefix must be accompanied by the relevant timescale as in the example 2/1 above where “D7” denotes “Destroy 7 years after date of last enclosure”).
-
PP = pass to MOD Archives with a recommendation that the file merits consideration for permanent preservation. File 3/1 is an example of a file that has been identified as meriting such action.
-
RL = Retain locally for a period of time before passage to the relevant MOD Archive for storage or review. (For example, file 1/3/1 has been annotated “D15 RL2” to denote “to be destroyed 15 years after date of last enclosure but retained locally only for 2 years, after which the file will be forwarded to MOD Archives (e.g. MOD Main Archive in Swadlincote) for storage.”).
-
-
Each unit should consider whether to introduce a blanket policy whereby files which are not marked for early destruction should be passed to the appropriate MOD Archive for storage after a specified period (perhaps 2 years after date of last enclosure). Such a policy reflects the fact that most files will not be needed on a regular basis after this period of time and should not be occupying valuable and limited local storage space. Where necessary such files can be called back for reference.
-
Where it is not possible to make a recommendation about the disposal of a file the abbreviation NR (No recommendation) is to be used. The Information Professional or Subject Matter Expert desk officer will need to consider such a file on its merits at the time of file review. Such a course of action should be unusual.
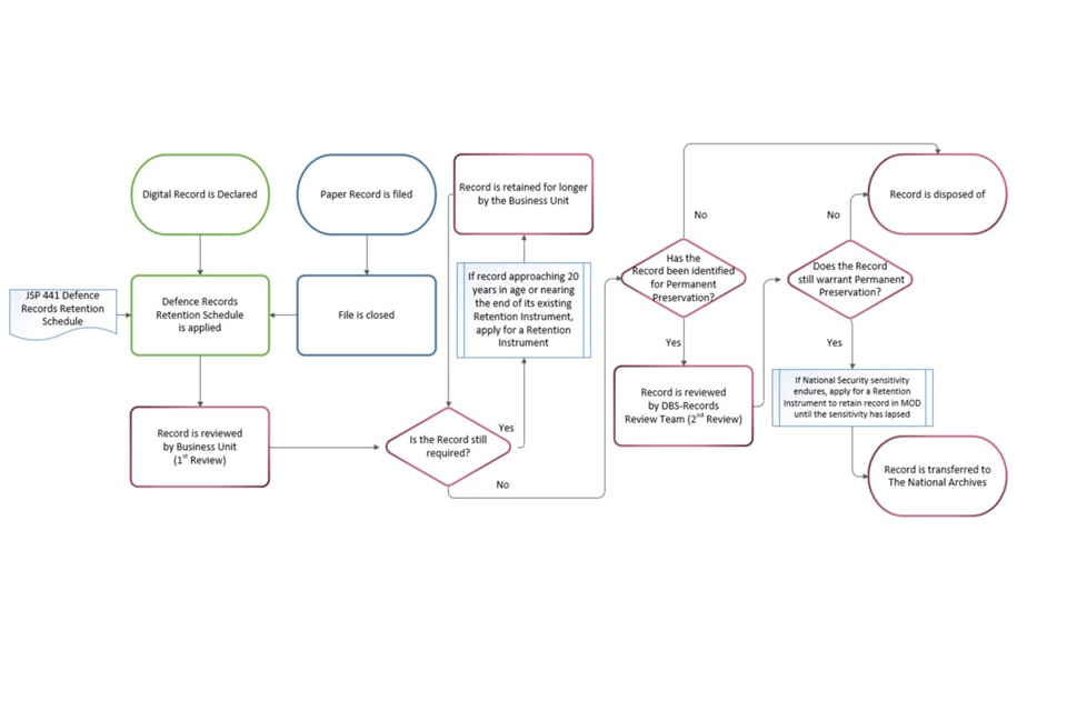
Digital record life cycle
After a record is declared it begins a journey that can last many years, sometimes indefinitely. This guide briefly explains the key decision points during the life cycle, along with the role of retention schedules, review and disposal.
| Record is declared | When a document is created it is stored in a container or folder in the appropriate area of the file plan of the electronic records management system. When a document is deemed to be a record it is declared as one. Electronic records must be named using the Document and Record Naming Standard. |
|---|---|
| Retention schedule applied | An appropriate retention schedule is applied when the record is declared. |
| Record is reviewed by BU (1st Review) | Review is the act of judging the value of records and establishing the length of time during which they retain this value. Once the review is carried out the disposal action for the record will be decided.There are three possible disposal actions:dispose of the record if no longer required retain the record for an extended period for business reasons retain the record for potential permanent preservation at The National Archives (TNA) A record of the review decision is kept on the Electronic Folder Review Form. |
| Record reviewed by DBS-Records (2nd Review) | Records identified for potential permanent preservation are reviewed by the Records Review Team within the Defence Business Services organisation. A final decision is then made on its worthiness for permanent preservation at TNA. If not worthy of permanent preservation then the record is destroyed. |
| Record sent to The National Archives | Records still worthy of permanent preservation are prepared and transferred to TNA. The record can then be viewed by the general public.Less than 5% of MOD’s records end their journey at The National Archives. |
-
dispose of the record if no longer required
-
retain the record for an extended period for business reasons
-
retain the record for potential permanent preservation at The National Archives (TNA)
A record of the review decision is kept on the Electronic Folder Review Form.
Less than 5% of MOD’s records end their journey at The National Archives.

Disposing of records
Background
To enable compliance with legislation, MOD must be able to define how long it needs to keep particular records, dispose of them when they are no longer needed, and then be able to explain why these records are no longer held. Eventually all records must be disposed of – the questions are ‘When?’ and ‘How?’. For the purpose of this guidance, disposal means deciding whether the record should be destroyed, transferred to The National Archives(or similar institution) for permanent preservation or presented (gifted) to another organisation; and then putting that decision into effect.
There will be a small proportion of MOD records that will have sufficient historic value as to merit permanent preservation in The National Archives. Generally, however, once the business requirement to retain MOD records has passed, the vast majority of these will be destroyed. There are also limitations on the destruction of any material related to certain operations or topics, even if the material looks of low value. Preservation Orders, which are promulgated by DIN, provide additional guidance on the appropriate steps to be taken by individuals to safeguard information potentially relevant to Inquiries. Currently (2024) there are preservation orders (or legal holds) on material related to:
-
Operations in Iraq and Afghanistan (2024DIN03-004)
-
The Coronavirus 2019 (COVID-19) outbreak (2024DIN05-027)
-
Operation Banner (Northern Ireland) (2024DIN03-018)
-
The Government policy that homosexuality was incompatible with life in the Armed Forces (2024DIN05-017)
-
Salisbury/Amesbury Novichok Attack (2024DIN05-020).
Who must comply?
Everyone in Defence must ensure that accurate records are maintained, storing them correctly and disposing of them when no longer required.
Who is responsible for ensuring compliance?
The Departmental Records Officer.
Why is it important
In order for MOD to preserve records that have business and historical value, and comply with the legislation that applies to government departments, it must prepare and store records correctly as detailed in Records management.
What rules must I follow to do this?
Once the need to keep the records for business, regulatory or legislative purposes has passed, the records must be disposed of, either by destruction, transfer to The National Archives or gifting to another organisation.
Under Public Records legislation, any material that the MOD wishes to retain beyond 20 years must be approved by the Secretary of State for Digital, Culture, Media and Sport, through a Retention Instrument. Also, under the Data Protection Act, personal data must not be kept for longer than necessary.
There are some specific rules that must be followed:
-
All records that have potential historic value MUST be transferred to the relevant MOD Archives, where their value will be assessed by the DBS KI Records Review team. All records selected for permanent preservation and no longer required by the MOD will be transferred to The National Archives.
-
The decision to gift records that have not been selected for permanent preservation at The National Archives will be made by the Departmental Record Officer (DRO). See Presentation (Gifting) of records to Museums or other Institutions.
-
TOP SECRET Folders/Registered Files. Folders/registered files containing TOP SECRET, STRAP and/or codeword material must not be destroyed locally. Once no longer required for business purposes, all registered files containing TOP SECRET material are to be forwarded to the Mod Sensitive Archives, even if the Registered File Disposal Form (MOD Form 262F) recommends that the file should be destroyed. Custodianship of electronic folders containing TOP SECRET material is to be transferred to the DBS KI Records Review team. See Handling TOP SECRET, STRAP and Codeword Records.
-
The weeding of Electronic Record Management System folders or Registered Files is prohibited. See Reviewing paper records and Reviewing digital records.
-
Records scheduled for destruction MUST be destroyed in a secure manner and in accordance with their security classification See JSP 440 Part 4 Leaflet 4C Information Asset and Handling.
-
Evidence of records destruction must be created. This should be done on MOD Form 262Ffor paper records, or an electronic equivalent such as the Electronic Records Folder Review Form for electronic records and these must be kept for a minimum of 20 years. See Removing hidden data.
Downgrading classified records
Background
As part of the regular assessment of holdings of classified registered files it is important to consider whether its security classification needs to be maintained or downgraded, see Downgrading registered files. Individual documents in the registered file should also be assessed to establish whether classification needs to be amended.
Who must comply?
Everyone in Defence must ensure that accurate records are maintained, storing them correctly in accordance with the rules in JSP 440 Part 2 Leaflet 4B Classification and Marking and as required by their unit.
Who is responsible for ensuring compliance?
The Departmental Records Officer.
Why is it important?
Individual documents in the registered file should be assessed to establish whether their classification needs to be amended.
What rules must I follow to do this?
Where it is necessary to downgrade an individual document within a registered file to reflect a lower security classification, this action must be done in such a way that the original markings remain legible.
MOD Form 171 – Request for downgrading of classified documents is to be used to record authority to downgrade. This authorisation must be attached to the left-hand side of the registered file.
Once authority to downgrade the document has been received, a marker pen or stamp may be used on the document to reflect the lower classification. The original marking, which must remain legible, is to be crossed through with a single horizontal red line. The document is to be annotated to indicate the date of downgrading (for example, ‘This document was downgraded on 14 January 2015’).
The entry in the Protected Document Register (MOD Form 102) relating to the downgraded document must be amended to show the downgrade action; the MOD Form 102 entry may then be considered closed if the final classification is OFFICIAL.
Where a document has been downgraded to OFFICIAL, the container muster list (for permanent accountable documents only see JSP 440 The Defence Manual of Security, Part 2 Leaflet 4B Classification and Marking.) will need to be amended.
Where the downgrade affects the classification of the file, follow the steps in Downgrading registered files.
Downgrading registered files
Background
As part of the regular assessment of holdings of classified registered files it is important to consider whether its security classification needs to be maintained or downgraded. Individual documents in the registered file should also be assessed to establish whether classification needs to be amended see Downgrading classified records.
Who must comply?
Everyone in Defence must ensure that accurate records are maintained, storing them correctly in accordance with the rules in JSP 440 Part 2 Leaflet 4C Information Asset and Handling and as required by their unit.
Who is responsible for ensuring compliance?
The Departmental Records Officer.
Why is it important?
As part of the regular assessment of holdings of classified registered files it is important to consider whether its security classification needs to be maintained or downgraded.
What rules must I follow to do this?
Where it is necessary to downgrade a file to reflect a lower security classification, a new registered file cover of the appropriate security classification must be used and given an identical number to the cover that is to be replaced. (Details for ordering file covers can be found in DIN 2008DIN04-049and in Ordering Forms from Forms and Publications).
The contents of the original file must be removed and transferred to the new file cover along with the front of the original cover which must be placed on the left-hand side of the new file.
The date of opening of the original file must be entered on the new front cover of the downgraded file, not the date on which the file was downgraded, which instead must be entered in the downgrading section of the original file cover.
The corresponding Mod Form 262Amust be appended to show the new security classification of the registered file and the date of the downgrade.
MOD Form 672must be amended to show the date of the downgrade and retained in the file.
If there is a subsequent need to upgrade the file again then the actions in Upgrading registered files to a higher security classification must be adopted. Where a file has been upgraded previously, the top half of each pre-existing file cover should be retained in the new file.
The new classification of the enclosure that triggered the downgrade of the file must be recorded in the MOD Form 102. Details on the completion and management of MOD Form 102 can be found in JSP 440 Part 2 Leaflet 4C Information Asset and Handling.
MOD Form 171 – Request for downgrading of classified documents is to be used to record authority to downgrade. This authorisation must be attached to the left-hand side of the downgraded file.
Handling Top Secret, STRAP and Codeword records
Background
All MOD personnel must share information responsibly and sensibly. JSP 440 - Defence Manual of Security Part 2 Leaflet 4Bdescribes who is permitted access to records and in what circumstances. Records may contain personal, commercial or operationally sensitive information and in some cases access to these records, or even information about them, should not be permitted to everyone.
Who does this activity?
All personnel responsible for handling TOP SECRET, STRAP and Codeword records.
Why is it important?
All MOD personnel must be aware of their responsibilities as laid down in the Official Secrets Act. In short, it is an offence for anyone to disclose Official information where it would be reasonable to expect it to be protected by the Act.
Sensitive records about individuals and records that are protectively marked are to be labelled accordingly and access limited to those who genuinely need them in order to perform their duty. See JSP 440 Part 2 Leaflet 4B Classification and Marking.
Failure to adhere to JSP 440 may lead to disciplinary proceedings.
What rules must I follow to do this?
Intelligence and Security Agency End Product
Agency End Product covers any reporting created on Agency End Product publishing systems (i.e. any reporting for wider distribution, as distinct from items held on their corporate systems and intended for internal consumption only).
Agency End Product MUST NOT be declared as a MOD record. It will be retained by the originating Agency in accordance with their records management policies.
Electronic Records
If you are NOT using a Departmental Record Officer (DRO) approved ERMS, Defence electronic records classified TOP SECRET and above must be printed out; filed in registered files and managed in accordance with the guidance contained in Creating a registered file, unless alternative arrangements have been agreed with the Defence Information Policy team.
DRO approved ERMS’ handling TOP SECRET material, must comply with JSP 440 Part 2 Leaflet 4G Special Information Control Systems.
In addition to these requirements, a mechanism must exist to allow the DBS KI Records Review team access to all electronic records – including codeword and image records – that are aged 15 years or older.
Foreign owned or Agency TOP SECRET, STRAP equivalent, and/or codeword material will not be transferred to The National Archives. There is, therefore, no requirement to print this material unless there is no other way to access it for business purposes.
Paper Records
TOP SECRET, STRAP and codeword material MUST NOT be sent to the MOD Main Archive at Swadlincote. Such material MUST be sent to the Sensitive Archive in accordance with the guidance described in Determining when and where to send paper records to MOD Archives.
Imagery Records
The policy for all imagery that the UK collects or receives for intelligence purposes, or which is deemed to be of intelligence value, this includes satellite imaging systems (military and commercial) and airborne, ground-based and sea-borne collection systems, can be found in JSP 465 Defence Geospatial Information Policy.
Review and Disposal of Records
Review
As TOP SECRET, STRAP and/or codeword materials approach the end of their retention period, the business unit reviewing officer must review them and determine whether the material should be retained for business purposes, considered for permanent preservation or destroyed. See Records review.
The specific enclosures which justify an extended retention or permanent preservation recommendation (which should also be identified on the file minute sheet in a Registered file) should be recorded on the MOD Form 262For within the ERMS. If there are large numbers of enclosures justifying such a recommendation, only the key enclosures need be identified.
The DBS KI Records Review team, who will carry out the review in accordance with JSP 440, are then to be given access to the material together with the reviewing officer’s recommendation.
TOP SECRET imagery MUST NOT be forwarded to the DBS KI Records Review team without prior consultation with them. When agreement is given, the material must be sent, in accordance with appropriate JSP 440 procedures, to the DBS KI Records Review team. [See also Handling Video, Film and Photographs, guide to follow].
Non-digital imagery selected for preservation, but which still merits a TOP SECRET security classification marking, MUST be forwarded to the DBS KI Records Review team for storage in the sensitive archive.
There is no requirement to forward foreign owned or Agency imagery material to the MOD Archives.
Where the business unit has a requirement to retain records locally beyond the 20-year limit set by the Public Records Act, the MOD must apply, through the Defence Information Policy team, to the Secretary of State for Digital, Culture, Media and Sport’s Advisory Council for permission for extended retention. See Applying for a retention instrument for records older than 20 years in age.
Disposal
There is no requirement to forward TOP SECRET material that has not been formally declared a record to the MOD Archives. This material would include working documents, drafts and any similar papers. This material may be destroyed locally in accordance with the disposal rules set out in JSP 440 Part 2 Leaflet 4C: Information Assets and Handling.
Business units MUST NOT destroy TOP SECRET material that has been declared a record. All closed registered files containing TOP SECRET, STRAP and/or codeword material are to be forwarded to the DBS KI Records Review team, even if the Registered File Disposal Form (MOD Form 262F) recommends that the file should be destroyed.
Material classified above STRAP 2MUST NOT be sent to the MOD Archives.
Where a team holding material classified above STRAP 2 no longer requires it for ongoing business reasons, they MUST take steps to refer to the originator of the material to determine if it should be returned [to the originator] or destroyed.
A successor to the post handling material classified above STRAP 2, does not have an automatic right of access to that material held by their predecessor without the specific permission of the originator. Where an individual holding material classified above STRAP 2 is leaving their post, they MUST take steps to refer to the originator of the material to determine if it should be returned [to the originator], resubmitted to the successor or destroyed.
Introducing an Electronic Records Management System (ERMS) into MOD use
Background
An Electronic Records Management System (ERMS) supports the preservation of digital records generated and used by a business unit, for as long as necessary but no longer. The ERMS helps maintain the definitive record of business unit activity on any given subject and it is imperative that anyone using the ERMS can be confident that the information it contains is complete, up-to-date and retrievable.
note: This should be read in conjunction with JSP 604 Defence Manual for ICT - Rule 13.
Who must comply?
Project management teams introducing ERMS into MOD use or Project teams and service owners who are developing an information capability that needs to capture records.
Who is responsible for ensuring compliance?
The Departmental Records Officer has principle responsibility for compliance which is discharged through the Information Steward and the Defence Digital Portfolio Assurance Board.
Why is it important?
Most organisations in the MOD are dependent on electronic office automation systems. Although commonly used packages, such as Microsoft™ Office, support the creation and communication of electronic documents (word processing documents, spreadsheets, calendars, emails, etc.) they lack the capabilities required to preserve them as correctly managed digital records. Storing them in an ERMS ensures we meet the standards of authenticity, integrity, reliability, confidentiality and accessibility necessary for the longer-term needs of the originator, the Department in general, the courts, auditors and The National Archives.
What rules must I follow to do this?
Rules
Project management teams responsible for the selection, configuration and implementation of ERMS in MOD must engage with the Defence Digital Information Stewardship team to ensure that:
-
It is considered whether an ERMS already used by MOD could be interfaced with and provide a ready-made solution (see Defence Digital architecture Principle 6 - Reuse before buy, before build),
-
The ERMS and associated processes are compliant with Defence-wide policy and processes (e.g. content within JSP 441, JSP 440 and JSP 604)
-
Good industry standards for scalability, maintainability, support, help facilities and documentation are considered (see Defence Digital Architecture - Technical architecture/Service management directives & leaflets),
-
The ERMS conforms to ISO 16172-2011 Part 2 functional requirements as set out in the ERMS Functional Requirements. These requirements were agreed by all MOD TLBs for the MODNET Evolve project. Appropriate capture, indexing and retrieval mechanisms exist for digital records,
-
The digital records remain usable for as long as they are required for legislative or business requirements. This means that it should be possible to retrieve, use and rely on them, [include digital continuity link once available]
-
The ERMS is designed and implemented to capture metadata about records and that this is maintained over time. The level that is required is currently under review.
-
Actions carried out can be audited,
-
The ERMS capability chosen must be able to maintain adherence to legislative requirements such as the Public Records act, Data protection act and Freedom of Information act.
- Records management process, boundaries and functionality provided to Records managers and users
The ERMS is to facilitate the easy capture and retrieval of records by users
Electronic records management is to be made as easy as possible, particularly at the record capture stage, with as few user interactions (e.g. mouse clicks) as possible required to affect each transaction.
Ideally, the ERMS should be fully integrated with any Office Automation package in use (e.g. MS Office) so that it appears to be a natural extension of the package. For example, it should be possible to capture a digital record directly into the ERMS from within the word-processor, spreadsheet or mail facilities without the need for a separate ‘file’ transfer. Where full integration is not possible, separate file transfer must provide a simple and user-friendly experience (e.g. drag and drop functionality)
The mechanisms for the capture of records are to ensure that:
-
All types of digital record are captured
-
Complete digital records are captured, for example an e-mail and its associated attachment, are stored together in a meaningful and useful manner.
Further detail on the above is available in Deciding what to keep as a record.
Digital Records held in the ERMS are to be fully searchable
All MOD digital records must be readily available to support business and operational needs, and to enable the Department to meet its statutory obligations under Freedom of Information (FOI), Environmental Information Regulations (EIR), etc. Consequently, records must be searchable regardless of whether they are stored online in an ERMS, or elsewhere.
However, the performance of the ERMS should not slow users down. Users should be able to search quickly and efficiently e.g. for simple searches responses should be returned within 5 seconds, exception should be made for complex or offline searches.
The project team must ensure that the ERMS has a range of in-built search capabilities and the following functionality as a minimum:
-
The capability to browse and navigate through a logical or file plan structure and allow the selection, retrieval and display of electronic folders and their content through this mechanism.
-
Full-text content searching.
-
The capability to create and store saved searches, making them available to all end users.
-
Advance search capability.
The ERMS is to capture appropriate metadata and maintain its links to the records
Metadata must be stored such that it is clearly and unambiguously attached to the digital record. Mechanisms within the ERMS must guarantee that metadata cannot become detached from the record content, or lost in some other way, and can always be transferred as a meaningful part of the record when migrating to a new system platform or transferring into an approved format for permanent preservation (for specific detail please refer to the ERMS Functional Requirements).
In order for the user to enter metadata that will be both useable now and, in the future,, as many of the metadata elements as possible should be generated by the system or inherited from the upper levels of the business unit file plan, thus saving the user from having to enter large amounts of metadata for a record.
The ERMS must be capable of enabling the granting and/or restrict access to records in order to meet business, security and legal requirements
The key characteristics of an effective approach to managing the security of and access to records are described in JSP 440. The project management team must ensure that the ERMS supports:
-
Confidentiality: access to records is granted only to those who should have it.
-
Integrity: evidence that the contents of the record, including metadata and format, have not been altered since the document was captured as a record, as a result of control procedures which would prevent this. The ERMS must ensure that it is not possible for users to edit the contents of a record without creating a new version. Similarly, delete rights (for records, rather than documents) should only be available to the ERMS administrators.
-
Availability: the protection of the record from system downtime, sabotage, malicious damage, theft, fire and flood.
It is unlikely that the ERMS will be implemented in isolation from other information systems. These systems will make use of existing security services and must comply with existing System Security Policies (SSP). The ERMS implemented will need to operate within that SSP. The project management team should contact their security authority for advice.
The MOD Identity Credentials and Access Management (ICAM) policy (to be issued soon) will outline the preferred implementation for ensuring access is appropriate. The ICAM policy also states the preferred attributes (e.g. security marking) that any content stored in EDRMS will need to adhere to.
The ERMS must contain a series of pre-defined retention schedules.
Retention schedules are to be determined by the Project in consultation with the Information Stewardship team.
If there is a perceived need to alter/diverge from these retention schedules, project management staff are to contact the Information Steward’s team for direction and guidance
Users and Information Professionals that sit outside the Information Stewardship team must not be able to create their own retention schedules within the ERMS.
Information professionals must be able to select an appropriate retention schedule and apply it to a class/folder as necessary.
The ERMS and any actions performed within it must be fully auditable
Audit is required especially for those business units where there is a strong requirement to demonstrate the authenticity of the record.
To remain an authentic representation of events, a record should be prevented from being changed. Since digital information is more vulnerable to accidental or deliberate editing, without leaving any traceable evidence within in its own content, the ERMS must contain special measures to prevent retrospective change to records and to capture other significant actions taken on them.
Audit requires that all operations performed, and procedures used to achieve long term preservation of digital records are clearly defined, and project management staff must ensure that the responsibility for undertaking this definition is appropriately assigned.
The degree to which the authenticity of a record can be demonstrated for legal and accountability purposes will be largely determined by the success of these restrictions. Where it may be necessary to gain update/amend access to maintain the record, to edit the metadata, and take any other action that will modify an attribute of the record, pre-determined procedures and roles should defined, fully documented and adhered to. The ERMS must be capable of recording all such actions.
Although it is possible for the ERMS to track all activities relating to the record, including all read and retrieval access, it may not be sensible to do so in all cases. The project management staff and systems administrators should give careful thought to the extent that this information will be useful and the long-term use that will be made of accumulating such detailed data. It may be appropriate to restrict this full auditing functionality only to certain categories of record, or to certain groups of users. The more the audit log records, the more it costs in processing overhead. It would therefore be wise to capture the bare minimum events such as record capture, record review, any security breaches and destruction.
Audit activities should be triggered by particular events or on the transfer of records. The information that needs to be gathered and checked against specified criteria will include:
The process being audited.
-
The records being processed.
-
The date and time of the event.
-
The person responsible for the event.
-
Any other relevant comments.
-
The transmission and receipt logs.
Audit trails should be provided for all records. Audit trails should be kept securely and are made available for inspection by authorised internal and external personnel. The audit trails should be capable of being easily followed by auditors who may not have experience of the technologies in use.
Digital records stored in ERMS must be managed in such a way as to demonstrate their evidential weight
The Civil Evidence Act (1995) does not specify any special conditions governing the use of computer-derived evidence in court. However, in criminal proceedings, Section 69 of the Police and Criminal Evidence Act 1984 states that any statement produced by a computer will only be admitted into court subject to compliance with certain conditions. One of these conditions provides that “at all material times the computer was operating properly”.
The ERMS should, as far as possible, seek to comply with the provisions of BS 10008:2014 Evidential Weight and Legal Admissibility of Electronic Information. The level of authenticity of a digital record is significant if the MOD ever needs to use the record in legal disputes. Compliance with BS 10008 cannot assure evidential worth – ultimately this is for the courts to decide – however, non-compliance provides no mechanism to support arguments for evidential worth and without such mechanisms it will be extremely difficult to satisfy the needs of audit. Issues to bear in mind include:
-
Are the records complete?
-
Are they accurate?
-
Are they valid?
The compliance workbook for use with BS 10008, BIP 0009:2014 Evidential Weight and Legal Admissibility of Electronic Information, is designed to establish the compliance of a document management system with BS 10008. It also enables an audit trail of compliance to be produced that must be stored on the records management application as a record held on the system. When completed, this workbook is the business unit’s statement of the extent to which its ERMS and the records within it comply with the recommendations in BS 10008.
The records may also be required to form an audit trail which underpin critical operational or safety decisions. These audit trails and associated decisions are often required to ensure that Defence can demonstrated that it is able to continue to operate in a safe manner which minimises Risk-To-Life. . Failure to maintain these records to the satisfaction of regulators, may require fleets of equipment to be temporarily withdrawn from service with the attendant impact on Defence Capability. Examples of this are design decisions for equipment such as aircraft and submarines
Digital records must be held in a manner such that they will be accessible and usable in the future
The Senior Responsible Owners (SRO) of MOD information capabilities are accountable through their Information Defence Line of Development (DLOD) for ensuring the digital continuity of the information through-life.
By definition an ERMS should preserve the records held and prevent accidental or deliberate modification or deletion. A digital continuity strategy must exist which addresses the potential loss of digital records due to:
-
The obsolescence of the application’s format so that the content cannot be read.
-
Media obsolescence or deterioration.
If records are to be preserved in a usable form, consideration must be given to the metadata required to ensure continued accessibility and to demonstrate their authenticity and integrity. Preservation of documents without their contextual metadata will compromise any digital continuity strategy.
Project management staff must ensure that digital records are available – such that they can be found in a timely manner and opened in a readable form; complete – so that they have context and an assured quality; and usable – when they can be manipulated as required with the technology available to the user; for as long as they are needed, and that the risks of technological and media obsolescence are addressed. This must be achieved by ensuring that the digital continuity strategy directs project management staff to implement the processes and solutions in accordance with The National Archives guidance on digital continuity.
The ERMS must be able to support the transfer of records between systems
Once an ERMS has been adopted, it may be necessary to transfer a folder containing records or a series of folders to another ERMS.
A digital record is the sum of the record, its context, metadata and the audit trail to establish provenance. Contextual information and metadata must remain linked to the record. Therefore, the ERMS export mechanism must:
-
Treat the record as an entity, including context, metadata and audit trail information.
-
Be able to export a record at any point in its life cycle.
-
Ensure no loss of information.
-
Enable the audit trail to be annotated with any changes.
-
Facilitate the physical transfer of the records.
Records that are held in the ERMS for many years may also need to be migrated to a new system in their entirety in order to ensure their ongoing preservation. Migration is the transfer of the contents of an entire file plan, from one hardware and software environment to another. The objective is to preserve the integrity of the records and to ensure they can be retrieved and viewed in the future.
It is therefore extremely important that the ERMS has a capability to export, and by implication import information to and from other ERMS environments.
Records should always be verified when written to new formats, migrated or copied for refresh or backup purposes, and special note made of any loss of data.
Machinery of Government change - The transfer of records from other government departments
Background
Where some or all functions of a unit are to be transferred between Ministers, either between Ministers in charge of Departments or other Cabinet Ministers, or between a Minister and a non-Departmental public body as a result of a Machinery of Government change, the unit’s information, records and knowledge needs to be properly transferred to the Other Government Department in an orderly manner.
Who does this activity?
Information Professionals.
Why is it important?
Section 3.48 of the Cabinet Manual 2011states that the Prime Minister is responsible for the overall organisation of the Government and the allocation of functions between Ministers, with section 4.3 of the Ministerial Code 2018stating that all Machinery of Government changes that involve an Other Government Department must have written permission from the Prime Minister. Where it is sanctioned, the Machinery of Government change must be achieved in such a manner that business as usual continues to be delivered during the transition.
What rules must I follow to do this?
Advanced Planning
All units liable to be affected by a Machinery of Government change must carry out advanced planning so that a budget and resources to enable the transfer of records, information and knowledge into the MOD can be achieved efficiently.
Units affected by a Machinery of Government change must have a clear understanding of their roles and responsibilities and will need to work closely with MOD’s Departmental Record Officer.
Assimilating the risks and costs
From the date of transfer, the MOD will assume full responsibility for all transferred material.
Units affected by a Machinery of Government change must have a clear understanding of the risks prior to the transfer and must engage with the Defence Assurance Risk Tool DART process at the earliest opportunity. This risk and security assessment process will include: a Data Protection Impact Assessment (DPIA); and an assessment of the format, quantity, required storage conditions and the costs required to manage the Other Government Department’s paper and electronic records, informally held information and knowledge, databases and removable media and online platforms.
Affected units must decide if this transfer represents an extension to their existing function, so most of the work will be centred on assessing additional resourcing.
Signing the Transfer Agreement
To facilitate the transfer of function, the transferring Other Government Department will have drawn up a Transfer Agreement. Before signing the Agreement, the Departmental Record Officer will need to be assured that the following, as an absolute minimum, has been assessed and accounted for:
-
evidence that the DART process had been completed and MOD is ready to accept full responsibility for all items stipulated on the Transfer agreement.
-
that there are agreed plans, in additional to the transfer agreement, both between the transferring Other Government Department and the relevant MOD unit(s), covering the transfer itself.
-
the future Information and Knowledge Management provisions of the transferred items.
Broader guidance on the transfer of records, information and knowledge as a result of a Machinery of Government change, can be found on The National Archives’ website or by consulting the Departmental Record Officer at [redacted].
Machinery of Government change - The transfer of records to other government departments
Background
Where some or all functions of a unit are to be transferred between Ministers, either between Ministers in charge of Departments or other Cabinet Ministers, or between a Minister and a non-Departmental public body as a result of a Machinery of Government change, the unit’s information, records and knowledge needs to be properly transferred to the Other Government Department in an orderly manner.
Who does this activity?
Information Professionals.
Why is this important?
Section 3.48 of the Cabinet Manual 2011states that the Prime Minister is responsible for the overall organisation of the Government and the allocation of functions between Ministers, with section 4.3 of the Ministerial Code 2019stating that all Machinery of Government changes that involve an Other Government Department must have written permission from the Prime Minister. Where it is sanctioned, the Machinery of Government change must be achieved in such a manner that business as usual continues to be delivered during the transition.
What rules must I follow to do this?
Advanced Planning
All units liable to be affected by a Machinery of Government change should carry out advanced planning so that a budget, resources and the transfer of records, information and knowledge can be achieved efficiently.
Units affected by a Machinery of Government change must have a clear understanding of their roles and responsibilities and will need to work closely with MOD’s Departmental Record Officer(DRO) to achieve an effective transfer of their paper and electronic records as well as informally held information and knowledge.
The Transfer Agreement
To facilitate the transfer, the unit is to arrange for a Transfer agreement, finalising the transfer of records from the unit to the Other Government Department, to be agreed and signed off by the Departmental Record Officer prior to transition day.
A transfer agreement must be raised by the unit, in consultation with the Departmental Record Officer. The transfer agreement finalises the transfer of records from the MOD to the Other Government Department and must include a list of all records transferred. This agreement must be signed off by the Departmental Record Officer for both the MOD and the Other Government Department.
Broad guidance on the transfer of records, information and knowledge as a result of a Machinery of Government change, can be found on The National Archives’ website or by consulting the Departmental Record Officer at [redacted].
Assessing the material to be transferred to the MOD
To obtain the details needed to populate the transfer agreement, the unit must perform an assessment of its record holdings, prior to transition day, to determine which records are going to remain in the MOD and which are likely to be required by the Other Government Department. This assessment should include all the unit’s records irrespective of format. During this assessment you must identify:
-
Not just the potential long-term value of the material for the administrative purposes of the MOD but also whether the information contained in the records warrants consideration for permanent preservation. The types of record likely to have long-term administrative/historical value can be found in Understanding document types which must be preserved as records.
-
Those records thought to have no value to the Other Government Department but must be retained by MOD (either with the unit’s remnant body or stored at the MOD Archives). These may include records that must be retained for legislative purposes e.g. Health & Safety records pertaining to a MOD location.
-
Those records thought to have value to the Other Government Department. These should be entered in a register, which would subsequently be the subject of adjudication by the MOD. This adjudication will be recorded in the transfer agreement.
-
Those records, which must be retained by MOD but will also be needed by the Other Government Department for reasons of business continuity, both in the context of general reference and in relation to specific work in hand. The unit’s remnant body is to arrange for copies to be provided to the Other Government Department, or where this is impracticable, time limited loan arrangements made. This also must be recorded in the transfer agreement.
Details of the kinds of records that, at the very least, are of value to the MOD and therefore must not be destroyed locally can be found in Understanding document types which must be preserved as records. If such records are held and do not form part of any subsequent Other Government Department exercise justifying continued retention on ongoing business grounds, these should be retained by the unit’s remnant body or forwarded to the MOD Main Archive at Swadlincote or, for TOP SECRET, the MOD Sensitive Archive in Portsmouth.
An agreement between the MOD and Other Government Department DRO must be reached about the transfer of records older than 15 years old. Where it is decided not to transfer these records to the Other Government Department, the unit must pass them to the appropriate MOD Archives, where staff will then carry out the process of selection and transfer to The National Archives. Transferring only the records under 15 years old would ensure that the Other Government Department does not inherit a records review backlog.
Material classified TOP SECRET
If the information has not been formally published. it has only ever existed in draft form and it is no longer required for business use, has passed its retention period, and has no historic value; it should be destroyed locally – in accordance with JSP 440 Part 2 Leaflet 4G Special Information Control Systems.
Units MUST NOT destroy formally published TOP SECRET material. All closed registered files containing TOP SECRET, STRAP and/or codeword material are to be forwarded to the Sensitive Archive in Portsmouth Using the MOD Sensitive Archive guidance even if the Registered File Disposal Form (MOD Form 262F) recommends that the file should be destroyed.
The review and disposal of these registered files will be carried out by the DBS Knowledge and Information Services Records and Review team in accordance with JSP 440 Part 2 Leaflet 4C Information Asset and Handling.
Electronic Records, including databases
All electronic records, held in the official electronic records management system (ERMS), and which remain within the MOD, must be kept online with the unit’s remnant body.
For those records “held” by individuals and which are not stored in an ERMS, it is the individuals’ responsibility to assess which of their records should be included in the transfer, taking account of business needs and permanent preservation aspects.
Any electronic records or registered media that are to be transferred to the Other Government Department must be transferred in a secure manner in accordance with JSP 440 Part 2 Leaflet 4C Information Asset and Handling.
All databases and structured data must be transferred in accordance with the JSP604 specification which will be added in due course.
The unit’s Information Asset Register must be amended accordingly.
The unit should contact the Departmental Record Officer at [redacted], if further advice or guidance is needed relating to the handling, transfer and archive of electronic records.
Paper/Physical Records
The remnant unit files that are not required for current business purposes should be transferred and stored in the archives in Swadlincote or Portsmouth. These will then be reviewed in accordance with MOD procedures.
Before sending any large volumes of files to Swadlincote (or Portsmouth), the unit must contact the DBS Contract Management Team who will arrange for a special project to be set up. The DBS Contract Management Team must be closely involved in the planning of the transfer of files to the MOD Main Archive and discussions with Restore plc should nottake place without this team’s knowledge.
The cost of sending files to the MOD Main Archive and their indexing will be met by the unit’s transfer project. The Departmental Record Officer will not meet these costs as this is not day to day business.
Where the unit does not currently use the MOD Main Archive, all the costs associated with the unit’s holdings that are required for business purposes in the MOD Main Archive will fall to the unit, including any review or collation reallocation activities.
The unit’s Information Asset Register must be amended accordingly.
Personnel Files
In accordance with the Data Protection Act 2018, the future of personnel files for those unit staff leaving MOD employment must be discussed with DBS Civilian Human Resources.
Official websites, social media accounts, blogs and vlogs
Any public facing websites including those hosted on gov.uk; official social media accounts; blogs and vlogs; intranet pages and wikis must be transferred in accordance with the following Directorate of Defence Communications instructions:
-
All content published on the internet, gov.uk. official social media accounts and Defence intranet is to be transferred. Authors should note:
-
Content published on gov.uk is archived by The National Archives.
-
For content posted on official social media platforms e.g. Twitter, Facebook, Instagram, LinkedIn, YouTube etc., the MOD relies on the service providers to archive and backup these accounts.
-
Content posted on websites the public would associate with the MOD e.g. Services, Red Arrows etc., are archived by The National Archives.
-
The Defence Intranet only holds the current versions of policies, standing orders, vlogs, blogs, news items, announcements. The Directorate of Defence Communications does not hold past versions or historic content.The author is responsible for ensuring a complete record of their postings is retained in their team archive.
-
Freedom of Information (FOI)
FOI must be considered. Establish a focal point within the unit’s remnant body for the unit files stored at the MOD Main Archive, as the DBS Knowledge and Information Records Review team will not undertake the FOI role for those files.
The unit should contact the Departmental Record Officer if further advice or guidance is needed.
Compiling the transfer agreement
An inventory of paper files must be created to establish how many files fall into the Secret and below category which are likely to be stored at the MOD Main Archive;this will allow planning and costing to take place.
Any files requiring special handling i.e. Top Secret and STRAP category must not be sent to the MOD Main Archive but to the Sensitive Archive in Portsmouth. The DBS Knowledge and Information Records Review team must be advised of numbers to be submitted, etc. Time frames for when this archiving activity will happen should also be identified.
The unit should request from Restore plc a breakdown of the numbers of files (and their security classification) currently held on the unit’s behalf that will transfer to the Other Government Department.
The unit will need to provide a breakdown of the files currently held locally (not at Swadlincote), how many would be archived and destroyed, and how many would need to be transferred to the Other Government Department.
Before sending records to the MOD Main Archive they should be reviewed by desk officers. If in any doubt, retain the file rather than destroy it locally.
Following transition day, the Other Government Department must not send any further material to MOD archives.
A sponsor should be established within the unit’s remnant body so that if the Other Government Department requires access to other files held by MOD, the sponsor can check, approve or otherwise, and request them from the MOD Main Archive or the DBS Knowledge and Information Records Review team on their behalf.
The unit should contact the DBS Knowledge and Information Records Review team if further advice or guidance relating to the handling, transfer and archiving of physical records is needed.
Maintaining the MOD Form 262A and MOD Form 262F
Background
The File Record Sheet (MOD Form 262A) and the File Disposal Form (MOD Form 262F) are the definitive record of a registered file’s existence and subsequent destruction/passage to the relevant archive.
Who must comply?
Information Professionals.
Who is responsible for ensuring compliance?
Departmental Record Officer.
Why is it important?
This is an important step towards compliance with the Public Records Act of 1958 which requires all government departments to review the records which are generated within the department, to select those which are worthy of permanent preservation and transfer them to The National Archives (TNA), and to destroy all records which are not selected.
It is important to ensure that the records MOD needs for business, regulatory, legal and accountability purposes, are kept for as long as they are required in conditions where access to them is controlled such that they can be stored and preserved securely for an appropriate period and retrieved as necessary in a usable format.MOD Form 262AandMOD Form 262Fare the definitive record of a registered file’s existence and subsequent destruction or passage to the relevant archive.
What rules must I follow to do this?
The MOD Form 262A is the definitive record of a file’s existence. When a new registered file is opened its existence must be recorded on a Registered File Record Sheet (MOD Form 262A).
If subsequent parts to the file are opened, then a new MOD Form 262A is to be raised for each part.
The MOD Form 262A is to be placed in binders (preferably MOD Form 262, but A4 lever-arch binders are acceptable) and maintained until replaced by a Registered File Disposal Form (MOD Form 262F).
The MOD Form 262A must not be destroyed until replaced by MOD Form 262F.
When a registered file is to be closed, the date of the file’s closure must be noted on the MOD Form 262A along with the date of the last enclosure on the file. MOD Form 262F can then be created.
The file title, file reference, part number, and security classification (where applicable) should be entered on the form along with the date of the last enclosure and the date of closure of the file. Part 1 of the form must then be completed. This records the retention schedule recommendation.
When the file is returned by the “reviewing officer”, action should be taken in accordance with the instructions on the MOD Form 262F. If the file is to be retained locally prior to destruction or passage to the archives, a B/F (bring forward) date must be recorded and the file stored with the other closed records held by the unit.
Each MOD Form 262F must be retained for a period of not less than 20 years from the date of last enclosure (as recorded on the form).
If MOD Form 262F is retained in a binder relating to a file series or several file series, the binder must be retained for a period of not less than 20 years following the insertion of the final MOD Form 262F.
If a unit is disbanded during this period, the binder(s) must be passed to the successor unit. If there is no successor unit, the binder(s) must be forwarded to the relevant archive.
When a file is destroyed by the unit, the MOD Form 262F is to be removed from the file and used to replace the MOD Form 262A which should then be destroyed.
If the file is not destroyed locally but is forwarded to the relevant archive the original MOD Form 262F must accompany the file. The unit should retain a copy of the MOD Form 262F, annotate it to indicate that the file has been forwarded to the relevant archive and use it to replace the MOD Form 262A, which should be destroyed.
When files are to be forwarded to the appropriate MOD Archives, care should be taken when completing Part 2 of the form. The file’s disposal recommendation should be sufficiently detailed and identify clearly why the file is being recommended for further retention.
Managing Information in system accounts
Background
In Defence, information management is everyone’s responsibility. With the utilisation of multiple IT systems including Portable Electronic Devices (PEDs), it is critical we manage the information created and held within individual user accounts; particularly when staff move roles or leave the department.
Who must comply?
All staff in Defence.
Who is responsible for ensuring compliance?
Line managers and Information Managers/Information Professionals
Why is it important to manage information in system accounts?
Defence risk loss of information and breach of legislative requirements across its IT systems, including PEDs, if they are not managed properly. Individual user accounts allow for creation, dissemination and storage of information and require through life management to ensure MOD’s information is captured and stored according to JSP 441.
What rules and guidance must I follow to do this?
User accounts on all IT systems, including PEDs, must be managed through the life of the account and not just prior to destruction. A review of account content by the account holder is recommended to be undertaken biannually as a minimum. Line managers and information professionals are responsible for reminding staff of the need to conduct reviews of account content at least biannually and ensuring it is carried out.
It is the responsibility of the account holder to review content to establish if it is required to be held as a MOD record or destroyed before the account’s closure and destruction. The account holder’s line manager must ensure this action is undertaken.
Relevant records are to be placed into the appropriate MOD authorised Electronic Document Records Management System (EDRMS) which the IT system uses and documents in progress are moved to the relevant collaborative work area if they have not already been placed there.
If there is no EDRMS on the IT system, records are to be moved to the MOD core environment EDRMS.
Personal information stored in user accounts is held at the account holder’s risk. It is the account holder’s responsibility to ensure their personal information and data is removed prior to the account’s destruction.
Once the user account has been reviewed, the line manager must check with the account holder it is empty. The line manager requests the account is be closed according to the system SyOps/operating instructions and any content remaining within it is then destroyed. Items from this account cannot be retrieved/restored once the account has been destroyed.
The Information Professional/Information Manager from the unit is responsible for ensuring the line manager and account holder undertake the final review of content and appropriate Information management and Records management action is taken prior to the account holders’ departure.
See also
Consequences of ineffective management and exploitation of knowledge and information
Information life cycle
Managing email accounts
Conducting a handover
Using digital collaborative work areas
Managing records when units close
Managing records created on operations
Background
Units and Formations must maintain a comprehensive record of their activities whilst deployed on operations (including Operations in the UK). This applies equally to the period when training or otherwise preparing for operations.
Who does this activity?
Unit and Formation Information Professionals; Single Service Historical Branches.
Why is it important?
Information and records created on Operations provide a body of information that can be used by the Historical Branches for historical operational analysis to support MOD decision making, the development of operational capability and lessons processes as well as providing a basis for much of the record required to assist legal activity involving the Department.
What rules and guidance must I follow to do this?
There are two categories of records/information created on operations:
Operational Information: This is all the information and records created on operations, including Key Operational Records (see below).
Key Operational Records: These are high value records and are a subset of Operational Information. This subset is synonymous with what Single Service Historical Branches define as Operational Record Keeping (ORK). Policy for ORK is solely owned by the respective Historical Branch for each Single Service. Each Historical Branch promulgates a bespoke ORK policy tailored to their Single Service. These policies give explicit guidance on the creation, maintenance and transfer of relevant Operational Records. The MOD will transfer these records to The National Archives for permanent preservation.
For each service, the relevant ORK policy is:
-
Royal Navy: Book of Reference 9461 (BRd 9461)
-
Army: Army Command Standing Order 1120 (ACSO 1120)
-
Royal Air Force: Air Publication 3040 (AP 3040)
In conjunction with the creating unit or formation the Single Service Historical Branches are responsible for the management and resolution of information requests relating to the Key Operational Records they hold. Where a unit or formation no longer exists or was temporary for the duration of an operation the Historical Branch holding the record is responsible for the Key Operational Record and should consult the force generating headquarters or its successor or parent organisation as necessary. Operational Information that has been returned from overseas Theatres and archived as a record remains the responsibility of the creating unit or formation. Where the creating unit or formation no longer exists or was temporary for the duration of the operation, responsibility for the archived record lies with the force generating headquarters or its successor or parent organisation as necessary.
Once national security or personal sensitivities no longer apply, Key Operational Records will be transferred to The National Archives for permanent preservation.
Units and Formations must maintain a record of their activities whilst deployed on operations (including Operations in the UK), this includes the Key Operational Record and any other records it judges it needs to keep in order to discharge its duties or account for its actions. This record assists with a wide range of MOD activity from the validation of war pension claims to the compilation of official histories. It provides:
-
Information to support current and future operations;
-
Evidence of actions and decisions which may later be the object of disciplinary investigation; and
-
Protection to Units and Commanding Officers against litigation.
At the start of a Joint operation (including operations in the UK), deployment or exercise, PJHQ or whichever Single Service Headquarters is responsible for the Joint Force Generation, must ensure that all operational information (in electronic form) created as a result of the Joint operation, deployment or exercise, is stored in the Digital Archive Service at Northwood.
All operational information created in overseas theatre must be returned to UK, stored as a record in an archive for 15 years from the date it was created and then destroyed, unless there are outstanding legal proceedings relating to the records, in which case the records will be kept until all legal proceedings have ended. Such information should be treated as a Departmental record and must be managed in accordance with the policies described in this JSP.
Managing records when units close
Background
On occasion the MOD will take the decision to close a Unit. This guidance outlines the actions and decisions to be taken.
Who does this activity
The unit information professionals
Why is this important?
The various business units of MOD have a need to record decisions and actions for their own and wider MOD use. These decisions and actions are however open to legal, Parliamentary, media and public challenge, often many years after the event. The Department and units, whether they are the originators of the action or successors, need to know what happened and why.
What rules must I follow to do this?
Advance Planning
Prior to its closure, the unit’s Information Professionals must arrange for electronic folders and registered files to be reviewed by suitable reviewing officers.
Funding provision for the transfer of electronic records from one system to another, and for the movement and archive of paper records, must also be planned for.
If you plan to send a large quantity of paper records to the MOD Main Archive, contact the Contract Management Team advising the type and quantity of records involved. The Contract Management Team will assist with the planning and costing of the movement of registered files that are destined for the MOD Main Archive and will ensure that suitable provision can be made for their arrival. The Contract Management Team can be contacted by [redacted]:[redacted].
The unit’s Information Asset Register must be amended accordingly.
The requirements of Gifting of Records must be taken into account where the unit considers that any material may be of value to the Imperial War Museum, military or regimental museums, or private collections.
Material classified TOP SECRET
If the information has not been formally published i.e. it has only ever existed in draft form and it is no longer required for business use; has passed its retention period, and has no historic value; it should be destroyed locally – in accordance with JSP 440 Part 2 Leaflet 4G Special Information Control Systems. Units MUST Not destroy formally published TOP SECRET material. All closed registered files containing TOP SECRET, STRAP and/or codeword material are to be forwarded to the Sensitive Archive in Portsmouth, even if the Registered File Disposal Form (MOD Form 262F) recommends that the file should be destroyed.
The review and disposal of these registered files will be carried out by the DBS Knowledge and Information Services Records and Review team in accordance with JSP 440 Part 2 Leaflet 4C Information Asset and Handling.
Electronic Records including databases
The custodianship of those electronic folders that need to be retained for business purposes should be transferred to the successor or parent unit, in accordance with JSP 440 Part 2 Leaflet 4C Information Asset and Handling.
Any public facing websites, including those hosted on gov.uk; official social media accounts; blogs and vlogs; intranet pages and wikis, must be transferred in accordance with the following Directorate of Defence Communications instructions:
All content published on the internet, gov.uk. official social media accounts and Defence intranet are to be transferred. Authors should note:
-
Content published on gov.uk is archived by The National Archives.
-
For content posted on official social media platforms e.g. Twitter, Facebook, Instagram, LinkedIn, YouTube etc., the MOD relies on the service providers to archive and backup these accounts.
-
Content posted on websites the public would associate with the MOD e.g. Services, Red Arrows etc., are archived by The National Archives.
-
The Defence Intranet only holds the current versions of policies, standing orders, vlogs, blogs, news items, announcements. The Directorate of Defence Communications does not hold past versions or historic content. The author is responsible for ensuring a complete record of their postings is retained in their team archive.
All databases and structured data must be transferred in accordance with JSP604.
The custodianship of any registered removable media that contain records must be transferred to the successor or parent unit in a secure manner in accordance with JSP 440 Part 2 Leaflet 4C Information Asset and Handling.
Physical Records – Registered Files
Registered files that need to be retained should either be:
-
sent to the MOD Main Archive for material classified up to SECRET or the MOD Sensitive Archive for material classified above SECRET.
-
transferred to the successor or parent unit, if still required for business use.
Records which are not to be transferred to another unit, but nonetheless appear to warrant permanent preservation or have long term administrative value, should be forwarded to the appropriate MOD Archive.
All copies of MOD Form 262Ffor material sent to the Archives MUST be passed to the successor or parent business unit. If there is no suitable unit, they must be sent to the relevant MOD Archive.
Physical Records – Unregistered Files
The appropriate MOD Archive should be contacted before unregistered records are forwarded, unless they form part of an existing Special Project agreed with the Contract Management Team.
Personnel Files
The future of personnel files for those unit staff leaving MOD employment must be discussed with DBS Civilian Human Resources.
Managing the unit digital continuity plan
Background
The MOD will be able to realise the value of its information when it is available, complete and usable. The absence of any one of these three attributes can render MOD’s information either effectively lost or not fit for purpose. The Department has many approaches to minimising this information risk. One of these approaches is Digital Continuity which reduces the risk of it happening due to software, media or hardware obsolescence.
Why is it important?
Managing digital continuity enables the MOD to operate accountably, legally, effectively and efficiently. It helps to protect its reputation, make informed decisions, avoid and reduce costs, assist operational and business units, meet calls for scrutiny and deliver better public services. If the MOD loses information because it hasn’t managed its digital continuity properly, the consequences can be as serious as those of any other information loss.
What rules must I follow to do this?
Each unit manager must appoint a Digital Continuity Officer who will be responsible for maintaining the Unit Digital Continuity Plan (Unit DCP)
Creating the Unit DCP
- Digital Continuity of standard MODnet software and hardware; excluding bespoke items, is carried out under the DII contract and need not be listed in the team DCP
- Any non-network, bespoke or custom media, software or hardware must have a DART Project/Product register reference listed (Note: DART sections: D0111.2; D0112.2; D0112.3; D0113.3; D0787.2 and D0787.7 apply)
- Complete the Unit DCP Template; taking into account:
- the Unit Information Asset Register (Unit IAR)
- the Unit Information Risk Register (Unit IRR)
- the Unit Business Continuity Plan
- any media, supporting software and associated hardware kept for archive retrieval purposes aka “Cold Storage”
- 20210813 Digital Continuity Asset Register Template v1.0 August 2021.docx
Maintaining the Unit Digital Continuity Plan
- The Unit DCP must be reviewed:
- when the Unit IAR is reviewed, added or changed
- when the Unit IRR is reviewed, added or changed
- following the announcement of any proposed obsolescence dates or the withdrawal of technical support to media, software or hardware
- when informed of a change to any IPR licence or usage conditions
- when there is a change to the entry in the DART register
- when the Unit Business Continuity Plan is amended
- Changes to the Unit DCP must be reported to:
- the team Information Asset Owner
- the team Information Asset Custodian
- the team Information Risk Owner
- the designated accreditor and the DART register
Managing video, film and photographs
Background
All videos, films and photographs, including digital imagery that are made, captured or sponsored by MOD Divisions, Establishments, Agencies or Service Units, hereafter known as units, are public records as defined by the First Schedule of the Public Records Act of 1958 (www). The Act requires that, except in certain circumstances, public records selected for permanent preservation shall be transferred no later than twenty years after their creation either to The National Archives (TNA) or to such other place as approved by the Secretary of State for Digital, Culture, Media and Sports.
The policy for all imagery that the UK collects or receives for intelligence purposes, or which is deemed to be of intelligence value (this includes satellite imaging systems (military and commercial) and airborne, ground-based and sea-borne collection systems) can be found in JSP 465: Defence Geospatial Information Policy and in particular, JSP 465 Part 2 Volume 2: Guidance on Defence Imagery Intelligence Policy V2.0 Jul 2021.
Imperial War Museums (IWM) is the approved place of deposit for selected MOD film (analogue and digital) and photographs (analogue and digital) of military or defence related interest. IWM is the National Museum of Modern Conflict in the United Kingdom. It records all aspects of modern war, including the causes, course and consequences of conflict. Under the Imperial War Museum Acts of Parliament of 1920 and 1955, the Museum is required to record the military, political, social and cultural impact of such conflict on Britain and the Commonwealth, their allies and enemies, reflecting the experience of both the armed services and civilians. IWM have been appointed as places of deposit for government photographs, film and video which relate to subjects within the terms of reference of IWM under the Public Records Act 1958 Section 4(1).
Subject to sensitivity considerations, all selected imagery must be transferred to the IWM within 20 years of its creation. However, given the relatively fragile nature of film and photographs, some categories (e.g., media and communications) worthy of permanent preservation should be transferred much earlier; within three years of their creation.
Who must comply?
This guide is relevant to all units, including those who produce material of intelligence value, who create moving images on video tape, optical or non-volatile storage media (such as Digital Versatile Disks (DVDs) or Secure Digital (SD) Cards) and hereafter known as video, films (including Cine and Video Tele Conference Meetings) and photographs and describes the correct procedures for their preservation or disposal. Virtual meetings conducted over Skype for Business or MS Teams are not in scope of this policy.
Who is responsible for ensuring compliance?
The Departmental Records Officer.
Why is it important?
To enable MOD to preserve imagery that has business and historical value, whilst complying with legislation that applies to government departments, it is essential to have a clear process of identifying such records, and for imagery that merit permanent preservation, to transfer these in a timely and secure manner to the appropriate place of deposit.
How is it achieved?
Imagery suitable for permanent preservation
Not all imagery is worthy of permanent preservation. Depositing units must assess all imagery for its long-term value before suggesting the imagery to IWM for permanent preservation. Imagery that can be identified as material suitable for permanent preservation should cover the MOD undertaking its eight Defence Tasks(www.gov.uk). Imagery specifically falls into these four general categories: Operational, Significant Exercises, the Military’s composition, and MOD property. The following guidelines are not all-encompassing but aim to provide examples of imagery that would be considered for permanent preservation.
Operational imagery
| 1.1 | Major combat mission carried out under NATO. | Always include the name of the combat mission in the metadata. |
| 1.2 | Significant events during major operations for example ceremonies, major social events, major training, significant work, operationally relevant parades etc. | Select only high-quality examples for transfer. E.g., only a couple images of a fun run at Camp Bastion. |
| 1.3 | Significant visits (by royal, political, diplomatic, famous, influential, or important people) made during combat operations. | Select a very small high-quality example for transfer. |
| 1.4 | Preparations and pre deployment activities for example planning, loading equipment, training etc. | Select a very small high-quality example for transfer. |
| 1.5 | Post-operational activities for example homecoming, parades, presentations etc. | Select a very small high-quality example for transfer. E.g., no more than 20 images of a homecoming parade or medal presentation ceremony. |
| 1.6 | Structures, equipment and units used to facilitate combat major operations. | |
| 1.7 | Personal stories of people serving on combat operations. | Always include the name of the combat operation and people who are featured. |
| 1.8 | Significant crashes or incidents. | |
| 1.9 | Operational deployments or humanitarian roles in support of civilians. | |
| 1.10 | The award and presentation of British, commonwealth and foreign Orders, Decorations, and medals, specifically: George Cross and Victoria Cross. | Must include the name of the relevant associated operation. Select and transfer only a small representative selection. |
| 1.11 | The award and presentation of British, commonwealth and foreign Orders, Decorations, and medals, specifically: Orders: (e.g., Orders of Merit, Orders of the British Empire, Distinguished Service). | Must include the name of the relevant associated operation. Select and transfer only a small representative selection. |
| 1.12 | The award and presentation of British, commonwealth and foreign Orders, Decorations, and medals, specifically: Decorations: (e.g., Distinguished Service Cross, Military Cross, Commendations). | Must include the name of the relevant associated operation. Select and transfer only a small representative selection. |
| 1.13 | The award and presentation of British, commonwealth and foreign Orders, Decorations, and medals, specifically: Operational Service Medals issued by UK, UN and International Organisations (e.g., OSM Afghanistan, Iraq medal, NATO Medal). | Select and transfer only a small representative selection. |
Significant exercises imagery
| ID Code | Description of Category | Notes |
|---|---|---|
| 2.1 | Pre-Operation Exercises. | Select and transfer only a small representative selection. |
| 2.2 | Exercises to train with new equipment or mark a change in the organisation, disposition, or use of the Armed Forces. | Select and transfer only a small representative selection. |
Military composition
| ID Code | Description of Category | Notes |
|---|---|---|
| 3.1 | Parades or events concerning the formation, organisation, re-organisation, and disbandment of units. | Select and transfer only a small representative selection. |
| 3.2 | Portraits of senior officials, at the time of their appointment. | Select no more than two images per person and ensure metadata contains correct information pertaining to name, date, and appointment. |
| 3.3 | Portraits of notable military figures. | Select no more than two images per person and ensure metadata contains correct information pertaining to name, date, and appointment. |
MOD property
| ID Code | Description of Category | Notes |
|---|---|---|
| 4.1 | Military equipment - introduction of new types of weapons, equipment, or modifications. | Select and transfer only a small representative selection. |
| 4.2 | Military equipment - Introduction of new clothing, uniform, and standards of dress. | Select and transfer only a very small representative selection. Ensure metadata has the official name of equipment, clothing or uniform. |
| 4.3 | Military equipment - Trials for new weapons, equipment, clothing etc. | Select and transfer only a very small representative selection. |
| 4.4 | Military equipment - Important scientific or technological developments. | Select and transfer only a very small representative selection. |
| 4.5 | Military equipment - Equipment being retired from military service. | Select and transfer only a very small representative selection. |
| 4.6 | Military structures - Historic buildings and sites of archaeological interest. | Select and transfer only a very small representative selection. |
| 4.7 | Military structures - Photographic surveys of new MOD properties and structures. | Select and transfer only a very small representative selection. |
| 4.8 | Military structures - Photographic surveys of MOD property and structures before closure or destruction. | Select and transfer only a very small representative selection. |
| 4.9 | Military structures - Structures, accommodation, and facilities used during combat operations. |
Unless by special agreement with IWM do not select for transfer:
-
Charity and fundraising events.
-
Sporting events in the UK or abroad [unless linked to operational deployments as outlined 1.2].
-
Photographs of office equipment taken as part of an inventory.
-
Any portraits without metadata that gives full name of the individual.
Examples of other imagery that are unlikely to be selected for permanent preservation include:
-
Basic training/course certificate presentations.
-
Events/visits of a minor nature.
-
Non-significant social events, dinners, functions.
These instructions do not apply to video/film/photographs/microform that form an integral part of a registered file, an Operational Record or which provides the supporting evidence to a Board of Inquiry. Such items are not to be removed from the file or the Operational Record and will be reviewed in the normal way.
Video and Film (Analogue and Born Digital)
For the purpose of these instructions, the term ‘imagery’ is used to collectively describe both analogue and born digital film and photography.
Video is defined as the process of electronically capturing, recording, processing, storing, transmitting, and reconstructing a sequence of visual still images to represent motion. For the purposes of these instructions, ‘video’ is to be used as the generic term to encompass motion pictures captured on magnetic tapes. Where the term ‘film’ is used in these instructions, it is to specifically distinguish a production that has been stored on cellulose material.
Where the term ‘born digital film’ is used in these instructions, it is to specifically distinguish a production that originated in a digital form. It therefore has no physical carrier such as a video tape or cellulose material.
If selected, the master copy of a video, film or born digital film is to be transferred. The master copy of a video will, for example be either the original tape or a broadcast standard duplicate. In the case of film, the master copy will be either the original negative or a good quality duplicate negative, fine grain positive etc. A viewing copy of the material must be transferred with the master. When material is produced in different formats it is important to forward both a master and viewing copy of each format.
Digital born films should be transferred in the original production resolution, frame rate, aspect ratio etc. IWM will accept the original format the born digital film is shot on in an uncompressed format. Seek advice from IWM prior to transfer or format migration.
Regardless of format (analogue or born digital), film imagery may range from full productions, such as public relations and training, to records of tests, trials, operations, reconnaissance, video teleconferences etc. They may be edited or unedited and of any duration. They may or may not bear a security classification marking.
Images and Photographs (Analogue and Born Digital)
When considering analogue photographs, both a negative and a print (if available) should be forwarded. Both colour and, black and white are acceptable.
The term digital photograph includes all forms of still digital images either taken with a digital camera or taken with a conventional wet film camera and subsequently scanned. Avoid submitting low resolution files and submit the original/RAW instead.
Originators of digital imagery should be aware that in addition to the security requirements that apply to the imagery as official documents, the production of digital images has IT security considerations. For further information please refer to JSP 440 Leaflet 4I Communicating Information
Microform
The term ‘microform’ includes microfilm, microfiche and other similar formats, such as aperture cards, jacketed fiche and blipped film.
As far as possible microform records should be passed to the DBS KI Records Review team in the original negative form along with a silver nitrate copy and should conform to BS 5699-1:1979, ISO 4331-1977 - Processed photographic film for archival records - Specifications for silver-gelatin type on cellulose ester base; and BS 5699-2:1979, ISO 4332-1977 - Processed photographic film for archival records - Specifications for silver-gelatin type on poly(ethylene terephthalate) base.
There may be occasions when only part of a microfilm or microfiche might be worthy of permanent preservation (for example, where a microfilm consists of copies of a number of registered files). In those circumstances, the whole film or fiche should be forwarded with a covering note identifying the files that are recommended for permanent preservation.
To enable individual documents to be identified, each microfilm and microfiche must have some indication of its contents and each frame must be numbered (foliated).
Contents are most conveniently indicated by a title frame at the beginning of each film, or part of a film and at the first frame of a fiche (top left-hand corner). This should be carried out as normal practice during initial filming operations.
The following storage conditions are recommended:
-
temperature 16°C to 20°C
-
relative humidity - Acetate - 15 to 40%
-
relative humidity - Polyester - 30 to 40%
Rapid changes in environmental conditions should be avoided.
Further advice regarding microform records can be obtained by contacting the DBS KI Records Review team.
Hazards
Any unit retaining material on 35mm film which appears to date from 1952 or earlier MUST isolate the film or photographic negative. Such film is likely to have been printed on cellulose nitrate stock and constitute a very serious fire and health and safety hazard.
Acetate film, produced from the 1930s to the 1970s, may suffer from Vinegar Syndrome which is the odour created by decomposing film producing acetic acid. This contaminates other material, is a health and safety risk and the film must be placed in quarantine.
In both cases and as a matter of urgency, contact the IWM Contemporary Conflict Team at[redacted]for advice, and in all instances, contact the DBS KI Records Review team.
Offline Storage
Currently the most common storage device for digital imagery is Universal Serial Bus (USB) powered external hard drives, and ideally solid-state. This media format should be used for longer-term image storage, but with the aim of transferring these images to on-line or cloud storage as appropriate and in accordance with JSP 440.
Neither CD-ROM (Compact Disk - Read Only Memory), Digital Versatile Disk (DVD), Blu-ray DVD nor solid state storage media offer a reliable means of preserving digital images and are not suitable for long-term storage (see Digital continuity).
Metadata
To realise the full value of born digital film and photographs as records, it is essential that accurate descriptive information (metadata) is created at source. Metadata is the non-image data stored with the image so that it can be reliably retrieved from a large picture library, interpreted correctly and used with confidence. It is also essential for record keepers to know whether an image has been manipulated in any way as this can seriously affect its authenticity. Imagery without basic caption information become useless with the passage of time and cannot be effectively preserved.
The transferred imagery must be accompanied by metadata and/or any documents relating to its production for example scripts, shot lists etc., where available.
Using approved MOD terminology (metadata)defines the mandatory and optional metadata to be applied to all imagery generated or stored by the MOD and the Services. Further guidance relating specifically to imagery is available within MOD Metadata Standard for Imagery (MMSI) (DIN 2012DIN05-005). The metadata elements defined below are the minimum permissible to conform to the policy and must be collected for each shot or sequence of shots on the same subject:
- A unique file naming reference system following the pattern: aaaa-class-yyyymmdd-jjj-nnnn for example LAND-SECRET-20230113-014-37, where:
-
aaaa indicates the Unit taking the photographs (for example LAND, FLEET, BRIZE etc. Business units MUST use their EUN.).
-
class is the security classification marking (for example SECRET).
-
yyyymmdd is the year, month and day the image(s) were taken.
-
jjj s a Job number allocated by the unit.
-
nnnn is the Image number within the job.
-
- Object Name – This field should be populated with the original file name, following established file naming conventions.
- Keywords – Ensure keywords and terms or phrases are used to describe the subject/location/ context of the content seen in the image. Keywords may be free text but must be relevant. The use of full sentences should be avoided. To ensure accuracy and consistency in keyword application, photographers should use their single service Keyword Trees.
- Date Created – Use this field to record the date when the imagery was taken, not the date when you scanned or edited the image. Professional digital cameras automatically place this information into this field.
- By-line – Should contain the photographer’s/videographer’s name and rank in full, or the name of the person who created the imagery. If it is not appropriate to add the name of the photographer (for example, if the identity of the photographer needs to be protected) the name of a unit or organisation can be substituted.
- Headline – A headline is a brief publishable synopsis or summary of the contents of the image.
- Credit – The Credit Line is a free-text field to specify how the person(s) and/or organisation(s) should be credited when the image is published. This field should be labelled as follows: “Image by (name); © UK MOD Crown Copyright (year)”. Example: Image by Corporal Cameron Phillips; © UK MOD Crown Copyright 2023.
- Country – Use this field to record the country in which the imagery was taken. If the imagery was taken at sea, one would enter the geographical area such as Mediterranean Sea, Caribbean Sea, etc.
- Source – The Source field should be used to identify the original owner of the imagery. This should be Royal Navy, Army, RAF or MOD, for example.
- Copyright Notice – The Copyright Notice should contain any necessary copyright notice for claiming the intellectual property and should identify the current owner(s) of the copyright for the imagery. Defence images are taken on behalf of the Crown. This field should be labelled as follows: “© UK MOD Crown Copyright [year]”. For example: © UK MOD Crown Copyright 2023.
- Caption – sometimes referred to as a “description”, the Caption field is used to describe the “who, what, why, where and when” taking place in an imagery. If there is a person or persons in the imagery, this field should include their names, (clearly stating from left to right, if more than one individual is featured) and/or their full role and rank.
To fully satisfy the transfer requirements of analogue and digital imagery to IWM, those units depositing imagery should be aware of and follow the general guidelines listed below:
- Do not let backlogs accumulate. IWM will receive imagery that is beyond three years old, but only if it is maintained to digital preservation standards. The ideal would be to aim to submit imagery at quarterly or six-monthly intervals to keep the transfer task manageable. IWM advice should be sought before making any transfers but especially when addressing backlogs of imagery (generally three or more years’ worth of material).
- Where possible, ensure that the data is platform independent for example open-source formats.
- Avoid submitting low resolution files and submit the original/RAW instead.
- Ensure that metadata complies with the MOD Metadata Standard for Imagery (DIN 2012DIN05-005) and that the chosen image identifiers/file names are unique. See below for more information.
- Ensure that any FOI exemptions / DPA exemptions or restrictions are clearly identified and comply with the MOD guidelines in JSP 441.
- Ensure that acronyms and abbreviations are intelligible and consistent.
- Ensure that relevant keywords are used, including which Defence Task each image is classed as.
- Ensure that tasking or declaration information (see declaration form below) is accurate and available in both electronic and hardcopy form.
Prior to transfer to the IWM, depositing units need to be aware of some general points regarding the application of metadata to their digital imagery collections.
- File names and file identifiers – IWM receives material from all three Services as well as other MOD establishments therefore it is most important that the unit identifier is unique within MOD. Units must use their Electronic Unit Name.
- The metadata should relate to what the image shows.
- Metadata should include: Who? What? Where? When? and Why?
- Metadata should be entered in both the original and worked version of an image – not doing so will prevent a search engine from finding it. Note that IWM’s database system can search and display the contents of the image’s metadata fields.
- Metadata within digital files will automatically be transferred. Be mindful that information in the metadata could be published by IWM, therefore metadata needs to be accurate, free from spelling mistakes and other errors.
- In group shots, name the group and the most important individuals for example Officer Commanding, Group Chairperson, etc.
- Portraits of unidentified people are unsuitable for archiving purposes even if the party they are part of is known.
- Presentations – Ensure that the award, the Officer making the presentation and the recipient of the award are all clearly identified from left to right within the metadata.
-
Descriptions, acronyms, abbreviations, etc. must be intelligible and consistent and avoid using terms such as those below:
- Mug shots
- Interiors/exteriors
- Royal visit
- Funeral
- SCC Group
- X2 Portrait
- PERRAS
- Local children
- OC
- The Boss
- FNG
- Ops
- IRT
Personal Data
Under the Data Protection Act 2018 and UK General Data Protection Regulation (UK GDPR), Imagery can be classed as ‘personal data’ because it can include recognisable faces and other information which could enable the identification of living individuals. The recording, storage and subsequent use of that imagery would constitute ‘processing’ of personal data for the purposes of the Data Protection. As a result, you need to ensure that the processing of that data complies with the law. One of the requirements is to ensure that you have a legal reason to process the personal data. This is known as a lawful basis for processing under the Data Protection law.
For more information, please visit the MOD Data Protection Officer’s Team (DPOT) guidance in Understanding Personal Data and Images.” The guidance outlines the lawful basis on which the MOD relies on to process ‘personal data’ held within MOD Crown copyright imagery for media communications purposes (specifically when used for reporting on Defence activity to Parliament and the Public).
Sensitivity Review of Imagery
The review and subsequent selection of analogue and digital imagery will determine material that is required by MOD for continuing business needs, for example for commercial exploitation purposes, and hence should remain in MOD; and material that can be transferred almost immediately to IWM. Although transfer need not take place in this time frame, the review and selection of analogue and digital imagery must take place within three years of its creation.
No imagery (including media and communications imagery) with a classification higher than OFFICIAL, is to be sent directly to the IWM.
Imagery with a classification higher than OFFICIAL must be sent to the DBS KI Records Review team. It will be at this repository where the review and selection for permanent preservation of imagery takes place. The repository will be responsible for transferring the selected material to IWM once its sensitivity has lapsed. If a single Service repository does not exist, then the unit is to retain the imagery for three years. At the three-year point, all imagery must be reviewed.
Service and civilian photographic units may transfer their holdings of selected media and communications imagery with a classification no higher than OFFICIAL, directly to IWM. But only if the material has already been made public by DDC, or single Service Media Communication teams.
Media and communications imagery which has not been made public by DDC, or single Service Media Communication teams, will need to be cleared by DDC’s Defence Imagery Desk before any transfer takes place. Please contact the team via the details below:
DDC Defence Imagery desk Email: [redacted] Tel: 0207 218 6997
Transfer to IWM (see paragraph 68 below for more details) is to take place as soon as possible after the selection has been confirmed, ideally at the three-year point, but no later than twenty years after the creation of the video or film if the material needs to be retained for continuing business need.
Imagery not selected for permanent preservation may be gifted to an appropriate establishment (see Presentation to museums below for details) or destroyed.
For all other imagery (other than media and communications), units should seek review and selection guidance from their single Service Historical Branch or, for civilian establishments, the DBS KI Records Review team (see Sending digital material to DBS KI Records Review team below for details).
Selected imagery of a sensitive nature and older than three years in age MUST be forwarded to the DBS KI Records Review team (once a suitable digital archive is available) once there is no further business need for the imagery and no later than twenty years after its creation. If a unit decides to keep this sensitive imagery for longer than three years because there is ongoing business need to retain it, then the unit will be responsible for the on-going digital preservation of the imagery until its transfer to the DBS KI Records Review team (see Digital continuity).
Once this imagery has been reviewed, with all sensitivities having lapsed, it is no longer required for business purposes and selection been confirmed by the appropriate single Service Historical Branch or the DBS KI Records Review team, then selected master copies can be transferred to IWM.
The unit film and photography repository or the DBS KI Records Review team will conduct the transfer of the imagery to IWM.
Applications for retaining imagery beyond 20-years
The DBS KI Records Review team and the DRO, via the Defence Records Management Policy team, MUST be advised in writing of any case in which the material is still required by the unit 20 years after its creation. This is to allow an application for a Retention instrument to be prepared and submitted, in accordance with Section 3(4) of the Public Records Act 1958, to the Secretary of State for Digital, Culture, Media and Sport for approval (see Applying for a retention instrument for records older than 20 years in age).
Presentation to museums
Within the scope of the Public Records Act 1958, imagery may be selected for preservation either as Deposited records under Section 4(1) of the Act, or as records to be presented under Section 3(6).
If it is considered that any imagery not selected for permanent preservation by MOD and TNA, may nevertheless, be of value to a museum or other institutions (which may include IWM in its status as the National Museum of Modern Conflict), then full written details of the nature of the material concerned must be forwarded to the DBS KI Records Review team. If appropriate, the DBS KI Records Review team will seek approval from the Secretary of State for Digital, Culture, Media and Sport in accordance with Section 3(6) of the Public Records Act 1958, for the Presentation of the material to the relevant museum or institution. The DBS KI Records Review team will manage all approved gifting arrangements. See also Presentation (Gifting) of records to Museums or other Institutions.
Imagery selected for preservation, but which remain sensitive and merit a security classification marking (see JSP 440, Leaflet 4B, Classification and Marking) must not be transferred to the IWM or place of Presentation until the need for that sensitivity marking ceases. If not required for ongoing business purposes, this sensitive material MUST be retained by the unit until either the sensitivity of the material has lapsed or forwarded to the DBS KI Records Review team once a suitable digital archive is available.
Destruction of Imagery
When no longer needed for official purposes, imagery not selected for permanent preservation or presentation MUST be destroyed, in accordance with JSP 440.
Delivery of analogue material to DBS KI Records Review team
When agreement to begin transferring imagery has been given, then the following is to apply for analogue formats:
-
Analogue material comprises wet process photography and cine film and must be packaged within boxes of archival standard.
-
Within the archive box, photographs (whether negative or print) must be individually enclosed within photographic envelopes, each envelope marked with an identifying number or text.
-
Individual videos must be marked likewise, on the video-sleeve/box and on the video cassette/cine-reel itself.
-
Archive boxes and photographic envelopes can be obtained from the DBS KI Records Review team.
-
Within each archive box must be placed two copies of a consignment instruction giving the following:
-
a hardcopy list identifying the contents by subject (also by serial number if appropriate)
-
the review decision for each item (i.e., deposit or presentation)
-
the institution selected to receive it
-
the recommended year of its next sensitivity review - no more than 10 years ahead
-
a brief explanation of its current sensitivity
-
signature, name and position of reviewing officer, and the date.
-
-
The archive box must be marked externally with the following: the source of the imagery (for example unit name)the highest security classification marking applicable to the contents.
-
the source of the imagery (for example unit name)
-
the highest security classification marking applicable to the contents.
-
-
In addition, for video, film and photographs which require a sensitivity review please include the following on the archive box: “Image records for sensitivity re-review “the earliest recommended review year on the consignment instruction
-
“Image records for sensitivity re-review”
-
the earliest recommended review year on the consignment instruction
-
Sending Digital material to DBS KI Records Review team
For non-sensitive media and communications imagery (see above).
Depositing units are required, prior to any transfer, to contact their single Service Historic Branch or the DBS KI Records Review team to discuss their deposit. Units must then provide the following overview information of the born digital imagery to be deposited with the DBS KI Records Review team:
-
The delivery mechanism: for example, portable hard disk drive with FireWire connector.
-
How the material is organized: for example, 12 folders; Army HQ output January – December 2007; labelled according to month, with subfolders for Original, Processed, Photographers/Videographers Best, etc.
-
The approximate number of born digital films and/or image files and server/storage space occupied: for example, 11.32 GB with 14,000 image files.
-
The number of versions of each born digital film/ image, their formats and average image size: for example, 3 versions comprising Original, Worked (processed for web JPEG, DNG, TIFF); Average file size 6-8 Mb.
-
The format, size and coverage of any accompanying metadata: for example, 1 x CD containing MS Access database containing Tasking data for January – December 2007.
-
Any FOI exemptions or DPA exemptions or restrictions in accordance with MOD guidelines.
When declaring the imagery to be transferred to IWM, the depositing unit MUST:
-
Reproduce locally, amend as appropriate and then use the declaration form (see below) for born digital images and film, ensuring that the form accompanies the consignment.
-
Keep a copy of the declaration form for their records in the event of FOI or other access queries.
-
Send a copy of the declaration form to the DBS KI Records Review team.
-
Ensure that image files are readable by using open source formats and that image file naming and associated metadata are consistent and comply the MOD Metadata Standard for Imagery (DIN 2012DIN05-005).
-
Deposit digital files in both original and processed (worked) formats for example TIFF or DNG, ensuring that where appropriate, each format type is placed in separate folders.
Any transfer of sensitive digital imagery to the DBS KI Records Review team must be accompanied by a task listing or a declaration of all the files/images being supplied. This declaration should be in both electronic (MS Word or MS Excel) format and hard copy. Units can use a locally produced version of the declaration form (see below) for this purpose. Do NOT send a copy of the listing to IWM. The hard copy will be used by the DBS KI Records Review team to assist their investigation of any missing items from the consignment (i.e., where media has been lost in transit) or to determine which image they have found to be unreadable.
Sensitive digital imagery and archive boxes containing sensitive non-digital imagery must be sent, in accordance with appropriate JSP 440 Leaflet 4C Information Assets and Handling transit procedures to:
DBS KI 1st Floor, Building 2/003 Gloucester Road HM Naval Base Portsmouth, PO1 3NH
Telephone (Mil): 9380 25252
Telephone (Civ): 023927 25252
Validation of Imagery sent to DBS KI Records Review Team
The DBS KI Records Review team will identify and manage any anomalies found in the sensitive material deposited prior to transfer to their archive. If anomalies are discovered, then the DBS KI Records Review team will contact the transferring unit regarding the queries that they may have on the material.
Once this validation process is complete the DBS KI Records Review team will send an e-mail confirming the successful transfer and validation of the sensitive imagery to the named e-mail address identified in the declaration form (see below) –Do NOT send a copy of the listing to IWM.
Units must not dispose of their sensitive digital imagery until the DBS KI Records Review team has confirmed that the imagery has been successfully transferred to their digital archive (once it has been procured).
Sending Analogue and Digital Video, Film, Photographs and Microform to IWM
Service and civilian photographic units may transfer their holdings of selected media and communications imagery with a classification no higher than OFFICIAL, directly to IWM. But only if the material has already been made public by DDC, or single Service Media Communication teams.
Prior to transfer, depositing units are required to send a completed task list to IWM. The depositing unit can then contact IWM to discuss the proposed deposit and plan the transfer and the best transfer methods. If necessary, access to IWM encrypted portable Hard Drives or ShareFile can be provided. Units are to follow local security policy before connecting any external drive to MOD equipment (see JSP 440). IWM will provide details of where to return any encrypted hard drives. Hard drives are to be returned to IWM in accordance with JSP 440 Leaflet 4C Information Assets and Handling.
Depositing units MUST forward their reviewed, selected and cleared (with a classification no higher than OFFICIAL) imagery to IWM. Depositing units are to review all material proposed for transfer and use their judgement to transfer only material that meets the preservation categories listed above. Also, only a small representative sample of these categories e.g., if suggesting a portrait photo for archiving then only one or two images of that portrait need to be transferred, not every single shot. Material selected for permanent preservation must only be forwarded to IWM after contact has been made with them to arrange the transfer. Depositors should contact:
-Contemporary Conflicts Team Imperial War Museum Lambeth Road, London, SE1 6HZ
-
E-mail:redacted
-
Tel: 020 7416 5000 (in exceptional circumstances)
Any transfer of imagery to IWM must be accompanied by a task listing or a declaration of all the files/images being supplied. This declaration should be in both electronic (MS Word or MS Excel) format and hard copy. Units can use a locally produced version of the declaration form (see below) for this purpose. The hard copy will be used by IWM to assist their investigation of any missing items from the consignment (i.e., where media has been lost in transit) or to determine which image they have found to be unreadable. IWM will not be able to accept any material sent without a completed task list being first agreed.
Units may retain copies of the master/original file/film/video/photograph/microform if there is continuing business need to do so.
Remember, sensitive digital imagery and archive boxes containing sensitive analogue imagery must not be sent to IWM.
Validation of Deposited Material
IWM will identify and manage any anomalies found in the imagery deposited with them prior to transfer to their archive. If anomalies are discovered, IWM will contact the depositing unit regarding any queries they may have on the imagery. IWM will check for the following:
-
Assurance that all imagery has been sensitivity assessed and cleared for transfer.
-
That the declaration form (see below) has been completed fully including identifying which Defence Task each image is classed under.
-
All metadata has been reviewed and readied for transfer.
Once this validation process is complete IWM will send an email confirming the successful transfer and validation of the imagery to the named civilian email address identified in the declaration form (see below).
Depositing units must not destroy their copy of any deposited imagery until they have been contacted by IWM confirming the receipt and satisfactory transfer of this material to their Archive.
If the imagery is subsequently found to be unreadable, depositors will be asked to re-supply the imagery.
Declaration Form
| Declaration of Analogue/Digital Imagery produced during [year], by [ ] video/photographic production Unit | |||||||
|---|---|---|---|---|---|---|---|
| Title / TASK NUMBER | Production Date | Subject Matter | Imagery Category Code (1) | Security Classification | Format of imagery (2) | Number of assets in the task & size (3) | Comments |
Notes:
- Select the most relevant code from the Imperial War Museum (IWM) Image Categories – if the imagery doesn’t fit in one of the categories, then it is not suitable for transfer to IWM.
- List the analogue or digital format of the imagery you wish to transfer.
- For analogue, list the number of tapes/reels/prints. For born digital imagery, list both the number of digital files and the overall digital size (e.g., in GB) for each task.
| Depositing Unit Point of Contact Details: | Completed forms should be sent to either: | |
|---|---|---|
| Name: | DBS KI Records and Review Building 2/003Gloucester Road HM Naval Base Portsmouth PO1 3NH | Contemporary Conflict Team Imperial War Museums Lambeth Road London SE1 6HZ No sensitive imagery is to be sent to Imperial War Museums |
| Branch: | ||
| Address: | ||
| Telephone: | Military: 9380 25252 Civilian: 02392 725252 | Tel. No.: 020 7416 5000[Only in exceptional circumstances – ask for the Contemporary Conflict Team] |
| [redacted] : | [redacted] :[redacted] | [redacted] :[redacted] |
| If proposing transfer to IWM, tick to confirm sensitivity assessment of all the listed imagery has been conducted and imagery is suitable for transfer to and use by IWM. Tick to confirm the review of associated metadata for the imagery has taken place and it meets the standards outlined in JSP 441.Signature:Date: |
Imagery Declaration Form.
Paper record life cycle
After a record is filed it begins a journey that can last many years, sometimes indefinitely. This guide briefly explains the key decision points during the life cycle, along with the role of retention schedules, review and disposal.
| Record is filed | The record is filed in the file plan of the appropriate record management system. This can be an electronic records management system, shared area or paper filing system.Electronic records are named using the Document and Record Naming Standard. |
|---|---|
| File is closed | The file is then closed when certain criteria are met.Active closed paper files are retained locally by the Business Unit (BU) while they have an ongoing business use for them. Once no longer required on a regular basis they are usually sent to the MOD Archives (either at TNT Archives or MOD Sensitive Archives, depending on the classification of the material). |
| Closed electronic folder parts remain on the system but no new records can be added to them. A new file part, if required, is used instead. | |
| Retention schedule applied | An appropriate retention schedule is applied to the file and its contents. It documents how long records will be retained and ensures that files are reviewed (usually after a period of years) to determine the appropriate disposal action to be taken on each file. Certain types of record have to be kept for set periods of time to ensure compliance, for example Health and Safety, Finance etc.Once the end of the retention period is reached the file is reviewed (having been recalled back from MOD Archives if necessary) by the Business Unit. |
| File is reviewed by BU (1st Review) | Review is the act of judging the value of records and establishing the length of time during which they retain this value. Once the review is carried out the disposal action for the file will be decided.There are three possible disposal actions:destroy the file if no longer required.retain the file for potential permanent preservation at The National Archives (TNA).retain the file for an extended period of time for business reasons.A record of the review decision is kept on a MOD Form 262F. |
| File reviewed by DBS-Records (2nd Review) | Files potentially identified for permanent preservation are reviewed by the Records and Review Team within the Defence Business Services organisation. A final decision is then made on its worthiness for permanent preservation at TNA. If it is decided it is not worthy of permanent preservation the file is then destroyed. |
| File sent to The National Archives | Files still worthy of permanent preservation are prepared and transferred to TNA. The file can then be viewed by the general public.Less than 5% of MOD’s records end their journey at The National Archives |

Placing records on a registered file
Background
Business units may still generate or receive material in hard copy and on occasion it will not be possible or practical to digitise the material through scanning. For example, if the original needs to be kept for contractual purposes, or if there is a large volume of material.
Business units must ensure that material that is deemed worthy of retention is filed on a registered file as soon as possible and its existence recorded in an Electronic Records Management System, if available.
Who does this activity?
Information Professionals
Why is this important?
To aid compliance with the Public Records Act.
How is it achieved?
Documents should be placed on the right-hand side of the file and secured by an India or bar tag to form enclosures within that file. Enclosures should be placed on the file in date of origin order (not date of receipt) and on the top right-hand side of each enclosure sequentially numbered, for example E1, E2, etc. An enclosure stamp or a red pen can be used.
Late enclosures should also be filed in date of origin order. This will mean inserting them between existing enclosures. Existing enclosure numbers must not be destroyed or changed. Instead, the new enclosure is to be given the number of the immediately preceding enclosure followed by a sub-number; for example, if three late enclosures were to be inserted between the existing enclosures E2 and E3 they would be numbered E2/1, E2/2 and E2/3 respectively. The original E2 would then be amended to reflect the number of additional enclosures which have been added in front of it, for example in this case E2+3.
In instances where an item is too bulky to place within the file, details of the item (title; reference; date; physical location) should be entered on the file minute sheet. When the file is closed, the item is to be passed with the file to the “owner” for appropriate review action.
Material NOT placed on Registered Files (Unregistered Records)
Not all records will be placed in registered files. Records may be in a range of other forms such as maps, plans, drawings, charts, video, film, photographs, technical reports, etc.
A ‘Record of Unregistered Material’ must be established describing as a minimum: the nature and format, current location, and date of creation or receipt of all unregistered records held by the business unit.
Presentation (Gifting) of records to Museums or other Institutions
Background
The Public Records Act of 1958places a responsibility on all government departments to review the records which are generated within the department; to select those which are worthy of permanent preservation and transfer them to The National Archives (TNA), located at Kew; and to destroy all records which are not selected. It is also permissible for public records to be held in places other than TNA (known as “approved places of deposit”) or to be gifted to museums or other similar institutions with the approval of the Secretary of State for Digital, Culture, Media and Sport.
Why is it important?
There will be some records that, while not assessed as being suitable for permanent preservation at The National Archives may, nonetheless, be of value to museums and other institutions. It is therefore essential to have in place a clear process for identifying such records and transferring them.
How is it achieved?
Where business units have reviewed their records Reviewing paper records and determined that they may be worthy of permanent preservation, the records are to be forwarded to the relevant MOD Archives. The decision to gift records that have not been selected for permanent preservation at The National Archives is made by the Departmental Record Officer(DRO).
Where a business unit considers that any records may be of value to a museum or other institution, then full written details of the nature of the material concerned must be forwarded to the DBS Knowledge and Information (DBS KI) records team:[redacted]and copied to the Departmental Record Officer:[redacted].
MOD records must not be passed to museums or other similar institutions without the consent of the DRO. These offers require the final approval of the Secretary of State for Digital, Culture, Media and Sport. Where appropriate the DRO will seek approval, in accordance with Section 3(6) of the Public Records Act 1958, for the formal presentation of the material to the relevant museum or institution.
Records Management Standard Operating Procedures
Introduction
The Public Records Act 1958is the principal legislation relating to public records. Defence Records are public records in accordance with the First Schedule of the Act. This means that employees are responsible for any records that they create or use in the course of their duties. The Act applies regardless of the format of the records.
Objective
This Defence records management Standard Operating Procedure (SOP) must be read alongside JSP 441 Information, Knowledge, Digital and Data in Defence. The objective of this document is to ensure that a consistent approach to records management is conducted within Defence where each Defence business unit can understand:
-
what a record is,
-
who is responsible for managing it,
-
where training can be obtained,
-
and identify the types of record it creates and how long to keep it,
-
when and how to review archive and/or destroy records, and
-
how to monitor records management compliance.
It is the responsibility of all Defence staff to comply with JSP 441.
For advice and guidance on this SOP please contact the Defence Records Management Policy Team.
What is a record?
Information is generally defined as structured data endowed with meaning and purpose. BS ISO 15489-1:2016 (ISO 15489) defines a record as “information created, received and maintained as evidence and as an asset by an organisation or person, in pursuit of legal obligations or in the transaction of business.” This definition reveals that a record:
-
contains information (i.e., informs the reader of something),
-
has a creator,
-
arises from a business activity,
-
may be created because there is a legal requirement to produce or keep it, is managed after creation, can be used as evidence, and has value.
Essentially, a record has no existence other than as a product of business activity, without which it has no context or meaning. A record therefore possesses:
-
content,
-
structure (i.e., there is an inherent logic to the way in which the information it contains is laid out and allows for the information to be understood and interpreted, and
-
context (i.e., it is possible to ascertain how it relates to other records and to the organisation which created it).
A record also possesses the qualities of:
-
Uniqueness, this is because the activity documented is unique, and although duplicates may be created at the time of creation, these duplicates represent a different context.
-
Immutability, where the evidential nature of the record is not to be altered following its creation.

Figure 1 - Definition of a record
A record is not information only. Whilst information is content, it does not require context in order to have meaning. Information can constantly change (its content), it does not need to be created as a product of an activity and therefore has no context, and it is generally not unique.
Roles
All Defence employees are responsible for managing records appropriately.
Records must be managed in accordance with the law, however without a centralised view of roles, responsibilities, and accountabilities across the department there is a risk that records are not being managed at all or are not being suitably managed in accordance with legislation such as the Public Records Act and MOD policy.
Whilst every employee has individual responsibilities, each Defence business unit must have specialist records management roles, with specific areas of responsibilities and be adequately resourced to achieve them. These roles are critical in helping Defence make best use of its information and stay within the law. If the status of the organisation’s records management specialists is low, there may be little incentive for employees or senior management to take their advice. The main Defence records management roles are identified in the Records management RACI matrix, but the key specialist records management roles are:
TLB Chief Information Officer
The TLB CIO is responsible for the care of all records from the time they are created or received in the TLB until they are disposed of either by destruction or presentation or are transferred to The National Archives or another approved place of deposit for permanent preservation.
The TLB CIO must ensure that records management practice takes into account the requirement of the Public Records, Freedom of Information and Data Protection Acts and the business needs of the department.
The TLB CIO must be aware of and control all records created and received within the TLB, including archives, registries, private offices and those of special advisors, regional and local offices, and other outstations in the UK and abroad, irrespective of their form or format (including but not limited to: registered files, unregistered papers, notebooks, still or moving imagery, sound recordings, emails, electronic office systems, maps, drawings, computer aided design and manufacturing information, computer programs, databases and three-dimensional models, film, microform and other artefacts.
Appropriate information management structures to take on the day-to-day responsibilities of the TLB CIO should be established. The TLB CIO may wish to delegate records management responsibilities to a deputy or deputies, the Senior Information Officer, but remains accountable for their effective discharge.
Senior Information Officer
The SIO must ensure that suitable monitoring arrangements are in place to ensure that records management procedures are embedded and maintained.
The SIO must develop a local records management policy and culture by ensuring that local records management instructions exist that augment those contained in JSP 441. These instructions should be reviewed to ensure that they are consistent with JSP 440 and JSP 441 and are issued throughout the organisation.
The SIO must ensure the arrangements for the storage and transit of records afford appropriate standards of security against unauthorised access and accidental or deliberate loss or damage.
The SIO must devise, keep under review, and implement procedures intended to secure the destruction of unwanted records at the earliest opportunity commensurate with the efficient administration of public business; and to appraise records to establish whether they have continuing value for administrative, legal or research purposes, and to provide for the operation of those procedures to be adequately monitored. In essence, undertake a ‘What to Keep’ exercise for all public records, regardless of format, created and received by the organisation.
The SIO must ensure that records appraised as meriting permanent preservation are transferred to the MOD Main or Sensitive archive(as appropriate for paper) so that they can be considered further by the DBS Records Review team. Electronic records are to remain online on the system they were found. They will be handled under a separate process which is currently being developed.
The SIO must identify those records for which the 20-year closure period is inadequate and report these to the DBS Records Review team to allow them to take the required action to ensure legislative compliance.
Information Manager
The SIO should appoint an Information Manager(IMgr) who ensures that effective records management procedures are put in place and maintained and is responsible for enforcing information and records management activities on behalf of the SIO.
The IMgr advises and supports the SIO and is responsible for ensuring that information is being captured, stored, distributed, used, retained, and eventually disposed of, in accordance with the relevant legislation, MOD policy and guidance as well as local instructions.
The IMgr is accountable for information processes in the organisation and will usually be supported by the iHub.
The IMgr must ensure that sufficient iHub staff are registered onto the O’Neils database to enable the effective submission and recall of paper records transferred to the MOD Main Archive.
Information Support Officer
The iHub will consist of the Information Support Officer(ISO), who is a key member of the information team charged with good management and exploitation of records and information within the organisation. In some areas the ISO may lead the iHub.
The ISO will advise the SIO and IMgr on records related matters and execute their policies.
The ISO may also be responsible for the maintenance of registered files and other records in support of the IMgr.
Information Support Assistants
The ISO may be supported by a number of iHub Information Support Assistants(ISA)s who are responsible to the ISO for records management activities.
Training
The skills and training required for the specialist roles, together with the technical element of the Civil Service Success Profiles are set out within the Knowledge and Information Management section of the Head of Information Professions Portal.
All staff within the organisation must be appropriately trained so that they are competent to carry out their designated duties and fully aware of their personal responsibilities in respect of record management.
Training must include the use of electronic records systems. It should be done through generic and organisation-wide training programmes which can be department or context specific. Training should be complemented by locally produced organisational policies, procedures, and guidance documentation.
What to Keep
What to Keep is an initiative developed by The National Archives to help government ensure that it knows what information it needs to create and keep, how long it must be kept for, and how to put this into practice. Carrying out What to Keep will:
-
Enable MOD to focus resources on storing and managing only the most valuable information and to help save money by disposing of information no longer needed.
-
Improve efficiency by making information easier to locate, share and reuse.
-
Assist MOD compliance with information assurance/data handling rules and information legislation such as the Public Records, Freedom of Information and Data Protection Acts.
The implementation of What to Keep in MOD is central to the achievement of the improvement in records management and the What to Keep Implementation Guide will steer business units towards this aim.
All Defence employees are responsible for managing records appropriately.
Records Management Process
The What to Keep Implementation process allows a business unit to understand what information it needs to create and keep as a record, how long that records should be kept for, by establishing local retention schedules (based on the Defence Records Management Retention Schedule, and how to put this process into practice across the organisation. Having determined that the created or received information is a record, it is to be declared or filed as such. The following diagram shows the life cycle of a typical Defence record.

Figure 2 - The life cycle of a record
Capturing records
Digital record is declared. When a document is created it is stored in an appropriate container. For a digital record, this will be a folder in the appropriate area of the electronic records management system. When a document is deemed to be a record it is declared as one and an appropriate retention schedule is then applied.
A record can be declared at the point it is created or it can be declared at a later date. The process of declaring a record must be clear to staff. A declared record is then managed in a way that will fix it in an accessible format until it is appraised for further value or disposed of, according to retention policy that has been adopted. Some activities will be pre-defined as creating a record that needs to be kept, such as health and care records or the minutes and papers of board meetings. Other records will need to fulfil the criteria as being worth keeping, such as unique instances of a business document or email. The rules for capturing digital records can be found in Capturing digital records and Capturing information and declaring records. Once declared, digital records will be kept securely, with each subsequent records management event audited by the system.
For paper records, the record is filed in a Registered File (some classes of record may use unregistered files) and classified in accordance with the organisation’s file plan. The rules for capturing paper records can be found in Developing and maintaining a file plan for a paper-based filing system, Creating a registered file, Placing records on a registered file, Maintaining the MOD Form 262A and MOD Form 262FandTransfer of enclosures between registered files.
Regardless of format, records must be stored securely where they contain personal or national security information.
Closing records
File is closed. The Registered file is closed when certain criteria are met. Active closed paper files are retained locally by the originating business unit while they have an ongoing business use for them. The rules for closing registered files can be found inclosing registered files. Once no longer required on a regular basis they are to be sent to the MOD Archives (either at MOD Main Archives at Swadlincote or the MOD Sensitive Archives in Portsmouth, depending on the classification of the material). See Sending paper records to MOD main archives, Sending paper records to the MOD sensitive archives, Retrieving records from the archive and Archiving MOD Records, and your “On-Going” Archiving Responsibilities for more information.
Some electronic records management systems have implemented folder parts. Where this is the case, closed electronic folder parts must remain on the system and the system will ensure that no new records are to be added to the folder part. Where additional records are declared, a new folder part, if required, will be automatically created and this will be used to store newly declared records going forward.
Retention scheduling
Defence Records Retention schedule is applied. Retention scheduling is an important aspect of establishing and maintaining control of MOD’s records and demonstrates transparently that the review and subsequent disposal of records has been conducted according to agreed criteria and not according to the personal preferences of an individual. Retention schedules ensure that records are reviewed (usually after a period of years) to determine the appropriate disposal action to be taken. To learn more about retention schedules, see Understanding records retention schedule.
The Defence Records Retention Schedule provides generic advice on how long to retain a range of different record types, but this advice is not comprehensive and does not cover all record types created in Defence.
An appropriate retention schedule is applied to the digital record or Registered file and its contents. This action documents how long records will be retained and ensures that the records are reviewed (usually after a period of years) to determine the appropriate disposal action to be taken. Certain types of record must be kept for set periods of time to ensure compliance with various legislation, for example Health and Safety or Finance records.
Once the end of the retention period is reached the file is reviewed, (having been recalled back from MOD Archives if necessary) by the relevant business unit Subject Matter Expert.
Reviewing records
Record is reviewed by Business Unit (1st Review). Review is the act of judging, at the appropriate time, the current value of records and establishing the length of time during which they retain this value. The creating unit is best place to understand the present value of their records and unit subject matter experts, prompted by their information professionals, must periodically assess the records they hold so that they know why they are keeping them and if there is ongoing business value.
When the record’s retention schedule is due, it must be reviewed. To reduce the burden on staff from an annual review process, monthly checks should be conducted. During the review, you must consider the rules outlined in Reviewing digital records, Reviewing paper records, Downgrading classified records, Downgrading registered files, Upgrading registered files, Weeding registered files and Understanding document types which must be preserved as records.
Unit information professional staff must be able to explain why they hold or no longer hold records, and they do this by keeping a record of the decisions. Once the review is carried out the disposal action for the record will be decided, and this will be recorded on the Electronic Record Review Form for digital records and MOD Form 262F for paper records, see Maintaining the MOD Form 262A and MOD Form 262F. There are three possible disposal actions:
- Retain the record for an extended period for business reasons If the business unit considers that the record has ongoing value, then the retention period for the record is extended and the record reviewed again at the end of the extended period. If this extension leads to the record being kept for more than 20-years, then, in compliance with the Public Records Act 1958, the unit must liaise with the DBS Records Review team to ensure that an application is made through the Advisory Council on National Records and Archives (the Advisory Council) for a Retention Instrument,’
The Advisory Council is an independent body and advises the Secretary of State for Digital, Culture, Media and Sport (DCMS) on issues relating to access to public records and represents the public interest in deciding what records should be open or closed. The Advisory Council will advise the Secretary of State DCMS on the merit of the application and if successful a Retention Instrument will be granted, which will allow the department to keep the record for an extended period beyond the 20-year rule in accordance with the Public Records Act 1958.
-
Retain the record for potential permanent preservation at The National Archives If the record is deemed to have no ongoing business use, but considered to have potential historic value, the custodianship of the record is transferred to the Defence Business Services (DBS) Records Review team in Portsmouth, who will assess the record’s historical value.
-
Destroy the record if no longer required Here the destruction of the record with no further value is conducted by the originating business unit. Records should not be kept longer than is necessary and should be disposed of at the right time. Unnecessary retention may also incur liabilities in respect of the Freedom of Information Act 2000 and the Data Protection Act 2018 and General Data Protection Regulation (GDPR). The GDPR also stipulates that we should not retain personal data longer than is necessary (unless there is a legal or other justifiable reason).
It is important to remember that records form an important part of the evidence in Inquiries. Inquiries consider a huge range of records and what is required can vary by Inquiry. When an inquiry is conducted, guidance setting out what types of records the Inquiry might be interested in will be issued in the form of Preservation Orders, see Disposing of records. If you have any records that an Inquiry requests, you must produce them or explain why you cannot produce them.
The destruction of records must be carried out in a secure manner and in accordance with their security classification. See JSP 440 Leaflet 4C Information Assets and Handling.
It is recommended that business unit review activity is conducted on a regular basis, and at least monthly.
Record is reviewed by DBS Records Review Team (2nd Review). Records identified by business units to have potential historic value are reviewed by the Records Review Team within DBS. It is this team who will make the final decision on the record’s worthiness for permanent preservation at The National Archives. If the record is considered worthy of permanent preservation, the reviewers will then assess if there are any residual National Security sensitivities associated with it.
This assessment will lead to the option of retaining the record in MOD or transferring it to The National Archives Open or Closed.
Records disposition
Record is sent to The National Archives. Records which are sensitive can be transferred ‘closed’ to The National Archives, meaning they are not available to the public, or they can be ‘retained’ in the department if they are still highly sensitive or have ongoing administrative use (for example, records relating to the provision of pensions).
In order to ‘close’ or ‘retain’ records that are over twenty years old, MOD must request permission to do so from the Secretary of State DCMS. Any applications for retention are assessed in the first instance by The National Archives for consideration at the Advisory Council on National Records and Archives. The Advisory Council scrutinises the applications, and those with which it agrees are passed to the Secretary of State DCMS for final approval; whereupon a Retention Instrument will be issued.
A Retention Instrument will normally last for a maximum of ten years, after which time a new application for a Retention Instrument must be made.
Record is disposed of. Disposal is the implementation of review decisions and the term should not be confused with destruction.
A review decision may result in the destruction of records but may also result in the transfer of custody of records, or movement of records from one system to another.
If it is assessed by the DBS Records Review team that the record is not worthy of permanent preservation, then it is disposed of either by gifting it to another organisation, for example an appropriate museum, or destruction, see Disposing of records, Presentation (Gifting) of records to Museums or other Institutions.
Less than 5% of MOD’s records end their journey at The National Archives
Monitoring records management compliance
Having an organisation that is effective in the way it uses records will improve how Defence operates and help ensure compliance with Public Records legislation. To help information professionals understand and drive continuous improvement, a self-assessment tool has been developed. The assessment tool has been designed to be scalable so that it can be applied at any level in an organisation. It identifies and summarises the business unit’s strengths and weaknesses and provides improvement suggestions for areas that have not reached an acceptable standard.
The Senior Information Officer is to ensure that records management performance across the organisation is monitored, and improvement plans put in place where necessary. See Understanding and completing the Information, Knowledge Digital and Data (IKDD) Self-Assessment tool.
It is recommended that units complete an initial assessment to baseline maturity and then review it iteratively (at a minimum of every six months) and/or as and when interventions have been made to improve a specific section/module of the tool.
Communication of local policy and guidance
The SIO is to ensure that onboarding arrangements include information on how the unit expects its staff to comply with records management policies. The SIO is to ensure that informative information and records management awareness sessions are held, or made available, for all staff on a regular (monthly) basis, with each staff member attending at least one session annually. These sessions should be made available in a wide variety of communication channels and will include topics such as:
-
Why we must keep records!
-
What is a record?
-
What are the benefits of keeping good records?
-
What are the risks for not keeping records?
-
What should be kept as a record in the business unit and what is ROT (Redundant, Obsolete and Trivia)?
-
How long should records be kept?
-
The document and records naming standard
-
Where can I find more information? (e.g., JSP 441 and local policies, etc.)
The SIO is also to ensure that dedicated websites are available to provide users with site-specific guidance on effective information and records management. It is also vital that the key messages from locally produced records management policy and guidance are promoted regularly to business unit staff.
Records management RACI matrix
Background
Without a centralised view of roles, responsibilities and accountabilities across the records management network there is a risk that records are not being managed at all or are not being suitably managed in line with legislation such as the Public Records Act and MOD policy. This could lead to non-compliance with legislation and regulatory fines, loss of data, and/or reputational damage.
Responsible, Accountable, Consulted and Informed (RACI) matrices are beneficial for ensuring roles and responsibilities are clearly defined and serve as a visual representation of the functional role played by each stakeholder. This article records the various records management stakeholders and allocate them to a RACI matrix, helping to ensure that roles, responsibilities and accountabilities are clearly defined, and records management activity effectively communicated.
The RACI terms are defined as:
-
R – Responsible – The people who are ultimately responsible for getting the task done.
-
A – Accountable – The people answerable for the correct completion of the task.
-
C – Consulted – The people whose opinions are sought at the time of an exception.
-
I – Informed – The people who are kept up to date on progress.
Functions, Roles and Responsibilities
| Role | ||||||||||
|---|---|---|---|---|---|---|---|---|---|---|
| Function | Departmental Records Officer | Information Steward | DBS Records Review Team | Information Professionals | Boards | The National Archives | Training | End Users | Information Security / Assurance | Other Teams |
| Records Management Policy | A | R | C | C | I | C | C | C | I | I |
| Records Appraisal Report | A | R | C | C | I | C | I | |||
| What to Keep | I | I | C | A | I | |||||
| Records Creation and Classification | A | C | R | I | R | |||||
| First Review | C | A | R | |||||||
| Management of the MOD Main Archive | A | C | R | R | I | R | ||||
| Second Review/Selection | A | C | R | I | ||||||
| Extended Records Retention | A | I | R | C | C | |||||
| Preparation and Transfer | A | I | R | C |
The tasks required to ensure that MOD records are created, maintained and disposed of in accordance with the Public Record Act are described below:
- Records Management Policy – The Information Steward is responsible for the development of records management policy. The purpose of the policy is to enable the department to comply with its obligations under the Public Records Act and it does this by incorporating topics from relevant Codes of Practice and guidelines defined by The National Archives and ISO standards. All MOD end users are expected to have at least a basic understanding of the policy laid out in JSP 441 and described in the mandated Records Management training course.
- Defence Records Appraisal Report – written by the Information Steward, the Appraisal Report provides end users with an understanding of the records created in Defence and outlines those records that will be selected for transfer to The National Archives, as well as those that will not be selected. The Appraisal Report is developed in consultation with the DBS Records Review team, The National Archives and Information Professionals. The Appraisal Report is summarised in the Defence Retention Schedule and together should be used by Information Professionals in the development of their local Retention Schedules.
- What to Keep – this is an exercise conducted by Information Professionals to enable the organisation to know what records it needs to create and keep, determine how long to keep them for, and to put these findings into practice. The exercise will involve end user consultation and result in a ‘What to Keep’ or local Retention Schedule.
- Records Creation and Classification – this is where a record is created by the end user and declared as a record in an appropriate records management system.
- First Review – this occurs once the record has reached the end of its retention period. First Review is the act of judging the value of the record and establishing the length of time it retains this value. This review is initiated by the TLB Information Professionals and conducted by the end user. Once the review is carried out the disposal action for the record will be decided. Records that survive First Review will then be stored in an Archive or records management system until the end user agreed retention period has been reached or the record has reached its 20th year. Records no longer required are destroyed.
- Management of the MOD Main Archive – for those records stored in Archive that have reached the destruction or review date specified by the end user at First Review, a list will be collated by the DBS Records Review team and passed to the TLB Information Professionals to enable them to conduct a further review that may involve the end user. Where TLB Information Professionals have identified and reviewed records that are over 15 years old and consider them to have ongoing administrative value, these must be reported in writing to the DBS Records Review team who will apply for a legal instrument to be issued to extend retention of the records in the Department beyond 20 years.
- Second Review/Selection – Records identified by the end user as having potential permanent preservation value are reviewed by the DBS Records Review team. A final decision is then made on its worthiness for permanent preservation at The National Archives. Those records deemed not worthy of permanent preservation will be destroyed.
- Extended retention – where records have been identified as requiring extended retention on the basis that they have ongoing administrative value or are too sensitive to transfer to The National Archives, the DBS Records Review team will apply for a legal instrument to be issued to extend retention of the records in the Department beyond 20 years.
- Preparation and Transfer – the DBS Records Review team will prepare for transfer to The National Archives those records deemed worthy of permanent preservation at second review or present those not selected to another suitable body.
Stakeholder Register
| Role | Remarks |
|---|---|
| MOD Chief Information Officer (CIO) | The CIO is the principal adviser to the Defence Board on Digital and Information and is the Functional Leader for Defence Digital. The CIO is responsible for the development of policy and strategy on the operation, interoperability and protection of all MOD Information and Communications Technology. |
| Departmental Record Officer (DRO) | Regarded as the owner of Records Management within the MOD, the DRO leads on compliance with the Public Records Act and plays an important role in the management of records and information within government departments. The DRO has delegated some records management responsibilities to the TLB CIOs. |
| Information Steward | The Information Steward is the Deputy DRO and is responsible for delivering strategy and policy for Knowledge and Information Management covering all current and archived Departmental information whether in electronic or paper form; and ensuring MOD compliance with Information Management and Information Rights legislation. |
| TLB Chief Information Officer | The TLB CIO is responsible for the implementation of Defence Information and Records Management Policy in the TLB. |
| DBS Records Review Team | This team leads on and is responsible for Defence records review, selection and transfer to The National Archives activity. |
| Information Professionals | |
| Senior Information Officer (SIO) | The SIO is the individual within the TLB or Unit with critical leadership position impacting directly on organisational efficiency and effectiveness. The SIO establishes and governs local policy and is the defining influence on the information culture within the TLB. The SIO is accountable for the quality and provenance of the information produced. |
| Information Manager | The Information Manager is accountable for information processes in the organisation. They advise and support the SIO and are responsible for ensuring that information is being captured, stored, distributed, used, retained, and eventually disposed of, in accordance with the law, MOD policy and guidance as well as local instructions. |
| Information Support Officer (ISO) | The ISO advises the SIO and Information Manager on information related matters and executing their policies. The ISO will be involved with the records review activity. |
| Information Support Assistant | Information Support Assistants usually work within the iHub and are responsible to the ISO for information administration activities and will be involved with records review activity. |
| Boards | |
| Defence Records Management Steering Group | This is Defence’s senior oversight group for ensuring that the Department remains fully compliant with its legal and statutory obligations under the Public Records Act, 1958 for effective Information and Records Management (IRM). It has membership from Head Office, Front Line Commands, Enabling Organisations and Arms-Length Bodies. Its aim is to drive improved IRM across the department, recommend courses of action to promote compliance, provide assurance and report into the DRO and the CIO’s Functional Coherence Board (FCB).Quarterly meeting with 1* TLBs representation. |
| Chair: Information Steward | |
| Functional Coherence Board Records Management Sub-Group | Sub-Group of the Functional Coherence Board that acts as the leadership group for the Defence Digital Function.Meets as required to discuss specific records management issues and consists of 2* TLB representation. |
| Chair: Departmental Record Officer. | |
| TLB KIM Leaders Working Group | Community of Practice (COP) providing a forum for developing an integrated cross-departmental approach to Knowledge and Information Management; for sharing best practice across Defence and for exploring information on KIM policies, procedures, governance and training.Joint Chair: Defence Transformation, Information Exploitation team and Information & Records Management Policy team. |
| Meets Quarterly and consists of TLB lead Information Professionals. | |
| Other Government Departments | |
| The National Archives (TNA) | TNA collects and secures the future of the government record. |
| Advisory Council for National Records and Archives | The Advisory Council to the Secretary of State for the Department for Digital Culture Media and Sport on issues relating to access to public records and represents the public interest in deciding what records should be open or closed to the public. |
| Other Government Departments | OGDs are involved with the sensitivity review of selected sensitive records where cross government activity has taken place. |
| Training | |
| Head of Digital and Information Professions | Lead on Defence Information Professional training.Lead on Defence Information Professional training. |
| Defence Academy | Provides Information Management Professional Training including SIO, Information Manager and Records Manager training. |
| End users | |
| All MOD personnel engaging with records management activity, namely the creation, classification, review and disposal of records. | |
| Information Security / Assurance | |
| Principal Security Adviser | The organisation’s senior security specialist who advises management on all aspects of security. |
| Principal Data Protection Adviser | Promotes compliance with the Data Protection Act across their TLB, Enabling Organisation or HLB. |
| Other Teams | |
| Defence Transformation Information Exploitation Team | Lead MOD information exploitation activity. |
| Single Service Historical Branches | Policy leads for the capture and management of the Operational Record. |
Quarterly meeting with 1* TLBs representation. Chair: Information Steward
Meets as required to discuss specific records management issues and consists of 2* TLB representation. Chair: Departmental Record Officer.
Joint Chair: Defence Transformation, Information Exploitation team and Information & Records Management Policy team. Meets Quarterly and consists of TLB lead Information Professionals.
Retention Schedules
This Defence records retention schedule describes some of the records held by MOD units, but please note that this list is not exhaustive.
Accommodation
| Rationale (and exceptions) | Retention Period(Minimum period after which the record is to be reviewed) |
|---|---|
| This record type relates to those created for the allocation and management of existing accommodation (domestic, office, technical or mess deck accommodation and compartments whilst onboard ship) and the provision of services for the daily maintenance and support of people using that accommodation. | 7 Years |
Administration
| Rationale (and exceptions) | Retention Period(Minimum period after which the record is to be reviewed) |
|---|---|
| These are produced in large volumes, generally have low retention values and may be disposed of within 1 to 7 years after the date of creation. Records of this this type include: | 7 Years |
-
Freedom of Information / Environmental Information Regulations / Subject Access Requests: for documents already open – 2 Yearsfor documents which are subsequently opened – 5 Yearsfor documents which remain closed – 10 Years
-
for documents already open – 2 Years*
-
for documents which are subsequently opened – 5 Years*
-
for documents which remain closed – 10 Years
-
Parliamentary – Questions / Debates – 5 Years*
-
Number 10 Treat Official – 5 Years*
-
Ministerial Enquires / Submissions / Correspondence – 5 Years*
-
for documents already open – 2 Years*
-
for documents which are subsequently opened – 5 Years*
-
for documents which remain closed – 10 Years
Subject Access Requests may be retained for longer in difficult or continuing cases. Copies of documents forwarded to data subjects in response to SARs should not be retained. A record or SAR log should be prepared for each SAR containing the date received, actions taken, documents forwarded (by reference) and any redactions made.
Protected Document Registers (PDR) (MOD FORM 102) are not considered ‘closed’ until final disposal details are included for all entries and, where appropriate, receipts obtained for documents. PDRs are only to be categorised as closed when all entries have been accounted for. Closed PDRs are to be retained for 7 years. Where local storage space for closed PDRs is unavailable, they should be sent to the MOD Main Archive.
MOD Form 24 (Receipt) or equivalent, must be retained for 1 year after delivery transaction has completed.
Also included in this section are those records:
-
created for the maintenance and projection of the unit’s image to external stakeholders including other MOD organisations and the public. Relevant information includes visits documentation and public relations information.
-
relating to activities involved in the management of specific military issues relating to the unit or to attached personnel, for example Regimental Museum or Association information or Ceremonial and Drill Operations should be retained and then reviewed after 15 years.
-
relating to the provision and management of air, road and rail travel for units served by locally run travel offices and the provision of transport related services in support of the unit, including travel and movements.
-
relating to the support of and providing for the wellbeing of the personnel in the unit; including community work such as that done by the unit personnel, social teams, chaplaincy and any charitable work.
-
supporting and enabling the correct management of the unit’s information assets and promoting the exploitation of those assets.
-
relating to the general administrative management of the work place, including stationery and office machinery, and which can be destroyed after one-year*.
-
relating to the provision of all aspects of internal operational training exercises and NOT an actual individual’s training record where more information can be found in the Personnel section below.
For administrative convenience seven years can be substituted in the advice for the above record types marked with an asterisk.
Command and Control and Operational
| Rationale (and exceptions) | Retention Period(Minimum period after which the record is to be reviewed) |
|---|---|
| These are records relating to: | 15 Years |
-
administering the unit’s command / executive decision-making roles and bodies.
-
the creation of a management plan and reporting against those objectives and the receipt of and response to tasking and the creation and maintenance of contingency plans.
-
a unit’s activities whilst deployed on operations.
-
the creation, issue, publishing, maintenance and update of unit orders, instructions, generic policy and procedures.
-
the lessons identified and learnt because of experiences gained from a conflict, operation, exercise or project.
-
the range of activities involved in the dissemination of Intelligence information in support of the unit.
-
the provision of logistical support to the unit, including catering services, hotel services and the materiel supply chain.
A recommendation from the Dec 2014 Al-Sweady Inquiry Report stipulated that MOD consider a policy “to ensure that all documents or other material, including electronic material, are retrieved from theatre and elsewhere at the conclusion of an operation, catalogued and stored in secure accommodation for a period of at least 30 years”. However, in its response to the Inquiry MOD stated that “Operational records are brought back to the UK at regular intervals throughout an operation, catalogued and archived. While the Public Records Act does not permit the Department to retain records for more than 20 years without application to the Lord Chancellor, this mechanism will be employed wherever the review of this material at the 15-year point indicates that this is necessary. Consequently, the Secretary of State is satisfied that the current records management policy adequately addresses the concerns in relation to the practices in 2004 that led the Chairman to make this recommendation.”
Some records in this category can have a very long-life span and should be considered for permanent preservation in accordance with MOD’s Appraisal Report. The single service Historical Branches must be consulted on the retention and disposal of operational records/War Diaries/Commander’s Diaries.
Contracts and Transactional
| Rationale (and exceptions) | Retention Period(Minimum period after which the record is to be reviewed) |
|---|---|
| The legislation underpinning the retention of records relating to contracts is the Limitation Act 1980. The Limitation Act, which applies to proceedings by and against the Crown, has the effect that proceedings to recover money must be instituted within six years of the money becoming due. The direct effect of the Limitation Act is therefore that many contractual records need to be retained for 6 years after the end of the contract. (Some special contracts are executed under seal or deed and the limitation period in these cases is 12 years.) | Contract length + 7 Years |
Major policy developments and associated contractual files require special care during appraisal. All records relating to the same issue must be reviewed using the same criteria. For example, some contractual files might be retained alongside related policy files until final destruction or onward passage to TNA. Other relevant statutes include:
-
Unfair Contract Terms Act 1977.
-
Latent Damage Act 1986.
-
Consumer Protection Act 1987.
Records in this category are normally those created as a result of the provision services for the unit or the management of service provision for outsourced services.Where records have been created by a private contractor in fulfilment of a contract that has been let by a unit, these are also public records except for those records relating to the internal administration of the contractor, for example personnel and wages records.
Transaction records document specific events that have a finite life, for example the award of a contract allocated to a named contractor to commission a task. Depending on the nature of the transaction, the retention period may vary between 6 to 15 years.
Complaints correspondence should be retained for 7 years, but where reviews and investigations have taken place, these records should be retained for 15 years. If a register of complaints has been kept, this must be retained for 15 years from the date of the latest registry entry. These records are not considered worthy of permanent preservation.
Records relating to Programme and Project management and contract files which contain information about intellectual property rights acquired by MOD should be retained for the length of the Programme/Project or for the life of the capability plus 7 years.
Estates
| Rationale (and exceptions) | Retention Period(Minimum period after which the record is to be reviewed) | |
|---|---|---|
| This is the provision of building and other capital infrastructure projects in developing the unit’s accommodation. Records include: | 15 Years | |
| Administrative | These administrative records are relevant to the maintenance, repair and reconstruction of buildings, and may comprise information such as survey drawings and records of services, historical narratives and descriptions, photographs, inventories of plant, equipment and furnishings and possibly archaeological information about the site and building. | 15 Years |
| Legal | These include estate title, leasehold, and other contract documentation relating to the building and its surrounding land and should be retained for at least MOD’s period of occupancy. Records relating to freehold property should be transferred to the new freeholder on disposal. | Occupancy period |
| Policy | Surveys, policy studies etc., retention varies between 10 to 15 years but records relating to important aspects such as disposal of potentially hazardous substances on sites or other health and safety issues should be kept for much longer periods of time and some may be considered for permanent preservation. | 15 Years |
-
the provision of facilities management services for the daily maintenance and support of the building;
-
the provision of all aspects of the unit’s security including emergency fire services;
-
the provision of equipment or engineering support, for example local air defence activities.
Where records have been created by a private contractor in fulfilment of a contract that has been let by a unit, these are also public records except for those records relating to the internal administration of the contractor, for example personnel and wages records. Estates records are varied but, for the purposes of this guidance, are divided into three broad types: Legal, Policy and Administrative. When assessing review dates the following principles must be borne in mind:
-
the implication of legislation will mean that certain legal records, see below, may have to be kept for up to 16 years;
-
the potential value of records for the future when maintenance, repair, alteration, etc. of the building is proposed or planned.
Records which are likely to be of historic value and which may be preserved in TNA include:
- surveys, project specifications, project board minutes, policy files, planning and other certificates, written accounts of historic buildings, photographic records of maintenance and building, etc.
Finance and Accounting
| Rationale (and exceptions) | Retention Period(Minimum period after which the record is to be reviewed) |
|---|---|
| These records relate to the central management of all the unit’s resources (excluding manpower) including budgets and finance, hospitality and resource accounting. These records normally have a short working life and generally, there is no legal requirement to retain these records beyond seven years.Government departments’ and agencies’ accounts have to be laid before Parliament and are therefore preserved as published Parliamentary papers. These published accounts are sufficient for most future research purposes and therefore supporting documentation may be destroyed after any limitation periods have expired.Statutes that may bear on retention periods for documents include: | 7 Years |
-
Civil Evidence Act 1995.
-
Value Added Tax Act 1994.
-
Companies Act 2006.
-
Consumer Protection Act 1987.
-
Data Protection Act 2018.
-
Financial Services and Markets Act 2023.
-
Armed Forces (Service Complaints and Financial Assistance) Act 2015.
-
Limitation Act 1980.
-
Freedom of Information Act 2000.
Units operating specialised accounts or funds should consult their legal branches, or the relevant legislation, to determine if special provisions for the retention of documents apply.
The retention periods cited are based on the National Audit Office (NAO) retention schedule requirement that main accounting ledgers and supporting documents should be retained for six years following the end of the financial year to which they relate.
For administrative convenience seven years is substituted in the advice given.
Health and Safety
| Rationale (and exceptions) | Retention Period(Minimum period after which the record is to be reviewed) |
|---|---|
| Statutory requirements mean that some records can have a very long retention requirement. The legislation underpinning health and safety in the United Kingdom is the Health and Safety at Work Act 1974. Records relating to health and safety matters will probably be held by different parts of the organisation. For example: | 15 Years |
-
Reports of accidents or incidents effecting individuals should be kept on personal files.
-
Finance departments will have records of the purchase of plant and equipment.
-
Facilities management will have maintenance records.
-
Security departments will maintain records relating to emergency evacuations.
Health and safety records are either required to fulfil a statutory obligation or may be needed as a prerequisite to carrying out certain activities. Failure to hold valid documents may attract the penalties of prosecution, improvement or prohibition notices. Health and safety records might be kept for the following reasons:
-
The records are required by legislation.
-
The operations or process may be used again, and the records are needed to ensure safety.
-
To demonstrate compliance with our legal obligation and to show that effective health and safety management processes are in place.
-
The records may be used in litigation to defend against claims for compensation or prosecution.
-
To demonstrate the department’s history of safety management.
-
To identify long-term trends, plan maintenance, or identify training needs.
The Management of Health and Safety at Work Regulations 1999 and as amended by the Management of Health and Safety at Work (Amendment) Regulations 2006 requires pre-employment medical screening to determine whether someone can carry out a specific task without risk to their health and safety. These records need to be kept for the duration, and after, the employee has carried out these tasks in case of claim for compensation.
Health and Safety Committee minutes and reports should be considered for permanent preservation.
Under the Limitation Act 1980, personal injury actions must be commenced within three years of the injury or the date of knowledge of the injury. For example, for some complaints, such as asbestos and noise damage, the employee may not realise he or she has contracted it until several years after exposure. In such cases the Act allows the claim to be brought within three years of the date that the employee had the knowledge of the disease or injury.
It is recommended that relevant records be kept for 40 to 60 years for such incidents. Evidence that may be useful could include relevant risk assessments for example formal surveys of the workplace, safe operating procedures, effectiveness of controls for example monitoring of noise and/or light levels, maintenance records for machinery and medical surveillance for example pre-employment medicals and audiometry.
Other statutes that may bear on retention periods for documents include:
-
Control of Substances Hazardous to Health (Amendment) Regulations 2004
-
The Reporting of Injuries, Diseases and Dangerous Occurrences Regulations 2013 (RIDDOR)
Defence related documents that may bear on retention periods include:
-
JSP 375 – Part 2 - Volume 1 – Chapter 16 – Accident/Incident Reporting and Investigation – where arrangements for the reporting of health and safety, environmental incidents and accidents can be found.
-
JSP 375 – Part 2 - Volume 1 – Chapter 39 – Retention of Records – where the MOD policy on the management and retention of health and safety records for all staff can be found.
-
Manual of Airworthiness Maintenance Documentation (MAMD) Part 1 Chapter 2.3 Retention of Maintenance Records– where details about Airworthiness records and how long these should be retained can be found.
Personnel
| Rationale (and exceptions) | Retention Period(Minimum period after which the record is to be reviewed) |
|---|---|
| All personnel and human resource management activities in support of the unit, including all manpower issues, discipline, pay, casualty, awards, selection, duties and industrial relations. The common development of the unit’s personnel or human resources through formally and informally delivered training activities. This includes physical education, common core skills instruction, all mandatory training (for example Military Annual Training Tests), organised sport and adventurous training, maintenance of Operational Performance Statement, personal educational development, Command, Leadership and Management training and resettlement. | 15 Years (But with the intention of retaining some categories for 100 years.) |
Personnel - Casework
| Rationale (and exceptions) | Retention Period(Minimum period after which the record is to be reviewed) |
|---|---|
| Casework is the work of investigation, advice, supervision, etc., handled by individuals, in situations where a specific occurrence or matter requires discussion, decision, or investigation. Casework records are usually defined by an individual’s age unless a statutory or a long-term operational requirement defines a period for their continued retention. For example, records relating to criminal investigations or Service Inquiries may be retained, depending on the subject for 75 years or more. The retention period for police related records can be found in the National Police Chiefs’ Council guidance on the Minimum Standards for the Retention and Disposal of Police records. This guidance recognises the need for a common approach across the police service to the retention and disposal of police records and has been produced to assist police forces in their statutory responsibility to comply with legislative requirements. For all types of Inquiry, it is recommended that units retain copies of all relevant supporting documentation together. Guidance on the principles of keeping and managing records relating to child protection concerns, can be found in the NSPCC’s Child protection records retention and storage guidelines. Records detailing the welfare services or help provided to individuals and their families with any personal or family difficulty are to be destroyed after a minimum of 7 years from date of last action. | Various |
Personnel - Pay and Pension
| Rationale (and exceptions) | Retention Period(Minimum period after which the record is to be reviewed) | |
|---|---|---|
| Documents that have a bearing on pension entitlement should be kept for 100 years from date of birth. The main reason for this has been the requirements of the Principal Civil Service Pension Scheme (PCSPS). Pension entitlement may be captured in paper or digital form and amended as necessary during the working life of the employee. This record must contain the appropriate endorsements by authorised personnel to ensure eligibility and authenticity is maintained. If pension entitlement is not captured in a single rolling record all documents bearing an entitlement must be retained until 100 years from date of birth or 5 years from last action, whichever is the later. Personal payroll history, including record of pay, performance pay, overtime pay, allowances, pay enhancements, other taxable allowances, payment for untaken leave, reduced pay, no pay, maternity leave. -TNA Guidance It is unlikely that regular units will hold much of this type of record, so the following record types marked with * are minimum retention periods for DBS or the single service personnel section action. | Until age 100 of subject | |
| Added years* | Documents bearing on pension entitlement should generally be kept for 100 years from date of birth. | Until age 100 of subject |
| Additional Voluntary Contributions (AVC)* | Documents bearing on pension entitlement should generally be kept for 100 years from date of birth. | Until age 100 of subject |
| Address details - current* | 6 years after employment has ended | |
| Advances for: Season tickets, Car parking, Bicycles Christmas/holidays Housing* | 7 years after repayment | |
| Authorisation for deputising, substitution allowance and/or overtime/travel time claim* | 7 years | |
| Bank details - current* | 6 years after employment has ended | |
| Bonus nominations* | 6 years | |
| Death Benefit Nomination and Revocation Forms* | Documents bearing on pension entitlement should generally be kept for 100 years from date of birth. | Until age 100 of subject |
| Death certificates* | Documents bearing on pension entitlement should generally be kept for 100 years from date of birth. | Return original to provider. Retain copy until age 100 of subject |
| Decree Absolutes* | Documents bearing on pension entitlement should generally be kept for 100 years from date of birth. | Return original to provider. Retain copy until age 100 of subject |
| Disciplinary* | Papers relating to disciplinary action which has resulted in any changes to terms and conditions of service, salary, performance pay or allowances. | 7 years from date of resignation, termination or retirement |
| Housing advance* | 7 years after repayment | |
| Marriage certificate and documentation relating to civil registration* | Documents bearing on pension entitlement should generally be kept for 100 years from date of birth. | Return original to provider. Retain copy until age 100 of subject |
| Other maternity-pay documentation* | 18 months | |
| Overpayment documentation* | 7 years after repayment or write-off | |
| Payroll input forms* | 6 years | |
| Pensions estimates and awards* | Documents bearing on pension entitlement should generally be kept for 100 years from date of birth.Record of:Full name, Date of Birth, National Insurance No.Pensionable pay at leaving Reckonable service for pension purposes (and actual service where this is different, together with reasons for the difference)Reason for leaving and new employer’s name (if known)Amount and destination of any transfer value paid Amount of any refund of PCSPS contributions Amount and date of any Contributions Equivalent Premium paid All other papers relating to pension entitlement not listed above e.g. papers about pension entitlement of other employment (including war service); extension of service papers; papers about widow’s, widower’s, children’s and other dependant’s pensions.Correspondence with the Cabinet Office, other departments and pension administrators, or the officer and his/her representatives (MPs, unions or others) about pension matters - Documents bearing on pension entitlement should generally be kept for 100 years from date of birth. | Until age 100 of subject |
| Record of location of overseas service* | Until age 100 of subject | |
| Resignation, termination and/or retirement letters / early release forms* | Documents bearing on pension entitlement should generally be kept for 100 years from date of birth. | Until age 100 of subject |
| (Complete) Sick absence record showing dates and causes of sick leave* | 7 years from date of resignation, termination or retirement | |
| Statutory maternity-pay documents* | 7 years | |
| Statutory Sick Pay (SSP) forms* | 6 years | |
| Student records* | Results should be transferred to personnel file on completion of course. | 6 years |
| Training history* | To reflect the nature of the career and its impact on employment related issues. | Until age 100 of subject |
| Unpaid leave periods (maternity leave, etc.)* | Documents bearing on pension entitlement should generally be kept for 100 years from date of birth. | Until age 100 of subject |
Personnel - Military Personnel
| Rationale (and exceptions) | Retention Period(Minimum period after which the record is to be reviewed) |
|---|---|
| It is unlikely that regular units will hold much of this type of record, so the following record types marked with * are minimum retention periods for DBS or the single service personnel section action. | |
| Military Service personnel appraisal reports* | Until age 100 of subject |
| Special Forces Confidentiality contracts - Retain on Personnel file* | Until age 100 of subject |
Personnel - Military Personnel / Civilian Personnel
| Rationale (and exceptions) | Retention Period(Minimum period after which the record is to be reviewed) | |
|---|---|---|
| It is unlikely that regular units will hold much of this type of record, so the following record types marked with *are minimum retention periods for DBS or the single service personnel section action. | ||
| Annual leave records* | To reflect the need for investigations, claims and security considerations | 7 years from date of resignation, termination or retirement |
| Cadets* | Retain documents for 7 years from 18th birthday or from the date when the individual leaves the cadets | 7 years |
| Job applications - internal* | TNA recommendation is 1 year.However, 2 years is a business requirement to allow for the internal audit process | 2 years |
| Previous service supporting papers* | Destroy after records noted as appropriate | |
| Promotion, temporary promotion and/or substitution documentation* | Summary to stay on file for 100 years as this affects Pay, Pension and Career | Destroy after summary noted |
| Qualifications/References* | 6 years | |
| Record of previous service dates* | Until age 100 of subject | |
| Unsuccessful applications to Military Service* | 7 years | |
| Variation of hours* | Calculation formula for individual | Destroy after use |
Personnel - Civilian Personnel
| Rationale (and exceptions) | Retention Period(Minimum period after which the record is to be reviewed) | |
|---|---|---|
| It is unlikely that regular units will hold much of this type of record, so the following record types marked with *are minimum retention periods for DBS or the single service personnel section action. | ||
| Appraisal records* | Civilian staff appraisal records are to be kept for 6 years as separate sub-sets of personal files. They should be destroyed on a rolling basis. | 6 years |
| Job history* | Consolidated record of whole career and location details (paper or electronic). | Until age 100 of subject |
| Records of external recruitment competitions including unsuccessful applications to Civilian Service* | In accordance with “A guide to bringing a Recruitment Principles Complaint to the Civil Service Commission – Jan 2017”. | 2 years |
| Recruitment, appointment and/or promotion board selection papers* | TNA recommendation is 1 year. However, 2 years is a business requirement to allow for the internal audit process. | 2 years |
| Transfer documents* | Destroy after summary noted and action completed | |
| Travel and subsistence - Claim and authorisation* | This is a Business and Audit requirement – See the Business Travel Guide. | 3 years |
| Written particulars of employment* | Contracts of employment, incl. the Certificate of Qualification or its equivalent & including the Senior Civil Service changes to terms and conditions, including change of hours’ letters. | Until age 100 of subject |
Personnel - Medical
| Rationale (and exceptions) | Retention Period(Minimum period after which the record is to be reviewed) |
|---|---|
| JSP 950-Medical Policy, is designed to act as the key source of reference for Defence Medical Services (DMS) policy. The requirements of this policy are in addition to the NHS Code, to allow for the specific needs of Defence. The retention period for Defence Health Records ensure that they are retained for a minimum period for legal, operational, safety and research purposes and reflects the different business function of the MOD. Retention periods for Defence Health Records can be found in Annex A of JSP 950, Volume 1, Chapter 2, Leaflet 11. Medical records are normally filed as a separate sub-set of individual personal files to allow for separate retention. In some instances where they relate to, for example, exposure to radiation, these must be kept for 100 years. The MOD Caldicott Guardians have agreed that the Armed Forces medical records can be made publicly available at 100 years from the date of the last entry on the record unless there are particular reasons not to do so. The Caldicott Guardians however reserve the right to review any future proposals for transfer of medical records or other records containing medical elements as these will need to be judged on their own merit at the time of transfer (to The National Archives). | 100 years from the date of the last entry on the record |
Personnel - Security
| Rationale (and exceptions) | Retention Period(Minimum period after which the record is to be reviewed) | |
|---|---|---|
| It is unlikely that regular units will hold much of this type of record, so the following record types marked with *are minimum retention periods for DBS or the single service personnel section action. | ||
| Official Secrets Act Declaration* | Retain on Personnel file | Until age 100 of subject |
| Personal security records | Personal security records should be kept as separate annual sub-sets of personal files. Careful consideration should be made regarding what personal information is to be held on individuals, with arrangements made to ensure that this information is stored securely for as long as is required and no longer and then appropriately disposed of. | 7 years from date of retirement or 10 years after resignation or termination if before normal retirement age |
| Security personnel files | To reflect the need for investigations, claims and security considerations | 7 years from date of retirement or 10 years after resignation or termination if before normal retirement age |
Policy Records
| Rationale (and exceptions) | Retention Period(Minimum period after which the record is to be reviewed) |
|---|---|
| These are normally retained for at least 15 years, and in cases where the records relate to the development of primary legislation, must be marked for permanent preservation. | 15 years |
Private Office Records
| Rationale (and exceptions) | Retention Period(Minimum period after which the record is to be reviewed) |
|---|---|
| The following records are to be retained for 15 years and must be marked for permanent preservation:Ministers’ official diaries, Minister’s notebooks, records that reflect responses to policy areas and others noting the Minister’s decisions and/or views, on official business;Records reflecting the outcomes of meetings, concerning substantive issues, between: Ministers and other Ministers; Ministers and officials, including Special Advisers; officials and other officials; other government departments; dignitaries, foreign or otherwise; MPs (other than party political); and private sector organisations.Minister’s annotations or comments – Any records with these must be kept for 15 years and then reviewed.Records of formal meetings with outside interest groups/lobbyists must be retained for 15 years and then reviewed. Those records deemed worthy of permanent preservation should be marked as such at this time and the remainder destroyed. | 15 Years |
| Records which do not need to be retained beyond 7 years as they relate to meetings that are purely informal or of a social nature include: | 7 Years |
-
Ministers’ official diaries, Minister’s notebooks, records that reflect responses to policy areas and others noting the Minister’s decisions and/or views, on official business;
-
Records reflecting the outcomes of meetings, concerning substantive issues, between: Ministers and other Ministers; Ministers and officials, including Special Advisers; officials and other officials; other government departments; dignitaries, foreign or otherwise; MPs (other than party political); and private sector organisations.
Minister’s annotations or comments – Any records with these must be kept for 15 years and then reviewed.
Records of formal meetings with outside interest groups/lobbyists must be retained for 15 years and then reviewed. Those records deemed worthy of permanent preservation should be marked as such at this time and the remainder destroyed.
-
regular management meetings with the Minister’s Private Office team;
-
briefing sessions, for example, in relation to Parliamentary Questions and debates, Select Committee appearances, official speeches etc.;
-
telephone conversations or meetings that do not constitute a formal discussion on matters of departmental or government policy, but which allow Ministers or officials a confidential space within which to develop ideas or respond to fast moving situations;
-
party political meetings and/or telephone conversations;
-
meetings and/or telephone conversations to commission work which is actioned immediately so that, in effect, the result of the action (for example a Press statement) becomes the record;
-
goodwill visits/hospitality where no policy decisions arise and where the fact of the meeting taking place suffices.
Scientific, Technical and Research
| Rationale (and exceptions) | Retention Period(Minimum period after which the record is to be reviewed) |
|---|---|
| Records in this category include the records of units responsible for scientific research including but not limited to microbiological, electronic, materials, chemical, clinical and pharmaceutical research, analysis and decision support. Records of the more important aspects of scientific, technological or medical research and development are normally retained as a long-term research resource for other scientific researchers. Retention periods may differ, as some units may retain these records as part of their permanent library, whilst others may consider them as case files and dispense with them after 10 years. Reports for these types of records are normally preserved, whilst the supporting information is not, however their administrative value could be long, for example Porton Down records covering the volunteer programme go back to the 1950s. A varied range of scientific documentation is created. Records that document science and technology programme budget and accounts and those that provide significant advice and recommendations, including that derived from trials and exercises created by MOD units in support of capability development, procurement and maintenance of capability, should be considered for permanent preservation. | 15 Years |
Retrieving records from the archive
Background
The following procedures should be complied with when retrieving files from either the MOD Sensitive Archive in Portsmouth or the MOD Main Archive at Swadlincote. General guidance is shown below but for full details, including for sending files to the MOD Main Archives, please refer to the Restore plc Guide and Sending paper records to the MOD sensitive archives for records to be stored in the Sensitive Archive.
Why is this important?
It is important to ensure that the records MOD needs for business, regulatory, legal and accountability purposes, are kept for as long as they are required in conditions where access to them is controlled such that they can be stored and preserved securely for an appropriate period, and retrieved as necessary in a usable format.
How is it achieved?
If there is a need to consult records submitted to MOD Archives, originating units can request their temporary return by contacting the relevant MOD Archive.
Closed records recovered from the MOD Archives must not be added to or altered in any way and must be returned to the relevant MOD Archive as soon as they are no longer required.
MOD Main Archive
For records held at the MOD Main Archive an Asset Request Form should be forwarded to Restore plc.
MOD Sensitive Archive
In the case of records held in the MOD Sensitive Archive, requisitions should be sent directly to the MOD Sensitive Archive that can be contacted at:
Reviewing digital records
Background
Good records management practice ensures that through time, digital records can be disposed of when no longer required. From this, two important questions need to be addressed: How long do we keep the records we have stored and what do we do with those records we no longer have to keep?
Answering these questions will depend on the nature of the records and is addressed in part by applying appropriate retention schedules to records in a way fitting to the digital records management system in use. The question of how long to keep records is addressed in Understanding records retention schedule. The policy statements below outline the processes that are to take place after the retention has ended, and the records in a digital records management system are due for review.
Who must comply?
Only staff at Band C2 grade (or military equivalent) and higher are eligible to undertake these reviews. The only exceptions to this are stated below.
Who is responsible for ensuring compliance?
Departmental Record Officer.
Why is this important?
To enable MOD to preserve digital records that have business and historical value and comply with legislation that applies to government departments.
What rules must I follow to do this?
It is important that digital records are reviewed by an appropriate subject matter expert (SME) with suitable knowledge and experience in the subject area of the records. This person, the Reviewing Officer, must be minimum of Band C2 grade (or military equivalent).
In smaller units, where there might be few personnel of that grade/rank, the SME reviewing the digital records may be below Band C2 grade (or military equivalent), but the review decision must be signed off by a Band C2 (or military equivalent) as they are accountable for the decision made. That does not mean they also have to review the records to confirm the SME assessment. But they must be aware that they are accountable for the decision made and satisfy themselves that the person tasked with doing the actual review has the knowledge and experience required to do a good job of it.
The ‘weeding’ of digital records from digital records management systems is prohibited. ‘Weeding’ of digital records is the deletion of records at any time prior to the formal digital records review and disposal activity described hereafter. The one exception to this rule is where the information should not have been captured as a record in the first place (see Capturing digital records). You will need to refer to the user guidance on the digital records management system you are using to understand how to deal with these misfiled records.
Review and disposal must be carried out promptly on digital records following expiry of retention periods applied, and the appropriate disposal action carried out.
When digital records are due for review, the Information Manager must first consider whether the records are likely to be needed for administrative or historical purposes and whether its original disposal action is still valid. The Electronic Records Folder Review Form can be used to assist with this review process.
Digital records that are of a local administrative nature usually do not need to be kept beyond the stated review period. These records can therefore be destroyed locally without seeking additional consent from the Reviewing Officer.
If it has been judged that digital records under review contain information that needs to be kept as it supports current activities, then the retention period on those records must be increased.
Digital records of a specific nature (for example operational, medical, legislative, scientific, or policy) must be passed to the Reviewing Officer for review. Initial examination of the storage context (the storage location, names of containers/folders, the records around those being reviewed) of the digital records will usually give the reviewer a good indication as to whether its content warrants consideration for retention beyond its specified initial review period.
If the initial examination deems that the digital records must be retained, then the records should be examined more closely to judge whether a further extension to their retention period needs to be applied or whether they are to be permanently preserved.
Even if only one digital record is deemed to warrant further retention of the aggregation of records being reviewed, while the other records warrant no value at all, the whole aggregation must be kept to ensure the information retains its integrity. Deletion of one or more individual records from the aggregation is also considered as ‘weeding’.
Once the Reviewing Officer is satisfied that an appropriate review has been undertaken and they are able to recommend the review decision, they must advise local Information Professionals, in writing, accordingly, so that the Information Professionals can perform the appropriate disposition.
Where it has not been possible for the Reviewing Officer to easily determine the disposal action of an aggregation of digital records, then the records must be retained for an additional period of time (guidance on how long can be requested from Defence Business Services, Knowledge and Information team if required), with the reason for extended retention annotated. The Electronic Records Folder Review Form can be used to assist with this process and is available on the intranet.
Following review of the digital records, Information Professionals must perform the appropriate disposal action as determined by the Reviewing Officer. This action may be to extend the period that the records are kept in the business unit; retain them for permanent preservation, in which case ownership should be passed to the Defence Business Services, Knowledge and Information team; or destroy. How ownership of digital records is transferred to Defence Business Services is to be confirmed.
Before taking the disposal action, the Information Professional staff must always note the decision made by the Reviewing Officer in the digital records management system. If used, Information Professional staff should declare the completed Electronic Records Folder Review Form as a record into an appropriate storage location in the digital records management system. These records must be retained for a period of not less than 20 years. This form also acts as an audit trail for the Information Professional staff should there be a query on the location of the records.
If a business unit is disbanded, the forms must be passed to the successor or parent business unit. If there is no successor or parent business unit then contact the Defence Information Policy team immediately for advice.
Reviewing paper records
Background
Reviewing our records is an important aspect of maintaining control of our corporate information as this allows us to establish what information needs to be retained whether for short term administrative reasons or for much longer, possibly for permanent preservation.
The MOD Departmental Record Officer (DRO) has delegated the authority to business units to initially review their own records. In most cases, this will mean local destruction of those records that are not considered worthy of permanent preservation, and records that cease to have business value.
Although our records are important assets that help us do our business, it must also be recognised that they cannot all be retained indefinitely. It is therefore important that Information Professionals ensure an effective system of review is maintained.
The Reviewing Officer is best placed to recommend suitable retention periods based on their working knowledge of the nature and content of the registered file. Only staff at Band C2 grade (or military equivalent) and higher are eligible to undertake these reviews.
Whilst the majority of MOD’s records will be destroyed at the end of their retention period, some (approximately 5%) will be selected for permanent preservation at The National Archives (TNA). Examples of records likely to warrant permanent preservation are contained in Understanding document types which must be preserved as records.
Who must comply?
Information Professionals.
Who is responsible for ensuring compliance?
Senior Information Officer.
Why is this important?
In order for MOD to preserve records that have business and historical value and comply with the legislation that applies to government departments.
What rules must I follow to do this?
Review of paper registered files
When a registered file is closed, the Information Professional MUST raise a MOD Form 262Fand place it in the file on the right-hand side (on top of the last enclosure). To determine the appropriate retention period and method of disposal for the file, the retention schedule must be consulted and used to annotate the MOD Form 262F.
The Information Professional must then consider the following:
-
Whether the file is likely to be needed for administrative or historical purposes.
-
The material continues to merit its original security classification marking, or whether it should be downgraded.
The file minute sheet should also be checked to see whether the file contents include any items which, because of their bulk, could not be placed within the file, or if the file is a part of a hybrid file, i.e. there is an associated electronic folder. If it does, these items must be passed with the file to the relevant “owner” for review.
Where a registered file contains material of a local administrative nature, this usually indicates that its contents may not need to be kept beyond its stated retention period. If the file is then subsequently deemed to have no on-going administrative value, the Information Professional should destroy it locally (in accordance with MOD Form 262Fmust be annotated accordingly, noting the decision taken, and replaces the MOD Form 262Aheld in the binder relating to the file‘s series. However, if the file has not been destroyed within 15 years of its closure, permission must be sought, in writing and with a suitable justification, from the Departmental Record Officer(DRO) to retain it further. Applying for a retention instrument
If a registered file contains material not purely business administrative in nature (for example operational, medical, legislative, scientific, or policy) this must be passed to the relevant Reviewing Officer for review. Records within the file should be examined to the extent necessary to enable a judgement to be made on whether a further extension to the file’s retention period needs to be applied or if the file is to be permanently preserved or destroyed.
On receipt of the file, the Reviewing Officer must:
-
Consult Part 1 of MOD Form 262F to determine whether a retention schedule recommendation has been recorded.
-
Take account of the retention schedule recommendation and complete Part 2 of the form identifying: The appropriate retention period for the file. Any key enclosures that support the recommendation. Whether at the end of any retention period specified for administrative use, the file merits consideration for permanent preservation.
-
The appropriate retention period for the file.
-
Any key enclosures that support the recommendation.
-
Whether at the end of any retention period specified for administrative use, the file merits consideration for permanent preservation.
-
-
Complete and sign Part 3 of the form and return it to the Information Professional.
Even if only one enclosure is deemed to warrant a file’s retention period being extended, while the other records retain no value at all, the whole file must be kept, to ensure the information retains its integrity, as the “weeding” of enclosures from registered files is prohibited. The National Archives(TNA) requires MOD to select complete files for permanent preservation rather than extracts from files to ensure preserved documents retain their original context.
If the ultimate recommendation is that the file must be retained for an extended period for administrative purposes, or that the file warrants permanent preservation, the specific enclosures which justify that recommendation (which must be identified on the file minute sheet) must be recorded on the MOD Form 262F. If there are a large number of enclosures which justify such a recommendation, only the key enclosures need to be identified.
Once the Reviewing Officer has reviewed the file, the MOD Form 262F (parts 2 and 3) must be completed to advise their recommendation for the file’s disposal.
It may be that subsequent parts of an electronic folder or registered file increase or diminish in importance in relation to previous parts. If this were found to be the case then the Reviewing Officer MUST advise the Information Professional to amend the retention schedule of the electronic folder or paper registered file accordingly.
Review of unregistered records
Unregistered records are to be reviewed within 4 years of their creation to determine the appropriate method of disposal. Any such records which merit consideration by the DBS KI Records Review team for permanent preservation should be forwarded in accordance with the instructions in Determining when and where to send paper records to MOD Archives.
The “Record of Unregistered Records” must also be amended to reflect the disposal recommendation.
Existing files not reviewed at time of closure
All registered files must be reviewed at the earliest opportunity, and sections 2 and 3 of MOD Form 262F completed. Business units holding registered files (or unregistered records) which have not been reviewed must take remedial action to deal with the review backlog. MOD Form 262F should be raised and the files should then be reviewed and disposed of accordingly.
Retention of registered files by the business unit
If the completed and signed MOD Form 262F recommends that the file is to be considered for permanent preservation it should normally be sent to the relevant archive within 5 years of its closure.
To allow a judgement to be made about the historical context of records judged to be worthy of permanent preservation, the DBS KI Records Review team will conduct a review of these files. Files which are selected for permanent preservation are normally passed to TNA and then made available to the public in accordance with the terms of the Public Records Act of 1958 and 1967.
Files which have on-going administrative value must be retained locally for an extended period and should be forwarded to the relevant archive when they are no longer needed. However, the DRO must be advised in writing of any case in which the file is still required by the business unit for administrative purposes 15 years after closure.
Files which are to be retained for an extended period for administrative purposes and are likely to be consulted on a frequent basis, but which are not considered to merit permanent preservation, may be retained locally. However, if local storage space is at a premium, low usage files should be sent to the relevant archive instead. In these circumstances the Information Professional must ensure that explicit reasons are given on the MOD Form 262F (and on the business unit’s copy) for the on-going retention of the file. Failure to do so may result in the file being destroyed by the DBS KI Records Review team.
Certain Air Force department files, for example Chief of Air Staff, Vice Chief of Air Staff and RAF Form 540 (Station Diaries), may initially be sent to the Air Historical Branch (RAF) with the prior agreement of both the Air Historical Branch and the Defence Information Policy team. Other departments should follow normal procedures.
Retention of other records
Unregistered records which merit consideration by the DBS KI Records Review team for permanent preservation must be forwarded to them within 15 years of their creation, in accordance with the instructions in Determining when and where to send paper records to MOD Archives.
Unregistered records required for administrative purposes may be retained by the business unit for up to 15 years after their creation. If the records have not been destroyed within 15 years permission must be sought, in writing and with a suitable justification, from the DRO to retain them.
Unregistered records which are to be retained for an extended period for administrative purposes may, by prior arrangement, be forwarded to the relevant archive for storage if there is insufficient storage space within the business unit.
Actions following the review of a paper registered file
Following the return of the registered file and completed MOD Form 262F, the Information Professional should:
-
Note the decision made by the Reviewing Officer
-
Record the relevant Bring Forward action for the file and place the file, in the correct numerical order, with the other closed registered files held by the branch. (Note that closed files should not be stored alongside open files.)
Rules and guidance on how to manage information in system accounts
User accounts on all IT systems, including PEDs, must be managed through the life of the account and not just prior to destruction. A review of account content by the account holder is recommended to be undertaken biannually as a minimum. Line managers and information professionals are responsible for reminding staff of the need to conduct reviews of account content at least biannually and ensuring it is carried out.
It is the responsibility of the account holder to review content to establish if it is required to be held as a MOD record or destroyed before the account’s closure and destruction. The account holder’s line manager must ensure this action is undertaken.
Relevant records are to be placed into the appropriate MOD authorised Electronic Document Records Management System (EDRMS) which the IT system uses and documents in progress are moved to the relevant collaborative work area if they have not already been placed there.
If there is no EDRMS on the IT system, records are to be moved to the MOD core environment EDRMS.
Personal information stored in user accounts is held at the account holder’s risk. It is the account holder’s responsibility to ensure their personal information and data is removed prior to the account’s destruction.
Once the user account has been reviewed, the line manager must check with the account holder it is empty. The line manager requests the account is be closed according to the system SyOps/operating instructions and any content remaining within it is then destroyed. Items from this account cannot be retrieved/restored once the account has been destroyed.
The Information Professional/Information Manager from the unit is responsible for ensuring the line manager and account holder undertake the final review of content and appropriate Information management and Records management action is taken prior to the account holders’ departure.
See also
Consequences of ineffective management and exploitation of knowledge and information
Information life cycle
Managing email accounts
Conducting a handover
Using digital collaborative work areas
Managing records when units close
Running effective meetings
Background
Meetings can be an effective and efficient way of exchanging information, understanding other people’s viewpoints, and reaching agreements. Effective meetings build enthusiasm and commitment for the shared goal, resolve differences, highlight problem areas, allocate tasks, and make decisions. It is hard to match the efficiency of a well-run meeting to resolve complex issues by any other means.
However, meetings are expensive in time and money, and often regarded by attendees as an unproductive use of time. The meeting must be run effectively to ensure it is an efficient and purposeful use of time.
Why is it important?
Management of meetings are critical to ensuring they are an effective and efficient use of time for all involved. Meetings that do not have dedicated management can become unproductive and can be regarded by attendees as unimportant.
Consideration should be given to the aims of the meeting, and it should be determined if a meeting is the most appropriate means for accomplishing the aims.
How is it achieved?
Planning the meeting (Chair / Secretary)
Meeting focus / agenda -Establish an effective meeting plan and determine the focus, agenda, and participants.
Participant / Stakeholder Management –Determine who should attend, and check availability. You should postpone rather than have a meeting without critical members unless a delegate (with appropriate authority) attends in place.
Pre-meeting administration -Distribute the agenda and preparatory work in good time. Provide reading material in good time to provide participants with opportunity to consider implications and obtain necessary facts.
Revisit previous actions -If this meeting is a sequel to a previous meeting, check the status of actions agreed at last meeting.
Determine record keeping requirements -Decide whether proceedings are to be recorded in full minutes, or as a brief record of decisions. If you are recording a meeting you must get consent from all attendees prior to recording.
At the Meeting (Chair)
An effective meeting, needs an effective Chair, who can keep participants on track to the aim or purpose and ensures accomplishment of required meeting requirements.
The Chair should:
-
set a positive, productive tone for interaction among the participants, emphasising and encouraging Reasonable Challenge;
-
it is advised to allow a couple of minutes of chat about general topics and also allow the opportunity for introductions for those who may not know each other and who they represent.
-
start the meeting with a review of the goals or anticipated outcomes and the agenda;
-
review minutes and actions from previous meeting;
-
involve all participants relevant to the subject matter, not just the more vociferous – but bear in mind that some people need time to gather and structure their thoughts. Consider asking if there are further contributions at the end of each agenda item and/or the meeting, rather than singling individuals out.
-
use the preparatory work distributed before the meeting;
-
ensure that sufficient time is allocated to certain discussion points and aim to keep the meeting on track – timing is crucial;
-
if the meeting will last longer than an hour, ensure there are occasional short breaks;
-
conclude each agenda item with a relay of the statement of actions (what must be done, by whom, and when), ensuring they are realistic objectives;
-
help participants stay focused and productive, and ensure the discussion does not ramble;
Closing the Meeting (Chair)
The Chair should:
-
summarise all action points including responsible members;
-
determine if there is a requirement for a further meeting, and if so, when;
After the Meeting (Chair/Secretary)
The Secretary should produce the minutes (or record of decisions) as soon as possible - preferably within a day or two of the event JSP 101 The Defence Writing Guide has advice.
The Chair should then review the draft minutes, and if content, give approval for them to be published;
The Secretary must then publish the minutes or record of decisions, ensuring that records are captured of these documents within an approved record management system;
Between Meetings
The Chair and Secretary should, from time to time, check on the progress of the various tasks and actions agreed during the meeting, and take steps to hasten them where necessary.
Advice for participants
All participants should:
-
prepare for meetings thoroughly;
-
arrive punctually;
-
keep focused during the meeting, and help the Chair and Secretary achieve the meeting goals;
-
fulfil actions allocated, keeping the Chair and Secretary informed.
Conference calls – audio, video, online
These can save a lot of time and cost. The principles are all the same as any other meeting. Allow some extra preparation time for video, to ensure the technology, lighting, acoustics and visibility are all fine, and that there are no background distractions that deflect from purpose of meeting.
Supporting products
Effective Meetings Poster
Scanning documents
Background
Document scanning is the process of creating electronic images of paper documents, using dedicated scanners and supporting software, so that these images can be stored, and shared electronically.
Who does this activity?
Those trained in the use of scanning equipment, for example, Information Professionals. In addition, the MOD’s Departmental Records Officer is responsible for ensuring that the policy is implemented consistently throughout the Department, checking that the systems and processes are accredited to BS 10008:2014, and that the criteria outlined above are in place and being applied.
Why is it important?
The advantages of document scanning are those shared by other digital material; ease of access, transmission and accessibility. Scanning is useful because:
-
an electronic version of an original paper document can be made more widely available than the original;
-
the original paper copy can often (but certainly not always) be destroyed, so saving on storage space and costs;
-
scanned versions of the vast majority of documents are acceptable records, provided that the image is an accurate and complete representation of the original, i.e. that the record has been properly made and secured to prevent accidental or deliberate corruption.
What rules and guidance must I follow to do this?
Typical scenarios in which scanning should be considered are:
-
Where fast and repeated access will be required.
-
Where multiple end users at different geographical locations will need access to the same material.
-
Where the material is subsequently used in a systemised, process driven workflow.
It is unlikely that bulk and back scanning is either cost effective or required in any other scenario.
Document preservation
Some paper copy originals are so important that they must not be destroyed or damaged, including:
-
high value contracts, their associated codicils and amendments;
-
legal documents such as wills and powers of attorney;
-
documents required by the Police and Criminal Evidence Act;
-
documents in support of Courts Martial, especially witness statements;
-
documents which are likely to be challenged as evidence in legal proceedings;
-
records supporting high level decisions (e.g. those originated by Ministers or Chiefs of Staff);
-
documents where it is likely that Ministers or Senior Officers will wish to see the originals, in particular ‘Treat Official’ correspondence;
-
documents for which MOD is the custodian but which must be returned to the owner;
-
documents which are rare, valuable, or of historical interest.
Some originals should be preserved, particularly where they may be required for possible legal proceedings. You should consider evidential weight in possible legal proceedings: no record, either paper or electronic, can be guaranteed as definitive, but normally the paper original will be considered more reliable than a scanned copy. Although questions over the authenticity of a scanned image are likely to be rare, if possible avoid destroying important or controversial paper records.
Most paper originals may usually be destroyed after scanning (although it is advisable to keep them for at least 30 days in case of scanning error). Whereas you can readily dispose of routine business documents not mentioned above, think carefully about other types of correspondence before you destroy, and consider the option of moving the originals to the MOD Main Archives or Sensitive Archives.
Rules
When and why documents may be unsuitable for scanning?
Many documents require processing as paper, such as handwritten forms, original paper correspondence and printed items (books, magazines, documents annotated by hand). Not all will be suitable for scanning, and the decision on whether to scan or file as paper rests upon both legal and practical considerations.
You must not scan a document when:
- MOD does not own the Intellectual Property Rights (IPR) – if another organisation or individual can claim ownership of a document (records of software code, design drawings etc) scanning could infringe IPR. Where the document is subject to copyright, it is illegal to store a scanned version without the copyright holder’s permission. British and International Standards, books, newspaper and magazine articles and photographs, and other published information usually fall into this category. If you need electronic versions of these documents, your organisation will need to pay for them. For more information about copyright please visit the Defence Intellectual Property Rights (DIPR) SharePoint site where you will be able to access up to date advice and guidance.
You should not scan a document when:
-
an electronic copy already exists – if it is possible to obtain an electronic version of the original then this should be used in preference to a scanned version;
-
the original must be preserved and is likely to be damaged by the scanning process.
Scanning documents may not be practical when the original is:
-
bulky, for example a book, however book scanners are becoming more prevalent;
-
oversize, and so will not fit the available scanning equipment;
-
particularly fragile, for example damaged or worn paper, and the scanning process may be unsuccessful.
Even when scanning is possible, it may not be worth the effort. If many users across dispersed locations will need regular access to the document then scanning is likely to be worthwhile, though searching for scanned documents may be more difficult than for a similar web page or office document. (Associating the correct metadata with the scanned document will improve matters where metadata search is implemented.) However, if access is likely to be infrequent, or limited to a small group of users, then it may be more practical to maintain the document solely as paper.
Guidance
Points to remember about scanning documents
The image must be an accurate and complete representation of the paper original. The more important the document, the more critical it is to have sound procedures for scanning and filing the image.
The paper original can always be kept in the registered filing system, and the scanned version used for convenience (assuming MOD is allowed to scan it); you can keep a reference to the electronic file with the paper record, and vice versa.
If a document cannot be scanned for any reason, but needs to be referred to from electronic folders, then create a record marker (in an Electronic Records Management System) or a simple document in those folders: this document should have an appropriate title, possibly a brief summary, and the location where the original may be found (including the reference number as determined by the paper filing system). Also, keep a note of the relevant electronic folder on the minute sheet of the Registered File or in the container which holds the original document.
As with any other piece of information, scanned documents must only be stored in, and processed by, systems that are accredited at the right level of security and offer the right level of protection of privacy. Be particularly careful when scanning classified material and ensure that the system is cleared to deal with it.
Decide whether the document is appropriate for scanning, and how important it is that the image can subsequently be proved to be accurate.
Scanning provision within the MOD
Users must be able to prove that the electronic image is a true representation of the original paper document, must ensure that they are using one of the following capabilities, which are accredited to BS: 10008:2014, for carrying out their scanning:
-
Chargeable scanning service through the Pan Government Records Management Contract (PGRMC).
-
In-house scanning bureaus.
Where the evidential weight of the scanned image is less important, then users may use their local Floor Plate scanning capability.
Once the digital copy has been approved; the paper copy should be destroyed if no longer required and, if deemed a record, the digital copy is filed in an Electronic Records Management System. The paper original must be destroyed in accordance with JSP 440 – The Defence Manual of Security Part 2 Leaflet 4C Information Asset and Handling.
Chargeable scanning service through the Pan Government Records Management Contract (PGRMC)
A chargeable scanning service is provided at the MOD Main Archives at Swadlincote through the PGRMC. This service is for material classified up to OFFICIAL. It offers a range of services including the scanning of single or bulk items, which are either retrieved from the MOD Main Archives at Swadlincote or sent to Swadlincote by an Authorised Demander.
Further information on the scanning service, including pricing, is available from the DBS KI PGRMC contract management team:[redacted]
In-house scanning bureaus
Scanning may also be carried out at other MOD scanning facilities whose processes are accredited to BS10008:2014 and who conduct their scanning in accordance with BS ISO 12653-3:2014.
Scanning may also be provided from other external providers where there is an extant contract. Any such contracts must be identified to CIO ([redacted]). No new contracts for bulk scanning (up to the OFFICIAL classification) should be let without first conducting an investment appraisal against the PGRMC scanning service.
Floor plate scanning
This capability is used for small or urgent scanning tasks and conducted by trained end user or support staff e.g. Information Professionals. This scanning is not BS 10008 or BS ISO 12653 compliant, therefore the digital images produced will carry less evidential weight than those produced using the PGRMC or In-house scanning bureau services. You should:
-
check any local instructions, and the User Guide for your scanner and IT system;
- prepare the scanner – do you need colour or just black & white? Do you need a high resolution or is standard (300 dpi) sufficient? In terms of file type and quality, this is dependent on the document being scanned:
-
If you are scanning a typical type written document, then save the scanned image as a .PDF or .TIF file. Note that TIF is the most stable means of archiving digital images and you will obtain good results when you perform full text searching, but this format also results in larger file sizes. The choice of whether you use PDF or TIF is yours. If you are scanning a picture, then save the image as a .JPG file.
-
In terms of quality, this is dependent on the initial quality of the paper being scanned. For example, if it’s a reasonable quality black and white or colour type written document that is not faded, then a resolution of 200 dpi is sufficient quality. If, however the document is badly faded, or the paper is physically damaged, or is in handwritten script then increase the resolution to perhaps 300 dpi or even higher. Remember, the higher the resolution, the larger the resultant digital file that you create.
-
-
prepare the document for scanning so that you will get a clear and accurate image: do you need to remove staples, clips or other bindings?
-
do you need to remove staples, clips or other bindings?
-
do you need to use a transparent wallet?
-
are there sticky notes attached that need to be scanned with the document itself? Ensure you don’t cover up some of the original;
-
are you scanning an original document, or is it already a photocopy, or does it have manual amendments? Take particular care to ensure that everything in the scanned version is legible;
-
-
check the quality and integrity of the scanned images against the original documents;
-
scan carefully, to ensure that you are capturing all pages (remember double-sided) and that they are in the right order;
-
make operator notes that will be kept with the scanned image if appropriate (e.g. it would be important to know if you scanned an original birth certificate, or a photocopy of the certificate); also, keep a log of when, where, and by whom the scans were made to set the provenance of the record;
-
file the scanned image in the appropriate shared area together with any operator notes that must be kept with the image, also file the log of the scanning. For clarity, if deemed a record, the digital copy must be captured to an Electronic Records Management System;
- carry out the appropriate action with the original paper version. This depends on the type of document and on local procedures; e.g. file it long term in the appropriate permanent location; retain it in a temporary folder for scanned hard copies; or destroy it.
Further information on floor plate scanning is available from your information professional(s) or Sally.
Scanning of Personnel files
The following paragraphs refer to the destruction of Service and Civilian personnel files after they have been scanned using compliant and approved scanning systems and procedures. This is to avoid the need to retain the paper files for extended periods of time. Existing paper personnel files which were scanned and archived before 2008 will NOT be subject to this policy and therefore should NOT be destroyed.
The information systems and processes used to scan Service and Civilian personnel files must be compliant with the Lord Chancellor’s Code of Practice on the management of records and accredited toBS10008:2014. The following criteria must also be met:
-
Processes, procedures and access are compliant with the Data Protection Act 2018.
-
All digital images should be retained in accordance with the agreed retention periods given in the Defence Retention Schedules.
-
A printing capability exists, for example for use in response to Subject Access Requests.
-
Official legal documents and instruments (e.g. birth and marriage certificates, Powers of Attorney etc) found on the files must be retained. A suitable cross-referencing and location system is therefore required.
-
Documents which were formerly kept as top enclosures should be recorded in such a way as to be instantly noticeable (e.g. exposure to asbestos records, nuclear workers etc.).
-
The original Service and Civilian personnel paper files must not be sent to the MOD Main Archives once they have been successfully scanned.
-
The original Service and Civilian personnel paper files can be destroyed once Quality Assurance checks are completed and the information system used to store the scanned images has undergone a full back up cycle.
Scanning Medical Records
Information on all matters concerning the management and handling of medical records, including the scanning of medical records, is contained in JSP 950 1-2-11 - the Defence Healthcare Record.
Searching for information
Background
Finding information is fundamental to Defence business. There is an enormous and ever-growing amount of information available to us from across the world and various methods and tools to look for it. By having a good understanding of search techniques and being critical about the reliability and accuracy of information sources, defence can become more effective in how it exploits information.
Finding material within the MOD can often be tricky, and it helps to understand where and how information is likely to have been stored.
Why is it important?
Searching for existing information is important when beginning tasks, projects and programmes to identify and collate information, knowledge and lessons that have been completed in the past.
Having the ability to find and retrieve this information in a timely manner is important to enable Defence to make informed decisions based on accurate information. This can save time and money through reducing the likelihood of work being duplicated and by learning previous lessons.
How is it achieved?
Information Sources
MOD material, the following are the main sources of general information:
-
MOD Libraries have access to, large volumes of information in various formats (including access to subscription databases, rare materials, Inter Library Loans and academic journals that might not be readily available online) – They also offer expert advice in information retrieval. For more information, please contact your TLB/MBU KIM lead or visit the library page on Defnet
-
Defnet (and other defence intranet e.g. DE&S intranet) contains the vast majority of formal published material including JSPs, DINS, News, departmental blogs, and forms. However it does not hold records. Additionally to help enable effective searching on the intranet, published documents should be hosted on this platform and not held in MS teams areas. Defence Business Services Digital, Information and Technology (DBS DIT) maintain defnet, working alongside Defence Digital to help improve the customer experience and promote new technology offered via the O365 platform; The Defence Intranet contains the vast majority of formal published material including JSPs, DINS, News, departmental blogs, and forms.
-
Collaborative working and community areas are controlled at unit level. Local Information professionals will be able to advise on the information within a business unit/area/function and potential to share this information.
-
Record storage locations are controlled at unit level, and will contain materials declared as records (which ensures that it cannot be changed, and will be subject to formal review at a time determined by the retention schedule) which can be accessed if you have appropriate permissions;
-
Defence archive service, contains operational information and records from deployments and legacy systems;
-
Historic branches contain the operational records from front line command deployments. For more information please contact your TLB/MBU KIM lead.
-
Enterprise Directory contains information on people, and the posts they fill;
-
Internal systems/profile pages can contain information on people, skills, expertise and projects they have worked on;
-
The MOD Main Archive is housed at TNT in Swadlincote and managed by DBS KI – it contains hard copy material (nearly all paper) produced by Defence units, where retention is important, but the documents are not in regular use. In compliance with the Public Records Act, as MOD records reach 20 years old, those deemed worthy of permanent preservation are transferred to The National Archives (TNA). Sensitive records retained by MOD beyond the 20-year point and closed extracts of records held at TNA are managed by the DBS Records Review Team. Please visit retrieving records from the archive page for more information;
-
MOD publishes large volumes of material to the Internet; the major websites are MOD (on GOV.UK),Royal Navy, British Army, Royal Air Force;
-
GOV.UK is the central site for rest of Government, while other public bodies with whom MOD works closely will host their own websites (such as The National Archives and the Information Commissioner);
-
The Defence Academy Research Engine (DARE)collates research papers authored by members of Defence Academy and from across the wider Defence community. It also allows members of the Defence community to offer potential topics for research, which can then be undertaken by Defence Academy course members.
Guidance on Searching
We’re all so familiar with the basics of searching, but it’s helpful to read and understand the help pages on searching, both in MOD systems and in commercial search. The following general advice is offered:
-
consider the best way to search – using search engines, (don’t limit your search to single search engine. Different search engines might have varying algorithms and databases, so trying a few can provide diverse results), databases, library services. If unsure where to start, look within MOD first. Where specialised skills are required, seek help;
-
describe in plain language what you are looking for, use specific keywords that directly relate to your topic especially when others are finding the information for you;
-
check the accuracy. Beware of bogus or biased information that presents a point of view rather than being accurate and independent.
-
check the currency. When was it last updated? How current does the information need to be to suit your needs?
-
check the content. How detailed is the information? Does it cover everything that you need? What evidence has been provided to back it up?
-
check the source. Do you know who has produced the information? Do you know what qualifies the author to provide the information?
-
where possible find information from more than one source and compare them;
-
build efficient search strings when searching web sites
-
use the ‘Favourites’ facility on your browser for reliable sites (internal or external) which you visit regularly
-
balance the cost of searching for information against the value of what you want to use it for;
-
much of the good quality information available on the Web is only available at a price, so consider whether the information is exactly what you require before paying. And before you commit to payment, check with MOD library services - they may already have an account;
-
use local sources of information. Experts are usually happy to be asked, but they like you to make a bit of effort as well.
Finally, take care that the information you find is sufficiently reliable for your purposes. Where information must be correct, check the source, accuracy, currency, content, and where possible compare it with other sources. No source of information is infallible, but some are more reliable than others – use sound judgement in assessing the quality of information provided against the level of accuracy you need. By using these strategies and adapting them to your specific search needs you will enhance your ability to find accurate, relevant, and peer-reviewed information more effectively.
Sending paper records to MOD main archives
Background
All Defence off-site paper storage falls under the Pan Government Records Management Contract (PGRMC). Restore PLC is the only provider of third-party storage to be used across Defence under the terms of the contract. This is vital for Defence to understand where all its records are.
The following procedures MUST be complied with when sending files to the MOD Main Archives at Swadlincote under the PGRMC. General guidance is shown below but for full details, including for withdrawing files from the MOD Main Archives, please refer to the Restore PLC Guide.
Why is this important?
It is important to ensure that the records MOD needs for business, regulatory, legal and accountability purposes, are kept for as long as they are required in conditions where access to them is controlled such that they can be stored and preserved securely for an appropriate period and retrieved as necessary in a usable format.
What rules must I follow to do this?
TOP SECRET material or material requiring special handling, MUST NOT be sent to the MOD Main Archives at Swadlincote – This material MUST be sent to the MOD Sensitive Archives at HMNB Portsmouth. See Sending files to MOD Sensitive Archives
New accruals of paper record(s) into the MOD Main Archive are now limited. Records can only be deposited if they fall into one or more of the following categories and have been agreed by your Senior Information Office (SIO):
-
It is a record
-
No longer required for immediate business use and is within 3 years of their closure
-
Worthy of permanent preservation
-
Minimum of 1 year left on the Records retention
-
Protected by a Retention Instrument
If record(s) qualify under one or more of the above, then follow the rules set out below:
-
E-mail[redacted]confirming those record(s) you intend to send to the archive and why; and provide written evidence that you have obtained agreement from your SIO that these are valid record(s) to send to the archive.
-
DBS will respond within 5 working days and if approved, they will send you a New Business Exemption Form (NBEF) to complete and a unique reference number.
-
The ‘sending TLB/EO’ can then deposit the record(s) into the archive, using extant transport arrangements.
-
DBS will review all new deposits sent to the archive. Any records submitted without a NBEF or unique reference number, will be returned immediately to the sender, or destroyed if no contact details are provided.
The NBEF MUST contain the correct information, or the form will be rejected and sent back to the sending Unit. One copy of the NBEF MUST be sent with the records. Restore plc will send an e-mail acknowledging receipt of the records. A copy of the NBEF MUST be retained by the sending Unit detailing the deposited records. Please also refer to Restore PLC Guide for more information.
Restore Boxes
Records are to be sent/transported in Restore boxes. A registered user can request these boxes from[redacted]
For Box level deposits, the outside of the box MUST contain the correct information. An example of a correctly completed box can be found on page 4 of the [20200317-A Guide to Archiving + RSWeb v3-o.doc (sharepoint.com) A Guide to Archiving]
Registered Files
Each registered file MUST contain a completed MOD Form 262Fshowing:
-
full file title and reference (for example prefix, file number and file part).
-
Protective marking
-
Date of last enclosure and date closed
-
Fully completed record of file review (Parts 1 and 2) stating the disposal recommendation of either Destruction date, Retained for a set number of years or consideration by DBS KI Records and Review Team for Permanent Preservation at The National Archives (TNA).
-
Branch stamp including full address/telephone number (at Part 3).
-
Signature of the reviewing officer of the correct grade (Band C2/Service equivalent or above) (Also Part 3).
-
Files lacking these details WILL NOT be accepted into the archive by Restore plc and will be returned to sender.
The following MUST also be adhered to for each registered file:
-
File titles/numbers on covers are to be clearly legible.
-
Documents MUST be in Registered File covers – not Temporary Enclosure Jackets, branch folders, or bundles of loose papers, etc.
-
A copy of the MOD Form 262F MUST be retained by the unit for 20 years as a record of all files archived.
-
Large/bulky files are to be strapped; otherwise they may split/fall apart when opened and papers will be lost.
Records should not be sent to the MOD Main Archive if:
-
Empty i.e., file covers containing no other papers within.
-
Records are due to be destroyed imminently (within one calendar year).
Unregistered Records
Unregistered records (records not on registered files) might include maps, plans, drawings, and charts. Such records should be reviewed in the same way as registered files to determine whether they merit consideration for permanent preservation. Where they merit such consideration, they should be forwarded to the appropriate MOD Archives.
When sending to the Archive, wherever possible:
-
Place in standard archive boxes, though bound volumes may be sent unboxed.
-
Each box or package is to be accompanied by a list of its contents, in duplicate using the NBEF.
-
Record the highest security classification marking of the enclosed material.
-
Record the year of its origin and if applicable:
-
the reason that its permanent preservation is being recommended.
-
Restore plc will keep one copy of the NBEF and will e-mail back an acknowledging receipt. A copy of the NBEF MUST be retained by the Unit as a record of the deposited records.
As unregistered records are stored in a different section of the archive, the correct collation code must be identified on the NBEF, and unregistered records MUST NOT be mixed with registered files.
Bundles
Bundles of registered files or other material must be clearly labelled and strapped together with 2 copies of a list of contents.
Security Classification
Only Records classified up to and including secret should be sent to Restore plc, Swadlincote. For Records above secret please contact DBS CIO-KI Records-4b (e-mail:[redacted], telephone: 02392 725252).
Restore plc has a separate area within the main archive in Swadlincote to store secret Records.
When sending Records classified as secret to Restore plc:
-
Secret Files must be double wrapped in bags (if sending loose Files i.e. not in a box).
-
Boxes containing secret Files must be double wrapped in bags.
-
Restore plc will confirm receipt of the Records, within 5 working days of arrival (Files or/and Boxes), by sending the MOD Customer a receipt to the [redacted] address provided on the New Business Form.
-
MOD Customer’s must annotate their MOD [redacted] address (i.e. [redacted]) on all New Business Forms.
-
For secret Records only MOD customer’s must check if their secret Records have been indexed (File and/or Box level) into the main archive in Swadlincote using RSWeb. If a secret Record isn’t indexed/registered on RSWeb then the MOD customer must inform Restore plc as soon as possible. Failure to carry out this check could have serious consequences.
-
It is also recommended that MOD customer’s check that all Records (Boxes and/or Files) that they’ve sent to archive have been indexed using RSWeb (i.e. not just secret).
-
When a MOD Form 24 (see Receipts below) (Which can be attained from your local i-hub) is sent with a secret File (file level indexing) or secret Box (box level Indexing), Restore plc will return the MOD Form 24 to the customer (as long as the name of the sender along with their MOD address has been annotated on the MOD Form 24).
-
Not providing Restore plc with the correct security classification information could mean that secret marital is stored in the main archive and not in the dedicated secret storage area.
-
Files and/or boxes below secret should be single bagged.
-
Both secret and non-secret material should have no visible marking on the outside of the bags that denotes the security classification. Restore plc can provide bags for files and/or boxes. Restore plc will remove all bags from files and/or boxes in order view indexing information.
Summary: MOD Customer’s must annotate their MOD [redacted] address on all New Business Forms. It is strongly recommended that MOD customer’s check that all Records (Boxes and/or Files) that they send to the archive have been indexed using RSWeb. For Secret Records only, MOD customer’s must check that their Records have been indexed (File and/or Box level) into the Main Archive using RSWeb – and if the Record hasn’t been recorded on RSWeb then they must inform Restore plc without delay.
Receipts
A MOD Form 24 (Receipt) for each SECRET document, file, bundle, or sack (as appropriate) MUST be sent with a full unit address and contact telephone number written/stamped on back. If the unit is moving to a new address or being renamed, then the revised details should be included with the receipt.
MOD Form 24 must only be sent for items protectively marked as SECRET.
MOD Form 24 must be retained for 1 year after transaction or transfer has completed.
Forwarding Large Quantities of Records to MOD Main Archives
If you plan to send a large quantity of paper records to the MOD Main Archives, contact the DBS Knowledge and Information Contract Management Team advising the type and quantity of records involved. The Contract Management Team will assist with the planning and costing of the movement of registered files that are destined for the MOD Main Archives and will ensure that suitable provision can be made for their arrival. The Contract Management Team should be contacted for any queries on using the MOD Main Archives and they can be contacted by:
[redacted] telephone: 0306 798 4900, or[redacted]telephone: 0306 798 8784.
The appropriate MOD Archive should be contacted before unregistered records are forwarded, unless they form part of an existing Special Project agreed with the Contract Management Team.
Sending paper records to the MOD sensitive archives
Background
The following procedures and requirements MUST be adhered to when depositing TOP SECRET material or material requiring special handling with the MOD Sensitive Archives at HMNB Portsmouth. If not properly met, the material will be immediately returned to sender. Breaches of security will be reported.
TOP SECRET material or material requiring special handling MUST NOT be
-
sent to the MOD Main Archives at Swadlincote.
-
destroyed locally.
Why is this important?
It is important to ensure that the records MOD needs for business, regulatory, legal and accountability purposes, are kept for as long as they are required in conditions where access to them is controlled such that they can be stored and preserved securely for an appropriate period and retrieved as necessary in a usable format.
What rules must I follow to do this?
Prior to the dispatch of ANY material, units MUST [redacted] the MOD Sensitive Archive at[redacted]providing details of the amount, classification and content of material, so it can be confirmed that the MOD Sensitive Archive is the appropriate destination for the material and that receipt is expected. Material MUST NOT be sent until confirmation is received.
Units must keep a record of ALL material sent to the MOD Sensitive Archives including the date of dispatch.
Registered Files
Each registered file MUST contain a completed MOD Form 262Fshowing: full file title and reference (for example prefix, file number and file part – where applicable); fully completed record of file review (the disposal recommendation) and destruction date applicable (Part 2 of the form); a branch stamp including full address/telephone number (at Part 3); a signature of the reviewing officer of the correct grade (Band HEO/Service equivalent or above). A copy of the MOD Form 262FMUSTbe retained by the unit as a record of all files archived at the MOD Sensitive Archives. MOD form 102 must also be updated to reflect the movement/transfer of the document.
File titles/numbers on covers are to be clearly legible.
Documents MUST be in Registered File covers – not Temporary Enclosure Jackets, branch folders, or bundles of loose papers, etc.
Large/bulky files are to be strapped; otherwise, they may split/fall apart when opened and papers will be lost.
Bundles of files should be clearly labelled and strapped or tied together.
Empty file covers containing no other papers MUST NOT be sent to the MOD Sensitive Archives. Please contact the team on how best to destroy.
Unregistered Records
Unregistered records (records not on registered files) might include maps, plans, drawings, and charts. Such records should be reviewed in the same way as registered files to determine whether they merit consideration for permanent preservation. Where they merit such consideration, they should be forwarded to the appropriate MOD Archives.
Unregistered records should, wherever possible, be placed in standard archive boxes, though bound volumes may be sent unboxed. Each box or package is to be accompanied by a list of its contents, in duplicate. The highest security classification marking of the enclosed material, the year of its origin and the reason that its permanent preservation is being recommended must also be indicated. The DBS Knowledge and Information Records and Review team will keep one copy of the list and return the other as a receipt.
STRAP material
STRAP material is subject to additional transmission requirements and MUST be sent following the instructions within the DIN ‘Submission of STRAP Material to the MOD Sensitive Archive – OS’2023DIN05-005.
STRAP 3materialMUST NOT be sent to the MOD Sensitive Archive. Units should contact their Corporate STRAPSO for guidance on the storage and disposal of STRAP 3material.
Defence Courier Service (DCS)
TOP SECRET material or material requiring special handling MUST be sent using DCS, adhering to their user guidance which can be found on the British Forces Post Office (BFPO) Share Point page.
A DCS account is required to use this service, with separate accounts needed for the transmission of material up to TOP SECRET and STRAP material. STRAP material MUST NOT be sent from a TOP SECRET account and TOP SECRET and below material MUST NOT be sent from a STRAP account. No separation of material is required – if a file contains STRAP material, the whole file may be sent from a STRAP account.
Receipts
A MOD Form 24 (Receipt) MUST be sent with material, containing an entry for each record, file or bundle (as appropriate) and a full unit address and contact telephone number written/stamped on the back, so that receipt of the correct material can be confirmed and the MOD Form 24 returned. If the unit is moving to a new address or being renamed, then the revised details should be included with the receipt.
A completed and returned MOD Form 24 must be retained for 1 year after transaction or transfer has completed.
Contact us
For MOD Sensitive Archives enquiries [redacted]:DBS CIO-KI Records Archive Requests or telephone: 02392 725252.
Storing emails
Background
This guide should be read in conjunction with the activity guide on Managing Email Accounts, which provides an overall view of good (and undesirable) practice with email. Emails themselves are fundamentally the same as any other official document, therefore must be managed in line with relevant legislation and Departmental policies and rules. Every time you author an email on MOD systems, you are creating a document that might be seen not just by the intended audience, but by others as well – once you have hit that send button, you have lost control on where it ends up.
Why is this important?
Everything we do is subject to the law (including the Freedom of Information Act). We work in a digital organisation with access to a range of communication tools however, some of our most valuable corporate information is, and should be, sent or received in email format. Emails should be used to record and understand accountability for decisions made or actions that have been taken.
What rules and guidance must I follow to do this?
Rules:
-
Store emails which need to be kept as records (see activity guide on Deciding What to Keep as a Record) in the correct corporate shared storage area– you should always do this when you send material, but do it for emails you receive as well (or ensure that someone else has done;
-
Ensure you amend the email name if necessary to ensure that the title is meaningful, and accords with the Defence File Naming Standard. This may include removing any email prefixes such as RE: or FW, unless the RE: or FW are required to be retained as part of the file name in circumstances where evidence of the email chain is required i.e. legal or discipline cases.
Guidance:
-
choose the appropriate corporate shared storage area and declare as a record;
-
save the email, in its original format to ensure that its integrity remains intact (typically for Outlook as a .msg file, which will retain the attachments);
-
be aware of any copyright issues – don’t save copyrighted material into shared areas without authority.
Storing records
Background
It is essential that MOD records are stored in a way that they can be readily accessed in their original form and in the right context, appropriately secured, and preserved so that they remain accessible into the long term. The MOD must therefore provide appropriate storage environments, meeting the technical standards published by The National Archives, and managed through life.
Who must comply?
Everyone in Defence must ensure that accurate records are maintained, storing them correctly in accordance with the activities and rules in Records management as detailed below, and as required by their unit.
Who is responsible for ensuring compliance?
Departmental Record Officer
Why is it important?
In order for MOD to preserve records that have historical value and meet the government legislation that applies to government departments it must prepare and store records correctly as detailed in Records management.
What rules must I follow to do this?
In order to ensure that a record can be safely preserved, the following rules must be followed:
-
Offline Storage. Electronic records are not to be maintained on off-line media (such as CDs). Such material should be transferred to a controlled storage environment as soon as practicable;
-
Misfiled Records. If records have been misfiled, then they should be transferred to their proper location. An audit log is to be maintained that details the name of the individual who performed the transfer, the date of transfer, the record reference and the identities of the source and destination files. Unless there has been misfiling, records are not to be transferred (there may be technical migration to another platform, but the folder structure must remain intact);
-
Encryption. Records must be declared in unencrypted form (otherwise there is a high risk of loss);
-
Digital Signatures. A digitally signed document may be declared as a record, but the content must be in unencrypted form (as above);
-
pst files. This is a file type used within Microsoft Outlook, mainly to save [redacted]s to personal offline environments. These .pst files are not to be declared as records (very high risk of loss);
-
Self Modifying Fields. Some documents are created with fields that automatically update to reflect current date/time. This is clearly not good for records, so self-modifying fields are to be made permanent prior to declaration;
-
Reference Material. Any information referenced within a record should itself be accessible in the correct version and format. It may be necessary to file such material into the same folder as the record, although for external documents there may be copyright restrictions that prevent this (in which case a suitable note should be made).
Structuring information
Background
There are many information systems and services in Defence which can store information. In order to assist effective information management and exploitation structures for holding information should be relevant to its use. Structure should be timely, dynamic, changing to fit the business needs as new information needs (inputs) and information outputs are identified (or clarified).
Why is it important?
A good Information Architecture with timely created structures will help users and information professionals create, find, retain and manage information. This will support better collaborative working, information exploitation, information retrieval and Record Capture/Disposal.
How is it achieved?
In order to structure information effectively the following needs to be considered:
-
Determining information requirements. Identifies the IM-related capabilities and structures that will enable early capture and collaboration. Regularly reviewing Information needs will ensure Information structures remain fit for purpose making changes as necessary.
-
Receive and Capture Information. Information received and captured needs to feed into the structures for Shared Working and Retention, in order to support its use and long term accessibility;
-
Collaborative working. A task-oriented structure is needed to support shared working and work-in-progress that is intuitive, both to those interacting with the information and the wider audience outside of the ‘Involved’ who require access.
-
Disseminate information. Structures for dissemination are intended for communication; be they folder structures, web sites, or even hardcopy, they need to be designed to be intuitive, to ensure that intended audiences are able to navigate to their required information (the aim is to find information).
It is worth noting that for ease of use the transition between structures that hold documents, the structures that hold records (if managed by different systems) should be as simple as possible to make the retention of information as easy as possible.
At all stages, the Information Manager, should provide advice and guidance on information structures and how to evolve them over time to keep pace with changing information needs. There is no one-size fits all – for some areas a capability/output-based structure may work, in others a subject-based structure may be more appropriate. The key is to make the information structure as intuitive and simple as possible in-line with the organisational processes and activities that it supports.
Temporarily sending registered files to another unit
Background
There may be occasions when a unit needs to pass a registered file temporarily to another unit to enable the conduct of departmental business, for example to support judicial engagement.
Why is it important?
MOD needs to keep a list of the paper records so that they can be located, referenced, and reviewed, to enable selection of important records for transfer to The National Archives and disposal of all material appropriately when no longer required. Recording the existence, details and location of this information accurately and consistently not only meets MOD’s requirements to manage its paper records effectively but, in doing so, aids compliance with the Public Records Act.
What rules must I follow to do this?
A system of identifying the whereabouts of registered files removed from the business unit must be established, both to ensure effective file management and to satisfy security requirements.
If a registered file is sent temporarily to another business unit the MOD Form 262A must be used to identify the details of the business unit to which it was sent, the date it was sent and the date it was received back into the business unit.
The transportation of the registered file must be conducted in accordance with JSP 440 Part 2 Leaflet 4C Information Asset and Handling.
The MOD Form 262A may also be used to record that a file has been issued to a member of staff within the business unit. Alternatively, it may be more practical to maintain a separate system to record file movements within the business unit.
Transfer of enclosures between registered files
Background
Business units may still generate or receive material in hard copy and on occasion it will not be possible or practical to digitise the material through scanning. For example, if the original needs to be kept for contractual purposes, or if there is a large volume of material.
Business units must ensure that material that is deemed worthy of retention is filed on a registered file as soon as possible and its existence recorded in an Electronic Records Management System, if available.
Why is it important?
To aid compliance with the Public Records Act.
How is it achieved?
Occasionally enclosures will be misfiled to the incorrect registered file and this will need to be corrected. When an enclosure has been misfiled and the action taken is to remove the item, the following information should be recorded on a sheet of plain paper inserted in place of the enclosure:
-
The date of removal of the enclosure.
-
The document’s reference.
-
The security classification.
-
The file number of the file to which it has been transferred.
-
The new enclosure number.
-
The signature of the officer authorising/making the transfer.
When an enclosure that has been misfiled is to be inserted into a different file, the transferred enclosure should be inserted on the new file in date of origin order Placing records on a registered file. The original enclosure number should be crossed out (but not deleted) and the document annotated with the relevant new enclosure number. A note should be added to the file minute sheet recording the following details:
-
The document’s previous file reference and enclosure number.
-
Any security classification marking.
-
The date of transfer.
-
The signature of the officer authorising/making the transfer.
-
The reason for the transfer.
Transferring records to a private sector organisation
Background
Where some or all tasks of a unit are to be transferred to a Private Sector Body, for example its services are contracted out or part, or all, of the unit is privatised, then the unit is to arrange for a Transfer agreement. This will finalise the transfer of records from the unit to the Private Sector Body and must be agreed and signed off by the MOD Departmental Record Officer prior to vesting day.
Who does this activity?
The unit’s Information Professionals.
Why is it important?
MOD has a legal obligation to ensure that proper records are kept and, where these are to be transferred, that the receiving organisation is clear on their legal responsibilities for handling and storing those records including when they should be retained or destroyed.
What rules must I follow to do this?
To obtain the details needed to populate the transfer agreement, the unit must perform an assessment of its record holdings, prior to vesting day, to determine which records are going to remain in the MOD and which are likely to be required for the Private Sector Body. This assessment should include all the unit’s records irrespective of format. During this assessment it will be necessary to identify, in each case:
-
Not just the potential long-term value of the material for the administrative purposes of the MOD but also whether the information contained in the records warrants consideration for permanent preservation. The types of record likely to have long-term administrative/historical value can be found in the list of Document types which must be preserved as records.
-
Those records thought to have no value to the Private Sector Body but must be retained by MOD (either with the unit remnant body or stored in the MOD Archives).
-
Those records thought to have value to the Private Sector Body. These should be entered in a register, which would subsequently be the subject of adjudication by the MOD. This adjudication will be recorded in the transfer agreement. Records older than 15 years old must not be transferred to the Private Sector Body, but may be provided to the Private Sector Body as a loan.
-
Those records, which must be retained by MOD but will also be needed by the Private Sector Body for reasons of business continuity, both in the context of general reference and in relation to specific work in hand. The unit remnant body is to agree to their temporary retention by the Private Sector Body as a loan. These loan items must be recorded in the transfer agreement.
Details of the kinds of records that, at the very least, are of value to the MOD and therefore must not be destroyed locally can be found in the list of Document types which must be preserved as records. If such records are held and do not form part of any subsequent Private Sector Body exercise justifying continued retention on on-going business grounds, these should be retained by the unit remnant body or forwarded to the MOD Main Archive at Swadlincote or (for TOP SECRET) the Sensitive Archive in Portsmouth.
Gifting/Transfer
All the unit records are MOD property and must be handled accordingly. The unit must ensure that records are not passed to local museums or other similar institutions without going through the proper process– see Gifting Records. It is possible that some records might fall into the category of interesting but not worthy of permanent preservation and not required by MOD or the Private Sector Body. Through the proper channels these papers may be gifted to museums etc. This will only take place after formal review and consultation with The National Archives.
Where records are identified as no longer required by MOD but needed by the Private Sector Body, or where the Private Sector Body has, for example identified volumes of technical records, no longer required by MOD that it wants to retain indefinitely as reference material, these can be formally presented to the Private Sector Body. This ‘gift’ must be agreed by The National Archives as on presentation the ownership of the records formally transfers from MOD to the Private Sector Body. These presented records thus become Private Sector Body property and lose their status as public records and are no longer subject to the provisions of the Public Records Acts 1958 & 1967. The Private Sector Body may retain them for as long as it wishes and may destroy them when of no further use.
A register of the records to be presented to the Private Sector Body is to be detailed in the transfer agreement.
Records created by the Private Sector Body after vesting date, are not public records.
If, and when, these records cease to be of business value to the Private Sector Body, it may feel that some should be preserved in an historic archive. If so, advice should be sought from the MOD’s Departmental Record Officer at [redacted]
Loan
There may be records that MOD still requires, but which are also needed by the Private Sector Body, for example material to be retained by the Private Sector Body in relation to specific and continuing MOD support activities. Should this be the case, MOD can agree to “loan” the identified records for a set period. These records would still be considered as public records and the Private Sector Body would be responsible for maintaining them to MOD standards.
The loan period should not exceed ten years and should the Private Sector Body cease trading or the need to hold the documents expire before the ten years has lapsed, the records must be returned to the MOD.
The Private Sector Body must hold these loaned records in secure facilities and not transfer them to any third party without MOD approval.
The Private Sector Body must not destroy these loaned records without MOD approval.
This process must be outlined in the transfer agreement.
Paper/Physical Records
The remnant unit files that are not required for current business purposes should be stored in the archives in Swadlincote or Portsmouth. These should then be reviewed by the remnant unit in accordance with MOD procedures.
Before sending any large volumes of files to Swadlincote (or Portsmouth), the unit must contact the DBS Contract Management Team who will arrange for a special project to be established. The DBS Contract Management Team must be closely involved in the planning of the transfer of files to the MOD Main Archive and discussions with Restore plc must not take place without this team’s knowledge.
The cost of sending files to the MOD Main Archive and their indexing to the Archive’s document management database will be met by the unit’s transfer project. The Departmental Record Officer will not meet these costs as this is not day to day business. Additionally, where the unit does not currently use the MOD Main Archive, all the costs associated with the unit’s holdings that are required for business purposes in the MOD Main Archive will fall to the unit, including any review or collation reallocation activities.
To help compile the transfer agreement:
-
An inventory of paper files must be created to establish how many files fall into the SECRET and below category and are likely to be placed in the MOD Main Archive (this will allow planning and costing to take place) and how many files will require special handling (e.g. above SECRET). Any files falling into the latter category must not be sent to the MOD Main Archive but to the Sensitive Archive in Portsmouth. The DBS Knowledge and Information Records Review team must be advised of numbers to be submitted, etc. Time frames for when this archiving activity will happen should also be identified.
-
The unit should request from Restore plc a breakdown of the numbers of files (and their security classification) currently held on the unit’s behalf that will transfer to the Private Sector Body.
-
The unit will need to provide a breakdown of the files currently held locally (not in the archives), how many would be archived and destroyed, and how many would need to be transferred to the Private Sector Body.
Before sending records to the MOD Main Archive they should be reviewed by desk officers however, if in any doubt, retain the file rather than destroy it locally.
Following vesting day, the Private Sector Body must not send any further material to MOD archives.
A sponsor should be established within the remnant unit so that if the Private Sector Body requires access to other files held by MOD, the sponsor can check, approve or otherwise and request them from the MOD Main Archive or the DBS Knowledge and Information Records Review team in Portsmouth on their behalf. The sponsor is also responsible for checking that the Private Sector Body is maintaining any retained MOD files in accordance with requirements.
The remnant unit must contact the DBS Knowledge and Information Records Review team if further advice or guidance relating to the handling, transfer and archiving of physical records is needed.
Electronic Records
All electronic records, held in MOD’s formal electronic records management system, and which remain within the MOD, must be kept online with the remnant unit.
For those records “held” by individuals and which are not stored in an ERMS, it is the individuals’ responsibility to assess which of their records should be included in the transfer, taking account of business needs and permanent preservation aspects.
Any electronic records that are to be transferred to the Private Sector Body must be transferred in a secure manner in accordance with JSP 440 Part 2 Leaflet 4C Information Asset and Handling.
The unit should contact the Departmental Record Officer if further advice or guidance is needed relating to the handling, transfer and archive of electronic records.
Personnel Files
The future of personnel files for those unit staff leaving MOD employment should be discussed with DBS Civilian Human Resources.
Freedom of Information Act
The Freedom of Information Act must be considered with regard to a focal point being established within the remnant unit for the unit files stored in either the MOD Main or Sensitive Archives, as the DBS Knowledge and Information Records Review team will not undertake the Freedom of Information role for those files. The Private Sector Body must also be aware of their Freedom of Information Act obligations in relation to the retained/loaned (but not “presented”) files they may hold.
The unit should contact the Departmental Record Officer if further advice or guidance is needed.
Transfer Agreement
A transfer agreement must be raised by the unit, in consultation with the Departmental Record Officer. The transfer agreement finalises the transfer of records from the MOD to the Private Sector Body and must include a list of all records transferred. This agreement must be signed off by the Private Sector Body records officer and the Departmental Record Officer. The agreement will include:
-
A detailed list of files (including those held in the MOD Main Archive at Swadlincote) currently held by the unit that will be transferred to the Private Sector Body.
-
A detailed list of those records that will be provided to the Private Sector Body on temporary retention, as a loan.
-
A list of Vital Records (e.g. unique documents such as Memoranda of Understanding and Letters of Agreement) to be transferred to the Private Sector Body.
Guidance
More information can be found in The National Archives’ document ”What to do if your public body is being privatised.
Transferring records to another business unit within MOD
Background
The need may arise to transfer paper registered files or electronic folders to another MOD unit.
Who does this activity?
Information Professionals
Why is it important?
The various business units of MOD have a need to record decisions and actions for their own and wider MOD use. These decisions and actions are however open to legal, Parliamentary, media and public challenge, often many years after the event. The Department and units, whether they are the originators of the action or successors, need to know what happened and why.
What rules must I follow to do this?
Advance Planning
Although not mandated in this activity, to facilitate the transfer process, the exporting unit may use the Transfer Agreement Template to record the transfer of records prior to transfer day. The transfer agreement can be used to finalise the transfer of records from one unit to another and if completed must include a list of all records transferred.
The exporting unit must make sure sufficient funds are set aside to cover the costs associated with transferring both their paper and electronic records.
If you plan to send a large quantity of paper records to the MOD Main Archive, contact the Defence Business Services Contract Management Team advising the type and quantity of records involved. The Contract Management Team will assist with the planning and costing of the movement of registered files that are destined for the MOD Main Archive and will ensure that suitable provision can be made for their arrival. The Contract Management Team can be contacted by: [redacted]:[redacted].
Both units’ Information Asset Register must be amended accordingly.
Electronic Records including databases
Where electronic records are being permanently transferred to another business unit, the electronic folders must not be renamed or renumbered. The relevant electronic folders must be closed, i.e. no further records are to be added to the folder, and access given to the “importing” unit who should open new electronic folders/containers, allocating new folders names, reference numbers and retention schedules as appropriate.
Any registered removable media that contain records must be transferred to the importing unit in a secure manner in accordance with JSP 440: Part 2: Leaflet 4C Information Assets and Handling.
All databases and structured data must be transferred to the importing unit in accordance with the JSP 604 specification which will be available IDC.
Content published on the Defence Intranet, online content, including websites, official social media accounts, blogs, vlogs.
Any public facing websites including those hosted on gov.uk; official social media accounts; blogs and vlogs; intranet pages and wikis must be transferred in accordance with the following Directorate of Defence Communications instructions:
All content published on the internet, gov.uk. official social media accounts and Defence intranet are to be transferred. Authors should note:
-
Content published on gov.uk is archived by The National Archives.
-
For content posted on official social media platforms e.g. Twitter, Facebook, Instagram, LinkedIn, YouTube etc., the MOD relies on the service providers to archive and backup these accounts.
-
Content posted on websites the public would associate with the MOD e.g. Services, Red Arrows etc., are archived by The National Archives.
-
The Defence Intranet only holds the current versions of policies, standing orders, vlogs, blogs, news items, announcements. The Directorate of Defence Communications does not hold past versions or historic content. The author is responsible for ensuring a complete record of their postings is retained in their team archive.
Paper Records
Registered files (along with their MOD Form 262F) should be transferred to the importing unit. If space is limited or they are not required for immediate business use, the files should be sent to the relevant MOD Main Archive.
It may be possible to retain the existing file numbers and amend the unit title on the file covers. The Defence Business Services Contract Management Team should be advised in writing if such action is taken and if the records are being sent to MOD Main Archive.
It may, however, not be practical to retain the existing file number (for example in cases where the existing number duplicates a number already used by the importing unit), in which case the existing files will need to be closed and new files opened by the importing unit which can then allocate new file numbers.
In most circumstances, if parts of a file series are being permanently transferred to another unit the relevant files should be closed and forwarded to the importing business unit, which will open appropriate files, allocate new file reference numbers, and raise new Registered File Record Sheets (MOD Form 262A).
Under no circumstances must a file be renumbered. If there is a need to allocate a new number, the file must be closed and a new file opened. The files must then be cross-referenced.
In all cases, the appropriate MOD Form 262F must accompany the transferred files to the “importing” unit where they should be attached to the new MOD Form 262A.
The exporting unit must formally record the transfer of the files in their file plan and may, additionally, retain a copy of the relevant MOD Form 262F annotated to record the transfer.
Where the exporting unit retains previous (closed) parts of the file, these should also be forwarded to the importing unit, or if agreed by both parties, to the appropriate MOD Main Archive. Additionally, any MOD Form 262Fs held for previous parts of the file should be forwarded.
All Registered files must be transferred to the importing unit in a secure manner in accordance with JSP 440: Part 2: Leaflet 4C Information Assets and Handling.
Understanding digital continuity governance
Background
The MOD recognises the information it holds as being a valuable asset; which must be available, complete, usable, held and shared appropriately; whilst managing the risks involved. One of the approaches to reducing this risk is Digital Continuity (DC). It forms part of the Department’s overall corporate governance arrangements, under the Risk Management Programme.
Who must comply?
Chief Risk Officer (CRO)
Chief Information Officer (CIO)
Senior Information Risk Officer (SIRO)
Information Asset Owners (IAO)
Information Asset Custodians (IAC)
Digital Continuity Officers (DCO)
Business Continuity Officers (BCO)
Why is it important?
Managing digital continuity, and governing the processes involved; enables the MOD to operate accountably, legally, effectively and efficiently. It helps to protect its reputation, make informed decisions, avoid and reduce costs, assist operational and business units, meet calls for scrutiny and deliver better public services. If the MOD loses information because it hasn’t managed digital continuity properly, the consequences can be as serious as those of any other information loss.
How is it achieved?
At Defence Board Level
The Department has taken measures to build resilience and reduce the risks to the information it holds by appointing its Chief Information Officer (CIO) as the Senior Information Risk Owner (SIRO), who ensures that relevant risks are identified, assessed and mitigated; and whose remit includes the scope, framework, management and priorities of Digital Continuity across Defence.
A digital continuity assessment is submitted jointly by the SIRO and Chief Risk Officer (CRO); to the Defence Audit and Risk Assurance Committee (DARC) on a scheduled 6-monthly basis.
The digital continuity assessment is collated across the Department with contributions from subject matter experts in information management, information assurance, information risk, information and cyber security and ICT systems owners and business change / business continuity managers, and by a network of Top Level Budget Holder (TLB)/Defence Agency (DA) Digital Continuity Officers and forms part of the Department’s Reliance Risk Register (RRR).
At TLB/DA Level
Defining the requirements
For digital continuity to be of value it has to be associated with both ICT, including formats, media, hardware, software, bespoke applications and an information asset (IA). Each TLB/DA is required to have a current Information Asset Register (IAR).
The IAR lists both the information assets it is responsible for and the platform that information asset is hosted on. Details of the platform system, bespoke software and applications, standalones, local area networks (LANs) or discontinued formats and media, aka “cold storage” items, are included to identify any risks, including those associated with digital continuity.
The identified risks are recorded on the TLB/DA Information Risk Register (IRR), which together with the IARs, form part of the viability and resilience stated in the Department’s RRR.
In this way, the SIRO can categorise the level of risk, assess the impact on and the ramifications to the Department, any planned withdrawal of support or forewarning of obsolescence is likely to have on continued availability.
These registers form the TLB/DA and ultimately the Department’s Digital Continuity Plan (DCP) [LINK to be provided]; providing a comprehensive current “state of play”, enabling the SIRO to identify, quickly and decisively, any change in risk and its possible impact.
Managing the links between Information Assets and Digital Continuity
Each TLB/DA is required to appoint an Information Asset Owner (IAO) who is responsible for its IAR and a Digital Continuity Officer responsible for its DCP. The role of DCO can be combined with the IAO or the BCO.
The periodicity between reviews of IARs, carried out by the IAO or IAC; is determined by the level of classification it carries or if a change in circumstance is identified.
An IAR review will be carried out in conjunction with the DCP review. If a change in circumstance is identified as a risk e.g. actual or potential loss of availability; it is noted on the TLB DCP and the IRR and if necessary, flagged up to the SIRO and CRO for action.
When notification of an impending withdrawal of support or planned obsolescence is received, usually by system owners, they are able to access the Department IAR to inform those TLBs/DAs affected; allowing maximum time to mitigate the risk, strengthen resilience and most importantly, ensure continued availability of “at risk” information assets.
In addition, by including “cold storage” items in the IARs, a central register of obsolete hardware e.g. a microfiche reader, located within the Department can be compiled [LINK to Info Policy Group mailbox] enabling the use of existing obsolete or rarely used resources; rather than having to rent or hire 3rd party services with its associated costs.
Maintaining Digital Continuity
In addition to the DCPs carried out on current ICT, the effectiveness of digital continuity is also enhanced by its inclusion as part of the Digital and Information Technology (D&IT) Functional Strategy and its business change management programme; now part of the Defence Digital Function, chaired by CIO.
This provides coherence to the delivery of the whole range of information services and extends to the stipulated contractual obligations undertaken by providers of ICT systems to be responsible for an agreed DCP of their services. Owners of bespoke software and applications, standalones and LANs are obligated to maintain digital continuity under their TLB/DA DCPs.
At Unit level
It will be usual for TLBs/DA to delegate the reviewing of DCPs down to unit level and collate the results in an overall TLB/DA DCP, as they do for the IARs and IRRs. The guidance for unit Business Continuity Officers is listed in Managing the unit digital continuity plan.
Reference material
JSP 440 - Defence Manual of Security Part 1
JSP 525 - Corporate Governance
JSP 892 - Risk Management
Defence Information Strategy
TNA What is Digital Continuity?
Understanding document types which must be preserved as records
Background
There are some document types which must be kept as records since they will warrant permanent preservation.
Who must comply?
Everyone in Defence must ensure that accurate records are maintained, storing them correctly in accordance with the rules detailed below, and as required by their unit.
Why is this important?
In order for MOD to preserve records that have business and historical value and comply with the legislation that applies to government departments. See Overview of Records Management.
What rules must I follow to do this?
MOD Appraisal Report
The purpose of the MOD’s Appraisal Report is to articulate to the public what records of MOD activity up until the present date they can reasonably expect to be transferred to The National Archives in the future. Its basis is a high-level analysis of the structure, functions and activities of Defence, a determination of which of those structures, functions and activities generate records that are potentially worthy of permanent preservation, and evaluation of those records against The National Archives’ selection policy. Underpinning this is an assumption that records are being managed appropriately in all areas Defence.
From the Appraisal Report, the documents which must be kept as they are likely to warrant permanent preservation are those which:
-
contain TOP SECRET, STRAP or Codeword material Managing TS, STRAP and Codeword;
-
Originated by Ministers’ private offices.
-
Document the preparation of legislation sponsored by the Ministry of Defence.
-
Document the preparation of Codes of Practice and Public consultation papers.
-
Document the minutes and circulated papers, of major MOD committees, working parties, study groups etc., and similar, interdepartmental, bodies for which MOD provided the secretariat, or held the main papers.
-
Show the authority under which MOD has exercised a function.
-
Are of Standing Orders and similar instructions of Commands, Agencies, Establishments etc.
-
Document MOD actions when defending UK interests by projecting power strategically and through expeditionary interventions.
-
Demonstrate MOD’s support to the Government’s overseas objectives by directing international defence engagement towards support to operations, defence diplomacy and defence sales, conflict prevention, security sector reform and capability building in priority countries.
-
Show how MOD provides security for stabilisation in support of Other Government Departments strategic objectives.
-
Contain shared Commonwealth records including: all documentation that results from Commonwealth Heads of Government meetings, meetings of Commonwealth Ministers and all meetings at the level of Senior Officials.
-
Document the principles on which the activities that generate and develop capability will be prioritised.
-
Provide significant advice and recommendations including that derived from trials and exercises created by MOD units in support of procurement and maintenance of capability.
-
Document significant advice and recommendations created by MOD units in support of capability development.
-
Contain registered patents and other Intellectual Property Rights records including: claims against the Crown concerning inventions.
-
Introduce/consider new types of weapons and equipment.
-
Introduce/consider the modification of weapons and equipment.
-
Introduce new types of uniforms, clothing etc.
-
Describe the disposal of potentially hazardous materials e.g. asbestos, ordnance, either on land or at sea.
-
Document Honours policy and all records relating to awards for gallantry.
-
Contain information on important scientific/technical developments.
-
Are used by Official Historians or marked for retention by them.
-
Illustrate the formation / evolution of Defence Policy
-
Describe the reasons for important decisions, actions or provides precedents.
-
Illustrate significant developments in the relationship between MOD and other organs of government, or other national or international authorities.
-
Contain important decisions relating to the department, disposition or use of the Armed Forces or about strategy, or tactics, and the means employed to implement them.
-
Could help the government to establish, maintain, or control a legal claim or title. (e.g., deeds, or other documents, relating to land or property tenure, design rights or copyright).
-
Reflect Law Officers’ opinion on any subject.
-
Are of judicial and investigatory proceedings including noteworthy courts martial and other legal matters such as: Boards of Inquiry, Trials of War Criminals and Public Inquires.
-
Document the formation, organisation, reorganisation, re-designation, dress, change of role, expansion, contraction and disbandment of key departmental units.
-
Document Royal or other important visits where the department is the direct lead.
-
Describe how the department provided a duty of care and provided access to or occupied historic buildings and sites of archaeological interest.
-
Contain maps, plans, and drawings of possible historical interest for UK and overseas – including technical drawings of important equipment and installations.
-
Are of matters of significant regional or local interest which are unlikely to be documented elsewhere for example RAF Chaplaincy baptism, marriage and burial registers.
-
Are of subjects of general national or international interest.
-
Report on the provision of the nuclear deterrent and includes the Department’s contribution to disarmament and counter-proliferation activities.
-
Report on significant military campaigns and operations, intelligence, organisational and logistics matters; which will include Commanders Diaries/Unit Historical Records.
-
Depict the operations of the Special Forces in deployed environments.
-
Depict the operations of the Navy, for example: Ships’ books, drawings, plans and specifications.
-
Depict the operations of the Army including Commander’s Diaries, and key Operational Records.
-
Depict the operations of the Royal Air Force, including Operations Records Books.
-
Depict the strategic intelligence used by the Department to inform policy and decision-makers.
-
Are Histories produced by Service units etc.
-
Demonstrate MOD’s support to civil emergency organisations in times of crisis, where the records depict the Department’s contribution of military assets to provide assistance to civil authorities and its peace-time contribution to Other Government Departments.
-
Provide an insight into particular operations or activities of wide interest, e.g. official diaries, journals, logs, kept regularly and containing information on the core activities of the Department. Personal diaries will not be selected for permanent preservation.
-
Contain records relating to famous or infamous people.
Understanding records retention schedule
Background
Reviewing our records is an important aspect of establishing and maintaining control of our corporate information as this allows us to establish what information needs to be retained whether for short term administrative reasons or for much longer, possibly for permanent preservation.
Although our records are important assets that help us do our business, they cannot all be retained indefinitely. The first step in the review process is for HQ business and service units to initially review their own records. This will mean that the local destruction of those records that have reached the end of their retention period, cease to have an administrative value, and are not considered worthy of permanent preservation, can occur. Information Professionals must ensure an effective system of review is maintained through a retention schedule that has been established within the bounds of the Defence Retention Schedule, and where they then decide which ‘Type of Record’ category best applies to their specific material.
Why is it important?
Retention scheduling is an important aspect of establishing and maintaining control of MOD’s information/records and demonstrates transparently that the review and subsequent disposal of records has been conducted according to agreed criteria and not according to the personal preferences of an individual. Retention schedules ensure that records are reviewed (usually after a period of years) to determine the appropriate disposal action to be taken. As well as representing an asset, information/records can also impose liabilities on the unit holding it. Keeping information/records for longer than is required exposes MOD to risks around:
-
Cost– there are significant costs around maintaining, preserving and presenting information back to the user and the more information we hold the more expensive this will be. Also, not complying with legislation, such as the Data Protection Act, can lead to financial penalties.
-
Efficiency– keeping too much information will impede departmental performance by making it difficult to find the information we need to carry out our business.
-
Reputation– not disposing of information in a responsible and timely fashion will put MOD at risk of non-compliance, for example, of not disposing of personal information as required under the Data Protection Act.
As not all information can be retained indefinitely, the main benefits of applying a robust retention schedule are:
-
to maximise the retention and ready availability of information for the conduct of effective business, the maintenance of the corporate memory and the avoidance of ‘reinventing the wheel’; increasing efficiency by making it easier to find and use the information defence needs;
-
to comply with specific legal and regulatory requirements;
-
to support accountability through the retention of records (including the availability of archival records of genuine historical value);
-
to demonstrate that the disposal of information has been carried out according to an agreed policy;
-
to avoid the costs and potential liabilities of retaining information MOD does not need and which is likely to result in legal discovery actions;
-
to minimise the administrative overhead to MOD.
What rules must I follow to do this?
Information must be retained only for as long as it is needed for business, legal or historical purposes and a retention schedule is to be applied to cover all information and records regardless of their format. Information Professionals are responsible for the creation and maintenance of the unit retention schedule, and co-ordinating the dissemination of electronic folders and paper registered files to be reviewed, to the relevant desk officer or subject matter expert (SME), hereafter known as the Reviewing Officer. The Reviewing Officer is best placed to recommend suitable retention periods based on their working knowledge of the nature and content, or intended content, of the electronic folder or registered file.
It is a requirement of the Public Records Act that records are transferred to The National Archives when they are 20 years of age. To address this requirement MOD policy is that records are to be reviewed no later than 15 years after creation. This is to allow sufficient time to address the administrative processes to keep those records that we want to keep beyond the time they reach the 20-year point, i.e. apply for Retention Instruments, so that when they do reach 20 years of age MOD is not in breach of the Public Records Act in respect of those records.
Understanding document types which must be preserved as records provides examples of those records likely to warrant Permanent Preservation.
The Defence records retention schedule provides generic advice on how long to retain a range of different record types, but this is not comprehensive and does not cover all record types created in Defence. The guidance provides minimum retention periods, and records may be retained longer than that specified in the Defence records retention schedule if the review process determines a continuing need to retain.
Upgrading registered files
Background
It will sometimes be necessary to upgrade a registered file to reflect the fact that a new enclosure is of a higher security classification than the existing file.
Why is it important
Everyone in Defence must ensure that accurate records are maintained, storing them correctly in accordance with the rules in JSP 440 Part 2 Leaflet 4C Information Asset and Handling and as required by their unit.
What rules must I follow to do this?
-
A new registered file cover of the appropriate security classification must be used and given an identical number to the cover that is to be replaced. These can be ordered form the Millie portal.
-
The contents of the original file must be removed and transferred to the new file cover along with the top half of the front of the original cover which should be placed in the new file on the left-hand side.
-
The date of opening of the original file must be entered on the front cover of the upgraded file, not the date on which the file was upgraded which instead must be entered beneath the date of opening. The MOD Form 262Amust also be amended to show the date of upgrading, along with the new security classification.
-
If there is a subsequent need to upgrade the file again then the above action should be repeated. The top half of each pre-existing file cover should be retained in the new file.
-
MOD Form 672must be placed in the file for SECRET and above.
-
The enclosure that triggered the upgrade of the file must be recorded in the MOD Form 102. Details on the completion and management of MOD Form 102 can be found in JSP 440 Part 2 Leaflet 4C Information Asset and Handling.
-
File covers denoting a security classification marking higher than the first enclosure(s) are not to be used in anticipation of material which might be placed on the file later.
Using Non-Corporate Communication Channels
Background
The use of Non-Corporate Communication Channels (NCCCs), also known in MOD as ‘Closed Messaging Applications’ (CMAs), has become more widespread across MOD. A NCCC is a communication channel, service or application that does not provide corporate access to information, and includes private [redacted] accounts, private message accounts (WhatsApp, SMS text messaging etc), stand-a-lone systems and other similar media.
The use of such channels creates risk and potential legislative challenge where such information could be requested under Freedom of Information Act 2000 and Data Protection Act 2018 legislation. The non-transfer of significant information on NCCCs would not enable the MOD to be compliant with its Public Records Act 1958 obligations. It is therefore necessary for departmental policies to be in place and observed to ensure that all records, including those created on NCCCs are brought within departmental governance.
The Cabinet Office has produced government policy in this area(Non-corporate communication channels for government business (www.gov.uk). This policy constitutes advice to individuals working in government as to how they can best ensure they take account of record keeping, transparency, security, and data protection responsibilities, some of which are legal obligations.
Who does this activity?
Everyone in MOD including Ministers and Special Advisors.
Why is it important?
Government communications belong to the Crown and must be handled lawfully. If you hold such communications in NCCCs you do so on behalf of the MOD.
It is important to ensure that MOD records are kept for business, regulatory, legal and accountability purposes for as long as they are required, in conditions where access to them is controlled such that they can be stored and preserved securely for an appropriate period and retrieved as necessary in a usable format.
This guidance requires you to exercise professional judgement appropriate to your circumstances, including the codes of conduct and legal obligations applying to you and the post you hold. Use NCCCs with care and be prepared to explain and defend your choices.
How is it achieved?
You should always ensure that you use corporate channels for official business. Where MOD provided solutions are not available or where unavoidable and you use a NCCC (on either a corporate or privately owned device), you should make arrangements to store official or significant information (records containing substantive discussions in the course of conducting Government business or information that materially impacts the direction of a piece of work or that gives evidence of a material change to a situation) onto a relevant MOD system. See also:Deciding what to keep as a record.
Please be aware that any use of NCCCs for significant government business engages your record keeping and security responsibilities.
Information classified “SECRET” or “TOP SECRET” must not be shared via NCCCs under any circumstances.
NCCCs should only be used for keeping in touch messaging purposes and must not be used routinely for the conduct of Defence business, including issuing orders, conducting command and control, and providing information on capability or shortfalls.
If you are accessing a NCCC on a corporately managed device:
-
Care should be applied if communicating significant government information; and/or information with additional marking (including information marked OFFICIAL-SENSITIVE) requiring additional protective controls or behaviours.
-
You should use your discretion, exercising professional judgement if communicating any logistical or other non-significant government information.
If you are accessing a NCCC on a privately owned and managed device:
-
You would require exceptional circumstances to justify communicating significant government information; and/or information with additional marking (including information marked OFFICIAL-SENSITIVE) requiring additional protective controls or behaviours. Any use in these circumstances must be reported to your Information Manager via your Top Level Budgets (TLB) / Main Business Unit (MBU): Information contacts and guidance using the NCCC exceptional circumstances reporting form below.
-
You should pay due regard to your security responsibilities if communicating any logistical or other non-significant information.
If you are a Minister or a senior official, consider including Private Office staff in communications groups and tasking them to undertake such capture.
There is no requirement to retain every single communication, however, significant government information in NCCCs should be captured into MOD systems to support accountability. You are responsible for deciding whether this applies to each communication using professional judgement and considering the context. Capture significant information into MOD systems at a frequency appropriate to the content and context, including how often you use the NCCC. You should carry out a final review before you change device or leave your post. Significant information can be captured by:
-
Copying, forwarding, screenshot or exporting it to a MOD system, or
-
Recording its substance in a message, note or document on a MOD system.
‘Disappearing message’ functions have a role in limiting the build-up of messages on devices. You must ensure that any such use does not impact on your record keeping or transparency responsibilities.
For guidance on deciding what to keep as a record, please refer to the following article Deciding what to keep as a record.
Remember, you are responsible for keeping Defence information safe, and when working remotely and using NCCCs be vigilant and ensure that your and MOD’s information is protected. Remember, the onus for compliance with this policy is on you, the individual.
Cabinet Office policy and guidance
Cabinet Office policy and guidance on the use of NCCCs, which can be found here: Non-corporate communication channels for government business (www.gov.uk):
-
gives detailed coverage of the security implications of the use of NCCCs, with a clear preference for the use of corporately managed devices.
-
Covers data protection considerations.
-
Makes explicit reference to a wider range of NCCCs, and to related technology developments, including disappearing message functionality. And
-
is directed to all individuals working in government, rather than to departments.
The guidance exists to inform the judgements that individuals in government make when communicating in the course of their government work. It sets expectations as to how individuals will behave. Consequences of failing to act in accordance with this policy will vary according to the context and according to the role of the individual within government.
The guidance exists to inform the judgements that individuals in government make when communicating in the course of their government work. It sets expectations as to how individuals will behave. Consequences of failing to act in accordance with this policy will vary according to the context and according to the role of the individual within government.
Example form to record “Exceptional Circumstances” use of NCCCs
The Information Manager is to produce and retain locally an ‘“Exceptional Circumstance” Use of NCCCs Form’ in the following format.
| Para 10a of guidance:(Non-corporate communication channels for government business (www.gov.uk) tells individuals accessing a NCCC on a privately owned and managed device (as opposed to via a corporately managed device) that:”You would require exceptional circumstances to justify communicating significant government information; and/or information with additional marking (including information marked -SENSITIVE) requiring additional protective controls or behaviours. Any use in these circumstances should be reported to your Knowledge and Information Management team and Head of Unit.” | ||
|---|---|---|
| Q1 | Are you reporting use of NCCC’s under ‘exceptional circumstances’ for yourself or another individual? | |
| Q1a | Who is the individual on whose behalf you are reporting? | |
| Q2 | Date of use, when did this happen? | |
| Q3 | Type of NCCC used? | |
| Q4 | Briefly describe the exceptional circumstances that justify accessing a NCCC on a private device? | |
| Q5 | Please give the [redacted] address of the Information Manager you are reporting to? |
This form is to be retained by the Information Manager for 7 years.
Using approved MOD terminology (metadata)
Background
MOD is bound under legislation to hold and maintain accurate information and records. With the vast amount of data, documents and records being generated and stored it is increasingly challenging to label and tag it consistently and meet that requirement. Acronyms and abbreviations mean different things to different people and, consequently, it leads to difficulties identifying and searching for information resulting in confusion which causes mistakes and misunderstanding.
Who does this activity?
Everyone in Defence.
Why is this important?
In order to meet our business and legislative requirements to be able to quickly and accurately identify and find our information and records, we need to ensure it is consistently labelled and defined so that the same abbreviations, definitions and acronyms are used and properly understood.
What rules and guidance must I follow to do this?
How is it achieved
To achieve the standards required we have created and maintained a standardised system of categorising and labelling which must be used for our information and records. Information Asset Owners are required to ensure that their area(s) of responsibility comply with the need to use consistent metadata (data that accurately describes it) when labelling and describing their information assets.
Whilst the ultimate responsibility for the above is on the Information Asset Owners, everyone in Defence carries an equal responsibility to meet those requirements.
Rules
-
The MOD Taxonomy and Thesaurus are the MOD approved source of terminology and must be used for MOD resources.
-
Content Management Systems must enable users to allocate terminology from the MOD Taxonomy and Thesaurus.
-
The MOD Glossary is the official source of MOD definitions and acronyms and must be used.
-
Independent glossaries should not be created unless they have a very specific and narrow application – these should be notified to the Defence Business Services team, DBS-DIT-datasvcs, responsible for managing the MOD Glossary.
Instructions are provided with the tools identified above to help users understand how to use them and how to update and add any missing terminology and definitions – see the MOD Terminology page.
Weeding registered files
Background
Eventually all records must be disposed of – the questions are ‘When?’ and ‘How?’.
Whilst some records will be of long term value to the MOD and will need to be retained in the Department, most will be destroyed, and a very small proportion will be sufficiently valuable to be retained permanently in The National Archives. The National Archives requires the MOD to select complete registered files for permanent preservation rather than extracts from files, to ensure that preserved records retain their original context.
What rules must I follow to do this?
The weeding of registered files is prohibited.