Skip to main content
Research and analysis

HMCTS opt out mediation evaluation report

Published 21 March 2023

Applies to England and Wales

1. Acknowledgements

The authors would like to like to thank the independent peer reviewers who provided comments on an earlier draft. Final thanks go to all who kindly agreed to take part in the interviews and focus groups as part of the evaluation.

2. Executive summary

As part of the HMCTS Reform Programme, the Online Civil Money Claims (OCMC) has been developed to provide a digital system for issuing and progressing civil money claims.

In May 2021, the OCMC service piloted a new approach, to test offering a mediation appointment on an opt out basis, rather than both parties needing to opt into the service. This report presents the findings from an evaluation to understand this change in offering mediation from an opt in to an opt out basis within OCMC claims between £500 and £10,000 (excluding court fee and any interest claimed) for those issuing claims without legal representation.

Separately and subsequently to this evaluation there has been a public consultation on the future of mediation in the civil justice system, including the proposal to introduce automatic referral to mediation for all claims allocated to the small claims track[footnote 1]. Opt-out evaluation findings have and will continue to feed into this wider work on mediation in the civil justice system. This report and evaluation focus solely on the change from offering mediation within OCMC, from on an opt in basis to an opt out basis, and the experience of those users going through the small claim’s mediation process.

Following the change in offering mediation from an opt in to an opt out basis there was a slight increase in the proportion of claims referred to mediation (17% to 21%). This increase in referral to mediation is down to both parties (claimants and defendants) agreeing to mediation in greater proportions. The proportion of defendants agreeing to mediation increased from 27% to 31% of all claims. Where a defendant agrees to mediation, the claimant is then asked about mediation. Here there was also an increase, from 64% to 69% of claimants agreeing to mediation (in cases where the defendant had already agreed).

It’s important to note that at the same time as the change in mediation being offered on an opt in to an opt out basis the information presented to users at the decision point around mediation was also updated following previous HMCTS research suggesting some aspects of mediation were unclear for users. Therefore, it’s possible that both the change in opt in to opt out and the change in information provided to users at this point impacted on the slight increase in referrals to mediation.

The change in how HMCTS offered mediation had no impact on the proportion of cases which settled at mediation. However, because the change resulted in slightly more cases reaching mediation, this meant that overall a higher number of claims issued were settled at mediation. In those claims which settled no difference was seen in the average value of the settlement. With the average monetary settlement being for a little over half of the claim value (55% before and 54% after)

It was also clearly reported by users that even when mediation appointments did not end in an agreement there were still clear benefits, including potentially reducing the areas in conflict.

2.1 Experiences with mediation

Overall users in this research who had taken part in a mediation appointment were positive about their experiences of the appointment. They liked that it gave them a quick and what they considered to be a fair resolution. They were equally positive around the individual mediators saying that they gave clear explanations, made them felt heard in the appointment and that mediators got up to speed quickly with the details of their claim.

Although most users were positive about their experiences there were some who had a more negative experience. This was often linked to their expectations around the role of the mediator, and that the mediator role within the appointment turned out to be more limited than they expected.

2.2 Knowledge of the Small Claims Mediation Service

At the point of deciding whether to opt out of mediation or not users have some understanding of mediation, however they are often unaware of the Small Claims Mediation Service (SCMS) until this point. Users are clear when deciding on mediation that it is a route to a fair settlement but that it will be a compromise between the parties and that mediation will be facilitated by an independent mediator who will promote discussion between them and help manage the emotions during the appointment.

However, at this point there are clear misconceptions around aspects of mediation including practical elements of the mediation appointment, the role of the mediator and the role of the other party. A good understanding of mediation is vital and supports successful mediations, as shown by previous research with HMCTS mediators.

Amongst the users who took part in the evaluation research there were 2 over-arching themes guiding decisions around mediation, which pushed some users towards mediation whilst pushing others away from mediation:

2.3 Avoiding or wanting their ‘day’ in court

Some users wanted to avoid going to court, they saw it as daunting, a stressful event and there was almost a fear to attending. Whilst some users were clear they wanted their ‘day’ in court, they wanted the opportunity to tell their side of the dispute, present their evidence and have a Judge agree with them. These users believed strongly in their case and believed that the Judge would agree with them.

2.4 Mediation is a compromise

Users were aware that in mediation you need to be willing to move position to compromise, and therefore as a claimant you may not get everything you are asking for, and as a defendant you need to make offers to try and settle the case. Users balanced this with the additional time, stress and cost of continuing to court when deciding on mediation.

For some this knowledge pushed them away from mediation, they thought they were completely right so why should they settle for something less than they were claiming for, or pay the other party anything. This was often backed up with the belief that they had the evidence to prove their claim, and a belief they would not get the outcome they were looking for from mediation

In addition to the 2 overarching themes there were a number of specific factors which either encouraged users to take up or opt out of mediation.

2.5 Factors for continuing with mediation

There are various factors which pushed users towards continuing with mediation including:

  • wanting the dispute to be resolved quickly, believing that mediation would be faster than court
  • wanting their voice to be heard within the process and outcome
  • some users saw mediation as part of the court process and a step that they needed to take to try and resolve the dispute prior to court

2.6 Factors for opting out from mediation

Other factors pushed users away from mediation, and therefore towards deciding to opt out of mediation:

  • by the time a claim has come to court the relationship between parties had broken down to such a point that parties distrust each other
  • parties had made previous attempts to settle and in their eyes had made fair offers which had been rejected or ignored
  • for some users there was uncertainty about what mediation was and was not

2.7 Understanding of mediation

The clear misconceptions expressed by users around mediation fed into experiences within the appointment itself, with mediators reporting that users are often coming to the appointment not understanding what the appointment would be like and being unprepared for the appointment. With both users and mediators expressing in the research that user expectations of the mediation appointment often did not match the reality. Mediators are clear within the research, users coming to mediation with the right expectations, the right attitude and prepared for the appointment are vital to support a successful mediation appointment.

For mediators this lack of preparation and understanding of how the appointment would work meant that at the start of the appointment they took on the role of educator. Spending the start of the appointment answering questions and explaining what mediation is and how the appointment would work. This was particularly the case for first time users of the service. This education and question answering used up time in the limited one hour slot assigned per case.

2.8 Settlement of the dispute via mediation

When approaching settlement within the mediation appointments, mediators are clear that the approach and attitude of parties is key. For mediation to be successful both parties need to come to the appointment being flexible and open to moving from their position, without this resolution in the mediation appointment is much harder.

It was reported by users and mediators, that within the mediation appointment some are unclear what they ‘should’ be settling for and so are looking for guidance from the mediator. Within the appointment mediator are clear they cannot give advice on what to settle for, and that there is no obligation to settle, but they encourage the parties to consider the pros and cons of making a settlement at mediation.

This uncertainty on what claims should settle for could lead to power imbalances within mediation appointments where those who have previous experience of mediation or similar disputes, or those who have had legal advice have a better idea what cases normally settle for and so are in a stronger position.

This report suggests a number of recommendations both for the Small Claims Mediation Service and opt out mediation for consideration.

3. Introduction

3.1 Background

HMCTS seeks to help users resolve civil money disputes through the civil money claims service. Within the HMCTS Reform Programme, civil money claims are being reformed, which aims to bring new technology and modern ways of working to the way justice is administered as well as helping users resolve disputes online. You can find further information on the HMCTS Reform Programme.

Within the HMCTS reforms Online Civil Money Claims (OCMC), has been developed for specified civil money claims. OCMC is continuing to be developed as part of the reform programme, at the time of this research OCMC was available for those users who did not have legal representation, to issue claims up to £10,000 in value. Since the research has been conducted, the development of OCMC has continued, at the time of publication OCMC is available for unrepresented users to issue claims up to £10,000 and for legal representatives to issue claims up to £25,000.

Specified money claims involve a wide variety of types of claims and also a variety of different users. Users include individuals, sole traders through to large organisations, both with and without legal representation. The types of issues in dispute range from unpaid bills, parking penalties, building works, unpaid invoices to other breaches of contracts. This means that although claims can be for a similar amount they can be for significantly different issues.

For all Civil Money Claims (not just those submitted using OCMC) HMCTS currently offers a free mediation service for small claims (under £10,000), this is known as the Small Claims Mediation Service (SCMS). The SCMS aims to help users resolve their money disputes without the need for a court hearing.

The mediation appointment offered is limited to one hour in length and is provided over the telephone. Mediators are HMCTS staff, who have been trained to provide mediation, they are neutral and help users to identify and resolve issues.

Within the mediation appointment the mediator conducts the mediation using a shuttle diplomacy method. This is where the mediator will phone the parties separately, so they will speak to one party, end that call, then phone the other party speak to them, end that call and then call the other party back, this will continue throughout the one-hour appointment.

This means that the mediation appointment will consist of a number of telephone calls with the aim of exploring issues in disputes and moving towards a settlement. Prior to the mediation appointment the mediator does not know details of the claim, nor do they see any documents submitted as part of the claim, their role is to listen to the views of both parties and help them to negotiate a settlement to their dispute if possible[footnote 2].

The SCMS conducts a large volume of appointments. In 2019, 15,386 mediations were conducted (14% of all cases allocated to the small claims track); of these mediations, 61% resulted in a settlement. In 2021, the service conducted 20,831 mediations (22% of all cases allocated to the small claims track); of these mediations, 55% resulted in a settlement.

3.2 How is mediation offered

The SCMS is offered to all defended civil claims allocated to the small claims track. Both parties involved in the dispute are asked if they would like to take part in free mediation. This offer is made after the defendant (the party the claim is against) has submitted a defence, as part of what’s known as directions questionnaires.

This has traditionally been offered on an opt in basis, where parties are asked if they would like to take part or not. Where both parties indicate that they want to take part then the SCMS would arrange a mediation appointment.

Within OCMC since September 2019 a pilot had been run where cases with a value of £500 or under (excluding court fee and any interest claimed), had been offered mediation on an opt out basis. This is where it’s assumed that parties want to take part in free mediation offered by the small claims mediation service, and they’re asked to indicate if they do not wish to take part. There are no penalties for choosing not to take part in mediation at this stage.

On 24 May 2021, this opt out approach was rolled out to all claims issued on OCMC. In addition to this change, further information was provided to users at the point within the online journey where they are offered mediation.

See Annex A for a simplified overview of the journey of a small value specified civil money claim and the stage at which both the claimant and defendant are asked about their willingness to go through mediation within OCMC.

Within Annex B can be seen screenshots of the online pages shown to users within OCMC where there are asked about taking part in mediation. In brief the question around mediation under opt out is shown below:

We have automatically registered you for free telephone mediation from HM Courts and Tribunals Service.

Information is then given on how free mediation works and what would happen after mediation, after which users can either select to continue, or select “I do not agree to free mediation.”

Throughout being offered mediation users are reassured that agreeing to take part in the mediation would not mean that they have to wait longer for a court hearing.

This report presents the findings from an evaluation to understand this change in offering mediation from an opt in to an opt out basis within OCMC claims between £500 and £10,000 (excluding court fee and any interest claimed) for those issuing claims without legal representation.

4. The future offer of mediation

It’s important to note that following this evaluation wider work has been undertaken by the Ministry of Justice (MOJ) around dispute resolution and specifically looking at how to increase the use of mediation in civil claims. This work has used the findings from this evaluation to help understand the current experience of users going through civil claims and specifically using the SCMS.

This wider MOJ work has led to a public consultation ‘Increasing the use of mediation in the civil justice system’[footnote 3] which closed in October 2022. Within this consultation, the MOJ set out plans to introduce automatic referral to mediation for all claims allocated to the small claims track. Under this proposal, all parties to a defended small claim would be required to attend an appointment with the SCMS before their case can proceed to a hearing.

The consultation sought stakeholders’ views on the detail of how this policy should operate. Responses to the consultation are currently being analysed, and MOJ will publish a response and next steps, outlining its plan for the future of mediation within the civil justice system.

5. Aims

The evaluation had 2 main aims:

  • to understand the roll out of the opt out mediation process, how well it was working and to identify any areas for improvement
  • to measure the impact of the opt out approach on user’s experiences of mediation

6. Research questions

The evaluation covered a range of areas and questions to answer the 2 aims. Below are detailed the high level research questions answered within the evaluation.

How many and what type of users opt in/out of mediation?

To what extent do parties keep mediation appointments and attend the sessions?

What are the settlement rates for mediations (opt in and opt out)?

What are the characteristics of users who do and do not opt out of mediation?

Which party (claimant vs. defendant) are more likely to opt out of the mediation process, attend/miss appointments?

What are the reasons users decide to opt out/not opt out of mediation?

How well prepared are users for the mediation session, do they know what to expect, do they have a realistic idea of what mediation is?

How well does HMCTS inform users about the HMCTS small claims mediation service?

How are mediation appointments working and how do parties behave in these sessions when trying to reach a settlement?

What are users’ experiences of mediation, are they satisfied with the process, the mediation appointment and perceive the outcome as fair?

Do cases which have gone through the opt out approach have equivalent settlement values to cases that have gone through opt in mediation?

7. Evaluation approach

The evaluation conducted consisted of both a process and limited impact evaluation[footnote 4] to understand and explore questions around the expansion of offering mediation on an opt out basis to all claims within OCMC.

7.1 Counterfactual considerations

To be able to understand the impact of the change from opt in to opt out, an estimate for what would have happened in the absence of this change was needed. This is traditionally done via the creation of a control group

However, there were a number of challenges which meant the creation of a control group was not possible:

  • the opt out approach was rolled out to all OCMC cases (between £500 and £10,000) at the same time
  • cases of a similar value, but issued via other routes (e.g. Money Claims Online (MCOL) or paper) were likely to be different to OCMC cases - meaning a comparison group could not be constructed from claims issued via an alternative route

Therefore, the evaluation constructed a comparison group from cases issued in OCMC between £500 and £10,000 prior to the roll out of opt out mediation, where they were offered mediation on an opt out basis. Cases were then compared before and after the expansion of the opt out pilot. Within this report the 2 time periods are referred to as before and after, with them including claims issued during the following time periods:

  • before, claims issued between 19 April and 21 May 2021
  • after, claims issued between 25 May and 30 June 2021

7.2 Limitations of the evaluation design

The before and after design notably limits the time frame included within the research to attempt to limit other factors (other than changing from opt in to opt out) that could be having an impact on the measurements included. It’s also helpful to consider a longer term trend, especially around the key measurements of referral to mediation to understand how this change over the short term fits within the wider pattern of referral rates.

To support in understanding this, a look at the trends in referrals to mediation has been undertaken. Within this analysis it’s important to consider that given the data is over a long time period other factors may influence the referral to mediation rate in addition to the change from opt in to opt out mediation.

Therefore it’s important to treat these findings as indicative of the impact of changing from offering mediation on an opt in to an opt out basis.

An impact evaluation goes beyond describing or measuring impacts that have been observed, and instead aims to understand the role of a project/intervention in producing impacts (positive and negative, intended and unintended, direct and indirect) - the evaluation must establish what has been the cause of an observed change. Impact evaluations aim to understand the role of a project in producing change by establishing what has been the cause of an observed change.

7.3 Methods

The evaluation included a programme of primary research conducted alongside analysis of existing management information. Below is detailed the key activities undertaken as part of the evaluation:

  • in-depth interviews with public users
  • focus groups with HMCTS mediators
  • analysis of information available in HMCTS management systems
  • a survey completed by mediators following a mediation appointment
  • review of mediation agreements to extract settlement value

7.4 In-depth interviews with public users

In total 32 depth interviews were conducted with public users, who had been offered mediation on an opt out basis. These were a mix of those who had opted out and those who had continued in the mediation journey. Interviews were conducted with public users to allow for a more detailed depth of understanding of their experiences and decision making process.

Interviews were conducted with the following public users:

User Group Number of interviews
Claimants who opted out 7
Claimant who did not opt out: mediation not successful or did not take place 7
Claimants who did not opt out: mediation successful 4
Defendants who opted out 7
Defendants who did not opt out: mediation not successful or did not take place 5
Defendants who did not opt out: mediation successful 2

For details of the topic areas covered in these in-depth interviews see an overview in Annex C.

7.5 Focus groups with HMCTS mediators

Two focus groups were conducted with HMCTS mediators who had conducted mediation appointments with OCMC cases that had come through via the opt out approach to mediation. The focus groups included 10 mediations, 8 women and 2 men, with a range of experience, from being involved with the small claim’s mediation service since its inception, to those who had joined more recently but still had around 3 years of experience. The focus group format allowed for mediators to share their experiences, and discuss amongst others with a similar experience to understand how widespread experiences were and approaches they had taken within mediation appointments.

See Annex D for an overview of the areas covered within the focus groups.

7.6 Data Analysis[footnote 5]

Three sources of quantitative data were used within the analysis for this evaluation:

  • information automatically collected within OCMC (HMCTS management information)[footnote 6]
  • a survey completed by mediators following each mediation appointment for the evaluation
  • information manually sourced on settlement value at mediation

During 2 time periods within the evaluation mediators completed a short survey following each attempted mediation appointment[footnote 7].

See Annex E for a copy of the questionnaire.

Agreements for mediation appointments covering claims issued in the before and after time periods (before claims issued 19 April to 21 May 2021, after claims issued 25 May to 30 June 2021) were downloaded and the value of the settlement made extracted to allow for analysis of the value of any settlement reached at mediation during these time periods.

8. Claims issued

This evaluation compares 2 short time periods immediately before and after the change in how mediation was offered, from opt in to opt out, for claims started by litigants in person on OCMC for claims between £500 and £10,000 (excluding court fee and any interest claimed).

During these 2 time periods a significant number of claims were issued which fit into these criteria.

8.1 Table 1: Number of claims issued on OCMC within the evaluation time periods

Value of claim (excluding court fee and any interest claimed) Issued between 19 April and 21 May 2021 Issued between 25 May and 30 June 2021
Under £500 2,775 2,374
More than £500 5,159 5,007
Total 7,934 7,381

The value of claims issued during the before and after period within the evaluation were very similar.

8.2 Table 2: Value of claims (excluding court fee and any interest claimed) comparing the before and after periods in the evaluation

Value of claim Issued between 19 April and 21 May 2021 Issued between 25 May and 30 June 2021
Under £500 2,775 2,374
£500-£1,000 1,467 1,402
£1,001-£2,000 1,443 1,353
£2,001-£3,000 780 814
£3,001-£4,000 391 400
£4,001-£5,000 407 400
£5,001-£6,000 139 145
£6,001-£7,000 128 112
£7,001-£8,000 103 115
£8,001-£9,000 99 96
£9,001-£10,000 202 170

At the time of the evaluation OCMC was open to only parties starting a claim (claimants) without legal representation. These claimants could have been individuals, sole traders, or those acting on behalf of a company or organisation. This data is self-reported within OCMC, with just over half of claims started by individuals (53% before, 55% after). With around a third of claims made by companies (37% before, 35% after), and the remaining made by sole traders (8% before and after) and organisations (2% before and after).

The same information is available for defendants in cases where the party engages in the process and provides this information. Therefore, we only have this information for approximately half of defendants during the evaluation periods. With two in ten defendants reporting as a company (25% before, 26% after), or an individual (21% before, 20% after). With the remaining being sole traders (6% before and after), or organisations (2% before and after). For the remaining defendants no information was provided by the party on their organisation type (47% before, 46% after).

9. Referral to mediation

9.1 Understanding of mediation at decision point

In all civil claims allocated to the small claims track free mediation is provided by HMCTS, this is offered after a case has been defended, see annex A for a simplified overview of where parties are asked about mediation within the OCMC journey.

At the point parties decide whether to opt out of mediation, information is given outlining what mediation would entail to inform this decision. Within the in-depth interviews with users, users understanding of mediation at this decision point was explored.

For users there was limited knowledge of the mediation offer from HMCTS prior to starting the claim, or being offered mediation. For most users the first time they hear that mediation is offered by HMCTS is within their claim journey. Although there are repeat users of the small claims mediation service, particularly amongst claimants included in these in-depth interviews who relied on their previous experience of the process for knowledge about the small claims mediation service.

Alongside limited awareness of the small claims mediation service prior to the offer to take part in mediation, users reported having little or no knowledge of mediation prior to their appointment. With any knowledge coming from information provided by HMCTS, previous experience of mediation (predominately in the family space), experience of friends and family or from a Google search.

The experiences of users from the in-depth interviews clearly suggest that users have some understanding of what mediation will be like. From the information HCMTS provide, they saw it as a facilitation of agreement between two parties and an opportunity for parties to reach an agreement which they see as fair without the need for a court hearing. Whilst they see that the mediator will be independent and someone to help facilitate conversation and agreement between parties whilst helping to manage the emotions during the appointment.

Whilst there was a good understanding of what to expect in the mediation appointment at the point of deciding whether to opt out of mediation or not, there were clear areas of misunderstanding or confusion:

Practical elements of the appointment, with some users thinking it would be a three-way conversation with the other party, that it would be face to face or similar to mediation within a divorce case.

The role of the mediator, with some users thinking the mediator would be legally trained, offer an opinion during the mediation and even make a decision based on the evidence.

The role of the other party, with some users assuming that parties had requested the mediation, rather than being offered as standard or that the Judge would be aware of why mediation had or had not taken place.

This does mean that users have some understanding of what mediation offered by the small claims mediation service will be like when they decide whether to opt out. However, there are still clear misconceptions about mediation which feed into the mediation appointment. This leaves mediators needing to educate users on both mediation and how the appointment would run.

9.2 Proportion of cases referred to mediation

Following the change to offering mediation on an opt out basis there was a slight increase in the proportion of claims issued referred to mediation. Referrals increased from 17% to 21% of claims issued. It’s important to note that at the same time as the change from offering mediation from opt in to opt out, additional changes were made to the communications used to describe mediation to users, which may have also affected referral rates.

For a claim to be referred to mediation 2 things need to happen:

  • the defendant needs to submit a defence and then not opt out of mediation
  • the claimant then also needs to not opt out of mediation

When comparing the proportion of all claims before (under opt in conditions) and after, (under opt out conditions), a slight increase is seen in the number of defendants not opting out and a similar increase in the proportion of claimants then not opting out is seen.

9.3 Table 3: Proportion of claims issued and parties decisions on mediation

Proportion of all claims issued
  Defendant Mediation Decision   Claimant Mediation Decision (of cases where the defendants had already opted in or not opted out)   Referred to mediation
  Opts in Did not opt out Opts in Did not opt out  
Before (claims issued 19 April to 21 May 2021) 27%   64%   17%
After (claims issued 25 May to 30 June 2021)   31%*   69%* 21%*

The figures marked with * show a statistically significant increase when compared to before figures.

Decisions on opting out of mediation did vary by some known characteristics of cases, with defendants less likely to opt out of mediation at higher claim values (under opt out mediation). This is likely to be influenced by other factors possibly including, proportion of defendants engaging in the process, whether the defendant is an organisation or an individual.

9.4 Table 4: Proportion of claims under opt out mediation where the defendant did not opt out[footnote 8]

Claim value Proportion of all claims where defendant did not opt out of mediation
£501-£1,000 27%
£5,001-£6,000 41%
£7,001-£8,000 40%
£8,001-£9,000 41%
Total over £500 31%

In cases where the defendant had not opted out, two thirds of claimants also do not opt out and so the case is referred to mediation. This decision by claimants to not opt out does vary by whether the claimant self-reports as an individual or an organisation, with the same pattern seen under the opt in approach as well. Individual claimants are more likely to agree to mediation compared to organisations.

9.5 Table 5: Claimant decision on mediation opt in/do not opt out by nature of claimant[footnote 9]

Individual Claimant decision Organisation Claimant decision
  Opts in Did not opt out Opts in Did not opt out
Before (claims issued 19 April to 21 May 2021) 70%   53%  
After (claims issued 25 May to 30 June 2021)   73%   59%

Looking at referral rates to mediation for a longer time period for claims issued by litigants in person using OCMC, the referral to mediation rate has remained fairly stable, with the slight increase seen following the change to offering mediation on an opt out basis for claims over £500 in May 2021.

The figure below also shows that at the same time as there was an increase in referral rates for claims over £500 (following the change to opt out mediation), there was also an increase in referral rates amongst claims under £500 (where mediation was already offered on an opt out basis, from 12 to 14% of all claims issued), this may be down to the changes in information shown to users which were made at this time or to other unknown factors.

9.6 Figure 1: The proportion of all claims issued referred to mediation by claim value

Graph shows the proportion of claims issued referred to mediation, for claims with a value over £500. Referrals increased at the end of May 2021, a similar increase in referrals was also seen for claims with a value under £500. The referral rate for claims under £500 to mediation is lower than for claims with a value over £500.

9.7 Profile of claims referred to mediation under opt out conditions

Looking specifically at the claims referred to mediation during the after stage, where mediation was offered on an opt out basis:

  • one third (36%) were cases of an individual vs a company[footnote 10]
  • two in ten (18%) were cases of an individual vs an individual
  • one in ten (12%) were cases of a company vs an individual[footnote 11]

With claims across the spectrum of value making up the profile of claims referred to mediation during this period.

9.8 Figure 2. Value of claims referred to mediation during the ‘after’ time period for the evaluation

Graph shows the value of claims referred to mediation under opt out conditions with the evaluation. Claims with a lower value (under £2,000) made up half of all the claims referred to mediation.

9.9 What drives users’ decisions around mediation

Within the in-depth interviews conducted with claimants and defendants who had been offered mediation on an opt out basis an understanding was generated for the reasons driving take-up of mediation and factors pushing against mediation. These factors influenced users’ decision on whether to opt out of mediation or not, for most users it was a case of weighing up the various factors to reach a decision on mediation.

Amongst these there were 2 over-arching themes guiding decisions around mediation, which pushed some users towards mediation and other users away from mediation.

9.10 ‘Their day’ in court

One theme centred around the idea of going to court for their dispute.

For some users the idea of going to court was daunting and stressful, and there was a ‘fear’ factor to attending court. They were not sure what attending court would be like, they had little or no prior experience of being involved in a court case, which meant views on what court would be like had been built from media representations and the experiences of others. There was a real feeling of wanting to avoid going to court, to avoid that stressful event.

Looking back, where users had been to court, or had other previous experience of court, users appreciated the other benefits of mediation compared to attending court. This included the lack of additional costs to attending court both in terms of any legal representation but also time and cost in pulling together evidence, a hearing bundle and actually attending the hearing (for example, time and travel costs).

Whilst other users were very clear they wanted their ‘day’ in court they wanted to be able to tell their side of the dispute, they wanted to be able to present their evidence to a Judge and have that Judge decide on the dispute. They felt that they were completely in the right in the dispute and that on the strength of the evidence they had the Judge would agree with them, and rule in their favour.

It was also clear that by this point in the dispute the relationship between parties had often broken down so much that parties did not believe that mediation would help to settle the claim at all.

9.11 Compromising during mediation

Most users who took part in this research were aware that for mediation to be successful parties needed to be willing to move position and compromise. And that this meant they would not get everything they were claiming for. This is an important point, for mediation to be successful parties need to be willing to discuss their dispute and come to an agreement that both parties are happy with, therefore parties need to be aware of this when deciding on whether mediation is right for them and their dispute.

When parties were deciding whether to take part in mediation or not, they balanced this need to negotiate and compromise with the opportunity to resolve their case, the additional costs of going to court and the risks of going to court where the case could be decided against them. For some users this balance came down on the side of going to mediation, while for other users it suggested that mediation was not the best process for their dispute.

It’s also the case that for some users who took part in this research the need to move position deterred them from mediation. They saw themselves as completely right and so were not happy to settle for something less than they thought they were owed or were not willing to pay anything to the other party. They believed they had the evidence to win at court and therefore they wanted to progress to a hearing, and firmly believed that they could not resolve the dispute at mediation.

9.12 Factors driving the take up of mediation

Then there were more specific factors which encouraged users towards not opting out of mediation:

  • Users wanted a quick resolution to their dispute. Both claimants and defendants expressed that they wanted a quick resolution to their claim, and that it was a driver behind their decision to take part in mediation. Users believed that a hearing would be a longer process to resolution, a more stressful route and most likely a more expensive route.

  • Users wanted to have their voice heard and have the opportunity to explain ‘their side of the story’ which they thought mediation would give them. With both claimants and defendants believing that mediation would offer them the change to put their side across and to be heard within the court process, which was a key driver of their decision to take part in mediation. For defendants they also saw it as an opportunity to tell the claimant their side to support an agreement being reached.

  • Some users felt that mediation was part of the court process, and something that they should try. For some users they did think they should go to mediation as it would look bad if they did not at least try, with a worry that Judges may look negatively where mediation had not taken place, even where the users did not think that mediation would be successful in resolving the dispute.

  • For a small number of claimants there was some confusion about why they were being offered mediation. There was some belief that the defendant had requested mediation rather than it being offered to both parties during the process. This did not put off the small number of users spoken to but did come as a surprise especially if there had been little engagement with the other party prior to this point.

9.13 Factors driving down take up of mediation

For some users there were very clear reasons why they decided to opt out of mediation, which centred around the relationship they had with the other party and activities already undertaken prior to the dispute reaching court. With clear drivers away from mediation being:

By the time of mediation parties had made numerous previous attempts to settle the dispute without success and they didn’t see how mediation would be any different. This was felt strongly by users where they had offered what they felt were fair and reasonable suggestions to resolve the dispute which had either been rejected or ignored by the other party.

By mediation the relationship between parties had broken down to the point where there was distrust of the other party. Both parties felt that relationships had broken down to the point where they did not trust the other party coming to mediation, that they would come with the right approach, willing to compromise and move position. For some there was even mistrust that the other party would be truthful in any mediation. Therefore, they did not want to waste theirs or the mediators time in attempting mediation which they did not see being successful.

Some users were very clear in the strength of their case and wanted to show this in court and have a decision in their favour.

10. The mediation appointment

10.1 Booking the appointment

Within this research the users we spoke to found the process to book a mediation appointment clear and straightforward. The users also reported that the materials they received from the Small Claims Mediation Service were clear and gave them enough notice to arrange time off work etc for the appointment.

Although the overall experience of arranging a mediation appointment was positive, there were some challenges including users missing the confirmation letter/email, and so not being aware if they needed to confirm the mediation appointment or not, this led to some appointments being incorrectly cancelled. Some users reported challenges when receiving notification that a mediation appointment had been cancelled either by HMCTS or by the other party.

10.2 Attendance at a mediation appointment

At the start of the mediation appointment, mediators report that they tend to reach out to the defendant first. This is based on their experience as if one party is most likely to not attend the mediation appointment, their experience suggests that this will be the defendant. It also saves time as the first question a mediator asks of a claimant is for a brief summary of their case, which can be lengthy which can then feel unnecessary if the mediator can then not get hold of the defendant.

Across the SCMS there is a known challenge of nonattendance at mediation appointments. A challenge not unique to mediation offered on an opt out basis. Whilst nonattendance levels do vary recent data suggests the rate can be as high as three in ten[footnote 12] scheduled mediation appointments not taking place.

In appointments where one party attends but the other party does not, this can lead to heightened emotions. One party has spent time preparing for the mediation appointment, has taken the time to attend the appointment whereas the other party has not, this needs to be managed by the mediator. The mediator spends time defusing the situation and explaining the next steps in the process.

This high level of non-attendance at appointments also has a negative impact for the mediators themselves. These missed appointments take up the mediator’s time, they need to make repeated attempts to contact the parties, voicemails, emails and so on. They need to explain the situation to the party that does attend the mediation appointment, often dealing with a highly emotional situation and then they need to record this internally on the management system, so the case can progress to the next stage of the court process.

Due to the demand for mediation appointments and the time period mediation appointments have to be scheduled in[footnote 13], missed appointments are not routinely rearranged. A small minority are rescheduled by exception only.

The high level of non-attended appointments also has a clear negative effect on mediators’ morale. With mediators feeling that they are not supporting the mediation team and getting a lower sense of achievement as they are not able to help parties to reach an agreement that both parties are happy with.

10.3 Preparation for and understanding of mediation

Along with details of the mediation appointment users are sent some pre-appointment information to help explain what will happen in the mediation appointment. Whilst mediators reported that the vast majority of users who attended the mediation appointment during the evaluation period had read the pre-appointment information some users were clearly not coming to mediation understanding what mediation is or being prepared for the appointment.

This was more pronounced for those users who were using the Small Claims Mediation Service for the first time. Some users reported being unclear on the practicalities of the appointment; and not understanding that the appointment would be numerous calls not one conference call, that the mediation would not have seen details of their case beforehand, and that the mediator would not be making a decision on their case.

In addition, mediators reported that some parties are not preparing before the mediation appointment. As part of the process the SCMS ask users to come to mediation prepared with a brief summary of their case. Those attending mediation also need to know the details of the claim and have authority to agree a final outcome on the call. Some parties come to mediation not aware of some of the details of the case, or without the authority to settle the case.

10.4 Role of the mediator

This general lack of understanding and preparation means mediators can take on the role of educator in the mediation appointment. With mediators spending the first part of the appointment answering questions and explaining what mediation is and how the appointment will work. This includes explaining that there will be no direct contact with the other party, that it would be multiple calls, that the mediator had not seen any evidence in the case, that any agreement will be binding and the role of the mediator. This uses up time in the limited one hour appointment for mediation.

This is part of a wider knowledge gap about the court process and what’s likely to happen at and after the mediation.

10.5 Experiences of the mediation appointment

The users who took part in this research and had attended a mediation appointment were in general very positive about their experience of mediation. They liked that it was conducted over the telephone rather than needing to travel for it to be face to face, they also liked that it gave them a degree of separation from the other party they were in dispute with. They appreciated that it gave them a speedy resolution (where mediation was successful) and offered them a quick fair and efficient means to settle their dispute.

Even where mediation was not successful parties were positive that it had potentially narrowed the points in dispute and had given them information on what to expect from the process moving forward.

This positivity was not just limited to the mediation appointment but also about the mediator as well, with users positive that mediators made them feel heard within the process, they got up to speed quickly with the case details, whilst making the user comfortable within the process. The mediators were applauded for giving clear explanation of the process and the possible outcomes, balancing the need for information with the time constraints and the complex nature of what may happen next.

Mediation gave users the chance to ask questions, give their side of the dispute, feel listened to, and agree a settlement that they were comfortable with, all reasons given by users as why they wanted to take part in mediation.

There were some negative experiences, in general linked to misconceptions of what mediation would involve prior to the appointment. Some users felt that the mediator would play a greater role in the mediation itself and were disappointed that to them the mediator appeared to be little more than a messenger between the 2 parties.

It’s clear from the users interviewed in this research that the individual mediator and their approach plays a significant role in users’ experiences and satisfaction with mediation.

11. Settlement at mediation

11.1 Factors that influence settlement

From both in-depth interviews with public users and the views of mediators the attitude and knowledge of users coming to mediation can be a barrier to resolving the dispute at mediation. If parties come to mediation with no awareness of the need to make offers and move position, or no willingness to do this, then these present clear barriers to settlement.

Users need to come to mediation open to settlement and there’s a view amongst some mediators that currently some users are coming to mediation because they see it as something they should do or something that will look good when the case progressed to a hearing, rather than being truly open to mediation.

It’s clear that the different attitudes of the parties attending mediation can either be a barrier or an enabler of settlement.

Within the mediation appointment both mediators and users reported that some were looking for further guidance on ‘what they should’ settle for, this was particularly the case for those with less experience of similar disputes. They were unsure what they should settle for in their dispute, what’s a ‘fair’ settlement, and asked the mediators for their opinion or even if they think they would be better off going to court. This leaves users unsure what their dispute should settle for, and mediators walking a tight balance between supporting settlement, not giving advice (which is not part of their role), and not appearing to pressure parties into a settlement.

11.2 What proportion of cases settle

Across the 2 time periods considered within this evaluation the proportion of referred cases to mediation which settled at mediation remain the same. Of all cases referred to mediation 29% of cases reached an agreement at the mediation appointment. This includes all cases referred to mediation, and therefore includes cases where a mediation appointment may not have take place.

11.3 Table 6: Proportion of referred cases to mediation which reached an agreement in the mediation appointment

Cases referred to mediation Cases settled in the mediation appointment Proportion of cases referred to mediation, settled at mediation
Before (claims issued 19 April to 21 May 2021) 893 261 29%
After (claims issued 25 May to 30 June 2021) 1,050 300 29%

11.4 What do cases settle for

Just as no change was seen in the proportion of referred cases which settled at mediation the value of that settlement at mediation also did not vary between opt in and opt out (the before and after time periods).

The settlements made at mediation during the evaluation tended to be for a monetary amount (93% during opt in and 85% during opt out), and on average were for a little over half of the original claim value (including fees and interest) (55% during opt in and 54% during opt out). However, there’s wide variation in the value of settlement agreements, in relation to the value of the original claim. Highlighting the variety of outcomes that can be achieved at mediation.

11.5 Table 7: Average proportion of claim value (including court fee and any interest) mediation settlement agreement was for

Before (mediation offered on opt in basis) claims issued 19 April to 21 May 2021 After (mediation offered on opt out basis) claims issued 25 May 2021 to 30 June 2021
Claim value Average proportion of claim value settled for at mediation (including court fee and any interest claimed) Number of settlements Average proportion of claim value settled for at mediation (including court fee and any interest claimed) Number of settlements
£500-£1,500 54% 105 58% 103
£1,501-£3,000 57% 71 51% 84
£3,001-£5,000 55% 38 52% 38
£5,001-£10,000 53% 28 54% 30
Total 55% 242 54% 255

11.6 Figure 3: Proportion of claim value including court fee and any interest claimed settled for at mediation

Graph shows the proportion of the original claim value, including court fee and any interest which the mediation settlement agreement was for. Showing that there was a broad range of proportion of claim value settled for at mediation, ranging from between 0 and 10% of the claim value all the way up to between 90 and 100% of the claim value.

Whilst the majority of successful mediations settled for a monetary amount there were settlements for other actions, such as returning or replacing goods. This was seen in slightly greater volumes during the opt out period, however given the low volumes of settlement agreements reviewed this should be treated with caution and monitored further to understand if the trend continues.

12. Next steps

It’s important to note that following this evaluation wider work has been undertaken by the MOJ around dispute resolution and specifically looking at how to increase the use of mediation in civil claims. The findings from this evaluation have fed into this wider work, to help understand the current experience of users going through civil claims and specifically using the SCMS.

This wider MOJ work has led to a public consultation ‘Increasing the use of mediation in the civil justice system’[footnote 14] which closed in October 2022. Within this consultation, the MOJ set out plans to introduce automatic referral to mediation for all claims allocated to the small claims track The areas of consideration below will continue to feed into future developments within the mediation area.

Below are detailed the clear areas for consideration highlighted by the evaluation for the SCMS. Focusing on improving understanding, awareness and referral to the mediation service. These areas to focus on have been grouped into the following:

  • How to share and present information to users. Informing users about the Small Claims Mediation Service, the nature and the role of mediators is vital to allow parties to make an informed decision about whether mediation is right for them and their case. Whilst there was a general understanding of mediation there were clear misconceptions, which fed into decisions on taking part in mediation or not. However, it’s also clear that this information is already provided to users, with users either not seeing or remembering this information. Therefore, an area of focus in the future will be understanding the best methods for sharing information with users, especially exploring alternative means of communicating the key details of mediation for example via a video or a case study approach.

  • First time vs repeat users of the mediation service. The experience, understanding and preparation of users varies between those who are repeat users of the small claims mediation service and those who are using it for the first time. First time users of the service have more misconceptions of what mediation is, how the mediation appointment will work and the approach they need to take at mediation. For mediators this means spending time at the start, of a time limited appointment, explaining what mediation is, what the appointment will look like, answering questions on mediation and the wider court process. Moving forward it would be worth considering different approaches to mediation appointments based on whether the parties have been involved in mediation previously (with the Small Claims Mediation Service). With possible options worth exploring including, sharing more detailed pre-appointment information with first time users, longer appointment times for first time users to help answer more queries around the process of mediation.

  • Non-attendance at mediation appointments. There’s a clear challenge of attendance at mediation appointments, across the entire Small Claims Mediation Service which has clear knock-on implications both for parties involved and mediators. There has been previous work by HMCTS looking at the communications sent to parties confirming the mediation appointment and text reminders are sent where possible. Further research is needed to understand why parties do not attend mediation appointments. Then any subsequent recommendations to help promote attendance at the mediation appointment, need to be tested and implemented.

  • Mediators needs, training and support. The individual mediator plays a pivotal role in users experiences and satisfaction with mediation, however the mediator role is a challenging one. Parties coming to mediation with misconceptions about the role of the mediator only make this role more challenging. With mediators having to strike a fine balance between providing support and information on next steps if mediation is not successful, guiding parties to settlement whilst not pressuring parties to accept settlements they are not happy with. This is a challenging role and mediators need the right ongoing support and training, it’s important that the right training and support continues to be offered to both new and existing mediators.

  • Communications and updates after mediation. Both where the mediation appointment had been successful and where it had been unsuccessful users are looking for clear guidance on the next steps, and more frequent communications from HMCTS. Further consideration should be given to the communications sent out to users following a mediation appointment, particularly where that mediation appointment has not resolved the dispute and there’s a period of time prior to the hearing.

  • Understanding the proportion of users who will always want to continue to court. There are clear reasons why users decide to opt out of mediation and wish to continue to court with their case. It will be important to understand the proportion of cases that this will apply to.

Within HMCTS and the SCMS, work has started and is continuing in exploring additional evidence needed for next steps and recommendations and then exploring implementation of any future changes.

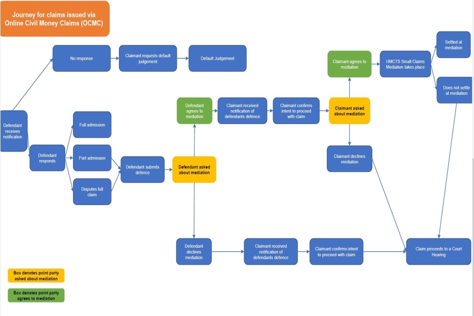
13. Appendix A: Illustration of OCMC Journey

Once a dispute has arisen between parties there’s the option for private mediation. Before a claim can be issued with the courts the pre-action protocol must be followed.

There are a number of routes by which a small civil money claim can be started: OCMC, Money Claims Online (MCOL), on paper, via a process called bulk issue.

The rest of this journey focuses on a brief overview of the OCMC journey. Once a claim is started in OCMC, the defendant receives notification of the claim, they can then decide to respond or not. If they do not respond then the claimant can requests a default judgement.

If the defendant responds, they can do so in 3 ways: fully admit the claim, partly admit the claim or fully defend the claim. If the defendant either partly admits or fully defends the claim, they complete a defence form. When they submit the defence form the defendant is then asked about mediation. If they decline mediation then the claimant received notification of the defence. If the claimant does not accept the defence they need to confirm their intent to proceed, and the claim continue to a hearing.

If the defendant agrees to mediation, then the claimant receives notification of the defence. The claimant then needs to confirm their intent to proceed, at which point they are asked about mediation. If the claimant declines mediation then the claim continues to a hearing. If the claimant accepts mediation, then the claim will continue to the SCMS, where it can settle and resolve the case, or not settle and the claim continue on to a hearing.

14. Appendix B: OCMC screen offering mediation on an opt out basis

Defendant first screen

Heading: Free telephone mediation

We have automatically registered you for free telephone mediation from HM Courts and Tribunals Service.

Subheading: How free mediation works

A trained, neutral mediator from HM Courts and Tribunals Service will help you to explore options, negotiate and agree a settlement.

Mediation can be quicker and easier than going to court.

The claimant must agree to mediation. We’ll contact you, within 28 days after the claimant’s confirmation, to arrange a free appointment. The mediator speaks to each party separately, this is not a conference call.

Your mediation appointment will last for no more than an hour.

Find out more about free telephone mediation (opens in new tab).

Subheading: After mediation

If mediation is successful, you’ll make a verbal agreement over the phone. A copy of the settlement is available to both parties. You do not have to sign anything, but the agreement is binding.

If either party breaks the terms the other party can go to court to ask for a judgment or hearing.

If mediation falls and a court hearing is needed, what happened during the mediation appointment cannot be mentioned in court.

You will not have to wait longer for a court hearing if you choose mediation.

Green button: Continue

Link text: I do not agree to free mediation

Claimant first screen

Heading: Free telephone mediation

We have automatically registered you for free telephone mediation from HM Courts and Tribunals Service.

Subheading: How free mediation works

A trained, neutral mediator from HM Courts and Tribunals Service will help you to explore options, negotiate and agree a settlement.

Mediation can be quicker and easier than going to court.

The defendant has already agreed to mediation. We’ll contact you, within 28 days after your response, to arrange a free appointment. The mediator speaks to each party separately, this is not a conference call.

Your mediation appointment will last for no more than an hour.

Find out more about free telephone mediation (opens in new tab).

Subheading: After mediation

If mediation is successful, you’ll make a verbal agreement over the phone. A copy of the settlement is available to both parties. You do not have to sign anything, but the agreement is binding.

If either party breaks the terms the other party can go to court to ask for a judgment or hearing.

If mediation falls and a court hearing is needed, what happened during the mediation appointment cannot be mentioned in court.

You will not have to wait longer for a court hearing if you choose mediation.

Green button: Continue

Link text: I do not agree to free mediation

15. Appendix C: Topic areas included in public user interviews

  • Introduction
  • Understanding and perceptions of mediation
  • Reasons for opting out:
  • How came to decision to opt out
  • What information the court service provided about mediation
  • Whether spoke to anyone else or looked up information on mediation prior to deciding
  • Reasons for taking part in mediation
  • How came to decision to not opt out
  • What information the court service provided about mediation
  • Whether spoke to anyone else or looked up information on mediation prior to deciding
  • Booking the mediation appointment
  • Experience of the mediation appointment
  • What happened after the mediation appointment:
  • If the dispute settled
  • If the dispute did not settle
  • Overall impressions of the HMCTS mediation service

16. Appendix D: Topic areas included in mediators focus group discussions

  • Introduction and warm up
  • Role context, a brief introduction to understand level of experience and to start discussions
  • Before the mediation session, to understand the mix of cases that come through in OCMC cases and what information mediators have prior to the session
  • Starting the mediation session:
  • Getting hold of parties
  • Failure demand/missed appointments
  • The parties attending mediation, to understand how prepared users are when they attend a mediation session
  • Reaching agreement

17. Appendix E: Survey completed by mediators after each appointment

1: Did you get hold of the defendant? 1. Yes 2. No

If got hold of the defendant:

2: Did the defendant take part in the mediation session?

  1. Yes
  2. No, another party attended on their behalf (specify)
  3. No, they didn’t take part in the mediation (specify why)

If another party attended on their behalf:

3: Who attended on behalf of the defendant?

  1. Solicitor
  2. Friend/family member
  3. Other (specify)

4: Did you get hold of the claimant?

  1. Yes
  2. No

If got hold of the claimant:

5: Did the claimant take part in the mediation session?

  1. Yes
  2. No, another party attended on their behalf
  3. No, they didn’t take part in the mediation

If another party attended on their behalf:

6: Who attended on behalf of the claimant?

  1. Solicitor
  2. Friend/family member
  3. Other (specify)

If one party didn’t take part in mediation skip the rest of the questions

7: Did the claimant have a full understanding of the following aspects of the mediation process:

  1. That it is a voluntary process?
  2. That the process is confidential?
  3. That the mediator is an independent third party?
  4. That the settlement is not a court judgment?
  5. That they need to be willing to negotiate?

8: Did the defendant have a full understanding of the following aspects of the mediation process?

  1. That it is a voluntary process?
  2. That the process is confidential?
  3. That the mediator is an independent third party?
  4. That the settlement is not a court judgment?
  5. That they need to be willing to negotiate?

9: Did the claimant/defendant indicate any issues with the appointment date?

10: If yes, what were the issues with the appointment date?

11: Did the mediation settle?

Are there any other observations you want to record from this mediation appointment?


  1. Increasing the use of mediation in the civil justice system - GOV.UK (www.gov.uk) 

  2. For more information on the Small Claims Mediation Service see Small claims mediation service - GOV.UK (www.gov.uk) 

  3. Increasing the use of mediation in the civil justice system - GOV.UK (www.gov.uk) 

  4. Process evaluations provide detailed evidence on how projects were implemented and worked in practice, and users’ experiences and perceptions. An impact evaluation goes beyond describing or measuring impacts that have been observed, and instead aims to understand the role of a project/intervention in producing impacts (positive and negative, intended and unintended, direct and indirect) - the evaluation must establish what has been the cause of an observed change. Impact evaluations aim to understand the role of a project in producing change by establishing what has been the cause of an observed change. 

  5. Data was extracted from the HMCTS case management systems on 2nd August 2021 for claims issued between 19th April and 21st may 2021, and on the 20th September 2021 for claims issued between 25th May and 30th June 2021. The case management systems and claims are live and as such data can continue to change after the date of extraction as further actions are taken on the claim. 

  6. The information collected within the case management systems used by HMCTS, included: Case number, Date of issue, Claimant address, Defendant address, Indication of whether parties are a business or individual (self-reported by parties), Claim value, Defendant, mediation decision, Claimant mediation decision, Mediation outcome (settled or not) 

  7. The time period for mediator surveys was slightly different to the before and after timings, this was to allow claims to progress from issue to mediation appointment. The time periods covered were before: 19th April – 28th May 2021, and after was 5th July to 12th August 2021. 

  8. Only claim value where there is a significant difference in defendant opt out behaviour from the total are shown 

  9. As a proportion of cases where the defendant has already either opted in or not opted out of mediation 

  10. This is a significantly higher proportion of claims referred compared to before (under opt in) 

  11. This is a significantly lower proportion of claims referred compared to before (under opt in) 

  12. This data is not based on the sample used for this evaluation but is a more recent snapshot of data collected by HMCTS. This data is included as an indication of attendance at mediation appointments only. 

  13. A mediation appointment needs to be scheduled within 28 days. 

  14. Increasing the use of mediation in the civil justice system - GOV.UK (www.gov.uk)