Group-based child sexual exploitation characteristics of offending (accessible version)
Updated 23 December 2021
Home Secretary’s Foreword
This Government has made it our mission to protect the most vulnerable in our society, prevent child sexual abuse, and support victims and survivors to rebuild their lives.
I believe that in order to truly deliver justice for the victims of these horrendous crimes, we need to better understand offending, so that we can take steps to deter, disrupt, and prevent perpetrators.
In my role as Home Secretary, I am dedicated to giving victims a voice and securing justice for them from these abhorrent crimes.
That is why I am publishing this paper on the characteristics of group-based child sexual exploitation, which was prompted by high profile cases of sexual grooming in towns including Rochdale and Rotherham.
An External Reference Group, consisting of independent experts on child sexual exploitation, reviewed and informed this work. While this is a Home Office paper, it owes a great deal to the experts who provided honest, robust and constructive challenge. I am grateful to them for their time and their valuable insight.
The paper sets out the limited available evidence on the characteristics of offenders including how they operate, ethnicity, age, offender networks, as well as the context in which these crimes are often committed, along with implications for frontline responses and for policy development.
Some studies have indicated an over-representation of Asian and Black offenders. However, it is difficult to draw conclusions about the ethnicity of offenders as existing research is limited and data collection is poor.
This is disappointing because community and cultural factors are clearly relevant to understanding and tackling offending. Therefore, a commitment to improve the collection and analysis of data on group-based child sexual exploitation, including in relation to characteristics of offenders such as ethnicity and other factors, will be included in the forthcoming Tackling Child Sexual Abuse Strategy.
Victims and survivors of these abhorrent crimes have told me how they were let down by the state in the name of political correctness. What happened to these children remains one of the biggest stains on our country’s conscience. I am determined to ensure the government, law enforcement and other partners better understand any community and cultural factors relevant to tackling offending – helping us to safeguard children from abuse, deliver justice for victims and survivors, and restore the public’s confidence in the criminal justice system’s ability to confront these repulsive crimes.
Rt Hon. Priti Patel MP
Home Secretary
A note on the role of our External Reference Group
1. Child sexual exploitation (CSE) is a complex and sensitive issue, and the Home Office wanted to ensure this paper was informed by experts with a variety of perspectives and experience. To this end, the Home Office has consulted with an External Reference Group (ERG) while developing the paper. The aim of the ERG was to provide expert advice, scrutiny, and constructive challenge on this paper to ensure that it reflects as accurate a picture as possible of what is known about group-based child sexual exploitation offending,
2. The Home Office sought to develop this paper with due sensitivity and consideration to the experiences of victims and survivors, and a further aim of consultation with the ERG was to ensure that this was reflected in the paper. We are also committed to reflecting the voices of victims and survivors in broader policy development around child sexual abuse (CSA). As such, we have engaged children and young people, adult survivors, and specialist victim organisations in the development of the Tackling Child Sexual Abuse Strategy, which will include a series of specific commitments in relation to victim support.
3. The ERG was made up of experts on child sexual exploitation and abuse across a range of sectors, including representatives of victims and survivors, law enforcement, academia, the third sector, and parliamentarians. Decisions on who should be invited to participate in the ERG were taken by the Home Office. The full list of ERG members can be found at Annex A. Scrutiny by the ERG took place in parallel to the literature review that underpins this paper being peer-reviewed by two independent academics.
4. During the development of this paper, members of the ERG have generously provided ongoing written and verbal guidance to the Home Office on its content and findings. The group met (online) three times to discuss iterations of the paper. The ERG’s comments have proved invaluable in shaping it into a document that sets out the full extent of our current, collective knowledge on this topic, as well as setting direction for areas of future work. The ERG had an advisory role in the development of this paper, and as such all comments from the ERG were considered carefully, but not all were taken onboard. The final paper is ultimately a Home Office product and does not reflect the position of all ERG members.
5. Throughout their discussions, ERG members were clear that group-based CSE is an important issue that warrants significant government attention. However, they recognised that this is a complex and nuanced area. The group recognised the difficulties in defining group-based CSE, particularly as a form of abuse that is distinct from other types of CSE and child sexual abuse more generally. The group agreed that these definitional challenges contribute to a lack of robust research and data in the public domain on group-based CSE. It was also highlighted that much of the evidence available is now quite old and therefore is unlikely to represent current thinking and understanding of group-based CSE. The ERG was broadly supportive of the aims of this paper in trying to achieve a rounded picture of the nature of offending with a mix of data, research and more illustrative detail from case studies and local reviews.
6. ERG members felt that more work would be needed to develop the insights in this paper, which is focused on the available evidence, into a more tangible and practical product for practitioners to use on a day-to-day basis. The group stressed the importance of prevention of this type of offending in addition to investigation and disruption. Members felt that prevention activities need to be tailored to local and community contexts, and that central government needed to work with and support local partners to develop both prevention and disruption strategies that are place- based. In light of the paper’s findings, the Home Office has committed to updating and expanding its Child Exploitation Disruption Toolkit.
7. The intention of the work that informed this paper was to improve understanding of the characteristics of offending, including ethnicity, but placing this understanding in the context of the experiences of victims and survivors has been a central consideration throughout. Members of the ERG suggested that the best way to reflect this emphasis in the paper would be to describe who is affected by child sexual exploitation, and their experiences, including direct quotes. This can be found at paragraphs 50-57.
8. The group expressed differing views in relation to the scope of the paper, including how tightly drawn the definition of group-based CSE should be for the purposes of this paper. Some members felt that the paper needed to position group-based CSE more clearly in the context of wider CSA, and highlighted the risk that a narrow focus on CSE by groups could contribute to failures to recognise and tackle other forms of CSA and CSE that have received less attention.
9. The ERG also did not reach consensus around how the evidence should be presented, particularly with regard to cultural and community contexts. While this has been a central consideration both in the development of the paper and the research that informed it, the available evidence is weak and robust data is scarce. Some, but not all, members of the group wanted to see more explicit detail on manifestations of group-based CSE when perpetrated by offenders from certain communities, particularly Pakistani communities, given the involvement of Pakistani-ethnic offenders in a number of high-profile cases and the recognised need for specific responses to specific threats. In finalising the paper, we have sought to be as specific as we can be, despite the lack of available evidence on cultural drivers in particular.
10. We are profoundly grateful to the members of the ERG for the time and thought that they have contributed to the development of this paper.
Executive summary
11. This paper considers child sexual exploitation (CSE) perpetrated by groups, a form of child sexual abuse characterised by multiple interconnected offenders grooming and sexually exploiting children. This includes forms of offending commonly referred to as ‘street grooming’ or ‘grooming gangs’. Group-based CSE has been the subject of major investigations, attracting significant public concern and highlighting shocking state failures that have caused untold hurt to victims, their families and communities.
12. Before 2010, the evidence on the nature of group-based child sexual exploitation came from a small number of significant cases. Over the last decade there has been a shift in public understanding and recognition of child sexual abuse, coupled with a surge in law enforcement activity. Investigations into group-based child sexual exploitation in Telford, Rochdale, Rotherham, Oxford, Bristol, Newcastle, North Wales and other parts of the country have attracted considerable media and public interest. These high-profile cases have brought the issue of sexual exploitation of children by groups out of the shadows, although there is still much more work to do to fully understand this form of offending, given significant under- reporting.
13. To inform the national policy response the Home Office has assimilated, and continues to gather learning from, these cases to consolidate its understanding of CSE offending by groups as part of routine policy development. Officials have completed a review of published evidence, conducted interviews with police officers across England and Wales, and have undertaken desk-based research to assess the quality of data and evidence in relation to group-based CSE. This paper sets out the key findings from these strands of work, which were not initially intended for publication, but which we felt would be helpful in tackling this form of offending on the ground. The paper also includes additional insights from independent reports and investigations in places like Rotherham, Rochdale and Northumbria, as well as illustrative case studies at page 40.
14. The primary aim of this paper is to present the best available evidence on the characteristics of this form of offending at an aggregated national level. The way in which group-based child sexual exploitation manifests within different local areas varies significantly, and it is therefore important for partners to have a robust, shared profile of the local threat. In order to help with this, we have also included some of the implications of our work for local agencies.
Key findings
15. All forms of child sexual abuse are under-reported and the evidence on which we base these findings is limited to the cases we know about. Given that the majority of people who are sexually abused do not tell anyone at the time (see paragraph 58), and that some disclosures are not recorded, we are aware that there are aspects and dimensions to this kind of offending that are not covered in the literature or in any of the case studies we have considered.
16. Based on what we do know, the characteristics of offenders in group-based CSE include that they are predominantly but not exclusively male[footnote 1] and are often older than sexual offenders in street gangs, but younger than lone child sexual offenders. In many cases, offenders are under the age of thirty, but in some cases they are much older.[footnote 2]
17. A number of high-profile cases - including the offending in Rotherham investigated by Professor Alexis Jay,[footnote 3] the Rochdale group convicted as a result of Operation Span, and convictions in Telford – have mainly involved men of Pakistani ethnicity. Beyond specific high-profile cases, the academic literature highlights significant limitations to what can be said about links between ethnicity and this form of offending. Research has found that group-based CSE offenders are most commonly White.[footnote 4] Some studies suggest an over-representation of Black and Asian offenders relative to the demographics of national populations.[footnote 5] However, it is not possible to conclude that this is representative of all group-based CSE offending. This is due to issues such as data quality problems, the way the samples were selected in studies, and the potential for bias and inaccuracies in the way that ethnicity data is collected.[footnote 6] During our conversations with police forces, we have found that in the operations reflected, offender groups come from diverse backgrounds, with each group being broadly ethnically homogenous. However, there are cases where offenders within groups come from different backgrounds.[footnote 7]
18. Motivations differ between offenders, but a sexual interest in children is not always the predominant motive. Financial gain and a desire for sexual gratification are common motives and misogyny and disregard for women and girls may further enable the abuse.[footnote 8] The group dynamic can have a role in creating an environment in which offenders believe they can act with impunity, in exacerbating disregard for victims, and in drawing others into offending behaviour.[footnote 9] Investigators told us that they believe offenders may seek to distance themselves from their victims to reduce their inhibition to offending. This could include ‘othering’ people, either in relation to the fact that they are from a different community or in relation to their gender, where misogynistic attitudes are at play.
19. Offender networks tend to be loosely interconnected, with some members more central to the group and others more peripheral. Some groups are more tightly connected.[footnote 10] Networks tend to be based on pre-existing social connections, including work and family.[footnote 11]
20. There is no common structure to offender networks and modus operandi vary. Some frequent elements of offending include: initiating contact with victims in the shared local area; grooming the victims and significant adults (such as parents) into believing the victim is in a legitimate relationship with the offender (the so-called ‘boyfriend’ model); and the use of parties, drugs and alcohol to reduce victims’ resistance and willingness to report.[footnote 12] Abuse often takes place in private or commercial locations, but it has also been seen to take place in public spaces.[footnote 13]
21. This kind of abuse can and will happen when groups of (largely) men have access to potential victims in circumstances where they feel able to act with impunity, and where the group dynamic means perpetrators both give each other ‘permission’ and spur one another on to greater depravity and harm. This can happen anywhere. The precise nature of the abuse will vary from one instance to the next, shaped by the specific context and by the attitudes of the perpetrators.
Implications for policy
22. Key insights about the nature of group-based CSE that could inform a local response include: the localised nature of offending, whereby contact with potential victims tends to take place in locations frequented by offenders (in the course of their employment and/or social activity) and where safeguards around victims are lower; the proliferation of offending behaviour through social networks and the potential role of offenders within the group in persuading or coercing others to participate; the need for appropriate multi-agency safeguarding and support for victims; and the need for consistent recording practices and information-sharing between agencies to inform local threat profiles.
23. Local agencies should fully understand the local context and facilitate strategic engagement between communities, agencies, businesses and charities to both understand the profile of offending and identify opportunities to disrupt it. Group offending is particularly complex and requires relentless disruption and well- resourced, victim-centred investigations. Safeguarding should also take into account the local context, identifying and building safeguards around vulnerable children, and intervening in the situations or environments in which they are likely to be targeted. Local multi-agency safeguarding partnerships are well-placed to do this in a strategic way. Victims and survivors should have access to the right support whenever and however they seek it out, and whether or not they choose to engage with the criminal justice process.
24. The Government’s Tackling Child Sexual Abuse Strategy will set out what we are doing at a national level to tackle group-based child sexual exploitation, as well as all other forms of child sexual abuse, by preventing and tackling offending, protecting children and young people and supporting victims and survivors to rebuild their lives.
Scope and Purpose
25. This paper considers the evidence base for characteristics of group-based CSE offending in the community. This is a form of child sexual abuse characterised by multiple offenders with connections to one another grooming and sexually exploiting children. Although aspects of the grooming and abuse can take place online, this report focuses on offline offending and excludes groups of child sex offenders that operate exclusively online. The paper also excludes groups of offenders who operate predominantly in private spaces such as schools and care homes, focusing instead on models of offending taking place within the community, sometimes called ‘street grooming’, ‘gang grooming’ or ‘localised grooming’. We have focused primarily on offending by adults against children, although some of the cases we examined involved offenders who were under the age of eighteen.
26. To inform the national policy response the Home Office has assimilated, and continues to gather learning from, these cases to consolidate our understanding of CSE offending by groups. As part of this work, Home Office officials have:
- completed a review of published evidence, looking specifically and exclusively at group-based CSE (published alongside this paper);
- spoken to a number of officers across England and Wales who were dealing with police operations investigating child sexual exploitation perpetrated by groups of offenders to draw out commonalities and variations between different manifestations of group-based CSE. These cases included some high-profile cases that had been profiled in the media, and others that had not been widely covered; and
- undertaken desk-based research and assessed the quality of data and evidence in relation to group-based CSE.
27. In the course of this work, it became clear that some of the insight gathered could be valuable to agencies striving to detect, prevent, and disrupt group-based CSE, and to improving the public’s understanding of this type of exploitation. This paper therefore sets out the key findings from the Home Office’s three strands of work. The paper also includes additional insights from independent reports and investigations in places like Rotherham, Rochdale and Northumbria, as well as illustrative case studies.
28. The primary aim of this paper is therefore to present as comprehensive an assessment as possible of this form of abuse, using the best available evidence. We intend for this paper to be useful to leaders and practitioners wishing to better understand the characteristics of group-based offending in order to develop targeted responses. The paper outlines the main challenges local and national agencies face in responding to group-based CSE, sets out implications for national and local responses, and highlights necessary future work in this area, including new research.
The Tackling Child Sexual Abuse Strategy
29. Child sexual exploitation is a form of child sexual abuse. The government’s response to all forms of child sexual abuse, including the offending described in this paper, will be set out in a new national strategy, soon to be published. This paper does not therefore attempt to describe the national policy response to this form of offending in full, but some relevant initiatives in this area are described from paragraph 131.
30. These include:
- Building on the Government’s Child Exploitation Disruption Toolkit, drawing on insight from successful investigations and from this paper, and providing strategic guidance to local areas on profiling, preventing, and disrupting this form of offending.
- Continuing to support local interventions to combat exploitation through the Prevention Programme delivered by The Children’s Society, and working with other sectors, particularly businesses, to create safer local spaces.
- Encouraging focused engagement with communities to deter potential offenders and support bystanders in spotting the signs of exploitation and reporting their concerns.
- Supporting work within policing to improve the analysis of intelligence around organised exploitation and using it to inform law enforcement operations.
Definitions
Child sexual abuse and exploitation
31. The definition of child sexual abuse (CSA) is set out in the Department for Education’s statutory guidance ‘Working Together to Safeguard Children 2018’:
[Child sexual abuse] involves forcing or enticing a child or young person to take part in sexual activities, not necessarily involving a high level of violence, whether or not the child is aware of what is happening. The activities may involve physical contact, including assault by penetration (for example, rape or oral sex) or non- penetrative acts such as masturbation, kissing, rubbing and touching outside of clothing. They may also include non-contact activities, such as involving children in looking at, or in the production of, sexual images, watching sexual activities, encouraging children to behave in sexually inappropriate ways, or grooming a child in preparation for abuse. Sexual abuse can take place online, and technology can be used to facilitate offline abuse. Sexual abuse is not solely perpetrated by adult males. Women can also commit acts of sexual abuse, as can other children.
32. For the purposes of this paper, the definition of child sexual exploitation (CSE) as a subset of child sexual abuse (CSA) is adopted. This definition – copied below – was set out by the Department for Education in 2017, and is included in ‘Working Together 2018’. In the course of discussing this paper, members of the External Reference Group expressed differing views on the utility of the concept of ‘exchange’ as expressed in this definition and the possibility that ‘exchange’ suggests complicity on the part of the victim.
Child sexual exploitation is a form of child sexual abuse. It occurs where an individual or group takes advantage of an imbalance of power to coerce, manipulate or deceive a child or young person under the age of 18 into sexual activity (a) in exchange for something the victim needs or wants, and/or (b) for the financial advantage or increased status of the offender or facilitator. The victim may have been sexually exploited even if the sexual activity appears consensual. Child sexual exploitation does not always involve physical contact; it can also occur through the use of technology.
Grooming, groups and gangs
33. As well as the need to define ‘CSE’, the terms ‘group’ and ‘gang’ can also cause inconsistency. While the term ‘grooming gang’ is widely used in the media, as well as in some literature, it is an ambiguous term that has no official definition. It is important to understand what is meant by grooming, and to distinguish between groups and gangs.
34. Grooming is ‘a process by which a person prepares a child, significant adults and the environment for the abuse of the child’.[footnote 14] Grooming is a feature of many different forms of exploitation and abuse, including criminal exploitation, by which children are manipulated and coerced into committing crimes, whether online, in the family environment, or by persons in positions of trust, as well as being a common feature of group-based exploitation.
35. The Office of the Children’s Commissioner has distinguished groups and gangs as follows:
Gangs are relatively durable, predominantly street-based social groups of children, young people and, not infrequently, young adults who see themselves, and are seen by others, as affiliates of a discrete, named group who (1) engage in a range of criminal activity and violence; (2) identify or lay claim to territory (3) have some form of identifying structural feature; and (4) are in conflict with similar groups. Groups are two or more people of any age, connected through formal or informal associations or networks, including, but not exclusive to, friendship groups.[footnote 15]
36. Many groups described in the media as ‘grooming gangs’ do not fit the above definition of a gang. Their members do not see themselves as affiliates of a discrete, named group, they are not in conflict with similar groups of people (i.e. other gangs), and the group of associates does not have a clear structure (such as hierarchies or individuals who play central coordinating roles). Instead (as described in paragraphs 101-108) so called ‘grooming gangs’ tend to be groups of men who are loosely connected, or who only have strong connections with a small number of other members of the group. They do not necessarily enter into the conflict that is often seen between ‘street’ gangs, nor do they always have associations with other, similar groups of people.
37. For the avoidance of doubt, our work has focused on child sexual exploitation perpetrated by groups, as per the above definition, which therefore includes what commentators sometimes describe as ‘grooming gangs’. We have not focused on offender groups operating in institutions or online, but as definitions vary and forms of offending often overlap, some of the sources used may include those and other multiple-offender cases of child sexual abuse. We have focused primarily on offending by adults against children, although some of the cases we examined involved offenders who were under the age of eighteen.
38. Where we have used the term ‘network’, this is to describe a group in terms of its size, structure and connectivity, and the relationships between its members, rather than to denote a specific type of group, or something distinct from a group.
39. The Home Office-funded Centre of expertise on child sexual abuse (CSA Centre) published a typology of child sexual offending in March of this year.[footnote 16] This empirical study, based on analysis of case files, identifies child sexual abuse through groups as one of nine offending types. The typology report explains that each type reflects a distinct combination of characteristics, though it recognises that there are overlaps between the types. The typology also notes that sexual abuse through groups may include contact abuse and/or the creation/sharing of images and recognises the inherent overlap between ‘online’ and ‘offline’. This resonates with some of the insight gained through our conversations with police and highlights the overlap that exists between contact and online offences in group-based CSE offending.
Offenders, victims, modus operandi
40. The term ‘offender’ is used in this paper to describe individuals who perpetrate child sexual exploitation and abuse. In the course of our work, we have considered ongoing police operations that may not have reached trial, in which individuals suspected of abuse have been described as ‘suspects’ or ‘nominals’. For simplicity we use the term ‘offender’ throughout, even in reference to those cases.
41. We use the term ‘victim’ to describe a person who has been sexually exploited. Some people who have experienced sexual exploitation prefer the term ‘survivor,’ and the term ‘complainant’ is used in the criminal justice system when accusations have not been proven. For simplicity, we use the term ‘victim’ throughout.
42. ‘Modus operandi’ or ‘mode of operating’ refers to the broad ways in which offenders carry out their activities. In the context of this paper it refers to the ways in which offenders approach, abuse and exploit, and retain control over their victims.
Approach
43. In recent years, the Home Office has been exploring the characteristics of group- based CSE through a number of discrete projects carried out in the context of routine policy development.
44. We reviewed published literature, including academic and grey literature, on group- based CSE, conducting an evidence assessment to identify key texts on this topic (published alongside this paper). This was used to understand what is known about the prevalence of group-based CSE, the offending behaviours and strategies seen in group-based CSE, the characteristics and make up of offender networks, and characteristics of victims and offenders. However, we recognise that some of this evidence was published some time ago and may not reflect current circumstances.
45. We have also interviewed police officers and safeguarding professionals across the country who have worked on a range of group-based CSE operations to understand more about their perceptions of the offenders and victims involved, their understanding of modus operandi, and the practicalities of investigating such cases. We looked at ten operations dating from 2013 to 2018, covering six of the ten police regions in England and Wales, and interviewed 26 professionals. Further detail of our approach to this project is at Annex B.
46. We have explored existing administrative data collections, including police data, to see what could be learned from those. As will be discussed throughout this paper, available data on group-based CSE is limited (as with all types of CSA), making it difficult to make confident, quantifiable judgements about this type of offending. We are working with the police to improve the data in this area.
47. It is important to note that the above projects were commissioned to inform policy decisions, not as part of a public-facing inquiry or review. These activities would have been designed differently if they had been initiated with the express intention of publication. For example, interviews were carried out under confidentiality agreements, yielding valuable but often operationally and personally sensitive insight. While we have developed this paper as a means of bringing together the key insights gathered in the course of the above activity, and with the kind agreement of the participants, it has been necessary to remove some details to avoid jeopardising live operations and to protect the identity of victims.
48. This paper also reflects insights from serious case reviews, independent reports and investigations into specific cases, such as the Jay Report on Rotherham. Towards the end of this paper we have also set out four case studies to help illustrate some of the wider findings raised in the paper around offender and victims’ characteristics and how group-based child sexual exploitation manifests.
49. We have also considered the work of the Independent Inquiry into Child Sexual Abuse (IICSA), established by the Government in 2015. The Inquiry investigates the extent to which institutions in England and Wales have failed in their duty to protect children from sexual abuse and exploitation. As part of its work programme, the Inquiry set up an investigation into institutional responses to child sexual exploitation by organised networks. To support its investigation, the Inquiry also commissioned specialist research agency TONIC to undertake research into the motivations and behaviours of perpetrators who operate as part of organised groups.[footnote 17] As the Inquiry’s research was carried out concurrently with the Home Office’s work in this area, it would have been inappropriate for the Government to duplicate this effort while it was ongoing. We have given careful consideration to TONIC’s research findings and will consider the Inquiry’s recommendations in due course.
Who is affected by child sexual exploitation?
I do not think the public understand, and I do not think I would if I had not gone through it myself. I think it is very hard to understand fully.
A Young Person – Real Voices [footnote 18]
50. The work that has informed this paper was aimed at better understanding the characteristics of group-based child sexual exploitation offenders and offending, and this paper reflects that emphasis. Our ultimate aim is to prevent sexual exploitation, and to ensure better safeguarding and support for victims and survivors. We consider it important therefore to present these findings in the context of a broader understanding of who experiences child sexual exploitation and how it affects them.
51. It is important to be clear that vulnerability is not the reason that abuse occurs, and victims of sexual abuse and exploitation are not responsible for the harm they experience. Moreover, while research identifies some characteristics that are common to victims of CSE, we recognise that abuse and exploitation are not uniquely experienced by people who share those characteristics. As with offenders, data on the characteristics of victims of CSE is limited by the fact that there are many cases that do not come to the attention of the authorities, and data is only collected on those who have been identified.[footnote 19] Our understanding of victims’ experiences is therefore likely to be incomplete, and more reflective of those who do report than those who do not. We know, for instance, that boys, children with disabilities and children of minority ethnic backgrounds all face specific barriers to disclosure.[footnote 20]
52. Noting these important qualifications, research shows that the victims of child sexual exploitation who are identified are most commonly female[footnote 21] (although males may be less likely to be identified as victims[footnote 22]) and aged 14-17 years old, with a peak at around 14-15 years old.[footnote 23] This is a slightly older and narrower age profile than is seen across child sexual abuse more widely. The factors which have the clearest documented association with the risk of child sexual exploitation, indicating vulnerabilities that abusers might seek to exploit, include: being in care; experiencing episodes of going missing; and having a learning disability.[footnote 24] Other documented factors which may be exploited by abusers include drug/alcohol dependency, mental health issues, and experience of previous abuse. [footnote 25] These factors also appear consistently across high-profile cases, and in varying degrees in the cases we explored with investigators. Some of these risk factors also act as barriers to disclosure, meaning much abuse is never identified.
53. While it is clear that there are things that make some children more vulnerable than others, there is no factor which makes any group of children uniquely vulnerable. Although awareness of vulnerability can be helpful, it can also contribute to stereotypes about what a victim of child sexual exploitation looks like, with the consequence that victims who differ from that picture are overlooked or unwilling to come forward in the belief that they will not be believed. Throughout the cases we have examined, through published reports and serious case reviews, and in our interviews with investigators, we have seen many examples of children who do not have any of the above characteristics but have experienced exploitation and abuse. In our interviews, some officers told us they have seen victims from a seemingly ‘stable’ home, who are doing well at school, and who have simply been in the ‘wrong place at the wrong time’.
54. People who have experienced exploitation and abuse are clear that they want and need services to support them. Young people have reported feeling judged and not believed when they approached services, and have expressed clearly how important it was to them to be treated with sensitivity and respect.[footnote 26] People who experience child sexual exploitation need to access a combination of different statutory and non-statutory services at different stages of their recovery, but it is important that they receive a coherent and consistent service.
All young people can be worked with. It’s about finding the right worker… [and the professional] staying strong, staying tough and going along the roller-coaster ride with the young person… The worker needs to always be there to support you whenever you need it… It doesn’t go away overnight. It takes time.
Quote from a youth consultation event on CSE Practice Guidance[footnote 27]
55. Discussions with professionals have flagged the importance and challenges of good engagement with victims. Police report how difficult it can be to encourage disclosures from victims and the amount of work and specialist skill needed to gain victims’ trust to secure them. In some cases, there are so many potential victims that police do not have the capacity to follow up all leads. Professionals should understand that the need to provide consistent support exists irrespective of whether victims ultimately choose to disclose.
The more you push, the more young people close up. When you push people, they don’t want to speak to you. So don’t push, but equally help people to tell – and help children to help others.
Quote from a youth consultation event on CSE Practice Guidance[footnote 28]
56. Officers reported their sensitivity to the need to avoid retraumatising the victim, and its being particularly important when approaching victims of non-recent offending. Even in these cases, victims may fear repercussions from offenders, may have moved away from the area and so be difficult to locate, or may be reluctant to revisit an extremely difficult aspect of their past. All CSE, but complex group-based CSE cases in particular, can result in a long period of waiting for the victim, with some reporting that the court process can be more traumatic than the exploitation itself. [footnote 29]
57. These and other considerations relating to the appropriate provision of support services for children and young people are explored more fully in the Government’s Tackling Child Sexual Abuse Strategy.
Prevalence
58. It is difficult to determine the scale and prevalence of CSA due to under-reporting and under-recording. The Crime Survey for England and Wales estimates that 76% of adults who experienced rape or assault by penetration as children did not tell anyone about their experience at the time.[footnote 30] Looking at police-recorded crime, non- recent cases (i.e. those where the offence was a year or more before it was reported to the police) accounted for 34% of all sexual offences against children recorded by the police in the year to March 2019.[footnote 31] [footnote 32] A recent Joint Targeted Area Inspection (JTAI) report has demonstrated the difficulties professionals face in identifying CSA.[footnote 33] This means that the majority of abuse remains hidden. Through gathering data from a number of surveys asking children and adults about their experiences of child sexual abuse, the CSA Centre estimated that, at a minimum, 15% of girls and 5% of boys experience some form of child sexual abuse.[footnote 34]
59. Over recent years, we have seen steep increases in the reporting of child sexual abuse offences to the police. In the year to March 2020, over 83,300 child sexual abuse offences[footnote 35] were recorded by police, an increase of nearly 270% since 2013.[footnote 36] In the same period there were approximately 8,200 charges for CSA offences.[footnote 37]
60. But it remains difficult to identify (group-based) CSE offences within these data sources, in part due to the categorisation and classification of offences. Those perpetrating group-based CSE are charged and convicted with a whole range of offences, from rape and other sexual assault, to indecent imagery offences, through to trafficking offences.[footnote 38]
61. It is therefore hard to get a sense of the scale of CSE. To improve this, a ‘CSE flag’ was introduced to police recorded crime. This shows that in the year to March 2020 around 10,500 crimes were flagged as being CSE-related. However, this is still likely to be an underestimate, as we know the flag is not consistently used across forces.[footnote 39] It should also be noted that the CSE flag is applicable to all types of CSE, and so still does not enable identification of group-based offending specifically.
62. In July, the National Police Chiefs Council (NPCC) lead for group-based CSE (Chief Constable Mark Collins) commissioned a return from forces on their live group-based CSE investigations (including those progressing through the criminal justice system). This exercise provides a snapshot for June 2020 of CSE[footnote 40] investigations involving two or more offenders. It should be noted that, given the tight turn-around on the commission, returns were only received from 32 forces across England, Wales and Scotland. Due to the way data is stored in police systems it was also not possible to exclude forms of group-based CSE that are outside of the scope of this paper, such as those in institutions, or that took place predominantly online.
63. Where forces were able to provide data, many of the returns did not have complete data for all categories, and the way in which data was abstracted from free text cells may have impacted on the data quality. Extracting this data typically involves resource-intensive manual searching of police systems to identify cases. As can be seen from the examples included in this paper, the true picture of offending can emerge gradually as the investigation continues, meaning that cases may not initially be identified as group-based CSE.
64. That said, the returns from forces provide some useful high-level insights about activity at the national level, in that:
a. Most forces that submitted returns reported having at least one live group- based CSE investigation; and
b. There are over 70 live investigations that involve group-based CSE across England, Wales and Scotland, although this number very likely would have been higher if returns had been received from all forces.
Challenges around data
65. Throughout our work on group-based CSE, and in common with other forms of CSA, a consistent challenge has been the paucity of data. This lack of good quality data limits what can be known about the characteristics of offenders, victims and offending behaviour, as data is only available on the small proportion of known cases. It is therefore important that the data that is available is of high quality and shared effectively between different agencies. Several factors contribute to this.
66. Under-reporting - CSE, like CSA more generally, remains a hidden crime. CSA as a whole is under-reported and under-recorded, and therefore it is likely that group- based CSE, as a subset of CSA, is also under-reported. Many victims cannot or do not disclose their abuse to the authorities, and nor is it identified by safeguarding professionals, so the abuse remains uncovered. A number of these findings were reflected in our conversations with law enforcement. They identified challenges to victims reporting, including victims not realising that they are in abusive relationships, victims themselves being involved in criminal activities and therefore being afraid to come forward, and victims fearing repercussions, for themselves or their families and friends, if they report.
67. Definitional issues - In our work to improve the recording and collation of data on group-based child sexual exploitation, we have found that a lack of clarity around definitions of groups, gangs, and sexual exploitation contribute to inconsistencies in recording. There remains confusion amongst practitioners around what constitutes group-based CSE.
68. Inconsistent practice - Even where CSE is identified, the data relating to CSE is still often inconsistently recorded. For example, research has found that information is often recorded inconsistently about victims and offenders, with different agencies focusing on different aspects when recording information. Police data in particular suffers from a lack of consistency in recording.
Implications for local partners
69. Evidential challenges and a lack of good-quality data limits what can be known about this form of offending. Whilst many local areas are already producing local threat profiles, regular and consistent data collection and sharing between local, regional and national agencies could help address some of the intelligence gaps and improve our knowledge and understanding of the scale and nature of this offending at all levels.
70. More consistent data collection and recording processes, as well as the sharing of these between agencies, could lead to improved responses and awareness. Studies have found that police forces are more able to tackle abuse when they have the data to allow them to build a good understanding of the local threat and a proactive multi-agency process in place to tackle it. Data recording problems can have a negative effect on a force’s response to CSE and make it difficult to evaluate the effectiveness of different strategies and responses.
Characteristics of Offenders
Age, gender, social status
Key findings:
- People who perpetrate group-based CSE:
- are predominantly, but not exclusively, male; and
- are often under the age of 30, and tend to be older than child sexual offenders who operate in gangs, but younger than those operating alone.
- People from a range of different social backgrounds perpetrate group-based CSE. Some have stable lives, others are more chaotic.
- In many cases offenders within a group share occupations and lifestyles, which provides the opportunity to target, groom, and abuse their victims.
71. All forms of child sexual abuse are under-reported[footnote 41] and it is reasonable to assume that there are many incidents of group-based CSE that have not been identified. This limits how certain we can be about common characteristics of offenders. What we do know is based on those offenders who have been identified and apprehended. In our discussions with investigating officers we encountered several cases that came to the attention of authorities because bystanders saw signs that recalled other cases in the media (“like a scene from Three Girls”). While this provides some reassurance that forms of CSE that were once overlooked are now being recognised, it also suggests a possibility that similarities between the cases we know about might reflect a reporting bias, and cases that present differently could be going unrecognised and unreported.
72. Based on our work so far, including a review of the published literature and work with police, we have identified some predominant characteristics among offenders, although these are not universally shared. Beyond these basic characteristics, there is considerable variation. Individuals committing group-based CSE have appeared to be:
a. predominantly, but not exclusively, male;[footnote 42]
b. generally older than those operating in gangs, but younger than those operating alone;[footnote 43] and
c. often under the age of 30, although some groups do involve much older offenders.[footnote 44]
73. Among the police operations we looked at, we saw offenders from a range of backgrounds - some stable middle-class professionals, some of whom are married, whilst others have more chaotic lifestyles. Some were known to the police for minor offences, but officers told us it was extremely rare for them to have a record of sexual offending.
74. Numerous high-profile cases have featured offenders employed in the night-time economy: The Jay Report on Rotherham highlighted the role of taxis in offending[footnote 45]; the Operation Span case in Rochdale focused on takeaways. As described in paragraphs 112-113, initial contact between victims and offenders in this form of offending is often situational, taking place in locations frequented by offenders, with low levels of safeguarding. The representation of offenders employed in the night- time economy is in keeping with this.
Ethnicity
Key findings:
- Research on offender ethnicity is limited, and tends to rely on poor quality data. It is therefore difficult to draw conclusions about differences in ethnicity of offenders, but it is likely that no one community or culture is uniquely predisposed to offending.
- A number of studies have indicated an over-representation of Asian and Black offenders in group-based CSE. Most of the same studies show that the majority of offenders are White.
- Community and cultural factors are, however, relevant to understanding and tackling offending. An approach to deterring, disrupting, and preventing offending that is sensitive to the communities in which offending occurs is needed.
75. There is a limited amount of research looking at the ethnicity of perpetrators of group-based CSE, which makes it difficult to draw conclusions about whether or not certain ethnicities are over-represented in this type of offending. What research there is tends to rely on poor-quality data, with issues in a number of areas:
- Data in this space is reliant on ‘known’ or identified offending behaviour, therefore limiting our understanding of group-based CSE in its entirety.
- Law enforcement data can be particularly vulnerable to bias, in terms of those cases that come to the attention of the authorities, and this can impact on the generalisability of such data.[footnote 46] This can also lead to greater attention being paid to certain types of offenders, making that data more readily identified and recorded.[footnote 47]
- Police-collected data on ethnicity uses broad categories and requires the police to assign an ethnicity rather than it being self-reported by offenders. Data is therefore not always accurate; Berelowitz et al. (2012) observed cases of offenders being initially classed as ‘Asian’ but actually coming from other backgrounds, such as White British or Afghan.
- Data on ethnicity are not routinely or consistently collected by police forces and other agencies. As set out below, many research and evidence collections have a lot of missing or incomplete data.
76. A number of papers have reported on offender ethnicity in group-based CSE, typically as part of wider research in this space. Findings from these are summarised below:
a. CEOP (2011) undertook a data collection with police forces, children’s services and specialist providers from the voluntary sector, looking at those allegedly involved in ‘street grooming’ and CSE. Data was returned on approximately 2,300 possible offenders, but approximately 1,100 were excluded from analysis due to a lack of basic information. In the remaining 1,200 cases, ethnicity data was unknown for 38% of them. Where data was available 30% of offenders were White, while 28% were Asian. Due to the amount of missing data, both basic offender information and ethnicity specifically, these figures should be treated with caution.
b. Berelowitz et al. (2012) collected data from a range of agencies including local authorities, police forces and voluntary sector organisations on individuals known to be exploiting children. Around 1,500 individuals were identified, but there was no data on ethnicity for 21% of them. Where data was available, ‘White’ was the largest category. However, it should be noted that this data relates to a time period at least ten years ago when many agencies were less familiar with CSE. This work also did not distinguish between groups and gangs.
c. In 2013 CEOP undertook a second piece of work in this space. Data was requested from all police forces in England and Wales on contact CSA, and responses were received from 31. Of the 52 groups where data provided was useable, half of the groups consisted of all Asian offenders, 11 were all White offenders, 4 were all Black, and 2 were exclusively Arab. There were nine groups where offenders came from a mix of ethnic backgrounds. Looking at the offenders across all groups, of the 306 offenders 75% were Asian. However, as with CEOP (2011) these figures should be treated with caution due to the amount of missing data.
d. The Children’s Commissioner for England carried out work in 2014 looking at police data on CSE offenders (Berelowitz et al., 2015). Data was provided by 19 out of 43 police forces, showing nearly 4,000 offenders, 1,200 of whom were involved in group-based CSE. This study found that 42% were White or White British, 17% were Black or Black British, 14% were Asian or Asian British, and 4% had another ethnicity. No data on ethnicity was recorded in 22% of cases. As above (Berelowitz et al., 2012), it should be noted that when this work was carried out when many agencies were less familiar with CSE, and very little was recognised or recorded about this kind of offence or offender by police at the time.
e. Lastly, the Police Foundation (Skidmore, 2016) looked at group-based CSE in Bristol, and found that those from ethnic minority backgrounds were over- represented compared to the local area. However, they note that this is likely magnified by skewed and incomplete data.
77. In addition, returns from police forces in July 2020 (see paragraph 62) suggested that the nationalities and ethnicities of offenders and suspects in group-based CSE investigations varied considerably, including American, Angolan, Bangladeshi, Bengali, British, Bulgarian, Congolese, Dutch, Eritrean, Indian, Iranian, Jamaican, Lithuanian, Pakistani, Portuguese, Somali, Syrian, and Zimbabwean. Unfortunately, the data was not sufficiently robust to allow for comparisons to be made in terms of proportions across these groups.
78. It is common for offender groups to be largely ethnically homogenous, although there are cases where offenders within groups come from different backgrounds.[footnote 48] This was reflected in the police operations we examined, as well as many high- profile cases, and is likely a consequence of the way offending behaviour proliferates through pre-existing social connections. We also spoke to investigators in one area who were pursuing a number of different groups, each mainly based within a different community in the local area.
79. In light of the lack of reliable evidence from published data, Home Office Analysis and Insight undertook exploratory analysis of unpublished data from the Police National Computer (PNC) to determine whether a relationship between child sexual exploitation and ethnicity could be determined.
80. This analysis demonstrated that the existing data would not answer the question of the relationship between ethnicity and child sexual exploitation. First, it was not possible to use ethnicity data because of the amount of cases in which it is missing. Second, CSE offences can be recorded under a number of different offence codes (including more general offence codes, such as sexual assault) and so it was not possible to isolate these offences in the data. Third, the co-offending flag is only applied in a minority of cases, so when combined with ethnicity data, numbers were too small for meaningful analysis. While exploration of the nationality data was interesting, it did not address the relationship between group-based CSE offending and ethnicity and therefore adds little to our understanding. These shortcomings were in line with published data on ethnicity, as described above.
81. While some of the research set out above suggests that there are high numbers of offenders of Asian or Black ethnicities committing group-based CSE offences, it is not possible to say whether these groups are over-represented in this type of offending. As set out in paragraph 75, research to date has relied on poor-quality data with a number of weaknesses. It remains difficult to compare the make-up of the offender population with the local demography of certain areas, in order to make fully informed assessments of whether some groups are over-represented. Based on the existing evidence, and our understanding of the flaws in the existing data, it seems most likely that the ethnicity of group-based CSE offenders is in line with CSA more generally and with the general population, with the majority of offenders being White.
82. While there is therefore no evidence to suggest that efforts to identify and prevent group-based CSE offending should be limited to focusing on one particular community or culture, this does not mean that cultural characteristics of offender groups are irrelevant or should be ignored by local agencies. The significance of social networks to offending and the prevalence of ethnically and demographically homogenous groups suggests that an approach to deterring, disrupting, and preventing offending that is highly sensitive to the communities in which offending occurs is needed. This has been highlighted in numerous reports, notably the Overview Report of the serious case review of the Rochdale case[footnote 49], which notes:
What is absent is any evidence that practitioners attempted to understand why the fact that the men were ‘Asian’ might in fact have been relevant and legitimate for consideration… The degree to which workers understood the communities they worked in may also have contributed to the failure to recognise the unusual patterns of interaction between these two groups.
83. In her report on Rotherham, Professor Jay stresses the need for engagement with communities to be meaningful, and to reach into every part of the community, stating that there was ‘too much reliance by agencies on traditional community leaders as being the primary conduit of communication with the Pakistani-heritage community,’ with several women from that community feeling ‘disenfranchised by this and thought it was a barrier to people coming forward to talk about CSE’.[footnote 50]
Motivations and enablers
Key findings
- People who perpetrate group-based CSE are likely to be motivated by a complex combination of personal, cultural, societal, and opportunistic factors.
- There is an important distinction to be made between factors that drive the desire to offend and factors that disinhibit individuals from offending.
- The role of the group is significant in enabling and driving individuals to offend.
84. What motivates offenders to commit CSE is likely to differ between groups and even between members of the same group. A specific sexual interest in children is not always the predominant motive.
85. Some studies have found that offenders are more commonly unemployed or in lower-paying jobs than the general population, suggesting that offenders may be motivated by a desire to profit from the exploitation.[footnote 51] Research commissioned by IICSA found that some perpetrators were aware of abuse being coordinated for money.[footnote 52] The CSA Centre’s typology also includes CSA that is arranged and perpetrated for payment, highlighting that as well as sellers profiting from the abuse, there are buyers whose motives will be different.[footnote 53] However, research about financial gain is limited – some victims may not even be aware of any financial transactions taking place[footnote 54] and arrested offenders are unlikely to reveal to law enforcement that there was a financial aspect to their offending.[footnote 55] Some research suggests that some financially-motivated groups are involved in drug dealing and organised crime, with CSE being seen an extra way to profit.[footnote 56]
86. Additionally, offenders sometimes have previous general criminal convictions, suggesting a readiness to engage in criminal activity.[footnote 57] Individual offenders have reported being involved in other violent crimes and drug dealing offences.[footnote 58] Other studies suggest that many offenders derive satisfaction from coercive and manipulative behaviour.[footnote 59]
87. A recent report commissioned by IICSA[footnote 60] considers the self-expressed motivations of a number of convicted child sexual exploitation offenders who offended with others, gathered through interviews in custody. There are some similarities to the perceptions of investigators; some offenders discussed their offending as being part of a wider chaotic and hedonistic lifestyle. The self-expressed motivations of offenders also highlight the significance of the group in driving offending, and that peer pressure can reinforce negative messages within groups, leading to more widespread abuse. Offenders discussed seeking approval or validation from their peers, and the notion of ‘kudos’ has been highlighted in other studies.[footnote 61]
88. Some offenders reported being groomed or emotionally coerced by other offenders to commit child sexual exploitation and other crimes.[footnote 62] Other research has found evidence of young people who commit CSE offences having histories of abuse themselves, emotional deficits or existing vulnerabilities which draw them towards offending behaviour.[footnote 63] Some offenders themselves stated that their offending behaviour is the result of a ‘culmination of dysfunctions,’ including emotional and mental health issues, as well as situational factors.[footnote 64]
89. Studies have indicated that societal and cultural issues around misogyny may also be an enabling factor. Objectification of women in society has been suggested as a reason why violence against girls may be normalised and accepted. One study, which mostly involved offenders from ethnic minorities, suggested several potential factors driving CSE offenders in the cases they examined. These included societal influence as part of a culture of misogyny and objectification, cultural patriarchal issues, lack of challenge in the community and a lack of sex education.[footnote 65] The perceived drivers of offending tended to vary across the cases we examined, but some common themes highlighted by investigators included: opportunism, misogyny and disregard for women, and a desire for sexual gratification. The suggestion that patriarchal structures had a role in creating attitudes that enabled offending also emerged.
90. In several of the cases we examined, offenders and victims appeared largely to come from different local communities, and officers suggested that disregard for victims from outside their own community may be an enabling factor for offenders. Empathy with victims is a likely barrier to offending behaviour, and disregard for victims - whether through misogyny or so-called ‘othering’ - enables offenders to overcome this barrier. There are notable parallels with sexual offending in other contexts, including some online sexual offending and child sexual offenders who travel to offend overseas. We have also seen cases of group-based CSE involving offending against members of one’s own community.
91. A number of reports have also noted that offenders appeared to operate with a sense of impunity. In her report of CSE following her inspection of Rotherham, Louise Casey attributed this to a ‘credulity gap’, where failure by agencies to grasp the scale, nature, and severity of offending enabled offenders to think they could not be touched.[footnote 66] The Serious Case Review of offending in Northumbria, investigated in Operation Sanctuary, referred to the ‘arrogance and persistence’ of perpetrators.[footnote 67] Offenders have been shown to try to justify their behaviours, and often believe that they will not get caught.[footnote 68] Investigators we interviewed in another area noted that offenders would tell young teenagers what they were doing. It was not clear whether this was in order for the offenders to get ‘kudos’ or whether the offenders felt untouchable because they had been offending for such a long period of time. Investigators also noticed that because the abuse had gone unaddressed for many years, this had created a sense of resignation in local communities, which further contributed to the feeling of impunity among offenders.
92. Group dynamics may also have a role in creating this sense of impunity and enabling the criminal behaviour of individual offenders. There is some evidence to suggest that the better connected within a group an offender is, the more likely they are to offend. This could be due to the normalisation of abuse to the individual, as well as increased opportunities to offend.[footnote 69] Offenders within a group are often seen to provide each other with things that enable the offending behaviour, such as alcohol, transport for victims, or a location for abuse to occur.[footnote 70] Beyond these tangible benefits of group involvement, there may be types of sociocultural or situational factors, such as cultural norms and lack of challenge to their offending behaviour, that serve to perpetuate and exacerbate abusive behaviour.[footnote 71] Group dynamics can exacerbate attitudes of hypermasculinity and belief in male dominance, which are also thought to play a significant role in sexual offending.[footnote 72] These factors have also been linked to sexual violence by multiple perpetrators in other situations, such as US fraternities or street gangs.[footnote 73]
93. There may be a distinction to be made between factors that drive the desire to offend and factors that disinhibit individuals from offending. Wanting sexual gratification, money, and status could drive the desire to offend, while misogyny and disregard for the victim, or the use of alcohol and drugs, may play a part in reducing the perpetrator’s inhibitions. A possible further distinction is between attitudes that are genuinely held by offenders and those that are adopted as a means of justifying their behaviour to themselves. This is an important distinction if enabling attitudes are to be tackled in work to prevent and deter offending, but the distinction is often not clear, even to offenders themselves.
94. In summary, it is likely that a combination of factors come together to create the conditions in which an individual is motivated and able to offend. Some of these will be cultural, some situational, and the involvement of group dynamics adds a further layer of complexity. A range of factors are almost certainly involved. This was highlighted in the serious case review in the Rochdale case:
A simplistic view that the mere fact of being ‘Asian’ is in itself explanatory of their behaviour, is dangerous not only because it is unjust and offensive to the wider community who share a South East Asian heritage. It is also dangerous because such simplistic presumptions represent a meaningless over-generalisation, that is positively unhelpful if we wish to understand why these men behaved in the way they did and therefore help to protect other potential victims. Such an approach fails to consider the combination of personal, cultural and opportunistic factors that are understood to create the conditions for sexual offending.[footnote 74]
Implications for local partners
95. Third-sector organisations are already working in partnership with local and national agencies to deter people from committing these horrific crimes. We have seen a number of forces across the country embarking on partnership with prevention campaigns, like Stop It Now!, to stop people from committing child sex offences and encourage them to seek support if they have concerns about their own behaviour or that of others known to them.
96. Prevention campaigns - coupled with education about consent and healthy relationships - are at the heart of early intervention efforts. For example, partners may draw on or design public campaigns such as the Disrespect NoBody campaign, first launched in 2017. The campaign aims to help young people aged 12 -18 to understand what a healthy relationship is and what consent means in their relationship, to prevent them from becoming either perpetrators or victims of abusive relationships. Building an awareness of the law about consent and what constitutes consent could raise internal inhibitions to offending.
97. Prevention and disruption efforts will require different approaches that recognise the distinction between factors that drive the desire to offend and factors that disinhibit individuals from offending. It is also important to recognise the evidence that those who commit sexual exploitation as part of a group may not be motivated by a sexual interest in children, and interventions should reflect other factors such as possible financial motivations, attitudes towards women and girls, and the influence of the group. Given the tendency for offending to proliferate through social connections within communities, agencies should consider whether these interventions could be undertaken in partnership with community-based professionals and organisations.
98. Additionally, relentless disruption is a key pillar of the 2018 Serious and Organised Crime Strategy[footnote 75] and should be at the centre of local responses to group-based child sexual exploitation. The evidence tells us that a common characteristic of offenders is a sense of entitlement or impunity, and an indiscriminate readiness to engage in criminal activity when opportunity presents itself. We know that offending behaviour can proliferate through social networks and that offenders can draw others into offending. We also know that investigations can be lengthy and that offenders may pose a risk while investigations are underway. For all of these reasons, local agencies should use every available tool to disrupt and interrupt the proliferation of offending alongside efforts to safeguard victims and prosecute offenders.
99. Disruption sends a clear message to perpetrators about the consequences of their actions and deters others from committing offences. During our conversations with forces, we have heard how multi-agency approaches led to imaginative disruption techniques. This included, for example: acting swiftly on intelligence linked to other forms of criminal activity, such as drug dealing or fraud; working with Local Authorities to visit or close licensed premises used for CSE; issuing civil orders; pursuing driving offences and revoking driving licences; and ensuring public spaces where offending could happen are patrolled or monitored. Sharing best practice and information between agencies of what works to prevent offending at regional and national levels is a helpful way to assist other areas in their response.
100. Published toolkits, such as the Home Office’s ‘Child Exploitation Disruption Toolkit’ and NWG’s ‘Criminal, Civil and Partnership Disruption Options for Perpetrators of Child and Adult Victims of Exploitation’ set out a range of options that safeguarding professionals may access to pursue offenders and safeguard victims through a multi-agency approach.
Characteristics of Offender Networks
Key findings:
- Offender networks are often loosely interconnected and based around existing social connections (which means they are often broadly homogenous in age, ethnic background and socioeconomic status).
- Networks of offenders vary considerably in size, from two to tens of offenders.
- These sprawling networks - often not highly-organised – can pose significant investigative challenges for the police.
101. There is no universal structure of organisation among networks involved in child sexual exploitation. It is frequently the case that networks are not well organised at all, with no clear hierarchy or demarcation of roles within the group. Some of the more organised networks we have seen in the cases we have examined have been within groups involved in wider criminal activities, such as drug supply.
102. Offender networks are often based on pre-existing social connections.[footnote 76] Given that they reflect these social networks, groups of offenders are often broadly uniform in age, ethnic background and socioeconomic status.[footnote 77] Similarly, reflective of the social networks on which they are often based, it is common for offender networks to appear fairly loose, although there are instances of closer networks.
103. The experiences of the police investigators we have spoken to echo these findings. Investigators in some cases explained that offenders knew one another from work. In some, they were friends or lived in shared accommodation. In others, connections were familial. Finally, some links between offenders were simply based on the fact that they belonged to a relatively small ethnic community.
104. Studies indicate that networks of offenders vary considerably in size, from two to tens of offenders.[footnote 78] However, the boundaries of a network may not always be clear; while some individuals might be well-connected within a network, there may be peripheral members who are less connected to the rest of the group.[footnote 79] The tenuous connections between individuals, coupled with under-reporting and the challenges of identifying offenders, mean that the extent of an offender network can be challenging for authorities to trace.
105. There is no evidence to suggest that there exists a highly organised national network, acting in a coordinated way and connecting different groups of offenders in different areas, either from the literature or from our work with the police.
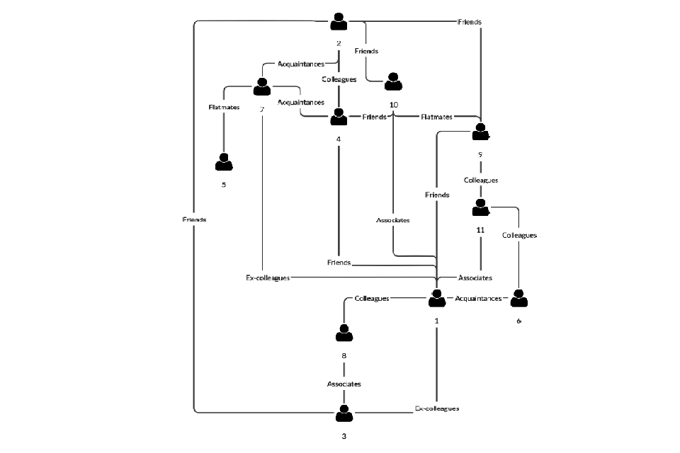
Figure 1 - Representation of offender network from Operation Span (Cockbain, 2018)

106. Figure 1, which represents an offender network in Rochdale, investigated in Operation Span, shows the extent to which offenders can be connected through existing social bonds and demonstrates that networks may not be tightly interconnected, with some individuals in the network (e.g. #1) more central and others (e.g. #5) on the periphery.[footnote 80]
107. The variation in the interconnectedness and organisation of networks, and particularly the fact that it is common for networks to be loosely connected and not organised, has implications for the identification of complex group-based offending. People looking within a local area for evidence of a highly-organised “grooming gang”, such as exists in the public consciousness, and not finding it, might conclude - incorrectly - that group-based CSE is not taking place. It is important that the different ways CSE can manifest itself are understood, to enable identification and reporting by both professionals and members of the public.
108. These often large, sprawling, loose networks pose significant challenges for investigating and prosecuting group-based CSE. Investigating officers may be confronted with a situation where offending behaviour has proliferated through social networks over many years. New victim disclosures lead to the identification of new offenders, which leads to the identification of new victims. These victims in turn identify new offenders who may have no connection to the others.
Implications for local partners
109. Investigators tell us that dealing with these sometimes sprawling networks with loose connections can often result in extremely complex investigations and trials that are resource-intensive and take a long time to complete. As well as the implications for police and wider criminal justice system resources, the complexity and the duration of the investigation can be painful for victims (see paragraph 56).
110. There already exists guidance for large-scale and complex investigations to be managed on the major enquiry system, HOLMES. Ensuring that a complex CSE investigation is supported by effective case management software like HOLMES assists in managing intelligence, identifying offender networks, and carrying out de- confliction checks.
111. We also know from HMICFRS inspection reports that those cases allocated to specialist investigation teams with training and understanding of CSE have a higher proportion of positive outcomes. And we have heard from law enforcement partners that early engagement with CPS prosecutors, who have specialist knowledge of CSE cases and an understanding of the impact of trauma on victims and survivors, supports a successful
Characteristics of Offending
Key findings:
- Despite significant variance, there are some similarities in the way groups operate:
- Initial contact with victims sometimes happens in public spaces, including those that offenders have access to because of their line of work;
- Victims are then groomed in multiple ways, including via the exchange of commodities such as alcohol, drugs and other gifts;
- An offender often grooms the victim into believing they are in a legitimate relationship before coercing them to have sex with the offender and others in the group. A victim may then be taken to a party or gathering and expected to have sex with other offenders.
- Abuse often takes place in private residences, including ‘party houses’;
- Victims can be coerced into introducing peers to the offender network.
112. We have seen some variety between offender groups in terms of operating models, but we have also seen similarities. Whilst there is evidence that some victims are deliberately targeted, the initial contact between offenders and victims has been seen too often to be opportunistic and occur in their shared local area, and the abuse also most often goes on to take place in this shared locality.[footnote 81]
113. A number of high-profile cases have involved offenders who work in the night-time economy. The role of taxis has been highlighted by the Jay Report in Rotherham, and restaurants and takeaways have been connected with a number of other cases. This is consistent with the often-opportunistic nature of offending. Officers we spoke to noted that children in these environments at night are more likely to lack protection, and offenders working in these surroundings are able to access children through their places of employment. There are parallels with cases of abuse by people working in other environments with frequent access to potential victims, such as custodial institutions.
114. Offenders may also initiate contact with victims online, using Facebook and other social networking sites to identify young people and then others within the peer group. The use of social media was highlighted in the serious case review relating to Operation Brooke (Bristol) both as a means of maintaining contact with victims and as a means of exerting control.[footnote 82] In her Inquiry Report on Rotherham, Professor Jay notes with concern that the most recent case files showed an unguarded use of mobile phones and social networking apps by young children; concerns by local agencies that children were being targeted in this way; and that in a small number of cases this had led to direct physical contact, rape and sexual abuse.[footnote 83] In the live investigations returned by forces in July 2020, initial contact with victims often took place online via social media or in a chat-room.
115. In other cases, offenders have been seen to grow their network of victims by using one victim to gain access to others.[footnote 84] The police officers we spoke to reported seeing this approach used, with offenders often encouraging victims to invite their friends along. In some instances, officers felt victims complied with these asks in order to reduce pressure on themselves and to reduce their own victimisation. Police also told us that they had seen cases where offenders intentionally involved victims in criminal acts (including using them to ‘recruit’ more victims) to reduce their likelihood of reporting.
116. Victims are then groomed in multiple ways, including via the exchange of commodities such as alcohol, drugs and other gifts.[footnote 85] Alcohol and drugs, in particular, also serve other purposes, such as lowering inhibitions and suppressing recall of the consequent abuse[footnote 86], and have been seen in other contexts with multiple offenders, such as US fraternities. Such commodities and ‘gifts’, including drugs and alcohol, can then act as a trap, leaving the victim feeling too guilty to ask for help and feeling responsible for the events.[footnote 87] Significant adults around the victim such as parents can also be groomed as part of this process. One investigator told us about a case in which the victim was photographed at her 18th birthday party, with her mum and the perpetrator.
117. Tactics of abuse can include affectionate exchanges, bullying and emotional abuse, and sexualised communications, all of which can be used to maintain and exert control over victims.[footnote 88] The Office for the Children’s Commissioner’s inquiry found evidence that offenders would sometimes blackmail victims by threatening to share images of their abuse online as a means to coerce victims into compliance.[footnote 89] Some offenders will also use threats and violence, and will convince victims that they will not be believed if they report the abuse.[footnote 90] In some cases, victims become trapped in abuse when offenders make threats against their friends. Investigators told us about a case in which the abuse started when the perpetrator told the victim that he wanted to have sex with her, and when she refused he told her that it was either her or her young friend downstairs.
118. Abuse often takes place in private or commercial locations.[footnote 91] The majority of abuse appears to take place in the home of the offender, or the home of another offender in the network, with offenders sharing access to residences between themselves.[footnote 92] ‘Party houses’ are often mostly empty houses used primarily for the abuse of victims.[footnote 93] Additionally, the businesses where offenders are employed often act as a location for abuse, and access to these can similarly be shared between offenders, using places of work (including taxis and other vehicles) to both target victims and act as a location where the abuse takes place.[footnote 94] Abuse in public areas such as parks has also been seen.[footnote 95]
119. Different models of abuse have been suggested in the literature and in practice, such as the ‘boyfriend’ model (although it can be employed by female offenders as well) and the ‘party’ model. In the former, the offender grooms the victim into believing they are in a legitimate relationship before coercing them to have sex with the offender and others in the group.[footnote 96] This often interplays with the ‘party’ model, where a victim is taken to a party or gathering and is expected to have sex with other offenders.[footnote 97] Both of these methods involve coercive control, such as bullying or emotional abuse, in order to facilitate the sexual abuse. Both models can involve the victim being deliberately drawn away from positive influences and isolated from friends and family in order to allow the abuse to continue taking place. Much of this was also echoed in conversations with police, who also acknowledged that there tends to be overlap between them.
120. Both the ‘boyfriend’ and ‘party’ models of exploitation are seen throughout high- profile cases of this type. The Jay Report describes how girls in Rotherham were groomed, typically by a younger man who pretended to be their boyfriend, before being introduced to older men who supplied them with gifts.[footnote 98] Ann Coffey’s report on CSE in Manchester, Real Voices, discusses the interplay between these models of exploitation, describing how the ‘party’ lifestyle draws vulnerable children away from stable influences in their life, making them more easily coerced.[footnote 99]
121. However, there is limited empirical evidence for these models, and it is possible that there may be other models and offending behaviours that have not been identified. It is also not clear if the ‘party’ and ‘boyfriend’ models are really distinct models, or whether the overlap between them undermines this. It is therefore important to avoid placing too much emphasis on these to reduce the risk of missing other forms of offending.[footnote 100]
122. Police have told us how victims often do not know the names of the offenders who abused them – the offenders are often only known by aliases or nicknames. As a result, it can be difficult for investigators to identify offenders even when considerable resources are invested.
Implications for local partners
123. As outlined above, the evidence suggests that much of the initial contact between offenders and victims is often opportunistic. Whilst all children are inherently vulnerable by virtue of their age, as well as the power imbalance that exists between children and adults, there is evidence that offenders gravitate towards individuals who are perceived to be particularly vulnerable, in situations where safeguards around them are lower. It follows that prevention of offending should be based on identifying and building safeguards around children whose vulnerabilities offenders may seek to exploit, and also on identifying and intervening in the situations or environments in which they are likely to be targeted.
124. Building a picture of potential vulnerabilities (both in individuals and environments) that could be exploited by offenders requires genuine collaboration and sharing of information and knowledge between agencies at every level. No single professional or agency has the whole picture.
125. In implementing the Children and Social Work Act 2017, the three safeguarding partners in every local area in England – the local authority, clinical commissioning group and the chief officer of police – have already formed new multi-agency safeguarding partnerships. This is an opportunity for local partners to establish better protection of children and young people through sharing of relevant data and of expertise across agencies about effective safeguarding measures, as part of a cohesive multi-agency strategy.
126. Given evidence that public spaces play a significant role in group-based CSE offending, creating safer public spaces is critical in prevention efforts. Again, this requires collaboration between local agencies. Many areas have developed strong partnership working and information-sharing between local safeguarding partners, such as the police and local businesses, particularly in the night-time economy (hotels, taxi firms, licensed premises), to raise awareness and improve understanding of the signs of exploitation. Utilising the full range of disruption powers, including licensing and regulation levers held by the local authority, is also essential.
127. In addition to the above, other elements of a strong local response could include the use of approaches like Contextual Safeguarding, which consider the wider context in which harm occurs, both in protecting children who may be vulnerable and in safeguarding victims from further abuse and exploitation. Such approaches involve understanding the extrafamilial social contexts, such as peer groups and neighbourhoods, which can have a strong bearing on violence and abuse and intervening in these spaces as part of safeguarding practice. Further information can be found at the Contextual Safeguarding website.
128. Given the role of public spaces in this form of offending, bystanders are more likely to witness but not always recognise the signs that a child could be at risk of CSE, and could hold vital information that may not get reported to local safeguarding partners. For example, a recent study by Barnardo’s in Scotland showed that public understanding of child sexual exploitation varied,[footnote 101] and the public may not be aware of the signs of CSE in their community. Awareness raising through communication campaign messaging, as well as the use of social media by local agencies, can contribute to increased understanding of potential indicators of sexual exploitation and increased bystander reporting of all forms of offending.
129. Further engagement through local community work can also help by explaining how bystanders could recognise the signs of CSE and report concerns, particularly in communities in which the rate of reporting is thought to be lower. This is important given concerns raised in the course of our work around under-reporting in minority ethnic communities and by male victims in particular.
130. While we have observed a number of cases that came to the attention of authorities because bystanders saw signs that recalled other cases in the media, we also know that group-based CSE does not always present in the same way as cases in the media, and there is a risk that offending that presents differently may be going unrecognised and unreported. It is important that in designing communication and messaging, agencies work together to create local problem profiles and work with grass-roots community organisations to assist in tailored awareness-raising campaigns, to ensure that all forms of group-based CSE are recognised and to provide bystanders with the specific knowledge they need to report concerns
Case studies
The following case studies are intended to provide illustrative and anecdotal detail about how group-based child sexual exploitation can manifest itself. These are not intended to be representative of all group-based CSE cases, in terms of geography, modus operandi, or the characteristics of either offenders or victims. However, they show some of the complexities in large group-based CSE investigations in various locations and communities across England and Wales. For reasons of operational sensitivity, they are based on cases that have now concluded, rather than those that are in-train.
Operation Retriever
Operation Retriever in Derbyshire was set up in January 2009 to investigate the sexual exploitation and trafficking of vulnerable children after the charity Safe and Sound provided information and intelligence to the police about young people who were at risk of sexual exploitation.
Victims were aged between 12-20 years old. The majority were identified by the investigation as White British, and a number were from dual heritage and minority ethnic backgrounds. A Serious Case Review by Derby Safeguarding Children Board focused on the experiences of two of the victims, one of whom was looked after by Derby City Council and the other became looked after as a consequence of the investigation, to ensure oversight and protection. The other victims were subject to a Multi-Agency Review in order for their experiences to be taken into consideration in the Serious Case Review.
The Serious Case Review heard that the local authority lacked the facilities and resources to support the two young people, who received criminal convictions for behaviour that the review stated “should have been dealt with in terms of their status as victims of abuse, rather than as offenders”.
The investigation was considered ground-breaking at the time for its use of covert tactics to obtain evidence, and the Serious Case Review commended the way statutory and non- statutory agencies came together to safeguard the victims and deliver justice. The investigation resulted in the conviction of nine men for offences against children under the age of 18, which included rape, sexual assault, and sexual activity with a child. 27 victims had come forward to report abuse, and convictions were secured for offences against 15 of them.
All of those convicted were men, aged between 24-38, and were predominantly British Pakistani, with one White British offender. The offender network in Operation Retriever was described as a closely connected network of individuals who had worked together to target vulnerable children on an opportunistic basis, approaching them in public spaces, and adapting their behaviour and the extent of coercion and control to their victim. Two of the offenders, both of whom were married, were particularly well-connected within the group and could be described as ‘ringleaders’.
Offenders in this case were considered to be motivated by financial gain, status, sexual gratification and the ability to exert power over their victims. They were described as predatory, approaching victims and grooming them into believing they were their boyfriends, before sexually assaulting and exploiting them. Coercion, violence and the use of drugs and alcohol were used to facilitate the abuse, lower victims’ inhibitions and prevent them from seeking help. There was evidence that vulnerable victims were trafficked across the country for the purposes of sexual exploitation.
Following Operation Retriever, Derbyshire Constabulary established a dedicated team to investigate child sexual exploitation cases and missing children linked through intelligence to potential child sexual exploitation. This dedicated resource has developed the relationships and practices that enable effective information-sharing with other agencies involved in the care or management of children, and better strategic prioritisation of high- risk cases. In partnership with Derbyshire and Derby children’s social care, education and health, the force developed a toolkit that can be used by all partner agencies to assess and escalate suspected cases of child sexual exploitation, broadened in 2018 to cover Child Criminal Exploitation as well.
Local agencies have taken an educational and awareness-raising approach to disruption, specifically targeting local children and businesses. A ‘Say something if you see something’ campaign targeted the local hospitality industry and taxi companies, highlighting the key role in identifying, preventing and reporting behaviour which may be connected with child abuse in their premises or workplace. The Local Safeguarding Children Boards in Derby and Derbyshire also developed bespoke training for taxi drivers and escorts to raise awareness of child sexual exploitation.
Both Local Safeguarding Children’s Boards in Derby and Derbyshire, Safer Derbyshire and the Office of the Police and Crime Commissioner collaborated to facilitate the acclaimed theatre production ‘Chelsea’s Choice’, raising awareness of child sexual exploitation within all county and city schools.
Operation Brooke
Operation Brooke was set up in 2013 to investigate allegations of child sexual exploitation in Bristol. The operation began after a 14-year-old missing girl was found in a distressed state at a flat. Her subsequent disclosure identified more victims and offenders, leading to several separate investigations being established, including Brooke 1 and Brooke 2.
Operation Brooke 1 involved four victims and nine offenders, and Operation Brooke 2 involved six victims and nine offenders. In both Operations, perpetrators were Somali, and aged between 18 and mid-twenties, with one offender aged over 30 in the Brooke 1 trial. Many of the offenders had been subjected to adverse experiences as children.
There were significant differences, however, between the offender networks, the modus operandi of offenders, and the ways in which the victims experienced their exploitation in the two cases. Offenders investigated in Brooke 1 were ‘united’ by their Class A drug dealing, which intertwined with the sexual exploitation of children. Sexual offending in this case appeared to be opportunistic, linked to the ‘cuckooing’ of a victim’s flat frequented by drug dealers. A number of them, and their associates, sexually exploited victims who visited the flat (all aged between 14-16 and from White British and mixed-race backgrounds) by paying them in money, drugs and alcohol. Whilst there was exchange of money, it is unlikely that the motivation of offenders was financial. Officers noted that offenders admitted to drug dealing offences but denied any sexual offences taking place.
In contrast, the offender network in Brooke 2 was made up of loosely-connected friends and acquaintances with no other forms of criminality, although they displayed a greater degree of planning of the abuse. Offenders used typical grooming tactics, such as deceiving their victims (girls aged 13-17, from different ethnic backgrounds) to believe they were in a relationship with them, facilitating victims to be sexually exploited by others in the group, and arranging parties where victims would be given drink and drugs before being sexually abused.
Officers described contact between offenders and victims taking place via text message, Blackberry messenger and social media (Facebook), and PIN numbers being shared.
In both Brooke 1 and Brooke 2, offending took place in private properties, such as flats, as well as public and commercial spaces, such as hotels and parks.
With regards to offender motivation, law enforcement partners perceived this to be primarily sexual gratification. Erroneous references to cultural norms were also used to justify offending - offenders falsely told two victims that in Somali culture if you were someone’s boyfriend/girlfriend you were expected to have sex with your partner’s friends.
Offenders were described as predatory, and officers indicated that misogyny appeared to play a part in driving the offending, specifically with reference to derogatory terms used by offenders when talking about victims. For some offenders, peer pressure within the group and the influence of the network was also a driver. They did not, however, accept that they had committed sexual offences and sought to shift the blame to the victims and their families.
Since the conclusion of both Operations there is now a greater awareness of child sexual exploitation in the force and subsequently there have been further large-scale child sexual exploitation investigations in the area. The force have changed their operational approach to focus on preventing harm at the earliest opportunity through early intervention and suspect disruption, along with victim support. To that end, in addition to investigating cases from disclosures of child sexual exploitation, they have established a team to proactively identify a cohort of children who may be vulnerable. Operation Topaz uses data and intelligence to focus on victims that are at a high risk of exploitation, despite no disclosure being made. Once a potential victim has been identified, a designated engagement officer builds a trusting relationship with the victim so that they may provide evidence in the future, while a disruption officer will investigate how best to disrupt an identified suspect from future offending. The force is also adopting contextual safeguarding to take this proactive approach further. Since establishing Operation Topaz, Avon and Somerset Police has seen a reduction in reactive CSE investigations.
Operation Lenten
Operation Lenten in North Wales started in 2014, following concerns raised by Flintshire Justice Service and Social Services about children going missing and being picked up by vans.
Offenders were known to the police for crimes such as fraud, burglary, and vehicle offences, but not for child sexual abuse and exploitation. Offenders were from a White Traveller background and in contrast to other operations we looked at, offender networks were described by law enforcement partners as tight-knit, and offending as organised rather than opportunistic. Whilst offences were described as ‘contact’ offences, sharing of images and videos also played a part.
Offenders were described as predatory, targeting vulnerable children, and using grooming tactics, such as positive initial engagement and offers of gifts, food, alcohol, and drugs to deceive victims.
Offenders also deceived their victims by pretending to know their friends or manipulating victims into believing they were in a relationship with them. Victims were subsequently abused by their ‘boyfriends’ and their associates in vans, or taken to remote locations, and in some cases hotels. As the abuse continued, the attention became increasingly negative as the victims were manipulated into believing their present situation was preferable to their home life.
Potential victims were mainly identified as female and White British. Male victims were also identified during the course of the investigation, including a boy who was working for one of the offenders and who was subsequently raped by him. Officers described how victims and their families were threatened and physically abused, and made to believe the abuse was their fault. Some victims were sexually abused on an almost daily basis over a few years.
The primary offender motivation was perceived to be sexual gratification. Officers also described cultural norms that could be drivers for offending, explaining that in some cases young boys would be exposed to the sexual abuse of a girl by way of watching the abuse.
Looking beyond offender motivation, officers described that ‘othering’ of victims was perceived to have been used to justify the abuse, and offenders did not consider their actions as unlawful. Offenders would treat their victims like property and often refer to ownership of the victim.
To disrupt offending, suspects were arrested and bailed with conditions that police believe sent out a message to other offenders or potential offenders from within the community.
Mobile phones were also seized, eliminating opportunities for communication between offenders and victims, which allowed the contact team to conduct more safeguarding work. The force also significantly increased the amount of time they spent building rapport and trust with victims, which allowed for a greater understanding of the scale of the problem in the area and a deeper understanding of how offenders operated.
Following this investigation, local officers were given training in the nature of the offending in the area and training in victim engagement. Foster carers and teachers in pupil referral units were also given training in types of offending and what to look out for. From engagement with teachers in local schools it became apparent that information had been missed in the past. Regular meetings were held across professions to share information on children of concern, improve intelligence gathering and ensure such information was not missed again. Preventative work was undertaken in schools, and the force worked with school liaison officers to deliver education programmes to children. A child sexual exploitation unit was established in the force, learning from other operations across the country to improve understanding of the different ways in which offending could manifest.
Operation Warrenton
Operation Warrenton was set up by the Metropolitan Police Service (MPS) in February 2017 to respond to missing persons incidents and reports of sexual offending on a North London housing estate. A number of contextual factors, including the design of the estate, were known to make it a vulnerable location to criminal activity. Police identified young people at risk of child sexual exploitation and found that no safeguarding measures had been taken. Once safeguarding arrangements had been put in place, police were able to obtain the necessary intelligence to pursue the criminal activity.
The investigation identified 22 children who were at risk of or victims of exploitation, from a range of ethnicities. Investigators noted that victims shared a mistrust of police. Perpetrators were male, were of a similar age to the victims and, in keeping with the social groups and networks through which the offending was perpetrated, were of varying ethnicities.
The investigation found that the offenders were connected through the location and some were involved in criminal gang activity. The use of drugs and alcohol was a key factor in enabling offending, as was a lack of effective safeguards in the design of the local environment. Officers believed offenders lacked an understanding of healthy sexual relationships. It was reported that victims were invited to parties where they were given alcohol and drugs before being sexually abused. Social media was identified as a factor in the grooming activity, although not the primary one.
The Met Police deployed a range of disruption tactics to tackle the offending, mostly using existing orders and drug-related offences. Some offenders were prosecuted on Indecent Images of Children offences, and in some cases Sexual Harm Prevention Orders were also placed against offenders. Achilles heel techniques (whereby relatively straightforward action is taken against minor offences with the aim of disrupting more serious offending) were deployed to disrupt suspects.
Collaboration between agencies - including local authorities, health, housing, education agencies and police intelligence - enabled a multi-agency approach to disruption. This enabled a number of innovative techniques focusing on education, enforcement and the environment. The main aim was to improve the safety of the local environment and design out this crime type. Various tactics were deployed to make it harder for offenders to use the environment to commit crime, such as introducing parking permits, improving the lighting of the estate, and arranging for later collection of rubbish on the estate to increase safety later in the evening. Other disruption tactics included arranging police visits to businesses where it was known victims came into contact with offenders, such as restaurants and hairdressers, and school visits to educate pupils on personal safety and locations of concern.
Implications for national policy
131. The forthcoming Tackling Child Sexual Abuse Strategy will provide a framework for the national policy response to all forms of child sexual abuse, and the fact- finding work set out in this report has informed that policy and the national strategy. Some of our findings on group-based offending have further implications for policy at a national level:
- The importance of relentless disruption in tackling offending by groups means ensuring that local agencies have the powers they need and know how to use them.
- The particular impacts of grooming, psychological coercion and control, and exploitation on victims need to be fully understood and reflected in practice by professionals in the safeguarding, law enforcement and criminal justice sectors.
- The preponderance of data issues means more needs to be done at a national level to fully understand the scale of this form of offending.
132. We will continue to support effective local disruption. The Government has already taken steps by introducing legislation in the Anti-Social Behaviour, Crime and Policing Act 2014 to disrupt activity linked to child sexual exploitation in specific locations and prevent access to places used to facilitate exploitation. Last year we published a Child Exploitation Disruption Toolkit, which brings together a comprehensive range of disruption tactics local areas can use. We will continue to explore ways with the police and safeguarding partners to promote and enhance the toolkit and to provide strategic guidance to local areas on profiling, preventing, and disrupting this form of offending.
133. We will continue to work with law enforcement to ensure they have the tools necessary to disrupt offending and to safeguard children from these horrific crimes. As part of this work, the Home Office is reviewing civil orders to include positive obligations, such as requirements to attend certain meetings or programmes, to enable law enforcement to manage offenders more effectively.
134. Safer public spaces and communities also play a key part in preventing child sexual exploitation. To help local areas to create safer communities, the Home Office continues to fund a network of prevention officers who support local partners to prevent child exploitation and other extra-familial threats. Delivered by the Children’s Society, the programme involves coordinators in each of the ten policing regions developing prevention strategies, coordinating local prevention activity across agencies and organisations, and delivering targeted activities, including contextual safeguarding interventions across exploitation types.
135. We will continue working with policing and industry partners to ensure that staff working across a range of high risk-settings, including hotels, bars and shopping centres, are better placed to identify indicative signs that a child might be at risk of CSE and report it to the relevant authorities. And we will support local agencies to undertake focused engagement with communities to deter potential offenders and encourage bystanders to spot and report exploitation.
136. The lack of evidence around motivations and characteristics of offenders has led to a gap in the commissioning of services for offenders (or those deemed at risk of offending) and in prevention strategies. Drawing on the work mentioned above on offenders, plus other sources, we will look to address these gaps and improve the commissioning of services as part of our work around offender motivations and characteristics.
137. We already know that sharing best practice in all aspects of CSE investigations is helpful, but we have heard there are limited consistent and accessible forums available. We will continue to fund the Vulnerability Knowledge and Practice Programme to map innovative practice across policing in relation to vulnerability, including on CSE.
138. As part of the £30m investment in responses to child sexual abuse announced last year, we have invested in new analytical capabilities for the police and are working with the police to improve the way data and intelligence are captured on this form of offending (see paragraph 139). The Home Office is also providing funding to the NPCC for its Tackling Organised Exploitation Project, which is intended to improve the intelligence picture across UK law enforcement relating to organised exploitation, linking data across organised child sexual exploitation and abuse, county lines and modern slavery. The project will seek to harvest and assess intelligence and data, analyse and understand patterns of offending, assess the threat, prioritise actions, and direct local, regional and national law enforcement responses to the organised exploitation of vulnerable people.
Further developing the evidence base
As set out in this paper, there are a number of evidence gaps and areas in which what we know about group-based CSE can be strengthened. This section sets out key areas in which further work would be beneficial.
139. Data improvements – We are already working with the NPCC leads on child protection and group-based CSE to improve the quality of existing data that is recorded on group-based CSE. With additional funding from the Home Office, the CSA analytical network has expanded from a half to a full post in nine of the ten police force regions. This additional resource is allowing for more robust and detailed collation and analysis of force-level data on child sexual abuse and exploitation, including the reinvigoration of a CSAE Operations Database, which will provide a picture of all on-going CSAE operations, including details on victims and offender numbers, characteristics, and modus operandi. The NPCC have also set a framework for a new ‘totality report’ on CSA, which will, on a quarterly basis, summarise data on police activity in relation to all forms of child sexual abuse. These data collections will enable development of reliable local and regional profiles, but also will ensure transparency around the representation and treatment of people of different ethnicities in the criminal justice system and a better understanding of the reasons for any over- or under-representation of different groups. In the future, further research could be commissioned to triangulate between police data, court records and other data sources to provide a more reliable picture of the characteristics of offenders.
140. Offenders – We will need further research on behaviour and pathways of group- based CSE offenders, such as the motivating and situational factors that contribute towards offending behaviour. Research could also explore the recommendations for further work in the research commissioned by the Independent Inquiry into Child Sexual Abuse and produced by TONIC into the motives and behaviours of perpetrators of CSE who were convicted alongside other perpetrators. Further research could look to triangulate evidence between multiple sources (for instance, looking at court transcripts and witness statements to better understand the differences between motivations expressed by offenders during offending and after the fact) and establish the interactions between different motivating and demotivating factors.
141. Wider criminality – In some situations, child sexual exploitation is committed by groups as part of a wider pattern of criminality, while in other cases there is no wider criminality. More focused research could be used to explore whether there are significant differences in the characteristics of networks or offender motivations between these two groups, and understand better what the links with wider criminality are and the role those links play in creating the situations in which offending occurs.
142. Understanding effectiveness of disruptions – Building on the work of the forthcoming Centre of expertise on child sexual abuse study, further research on the effectiveness of different disruption strategies and tactics could inform more consistent practice.
143. Developing and targeting prevention messages – Consider the feasibility of developing and implementing successfully tailored prevention messages for different audiences and communities. This would involve working with experts in the field about how best to design and deliver prevention messaging in this area, focusing on what type of prevention activity is appropriate and how it is best delivered.
References
-
Allnock, D., Miller, P., and Baker, H. (2019) Key messages from research on on identifying and responding to disclosures of child sexual abuse. Barkingside: Centre of expertise on child sexual abuse.
-
Barnardo’s (2011) Puppet on a string: The urgent need to cut children free from sexual exploitation. Barkingside: Barnardo’s.
-
Beckett, H., and Warrington, C. (2015) Making Justice Work: Experience of criminal justice for children affected by sexual exploitation as victims. Luton: University of Bedfordshire.
-
Beckett, H., Holmes, D., and Walker, J. (2017) Child sexual exploitation: Definition and Guide for Professionals: Extended text. Luton: University of Bedfordshire.
-
Berelowitz, S., Clifton, J., Firimin, C., Gulyurtlu, S., and Edwards, G. (2013) “If only someone had listened” Office of the Children’s Commissioner’s Inquiry into Child Exploitation in Gangs and Groups - Final Report. London: Office of the Children’s Commissioner for England.
-
Berelowitz, S., Firimin, C., Edwards, G., and Gulyurtlu, S. (2012) “I thought I was the only one. The only one in the world” The Office of the Children’s Commissioner’s Inquiry into Child Exploitation in Gangs and Groups - Interim Report. London: Office of the Children’s Commissioner for England.
-
Berelowitz, S., Ritchie, G., Edwards, G., Gulyurtlu, S., and Clifton, J. (2015) “If it’s not better, it’s not the end” Office of the Children’s Commissioner’s Inquiry into Child Sexual Exploitation in Gangs and Groups: One year on. London: Office of the Children’s Commissioner for England.
-
Brayley, H., Cockbain, E. and Laycock, G. (2011) ‘The value of crime scripting: deconstructing internal child sex trafficking’, Policing, 5 (2), pp 132-143.
-
Brown, S., Brady, G., Franklin, A., Bradley, L., Kerrigan, N., and Sealey, C. (2016) Child sexual abuse and exploitation: understanding risk and vulnerability. London: Early Intervention Foundation.
-
Casey, L. (2015) Reflections on child sexual exploitation. London: Department for Communities and Local Government [Accessed June 19th 2020].
-
Centre of expertise on child sexual abuse (2020) A new typology of CSA offending.
-
CEOP (2011) Out of Sight, Out of Mind. London: The Child Exploitation and Online Protection Command.
-
CEOP (2013) Threat Assessment of Child Sexual Exploitation. London: The Child Exploitation and Online Protection Command.
-
Cockbain, E. (2018) Offender and Victim Networks in Human Trafficking. London: Routledge.
-
Cockbain, E., Bowers, K. and Vernon, L. (2020) ‘Using law enforcement data in trafficking research’. In: The Palgrave international handbook of human trafficking, Winterdyk, J. and Jones, J. (eds), pp 1709- 1732. London: Palgrave Macmillan.
-
Cockbain, E., and Wortley, R. (2015) ‘Everyday atrocities: does internal (domestic) sex trafficking of British children satisfy the expectations of opportunity theories of crime?’, Crime Science, 4 (1).
-
Cockbain, E., Brayley, H., and Ashby, M. (2017) ‘Immaterial boys? A large-scale exploration of gender-based differences in child sexual exploitation service users’, Sexual Abuse: A Journal of Research and Treatment, 29 (7), pp 658-684.
-
Cockbain, E., Brayley, H. and Laycock, G. (2011) ‘Exploring internal child sex trafficking networks using social network analysis’, Policing, 5 (2), pp 144-157.
-
Coffey, A. (2014) Real Voices: Child sexual exploitation in Greater Manchester - An independent report [Accessed June 19th 2020].
-
Craven, S., Brown, S. and Gilchrist, E. (2006) ‘Sexual grooming of children: review of literature and theoretical considerations’, Journal of sexual aggression, 12 (3), 287-299.
-
Department for Education. (2017) Child sexual exploitation definition and a guide for practitioners, local leaders and decision makers working to protect children from child sexual exploitation. Retrieved from Child sexual exploitation: definition and guide for practitioners.
-
Eaton, J. and Holmes, D. (2017) Working Effectively to Address CSE: An Evidence Scope. Dartington: Research in Practice.
-
Fox, C., (2016) It’s not on the radar’: The hidden diversity of children and young people at risk of sexual exploitation in England. Barkingside: Barnardo’s.
-
Franklin, A., Raws, P., and Smeaton, E. (2015) Unprotected, overprotected: Meeting the needs of young people with learning disabilities who experience, or are at risk of, sexual exploitation. Barkingside: Barnardo’s.
-
Friskney, R. (2019) Public Understanding of Chld Sexual Exploitation. Barnardo’s Scotland
-
Gohir, S. (2013) Unheard Voices: The sexual exploitation of Asian girls and young women. Birmingham: Muslim Women’s Network UK.
-
Griffiths, S. (2013) The overview report of the serious case review in respect of Young People 1,2,3,4,5 and 6. Rochdale Borough Safeguarding Children Board
-
Hackett, S. and Smith, S. (2018) Young people who engage in child sexual exploitation behaviours: An exploratory study. Barkingside: Centre of expertise on child sexual abuse.
-
Harkins, L. and Dixon, L. (2010) ‘Sexual offending in groups: An evaluation’, Aggression and Violent Behavior, 15 (2), pp 87-99.
-
Home Office (2018) Serious and Organised Crime Strategy 2018. London: Home Office.
-
Rodger, H., Hurcombe, R., Redmond, T. and George, R. (2020) “People don’t talk about it”: Child sexual abuse in ethnic minority communities. London: Independent Inquiry into Child Sexual Abuse.
-
Jay, A. (2014) Independent Inquiry into Child Sexual Exploitation in Rotherham 1997-2013. Rotherham: Rotherham Metropolitan Borough Council [accessed June 19th 2020].
-
Joint targeted area inspections (JTAI) (2020) The multi-agency response to child sexual abuse in the family environment.
-
McNaughton Nicholls, C., Harvey, S. and Paskell, C. (2014) Gendered perceptions: what professionals say about the sexual exploitation of boys and young men in the UK. Barkingside: Barnardo’s.
-
Myers, J. and Carmi, E. (2016) The Brooke serious case review into child sexual exploitation. Bristol: Bristol Safeguarding Children Board.
-
NPCC (2015) Child Sexual Exploitation (CSE) offences across England and Wales (November 2014 to October 2015) Regional CSE Problem Profiles. National Police Chiefs’ Council.
-
Office for National Statistics (2020) Child sexual abuse in England and Wales: year ending March 2019.
-
Parke, S., and Karsna, K. (2019) Measuring the scale and changing nature of child sexual abuse. Barkingside: Centre of expertise on child sexual abuse.
-
Senker, S., Scott, M., and Wainwright, L. (2020) An explorative study on perpetrators of child sexual exploitation convicted alongside others. London: Independent Inquiry into Child Sexual Abuse.
-
Skidmore, M., Garner, S., Crocker, R., Webb, S., Graham, J., and Gill, M. (2016) Organised crime and child sexual exploitation in local communities. London: The Police Foundation.
-
Smeaton, E. (2013) Running from hate to what you think is love: The relationship between running away and child sexual exploitation. Barkingside: Barnardo’s.
-
Spicer, D. (2018) Joint serious case review concerning sexual exploitation of children and adults with needs for care and support in Newcastle-upon-Tyne [full overview report]. Newcastle: Newcastle Safeguarding Children Board.
-
The Children’s Society. (2018) Supporting Black and Minority Ethnic Children and Young People Experiencing Child Sexual Exploitaton: Guide for Professionals, London: The Children’s Society.
-
Turnbull, M., Davies, R., and Brown, C. (2012) Caught in a trap: the impact of grooming in 2012. London: National Society for the Prevention of Cruelty to Children.
-
Walker, K., Pillinger, C., and Brown, S., (2018) Characteristics and perspectives of adults who have sexually exploited children: Scoping research. Barkingside: Centre of expertise on child sexual abuse.
Annex A – Full list of External Reference Group Members
-
Chief Constable Simon Bailey QPM (National Police Chiefs Council lead on child protection)
-
Dr Helen Beckett (Director, The International Centre: Researching child sexual exploitation, violence and trafficking, University of Bedfordshire)
-
Sarah Champion MP (Member of Parliament for Rotherham)
-
Rosina Cottage QC (Barrister QC and member of the Sentencing Council)
-
Donald Findlater (Director of Stop It Now!, Lucy Faithfull Foundation)
-
Imran Khan MP (Member of Parliament for Wakefield)
-
Dr Sophie Laws (Deputy Director Research and Evaluation, Centre of expertise on child sexual abuse)
-
Anne Longfield (Children’s Commissioner for England)
-
Fay Maxted (CEO, The Survivors Trust)
-
Trevor Pearce CBE QPM (Chair of UK Anti-Doping, previously Director General of the National Crime Squad and the Serious Organised Crime Agency)
-
Sheila Taylor MBE (CEO, NWG Network)
-
Sammy Woodhouse (CSE Survivor and Campaigner)
Annex B - Qualitative interviews: methodology note
1. The qualitative interviews were commissioned by Home Office ministers to gather insight on group-based child sexual exploitation from the frontline. This work was explicitly designed to build and deepen our understanding of the nature of offending. It was not intended to provide quantitative evidence of the scale or nature of offending (or offenders) nationally.
2. Operations were selected to provide a broad set of insights about group-based exploitation in a range of contexts from which we might better understand whether there are characteristics that are common across different contexts and whether there are characteristics that are specific to certain contexts. Interviews were carried out into ten different group-based child sexual exploitation operations across England and Wales.
3. Case studies for the qualitative research were selected from a long list of cases provided by the National Police Chiefs Council, to:
a. provide coverage across England and Wales;
b. incorporate both high- and low-profile cases;
c. capture a range of ‘types’ of offender. We aimed to cover as broad a range of backgrounds and ethnicities as possible so we could understand whether there were similarities or differences depending on offender characteristics; and
d. include both open and closed cases, to capture insight into current challenges as well as retrospective insight.
4. In addition to these criteria, we also consulted partners in the charity sector with specific experience in CSE on a selection of cases that would provide the broadest coverage against the criteria above.
5. Participants were chiefly police officers, but we also interviewed safeguarding professionals working on the relevant cases. In identifying appropriate participants who would be able to reflect on the entirety of the operations we were interested in, we were advised by the National Police lead. As a result, we most often spoke to senior investigating officers on operations.
6. Home Office policy and analytical staff conducted structured interviews with 26 staff in six force areas, covering ten operations.
-
For example CEOP (2011), Berelowitz et al. (2012), Cockbain and Wortley (2015), Senker et al. (2020). ↩
-
For example Berelowitz et al. (2012), CEOP (2013), Berelowitz et al. (2013) Cockbain (2018). ↩
-
Jay (2014). ↩
-
For example CEOP (2011), Berelowitz et al. (2012), Berelowitz et al. (2015). ↩
-
For example CEOP (2011), Berelowitz et al. (2015), Skidmore et al. (2016). ↩
-
CEOP (2011), Berelowitz et al. (2012). ↩
-
Skidmore et al. (2016), CEOP (2011), Cockbain (2018). ↩
-
For example Gohir et al. (2013), CEOP (2011), Berelowitz et al. (2012), Skidmore et al. (2016). ↩
-
CEOP (2011), Cockbain (2018). ↩
-
For example Barnardo’s (2011). ↩
-
For example Cockbain et al. (2011), CEOP (2011), Cockbain (2018), Senker et al. (2020). ↩
-
For example CEOP (2011), Cockbain et al. (2011), Turnbull et al. (2012), Berelowitz et al. (2013), Skidmore et al. (2016), Cockbain (2018), Senker et al. (2020). ↩
-
For example Berelowitz et al. (2012). ↩
-
Craven et al. (2006). ↩
-
Berelowitz et al. (2013). ↩
-
Centre of expertise on child sexual abuse (2020). ↩
-
Senker et al. (2020). ↩
-
Coffey (2014). ↩
-
Beckett et al. (2017). ↩
-
For example Smeaton (2013), Gohir (2013), McNaughton Nicholls (2014), Fox (2016), The Children’s Society (2018), Allnock et al. (2019), Rodger et al. (2020). ↩
-
CEOP (2011), Berelowitz et al. (2012), NPCC (2015). ↩
-
McNaughton Nicholls et al. (2014), Fox (2016), Beckett et al. (2017), Allnock et al. (2019). ↩
-
Berelowitz et al. (2012), CEOP (2013), Gohir (2013), NPCC (2015), Cockbain et al. 2017). ↩
-
For example Brown et al. (2016), Franklin et al. (2015), Cockbain et al. (2017). ↩
-
For example Barnardo’s (2011), CEOP (2013), Beckett et al. (2017). ↩
-
Beckett and Warrington (2015). ↩
-
Beckett et al. (2017). ↩
-
Beckett et al. (2017). ↩
-
Beckett and Warrington (2015). ↩
-
Office for National Statistics (2020). ↩
-
Office for National Statistics (2020). ↩
-
More recent data to March 2020 is not available. ↩
-
JTAI (2020). ↩
-
Parke and Karsna (2019). ↩
-
CSA offences includes contact offences and indecent images of children offences. ↩
-
Police recorded crime outcomes open data tables, year ending March 2020. ↩
-
For example Senker et al. (2020). ↩
-
Using the definition at paragraph 31. ↩
-
Office for National Statistics (2020). ↩
-
For example CEOP (2011), Berelowitz et al. (2012), Senker et al. (2020). ↩
-
Berelowitz et al. (2013). ↩
-
For example Berelowitz et al. (2012), CEOP (2013), Berelowitz et al. (2013), Cockbain (2018). ↩
-
Jay (2014). ↩
-
Cockbain et al. (2020). ↩
-
Berelowitz et al. (2012). ↩
-
Skidmore et al. (2016), CEOP (2011), Cockbain (2018). ↩
-
Griffiths (2013). ↩
-
Jay (2014). ↩
-
For example Gohir (2013), Cockbain and Wortley (2015), Skidmore et al. (2016). ↩
-
Senker et al. (2020). ↩
-
Centre of expertise on child sexual abuse (2020). ↩
-
Gohir (2013). ↩
-
CEOP (2011). ↩
-
Gohir (2013), Skidmore et al. (2016). ↩
-
Cockbain and Wortley (2015). ↩
-
Senker et al. (2020). ↩
-
CEOP (2011). ↩
-
Senker et al. (2020). ↩
-
For example Gohir (2013). ↩
-
Senker et al. (2020). ↩
-
Hackett and Smith (2018). ↩
-
Walker et al. (2018). ↩
-
Gohir (2013). ↩
-
Casey (2015). ↩
-
Spicer (2018). ↩
-
Cockbain (2018), Walker et al. (2018), Senker et al. (2020). ↩
-
Cockbain and Wortley (2015). ↩
-
Cockbain (2018) ↩
-
For example, CEOP (2011), Harkins and Dixon (2010), Cockbain (2018). ↩
-
Harkins and Dixon (2010). ↩
-
Harkins and Dixon (2010), Cockbain (2018). ↩
-
Griffiths (2013). ↩
-
Home Office (2018). ↩
-
For example CEOP (2011), Cockbain and Wortley (2015), Senker et al. (2020). ↩
-
CEOP (2011), Cockbain (2018). ↩
-
For example CEOP (2011), Skidmore et al. (2016). ↩
-
CEOP (2011). ↩
-
Cockbain (2018). ↩
-
Cockbain and Wortley (2015), Skidmore et al. (2016). ↩
-
Myers and Carmi (2016). ↩
-
Jay (2014). ↩
-
Brayley et al. (2011), CEOP (2011), Jay (2014), Cockbain (2018). ↩
-
Turnbull et al. (2012), Berelowitz et al. (2013), Cockbain and Wortley (2015), Skidmore et al. (2016). ↩
-
CEOP (2011), Turnbull et al. (2012). ↩
-
Turnbull et al. (2012). ↩
-
For example Cockbain (2018). ↩
-
Berelowitz et al. (2012). ↩
-
Berelowitz et al. (2013). ↩
-
Berelowitz et al. (2012). ↩
-
For example Berelowitz et al. (2012), Cockbain and Wortley (2015). ↩
-
CEOP (2011). ↩
-
For example Barnardo’s (2011), CEOP (2011). ↩
-
Barnardo’s (2012). ↩
-
For example Barnardo’s (2011), CEOP (2011), Skidmore et al. (2016), Senker et al. (2020). ↩
-
For example CEOP (2011), Berelowitz et al. (2012), Smeaton (2013). ↩
-
Jay (2014). ↩
-
Coffey (2014). ↩
-
Eaton and Holmes (2017). ↩
-
Friskney (2019). ↩