FOI2020-12868 Contact information by job role
Published 6 January 2021
Dear
I am writing in response to your email dated 18th November 2020 requesting the following information:
Could you please provide up to date Names, Job Titles, telephone numbers and email addresses for the following;
- Chief Executive
- Deputy Chief Executive
- Ministers and Ministerial team (if applicable)
- Chair
- Chief Information Officer
- Chief Digital Officer
- Senior Information Risk Owner
- Director of IT / ICT / IM&T / Digital / Information / Technology
- Director / Head of Finance
- Chief / Deputy Chief Operating Officer
- Head of Cyber Security
- Head / Director of People
- Heads of change / Transformation / Improvement
- Department Directors / Heads
- Board members (if applicable)
- Or the equivalent job titles in your organisation.
In addition if you have an up to date 2020 senior staff organisation or structure chart could you please forward a copy to me in either Excel or pdf format.
I am treating your correspondence as a request for information under the Freedom of Information Act 2000 (FOIA).
In response to your queries, I have completed a search for the information within the Defence Electronics & Components Agency, and I can confirm that we do hold some of the information in scope of your request and detail the answer below.
Under Section 21 (information readily available by other means) we are not obliged to provide information already in the public domain. The names and job titles of many appointments you have requested can be found listed on our web pages Defence Electronics and Components Agency - GOV.UK (www.gov.uk) and information about our Minister and Ministerial Team can be found at Ministry of Defence - GOV.UK (www.gov.uk)
I would also like to point out that some of the appointments are not applicable to DECA, specifically Deputy Chief Executive and Chief /Deputy Chief Operating Office and therefore the information is not held.
Under Section 40(2) (Data Protection) I am withholding information about Chief Information Officer, Chief Digital Officer, Head of Change/ Transformation/Improvement, Head of Cyber Security, Head of Finance and Senior Information Risk Owner in order to protect personal information as governed by the Data Protection Act 1998. It is MOD’s policy that names of officials below Senior Civil Service should be withheld under Section 40(2) of the FOI Act unless an individual is in a public facing role and their post and name are already in the public domain.
Section 40 is an absolute exemption and there is therefore no requirement for a Public Interest Test in making the decision to withhold this information.
I am also applying Section 40(2) of the FOI Act to withhold the direct email, telephone numbers of all individuals in order to protect personal information governed by the Data Protection Act 2018.
Section 40 is an absolute exemption and there is therefore no requirement for a Public Interest Test in making the decision to withhold this information.
Under Section 16 (Advice and Guidance) you can contact any of the individuals by emailing decainfo@deca.mod.uk
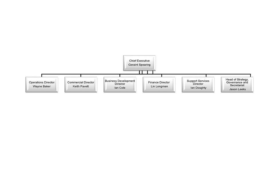
With regards to the availability of a current organisation chart I detail information at Annex A
If you are not satisfied with this response or you wish to complain about any aspect of the handling of your request, then you should contact me in the first instance. If informal resolution is not possible and you are still dissatisfied then you may apply for an independent internal review by contacting the Information Rights Compliance team, Ground Floor, MOD Main Building, Whitehall, SW1A 2HB or by e-mailing CIO-FOI-IR@mod.uk. Please note that any request for an internal review must be made within 40 working days of the date on which the attempt to reach informal resolution has ended.
If you remain dissatisfied following an internal review, you may take your complaint to the Information Commissioner under the provisions of Section 50 of the Freedom of Information Act. Please note that the Information Commissioner will not investigate your case until the MOD internal review process is complete. You can find further details of the role and powers of the Information Commissioner on the Commissioner’s website
Regards
DECA FOI
Annex A

Picture shows the DECA Executive Management structure