Skip to main content
Guidance

Changes to Section 72: Public showing or playing of broadcasts

Updated 21 April 2023

General guidance for all organisations (including charities, voluntary and not-for profit organisations) on showing broadcasts to their customers, employees and other workers

What this guidance covers

This guidance provides information on the licences that organisations/businesses need to consider when showing broadcasts on their premises. It is not legal advice, which you should obtain when you have specific questions about the law.

It includes references to the licensing practices of licensing bodies. However, both licensing practices and the government’s interpretation of the scope of legislation can change, and this guidance is not intended to be exhaustive.

Overview

The Copyright, Designs and Patents Act 1988 (CDPA) provides copyright owners with a range of exclusive rights. These allow them to control certain uses of their works and to require payment if someone else wants to use them, unless there is a legal exception in place. Broadly speaking, exceptions allow you to use a copyright work without payment to or permission from the copyright owner. One of the exclusive rights allows the copyright owner to control the showing, playing and other communication of works to the public, which includes the showing of a film or broadcast to a public audience.

Section 72 of the CDPA sets out a limited number of exceptions to some of these rights. These apply to organisations which do not charge for admission, allowing them to show television broadcasts without permission from some of the copyright owners. Previously, section 72 included an exception for films which meant that these organisations didn’t need permission from owners of “film” copyright.

The Copyright (Free Public Showing or Playing) (Amendment) Regulations 2016 amended Section 72 of the CDPA and came into force on 15 June 2016. The legislation removed “film” from a list of exceptions that allow premises which don’t charge for public access (e.g. pubs) to show television broadcasts without the permission of certain copyright owners. Removing this exception meant any venues which do not charge the public an entrance fee could be required to obtain additional licences for copyright contained in films and programmes.

A “film” as defined in copyright law is any “recording from which a moving image may be produced” (Section 5B CDPA). This definition includes all audiovisual recordings, not only films made to be shown in cinemas. For copyright purposes a ‘blockbuster movie’ is as much a film as a TV drama, documentary, soap, etc.

The government carried out a Post Implementation Review (PIR), PDF 101KB of this legislation to assess whether the changes had achieved their original objectives and remained fit for purpose. The PIR recommended that the IPO publish updated guidance in this area to clarify licensing requirements.

General guidance on showing broadcasts in public

When someone wants to get permission to use a copyright work, they can sometimes get it directly from the copyright owner(s), but more usually it is through a licensing body like the Motion Picture Licensing Company (MPLC) or Filmbank Distributors Limited (Filmbankmedia), which many film copyright owners use to manage the rights in their works [footnote 1].

Whether or not licences are required, and from whom, will depend on exactly what content is being shown or played in each case. The relevant rights holders or their licensing bodies should be able to advise on what copyright protected content is covered by their licences. Prospective licensees (users), especially those with extensive or complex use requirements, should also strongly consider obtaining independent legal advice, particularly when determining their licensing needs (if any) and if entering into negotiations on licensing terms.

There are different types of licences that you may come across in your sector. Some of the main ones are set out below:

  • the TV licence

    This is a legal requirement that allows you to use any television receiving equipment to watch or record television programmes, for example, a TV set, digital box, PC, laptop or mobile phone. This is purely for the use of the TV receiving equipment. When showing in public, it does not cover the use of copyright content in a broadcast which has separate licensing requirements

  • “The Music Licence” for music used in TV programmes and films

    If copyright music, including any in TV programmes or films, is played on a premises, a licence is almost always required. TheMusicLicence is provided by PPL (Phonographic Performance Limited), and PRS, the Performing Right Society, which represent different sets of rights holders in the copyright musical work. It is a combined licence providing permission from those rightsholders to legally play music in public (e.g. for employees or customers) through the TV, radio, other digital devices and live performances within the terms of the licence granted. If the sound on the television is switched off, and no music can be heard, then you do not need this licence

  • audiovisual licences for the use of content in television programmes and films

    For audiovisual content, strictly speaking you need a licence from every right holder with rights in the content (unless the use is covered under an exception to copyright). In practice, some right holders do not seek any payment for showing their work(s) in public while others may use licensing bodies such as Filmbankmedia and MPLC to license their rights as part of a collective licence [footnote 2] offered by these bodies

    It is not possible for this guidance to state with certainty which audiovisual licences you may need. This is because the type of licence and whether you need one will depend on the programmes that you show and the type of premises they are shown at. As a guide, you should be aware that the MPLC licenses on behalf of a number of right holders, including major Hollywood and independent studios, and TV producers. Filmbankmedia licenses the showing of film from many leading Hollywood, Bollywood and independent studios

    If you are showing this type of content, then you may need one or both licences. There is no overlap between the rights licensed by MPLC and Filmbankmedia as each license the rights of different rightsholders in different circumstances. It would be prudent to approach the relevant licensing bodies who should be able to tell you who they license on behalf of and what licences may be needed. You can supplement this with your own research and consider whether you need professional and/or legal advice

  • news channels

    If you only show the BBC News channel and Sky News on your premises, you do not currently need an additional copyright licence for this. However, you still need a TV licence for both channels

  • sports channels

    If you only show dedicated sports channels on your premises, such as Sky Sports or BT Sport, you will need a commercial viewing agreement and subscription from such companies.

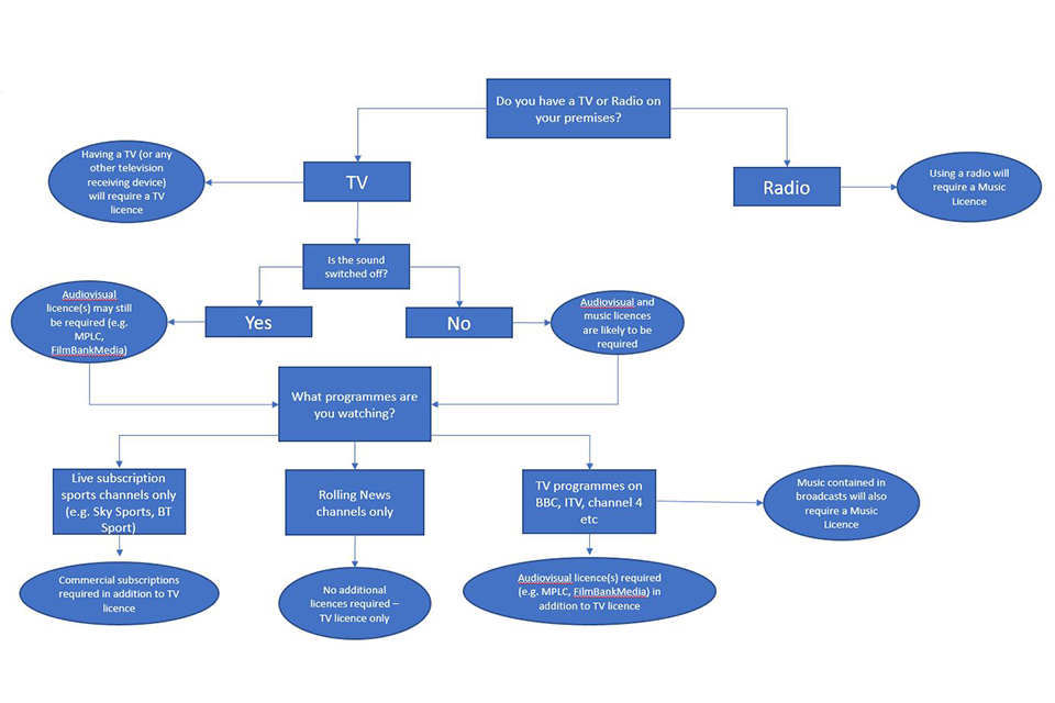
Decision tree: Do I need a copyright licence(s) for using a television in commercial or non-commercial public spaces, for example in receptions, waiting rooms, shop floors, office spaces and canteens etc?

Decision tree: Do I need a copyright licence(s) for using a television in commercial or non-commercial public spaces, for example in receptions, waiting rooms, shop floors, office spaces and canteens etc?

Provision of IT equipment and internet access to employees

If you simply provide employees with equipment (e.g. tablets, smartphones, laptops) and internet it is unlikely that you will need a licence. However, providing such equipment makes it possible for employees to view copyright works for which a licence is usually needed. It is advisable that you put measures in place to prevent or mitigate the risks of employees with equipment and internet access provided by you from showing copyright content without a licence. These could include staff training and published policies (for example, IT and HR policies) setting out guidelines about what the equipment should not be used for. An Acceptable Use Policy should be considered to clarify how equipment provided by you can be used. An example is provided at Annex A. Where employers of businesses make provision for employees or others to watch TV (e.g. in a common room), they should also consider physical measures aimed at preventing unauthorised/improper access to licensable content. For example, clear signage and restricted access to remote controls.

Licensing bodies and cost of licences

Licensing Bodies and collective management organisations license rights to use copyright protected content. They are typically private commercial organisations and usually offer collective licences. These bundle up the rights of multiple rights holders, for whom they act, into one licence, thus saving licensees and copyright owners the time and cost of negotiating multiple individual licences with each other.

Licence fees are often paid annually and the price may be based on a variety of factors, such as the number of times the copyright material is used, the revenue of the licensee, the number of people given access to the copyright material and the size of the area in which the copyright material is used. The rates applied to each calculation may differ between licensees depending on the business sector and the nature of the negotiation. For example, a trade body for a particular sector can decide to negotiate with a licensing body to achieve a fee outcome for its entire membership that provides for ease of administration for both users of the copyright and the licensing body.

While the licence tariff is usually the outcome of a negotiation between the licensing body and user representatives, there is recourse to the Copyright Tribunal if a user, or potential user, is dissatisfied with the price or terms of a licence. The Copyright Tribunal’s primary purpose is to resolve commercial licensing disputes between copyright owners or their licensing representatives (such as licensing bodies) and people who use copyright material in their business. Complaints to the Tribunal typically come from trade associations representing a class of businesses. Further details on the Copyright Tribunal are available.

Regulation of licensing

Licensing bodies in the UK are regulated by the Collective Management of Copyright (EU Directive) Regulations 2016. Collective Management Organisations (CMO) and Independent Management Entities (IME) are types of licensing body that are defined in these Regulations. MPLC and Filmbankmedia are classified as IMEs and are regulated accordingly.

Under Regulation 15, CMOs, IMEs and users, are required to conduct licensing negotiations with one another in good faith. This means that you or whoever is negotiating for you (e.g. your trade body) and the licensing body should provide each other with all necessary information during a licensing negotiation. For example, this may require the licensing body to disclose information on licensing schemes and tariffs and the user to disclose information on the service for which a licence is being sought. The licensing body may also share further information with a potential licensee, such as the cumulative total of television minute data for their rights holders, or the broad principles it considers relevant to the pricing of copyright material for rights holders.

Further information on Regulation 15 is included in the The Collective Management of Copyright (EU Directive) Regulations 2016 guidance on the Regulations.

Questions and answers

1. Whose responsibility is it to obtain copyright licences?

It is an organisation’s responsibility to check what licences it needs and ensure that correct licence(s) are in place for the premises.

2. Why do I need more than one licence to show television broadcasts?

Copyright provides the owners of copyright with a number of “exclusive rights” which allows them alone to use their copyright works in certain ways. These include the right to control if, and how, their work is copied, issued to the public, rented or lent to the public, performed or shown in public, communicated to the public (for example, if it is broadcast) or adapted. These are known as ‘restricted acts’ and listed in section 16 of the Copyright, Designs and Patents Act 1988 (the CDPA). Anyone wishing to do any of these to as much as a ‘substantial’ part of a work that is protected by copyright will usually need permission from the copyright owner(s) to do so.

A television broadcast contains a bundle of different rights. There may be copyright in:

  • the broadcast itself - copyright in a television broadcast will be owned by the broadcaster

  • any underlying creative work, including:
    - literary works (e.g. a script for a film or television programme);
    - artistic works (e.g. graphics, logos, photographs in the broadcast);
    - musical works (e.g. the musical score in a sound recording in the film or programme);
    - dramatic works (e.g. choreography);
    - the ‘film’, consisting of the recording (fixation) of the audiovisual content

Multiple licences can be needed as these different rights can be managed by the rightsholders themselves or different licensing bodies.

3. I have been approached by MPLC for a licence.  Who do they represent and what content are they licensing?

MPLC represents rightsholders within the film and television industry and licenses the use of their audiovisual content outside the private home environment. This includes broadcasts on television (terrestrial, Freeview, or satellite services), DVD/Blu-ray, download or streaming platforms.  This may be in areas such as shops, hotels, bars, restaurants, offices, clubs, or other similar premises.   The full list of rightsholders is readily available on MPLC’s website. This list is updated on a regular basis.

MPLC’s rightsholder agreements generally permit it to license all audiovisual productions as to which the licensor owns or controls the public performance rights for the UK during the term of the licence.

4. MPLC has given us a quotation for a licence fee.  How do we negotiate a licence fee with MPLC?

MPLC follows the practice adopted by other copyright licensing bodies that the same negotiated fee should apply to all users falling within a similar category and situation. As such it negotiates with relevant trade and representative bodies on its tariffs.

Some examples of trade bodies with agreed tariffs include UK Active, British Beer & Pub Association (BBPA), UK Hospitality (UKH), Holiday Centre Association (HCA), British Holiday & Home Parks Association (BH&HPA) and British Dental Association (BDA). It also has a miscellaneous tariff for any exceptions.

5. MPLC have told us that we need a licence for copyright.  What exactly are they licensing and where in the law does it say they can do so?

Under the Copyright, Designs and Patents Act 1988, only the copyright owner holds the exclusive right, among others, “to perform, show or play the work in public” or “to communicate the work to the public” (§§ 16(1)(c) and (d)). MPLC’s website indicates that it licenses under these provisions and requires licences if TV programmes and films from rightsholders it represents, whether broadcast on television (terrestrial, Freeview, or satellite services), DVD/Blu-ray, download or streaming, are shown in or communicated to public areas (shops, hotel bedrooms, bars, restaurants, offices, clubs etc).

6. How do I know whether the space in which I am showing the television is public and requires a licence?

There is no statutory definition of ‘public’. What amounts to a public space is a question of fact and only a court can make definitive pronouncements about this. The courts have taken a fairly wide interpretation to ‘public’ with legal precedent indicating that showing or playing a copyright work outside a private home environment, can, in some circumstances, amount to a public performance, and so would require the permission of the copyright owner(s).

7. Our TVs are situated in staff rooms that are not accessible to the visiting public. Do we need a licence for content shown on these TVs?

A common or staff room would fall under the definition of ‘public’. If copyright content is being shown, a licence will be required.

8. Do non-commercial organisations like charities need a licence to show television broadcasts?

The law on showing television broadcasts to the public is the same for both commercial and non-commercial organisations, and the above guidance is applicable to both. However, some copyright owners choose to permit non-commercial activity without a licence or at a reduced rate. This is something which will need to be checked with the relevant broadcasters, copyright owners, and/or their licensing bodies.

9. Do I need a licence to show subscription television sports broadcasts?

Pubs and other commercial premises require a commercial subscription to show exclusive subscription broadcasts. The commercial subscription acts as a licence for showing the broadcast in a public venue but only covers the content for which the licence has been agreed e.g. live sports. If you are showing channels which show a range of content then additional licences would be required.

10. I only have television on in the background in our business. Do we still need a licence?

A licence may be required depending on the content being shown. There is no legal exception for ‘background’ films as ambiance under copyright legislation.

11. I only show DVDs on my premises – do I require a licence?

It is likely that a licence will be required. Legal precedent indicates that showing or playing a copyright work outside a private or domestic environment amounts to a public performance, and so would require the permission of the copyright owner(s).

12. Do I need a licence to show films (including DVDs, Blu-Ray etc) in shared spaces as part of a ‘film night’, e.g. in communal spaces in care homes, student accommodation, community halls?

When determining whether a licence is needed for viewing films in shared areas, the key factor is whether the activity is organised by a resident(s) as a non-commercial activity, or by the establishment itself. Where the establishment organises the viewing as part of an entertainment package provided to residents, licensing bodies take the view that a licence is required.

13. In hotels and guesthouses, are additional licences required for the use of televisions in individual guest bedrooms?

It is likely that additional licences will be required for this use. There is case law which indicates that the use of television sets in individual guest bedrooms will require individual licences.

14. We have a policy in place that the TV cannot be changed from BBC or Sky news channels. Is this a sufficient basis for not applying for a licence?

If you only show the BBC News channel and Sky News on your premises, you do not currently need an additional copyright licence for this.

A mechanism should be in place to ensure that no films or TV programmes (including news-related programmes like documentaries) are shown in public. For example, if you show a live news broadcast on terrestrial TV, measures should be in place to ensure the TV is switched off after the news content has ended.

15. What is the purpose of a licensing body?

Licensing bodies are private commercial organisations which are mandated by copyright owners to sell licences granting permission to use their copyright works. The licence fees collected by the licensing body are distributed as royalties to the relevant rights holders after it has deducted its administration fee.

A licensing body bundles the rights of multiple rights holders in a combined licence for a single payment. This is sometimes referred to as a “collective licence” or a “blanket licence”. It simplifies the process for both users of copyright works and rights holders who would otherwise need to have multiple individual transactions with each other.

Further information on licensing bodies is available.

Annex A

DRAFT ACCEPTABLE USE POLICY

Televisions and other screens in the workplace:

Televisions and other screens should not be used to show films, television programmes, and other audiovisual content for which copyright licences may be required.

To avoid this, screens must only be used to view the BBC News Channel, Sky News, BBC Parliament and/or content owned by [business/organisation name]. They must not be switched over to other channels. Measures must also be in place to prevent such channel changing.

Computers, mobile phones, other display devices:

[Business/organisation name]’s computer or mobile phone must not be used to view films, television programmes, and other audiovisual content for which copyright licences are required. These are not in place for your devices and if you view such content, then you risk infringing copyright.

  1. The British Film Institute (BFI) also licenses films from its catalogue on an individual basis or as a package. 

  2. A collective licence bundles the rights of multiple rightsholders in a combined licence for a single payment. This type of licence simplifies the process for both users of copyright works and rightsholders who would otherwise need to have multiple individual transactions.