Non-domestic rating: stock of properties background information
Published 19 June 2025
Applies to England and Wales
1. Scope and content of the data
This release contains statistics relating to stock of properties for England and Wales. The statistics provide information on the number and value of the stock of rateable properties (known as ‘hereditaments’), broken down by sector, geographic location, Special Category (SCat), property type and rateable value band.
2. Stock of properties for England and Wales
These tables include:
-
Total rateable value (£ in thousands) by property description and country on the Central Rating List (Table SOP1.1)
-
Number of rateable properties (count) and total rateable value (£ in thousands) by property type and country (Table SOP1.2)
-
Number of rateable properties (count) and total rateable value (£ in thousands) by sector and rateable value band by country (Tables SOP2.1 to SOP2.3)
-
Number of rateable properties (count) and total rateable value (£ in thousands) and rateable value band by sectors and Westminster parliamentary constituencies (Tables SOP2.4)
-
All property types: number of rateable properties (count) and rateable value (£ in thousands) by administrative area (Tables SOP3.1 and SOP3.2)
-
Retail sector: number of rateable properties (count) and rateable value (£ in thousands) by administrative area (Tables SOP4.1 and SOP4.2)
-
Office sector: number of rateable properties (count) and rateable value (£ in thousands) by administrative area (Tables SOP5.1 and SOP5.2)
-
Industrial sector: number of rateable properties (count) and rateable value (£ in thousands) by administrative area (Tables SOP6.1 and SOP6.2)
-
Other sector: number of rateable properties (count) and rateable value (£ in thousands) by administrative area (Tables SOP7.1 and SOP7.2)
-
Change in number of rateable properties (count) and rateable value (£ in thousands) by administrative area, broken down by reason for change (Tables SOP8.1 and SOP8.2)
-
Total number of rateable properties (count), total rateable value (£ in thousands), mean rateable value (£ in thousands) and median rateable value (£ in thousands) by special category (Table_Stock_SCat1_1)
-
Number of rateable properties (count), total rateable value (£ in thousands), mean rateable value (£ in thousands) and median rateable value (£ in thousands) by special category for rateable value £0-£12,000 (Table_Stock_SCat1_2)
-
Number of rateable properties (count), total rateable value (£ in thousands), mean rateable value (£ in thousands) and median rateable value (£ in thousands) by special category for rateable value £12,001-£15,000 (Table_Stock_SCat1_3)
-
Number of rateable properties (count), total rateable value (£ in thousands), mean rateable value (£ in thousands) and median rateable value (£ in thousands) by special category for rateable value £15,001-£50,999 (Table_Stock_SCat1_4)
*- Number of rateable properties (count), total rateable value (£ in thousands), mean rateable value (£ in thousands) and median rateable value (£ in thousands) by special category for rateable value £51,000-£499,999 (Table_Stock_SCat1_5)
- Number of rateable properties (count), total rateable value (£ in thousands), mean rateable value (£ in thousands) and median rateable value (£ in thousands) by special category for rateable value £500,000 and over (Table Stock_SCat1_6)
The following tables have only been provided in CSV format:
-
Total: number of rateable properties (count) and rateable value (£ in thousands) by country, region, county, local authority district and middle and lower super output areas (Tables SOP_OA_counts_all and SOP_OA_rv_all)
-
Retail sector: number of rateable properties (count) and rateable value (£ in thousands) by country, region, county, local authority district and middle and lower super output areas (Tables SOP_OA_counts_retail and SOP_OA_rv_retail)
-
Office sector: number of rateable properties (count) and rateable value (£ in thousands) by country, region, county, local authority district and middle and lower super output areas (Tables SOP_OA_counts_offices and SOP_OA_rv_offices)
-
Industrial sector: number of rateable properties (count) and rateable value (£ in thousands) by country, region, county, local authority district and middle and lower super output areas (Tables SOP_OA_counts_industry and SOP_OA_rv_industry)
-
Other sector: number of rateable properties (count) and rateable value (£ in thousands) by country, region, county, local authority district and middle and lower super output areas (Tables SOP_OA_counts_other and SOP_OA_rv_other)
-
Total: number of rateable properties (count) and rateable value (£ in thousands) by special category and area (SOP_SCAT_LA_counts_all and SOP_SCAT_LA_rv_all)
-
Rateable value £0-£12,000: number of rateable properties (count) and rateable value (£ in thousands) by special category and area (SOP_SCAT_LA_counts_0_12000 and SOP_SCAT_LA_rv_0_12000)
-
Rateable value £12,001-£15,000: number of rateable properties (count) and rateable value (£ in thousands) by special category and area (SOP_SCAT_LA_counts_12001_15000 and SOP_SCAT_LA_rv_12001_15000)
-
Rateable value £15,001-£50,999: number of rateable properties (count) and rateable value (£ in thousands) by special category and area (SOP_SCAT_LA_counts_15001_50999 and SOP_SCAT_LA_rv_15001_50999)
-
Rateable value £51,000-£499,999: number of rateable properties (count) and rateable value (£ in thousands) by special category and area (SOP_SCAT_LA_counts_51000_499999 and SOP_SCAT_LA_rv_51000_499999)
-
Rateable value £500,000+: number of rateable properties (count) and rateable value (£ in thousands) by special category and area (SOP_SCAT_LA_counts_500000_plus and SOP_SCAT_LA_rv_500000_plus)
Limits of rateable value bands are in line with small business rate relief points and the multiplier structure.
Statistics presented in Tables SOP3.1 to SOP8.1 and Tables SOP_OA tables for all sectors are consistent with the relevant rating list so those for 2011-2017 are based on the 2010 rating list; 2018-2023 are based on the 2017 rating list, and 2024 onwards are based on the 2023 rating list.
Statistics presented in Tables SOP1.1 to SOP2.3 and all SCat code tables are consistent with the current rating list, the 2023 rating list, as at 31 March 2025.
3. Data information and methodology
3.1 Central Rating List comparisons
The 2023 Revaluation statistical release aims to compare rateable values of properties which were valued on both the 2017 and 2023 rating lists. As some properties moved from local rating lists to the central lists at the latest revaluation, the value of those properties was added to the total rateable value for the 2017 central list, so comparisons could be made between the 2017 and 2023 central lists. For this reason, the central rating list figures in this publication should not be compared with figures in the 2023 Revaluation statistical release. To compare the 2017 and 2023 central rating lists please use the 2023 Revaluation statistical publication.
3.2 Property Categories
Each property on the non-domestic rating list is assigned a ‘Primary description’ and a ‘Special Category’ (SCat) Code. While the VOA endeavours to keep these codes up to date, in some cases there may be a change in a property’s use which the VOA is not made immediately aware of. These statistics are based on the data recorded on the VOA’s systems at 31 March 2025.
3.3 Primary Description
Each property on the non-domestic rating list is assigned a ‘Primary description’. Primary description Codes are more generic than SCat Code and show the nature of the use of the rateable property.
Common primary descriptions are grouped together to form ‘Property Type’. There are 6 broad property types and 35 more detailed property types as shown in Table SOP1.2. For details, please look at NDR Stock of properties metadata.
SCat codes and primary description codes are separate classifications.
3.4 Special Category (SCat)
Each property on the non-domestic rating list is assigned a SCat code, which is an operational code used by the VOA to classify a property’s use for valuation purposes. A SCat code details the basis on which the property was rated.
Over 350 SCat codes are in use, common SCat codes are grouped together into sectors or sub-sectors. Further details of these sectors are detailed below.
3.5 Sector and Sub-sector
‘Sector’ consists of the following categories: Retail, Industrial and Office (RIO), which is a categorisation commonly used by those in the surveying profession.
VOA statisticians have, in conjunction with operational colleagues, mapped each SCat code to one of the three categories. The ‘Other’ category was created to cover SCat codes which could not be readily assigned to ‘Retail’, ‘Office’ or ‘Industry’.
In addition to the 4 sectors, the SCat codes have also been mapped to 18 sub-sectors, within the overall Retail/Office/Industrial/Other categories. In some cases – particularly Offices – we have not been able to identify a more detailed breakdown. This is shown in Table 1.
Table 1: Sector and sub-sector categories
| Sector | Sub-sector |
|---|---|
| Retail | Financial and Professional Services |
| Retail | Shops |
| Office | Offices |
| Industry | General Industrial |
| Industry | Storage & Distribution |
| Industry | Other |
| Other | Assembly and Leisure |
| Other | Education |
| Other | Health |
| Other | Hotels, Guest & Boarding, Self-Catering etc. |
| Other | Non Residential Institutions |
| Other | Offices [Note 1] |
| Other | Other |
| Other | Retail [Note 2] |
| Other | Residential Institutions |
| Other | Storage & Distribution |
| Other | Transport |
| Other | Utilities |
Note 1: These are offices that are part of a specialist property, and so have been attributed to ‘Other’ sector rather than the ‘Office’ sector.
Note 2: These are retail properties that are part of a specialist property, and so have been attributed to ‘Other’ sector rather than the ‘Retail’ sector.
3.6 Common Categories
Sub-sectors represent the majority of common categories requested for analysis. Where a category does not exist, VOA statisticians look to create a new category using the most appropriate data source (SCat or primary description).
Following the COVID-19 pandemic, there has been increased interest in the retail, hospitality and leisure sectors due to the introduction of reliefs in this area. While there is not a specific sub-sector for retail, hospitality and leisure, this sector can be estimated by combining the following sub-sectors:
-
Assembly and Leisure
-
Hotels, Guest & Boarding, Self Catering
-
Other – Retail
-
Retail – Shops
3.7 Category look-up table
A metadata SCat code lookup file is available on the release page.
3.8 Geo-referencing
Aggregated statistics are presented at various geographies (e.g. region, local authority/unitary authority and middle super output area / lower super output area). All geographic variables are assigned by matching VOA records to the February 2023 version of the National Statistics Postcode Lookup (NSPL) file.
Not all rateable properties can be geo-referenced in this way. Where this has occurred, we have identified these cases as ‘unmatched’ in the tables. There are some minor differences between statistics for billing authority and local authorities because of this unmatched category and there are some properties that may be contained within one local authority but administered by a different billing authority.
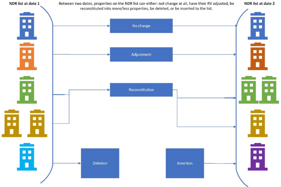
4. Monitoring stock changes over time
This release includes a balance sheet to monitor changes in the overall stock since the start of the rating list on 01 April 2023. This is derived by calculating the total change to the number of properties between the start of the list and the current reporting period.
The types of change to the total stock count are:
-
Insertions: new hereditaments added to the rating list (mostly new builds)
-
Deletions: hereditaments removed from the rating list (mostly demolitions)
-
Reconstitutions: a re-configuration of hereditaments to split into more hereditaments, merge into fewer hereditaments or rearrange into the same number
Figure 1 provides an overview of the types of changes.
Figure 1: Overview of the types of changes

5. Technical notes
Valuation officers of the Valuation Office Agency (VOA) are required, by the Local Government Finance Act 1988, to compile and maintain rating lists specifying a rateable value (RV) for each relevant non-domestic rateable property (also known as a hereditament) in England and Wales. These rateable values provide the basis for national non-domestic rates bills, which are issued by local billing authorities.
The VOA collects information on rateable properties. A rateable property is a property on which rates may be charged and is the unit to which the VOA assigns RV. In general, rateable properties are buildings or premises within buildings, appropriate for or used for single occupation. Rateable properties can be occupied or vacant. This has no impact on RV, although it can affect the level of rates levied on a property. All the statistics in this release relate to rateable properties.
The RV of a property is broadly the value at which a property might be expected to be let for one year. It is based on a range of factors including use, location and age, but a major determinant of rental value is the size (total floorspace) of the property.
For many of the more common types of commercial properties, the VOA measures the floorspace of the property as part of the detailed internal surveys that it undertakes to assess RVs. As part of the valuation process, each rateable property is assigned a Special Category (SCat) code. Over time, this has become one of the key variables for classifying properties and it forms the basis of the category assignments in this series.
Non-domestic rateable properties fall into either a local rating list or a central rating list. There is a single local rating list for each billing authority in England and Wales, and there are two central rating lists, one for England and one for Wales. The central rating lists contain the rating assessments for the network property of major transport, utility and telecommunications undertakings and cross-country pipelines. There is a single entry in one of the rating lists (either for England or Wales) for each company named in the Central Rating List Regulations 2005. There are separate regulations and lists for England and Wales. The current rating lists came into effect on 1 April 2017.
There is a single aggregate rateable value shown for all the property occupied by the named ratepayer that falls within their definition in the regulations. Any property occupied by a central rating list ratepayer that falls outside the definition will be shown individually in a local rating list.
Rates on central rating list rateable properties in England are paid directly to the Ministry of Housing, Communities and Local Government (MHCLG), and in Wales to the Welsh Government.
6. Data Quality
6.1 Suitable data sources
The information supplied in the tables is based upon administrative data held within the VOA’s operational database. All administrative data are subject to processing and process errors and as such, while the VOA has made every effort to ensure accuracy of the data underpinning this publication, it is possible that some errors remain.
Validation and processing steps are undertaken on the data, for instance imputing for floorspace where it is missing and assigning categories. The data are then geo-referenced (assigned to geographic areas) and the final statistical outputs generated.
6.2 Assured quality
Our quality assurance follows the approach set out in the published VOA Quality Policy.
As part of the production of this publication, quality assurance takes place:
-
during the valuation of properties
-
as part of the creation of the data which underpins the publication
-
as part of the coding which produces the publication outputs
-
as part of automated and manual checks of outputs
-
using a comprehensive QA Check List and a QA Issues Log
7. Use made of the data
This publication is being released as part of a drive towards making the VOA’s data more accessible as well as continuing to improve, and make more consistent, presentation of information in order to assist users conducting their own analysis of VOA data. The data are used to inform government policy and conduct analyses to support the operations of the VOA.
In a wider context this publication supports BAs’ requirements for information in respect of the Business Rates Retention Scheme contained within the Local Government Finance Act 2012.
We will keep under review the format of this summary document to improve the presentation of our statistics and welcome feedback from users on the usefulness of the information provided in this summary. Please forward any comments to the Statistics inbox.
8. Metadata
A metadata table for the CSV tables is available on the release page.
A metadata table that provides a lookup between special category and primary description where there are five or more properties is available on the release page.
9. Timeliness and punctuality
Timeliness refers to the lapse of time between publication and the period to which the data refer. Punctuality refers to the gap between planned and actual publication dates.
Releases are always punctual and published on the pre-announced dates. Pre- announcement of the precise date will occur at least four weeks before publication. The month of publication is pre-announced in our statistics release calendar.
This publication is published on an annual basis within four months of the last day of the reference period.
10. Relevance
The degree to which statistical outputs meet users’ needs.
It is important that the statistics produced are relevant to user needs and that they meet the needs of users, both in coverage and in content. These statistics evolved largely in response to Freedom of Information requests and parliamentary questions and were further developed with input from an NDR Statistics Advisory Panel which consisted of key users of the data.
11. Coherence and Comparability
Coherence is the degree to which data that are derived from different sources or methods, but refer to the same topic, are similar. Comparability is the degree to which data can be compared over time and domain, for example, geographic level.
These statistics are drawn from the same source and use a coherent and consistent methodology.
Historic figures in this release (for example statistics representing the Rating Lists as at 1 April 2000) are compiled using the latest data available (extracted 31 March 2025), using revised methodology (see geo-referencing) and this will include backdated assessments or other amendments not reflected in earlier statistical series.
12. Accessibility and Clarity
Accessibility is the ease with which users are able to access the data, also reflecting the format in which the data are available and the availability of supporting information. Clarity refers to the quality and sufficiency of the release details and the accompanying advice.
The release is available free of charge. All official statistics are made available primarily as Excel spreadsheets with data available in an open format (CSV versions) and a background information document.
13. Confidentiality, Transparency and Security
Access to the data and release prior to its publication is limited to the statistics production team only. Occasionally, valuation experts may be consulted as part of the quality assurance process. The list of pre-release recipients is published alongside the release.
Further information on the VOA Confidentiality and Access policy is published.
14. Further Information
Further information on the area codes used in this can be found on the ONS website
Timings of future releases are regularly placed on the VOA research and statistics calendar
15. Glossary
Area code – a unique identifier for administrative geographies as specified by the Office for National Statistics (ONS).
Assessment – an entry in the rating list is often referred to as an assessment.
Assessment reviews – these are generally referred to as ‘reports’ and relate to instances where the VOA will review the entry in the rating list when new information becomes available (either from within the VOA, or from the relevant billing authority).
Billing authority (BA) – a local authority empowered to collect non-domestic rates on behalf of itself and other local authorities in its area. In England, shires, metropolitan districts, the Council of the Isles of Scilly, unitary authorities, London boroughs and the City of London are BAs.
Billing authority code – a unique identifier for BAs.
Central rating list – the VOA’s list of rateable values for companies named in the Central Rating List Regulations, primarily for the network property of major transport, utility, and telecommunications undertakings and cross country pipelines. There are separate lists for England and Wales.
Compiled list – the rating list as it comes into effect following revaluation; for the 2010 rating list this is the list as at 1 April 2010 and for the 2017 rating list it is the list as at 1 April 2017.
IPP – Interested Person Proposal. A proposal by the ratepayer or agent acting on their behalf to alter the local rating list entry.
Local rating list(s) – the VOA’s lists of all the non-domestic rateable properties in England and Wales. There is a separate local list for each BA.
Rateable property (also known as hereditament) – a unit of non-domestic property that is, or may become, liable to non-domestic rating and thus appears in the local rating list. The area of a property included in a rateable value calculation can cover all of one property, only part of a property or be several separate units in one building or site.
Rateable value (RV) – a monetary value assigned to every rateable property within a rating list, broadly based on the annual rent for which a rateable property could have been let on the open market at a set date.
Rating lists – There are 353 Local Rating Lists in England and Wales, one for each Local Billing Authority. There are two Central Rating Lists, one for England and one for Wales.
Region – a geographical unit formerly referred to as Government Office Region (GOR). The GOR framework was the primary classification for regional statistics and comprised nine regions of England, which, combined with the devolved administrations, collectively spanned the United Kingdom. From 1 April 2011 the term GOR was dropped in favour of region. This release comprises English regions and Wales.
Sector – a grouping of SCat codes. More information can be found in the data information and methodology section of this document.
Small Business Rates Relief (SBRR) – reduces the amount of non-domestic rates the business will need to pay on that property. More information on SBRR is available.
Special category (SCat) code – a classification of property detailing the basis on which it was rated.
Valuation Office report (VOR) – a report (assessment review) initiated by the VOA to review an entry in the local rating list. These could typically be attributable to a demolition, new property build or other physical change to a property.
Valuation officer – an employee of the VOA and the officer authorised by statute to compile and maintain rating lists.