Modern Slavery: National Referral Mechanism and Duty to Notify Statistics UK, Quarter 3 2020 – July to September second edition
Updated 18 March 2021
This statistical bulletin provides a summary and breakdown of the number of potential victims of modern slavery referred into the National Referral Mechanism (NRM) or via the Duty to Notify process from 1 July to 30 September 2020 (quarter 3). Please also refer to the data tables published alongside this bulletin for further data.
Key results
In quarter 3 2020, 2,500 potential victims of modern slavery were referred to the NRM; a 13% increase from the preceding quarter, but a 11% decrease from quarter 3 in 2019.
Of the 2,500 potential victims, 64% (1,610) claimed exploitation in the UK only, whilst 24% (603) claimed the exploitation took place overseas only.
Just under half (49%) of the referrals were for individuals claiming exploitation as adults, with the remainder claiming exploitation as children (46%) or their age at exploitation was unknown (5%).
For adult potential victims, labour exploitation was the most common exploitation type, whilst criminal exploitation was most commonly reported for child potential victims.
Potential victims from the UK, Albania and Vietnam were the three most common nationalities referred to the NRM, as in the preceding quarter.
The Single Competent Authority made 2,444 reasonable grounds and 919 conclusive grounds decisions in this quarter. Of these, 93% (2,262) of reasonable grounds and 91% (839) of conclusive grounds decisions were positive.
During this quarter, 485 adults were referred to the Home Office via the Duty to Notify process.
Number of quarterly NRM referrals from 2014 to 2020

Introduction
Modern slavery is a term that includes any form of human trafficking, slavery, servitude or forced labour, as set out in the Modern Slavery Act 2015. Potential victims of modern slavery in the UK that come to the attention of authorised ‘First Responder’ organisations are referred to the National Referral Mechanism (NRM).
Authorised ‘First Responder’ organisations include local authorities, specified non-governmental organisations (NGOs), police forces and specified government agencies. Adults (aged 18 or above) must consent to being referred to the NRM, whilst children under the age of 18 need not consent to being referred. Adults who were exploited as children can also be referred. As specified in section 52 of the Modern Slavery Act 2015, public authorities in England and Wales have a statutory duty to notify the Home Office when they come across potential victims of modern slavery. This duty is discharged by either referring a child or consenting adult potential victim into the NRM, or by notifying the Home Office if an adult victim does not consent to enter the NRM.
When referred to the NRM, the Single Competent Authority (SCA) within the Home Office makes a ‘reasonable grounds’ decision on whether an individual could be a victim of modern slavery.
Adults given a positive reasonable grounds decision have access to support (including accommodation, subsistence, legal aid and counselling) pending a ‘conclusive grounds’ decision on their case. Local authorities support children.
Adults with a positive conclusive grounds decision are currently entitled to at least a further 45 days of support to allow them to ‘move on’ from NRM support, whilst those with a negative decision receive 9 days of support. See further information regarding the NRM process.
User feedback survey
The user feedback survey on NRM statistics ran for 6 weeks and closed on 1 May 2020. We received 50 responses from a range of stakeholders and would like the thank those who responded. We have made some suggested changes and will consider further changes to future bulletins, which we will highlight in each of the releases.
Please email NRMStatistics@homeoffice.gov.uk if you have any further comments or questions regarding these statistics.
Correction
An error in data processing was identified that resulted in the incorrect classification of some exploitation types, primarily sexual exploitation, as ‘Not recorded or unknown’. This has been corrected in the updated bulletin/data tables using an updated cut of data taken 1 February 2021. This error is related to data processing for the statistical bulletins, and did not affect the classification of referrals within the NRM system itself.
National Referral Mechanism (referrals)
Number of referrals by age group
In the third quarter of 2020, the NRM received 2,500 referrals of potential victims of modern slavery. This represents a 13% increase in referrals compared to the preceding quarter (2,207) and a 11% decrease from quarter 3 in 2019 (2,806). This is the first quarter-on-quarter increase in the number of referrals since the beginning of the COVID-19 pandemic (data table 1), driven primarily by an increase in the number of referrals for adult potential victims and referrals for those exploited overseas.
The number of quarterly NRM referrals for both adults and children increased at a similar rate from 2014 to 2019, though both decreased in the first quarter of 2020. Child referrals then increased again in quarter 2, whilst adult referrals continued to decrease (Figure 1). In quarter 3, referrals for child potential victims decreased compared to the preceding quarter, whilst adult referrals have increased (Figure 1). Just under a half (49%; 1,222) of the NRM referrals were for potential victims who claimed exploitation as adults (compared to 38% in the preceding quarter), whilst 46% (1,148) claimed exploitation as children (Figure 1). The age group at exploitation was unknown in 5% of cases (130).
Figure 1: Number of quarterly NRM referrals by age group of exploitation, 2014 to 2020

Source: SCA
Notes: Excludes data pre-2014 due to data reliability. Excludes referrals where the age group at exploitation is unknown.
Location of exploitation
Quarterly NRM referrals for potential victims exploited in the UK only and overseas only increased from 2014 to 2019, though both fell in the first half of 2020 (Figure 2). In quarter 3, referrals for overseas exploitation increased, accounting for 24% (603) of referrals in this quarter, whilst 64% (1,610) of potential victims claimed exploitation in the UK only, compared to 75% in the last quarter (data table 2; Figure 2). Referrals of potential victims who claimed exploitation both in the UK and overseas (11%; 286) also increased compared to the previous quarter.
Figure 2: Number of quarterly NRM referrals by location of exploitation, 2014 to 2020

Source: SCA
Notes: Excludes data pre-2014 due to data reliability.
Of those referrals for UK-based exploitation only, a higher proportion were child potential victims (56%; 905) than adults (40%; 651). A large proportion of the referrals for overseas only exploitation were adults (65%; 394) and 26% (156) were child potential victims.
Referrals by gender and exploitation type
Overall, of the 2,500 potential victims referred in this quarter, 74% (1,849) were male and 26% (645) were female; these proportions are similar to the previous quarter. For adult potential victims, 69% (849) were male and 30% (372) were female, whilst for child potential victims, 79% (902) were male and 21% (241) were female.
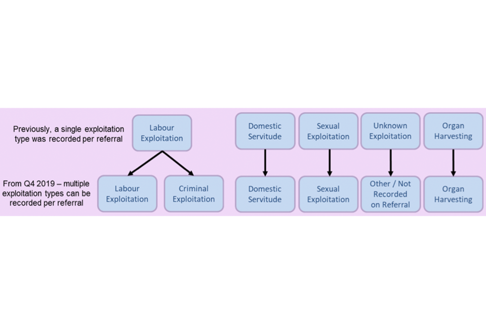
Changes to recording of exploitation type
Prior to 1 October 2019, potential victims of modern slavery were recorded as having a single primary exploitation type, grouped into five distinct categories: labour, sexual, domestic servitude, organ harvesting or unknown exploitation (Figure 3). Following changes to the way NRM data are collected, recording of exploitation types has changed to give a better picture of the exploitation experienced by potential victims. As a result, for referrals received from 1 October 2019, criminal exploitation has been split from labour exploitation. In addition, potential victims can also be recorded as experiencing multiple exploitation types and, as such, caution should be taken when comparing exploitation type statistics from quarter 4 with previous quarters, as the primary exploitation type is unknown. Furthermore, some breakdowns provided in previous statistical releases by certain characteristics and exploitation type have not been provided in the data tables to avoid comparisons with previous quarters.
Figure 3: Changes introduced to recording procedure of exploitation types in the NRM, from 1 October 2019

Overall, potential victims were most commonly referred for criminal exploitation only, which accounted for 36% (889) of all referrals. An additional 16% (397) of referrals stated that potential victims had been referred for criminal exploitation and other exploitation types.
Labour exploitation was most commonly reported for adult potential victims (31%; 376) and most of those (89%; 336) were male. However, criminal exploitation was most common for child potential victims (55%; 626), and the majority (93%; 585) of those were male. For both adult and child potential victims, most referrals for sexual exploitation (88% and 84% respectively) were for female potential victims. See further information on types of exploitation.
For those exploited as children, an increase in the identification of ‘county lines’ cases has partially driven criminal exploitation. County lines are used to describe drug gangs in large cities expanding their reach to small towns. Often, vulnerable individuals are exploited to transport substances, and mobile phone ‘lines’ are used to communicate drug orders. See further information on county lines.
In quarter 3, 411 referrals were flagged as county lines referrals, accounting for 16% of all referrals received in the quarter (data table 27). The majority (81%; 333) of these referrals were made for male children.
Figure 4: Number of NRM referrals flagged as county lines, by age group at exploitation and gender

Source: SCA
Notes: County lines referrals were classified as a sub-type of labour exploitation prior to quarter 4 2019. Since January 2020, county lines referrals are identified by a ‘flag’ on the system.
Referrals by nationality
The most common nationality referred were UK nationals, which accounted for 35% (874) of all potential victims (compared to 44% in the previous quarter). The second most commonly referred nationality was Albanian (14%; 346). The majority (80%; 703) of referrals for UK nationals were for child potential victims, whilst for Albanian nationals, the majority (83%; 287) were for adult potential victims (Figure 5).
Please note that a change to data recording means that as of 1 October 2019 the dual nationality of potential victims is reflected in NRM data in separate categories. To see total counts of a particular nationality, please refer to the reference tables.
Figure 5: Number of NRM referrals for the most common nationalities of potential victims in Q3 2020, by age group at exploitation; the top 10 nationalities shown here account for 76% of referrals

Source: SCA
Notes: Excludes potential victims with an unknown age at exploitation. There are separate categories for dual-nationals.
Referrals by location of crime investigation
Upon receiving an NRM referral, SCA determines the responsible geographic police force for investigation based on the information provided on the referral form and transfers the referral for investigation. As further information is gathered, the police force for a referral is updated in the case-working system, which is reflected in the statistics.
As in previous quarters, most (89%; 2,221) of the NRM referrals were sent to police forces in England; 5% (114) to Police Scotland, 4% (111) to Welsh police forces and 2% (49) to the Police Service of Northern Ireland (data table 2). Of all referrals, 28% (710) were sent to the Metropolitan Police Service, as in the previous quarter (28%).
First responders
In quarter 3 2020, 27% (676) of the referrals came from government agencies, up from 16% in quarter 2 2020. Of these referrals, 34% (232) came from Home Office Immigration Enforcement, compared to 18% in the previous quarter, whilst a large proportion came from UK Visas and Immigration (60%; 407) (Figure 6 and data table 9). The increase in referrals from government agencies is thought to be due to the easing of COVID-19 restrictions in quarter 3.
Figure 6: Number of NRM referrals by First Responder types

Source: SCA
Notes: Authorised First Responder organisations include local authorities, specified NGOs, police forces and specified government agencies. Excludes potential victims with an unknown age at exploitation.
Police forces accounted for 34% (862) of NRM referrals in quarter 3 (similar to the 38% seen in quarter 2). NGO / third-sector organisations accounted for 9% (225) of referrals. Local authorities accounted for 29% (737) of referrals (down from 37% in quarter 2), most were for child potential victims (Figure 6 and data table 9). Adult potential victims were most often referred to the NRM by the police, UK Visas and Immigration or Immigration Enforcement.
National Referral Mechanism (decisions)
Reasonable grounds decisions
The SCA made 2,444 reasonable grounds decisions in quarter 3, 2020. It is important to note that it could have made these decisions on referrals received in previous quarters. Of these decisions, 93% (2,262) were positive and 7% (182) were negative, whereas 94% were positive in the preceding quarter. The proportion of positive reasonable grounds decisions was higher for child potential victims (96%; 1,080) than adults (90%; 1074) (data table 28).
Figure 7: Number of NRM positive and negative reasonable grounds decisions

Source: SCA
Notes: Based on the quarter/year that the decision was made.
Conclusive grounds decisions
In quarter 3, the SCA made 919 conclusive grounds decisions, an increase from 833 made in the previous quarter. Of the decisions made this quarter, 91% (839) were positive and 9% (80) were negative. The proportion of positive conclusive grounds decisions was higher for child potential victims (97%; 450) than adults (85%; 368) (data table 29).
Figure 8: Number of NRM positive and negative conclusive grounds decisions

Source: SCA
Notes: Based on the quarter/year that the decision was made.
The average (median) time taken from referral to conclusive grounds decisions made in this quarter was 344 days, which is higher than 322 days in the preceding quarter. It is important to note that quarter-on-quarter changes in the decision-making times presented here will reflect the particular cases that the SCA processed to conclusive grounds stage in each quarter. Some of these cases may have taken longer to reach a decision than those in previous quarters.
Duty to Notify
Since 1 November 2015, specified public authorities in England and Wales must notify the Home Office via the Duty to Notify (DtN) process of suspected adult victims of modern slavery that do not consent to enter the NRM. In quarter 3, the Home Office received 485 reports of adult potential victims via the DtN process (Figure 9), compared to 447 in the previous quarter. Of these: • the most commonly referred nationalities were Albanian (15%; 74), UK (15%; 72) and Romanian (14%; 67) (data table 32) • the most commonly referred exploitation types were labour (35%; 169), sexual (22%; 107) and criminal exploitation (14%; 70) (data table 33) • in terms of first responders, most DtN reports were submitted either by government agencies (48%; 234) or the police (42%; 203).
Figure 9: Number of Duty to Notify referrals

Source: SCA
Notes: Potential victims may be reported via DtN and subsequently also be referred to the NRM at a later point in time, so these figures should not be combined due to potential double counting.
Further information
Quality information
All percentages are rounded to the nearest whole percentage point.
It is important to note that the statistics presented in this publication relate to the number of potential victims of modern slavery referred to the NRM or via the DtN process.
These statistics are based on the situation as at 1 February 2021 when an extract was taken from the live management information system. The figures may differ from previous or future reports as new information comes to light and cases update accordingly.
NRM statistics were previously published by the National Crime Agency (NCA) prior to transfer of NRM decision-making responsibilities to SCA in April 2019 as part of the NRM Reform Programme. Publications prior to July 2019 can be accessed via the NCA website. With this transfer of responsibility, these data are now designated as official statistics and produced in line with the Code of Practice for Statistics.
Data tables for further analysis can be found online alongside this bulletin.
This statistical bulletin is produced to the highest professional standards and is free from political interference. It has been produced by statisticians working in the Home Office Analysis & Insight Directorate in accordance with the Home Office’s Statement of compliance with the Code of Practice for Official Statistics, which covers Home Office policy on revisions and other matters. The Chief Statistician, as Head of Profession, reports to the National Statistician with regarding all professional statistical matters and oversees all Home Office National Statistics products regarding the Code, being responsible for their timing, content and methodology.
Police force data provided in associated reference tables are based on the location of the police force that received the NRM referral. Each referral is screened against the criteria below to identify the responsible geographic police force. Once identified, the referral is transferred to the relevant Force Intelligence Bureau, or stipulated point of receipt within the force, for action. Sometimes, further information is received and processed regarding a referral, which means it will be sent to a different police force. This will be reflected in the updated statistics.
Criteria applied to identify the relevant police force:
-
the force has acted as First Responder, or the referral indicates that the force is already involved in the recording/investigation of the potential modern slavery human trafficking offences; or
-
the potential victim has been exploited within the force area; or
-
the potential victim has been exploited abroad or at an unknown location, and the victim’s address at the time of referral is within the force area; or
-
the potential victim has been exploited abroad or at an unknown location, and they have presented to another First Responder within the force area.
Other related publications
National Referral Mechanism Statistics Quarter 2 2019 – April to June
National Referral Mechanism Statistics Quarter 3 2019 – July to September
National Referral Mechanism Statistics Quarter 4 2019 – October to December
National Referral Mechanism Statistics UK, End of Year Summary, 2019
National Referral Mechanism Statistics UK, Quarter 1 2020 – January to March
Modern Slavery: National Referral Mechanism and Duty to Notify Statistics UK, Quarter 2 2020 – April to June
Feedback and enquiries
We are always looking to improve the accessibility of our documents. If you find any problems, or have any feedback, relating to accessibility, or general questions regarding this publication, please email us NRMStatistics@homeoffice.gov.uk.