Criminal Justice Statistics quarterly: June 2025 (HTML)
Published 23 October 2025
Applies to England and Wales
Main Points
| 1.58 million individuals were formally dealt with by the Criminal Justice System (CJS) | The number of individuals formally dealt with by the CJS in England and Wales increased by 6% in the latest year. |
| Out of court disposals increased by 9% | In the latest year, there was a 16% increase in community resolutions. |
| Prosecutions and convictions increased by 5% and 4%, respectively | Prosecutions for indictable offences increased 13% in the latest year and were 17% higher than in the year ending June 2019. |
| The proportion and volume of defendants remanded in custody increased | In the year ending June 2025, there was a one percentage point increase in the proportion of defendants remanded in custody at the Crown Court, and an increase in the overall volume of custodial remand. |
| The average custodial sentence length (ACSL) for all offence types reduced slightly to 19.5 months and to 21.5 for indictable offences | The overall decrease in ACSL was partly due to an increase in the proportion of sentences that were for theft offences, which attract shorter sentences and partly due to reductions in the average sentence lengths for a number of offence groups. |
This publication provides criminal justice statistics for the latest 12-month period, with comparisons made to corresponding periods in previous years where appropriate.
The bulletin is accompanied by overview tables. For technical detail about sources, data quality, and terminology, please refer to the accompanying technical guide to criminal justice statistics.
The publication may include revisions for figures previously published where additional data has become available since those publications.
Introduction
This report presents key statistics on activity in the Criminal Justice System (CJS) for England and Wales. It provides commentary for the 12-month period of July 2024 to June 2025 (referred to as the ‘latest year’). The contents of this bulletin will be of interest to government policy makers in the development of policy and their subsequent monitoring and evaluation. Others will be interested in the way different crimes are dealt with in the CJS and trends in sentencing outcomes.
Changes and revisions in this publication
Magistrates’ court data development
Please note as part of our ongoing data development, since the previous publication, we have identified some duplicate records that led to an exaggerated number of withdrawn cases at magistrates’ courts. Following case-level reviews and close working with system owners we have removed the duplicates and resolved the issue in this release.
This has led to the removal of 3,563 in the withdrawn disposal defendant counts in 2024 – trends remain broadly unchanged.
In addition, we have identified potential data quality concerns regarding the published plea counts at the magistrates’ courts. While work is ongoing to investigate identified discontinuities we have removed the plea data from our published magistrates’ data tool.
Crown Court data development (“One Crown”)
MoJ and HMCTS have worked together on the “One Crown” data project to create a single, consistent and flexible dataset that meets both MoJ and HMCTS needs. This has brought greater transparency, clarity and coherence for all users of the published Criminal Court Statistics series.
Historically the two MoJ published series concerning criminal courts have been produced independently from distinct pipelines which is inefficient and risks undermining transparency. Moving to the same data model will improve the coherence across MoJ, provide a clear set of shared definitions across the topic for users and ensure the data best reflects operational reality of the underlying administrative systems.
We postponed the August 2025 publication of CJSQ to start the necessary data development and carry out quality assurance of the One Crown outputs. Good progress has been made and we are continuing to quality assure the data and refine definitions to ensure that the new CJS data series are robust before we adopt the change.
The data presented here is in line with the historical data pipelines. We hope to move to the One Crown pipeline from January 2026 – we will set out and quantify the impact of changes to the data pipeline alongside clear reasons for any observed change.
For feedback related to the content of this publication, please contact us at CJS_Statistics@justice.gov.uk
Statistician’s comment
The volume of prosecutions and convictions reached their highest levels since year ending June 2018, reflecting the increased demand entering the criminal courts as police charge volumes increase.
The use of out of court disposals increased in the latest year, reversing a downward trend seen since 2020. This was due to the continued increase in community resolutions, which now account for around 80% of all out of court disposals in the latest year. All other out of court disposals reduced.
The number of prosecutions increased for all indictable offences groups over the last year and the pattern followed for convictions, with the number of offenders convicted for violence against the person and sexual offences reaching series highs since comparable records from 2010.
The number of offenders sentenced to immediate custody continued to increase and is at the highest level seen since 2018. The latest year shows a slight reduction in the average custodial sentence length, partly driven by an increase in the proportion of sentences that are for theft offences which attract shorter sentence lengths.
Key statistics within the criminal justice system
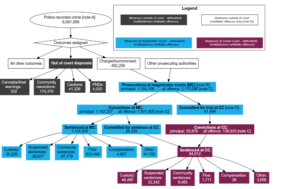
Figure 1: Summary of the Criminal Justice System, year ending June 2025, England and Wales[footnote 1]

| Note ref. | Note text |
|---|---|
| [note A] | Covers all indictable offences, including triable either way, plus a few closely associated summary offences. |
| [note B] | Includes males, females, persons where sex ‘Not Stated’ and other offenders, i.e., companies, public bodies, etc. |
| [note C] | Figures relate to a count on an all-offence (principal and non-principal) basis, as opposed to a count of defendants against their principal (most serious) offence. |
| [note D] | Number of defendants sent for trial at Crown Court. |
| [note E] | The term ‘notifiable’ covers offences that are notified to the Home Office, and they are collectively known as ‘recorded crime’. Notifiable offences include all indictable and triable-either-way offences (excluding section 6 of the Bail Act 1976), together with certain closely associated summary offences. Police recorded crime statistics cover notifiable offences. |
1. Overview of the Criminal Justice System
1.58 million individuals were formally dealt with by the Criminal Justice System (CJS)
The number of individuals[footnote 2] formally dealt with by the CJS[footnote 3] in England and Wales increased by 6% in the latest year.

There were 6.59 million crimes recorded by the police in the latest year, a 1% decrease from the year ending June 2024. However, levels of police recorded crime have increased from 4.26 million in the year ending June 2015. Changes and improvements in police activity and recording practices are a major driver behind the increase in PRC since March 2014.
The proportion of recorded crimes that resulted in a charge has continued to increase in recent years, driving some of the increased flow into the courts. In the latest year, this increased slightly to 9% of recorded crimes resulting in a charge/summons.
Out of court disposals increased by 9% in the latest year (see the Out of Court Disposals chapter).
The number of defendants prosecuted increased by 5% in the latest year and convictions increased by 4% (see the Prosecutions and Convictions chapter). Criminal court activity in 2020 and 2021 was impacted by the COVID-19 pandemic response and trends in the years following reflect the recovery of court processes.
2. Out of Court Disposals
The number of out of court disposals (OOCDs) increased on the previous year
The total number of OOCDs issued increased by 9% in the latest year. Despite a decrease in all other categories, there was a 16% increase in community resolutions.
Out of court disposals (OOCDs) are sanctions used by the police to address offences without the need to be dealt with at court.
Out of court disposals (OOCDs) are sanctions used by the police to address offences without the need to be dealt with at court. There were around 220,000 OOCDs in the year ending June 2025, which was an overall increase of 9% when compared to the previous year. This was driven by an increase of 16% in community resolutions[footnote 4], with over 174,000 issued, the highest level across the time series. This is a 40% increase on 5 years ago with community resolutions now accounting for 79% of the total number of OOCDs.
There was a collective decrease of 5,700 across all other OOCDs when compared to year ending June 2024. Cannabis/khat warnings and penalty notices for disorder (PNDs) decreased by 77% and 29%, respectively, while cautions decreased by 7%.

Around 41,300 offenders received a simple or conditional caution[footnote 5], representing a small decrease when compared to the previous year (44,200). While most offence groups decreased in year ending June 2025 Criminal Damage and Arson increased by 32%. The overall cautioning rate[footnote 6] was largely unchanged on the previous year, around 8% which is a series low.
3. Prosecutions & Convictions
Prosecutions and convictions increased by 5% and 4%, respectively
Prosecutions for indictable offences increased 13% in the latest year and were 17% higher than in the year ending June 2019.
In the year ending June 2025, there were 1.36 million defendants proceeded against at magistrates’ courts, an increase of 5% compared to the previous year. The increase in the latest year included a 13% increase in prosecutions for indictable offences and a 4% increase for summary offences.
Prosecutions increased across all offence groups, including a 21% increase for public order offences (up by 3,800), an 18% increase for criminal damage and arson (up by 500), and theft offences (up by 10,600).

In the year ending June 2025, 1.20 million offenders were convicted, 4% more than in the previous year. Convictions for indictable offences increased by 10%, from 204,300 to 225,000. This is largely due to an increase of over 9,000 convictions for theft offences. Convictions for summary offences showed a small increase of 3%.
The volume of convictions for all indictable offences are above levels seen in June 2019. However, convictions for both violence against the person and sexual offences have increased markedly over the same period, up 43% and 56% respectively.
Trends in convictions for indictable offences tend to lag prosecutions due to the time taken between completing proceedings in the magistrates’ court (counted as prosecutions) and cases completing at the Crown Court[footnote 7].
4. Remands
The number of defendants remanded in custody at the Crown Court increased
In the latest year, 53% of defendants were remanded in custody at the Crown Court, up from 52% in year ending June 2024.
In year ending June 2025, 1.36 million defendants were directed to appear at magistrates’ courts by the police or other prosecuting authorities. In most magistrates’ court cases the pre-court remand decision is either not applicable or unknown (81%). In the majority of magistrates’ courts cases no remand decision will be required because these will include Single Justice Procedure cases.
The proportion of defendants arrested and bailed or held in custody both increased slightly when compared to year ending June 2024.
At magistrates’ court, although the proportion remanded in custody showed little change on the previous year at 5%, the total volume of those remanded in custody is up 13% from last year and is the highest it has been in the previous decade.

At the Crown Court the volume of defendants remanded in custody increased by 6% to around 56,200 compared to the previous year (52,800) and is the highest across the last decade.
The proportion of defendants remanded in custody increased from 52% in year ending June 2024 to 53% in year ending June 2025, while bail has continued to decrease to 46%.
Defendants dealt with for indictable offences are more often remanded in custody for reasons such as the severity of offence, risk of further offending and likelihood of failing to appear at court. Of those remanded in custody at the Crown Court, 79% were sentenced to immediate custody or suspended custodial sentence – compared to 53% of those bailed.
5. Sentencing
The average custodial sentence length (ACSL) for all offence types reduced to 19.5 months and to 21.5 for indictable offences
The overall decrease in ACSL was partly due to an increase in theft offences, which attract shorter sentences and partly by falls seen across many other offence groups.
There were 1.20 million offenders sentenced in the year ending June 2025, a 4% increase from the previous year. Most offenders (78%) were sentenced to a fine, with summary motoring offences accounting for 73% of all fines issued.
The number of offenders sentenced to immediate custody increased by 11% from the previous year, up to 83,700, the highest level it has been since year ending June 2019 (86,600). The number of offenders receiving a custodial sentence of less than 12 months increased by 12% - accounting for 59% of all custodial sentences. While those receiving a sentence of 12 months or more increased by 9%, accounting for 41% of all custodial sentences.

The custody rate[footnote 8] for indictable offences remained similar to the previous year (33%) and is up more than five percentage points from a decade ago (28%). The highest custody rates in the year ending June 2025 were for robbery and sexual offences, at 57% and 54% respectively.
The overall ACSL[footnote 9] was 19.5 months in the latest year, down 0.8 months from the previous year. The overall decrease in ACSL was driven by a reduction in 7 indictable offence groups, notably drug offences (down by 2 months). For indictable offences, the ACSL also dropped to 21.5 months, down 1 month compared to year ending June 2024.
Further information
Accompanying files
As well as this bulletin, the following products are published as part of this release:
-
A technical guide providing further information on how the data is collected and processed, as well as information on the revisions policy and legislation relevant to sentencing trends and background on CJS.
-
A user guide listing all products alongside this release; this allows easy navigation of all files accompanying this release.
-
A set of overview tables covering each section of this bulletin.
-
A set of interactive tools data and CSV files underpinning all data tools
-
A machine-readable offence group classification document outlining offence groupings.
Accredited official statistics status
National Statistics are accredited official statistics that meet the highest standards of trustworthiness, quality and public value. These accredited official statistics were independently reviewed by the Office for Statistics Regulation in May 2020[footnote 10]. They comply with the standards of trustworthiness, quality and value in the Code of Practice for Statistics and should be labelled as accredited official statistics. It is the Ministry of Justice’s responsibility to maintain compliance with the standards expected for accredited official statistics. If we become concerned about whether these statistics are still meeting the appropriate standards, we will discuss any concerns with the Authority promptly. Accredited official statistics status can be removed at any point when the highest standards are not maintained and reinstated when standards are restored.
Future publications
Our statisticians regularly review the content of publications. Development of new and improved statistical outputs is dependent on reallocating existing resources. As part of our continual review and prioritisation, we welcome user feedback on existing outputs including content, breadth, frequency, and methodology and in particular on the specific issues identified in the introduction. Please send any comments you have on this publication.
Contact
Press enquiries should be directed to the Ministry of Justice press office:
Tel: 020 3334 3536
URL: https://www.gov.uk/government/organisations/ministry-of-justice/about/media-enquiries
Other enquiries about these statistics should be directed to Criminal Courts & Sentencing Data and Statistics team in the Data and Analysis unit of the Ministry of Justice:
Email: CJS_Statistics@justice.gov.uk
Next update: January 2026
URL: https://www.gov.uk/government/collections/criminal-justice-statistics
© Crown copyright
Produced by the Ministry of Justice
Alternative formats are available on request from CJS_Statistics@justice.gov.uk
-
Statistics described in Figure 1 relate to tables Q1.1 and Q2.2 in the Overview Tables accompanying this release. Those presented in coloured boxes indicate where we are responsible for the data described. Details on remaining figures’ origin can be found in the Overview Tables. ↩
-
An individual (includes companies) can be counted more than once in a year if dealt with by the CJS on multiple separate occasions. ↩
-
The number of individuals formally dealt with by the CJS is the sum of all defendants prosecuted at magistrates’ court plus all individuals issued an out of court disposal (including cautions, Penalty Notice for Disorder, cannabis/khat warning and community resolutions). ↩
-
Some police forces have moved to reduce the types of out of court disposals used for adult offenders. In these areas, the only out of court disposals used are community resolutions and conditional cautions. Cannabis/Khat warnings will not be used. ↩
-
Caution figures provided have been drawn from an extract of the Police National Computer (PNC) data held by the MoJ. These are presented on a principal offence basis, reporting information relating to the most serious offence that an offender was cautioned for on a given occasion. ↩
-
The cautioning rate represents the percentage of offenders (those either cautioned or convicted, excluding motoring offences) who received a caution. ↩
-
It is not advised to use this data to calculate conviction rate (the number of convictions as a proportion of total prosecutions). This is due to the Court Proceedings Database counting two separate records at two separate stages (one at magistrates’ court, one at Crown Court). An individual may be convicted in a different year from when they were initially prosecuted, or the principal offence may differ between these stages. As a result, this rate is not an accurate measure of the proportion of prosecutions that result in a conviction. ↩
-
Custody rate reflects the percentage of offenders that received an immediate custodial sentence. It is calculated by dividing the number of offenders issued an immediate custodial sentence, by the total number of offenders sentenced. ↩
-
Average Custodial Sentence Length is calculated by dividing the total combined custodial sentence length imposed (in months), by the number of offenders sentenced to immediate custody. This calculation excludes suspended sentences, life sentences, other indeterminate sentences, custodial sentences recorded as 60 years or more (which are assumed to be administrative errors) and custodial sentences where the sentence length is unknown. ↩
-
Office for Statistics Regulation: Proven re-offending and criminal justice system statistics ↩