Criminal Justice Statistics quarterly: June 2024 (HTML)
Published 21 November 2024
Applies to England and Wales
Main Points
| 1.50 million individuals were formally dealt with by the Criminal Justice System (CJS) | The number of individuals formally dealt with by the CJS in England and Wales increased by 6% in the latest year. |
| Out of court disposals decreased by 1% | Despite an overall decrease in the total number of OOCDs issued in the latest year, there was a 3% increase in community resolutions. |
| Prosecutions and convictions increased by 7% and 6%, respectively | Prosecutions for indictable offences increased 18% in the latest year and were 8% higher than in the year ending June 2019. |
| The proportion and volume of defendants remanded in custody increased | In the year ending June 2024, there was a one percentage point increase in the proportion of defendants remanded in custody across each stage of court proceedings, and an increase in the overall volume of custodial remand. |
| The average custodial sentence length (ACSL) for indictable offences reduced slightly to 22.5 months | The decrease in ACSL was mainly driven by an increase in the proportion of custodial sentences accounted for by theft offences, which attract shorter sentences. The largest increases in ACSL were for sexual offences (up 3.2 months) and drug offences (up 2.5 months). |
This publication provides criminal justice statistics for the latest 12-month period, with comparisons made to corresponding periods in previous years where appropriate.
The bulletin is accompanied by overview tables. For technical detail about sources, data quality, and terminology, please refer to the accompanying technical guide to criminal justice statistics.
The publication may include revisions for figures previously published where additional data has become available since those publications.
Introduction
This report presents key statistics on activity in the Criminal Justice System (CJS) for England and Wales. It provides commentary for the 12-month period of July 2023 to June 2024 (referred to as the ‘latest year’).
The contents of this bulletin will be of interest to government policy makers in the development of policy and their subsequent monitoring and evaluation. Others will be interested in the way different offences are dealt with in the CJS, trends in sentencing outcomes and the effects of the COVID-19 pandemic.
Part of the time series in this publication is impacted by the COVID-19 pandemic response and the procedural changes required to ensure criminal courts continued to function effectively.
Changes and revisions in this publication
The release of the latest Criminal Court Statistics Quarterly (CCSQ) was recently postponed for further quality assurance following concerns about the quality of key data inputs. This is in line with the Code of Practice for Statistics. The issues identified do not impact on these sentencing statistics in the same way.
Since the Q2 2023 CJSQ publication, we have delivered marked improvements to the underlying data processing which underpins this publication. The development of the data and the changes made have a limited impact on existing trends observed in previous releases. Users can find out more information on these changes in the technical appendix published alongside the Q2 2023 report.
For feedback related to the content of this publication, please contact us at CJS_Statistics@justice.gov.uk
Statistician’s comment
The volume of prosecutions for indictable offences was at its highest level since the year to June 2017. Whilst convictions for indictable offences are at a 5-year high. This rise in convictions for more serious offences has also increased the number of offenders being sentenced to immediate custody – whilst the proportion of defendants remanded into custody at Crown Court only increased by one percentage point, the volume was higher than in the last 10 years. For defendants sentenced to custody, the average custodial sentence length reduced slightly but remains high – the reduction in the latest period is largely due to theft offences, which attract lower custodial sentences generally and have reduced in the latest year, increasing in volume.
Key statistics within the criminal justice system
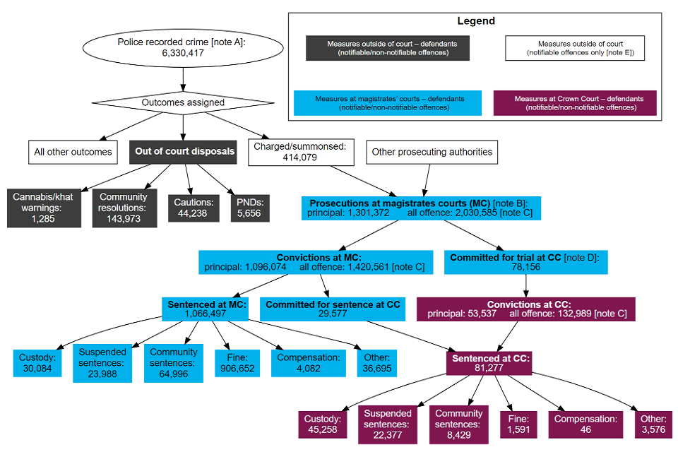
Figure 1: Summary of the Criminal Justice System, year ending June 2024, England and Wales[footnote 1]

| Note ref. | Note text |
|---|---|
| [note A] | Covers all indictable offences, including triable either way, plus a few closely associated summary offences. |
| [note B] | Includes males, females, persons where sex “Not Stated” and other offenders, i.e., companies, public bodies, etc. |
| [note C] | Figures relate to a count on an all-offence (principal and non-principal) basis, as opposed to a count of defendants against their principal (most serious) offence. |
| [note D] | Number of defendants sent for trial at Crown Court. |
| [note E] | The term ‘notifiable’ covers offences that are notified to the Home Office, and they are collectively known as ‘recorded crime’. Notifiable offences include all indictable and triable-either-way offences (excluding section 6 of the Bail Act 1976), together with certain closely associated summary offences. Police recorded crime statistics cover notifiable offences. |
1. Overview of the Criminal Justice System
1.50 million individuals were formally dealt with by the Criminal Justice System (CJS)
The number of individuals[footnote 2] formally dealt with by the CJS[footnote 3] in England and Wales increased by 6% in the latest year.

Latest estimates from the Crime Survey for England and Wales (CSEW) showed that crime experienced by individuals and households has generally decreased over the last 10 years[footnote 4].
Police recorded crime (PRC) was 6.66 million in the latest year, a 1% decrease from the year ending June 2023. However, levels of police recorded crime have increased from 4.26 million in the year ending June 2015. Changes and improvements in police activity and recording practices are a major driver behind the increase in PRC since March 2014. The proportion of recorded crimes that resulted in a charge increased in the latest year, driving some of the increased flows into the courts.
Out of court disposals continued to decrease, down 1% in the latest year (see the Out of Court Disposals chapter).
The number of defendants prosecuted increased by 7% in the latest year and convictions increased by 6% (see the Prosecutions and Convictions chapter). Criminal court activity in 2020 and 2021 was impacted by the COVID-19 pandemic response and trends in the years following reflect the recovery of court processes.
2. Out of Court Disposals
Out of court disposals decreased by 1%
Despite an overall decrease in the total number of OOCDs issued in the latest year, there was a 3% increase in community resolutions.
Out of court disposals (OOCDs) are sanctions used by the police to address offences without the need to be dealt with at court.
There were around 195,000 OOCDs issued in the year ending June 2024, an overall decrease of 1% compared to the previous year. Despite this, there was a 3% increase in community resolutions[footnote 5] (144,000), representing 74% of the total number of OOCDs issued in the latest year.

There were 5,700 Penalty Notices for Disorder (PNDs) issued in the year ending June 2024, 41% of which were for offenders for being drunk and disorderly, 35% for possession of cannabis and 9% for causing harassment, alarm, or distress.
Around 44,200 offenders received a simple or conditional caution[footnote 6], a decrease of 4% compared to the previous year. The largest decrease was for violence against the person offences (down 14%), whereas the number of cautions issued for theft offences increased by 4%.
The cautioning rate[footnote 7] decreased by one percentage point, to 9% overall. Cautioning rates were highest for drug offences (18%) and criminal damage and arson (16%).
The trend in the latest year was a continuation of the longer-term trajectory for OOCDs. Since the year ending June 2019, community resolutions have increased by 37%, while all other OOCD types have decreased - cannabis/khat warnings by 93%, PNDs by 73% and cautions by 33%.
3. Prosecutions & Convictions
Prosecutions and convictions increased by 7% and 6%, respectively
Prosecutions for indictable offences increased 18% in the latest year and were 8% higher than in the year ending June 2019.
In the year ending June 2024, there were 1.30 million defendants proceeded against at magistrates’ courts, an increase of 7% compared to the previous year. The increase in the latest year included an 18% increase in prosecutions for indictable offences and a 4% increase for summary offences.
Prosecutions increased across all offence groups, including a 34% increase for theft offences (up by 15,600) and an 18% increase for violence against the person (up by 9,400).
Despite the increase seen in the latest year, total prosecutions remained 3% lower than in the year ending June 2019.

In the year ending June 2024, 1.15 million offenders were convicted, 6% more than in the previous year. Convictions for indictable offences increased by 15%, mainly driven by a 35% increase for theft offences, whereas convictions for summary offences increased by 5%.
Despite overall convictions remaining 3% below the level of five years ago, convictions for both violence against the person and sexual offences have increased compared to the year ending June 2019, up 35% and 39% respectively.
Trends in convictions for indictable offences tend to lag prosecutions due to the time taken between completing proceedings in the magistrates’ court (counted as prosecutions) and cases completing at Crown Court[footnote 8].
4. Remands[footnote 9]
The proportion and volume of defendants remanded in custody increased
In the year ending June 2024, there was a one percentage point increase in the proportion of defendants remanded in custody across each stage of court proceedings, and an increase in the overall volume of custodial remand.
In the year ending June 2024, 1.30 million defendants were directed to appear at magistrates’ courts by prosecuting authorities. The proportion of defendants held in custody prior to their first court appearance[footnote 10] increased slightly from 8% in the year ending June 2023 to 9% in the latest year.
At magistrates’ court[footnote 11], the proportion of defendants remanded in custody also increased slightly, from 4% in the year ending June 2023 to 5% in the latest year. Of the defendants remanded in custody at magistrates’ courts in the latest year, 13% received an immediate or suspended custodial sentence and a further 71% were committed for trial or sentencing at Crown Court.

At Crown Court the proportion of defendants remanded in custody increased to 52%. Defendants dealt with for indictable offences are more often remanded in custody for reasons such as the severity of offence, risk of further offending and likelihood of failing to appear in court. This means the proportion remanded in custody at Crown Court is higher than at magistrates’ courts. Of those remanded in custody at Crown Court, 79% were issued an immediate or suspended custodial sentence. Across all criminal courts, 15% of defendants that were sentenced after being remanded in custody at some point throughout their court process received a non-custodial sentence.
5. Sentencing
The average custodial sentence length (ACSL) for indictable offences reduced slightly to 22.5 months
The decrease in ACSL was mainly driven by an increase in the proportion of custodial sentences accounted for by theft offences, which attract shorter sentences. The largest increases in ACSL were for sexual offences (up 3.2 months) and drug offences (up 2.5 months).
There were 1.15 million offenders sentenced in the year ending June 2024, a 6% increase from the previous year. Most (79%) offenders were sentenced to a fine, with summary motoring offences accounting for 73% of all fines issued.
The number of offenders sentenced to immediate custody increased by 13% from the previous year, up to 75,300. The number of offenders receiving a custodial sentence of 12 months or more increased by 9%. This was primarily driven by increases in these sentences issued for violence against the person and drug offences.
The custody rate[footnote 12] for indictable offences decreased slightly to 33.0% in the latest year, however, this was up more than six percentage points from the level a decade ago (26.9%). The highest custody rate in the year ending June 2024 was for sexual offences and robbery, at 56.4%.

The overall ACSL[footnote 13] was 20.2 months in the latest year, down 0.2 months on the previous year. For indictable offences, the ACSL also dropped slightly to 22.5 months, down 0.3 months compared to the year ending June 2023. This was mainly driven by a 30% increase in custodial sentences issued for theft offences, which tend to attract shorter sentences than most indictable offences. ACSL for indictable offences is, however, 4.6 months higher than the level of 10 years ago. The largest ACSL increases in the latest year were for sexual offences (up 3.2 months to 69.5 months), and drug offences (up 2.5 months to 41.4 months).
Further information
Accompanying files
As well as this bulletin, the following products are published as part of this release:
-
A technical guide providing further information on how the data is collected and processed, as well as information on the revisions policy and legislation relevant to sentencing trends and background on CJS.
-
A user guide listing all products alongside this release; this allows easy navigation of all files accompanying this release.
-
A set of overview tables covering each section of this bulletin.
-
Outcomes by Offence data tool allowing breakdowns by offence and offender demographics, plus underlying data in CSV format.
-
A machine-readable offence group classification document outlining offence groupings.
Accredited official statistics status
National Statistics are accredited official statistics that meet the highest standards of trustworthiness, quality and public value. These accredited official statistics were independently reviewed by the Office for Statistics Regulation in May 2020[footnote 14]. They comply with the standards of trustworthiness, quality and value in the Code of Practice for Statistics and should be labelled as accredited official statistics. It is the Ministry of Justice’s responsibility to maintain compliance with the standards expected for accredited official statistics. If we become concerned about whether these statistics are still meeting the appropriate standards, we will discuss any concerns with the Authority promptly. Accredited official statistics status can be removed at any point when the highest standards are not maintained and reinstated when standards are restored.
Future publications
Our statisticians regularly review the content of publications. Development of new and improved statistical outputs is dependent on reallocating existing resources. As part of our continual review and prioritisation, we welcome user feedback on existing outputs including content, breadth, frequency, and methodology and in particular on the specific issues identified in the introduction. Please send any comments you have on this publication.
Contact
Press enquiries should be directed to the Ministry of Justice press office:
Tel: 020 3334 3536
URL: https://www.gov.uk/government/organisations/ministry-of-justice/about/media-enquiries
Other enquiries about these statistics should be directed to Criminal Courts & Sentencing Data and Statistics team in the Data and Analysis unit of the Ministry of Justice:
Email: CJS_Statistics@justice.gov.uk
Next update: February 2025
URL: https://www.gov.uk/government/collections/criminal-justice-statistics
© Crown copyright
Produced by the Ministry of Justice
Alternative formats are available on request from CJS_Statistics@justice.gov.uk
-
Statistics described in Figure 1 relate to tables Q1.1 and Q2.2 in the Overview Tables accompanying this release. Those presented in coloured boxes indicate where we are responsible for the data described. Details on remaining figures’ origin can be found in the Overview Tables. ↩
-
An individual (includes companies) can be counted more than once in a year if dealt with by the CJS on multiple separate occasions. ↩
-
The number of individuals formally dealt with by the CJS is the sum of all defendants prosecuted at magistrates’ court plus all individuals issued an out of court disposal (including cautions, Penalty Notice for Disorder, cannabis/khat warning and community resolutions). ↩
-
Some police forces have moved to reduce the types of out of court disposals used for adult offenders. In these areas, the only out of court disposals used are community resolutions and conditional cautions. Cannabis/Khat warnings will not be used. ↩
-
Caution figures provided have been drawn from an extract of the Police National Computer (PNC) data held by the MoJ. These are presented on a principal offence basis, reporting information relating to the most serious offence that an offender was cautioned for on a given occasion. ↩
-
The cautioning rate represents the percentage of offenders (those either cautioned or convicted, excluding motoring offences) who received a caution. ↩
-
It is not advised to use this data to calculate conviction rate (the number of convictions as a proportion of total prosecutions). This is due to the Court Proceedings Database counting two separate records at two separate stages (one at magistrates’ court, one at Crown Court). An individual may be convicted in a different year from when they were initially prosecuted, or the principal offence may differ between these stages. As a result, this rate is not an accurate measure of the proportion of prosecutions that result in a conviction. ↩
-
Defendants are reported against their most serious remand status recorded at a court hearing (excluding their status recorded post-sentencing hearing as this reflects the outcome of the sentence rather than a remand decision). A defendant’s remand status may change several times throughout their court journey, however only the most serious status during that period is reported and this does not reflect the number of remand decisions made. ↩
-
The not applicable/unknown category for remand status prior to appearing at court includes cases where the defendant is not arrested by the Police and is instead summonsed to appear at court by a prosecuting authority other than the Police/CPS, meaning no remand decision is applicable. Unknown remand status accounts for a low volume of this category. ↩
-
The not applicable/unknown category for remand status at magistrates’ court includes cases that are dealt with outside of court, such as Single Justice Procedure cases, or dealt with at a single court hearing, meaning no remand decision is required. Unknown remand status accounts for a low volume of this category. ↩
-
Custody rate reflects the percentage of offenders that received an immediate custodial sentence. It is calculated by dividing the number of offenders issued an immediate custodial sentence, by the total number of offenders sentenced. ↩
-
Average Custodial Sentence Length is calculated by dividing the total combined custodial sentence length imposed (in months), by the number of offenders sentenced to immediate custody. This calculation excludes suspended sentences, life sentences, other indeterminate sentences, custodial sentences recorded as 60 years or more (which are assumed to be administrative errors) and custodial sentences where the sentence length is unknown. ↩
-
Office for Statistics Regulation: Proven re-offending and criminal justice system statistics ↩