Criminal Justice Statistics quarterly: June 2023 (HTML)
Updated 19 March 2024
Applies to England and Wales
We are trialling the publication of this statistical bulletin in HTML format alongside the usual PDF version and we are seeking user feedback on the use of HTML for the publication of statistical bulletins. Please send any comments to: datausers@justice.gov.uk.
Main Points
| 1.42 million individuals were dealt with by the Criminal Justice System (CJS) in the year ending June 2023 | The number of individuals formally dealt with by the Criminal Justice System in England and Wales increased by 8% in the latest year, although this figure is 9% below the pre-pandemic year ending June 2019. |
| Out of court disposals (OOCDs) decreased by 2% in the latest year | The total number of OOCDs issued decreased by 2% in the latest year, driven by decreases in penalty notices for disorder, cautions and cannabis/khat warnings. |
| Prosecutions and convictions have continued to increase, with prosecutions rising by 9% and convictions by 8% | Despite increases in the latest year, both prosecutions and convictions are 9% lower than in 2019. In the latest year, prosecutions for indictable and summary offences increased by 10% and 9% respectively. |
| The proportion of defendants remanded in custody at Crown Court increased | In the year ending June 2023, 52% of defendants were remanded in custody at Crown Court, up from 49% in year ending June 2022. |
| The average custodial sentence length (ACSL) for all indictable offences decreased from 24.2 months in the year ending June 2022 to 22.8 months in the year ending June 2023 | Over the last 10 years, the ACSL for indictable offences increased 5.4 months, from 17.4 months in June 2013 to 22.8 months in June 2023. It has increased year-on-year, except from 2019 to 2020 (down 0.9 months) and from 2022 to 2023 (down 1.4 months). |
This publication provides criminal justice statistics for the latest 12-month period, presented alongside the same 12-month period for the previous year. Where appropriate, the latest figures are compared with the corresponding period in 2019 to provide a comparison with the pre-pandemic period. This data is considered provisional until it has undergone additional quality assurance, where final figures are presented in the annual publication in May. The bulletin is accompanied by overview tables and a mid-year Outcomes by Offence data tool providing additional insight for users. For technical detail about sources, quality and terminology, please refer to the accompanying technical guide to criminal justice statistics.
Introduction
This report presents key statistics on activity in the Criminal Justice System (CJS) for England and Wales. It provides commentary for July 2022 to June 2023 (referred to as the ‘latest year’). The contents of this bulletin will be of interest to government policy makers in the development of policy and their subsequent monitoring and evaluation. Others will be interested in the way different crimes are dealt with in the CJS, trends in sentencing outcomes and the effects of the COVID-19 pandemic. The time series in this publication is impacted by the COVID-19 pandemic response to court processes, where more serious cases were prioritised.
Changes and revisions in this publication
Since the Q4 2022 CJSQ publication, we have undertaken work to develop and deliver significant improvements to the criminal court sentencing data. The CJSQ 2023 Q1 publication was cancelled to ensure delivery of the new system. As a result, this publication includes additional tables to cover the 2023 Q1 period. We have taken the decision to cancel the CJSQ 2023 Q3 to allow time for feedback and to implement any further changes to the new methodology and outputs. The next publication will cover the annual period of 2023 due to be published in May 2024.
This development of criminal court sentencing data and the changes made to the processing has an overall limited impact on existing trends established in previous publications from the previous series. Users should be aware that figures have been revised from 2017 onwards due to more accurate and reliable methods for data processing for information on prosecutions, convictions, sentencing and remands. Additionally, we have made some improvements to ensure the consistency of groupings for offences, sentencing disposals and police force areas prior to 2017. For transparency, we have updated the annual interactive data tools published in CJSQ 2022 Q4 (May 2023 release) to ensure users have access to the revised figures for breakdowns by offence characteristics and offender demographics – these replace previous versions of the tools, which have been moved to a separate folder on the CJSQ 2022 Q4 landing page for archiving, but we urge users to use the new versions.
This work has enabled us to have ownership over processing the criminal court and sentencing data, explore additional fields contained in the centrally collated court systems and proactively adapt our methodology when issues arise. All known issues identified in previous publications have now been resolved. For example, we have now resolved the issue of unknown remand status at Crown Court by capturing the remand status for defendants who only appeared at the Crown Court for a sentence hearing – the unknown remand status has now fallen to a low volume.
A copy of the technical appendix is available in the latest publication, CJSQ 2023 Q2, and alongside the revised annual tools in CJSQ 2022 Q4, which explains the benefits of moving to more modern processing methods and highlights the main differences to figures previously published in May 2023 for the annual CJSQ 2022 Q4 publication. A summary can be found in the technical guide published alongside CJSQ, with reference to this technical appendix for more detailed comparisons. Key footnotes are presented alongside the tools and tables.
Although these changes have a limited impact on overall existing trends across the time series (2010 to 2022), users should be aware that the new processing of criminal court sentencing data has only been applied in full to 2017 onwards and, therefore, 2010 to 2016 is still derived from the old system. We have been unable to apply the new system prior to 2017 at this stage because the raw data is not held in a format that enables it to be processed with the new methodology. While trends across the series remain reliable, users may find differences in figures between 2016 and 2017 - particularly at a detailed offence level or for specific sentencing outcomes. Users should consult this technical appendix for explanations of notable impacts due to the change in data processing methods between 2016 and 2017.
Additionally:
- This edition is accompanied by the Outcomes by Offence pivot tool for the year ending June 2023.
- Statistics previously published on the combination of offences for which a defendant has been prosecuted was not originally included in the Q4 2022 publication due the addition of Common Platform data. This has now been published for 2022.
- Plea at magistrates’ court in now available in the annual magistrates’ court interactive data tool and a flag for cases dealt with under the Single Justice Procedure (via Automated Track Case Management System (ATCM) only) has been added to all annual data tools.
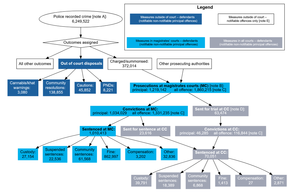
Statistics described in Figure 1 below relate to tables Q1.1 and Q2.2 in the Overview Tables accompanying this release. Those presented in coloured boxes indicate where we are responsible for the data described. Details on remaining figures’ origin can be found in the Overview Tables.
For feedback related to the content of this publication, please contact us at CJS_Statistics@justice.gov.uk
Statistician’s comment
Prosecutions and convictions have increased in the year ending June 2023, however, they both remained below levels seen in 2019 before the COVID-19 pandemic. Prosecutions and convictions have continued to increase for summary offences, whereas indictable offences have increased in the latest year following a decrease in the year ending June 2022. Prosecutions for sexual offences have continued to show an upward trend over the past five years (mainly due to rape and sexual assault) and those for theft offences have risen (mainly due to theft from shops) for the first time in the 10-year time series.
The custody rate for indictable offences has remained stable at 33% in the latest year. While average custodial sentence length (ACSL) has generally risen over the last 10 years (other than a decrease in 2020), it has fallen in the latest year for both indictable and all offences.
Figure 1: Flow through the Criminal Justice System, year ending June 2023, England and Wales[footnote 1]

| Note ref. | Note text |
|---|---|
| [note A] | Covers all indictable offences, including triable either way, plus a few closely associated summary offences. |
| [note B] | Includes males, females, persons where sex “Not Stated” and other offenders, i.e., companies, public bodies, etc. |
| [note C] | Figures relate to a count on an all-offence (principal and non-principal) basis, as opposed to a count of defendants against their principal (most serious) offence. |
| [note D] | Number of defendants sent for trial at Crown Court. |
| [note E] | The term ‘notifiable’ covers offences that are notified to the Home Office, and they are collectively known as ‘recorded crime’. Notifiable offences include all indictable and triable-either-way offences (excluding section 6 of the Bail Act 1976), together with certain closely associated summary offences. Police recorded crime statistics cover notifiable offences. |
1. Overview of the Criminal Justice System
1.42 million individuals were dealt with by the Criminal Justice System (CJS) in the year ending June 2023
The number of individuals[footnote 2] formally dealt with by the CJS[footnote 3] in England and Wales increased by 8% in the latest year, although this figure is 9% below the level seen in the year ending June 2019.

Out of court disposals continued to decrease, down 2% in the latest year and 6% lower than in the year ending June 2019. The number of defendants prosecuted increased by 9% in the latest year and an 8% increase was also seen in convictions (see the Prosecutions and Convictions chapter), although they both remain 9% lower than in the year ending June 2019. Prosecutions, convictions and sentencing in 2020 and 2021 were impacted by the COVID-19 pandemic response, where more serious offences were prioritised, and trends in the years following this are likely to partly reflect the recovery of court processes.
In the latest year, prosecutions increased by 9% for summary offences and 10% for indictable offences. Convictions increased by 9% for summary offences and 4% for indictable offences – indictable cases typically take longer in the courts, and this may partly explain the lower increase in convictions (compared to prosecutions). This increase in convictions for indictable offences follows a 7% decrease in the year prior. Police recorded (notifiable) crime[footnote 4][footnote 5][footnote 6] (including fraud) was 6.25 million in the latest year, an increase of 4% from the previous year and 12% higher than the level of 5 years ago. The number of offences charged by the police (excluding fraud)[footnote 7] increased by 8%, following a 4% decrease in the year prior.
2. Out of Court Disposals
Out of court disposals (OOCDs) decreased by 2% in the year ending June 2023
The total number of OOCDs issued decreased by 2% in the latest year, driven by decreases in penalty notices for disorder, cautions and cannabis/khat warnings.
Out of court disposals (OOCDs) are sanctions used by the police to address offences without the need to be dealt with at court. There were 196,000 OOCDs in the year ending June 2023, which represented an overall decrease of 2% compared to the previous year. This was driven by decreases in penalty notices for disorder (PNDs), cautions and cannabis/khat warnings. Despite this, there was an increase of 6% in community resolutions[footnote 8], with 139,000 issued. Community resolutions represent 71% of all OOCDs.
Increases in the number of community resolutions have been seen in each of the last 5 years. Conversely, decreases in the number of cannabis/khat warnings and PNDs have been seen in each of the last 5 years, with 3,100 cannabis/khat warnings issued in the year ending June 2023, a 44% decrease compared to the 5,500 issued in the previous year, and 8,200 PNDs issued in the year ending June 2023, a 35% decrease compared to the 12,700 issued in the previous year. Of the 8,200 PNDs issued in the latest year, 47% were issued for the offence of being drunk and disorderly, and 31% were issued for possession of cannabis.

Despite the total number of 45,900 offenders who received a simple or conditional caution[footnote 9] representing an overall decrease of 8% compared to the previous year, in some categories, the number of offenders cautioned increased. The number of cautions issued for theft offences increased by 22% in the latest year; in contrast to a 21% decrease in cautions issued for violence against the person offences. Overall, cautioning rates[footnote 10] decreased from 10.8% to 9.7% in the year ending June 2023. Cautioning rates for drug offences and criminal damage and arson remained the highest, at 20% and 17% respectively.
3. Prosecutions and Convictions
In the latest year, prosecutions and convictions have increased by 9% and 8% respectively, when compared with the year ending June 2022
Prosecutions for indictable offences were 10% higher than the year ending June 2022, whereas prosecutions for summary offences were 9% higher.
In the year to June 2023, there were 1.22 million defendants proceeded against at magistrates’ courts, 9% higher than in the year to 2022 but 9% lower than in the year ending June 2019. Prosecutions for summary offences have increased by 9% in the latest year, with an 11% increase in summary motoring offences – marking the highest volume seen in the last ten years - and a 5% rise in summary non-motoring offences.

The number of prosecutions for indictable offences increased by 10% in the latest year. Among indictable offence groups, the largest increase was seen in sexual offences, with a 34% increase in year ending June 2023. This can be explained by rape and sexual assault offences prosecutions, which have increased by 43% and 35% respectively. Prosecutions for theft offences were 20% higher, increasing for the first time in the 10-year time series. This is driven by theft from shops offences, rising by 24% when compared to the previous year.
In the year ending June 2023, there were 1.08 million offenders convicted at all courts, 8% higher than in the previous year, but 9% lower than in 2019. Indictable convictions increased by 4% in the latest year. This can be partly explained by an 18% increase in convictions for theft offences, rising for the first time in the 10-year time series. Convictions for sexual offences have shown a consistent upward trend over the past 5 years, increasing by 6% in the latest year, and by 22% when compared to the year ending June 2019. Despite a 16% increase compared to 2019, convictions for rape offences have shown an overall decline of 3% in the year ending June 2023. However, in the last three quarters, convictions for rape have shown an upward trend. Trends in convictions for indictable offences tend to lag prosecutions due to the way the two metrics are counted in the data and the time taken between completing proceedings in the magistrates’ court (counted as prosecutions) and cases completing at Crown Court (convictions)[footnote 11]. It may be that the increase in rape prosecutions at magistrates’ court will follow through into convictions (at Crown Court) in subsequent periods.
4. Remands
The proportion of defendants remanded in custody at Crown Court increased
In the year ending June 2023, 52% of defendants were remanded in custody at Crown Court, up from 49% in year ending June 2022.
In year ending June 2023, 1.22 million defendants were directed to appear at magistrates’ courts by the police or other prosecuting authorities. The proportion of defendants where a remand decision is not applicable (NA) or unknown prior to appearing at magistrates’ court increased to 82% from 80% in year ending June 2022. The proportion arrested and bailed by police decreased from 11% in year ending June 2022 to 9% and the proportion of arrested and remanded in custody by police remained constant at 8%.
At magistrates’ court[footnote 12], the proportion of defendants granted bail in year ending June 2023 decreased from 14% in year ending June 2022 to 13%. The proportion remanded in custody remained at 4%, and the proportion where a remand decision is not applicable (NA) or unknown remained at 83%. At Crown Court[footnote 13] the proportion of defendants remanded in custody increased from 49% in year ending June 2022 to 52% in year ending June 2023, with a corresponding decrease in the proportion bailed; this trend was seen across all offence types, ranging between a 0.7% increase for indictable offences and 4% for summary non-motoring offences.

Defendants are more often remanded in custody for indictable offences than summary offences, so the proportion remanded in custody at Crown Court is higher than at magistrates’ courts. In year ending June 2023, of the defendants remanded in custody at magistrates’ courts, 12% were sentenced to immediate custody; a further 70% were committed for trial or sentencing at Crown Court. Of those remanded in custody at Crown Court, 72% were sentenced to immediate custody.
5. Sentencing
The average custodial sentence length (ACSL) for all indictable offences decreased from 24.2 months in the year ending June 2022 to 22.8 months in the year ending June 2023
Over the last 10 years, the ACSL for indictable offences increased 5.4 months, from 17.4 months in June 2013 to 22.8 months in June 2023. It has increased year-on-year, except from 2019 to 2020 (down 0.9 months) and from 2022 to 2023 (down 1.4 months).
There were 1.08 million offenders sentenced in the year ending June 2023, an 8% rise from the 1.0 million seen in the previous year. However, this is down 9% on the levels observed pre-pandemic in the year ending June 2019. Sentences for summary motoring offences presented the highest increase, at 10% in the latest year, rising to 653,000 offenders sentenced. In the latest year, 80% of offenders for all offence types were sentenced to a fine, up 2 percentage points from the year ending June 2022. The largest contribution was from summary motoring offences which accounted for 73% of all fines.
Custody rates for indictable offences[footnote 14] showed a consistent upward trend, rising from 27% in the year ending June 2013 to 34% in the year ending June 2020. Following a 4-percentage-point decline in the year ending June 2021 to 30%, the custody rate has now remained stable at 33% in the most recent year ending June 2023.
The ACSL[footnote 15] for indictable offences has demonstrated a consistent year-on-year increase over the last 10 years, with two exceptions: a slight decrease of 0.9 months in 2020 and a decline of 1.4 months in 2023. Despite these declines, the ACSL has increased by 31% over the last 10 years from 17.4 months in 2013 to 22.8 months in 2023.

The ACSL for all offences was 20.4 months in the latest year, down 1.0 months from the previous year (21.4 months). This reduction is observed across most offence groups, notably for sexual offences, where ACSL saw a decrease of 3.5 months in the latest year[footnote 16]. This overall decrease in ACSL could be explained by an increase in the proportion of offenders sentenced for sexual assault and sexual grooming offences as these tend to have shorter custodial sentence lengths. In terms of proportion, the highest ACSL decrease was for theft offences, with a reduction of 15% — from 11.7 months in 2022 to 10.0 months in 2023. This decrease is likely driven by an increase in offenders sentenced for theft from shops, which have an ACSL of 2.3 months in the latest year. This offence saw a 35% increase in the number of offenders sentenced to immediate custody in the latest year and accounted for 60% of all sentences for theft offences in the year ending June 2023.
Further information
Accompanying files
As well as this bulletin, the following products are published as part of this release:
-
A technical guide providing further information on how the data is collected and processed, as well as information on the revisions policy and legislation relevant to sentencing trends and background on CJS.
-
A user guide listing all products alongside this release; this allows easy navigation of all files accompanying this release.
-
A set of overview tables covering each section of this bulletin.
-
Overview tables for 2023 Q1 to cover a previously cancelled publication.
-
Outcomes by Offence tool, allowing breakdowns by offence and offender demographics.
-
A technical appendix detailing the development of the processing of criminal court and sentencing data for 2017 onwards.
Accredited official statistics status
National Statistics are accredited official statistics that meet the highest standards of trustworthiness, quality and public value. These accredited official statistics were independently reviewed by the Office for Statistics Regulation in May 202014. They comply with the standards of trustworthiness, quality and value in the Code of Practice for Statistics and should be labelled as accredited official statistics. It is the Ministry of Justice’s responsibility to maintain compliance with the standards expected for accredited official statistics. If we become concerned about whether these statistics are still meeting the appropriate standards, we will discuss any concerns with the Authority promptly. Accredited official statistics status can be removed at any point when the highest standards are not maintained and reinstated when standards are restored.
Future publications
Our statisticians regularly review the content of publications. Development of new and improved statistical outputs is dependent on reallocating existing resources. As part of our continual review and prioritisation, we welcome user feedback on existing outputs including content, breadth, frequency, and methodology and in particular on the specific issues identified in the introduction. Please send any comments you have on this publication.
Contact
Press enquiries should be directed to the Ministry of Justice press office:
Tel: 020 3334 3536
Email: newsdesk@justice.gov.uk
Other enquiries about these statistics should be directed to Criminal Courts & Sentencing Data and Statistics team in the Data and Analysis unit of the Ministry of Justice:
Email: CJS_Statistics@justice.gov.uk
Next update: May 2024
URL: https://www.gov.uk/government/statistics/criminal-justice-system-statistics-quarterly-june-2023
© Crown copyright
Produced by the Ministry of Justice
Alternative formats are available on request from ESD@justice.gov.uk
-
Further information on police recorded crime can be found at the following link. Figures provided are derived from table A4a. https://www.ons.gov.uk/peoplepopulationandcommunity/crimeandjustice/datasets/crimeinenglandandwalesappendixtables. Further information on charges can be found at the following link. Figures provided are derived from the ‘Outcomes open data’ for the relevant time period. https://www.gov.uk/government/statistics/police-recorded-crime-open-data-tables ↩
-
An individual (includes companies) can be counted more than once in a year if dealt with by the CJS on multiple separate occasions. ↩
-
The number of individuals formally dealt with by the CJS is the sum of all defendants prosecuted at magistrates’ court plus all individuals issued an out of court disposal (including cautions, Penalty Notice for Disorder, cannabis/khat warning and community resolutions). ↩
-
Further information on police recorded crime can be found at the following link. Figures provided are derived from table A4a. ↩
-
The term ‘notifiable’ covers offences that are notified to the Home Office, and they are collectively known as ‘recorded crime’. Notifiable offences include all indictable and triable-either-way offences (excluding section 6 of the Bail Act 1976), together with certain closely associated summary offences. Police recorded crime statistics cover notifiable offences. ↩
-
Following the implementation of a new IT system, Greater Manchester Police were unable to supply charges and recorded crime data from July 2019 to March 2020, and Devon & Cornwall unable to supply charges and recorded crime data from October 2022 to June 2023. Devon & Cornwall and Greater Manchester are excluded from these figures in tables Q1.1 and Q1.2 so comparison can be made between the years (as they were both missing for different periods). In tables Q1.3 and Q1.4, only Devon & Cornwall are excluded. ↩
-
Further information on charges can be found at the following link, Figures provided are derived from the ‘Outcomes open data’ for the relevant time. ↩
-
Some police forces have moved to reduce the types of out of court disposals used for adult offenders. In these areas, the only out of court disposals used are community resolutions and conditional cautions. Cannabis/Khat warnings will not be used. Visit Crime outcomes in England and Wales 2022 to 2023 - GOV.UK (www.gov.uk) for further information. ↩
-
Cautions are presented on a principal offence and principal caution basis, where only the most serious caution received is reported. See the technical guide for more information. The figures provided have been drawn from an extract of the Police National Computer (PNC) data held by the Department. ↩
-
The cautioning rate is calculated as the proportion of offenders who were either cautioned or convicted (excluding convictions for motoring offences) that were given a caution. ↩
-
It is not advised to use these figures to calculate conviction rate as a result of this. Offenders who are prosecuted for an offence may be convicted of a less serious offence in a different offence group. Crown Court cases are not necessarily concluded in the same year as the defendant was sent for trial. ↩
-
The not applicable and unknown category at magistrates’ court will include cases that are dealt with outside of court or dealt with in one court sitting such as Single Justice Procedure cases, where no remand status is applicable. Unknown remand status accounts for a low volume of this category. ↩
-
A previous known issue regarding unknown remand status at Crown Court has now been resolved. This issue occurred due to the remand status not being captured for defendants who only appeared at Crown Court for a sentence hearing. We are now reporting the most serious remand status based on a combination of the status on committal to Crown Court and the status during hearings at Crown Court. Given that all defendants at Crown Court must receive a committal remand status from magistrates’ court, the unknown remand status has now fallen to a low rate. ↩
-
Indictable only offences are the most serious and must be tried at the Crown Court; summary offences are the least serious and must be tried at magistrates’ courts; and triable-either-way offences are of intermediate severity and may be tried at either court based on the circumstances of the case. Indictable only and triable-either-way offences are often referred to collectively as ‘Indictable’. See accompanying technical guide for further details. ↩
-
Average custodial sentence length excludes life and indeterminate sentences. Custodial sentences with amount of 60 years and over are assumed to be errors and are excluded from the calculation. ↩
-
We advise caution when comparing ACSL for sexual offences prior to 2017. See technical appendix for further details. ↩