Criminal Justice Statistics quarterly: June 2022 (HTML)
Updated 22 December 2022
Applies to England and Wales
We are trialling the publication of this statistical bulletin in HTML format alongside the usual PDF version and we are seeking user feedback on the use of HTML for the publication of statistical bulletins. Please send any comments to: datausers@justice.gov.uk.
Main Points
| 1.35 million individuals were dealt with by the Criminal Justice System (CJS) in the year ending June 2022 | The number of individuals formally dealt with by the CJS in England and Wales, increased by 6% in the latest year, although this figure is still below pre-COVID levels |
| Out of court disposals decreased in the latest year, with reduction in most categories, although community resolutions increased | OOCDs decreased by 1% in the most recent year, whilst community resolutions increased by 8% to 139,000. |
| Prosecutions and convictions continue to recover following the impact of the COVID-19 pandemic, with prosecutions increasing by 7% and convictions by 10% when compared with the year ending June 2021 | Despite increases in the latest year, prosecutions remain 16% and convictions 15% lower than in the year to June 2019. In the latest year, prosecutions for indictable offences were 14% lower than the year ending June 2021, whereas prosecutions for summary offences were 13% higher. |
| The proportion of defendants remanded in custody at Crown Court increased | In the latest year, 39% of defendants were remanded in custody at Crown Court. The number of defendants remanded in custody at Crown Court increased across all offence types. |
| The average custodial sentence length (ACSL) for all indictable offences rose from 22.6 months in the year ending June 2021, to 25.7 months in the latest year | The ACSL for indictable offences has consistently risen over the last 10 years, up by 8.7 months from 17.0 months in 2012. |
This publication provides criminal justice statistics for the latest 12-month period, presented alongside the same 12-month period for the previous year. Where appropriate, the latest figures are compared with the corresponding period three years ago to limit the impact of the pandemic when comparing trends. This data is considered provisional until it has undergone additional quality assurance, where final figures are presented in the annual publication in May. The bulletin is accompanied by overview tables and a mid-year Outcomes by Offence data tool providing additional insight for users. For technical detail about sources, quality, and terminology, please refer to the accompanying technical guide to criminal justice statistics.
Introduction
This report presents key statistics on activity in the Criminal Justice System (CJS) for England and Wales. It provides commentary for July 2021 to June 2022 (referred to as the ‘latest year’). The contents of this bulletin will be of interest to government policy makers in the development of policy and their subsequent monitoring and evaluation. Others will be interested in the way different crimes are dealt with in the CJS, trends in sentencing outcomes and the impacts of the COVID-19 pandemic. Most measures in this bulletin have been impacted by the COVID-19 response and the latest figures may continue to reflect the recovery from that. Figures may also begin to show some impacts of the Criminal Bar Association action which began in April 2022.
Changes and revisions in this publication
This edition is accompanied by the Outcomes by Offence pivot tool for the year ending June 2022. This is the first iteration of the pivot tool mid-year, provided in response to increased demand for timely data with more in-depth breakdowns, thus feedback is welcomed.
The ad-hoc table providing monthly data for proceedings, convictions and sentencing has not been produced for this release as this was provided to understand immediate trends from the pandemic response.
Where currently possible, known issues identified since the publication of the annual year ending December 2021 publication of CJSQ have been corrected. This impacts the following offences:
-
8.22 Assault on Emergency Workers
-
10D Possession of article with blade or point
-
08117 Possessing or distributing prohibited weapons or ammunition (Group I)
-
09701 Causing, permitting or failing to prevent unnecessary suffering of protected animal
These changes will be reflected in the Overview tables and the most recent edition of the Outcomes by Offence pivot tool, where figures may not match previously published.
The production team endeavour to find ways to streamline this publication in order to draw attention to only the key findings each quarter. As a result, we propose the removal of proven offences from Table Q1.2 (Recorded crime and notifiable offence outcomes) and the removal of proven offenders in Q1.3 (’Proven Offenders’ in the CJS) in the next edition of this report. Please get in touch if this is likely to directly affect you. After reviewing the use of conviction ratio in this report, Table Q3.4 is also proposed for removal. This is due to concerns we have over the misuse of these figures. Conviction ratio is calculated as the number of convictions as a proportion of the number of proceedings, however, the Court Proceedings Database counts these as two separate records at two separate stages. As a result, this ratio is not an accurate measure of the proportion of prosecutions that result in a conviction as we cannot track the defendant throughout their court journey. We will review this in future publications after further data development.
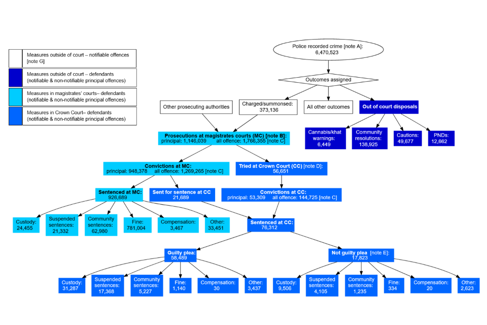
Statistics described in Figure 1 below relate to tables Q1.1 and Q2.2 in the Overview Tables accompanying this release. This replaces the flowchart previously presented within the Overview Tables. Those presented in coloured boxes indicate where we are responsible for the data described. Details on remaining figures’ origin can be found in the Overview Tables.
For feedback related to the content of this publication, please contact us at CJS_Statistics@justice.gov.uk
Statistician’s comment:
The figures published today, for year ending June 2022, demonstrate the continued recovery of the Criminal Justice System (CJS) since the impact of the COVID-19 pandemic. Prosecutions and convictions have increased in the latest year, by 7% and 10%, respectively; however, they both remain lower than the year ending June 2019 (16% and 15%, respectively). The increase in the latest year is driven by summary offences (up 13% in the latest year), while prosecutions for indictable offences have decreased by 14%. Despite this, prosecutions for violence against the person and sexual offences have increased, by 21% and 17%, respectively, when compared to pre-COVID levels in the year ending June 2019.
The custody rate for indictable offences has risen to levels seen pre-pandemic at 33% in the latest year, after a fall in the year ending June 2021. The average custodial sentence length (ACSL) for indictable offences has continued to rise from 22.6 months in the year ending June 2021 to 25.7 months in the latest year. The largest increases are seen in sexual offences (from 54.3 months to 64.3 months in the latest year) and drug offences (from 39.0 months to 43.7 months in the latest year).
Figure 1: Flow through the Criminal Justice System, year ending June 2022, England and Wales

Flow through the Criminal Justice System from police recorded crime to sentencing.
| Note ref | Note text |
| [note A] | Covers all indictable offences, including triable either way, plus a few closely associated summary offences. |
| [note B] | Includes males, females, persons where sex “Not Stated” and other offenders, i.e. companies, public bodies, etc. |
| [note C] | Figures relate to a count on an all offence (principal and non principal) basis, as opposed to a count of defendants against their principal (most serious) offence. |
| [note D] | Number of defendants committed for trial at Crown Court. |
| [note E] | Figures for offenders pleading not guilty include those cases recorded as not applicable. |
| [note F] | Prison receptions of offenders sentenced to immediate custody, excluding fine defaulters. |
| [note G] | The term ‘notifiable’ covers offences that are notified to the Home Office, and they are collectively known as ‘recorded crime’. Notifiable offences include all indictable and triable-either-way offences (excluding section 6 of the Bail Act 1976), together with certain closely associated summary offences. Police recorded crime statistics cover notifiable offences. |
1. Overview of the Criminal Justice System
1.35 million individuals were dealt with by the Criminal Justice System (CJS) in the year ending June 2022
The number of individuals[footnote 1] formally dealt with by the CJS[footnote 2] in England and Wales, increased by 6% in the latest year, although this figure is still below pre-COVID levels.
Figure 2: Individuals dealt with formally by the CJS, offences resulting in a police charge/summons, 12 months ending June 2018 to 12 months ending June[footnote 3] (Source: Tables Q1.1 and Q1.2)

Figure 2: Individuals dealt with formally by the CJS, offences resulting in a police charge/summons, 12 months ending June 2018 to 12 months ending June (Source: Tables Q1.1 and Q1.2)
The number of defendants prosecuted at all courts increased by 7% in the latest year and a 10% increase was seen in convictions (see the Prosecutions and Convictions chapter). This displays the recovery of court processes after the impacts of the COVID-19 pandemic, despite both prosecutions and convictions remaining (16% and 15% respectively) lower than figures ending year ending June 2019. In the latest year, prosecutions increased 13% for summary offences and decreased 14% for indictable offences.
In the latest year police recorded crime[footnote 4] (including fraud) increased by 12%. The number of offences charged by the police decreased by 3%, continuing the downward trend in the number of crimes that resulted in a charge or summons[footnote 5].
2. Out of Court Disposals
Out of court disposals decreased in the latest year with reduction in most categories, although community resolutions increased.
OOCDs decreased by 1% in the most recent year, whilst community resolutions increased by 8% to 139,000.
Out of court disposals (OOCDs) are sanctions used by the police to address offences without the need to be dealt with at court. There were 208,000 OOCDs issued in the year ending March 2022, a 5% decrease compared to the previous year and a 2% decrease compared to pre-pandemic levels.
Out of court disposals (OOCDs) are sanctions used by the police to address offences without the need to be dealt with at court. There were 208,000 OOCDs in the year ending June 2022, a 1% decrease compared to the previous year. This decrease was driven by a decrease of over 14,200, collectively, across cannabis/khat warnings, penalty notices for disorder (PNDs) and cautions issued. This decrease was offset, in part, by an increase of 10,400 in community resolutions.
Figure 3: Out of court disposals issued, year ending June 2018 to year ending June 2022, England and Wales (Source: Q1.1)[footnote 6]

Figure 3: Out of court disposals issued, year ending June 2018 to year ending June 2022, England and Wales (Source: Q1.1)
Community resolutions, the largest proportion of OOCDs (67%), have increased each year since 2018. In the year ending June 2022, community resolutions were the only OOCD to increase - increasing 8% compared to year ending June 2021 and by 36% over the last 5 years. As explained by Home Office (see drug offences section), differing policies on out of court disposals amongst some police forces mean some use community resolutions instead of cannabis warnings for possession of cannabis, where appropriate[footnote 7].
The use of PNDs continued to decline, with 12,700 issued in the year ending June 2022, decreasing 9% from the previous year. Over three quarters of the PNDs issued in the year ending June 2022 were for being drunk and disorderly (47%) or possession of cannabis offences (31%).
In the year ending June 2022, 49,700 offenders received a simple or conditional caution[footnote 8]. Cautions decreased by 6% in the year ending June 2022 compared to 2021, continuing the ongoing declining trend. Over half (54%) of cautions issued in the latest year were for indictable offences. Cautioning rates[footnote 9] for all offences decreased 1 percentage point to 10% in the most recent year, similar to the level over the last 5 years, whilst cautioning rates for indictable offences fell to a series low of 13.7%.
3. Prosecutions and Convictions
Prosecutions and convictions continue to recover following the impact of the COVID-19 pandemic, with prosecutions increasing by 7% and convictions by 10% when compared with the year ending June 2021
Despite increases in the latest year, prosecutions remain 16% and convictions 15% lower than in the year to June 2019. In the latest year, prosecutions for indictable offences were 14% lower than the year ending June 2021, whereas prosecutions for summary offences were 13% higher.
In the year to June 2022, prosecutions and convictions continued to increase reflecting court recovery from the COVID-19 pandemic. There were 1.15 million defendants proceeded against at magistrates’ courts, 7% higher than in the year to 2021 but 16% lower than in the year ending June 2019 (pre-pandemic). This increase in the latest year was driven by a 14% increase in prosecutions for summary motoring offences recording the highest volume seen in the last ten years, and an 11% rise in summary non-motoring offences.
Figure 4: Convictions at magistrates’ courts, by type of offence, England and Wales, year ending June 2018 to June 2022 (Source: Table Q3.2)

Figure 4: Convictions at magistrates' courts, by type of offence, England and Wales, year ending June 2018 to June 2022 (Source: Table Q3.2)
The number of prosecutions for indictable offences decreased by 14% in the latest year and remains 16% lower than the year ending June 2019. The largest decreases were for fraud, robbery and drug offences, down by 30%, 27% and 25% respectively between June 2021 and June 2022. Despite being lower than the previous year, prosecutions for violence against the person offences and sexual offences increased by 21% and 17% respectively when compared to pre-COVID levels in the year ending June 2019. The increase in prosecutions for sexual offences is driven, in part, by the increase in prosecutions for rape offences, while the increase in prosecutions for violence against the person offences is driven, in part, by the offence ‘assault of an emergency worker’.
In the year ending June 2022, there were 1.0 million offenders convicted at all courts, 10% higher than in the previous year, but 15% lower than in the year to June 2019. Trends in convictions for indictable offences tend to lag prosecutions due to the way the two metrics are counted in the data and the time taken between completing proceedings in the magistrates’ court (counted as prosecutions) and cases completing at Crown Court (convictions). However, convictions for sexual offences rose by 22% compared with a year earlier, and by 27% compared with the year ending June 2019.
4. Remands
The proportion of defendants remanded in custody at Crown Court increased
In the latest year, 39% of defendants were remanded in custody at Crown Court. The number of defendants remanded in custody at Crown Court increased across all offence types.
In the year ending June 2022, 1.19 million defendants were directed to appear at magistrates’ courts (including failures to appear). In the latest year, the proportion granted bail decreased 3 percentage points to 13%, whilst the proportion remanded in custody by police also decreased slightly, from 10% to 9%. A possible explanation for this is the overall increase of summary motoring offences which are less likely to obtain a remand status.
At magistrates’ courts, the proportion of defendants granted bail decreased from 20% in the year ending June 2021 to 15% in the latest year, following an increase the year prior. The number of defendants granted bail decreased across all offence types, with an overall decrease of 23% (234,000 to 180,000). In the latest year, the proportion remanded in custody remained at 4%, although the overall volume decreased by 6% (47,500 to 44,900).
At Crown Court, the proportion of defendants remanded in custody increased 2 percentage points to 39%. The number of defendants remanded in custody increased by 13% in the latest year (30,900 to 35,100), after remaining steady in the few years prior. This increase in remand was prevalent across all offence types. The proportion of defendants remanded on bail also increased in the latest year (3 percentage points to 35%). The number of defendants remanded on bail continued to increase, up by 17% in the latest year (26,800 to 31,400). The increase in bail was prevalent across all offence types except for summary motoring offences (-3%).
Figure 5: Defendants’ remand status with Police (prior to court), at magistrates’ courts and at Crown Court, year ending June 2018 to year ending June 2022 (Source: Tables Q4.1, Q4.2 & Q4.3)

Figure 5: Defendants’ remand status with Police (prior to court), at magistrates’ courts and at Crown Court, year ending June 2018 to year ending June 2022 (Source: Tables Q4.1, Q4.2 & Q4.3)
Defendants are more often remanded in custody for indictable offences than summary offences, so the proportion remanded in custody at Crown Court is higher than at magistrates’ courts. In the latest year, of the defendants remanded in custody at magistrates’ courts, 11% were sentenced to immediate custody, and a further 67% were committed for trial or sentencing at Crown Court. Of those remanded in custody at Crown Court, 72% were sentenced to immediate custody.
5. Sentencing
The average custodial sentence length (ACSL) for all indictable offences rose from 22.6 months in the year ending June 2021, to 25.7 months in the latest year
The ACSL for indictable offences has consistently risen over the last 10 years, up by 8.7 months from 17.0 months in 2012.
There were 1.0 million offenders sentenced in the year June 2022, a 10% rise from the 912,000 seen in the previous year. However, this is down 15% on the levels observed pre-pandemic in the year ending June 2019. Sentences for summary motoring offences presented the largest difference with an increase of 14% in the last year, up to 551,000.
In the latest year, 78% of offenders for all offence types were sentenced to a fine, up 3 percentage points from the year ending June 2021. The largest contribution was summary motoring offences which accounted for 67% of all fines.
Custody rates for indictable offences were increasing year-on-year, from 26% in the year ending June 2012 to 35% in the year ending June 2020. After a fall of 5 percentage points in the year ending June 2021, the custody rate for indictable offences in the latest year is 33%, suggesting a return to the trend seen pre-pandemic.
Fraud has seen the largest increase, rising by 7 percentage points from the year ending June 2021, to a custody rate of 32%. Drug offences also increased by 6 percentage points since the year ending June 2021, up to 29% in the latest year.
Figure 6: Offenders sentenced to immediate custody at all courts, by sentence length, 12 months ending June 2019 to 12 months ending June 2022, in England and Wales. ACSL plotted on the secondary axis. (Source: Table Q5.4)

Figure 6: Offenders sentenced to immediate custody at all courts, by sentence length, 12 months ending June 2019 to 12 months ending June 2022, in England and Wales. ACSL plotted on the secondary axis. (Source: Table Q5.4)
The ACSL for all offences was 22.6 months in the year ending June 2022, up 2.7 months from the previous year. This can be attributed to the increase in the proportion of sentences over 12 months, up from 44% last year to 46% in the latest year, as seen in figure 5. In particular, ACSL for sexual offences have increased by 10.0 months and drug offences have increased by 4.7 months in the latest year – this can be partly explained by the 53% increase in the volume of offenders sentenced for rape and the 10% increase in those sentenced for production, supply and possession offences.
Further information
The data presented in this publication are provisional. Final data for each calendar year is published in May, following further data cleaning and the incorporation of additional cases not available in our original extracts of administrative data.
Accompanying files
As well as this bulletin, the following products are published as part of this release:
-
A technical guide providing further information on how the data is collected and processed, as well as information on the revisions policy and legislation relevant to sentencing trends and background on the functioning of the criminal justice system.
-
A user guide listing all products alongside this release; this allows easy navigation of all files accompanying this release.
-
A set of overview tables covering each section of this bulletin.
-
The Outcomes by Offence data tool, for the first-time mid-year.
-
A machine-readable offence group classification document outlining offence groupings
National Statistics status
National Statistics status means that official statistics meet the highest standards of trustworthiness, quality and public value. This bulletin recently underwent a compliance check with the Office for Statistics Regulation and retained its National Statistics status in May 2020[footnote 10]. All official statistics should comply with all aspects of the Code of Practice for Statistics. They are awarded National Statistics status following an assessment by the Authority’s regulatory arm. The Authority considers whether the statistics meet the highest standards of Code compliance, including the value they add to public decisions and debate. It is the Ministry of Justice’s responsibility to maintain compliance with the standards expected for National Statistics. If we become concerned about whether these statistics are still meeting the appropriate standards, we will discuss any concerns with the Authority promptly. National Statistics status can be removed at any point when the highest standards are not maintained and reinstated when standards are restored.
Future publications
Our statisticians regularly review the content of publications. Development of new and improved statistical outputs is dependent on reallocating existing resources. As part of our continual review and prioritisation, we welcome user feedback on existing outputs including content, breadth, frequency and methodology. Please send any comments you have on this publication.
Contact
Press enquiries should be directed to the Ministry of Justice press office:
Tel: 020 3334 3536
Email: newsdesk@justice.gov.uk
Other enquiries about these statistics should be directed to the Data and Evidence as a Service division of the Ministry of Justice:
Damon Wingfield, Responsible Statistician and Head of Criminal Courts & Sentencing Data and Statistics
Ministry of Justice
Email: CJS_Statistics@justice.gov.uk
Next update: 16 February 2023
URL: https://www.gov.uk/government/statistics/criminal-justice-system-statistics-quarterly-june-2021
© Crown copyright
Produced by the Ministry of Justice
Alternative formats are available on request from ESD@justice.gov.uk
-
An individual (or company) can be counted more than once in a year if dealt with by the CJS on multiple separate occasions. ↩
-
The number of individuals formally dealt with by the CJS is the sum of all defendants prosecuted at magistrates’ court plus all individuals issued an out of court disposal (including cautions, Penalty Notice for Disorder, cannabis/khat warning and community resolutions). ↩
-
Following the implementation of a new IT system, Greater Manchester have been unable to supply data since July 2019 so there will be missing data for OOCDs and police charged/summonsed for 2019 and 2020. ↩
-
The term ‘notifiable’ covers offences that are notified to the Home Office, and they are collectively known as ‘recorded crime’. Notifiable offences include all indictable and triable-either-way offences (excluding section 6 of the Bail Act 1976), together with certain closely associated summary offences. Police recorded crime statistics cover notifiable offences. ↩
-
Police recorded crime source: Home Office – Police recorded crime and outcomes open data tables ↩
-
Following the implementation of a new IT system, Greater Manchester Police were unable to supply outcomes data from July 2019 to March 2020, so there will be missing data for the year ending June 2020. ↩
-
Some police forces have moved to reduce the types of out of court disposals used for adult offenders. In these areas, the only out of court disposals used are community resolutions and conditional cautions. Cannabis/Khat warnings will not be used. ↩
-
Cautions are presented on a principal offence and principal caution basis, where only the most serious caution received is reported. See the technical guide for more information. ↩
-
The cautioning rate is calculated as the proportion of offenders who were either cautioned or convicted (excluding convictions for motoring offences) that were given a caution. ↩
-
Office for Statistics Regulation: Proven re-offending and criminal justice system statistics ↩