Criminal Justice Statistics quarterly: December 2024 (HTML)
Updated 28 July 2025
Applies to England and Wales
Main Points
| 1.52 million individuals were formally dealt with by the Criminal Justice System (CJS) in 2024 | The number of individuals formally dealt with by the Criminal Justice System in England and Wales increased by 4% in the latest year, although this figure is 3% below the pre-pandemic year, 2019 |
| Out of court disposals (OOCDs) increased | The total number of OOCDs issued increased by 5% in the latest year. Despite a decrease in most categories, there was an 11% increase in community resolutions. |
| Prosecutions and convictions have continued to increase | Overall prosecutions and convictions remain lower than in 2019. However, in the latest year, prosecutions for indictable offences increased by 16% taking them to their highest level since 2016. |
| The proportion of defendants remanded in custody at Crown Court increased | In the latest year, 53% of defendants remanded in custody at Crown Court, up from 52% in 2023. |
| The average custodial sentence length (ACSL) for all offences decreased | The ACSL for indictable offences decreased from 23.4 months in 2023 to 22.0 months in 2024. |
This publication provides criminal justice statistics for the latest 12-month period, with comparisons made to corresponding periods in previous years where appropriate.
The bulletin is accompanied by overview tables. For technical detail about sources, data quality, and terminology, please refer to the accompanying technical guide to criminal justice statistics.
The publication may include revisions for figures previously published where additional data has become available since those publications.
Statistician’s comment
Continuing the recent trend, 2024 saw increases in the volumes of prosecutions and convictions at criminal courts. Prosecutions for theft presented the largest annual increase, followed by violence against the person and drugs offences. Prosecutions for sexual offences rose for the 6th consecutive year and represents a series high.
In the case of the more serious indictable offences, conviction levels are now at their highest since 2017.
The proportion of defendants dealt with for serious indictable offences who were remanded in custody continued to rise, with levels reaching a series peak in the magistrates’ courts.
Average custodial sentence length fell slightly for both indictable offences and all offences, driven in part by an increased proportion of conviction and custodial sentences being for theft offences which attract shorter sentence lengths but also a reduction in average sentences for some offence groups.
Introduction
This is the 2024 Criminal Justice Statistics annual bulletin. This publication provides criminal justice statistics for the latest 12-month period, presented alongside the same 12-month period for the previous year and includes cases for previous periods that have become available since earlier publications.
Where appropriate, the latest figures are compared with the corresponding period in 2019 to provide a comparison with the pre-pandemic period. The bulletin is accompanied by overview tables, and tools providing additional insight for users. For technical detail about sources, quality, and terminology, please refer to the accompanying technical guide to criminal justice statistics.
This report presents key statistics on activity in the Criminal Justice System (CJS) for England and Wales. It provides commentary for January to December 2024 (referred to as the ‘latest year’). The contents of this bulletin will be of interest to government policy makers in the development of policy and their subsequent monitoring and evaluation. Others will be interested in the way different crimes are dealt with in the CJS and trends in sentencing outcomes.
Changes to note
Civil disorder management information
An additional, one-off chapter of management information (MI) is included in the publication this quarter, detailing proceedings and sentence outcomes for offenders involved in the summer 2024 civil disorder. This complements MI released by His Majesty’s Courts and Tribunal Service (HMCTS) on this issue. The MI has been produced as a standalone piece of analysis in response to user demand for further details concerning the civil disorder as a result of the Southport stabbings of 29th July 2024. The MI includes details of sentence outcomes, offence type, defendant demographics and locations of proceedings.
Data tools
This publication includes the regular annual data tools separately covering magistrates’ courts, the Crown Court, out of court disposals and remand statistics. Following improvements made through the recent move to new data platforms we are now able to provide these tools on a quarterly basis. This will give users access to additional data breakdowns in a timelier manner as previously they were only available in the annual release.
At the same time, this quarter we have split the data tools into two in order to make large files more manageable. All data tools will have a “historical” version covering years 2010 to 2016 and a current version covering 2017 to date. The historical version will have no further updates while the current version will have all years refreshed every quarter, providing the very latest snapshot of criminal justice outcomes data.
Crown Court data development (“One Crown”)
Recently MoJ and HMCTS worked together on the “One Crown” data project to create a single, consistent and flexible dataset that meets both MoJ and HMCTS needs. This is intended to bring greater transparency, clarity and coherence for all users of the Criminal Court Statistics series.
In the coming months we plan to move the Criminal Justice System statistics to the One Crown data model. Historically the two MoJ published series have been produced independently from distinct pipelines which is inefficient and risks undermining the transparency between the two publications. Moving to the same data model will improve the coherence and provide a clearer read across for users of the two CJS statistical series and our understanding of the underlying administrative systems.
Moving to the One Crown model will require a large amount of work in a short period of time. For this reason, we will be cancelling the planned publication of the CJS statistics to Q1 2025 in August 2025.
We expect to bring forward the publication of CJS statistics by a month and publish Q2 2025 in October 2025 rather than November 2025. This change will be made to all subsequent releases and will ensure more timely release of CJS data.
For feedback related to the content of this publication, please contact us at CJS_Statistics@justice.gov.uk
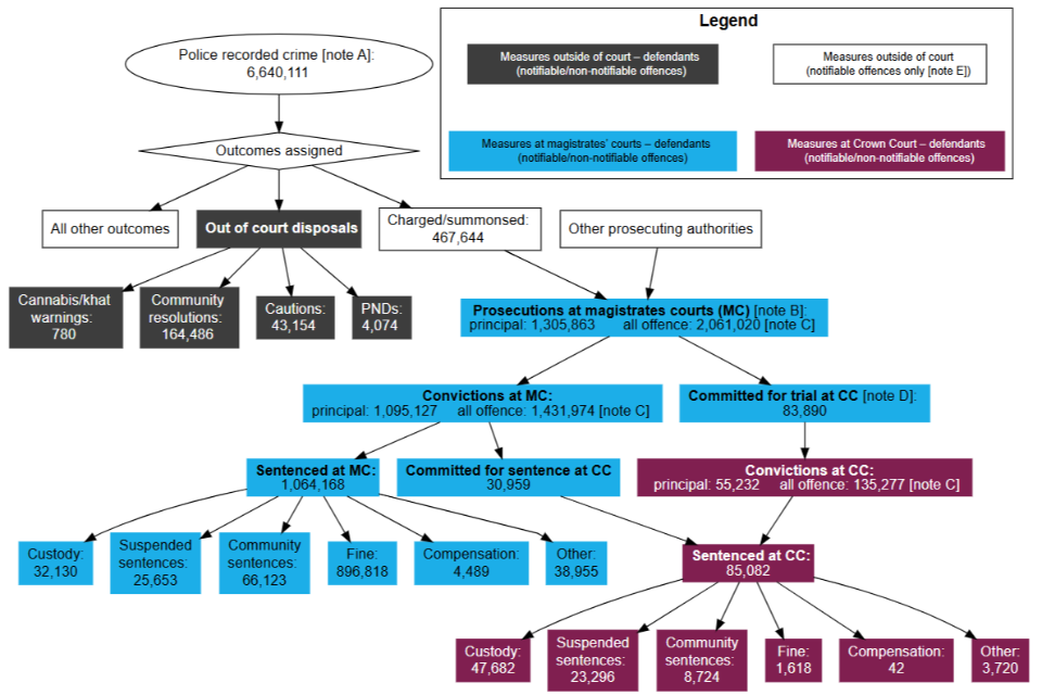
Figure 1: Flow through the Criminal Justice System, 2024, England and Wales[footnote 1]
| Note ref. | Note text |
|---|---|
| [note A] | Covers all indictable offences, including triable either way, plus a few closely associated summary offences. |
| [note B] | Includes males, females, persons where sex “Not Stated” and other offenders, i.e., companies, public bodies, etc. |
| [note C] | Figures relate to a count on an all-offence (principal and non-principal) basis, as opposed to a count of defendants against their principal (most serious) offence. |
| [note D] | Number of defendants sent for trial at Crown Court. |
| [note E] | The term ‘notifiable’ covers offences that are notified to the Home Office, and they are collectively known as ‘recorded crime’. Notifiable offences include all indictable and triable-either-way offences (excluding section 6 of the Bail Act 1976), together with certain closely associated summary offences. Police recorded crime statistics cover notifiable offences. |
1. Overview of the Criminal Justice System
1.52 million individuals were formally dealt with by the Criminal Justice System (CJS) in 2024
The number of individuals[footnote 2] formally dealt with by the CJS[footnote 3] in England and Wales increased by 4% in the latest year, although this figure is 3% below the level seen in 2019.

Police recorded (notifiable) crime[footnote 4] (including fraud) was 6.64 million in the latest year, a decrease of 1% from the previous year but 9% higher than the level of 5 years ago.
The number of offences charged by the police (excluding fraud)[footnote 5] increased by 11% in 2024. This is the highest level since 2018.
Out of court disposals increased by 5% in the latest year. The number of defendants prosecuted increased by 4% in the latest year and a 3% increase was also seen in convictions (see the Prosecutions and Convictions chapter), although prosecutions and convictions are still lower than in 2019.
In the latest year, prosecutions increased by 1% for summary offences and 16% for indictable offences. Convictions increased by 1% for summary offences and 12% for indictable offences – indictable cases typically take longer in the courts, and this may partly explain the lower increase in convictions (compared to prosecutions).
2. Out of Court Disposals
The volume of out of court disposals (OOCDs) increased on the previous year
The total number of OOCDs issued increased by 5% in the latest year. Despite a decrease in most categories, there was an 11% increase in community resolutions.
Out of court disposals (OOCDs) are sanctions used by the police to address offences without the need to be dealt with at court. There were 212,000 OOCDs in 2024, which represented an overall increase of 5% when compared to the previous year. This was driven by an increase of 11% in community resolutions[footnote 6], with over 164,000 issued, the highest level across the time series. This is a 56% increase on 5 years ago with community resolutions now accounting for 77% of the total number of OOCDs.
There was a collective decrease of 5,800 across all other OOCDs when compared to 2023. Cannabis/khat warnings and penalty notices for disorder (PNDs) decreased by 68% and 44%, respectively, while cautions decreased by 2%.

There were 4,100 PNDs in 2024, of which 37% were issued were for offenders being drunk and disorderly, and for possession of cannabis respectively.
Around 43,200 offenders received a simple or conditional caution[footnote 7], representing a small decrease when compared to the previous year (44,200). While most offence groups decreased in 2024, the largest drivers in the reduction of cautions issued was violence against the person (down 4%), while the largest increase was seen for theft offences (up 3%). The overall cautioning rate[footnote 8] was largely unchanged on the previous year, around 9% which represents a series low.
3. Prosecutions & Convictions
In 2024, prosecutions and convictions increased by 4% and 3%, respectively, compared to 2023
Prosecutions for indictable offences increased 16% compared to 2023, driven by increases in volumes of theft (up 28%).
In 2024, there were 1.31 million defendants proceeded against at magistrates’ courts, 4% higher than in the previous year. The increase in the latest year included a 16% increase in prosecutions for indictable offences. Similarly, convictions saw a 3% increase in the latest year, driven by a 12% increase in indictable offences.
For summary offences, both prosecutions and convictions increased by 1% when compared to 2023. Despite this, overall prosecutions and convictions remain 3% and 4% respectively, lower than pre-pandemic levels of 2019. This is mostly due to summary non-motoring offences which remain 29% below 2019 levels.

In the latest year, increased volumes of prosecutions were seen across all offence groups except summary nonmotoring (3% fall). The largest increases came from theft offences and violence against the person offences. Theft prosecutions are now at their highest level since 2018. The majority of the increase in theft prosecutions is due to a 40% increase in prosecutions for theft from shop offences.
Sexual offence prosecutions increased for the sixth consecutive year since 2018 and are now at a series high.
In 2024, there were 1.15 million offenders convicted: 3% higher than in the previous year, but 4% lower than 2019. Trends in indictable convictions tend to lag prosecutions due to the time taken between completing proceedings in the magistrates’ court (counted as prosecutions) and cases completing at all courts (convictions)[footnote 9].
Indictable convictions also increased, by 12% in the latest year. The largest increase was in theft offences (up 28%), which as with prosecutions is driven by increase in theft from shops. Violence against the person has also had large volume increases (up 3,000), driven by assaults, specifically assault of an emergency worker.
4. Remands
The number of defendants remanded in custody at Crown Court increased in 2024
In the latest year, 53% of defendants were remanded in custody at Crown Court, up from 52% in 2023.
In 2024, 1.31 million defendants were directed to appear at magistrates’ courts by the police or other prosecuting authorities. In most magistrates’ court cases the remand decision is either not applicable or unknown (81%). The proportion of defendants arrested and bailed or held in custody both increased slightly from 9% in 2023 to 10% in the latest year. Whilst the increase in the proportion of those arrested and held in custody is small, the volume has increased by 19% since 2023.
At magistrates’ court, although the proportion remanded in custody showed little change on the previous year at 5%, the total volume of those remanded in custody is up 23% from last year and is the highest it has been in the previous 10 years. In the majority of magistrates’ courts cases no remand decision will be necessary (81%) – this includes all Single Justice Procedure cases.

At Crown Court the volume of defendants remanded in custody increased by 13% to around 55,800 compared to the previous year (49,400) and is the highest across the last decade. The proportion of defendants remanded in custody increased from 52% in 2023 to 53% in 2024, while bail has remained stable (47%). Defendants dealt with for indictable offences are more often remanded in custody for reasons such as the severity of offence, risk of further offending and likelihood of failing to appear at court. Of those remanded in custody at Crown Court, 79% were sentenced to immediate custody or suspended custodial sentence – compared to 54% of those bailed.
5. Sentencing
The number of offenders sentenced increased by 3% and the number sentenced to immediate custody increased by 11%
Average custodial sentence length (ACSL) was 1.1 month lower in 2024 compared to 2023.
In 2024 there were 1.15 million offenders sentenced, this is a 3% increase on the previous year but remains 4% below levels seen in 2019. Sentences for triable either way offences presented the highest percentage increase, rising 13% compared to the previous year (from 179,000 to 202,000), and reaching the highest levels seen since 2017 (227,000). In 2024, most (78%) offenders were sentenced to a fine, with summary motoring offences accounting for 73% of all fines.
The number of offenders sentenced to immediate custody increased 11% on the previous year, up to 79,800. The custody rate[footnote 10] for indictable offences fell slightly to 33% in the latest year, from 34% in 2023. However, this was up more than six percentage points from the level a decade ago (27%). The highest custody rates in 2024 were for sexual offences (56%) and robbery (55%).

The number of offenders receiving a custodial sentence of 12 months or more increased by 5%. This was primarily driven by increases in these sentences issued for public order and miscellaneous crimes against society offences.
The overall ACSL[footnote 11] was 19.9 months in the latest year, down 1.1 months from the previous year (21.0) but maintaining higher levels seen since 2021. For indictable offences, the ACSL also dropped to 22.0 months, down 1.4 months compared to 2023 (23.4) but remains well above levels seen prior to 2021. The fall in the latest year was mostly driven by an increase in the number of sentences for theft offences, which tend to attract shorter sentences. ACSL for theft offences was a series low of 8.1 months.
The ACSL fell for several offence groups, with some notable exceptions including increases for sexual offences (up 1.8 months) reporting a series high of 70.3 months, and for public order offences (up 1.4 months), reflecting outcomes of the civil disorder in summer 2024.
6. Motoring
In 2024, there were 753,000 prosecutions for motoring offences an increase of 3% compared with 2023 and a 10-year high.
The increase in motoring offences prosecutions was due, in part, to a 29% increase in vehicle registration and excise licence offences which include using or keeping a vehicle without a valid vehicle licence. Causing serious injury by dangerous driving increased by 60% compared to 2023.
Vehicle insurance offences, vehicle registration and excise licence offences, and speed limit offences[footnote 12] remained the most common motoring offences, collectively accounting for 66% of all motoring prosecutions in 2024 (see Figure 7[footnote 13]). Compared to 2014, speed limit offences have increased by 58,000, vehicle registration and excise licence offences have increased by 87,000 and causing serious injury by dangerous driving have increased by 1,426.

Prosecutions for motoring offences which caused death were unchanged on the previous year at 460, 29% above levels in 2022. The custody rate for these offences fluctuated between 55% and 67% over the last five years.
Conviction and sentence volumes increased in line with prosecutions. Almost all (95%) sentences for motoring offences were dealt with by a fine in 2024. The average fine for motoring offences decreased from £311 in 2023 to £309 in 2024[footnote 14].
The overall custody rate was 1%, with an average custodial sentence length (ACSL) of 11.4 months, which is an increase of 1.1 months compared to 2023. The custody rate has remained broadly stable over the last 10 years, however ACSL has increased over this period from 7.5 months in 2014 to 11.4 months in 2024.
The number of sentenced offenders directly disqualified for motoring offences increased by 9% in the latest year, from 69,000 in 2023 to 75,000 in 2024. In addition, 33,700 offenders were disqualified by the penalty points system, a decrease of 17% compared to 2023. A further 367,000 offenders received points on their licence without a disqualification; a slight decrease compared to 2023.
7. Summer disorder commencing 30th July 2024
From 1st August to 31st December 2024, 912 defendants were prosecuted in connection with the public disorder following the 29th July 2024 Southport stabbings.
This is an additional, one-off chapter of management information (MI), detailing proceedings and sentence outcomes for offenders involved in the summer 2024 civil disorder. This complements MI released by His Majesty’s Courts and Tribunal Service (HMCTS) on this issue. The MI has been produced as a standalone piece of analysis in response to user demand for further details concerning the civil disorder as a result of the Southport stabbings of 29th July 2024.
The following analysis has been performed by identifying individuals brought to court in connection with the summer 2024 civil disorder through the use of an administrative ‘Civil disorder’ case marker. There is a possibility that some defendants may not have been tagged with a ‘Civil disorder’ case marker and therefore have been excluded from totals, or that some defendants may have been tagged with a ‘Civil Disorder’ marker who were not involved specifically in the summer disorder of 2024. The ‘Civil disorder’ case marker has been applied to the Criminal Justice Statistics data to ensure consistency with CJS quarterly methodology.
The figures provided have been quality assured against Crown Prosecution Service records and HMCTS counts to confirm validity. This is a standalone piece of analysis which supports and compliments the existing HMCTS management information regarding the court activity following the civil disorder in 2024.
Between August and December 2024, there were 912 defendants proceeded against for ‘Civil Disorder’ related offences. Of these, 71% were for public order offences – most of which were for ‘violent disorder’ offences, followed by Criminal damage and arson (5%), and Violence against the person, Theft and Possession of weapons offences at 4%.
Around 7% of public order offences specifically included racially or religiously aggravated fear or harassment, and offences intended or likely to stir up racial hatred. There was a 15% increase in public order offences prosecutions in 2024 compared to 2023, this was the highest volume seen in the past 10 years.
Figure 8: Percentage of total summer disorder prosecutions, by offence group England and Wales, August - December 2024

Of those prosecuted, 85% were males, 9% females and 6% had unknown sex.
The ethnicity of defendants is unknown in around a third of prosecutions (33%). Of defendants with a known ethnicity white defendants accounted for 90% of prosecutions. The remainder was made up of Asian (6%), black (1%) and mixed ethnic groups (2%).
Adults accounted for 91% of prosecutions, with 30 to 39 years old being the most common age group at 26%, followed by 40 to 49 years old at 15%.
From August to December 2024, there were 680 offenders convicted. 72% of convictions were for public order offences, 7% for summary non-motoring offences and 5% for theft offences.
It’s important to note that more serious offences dealt with at magistrates’ court and subsequently committed to the Crown Court for trial or sentence are counted separately at each stage of the process. As a result, some offences committed during the summer disorder will be part of ongoing cases at the Crown Court.
There were 651 offenders sentenced, of which 76% were sentenced to immediate custody. The average custodial sentence length was 23.3 months, with sentence lengths spanning from up to and including 1 month to 9 years. The longest sentence lengths of between 4 and 9 years were given to those charged with arson endangering life, racially or religiously aggravated criminal damage, and riot related offences.
The geographical areas affected by the summer disorder spanned across numerous police force areas in the UK, but there were particular concentrations in Merseyside (16% of prosecutions), Greater Manchester (12%) and Cleveland (11%).
Further information
Accompanying files
As well as this bulletin, the following products are published as part of this release:
-
A one-off release of management information concerning the civil disorder seen in summer 2024 including a chapter and supporting tables.
-
A technical guide providing further information on how the data is collected and processed, as well as information on the revisions policy and legislation relevant to sentencing trends and background on CJS.
-
A user guide listing all products alongside this release; this allows easy navigation of all files accompanying this release.
-
A set of overview tables covering each section of this bulletin.
-
A set of interactive data tools and CSV files underpinning all data tools.
-
An infographic showing visualisations of key messages.
-
A machine-readable offence group classification document outlining offence groupings
Accredited official statistics status
National Statistics are accredited official statistics that meet the highest standards of trustworthiness, quality and public value. These accredited official statistics were independently reviewed by the Office for Statistics Regulation in May 2020[footnote 15]. They comply with the standards of trustworthiness, quality and value in the Code of Practice for Statistics and should be labelled as accredited official statistics. It is the Ministry of Justice’s responsibility to maintain compliance with the standards expected for accredited official statistics. If we become concerned about whether these statistics are still meeting the appropriate standards, we will discuss any concerns with the Authority promptly. Accredited official statistics status can be removed at any point when the highest standards are not maintained and reinstated when standards are restored.
Future publications
Our statisticians regularly review the content of publications. Development of new and improved statistical outputs is dependent on reallocating existing resources. As part of our continual review and prioritisation, we welcome user feedback on existing outputs including content, breadth, frequency, and methodology and in particular on the specific issues identified in the introduction. Please send any comments you have on this publication.
Contact
Press enquiries should be directed to the Ministry of Justice press office:
Tel: 020 3334 3536
URL: https://www.gov.uk/government/organisations/ministry-of-justice/about/media-enquiries
Other enquiries about these statistics should be directed to Criminal Courts & Sentencing Data and Statistics team in the Data and Analysis unit of the Ministry of Justice:
Email: CJS_Statistics@justice.gov.uk
Next update: 23rd October 2025
URL: https://www.gov.uk/government/collections/criminal-justice-statistics
© Crown copyright
Produced by the Ministry of Justice
Alternative formats are available on request from CJS_Statistics@justice.gov.uk
-
Further information on police recorded crime can be found at the following link. Figures provided are derived from table A4a. Further information on charges can be found at the following link. Figures provided are derived from the ‘Outcomes open data’ for the relevant time. ↩
-
An individual (includes companies) can be counted more than once in a year if dealt with by the CJS on multiple separate occasions. ↩
-
The number of individuals formally dealt with by the CJS is the sum of all defendants prosecuted at magistrates’ court plus all individuals issued an out of court disposal (including cautions, Penalty Notice for Disorder, cannabis/khat warning and community resolutions). ↩
-
The term ‘notifiable’ covers offences that are notified to the Home Office, and they are collectively known as ‘recorded crime’. Notifiable offences include all indictable and triable-either-way offences (excluding section 6 of the Bail Act 1976), together with certain closely associated summary offences. Police recorded crime statistics cover notifiable offences. ↩
-
Further information on charges can be found at the following link, Figures provided are derived from the ‘Outcomes open data’ for the relevant time. ↩
-
Some police forces have moved to reduce the types of out of court disposals used for adult offenders. In these areas, the only out of court disposals used are community resolutions and conditional cautions. Cannabis/Khat warnings will not be used. ↩
-
Caution figures provided have been drawn from an extract of the Police National Computer (PNC) data held by the MoJ. These are presented on a principal offence basis, reporting information relating to the most serious offence that an offender was cautioned for on a given occasion. ↩
-
The cautioning rate represents the percentage of offenders (those either cautioned or convicted, excluding motoring offences) who received a caution. ↩
-
It is not advised to use these figures to calculate a conviction rate as a result of this. Offenders who are prosecuted for an offence may be convicted of a less serious offence in a different offence group. Crown Court cases are not necessarily concluded in the same year as the defendant was sent for trial. ↩
-
Custody rate reflects the percentage of offenders that received an immediate custodial sentence. It is calculated by dividing the number of offenders issued an immediate custodial sentence, by the total number of offenders sentenced. ↩
-
Average custodial sentence length excludes life and indeterminate sentences. Custodial sentences with amount of 60 years and over are assumed to be errors and are excluded from the calculation. ↩
-
The Home Office publishes data in relation to motoring offences including fixed penalty notices (FPNs) for speeding in Police powers and procedures England and Wales statistics. FPNs are out of court disposals where the speeding offence is not serious enough to warrant a criminal court proceeding and where the offender does not contest being issued with the FPN. ↩
-
Other motoring offences include: Causing danger by interfering with a vehicle, road or traffic equipment, Using or causing others to use a mobile phone whilst driving, Careless driving offences, Failing to stop or provide information after accident, Theft of a motor vehicle/aggravated vehicle taking, Work record and employment offences, Fraud, forgery etc. associated with vehicle or driver records, Defective vehicle parts, Vehicle test offences, Miscellaneous (other) motoring offences, Causing death by dangerous driving and Causing injury by dangerous driving. ↩
-
Average fine calculation excludes companies, public bodies, etc. ↩
-
Office for Statistics Regulation: Proven re-offending and criminal justice system statistics. ↩