Criminal Justice Statistics quarterly: December 2023 (HTML)
Published 16 May 2024
Applies to England and Wales
We are trialling the publication of this statistical bulletin in HTML format alongside the usual PDF version and we are seeking user feedback on the use of HTML for the publication of statistical bulletins. Please send any comments to: datausers@justice.gov.uk.
Main Points
| 1.46 million individuals were dealt with by the Criminal Justice System (CJS) in 2023 | The number of individuals formally dealt with by the CJS in England and Wales increased by 6% in the latest year, although this figure is 6% below the level seen in 2019. |
| Out of court disposals (OOCDs) presented an overall decrease in 2023 | The total number of OOCDs issued decreased by 2% in the latest year. Despite a decrease in most categories, there was a 3% increase in community resolutions. |
| In 2023, prosecutions and convictions increased by 8% and 7%, respectively, compared to 2022 | Prosecutions for indictable offences increased to a similar volume as in 2019, driven by increases in volumes of theft (up 29%) and violence against the person (up 17%) offences. |
| The proportion of defendants remanded in custody at Crown Court increased | In the latest year, 52% of defendants were remanded in custody at Crown Court, up from 51% in 2022. |
| The average custodial sentence length (ACSL) for all indictable offences increased from 23.0 months in 2022 to 23.3 months in 2023 | Over the last 10 years, the ACSL for indictable offences increased 5.3 months, from 18.0 months in 2013 to 23.3 months in 2023. |
This is the 2023 Criminal Justice Statistics annual bulletin; it provides criminal justice statistics for the latest 12-month period, presented alongside the same 12-month period for the previous year. Where appropriate, the latest figures are compared with the corresponding period in 2019 to provide a comparison with the pre-pandemic period. The bulletin is accompanied by overview tables, tools and experimental statistics providing additional insight for users. For technical detail about sources, quality, and terminology, please refer to the accompanying technical guide to criminal justice statistics. The publication may include revisions for figures previously published where additional data has become available since those publications.
Introduction
This report presents key statistics on activity in the Criminal Justice System (CJS) for England and Wales. It provides commentary for January 2023 to December 2023 (referred to as the ‘latest year’). The contents of this bulletin will be of interest to government policy makers in the development of policy and their subsequent monitoring and evaluation. Others will be interested in the way different crimes are dealt with in the CJS, trends in sentencing outcomes and the effects of the COVID-19 pandemic. The time series in this publication is impacted by the COVID-19 pandemic response to court processes, where more serious cases were prioritised.
Changes and revisions in this publication
Since the Q4 2022 CJSQ publication, we have undertaken work to develop and deliver significant improvements to the criminal court sentencing data. We took the decision to cancel the CJSQ 2023 Q3 to allow time for feedback and to implement any further changes to the new methodology and outputs ahead of this publication, which covers the full year 2023.
This development of criminal court sentencing data and the changes made to the processing has an overall limited impact on existing trends established in previous publications from the previous series. Users can find out more information on these changes in the technical appendix published alongside the previous report.
Additional changes made for this publication in particular include:
- Custody rate is now available in the Outcomes by Offence pivot tool, Remands pivot tool, Crown Court pivot tool and Magistrates’ court pivot tool.
- Month is now available in all annual data tools.
These changes have been made in response to increased demands from users for such data. While month is available in the tools, our headline messages will continue to focus on quarters and years.
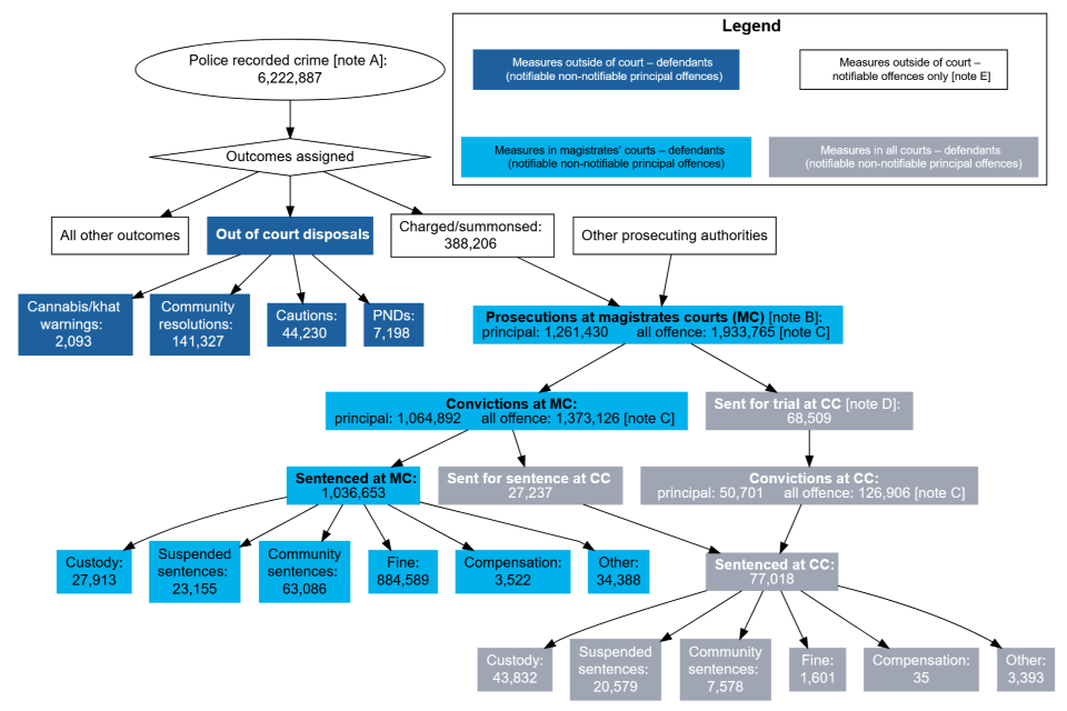
Statistics described in Figure 1 below relate to tables Q1.1 and Q2.2 in the Overview Tables accompanying this release. Those presented in coloured boxes indicate where we are responsible for the data described. Details on remaining figures’ origin can be found in the Overview Tables.
For feedback related to the content of this publication, please contact us at CJS_Statistics@justice.gov.uk
Statistician’s comment
Prosecutions and convictions continued to increase in 2023, with prosecutions for indictable offences reaching a similar volume seen in 2019 before the COVID-19 pandemic. Theft offences presented the largest increase, driven by theft from shops. Sexual offence prosecutions rose for the fifth consecutive year, primarily driven by adult rape and sexual assault.
The custody rate for indictable offences increased slightly to 33.5% in the latest year and the average custodial sentence length rose for both indictable and all offences.
Figure 1: Flow through the Criminal Justice System, 2023, England and Wales[footnote 1]

| Note ref. | Note text |
|---|---|
| [note A] | Covers all indictable offences, including triable either way, plus a few closely associated summary offences. |
| [note B] | Includes males, females, persons where sex “Not Stated” and other offenders, i.e., companies, public bodies, etc. |
| [note C] | Figures relate to a count on an all-offence (principal and non-principal) basis, as opposed to a count of defendants against their principal (most serious) offence. |
| [note D] | Number of defendants sent for trial at Crown Court. |
| [note E] | The term ‘notifiable’ covers offences that are notified to the Home Office, and they are collectively known as ‘recorded crime’. Notifiable offences include all indictable and triable-either-way offences (excluding section 6 of the Bail Act 1976), together with certain closely associated summary offences. Police recorded crime statistics cover notifiable offences. |
1. Overview of the Criminal Justice System
1.46 million individuals were dealt with by the Criminal Justice System (CJS) in 2023
The number of individuals[footnote 2] formally dealt with by the CJS[footnote 3] in England and Wales increased by 6% in the latest year, although this figure is 6% below the level seen in 2019.

Out of court disposals continued to decrease, down 2% in the latest year and 4% lower than in 2019. The number of defendants prosecuted increased by 8% in the latest year and a 7% increase was also seen in convictions (see the Prosecutions and Convictions chapter). Prosecutions, convictions and sentencing in 2020 and 2021 were impacted by the COVID-19 pandemic response, where more serious offences were prioritised, and trends in the years following this are likely to partly reflect the recovery of court processes.
In the latest year, prosecutions increased by 6% for summary offences and 15% for indictable offences. Convictions increased by 6% for summary offences and 12% for indictable offences – indictable cases typically take longer in the courts, and this may partly explain the lower increase in convictions (compared to prosecutions). Police recorded (notifiable) crime[footnote 4][footnote 5][footnote 6] (including fraud) was 6.22 million in the latest year, a decrease of 0.1% from the previous year, but remains 10% higher than the level of five years ago. The number of recorded crimes (excluding fraud)[footnote 7] decreased by 0.5%, however this is 8% higher than in 2021.
2. Out of Court Disposals
Out of court disposals (OOCDs) presented an overall decrease in 2023
The total number of OOCDs issued decreased by 2% in the latest year. Despite a decrease in most categories, there was a 3% increase in community resolutions.
Out of court disposals (OOCDs) are sanctions used by the police to address offences without the need to be dealt with at court. There were 195,000 OOCDs in 2023, which represented an overall decrease of 2% when compared to the previous year. Despite this, there was an increase of 3% in community resolutions[footnote 8], with over 141,000 issued. This represents 73% of the total number of OOCDs. Over the last five years, community resolutions have increased by 41%. There was a collective decrease of 9,000 across all other OOCDs when compared to 2022. Cannabis/khat warnings and penalty notices for disorder (PNDs) decreased by 48% and 28%, respectively, while cautions decreased by 9%.

There were 7,200 PNDs in 2023, which reflected a decrease of 28% compared to the previous year. 45% of the total PNDs issued were for offenders being drunk and disorderly, and 33% for possession of cannabis. Both offences added up to over 5,600 PNDs. Causing harassment, alarm, or distress, was the next highest offence, representing 10% of PNDs, with 690 issued.
44,200 offenders received a simple or conditional caution[footnote 9], representing an overall decrease of 9% when compared to the previous year. While most offence groups decreased in 2023, the largest drivers in the reduction of cautions issued were violence against the person (-26%) and drug offences (-8%). The only offence group to increase was theft offences, which was 10% higher than 2022. Overall cautioning rates[footnote 10] decreased over 1 percentage point, to 9% overall. Cautioning rates for drug offences and criminal damage and arson were the highest, with 19% and 16%, respectively.
3. Prosecutions and Convictions
In 2023, prosecutions and convictions increased by 8% and 7%, respectively, compared to 2022
Prosecutions for indictable offences increased to a similar volume as in 2019, driven by increases in volumes of theft (up 29%) and violence against the person (up 17%) offences.
In 2023, there were 1.26 million defendants proceeded against at magistrates’ courts, 8% higher than in the previous year. The increase in the latest year included a 15% increase in prosecutions for indictable offences. Similarly, convictions saw a 7% increase in the latest year, driven by a 12% increase in indictable offences. For summary offences, both prosecutions and convictions increased by 6% when compared to 2022. Despite this, overall prosecutions and convictions remain 7% lower than pre-pandemic levels of 2019.

Prosecution volumes for indictable offences were similar to those recorded in 2019. In the latest year, increases were seen across all offence groups, with the largest proportional increase seen for theft offences (up 29%) and sexual offences (up 23%). Increases across theft offences can be partly explained by theft from shops offences, where prosecutions increased 37% in 2023. Sexual offence prosecutions increased for the fifth consecutive year since 2018.
In 2023, there were 1.12 million offenders convicted: 7% higher than in the previous year, but 7% lower than 2019. Trends in indictable convictions tend to lag prosecutions due to the way the two metrics are counted in the data and the time taken between completing proceedings in the magistrates’ court (counted as prosecutions) and cases completing at all courts (convictions)[footnote 11], however, indictable convictions also increased, by 12% in the latest year. Again, the largest proportional increase was seen among theft offences (up 28%), followed by sexual offences. Convictions for sexual offences increased by 18% in the latest year, and by 40% when compared to the 2019. In 2023, Convictions for rape offences increased by 31% when compared to 2022, and by 58% when compared to 2019.
4. Remands
The proportion of defendants remanded in custody at Crown Court increased
In the latest year, 52% of defendants were remanded in custody at Crown Court, up from 51% in 2022.
In 2023, 1.26 million defendants were directed to appear at magistrates’ courts by the police or other prosecuting authorities. The proportion of defendants where a remand decision was not applicable (NA) or unknown prior to appearing at magistrates’ court remained consistent at 82% since 2022. The proportion arrested and bailed by police decreased from 10% in 2022 to 9%, and the proportion of arrested and held in custody by police increased from 8% in 2022 to 9% in 2023.
At magistrates’ court[footnote 12], the proportion of defendants granted bail in 2023 remained consistent at 13%. The proportion remanded in custody increased from 4% in 2022 to 5% in 2023, and the proportion where a remand decision was not applicable or unknown remained at 83%. At Crown Court the proportion of defendants remanded in custody increased from 51% in 2022 to 52% in 2023, with a corresponding decrease in the proportion bailed; this trend was seen across most offence types.

Defendants are more often remanded in custody for indictable offences than summary offences, so the proportion remanded in custody at Crown Court is higher than at magistrates’ courts. In 2023, of the defendants remanded in custody at magistrates’ courts, 10% were sentenced to immediate custody; a further 72% were sent for trial or sentencing at Crown Court. Of those remanded in custody at Crown Court, 71% were sentenced to immediate custody. At all courts, 26% of defendants that were sentenced after being remanded in custody received a non-custodial sentence.
5. Sentencing
The average custodial sentence length (ACSL) for all indictable offences increased from 23.0 months in 2022 to 23.3 months in 2023
Over the last 10 years, the ACSL for indictable offences increased 5.3 months, from 18.0 months in 2013 to 23.3 months in 2023.
There were 1.11 million offenders sentenced in 2023, a 6% increase from 1.05 million in the previous year. However, this is down 7% on the levels observed in 2019. Sentences for indictable only offences presented the highest percentage increase among offence types, rising 14% in the latest year to 11,500. In 2023, 80% of offenders were sentenced to a fine, the same proportion observed in 2022. The largest contribution was from summary motoring offences, which accounted for 72% of all fines.
The custody rate for indictable offences[footnote 13] rose between 2013 and 2018 and fluctuated a little since then, rising further in each of the latest two years, including a 0.8pp increase in the latest year to 33.5%. The ACSL[footnote 14] for indictable offences has demonstrated a relatively consistent increase over the last 10 years, increasing 5.3 months from 18.0 months in 2013 to 23.3 months in 2023.

The ACSL for all offence types was 20.9 months in the latest year, up 0.6 months from the year prior. The largest increase was for fraud offences, up from 19.7 months in 2022 to 22.4 months in the latest year. There were also increases in the ACSL for violence against the person offences (up 1.2 months), sexual offences[footnote 15] (up 0.9 months), drug offences (up 1.5 months), possession of weapons (up 0.5 months) and miscellaneous crimes against society (up 0.7 months). The largest decreases in ACSL were for robbery (down 2.0 months), criminal damage and arson (down 2.0 months) and theft offences (down 1.9 months). Smaller decreases were observed for public order offences, summary non-motoring and summary motoring offences.
6. Motoring
The number of prosecutions for motoring offences increased by 6% from 694,000 in 2022 to 733,000 in 2023, 4% higher than the level seen pre-pandemic in 2019. The increase in motoring offences prosecutions was driven, in part, by an increase in vehicle registration and excise license offences, vehicle insurance offences, and using or causing others to use a handheld mobile phone whilst driving. It is partially offset by reductions in speed limit offences and failing to supply information as to the identity of driver when required. Vehicle insurance offences, vehicle registration and excise licence offences, and speed limit offences[footnote 16] remained the most common motoring offences, collectively accounting for 65% of all motoring prosecutions in 2023 (see Figure 7[footnote 17]).

Prosecutions for motoring offences which caused death increased by 31% in the latest year, from 357 in 2022 to 467 in 2023. The custody rate for these offences fluctuated between 55% and 67% over the last 5 years and was 65% in 2023.
Convictions increased by 5% in the latest year, from 641,000 in 2022 to 673,000 in 2023, with sentencing following the same trend. 95% of sentences for motoring offences were dealt with by a fine in 2023. The average fine for motoring offences decreased from £323 in 2022 to £311 in 2023[footnote 18]. The overall custody rate was 1%, with an average custodial sentence length (ACSL) of 10.4 months, which is an increase of 1.9 months compared to 2022. The number of sentenced offenders directly disqualified for motoring offences decreased by 5% in the latest year, from 77,600 in 2022 to 73,700 2023. In addition, 40,600 offenders were disqualified by the penalty points system, a decrease of 9% compared to 2022. A further 367,800 offenders received points on their licence without a disqualification; a 7% decrease compared to 2022.
Further information
Accompanying files
As well as this bulletin, the following products are published as part of this release:
-
A technical guide providing further information on how the data is collected and processed, as well as information on the revisions policy and legislation relevant to sentencing trends and background on CJS.
-
A user guide listing all products alongside this release; this allows easy navigation of all files accompanying this release.
-
A set of overview tables covering each section of this bulletin.
-
A set of interactive data tools and CSV files underpinning all data tools.
-
An infographic showing visualisations of key messages.
-
A machine-readable offence group classification document outlining offence groupings.
Accredited official statistics status
National Statistics are accredited official statistics that meet the highest standards of trustworthiness, quality and public value. These accredited official statistics were independently reviewed by the Office for Statistics Regulation in May 2020[footnote 19]. They comply with the standards of trustworthiness, quality and value in the Code of Practice for Statistics and should be labelled as accredited official statistics. It is the Ministry of Justice’s responsibility to maintain compliance with the standards expected for accredited official statistics. If we become concerned about whether these statistics are still meeting the appropriate standards, we will discuss any concerns with the Authority promptly. Accredited official statistics status can be removed at any point when the highest standards are not maintained and reinstated when standards are restored.
Future publications
Our statisticians regularly review the content of publications. Development of new and improved statistical outputs is dependent on reallocating existing resources. As part of our continual review and prioritisation, we welcome user feedback on existing outputs including content, breadth, frequency, and methodology and in particular on the specific issues identified in the introduction. Please send any comments you have on this publication.
Contact
Press enquiries should be directed to the Ministry of Justice press office:
Tel: 020 3334 3536
URL: https://www.gov.uk/government/organisations/ministry-of-justice/about/media-enquiries
Other enquiries about these statistics should be directed to Criminal Courts & Sentencing Data and Statistics team in the Data and Analysis unit of the Ministry of Justice:
Email: CJS_Statistics@justice.gov.uk
Next update: August 2024
URL: https://www.gov.uk/government/collections/criminal-justice-statistics
© Crown copyright
Produced by the Ministry of Justice
Alternative formats are available on request from CJS_Statistics@justice.gov.uk
-
Further information on police recorded crime can be found at the following link. Figures provided are derived from table A4a. Further information on charges can be found at the following link. Figures provided are derived from the ‘Outcomes open data’ for the relevant time. ↩
-
An individual (includes companies) can be counted more than once in a year if dealt with by the CJS on multiple separate occasions. ↩
-
The number of individuals formally dealt with by the CJS is the sum of all defendants prosecuted at magistrates’ court plus all individuals issued an out of court disposal (including cautions, Penalty Notice for Disorder, cannabis/khat warning and community resolutions). ↩
-
Further information on police recorded crime can be found at the following link. Figures provided are derived from table A4a. ↩
-
The term ‘notifiable’ covers offences that are notified to the Home Office, and they are collectively known as ‘recorded crime’. Notifiable offences include all indictable and triable-either-way offences (excluding section 6 of the Bail Act 1976), together with certain closely associated summary offences. Police recorded crime statistics cover notifiable offences. ↩
-
Following the implementation of a new IT system, Greater Manchester Police were unable to supply outcomes data from July 2019 to March 2020, so there will be missing data over this period. Devon & Cornwall were unable to supply outcomes data from October 2022 to June 2023. Devon & Cornwall is excluded from charges and recorded crime figures in tables Q1.1, Q1.2, Q1.3 and Q1.4, so comparison can be made between the years. In table A1.2, both Forces have been excluded where comparisons include these periods. ↩
-
Further information on charges can be found at the following link, Figures provided are derived from the ‘Outcomes open data’ for the relevant time. ↩
-
Some police forces have moved to reduce the types of out of court disposals used for adult offenders. In these areas, the only out of court disposals used are community resolutions and conditional cautions. Cannabis/Khat warnings will not be used. Visit Crime outcomes in England and Wales 2022 to 2023 for further information. ↩
-
Cautions are presented on a principal offence and principal caution basis, where only the most serious caution received is reported. See the technical guide for more information. The figures provided have been drawn from an extract of the Police National Computer (PNC) data held by the Department. ↩
-
The cautioning rate is calculated as the proportion of offenders who were either cautioned or convicted (excluding convictions for motoring offences) that were given a caution. ↩
-
It is not advised to use these figures to calculate conviction rate as a result of this. Offenders who are prosecuted for an offence may be convicted of a less serious offence in a different offence group. Crown Court cases are not necessarily concluded in the same year as the defendant was sent for trial. ↩
-
The not applicable and unknown category at magistrates’ court will include cases that are dealt with outside of court or dealt with in one court sitting such as Single Justice Procedure cases, where no remand status is applicable. Unknown remand status accounts for a low volume of this category. ↩
-
Indictable only offences are the most serious and must be tried at the Crown Court; summary offences are the least serious and must be tried at magistrates’ courts; and triable-either-way offences are of intermediate severity and may be tried at either court based on the circumstances of the case. Indictable only and triable-either-way offences are often referred to collectively as ‘Indictable’. See accompanying technical guide for further details. ↩
-
Average custodial sentence length excludes life and indeterminate sentences. Custodial sentences with amount of 60 years and over are assumed to be errors and are excluded from the calculation. ↩
-
We advise caution when comparing ACSL for sexual offences prior to 2017. See technical appendix for further details. ↩
-
The Home Office publishes data in relation to motoring offences including fixed penalty notices (FPNs) for speeding in Police powers and procedures England and Wales statistics. FPNs are out of court disposals where the speeding offence is not serious enough to warrant a criminal court proceeding and where the offender does not contest being issued with the FPN. ↩
-
Other motoring offences include: Causing danger by interfering with a vehicle, road or traffic equipment, Using or causing others to use a mobile phone whilst driving, Careless driving offences, Failing to stop or provide information after accident, Theft of a motor vehicle/aggravated vehicle taking, Work record and employment offences, Fraud, forgery etc. associated with vehicle or driver records, Defective vehicle parts, Vehicle test offences, Miscellaneous (other) motoring offences, Causing death by dangerous driving and Causing injury by dangerous driving. ↩
-
Average fine calculation excludes companies, public bodies, etc. ↩
-
Office for Statistics Regulation: Proven re-offending and criminal justice system statistics ↩