Criminal Justice Statistics quarterly: September 2022 (HTML)
Published 16 February 2023
Applies to England and Wales
We are trialling the publication of this statistical bulletin in HTML format alongside the usual PDF version and we are seeking user feedback on the use of HTML for the publication of statistical bulletins. Please send any comments to: datausers@justice.gov.uk.
Main Points
| 1.37 million individuals were dealt with by the Criminal Justice System (CJS) in the year ending September 2022 | The number of individuals formally dealt with by the CJS in England and Wales increased by 4% in the latest year, although this figure is still below pre-COVID levels. |
| Out of court disposals (OOCDs) increased slightly in the year ending September 2022 | Despite a decrease in most categories, overall OOCDs increased by 1% in the latest year – this was driven by a 10% increase in community resolutions. |
| Prosecutions and convictions continued to recover following the impact of the COVID-19 pandemic, with prosecutions increasing by 5% and convictions by 6% in the year ending September 2022 | Despite increases in the latest year, prosecutions remain 16% and convictions 15% lower than in the year to September 2019. In the latest year, prosecutions for indictable offences were 10% lower than the year ending September 2021, whereas prosecutions for summary offences were 8% higher. |
| The proportion of defendants remanded in custody at Crown Court increased | In the latest year, 40% of defendants were remanded in custody at the Crown Court. The volume of defendants remanded in custody at Crown Court increased across all offence types. |
| The average custodial sentence length (ACSL) for indictable offences rose from 24.0 months in the year ending September 2021, to 24.8 months in the latest year | The ACSL for indictable offences has risen over the last 10 years, up by 7.8 months from 17.0 months in 2012. |
This publication provides criminal justice statistics for the latest 12-month period, presented alongside the same 12-month period for the previous year. Where appropriate, the latest figures are compared with the corresponding period three years ago to limit the impact of the pandemic when comparing trends. This data is considered provisional until it has undergone additional quality assurance, where final figures are presented in the annual publication in May. For technical detail about sources, quality, and terminology, please refer to the accompanying technical guide to criminal justice statistics.
Introduction
This report presents key statistics on activity in the Criminal Justice System (CJS) for England and Wales. It provides commentary for October 2021 to September 2022 (referred to as the ‘latest year’). The contents of this bulletin will be of interest to government policy makers in the development of policy and their subsequent monitoring and evaluation. Others will be interested in the way different crimes are dealt with in the CJS, trends in sentencing outcomes and the impacts of the COVID-19 pandemic. Most measures in this bulletin have been impacted by the COVID-19 response and the latest figures may continue to reflect the recovery from that. Figures may also begin to show some impacts of the Criminal Bar Association action on criminal court activity, particularly at the Crown Court, which began in April 2022 and ceased in the autumn.
Changes and revisions in this publication
A web-based data visualisation tool has been created alongside this report. This tool has been produced as a prototype to seek user feedback and users should still consult the excel pivot tools in previous publications to obtain statistics until the annual publication in May, when we produce our next set of interactive data tools which allow more in-depth breakdowns of our published data (full list of tools in our User Guide).
The prototype dashboard includes the Outcomes by Offence tool from year ending December 2021 and has additional filters on type and period of disqualification (to replace the Motoring tool) in the sentencing outcomes section. The aim is to move all our interactive data tools from excel pivot tools to this new dashboard format and discontinue the Motoring tool and motoring offence group classification as the information can now be obtained from the Outcomes by Offence tool by filtering for motoring offences (with some classifications changing to align with the offence group classification used for the rest of the tools). The additional motoring filters will also be present in the Magistrates’ and Crown Court data tools in the December 2022 publication to account for a split by court type.
We encourage users to provide feedback on the prototype, using our email address below, to enable us to develop this new tool and decide whether to launch it in May to replace previous excel based tools. Details on the advantages of moving the excel pivot tools to the dashboard format are listed in the prototype - available via the link here.
We are also looking to improve the categorisation of detailed sentencing outcomes in the Outcomes by Offence tool, for example creating a separate category for life sentences. We welcome feedback on the current categories used for sentencing outcomes in the tool and how they could be improved for the annual publication in May.
For feedback related to the content of this publication, please contact us at CJS_Statistics@justice.gov.uk
Statistician’s comment:
The figures published today, for year ending September 2022, demonstrate the continued recovery of the Criminal Justice System (CJS) since the impact of the COVID-19 pandemic in 2020 and the possible impact of the Criminal Bar Association (CBA) action from April, which concluded in the autumn.
Prosecutions and convictions have increased in the latest year, however, they both remained below pre-pandemic levels. The increase in the latest year was driven by summary offences, while prosecutions for indictable offences decreased. For indictable offences, the only offence group to show an increase in prosecutions and convictions was sexual offences.
The custody rate for indictable offences has risen to levels seen pre-pandemic at 32% in the latest year, after a fall in the year ending September 2021. The average custodial sentence length (ACSL) for indictable offences has continued to rise from 24.0 months in the year ending September 2021 to 24.8 months in the latest year.
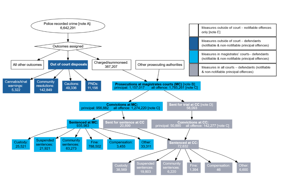
Figure 1: Flow through the Criminal Justice System, year ending September 2022, England and Wales

A flowchart describing the flow of individuals through the Criminal Justice System, from police recorded crime to sentencing outcomes.
| Note ref | Note text |
|---|---|
| Note A | Covers all indictable offences, including triable either way, plus a few closely associated summary offences. |
| Note B | Includes males, females, persons where sex “Not Stated” and other offenders, i.e. companies, public bodies, etc. |
| Note C | Figures relate to a count on an all-offence (principal and non-principal) basis, as opposed to a count of defendants against their principal (most serious) offence. |
| Note D | Number of defendants committed for trial at Crown Court. |
| Note E | The term ‘notifiable’ covers offences that are notified to the Home Office, and they are collectively known as ‘recorded crime’. Notifiable offences include all indictable and triable-either-way offences (excluding section 6 of the Bail Act 1976), together with certain closely associated summary offences. Police recorded crime statistics cover notifiable offences. |
1. Overview of the Criminal Justice System
1.37 million individuals were dealt with by the Criminal Justice System (CJS) in the year ending September 2022
The number of individuals[footnote 1] formally dealt with by the CJS[footnote 2] in England and Wales increased by 4% in the latest year, although this figure is still below pre-COVID levels.

A bar chart showing volume of defendants over time.
The number of defendants prosecuted increased by 5% in the latest year and a 6% increase was seen in convictions (see the Prosecutions and Convictions chapter). This displays the continued recovery of court processes after the impacts of the COVID-19 pandemic, despite both prosecutions and convictions remaining (16% and 15% respectively) lower than figures for the year ending September 2019.
In the latest year, prosecutions increased by 8% for summary offences and decreased 10% for indictable offences. Convictions increased by 9% for summary offences and decreased 7% for indictable offences. Figures for the latest year include the period of CBA action from April and may have impacted convictions at Crown Court in particular.
Over the same period, police recorded crime[footnote 3] (including fraud) increased by 14% to 6.6 million, above pre-pandemic levels[footnote 4]. The number of offences charged by the police (excluding fraud) increased by 5%, following a 15% decrease in the year prior[footnote 5].
2. Out of Court Disposals
Out of court disposals (OOCDs) increased slightly in the year ending September 2022
Despite a decrease in most categories, overall OOCDs increased by 1% in the latest year – this was driven by a 10% increase in community resolutions.
Out of court disposals (OOCDs) are sanctions used by the police to address offences without the need to be dealt with at court. There were 209,000 OOCDs in the year ending September 2022, a 1% increase compared to the previous year. This was driven by an increase of 12,600 community resolutions[footnote 6] which were 10% higher than year ending September 2021, and 31% higher than the levels observed pre-pandemic in the year ending September 2019. This increase was offset, in part, by a collective decrease of over 10,900 across cannabis/khat warnings, penalty notices for disorder (PNDs) and cautions issued, compared to year ending September 2021.

A bar chart showing volume of defendants over time.
The use of PNDs continued to decline, with 11,200 issued in the year ending September 2022 (an 18% decrease compared to last year). Over three quarters of the PNDs issued in the latest year were for being drunk and disorderly (46%) or possession of cannabis offences (32%).
The number of cautions issued also continued to decline, down 3% in the year ending September 2022. 49,300 offenders received a simple or conditional caution[footnote 7], with over half (54%) for indictable offences. Cautioning rates[footnote 8] overall remained at 10% in the most recent year, which is similar to the level observed over the last 5 years.
3. Prosecutions and Convictions
Prosecutions and convictions continued to recover following the impact of the COVID-19 pandemic, with prosecutions increasing by 5% and convictions by 6% in the year ending September 2022
Despite increases in the latest year, prosecutions remain 16% and convictions 15% lower than in the year to September 2019. In the latest year, prosecutions for indictable offences were 10% lower than the year ending September 2021, whereas prosecutions for summary offences were 8% higher.
In the year to September 2022, prosecutions and convictions continued to increase reflecting court recovery from the COVID-19 pandemic. There were 1.16 million defendants proceeded against at magistrates’ courts, 5% higher than in the previous year but 16% lower than in the year ending September 2019 (pre-pandemic). This increase in the latest year was driven by a 10% increase in prosecutions for summary motoring offences, recording the highest volume seen in the last ten years.

A line chart showing volume of defendants over time.
Prosecutions for indictable offences decreased by 10% in the latest year and remains 16% lower than the year ending September 2019. The largest decreases were for fraud, drug offences, and public order offences, down by 27%, 20% and 16% respectively in the latest year. Sexual offence prosecutions were the only indictable offence group to increase – increasing 3% compared to year ending September 2021.
In the year ending September, there were 1.0 million offenders convicted at all courts, 6% higher than in the previous year, but 15% lower than in the year to September 2019. The latest year includes the period of CBA action which may have impacted convictions at Crown Court.
Trends in convictions for indictable offences tend to lag prosecutions due to the way the two metrics are counted in the data and the time taken between completing proceedings in the magistrates’ court (counted as prosecutions) and cases completing at Crown Court (convictions). However, convictions for sexual offences rose by 14% compared with a year earlier, and by 29% compared with the year ending September 2019. This increase in convictions for sexual offences could be driven by the continued increase of rape convictions seen in the previous publication (year ending June 2022) and during 2021.
4. Remands
The proportion of defendants remanded in custody at Crown Court increased
In the latest year, 40% of defendants were remanded in custody at the Crown Court. The volume of defendants remanded in custody at Crown Court increased across all offence types.
In the year ending September 2022, 1.2 million defendants were directed to appear at magistrates’ courts (including failures to appear). In the latest year, the proportion of defendants not remanded (or status unknown) prior to appearing at magistrates’ court increased to 79%, from 75% in the year prior. The proportion granted bail decreased 3pp to 12% and the proportion remanded in custody by police also decreased slightly over the last year, from 10% to 9%.
At magistrates’ court, the proportion of defendants granted bail in the latest year decreased to 15%, after an increase the year prior. The proportion remanded in custody remained at 4%, whereas the proportion not remanded, or status unknown[footnote 9], increased. The number of defendants granted bail decreased for all offence types, whilst the number remanded in custody increased for indictable-only (6%) and triable either way offences (2%).
At Crown Court[footnote 10], the proportion of defendants remanded in custody increased 3pp to 40%. The proportion remanded on bail also increased in the latest year (1pp to 35%). The number of defendants remanded in custody increased by 6% in the latest year (to 34,200); this increase was prevalent across all offence types.

A bar chart showing proportion of defendants over time.
Defendants are more often remanded in custody for indictable offences than summary offences, so the proportion remanded in custody at Crown Court is higher than at magistrates’ courts. In the latest year, of the defendants remanded in custody at magistrates’ courts, 11% were sentenced to immediate custody; a further 67% were committed for trial or sentencing at Crown Court. Of those remanded in custody at Crown Court, 71% were sentenced to immediate custody.
5. Sentencing
The average custodial sentence length (ACSL) for indictable offences rose from 24.0 months in the year ending September 2021, to 24.8 months in the latest year
The ACSL for indictable offences has risen over the last 10 years, up by 7.8 months from 17.0 months in 2012.
There were 1.01 million offenders sentenced in the year to September 2022, a 6% rise from the 951,000 seen in the previous year. However, this is down 15% on the levels observed pre-pandemic in the year ending September 2019. The increase in sentences in the latest year is predominantly driven by an 11% increase in summary motoring offences, up to 563,000. In the latest year, 78% of offenders were sentenced to a fine, up 2 percentage points from the year ending September 2021. The largest contribution was summary motoring offences which accounted for 68% of all fines.
Custody rates for indictable offences increased from 27% in the year ending September 2012 to 35% in the year ending September 2020. After a fall of 4 percentage points in the year ending September 2021, the custody rate for indictable offences in the latest year is 32%, suggesting a return to pre-pandemic levels. Fraud has seen the largest increase, rising by 6 percentage points from the year ending September 2021, to a custody rate of 32% in the latest year.

A bar chart showing volume of defendants over time with a secondary axis showing corresponding ACSL.
The ACSL overall was 21.7 months in the year ending September 2022, up from 21.2 months in the previous year. The ACSL for indictable offences has risen from 24.0 months in the year ending September 2021 to 24.8 months in the latest year. In particular, ACSL for sexual offences has increased by 3.6 months and drug offences by 4.3 months in the latest year, while average sentence lengths have also increased for violence, criminal damage and arson, and public order offences.
ACSL has increased year on year from 17.0 months for indictable offences in year ending September 2012. This likely represents the rise in the proportion of sentences 12 months or more, as shown for the last five years in figure 6, however this has remained stable at 45% in the latest year. There was a 28% increase in the number of sentences over 9 years and less than life, up from 1,400 last year to 1,700 in the latest year.
Further information
The data presented in this publication are provisional. Final data for each calendar year is published in May, following further data cleaning and the incorporation of additional cases not available in our original extracts of administrative data.
Accompanying files
As well as this bulletin, the following products are published as part of this release:
-
A technical guide providing further information on how the data is collected and processed, as well as information on the revisions policy and legislation relevant to sentencing trends and background on the functioning of the criminal justice system.
-
A user guide listing all products alongside this release; this allows easy navigation of all files accompanying this release.
-
A set of overview tables covering each section of this bulletin.
National Statistics status
National Statistics status means that official statistics meet the highest standards of trustworthiness, quality, and public value. This bulletin recently underwent a compliance check with the Office for Statistics Regulation and retained its National Statistics status in May 2020[footnote 11]. All official statistics should comply with all aspects of the Code of Practice for Statistics. They are awarded National Statistics status following an assessment by the Authority’s regulatory arm. The Authority considers whether the statistics meet the highest standards of Code compliance, including the value they add to public decisions and debate. It is the Ministry of Justice’s responsibility to maintain compliance with the standards expected for National Statistics. If we become concerned about whether these statistics are still meeting the appropriate standards, we will discuss any concerns with the Authority promptly. National Statistics status can be removed at any point when the highest standards are not maintained and reinstated when standards are restored.
Future publications
Our statisticians regularly review the content of publications. Development of new and improved statistical outputs is dependent on reallocating existing resources. As part of our continual review and prioritisation, we welcome user feedback on existing outputs including content, breadth, frequency and methodology. Please send any comments you have on this publication.
Contact
Press enquiries should be directed to the Ministry of Justice press office:
Tel: 020 3334 3536
Email: newsdesk@justice.gov.uk
Other enquiries about these statistics should be directed to the Data and Evidence as a Service division of the Ministry of Justice:
Damon Wingfield, Responsible Statistician and Head of Criminal Courts & Sentencing Data and Statistics
Ministry of Justice
Email: CJS_Statistics@justice.gov.uk
Next update: 18 May 2023
URL: https://www.gov.uk/government/statistics/criminal-justice-system-statistics-quarterly-september-2022
© Crown copyright
Produced by the Ministry of Justice
Alternative formats are available on request from ESD@justice.gov.uk
-
An individual (or company) can be counted more than once in a year if dealt with by the CJS on multiple separate occasions. ↩
-
The number of individuals formally dealt with by the CJS is the sum of all defendants prosecuted at magistrates’ court plus all individuals issued an out of court disposal (including cautions, Penalty Notice for Disorder, cannabis/khat warning and community resolutions). ↩
-
Police recorded crime source: Home Office – Police recorded crime and outcomes open data tables. ↩
-
Following the implementation of a new IT system, Greater Manchester have been unable to supply data since July 2019 so there will be missing data for OOCDs and police charged/summonsed for 2019 and 2020. ↩
-
The term ‘notifiable’ covers offences that are notified to the Home Office, and they are collectively known as ‘recorded crime’. Notifiable offences include all indictable and triable-either-way offences (excluding section 6 of the Bail Act 1976), together with certain closely associated summary offences. Police recorded crime statistics cover notifiable offences. ↩
-
Some police forces have moved to reduce the types of out of court disposals used for adult offenders. In these areas, the only out of court disposals used are community resolutions and conditional cautions. Cannabis/Khat warnings will not be used. Visit Home Office (see drug offences section) ↩
-
Cautions are presented on a principal offence and principal caution basis, where only the most serious caution received is reported. See the technical guide for more information. ↩
-
The cautioning rate is calculated as the proportion of offenders who were either cautioned or convicted (excluding convictions for motoring offences) that were given a caution. ↩
-
The not remanded and unknown category at magistrates’ court will include cases that are dealt with outside of court or dealt with in one court sitting such as Single Justice Procedure cases. ↩
-
Users should exercise caution using statistics on the ‘not remanded/unknown’ remand status at Crown Court as this category will include a large proportion of defendants with unknown remand status. ↩
-
Office for Statistics Regulation: Proven re-offending and criminal justice system statistics ↩