Skip to main content
Guidance

UK Maritime Services Ban and Oil Price Cap Industry Guidance

Updated 15 January 2026

At 23:01 (GMT) Saturday 31 January 2026 the crude Oil Price Cap will be lowered from $47.60 to $44.10 per barrel. Please see OFSI’s FAQs 154 to 161 for specific guidance on adapting to the lower price cap.

This guidance is produced by the Office of Financial Sanctions Implementation (OFSI), part of HM Treasury, the authority for the implementation of financial sanctions in the UK.

This guidance outlines obligations under the UK Maritime Services Ban and Oil Price Cap exception, as well as OFSI’s approach to implementation and enforcement.

This should be considered supplementary to, and not a replacement for, OFSI’s general guidance. Further sources of information that may prove helpful can be found at the end of this guidance.

This guidance does not represent legal advice.

If you are unsure about your obligations in a given case, you should consider seeking independent legal advice.

Background 

Russia (Sanctions) (EU Exit) Regulations 2019 

The Office of Financial Sanctions Implementation (OFSI), part of HM Treasury, is responsible for the implementation and enforcement of financial sanctions in the United Kingdom. OFSI publishes a list of individuals and organisations subject to financial sanctions as well as general guidance to promote compliance. 

The Russia (Sanctions) (EU Exit) Regulations 2019 (as amended), hereafter referred to as ‘the regulations’, impose financial, trade, transport, and immigration sanctions to encourage Russia to cease actions which destabilise Ukraine, including actions undermining or threatening the territorial integrity, sovereignty, and independence of Ukraine. Various amendments to the regulations have also been published under this regime, one of which this guidance will focus on. 

Please ensure you read the latest version of the regulations which will incorporate all the amendments. The territorial extent of the regulations includes the entirety of the UK (and the territorial sea), and the regulations also apply to conduct by UK persons – both national and corporate bodies – anywhere in the world. 

OFSI guidance and Russia regulations 

While there are different types of sanctions outlined in the regulations, this guidance produced by OFSI is designed to provide an overview of the prohibitions on the maritime transportation, and associated services for the maritime transportation, of certain Russian oil and oil products. These were added to the regulations by The Russia (Sanctions) (EU Exit) (Amendment) (No. 16) Regulations 2022.  

Where appropriate, this guidance directs readers to further detailed information and should be read alongside the legislation, which takes precedence over this guidance, the statutory guidance, and separate guidance on the prohibition of Russian oil and oil products being imported into the UK.  

Any exceptions related to this set of restrictions, including the operation of general licences and instances where you may be able to apply for a specific licence from OFSI, are outlined in this guidance. 

Crown Dependencies, as well as Bermuda and Gibraltar, legislate for themselves to implement this measure in their own jurisdictions. The Statutory Instrument applies automatically in the other Overseas Territories, though the UK Government has made an Order in Council to ensure it is implemented effectively in those jurisdictions.

Chapter 1: Introduction

1.1 Purpose of the ban

The UK and our allies have introduced some of the broadest and most severe sanctions against Russia that any country has ever faced. The sanctions covered by this guidance are targeted at Russia’s most lucrative revenue stream – the sale of oil and oil products, such as petrol and diesel – whilst also aiming to ensure that there is a continued flow of these products to third countries. 

These measures are designed to impact the revenues Russia receives for its oil exports by targeting the seaborne transportation of Russian-origin goods under the Harmonised System (HS) codes 2709 and 2710 (hereafter referred to as ‘oil’ and ‘oil products’, respectively) from Russia to third countries, and between third countries, as well as the provision of associated services. 

The measures also include a ‘price cap exception’ through a general licence, designed to reduce the upward pressure on energy prices caused by Russia’s invasion of Ukraine.  

More information on the UK’s full package of sanctions can be found here.

1.2 International alignment

For context, the UK and our allies have taken a multifaceted approach to sanctions on Russian oil and oil product exports. We have implemented the numbered list of measures below, for application in the UK and on UK persons anywhere in the world, in alignment with our Coalition partners, who have introduced the measures for application within their own jurisdictions. We:

  1. Banned the import of both Russian oil and oil products from 5 December 2022 which, taken together with our Coalition partners, has substantially reduced the size of the global market for Russian oil and oil product exports and reduced exposure to unreliable Russian energy exports. This import ban is outlined in the relevant guidance here.

  2. Banned the maritime transportation of Russian oil from 5 December 2022 and refined oil products from 5 February 2023. This ban applies to the maritime transportation of oil and oil products from a place in Russia to a third country, or from one third country to another third country – i.e., countries that are neither the UK, the Isle of Man, or Russia. This further limits the size of Russia’s export market.

  3. Banned the provision of associated services that facilitate the maritime transportation of Russian oil from 5 December 2022, and for Russian refined oil products from 5 February 2023.

  4. Introduced a coordinated price cap exception to the maritime transportation and associated services ban, making UK services available to third country importers and exporters – so long as the price paid for Russian oil or oil products is at or below the relevant price cap. This is depriving Russia of access to excess oil revenues by constraining its ability to sell at global market prices, while still enabling Russian oil to flow to the third countries that need it.

1.3 Wind-down periods

For any future change to the price caps (for goods under HS headings 2709 and 2710, respectively) the UK will introduce at least a 45-day wind-down period to allow oil already on the water to reach its destination. Specific details will be published alongside each price decision, including relevant general licences.

1.4 Ongoing review

The Oil Price Cap Coalition will continue to monitor the effectiveness of the price cap in reducing Putin’s ability to fund his illegal war in Ukraine, while still enabling oil to flow in a tight market and ensuring that it remains affordable to third countries. 

Accordingly, the operation of the price cap will be kept under review and may be updated subject to the agreement of Coalition partners. Involved persons should, therefore, consult the most recent general licences to ensure compliance with the price cap in the event that any such update is agreed.

Chapter 2: Overview

2.1 Summary of prohibitions

The Maritime Services Ban is set out in Chapter 4IA of the regulations, which prevents persons in the UK and UK persons anywhere in the world from:  

  • supplying or delivering Russian-origin oil or oil products by ship from a place in Russia to a third country, or from one third country to another third country. 
  • providing financial services, funds, and brokering services to anyone, anywhere in the world, who is supplying or delivering Russian-origin oil and oil products by ship from a place in Russia to a third country, or from one third country to another third country.

2.2 Maritime Transportation Ban 

The Maritime Transportation Ban prohibits the supply or delivery of oil and oil products (which originate in Russia or are consigned from Russia) by ship from a place in Russia to a third country, or from one third country to another third country. 

  • This includes the transfer of oil or oil products between ships. 
  • A person supplying or delivering the oil or oil products includes a person who owns, controls, charters, or operates a ship. 
  • The definition of ship includes every description of a vessel (including a hovercraft) used in navigation, except the naval, military or air-force ships of any country. 

This prohibition applies to all persons within the territory and territorial sea of the UK and to all UK persons, wherever they are in the world.

This means that:  

  • All individuals and legal entities who are within or undertake activities within the UK’s territory must comply with this prohibition.  
  • All UK nationals and legal entities established under UK law, including their branches, must also comply with this prohibition.

2.3 Associated Services Ban

2.3.1 Financial services, funds, and brokering services

The regulations prohibit the provision of financial services, funds, or brokering services in pursuance of, or in connection with, an arrangement whose object or effect is the supply or delivery of oil and oil products by ship, from a place in Russia to a third country, or from one third country to another third country. However, trading in derivatives and futures and related derivative brokering services are exempt from the prohibition on the provision of financial services (regulation 46Z9C) pursuant to General Licence (INT/2023/3074680). 

The definitions of ‘brokering services’, ‘funds’ and ‘financial services’ are the same as the existing definitions in legislation set out in regulation 21(1) of the regulations and sections 60(1) and 61(1) of the Sanctions and Anti-Money-Laundering Act 2018. These can be found in Annex A of this document. 

2.3.2 Payment processing 

The UK is aligning with the rest of the Oil Price Cap Coalition in excluding processing, clearing, and sending payments by intermediary banks from the prohibited services. This is implemented through the ‘Correspondent banking and payment processing’ General Licence INT/2022/2470056 under the regulations, which was issued on 5 December 2022 and is published here

2.3.3 Flagging  

Flagging services are not considered in scope of the associated services ban, and flagging registries are not required to comply with the attestation requirements relating to the price cap exception (see Chapter 5). However, they are required to comply with separate requirements relating to secondary enforcement of UK sanctions on specified vessels. 

2.4 Bunkering services  

The provision of bunkering services to a ship carrying Russian-origin oil or oil products is not in scope of the UK maritime services ban or price cap. A UK provider of bunkering services can therefore provide these services to a vessel carrying Russian-origin oil or oil products irrespective of whether the cargo complies with the relevant price cap. 

2.5 Ownership and control

The ownership or control of a ship is set out in regulations 57I(1)(a) and 57I(1)(b) of the regulations. 

2.5.1 Ownership 

The regulations provide that a ship is ‘owned’ by a person if: 

  • the legal title to the ship, or to any share in the ship, is vested in the person, or in a person who is owned or controlled directly or indirectly (as defined in the regulations here) by that person, or 
  • the person, or a person who is owned or controlled directly or indirectly (as defined in the regulations here) by that person, has a beneficial interest in the ship or in any share in the ship. 

2.5.2 Control 

The regulations provide that a ship is ‘controlled’ by a person who is able to take decisions about its operation, including (but not limited to) decisions about the route the ship may take and the appointment of a master or crew. 

For the purposes of the Maritime Services Ban, a person supplying or delivering the goods concerned by ship includes a person who owns, controls, charters or operates a ship: a) On which those goods are being carried; or b) From or to which those goods are being transferred. 

As set out in regulation 57E(3)(c) of the regulations, a ship is ‘chartered’ by a person if it is chartered on bareboat charter terms within the meaning given by section 17(11) of the Merchant Shipping Act 1995

2.6 Goods in Scope 

The following Harmonized System (HS) headings are in scope of the UK’s Maritime Services Ban:

Table 2A Products in scope of UK Maritime Services Ban

HS Heading Product Description
2709 Petroleum oils and oils obtained from bituminous minerals, crude. Includes Clean Condensate.
2710 Petroleum oils and oils obtained from bituminous minerals, other than crude; preparations not elsewhere specified or included, containing by weight 70% or more of petroleum oils or of oils obtained from bituminous minerals, these oils being the basic constituents of the preparations; waste oils. Includes HSFO, VGO, Kerosene.

These headings align with the coverage of the EU’s sixth and eighth package of sanctions, and the goods in scope of the US Determination.  

For goods falling under either HS heading 2709 or HS heading 2710, the price cap(s) are applicable from receipt of the oil or oil products (as cargo) on a ship, up to the point where it is delivered and passes through customs controls in a third country or is substantially processed off the water. If the oil or oil products pass customs in a third country and subsequently re-enter trade by maritime transportation without being substantially processed, the price cap will once again apply. This is in line with the approach taken by the Oil Price Cap Coalition, including the US and the EU.

2.6.1 Refined oil products

For goods that fall under HS heading 2710, the applicable price cap is determined by the categorisation of products (by HS sub-heading) as either ‘Premium to Crude’ or ‘Discount to Crude’. Those classed as ‘Premium to Crude’ are subject to the Premium to Crude price cap, while all other products are classed as ‘Discount to Crude’ and are, therefore, subject to the Discount to Crude price cap. 

Products subject to the Premium to Crude price cap include gasoline, motor spirits, aviation spirits, motor fuel blend stocks, gasoil and diesel fuel, kerosene and kerosene-type jet fuel, and vacuum gas oil.  

Table 2.B outlines those products which are classed as ‘Premium to Crude’.

Table 2B Products subject to the Premium to Crude price cap

2710 12 31 Other Aviation spirit
2710 12 41 Other, with a lead content With an octane number (RON) of less than 95
2710 12 45 Other, with a lead content With an octane number (RON) of 95 or more but less than 98
2710 12 49 Other, with a lead content With an octane number (RON) of 98 or more
2710 12 50 Other, with a lead content Exceeding 0.013g per litre
2710 12 70 Other, with a lead content Spirit type jet fuel
2710 12 90 Other, with a lead content Other light oils
2710 19 11 Other For undergoing a specific process
2710 19 15 Other For undergoing chemical transformation by a process other than those specified in respect of subheading 2710 19 11, and for other purposes
2710 19 21 Other Jet fuel
2710 19 25 Other Other
2710 19 29 Other Other
2710 19 31 Heavy oils For undergoing a specific process
2710 19 35 Heavy oils For undergoing chemical transformation by a process other than those specified in respect of subheading 2710 19 31, and for other purposes
2710 19 42 Heavy oils With a sulphur content not exceeding 0.001% by weight
2710 19 44 Heavy oils With a sulphur content not exceeding 0,001 % by weight
2710 19 46 Heavy oils With a sulphur content exceeding 0.001% by weight but not exceeding 0.002% by weight
2710 19 47 Heavy oils With a sulphur content exceeding 0.002% by weight but not exceeding 0.1% by weight
2710 19 48 Heavy oils With a sulphur content exceeding 0.1% by weight
2710 19 71 Other (Medium and Heavy) Heavy oils
2710 20 11 Gas oils With a sulphur content not exceeding 0.001% by weight
2710 20 16 Gas oils With a sulphur content exceeding 0.001% by weight but not exceeding 0.1% by weight
2710 20 19 Gas oils With a sulphur content exceeding 0.1% by weight

All products in the above table are petroleum oils and oils obtained from bituminous minerals (other than crude) and preparations not elsewhere specified or included, containing by weight 70% or more of petroleum oils or of oils obtained from bituminous minerals, these oils being the basic constituents of the preparations, other than those containing biodiesel and other than waste oils.

2.7 Origin of Goods

For goods that fall under HS heading 2709, whether such goods “originate” in Russia is determined in accordance with the non-preferential rules of origin. Detailed guidance on these rules can be found here

For goods which fall under HS heading 2710 (refined oil products), a change in origin is determined based on substantial processing. Once Russian refined oil products are substantially processed off the water in a jurisdiction other than the Russian Federation, they are no longer considered to originate in the Russian Federation, and thus the price cap no longer applies. 

2.7.1 Substantial processing of refined oil products 

For the purposes of determining whether refined oil products have been substantially processed, OFSI considers blending operations to constitute substantial processing only where the Harmonised System (HS) code of the resultant output refined oil product differs from that of (any of) the Russian-origin input products at the 8-digit level. 

2.7.2 Blending and co-mingling 

OFSI draws a distinction between blending and co-mingling in the following way:  

  • Blending refers to the process whereby two or more goods are combined with the intent to create either: 
    • A new specification of the input goods (see Annex C.2) for an example of this type of blending to produce Low Sulphur Fuel Oil); or 
    • A good with a different HS code to that of one or more of the input goods (see Annex C.2 for an example of this type of blending to produce Gasoline).  
  • Co-mingling refers to the loading and/or storage, in the same cargo or storage space, of fungible goods from two or more sources.

Co-mingling of goods under HS 2709

In cases where co-mingling of Russian-origin with non-Russian-origin goods under HS 2709 occurs after 5 December 2022, only the Russian volume will be subject to the relevant price cap, provided that a valid attestation and certificates of origin can be presented to confirm the respective proportions and origins of the Russian and non-Russian volumes (see Annex C.4). 

Regulation 60HA provides an exception to the restrictions on co-mingling of goods under HS 2709 where the goods do not originate in Russia, are not owned by a person connected with Russia, and are only being loaded in, departing from, or transiting through Russia.  

The only other exception is for co-mingling of non-Russian goods with ‘de minimis’ amounts of Russian-origin goods under HS 2709. For further detail on these exceptions, see Annex B.

Co-mingling of goods under HS 2710 

Deliberate or knowing co-mingling of Russian-origin with non-Russian-origin goods under HS 2710 after 5 February 2023 is not permitted. In such cases, the entire, resultant co-mingled volume will be subject to the relevant price cap.  

OFSI is aware that in specific circumstances (such as third party-owned storage) it may not be possible to establish with absolute certainty that a non-Russian-origin refined oil product has not been held in the same storage tank as, and thereby co-mingled with, a Russian-origin refined oil product.  

In such a case, those trading (or intending to trade) in a non-Russian refined oil product must provide OFSI (upon request) with:

  1. Evidence (in the form of the relevant documentation) of both the origin and quantity of their non-Russian refined oil product; and

  2. Verifiable, written confirmation that they did not deliberately or knowingly co-mingle that non-Russian refined oil product with refined oil product of Russian origin.

Co-mingling of non-Russian goods with ‘de minimis’ amounts of Russian-origin goods under HS 2710 is permitted. As above, for further detail on this exception, see Annex B.

2.8 Involved Persons

2.8.1 Definition of Involved Persons

An “involved person” means a person who is involved in either:  

  • the supply or delivery of oil or oil products; or 
  • the provision of financial services, funds, or brokering services relating to the supply or delivery of oil and oil products as defined in the regulations. 

The term “involved person” captures actors across the three tiers outlined in Chapter 5 who are involved in the supply or delivery of oil and oil products or the provision of financial services, funds, or brokering services relating to the supply or delivery of oil and oil products.

2.8.2 Responsibilities of Involved Persons

The regulations set out that an “involved person” has certain roles and responsibilities in connection with the Maritime Services Ban. Involved persons must: 

  • As far as reasonably practicable: 
    • Ensure from 5 December 2022 that all transactions or services involving those activities outlined in 2.8.1 (above) with regard to goods under HS 2709 (Russian oil) are such that the oil concerned is sold at or below the price cap. 
    • Ensure from 5 February 2023 that all transactions or services involving those activities outlined in 2.8.1 (above) with regard to goods under HS 2710 (Russian oil products) are such that the products concerned are sold at or below the price cap. 

For the purposes of the above, ‘as far as reasonably practicable’ refers to:  

  • Compliance with the attestation process detailed in the relevant general licence and explained in Chapter 5 of this guidance, including appropriate due diligence (see 3.3); and 
  • Compliance with the record keeping requirements (see 6.4) in the relevant general licence.

In addition, involved persons must: 

  • Report to OFSI as soon as practicable if, in the course of carrying on their business, they know or have reasonable cause to suspect a person is a designated person or has committed an offence (see  for a list of offences). The person reporting suspicious behaviour should withdraw their contracted services with the person causing suspicion as soon as reasonably practicable. 

For the purposes of the above, “reasonable cause to suspect” refers to an objective test that asks whether there were factual circumstances from which an honest and reasonable person should have inferred knowledge or formed the suspicion. For example, a person’s refusal or reluctance to provide requested price information. 

When reporting to OFSI, involved persons must provide the following (this list is not exhaustive):  

  • information or other matter on which the knowledge or suspicion is based; 
  • any information held by which the person or designated person can be identified; 
  • any related information held about the supply or delivery by ship, financial services or funds or brokering services provided; and 
  • where possible, the nature, amount, value, or quantity of any goods or services related to the suspected offence at the time when the involved person first had the knowledge or suspicion.

OFSI view the following as taking the required steps to withdraw contracted services “as soon as reasonably practicable”: 

Upon discovery of a breach the relevant involved person should determine the earliest point at which they can withdraw services. For the avoidance of doubt, OFSI does not expect them to immediately discontinue the service upon discovery of a breach. 

OFSI expects the relevant involved person to seek appropriate legal advice regarding their contract terms, to determine the earliest possible point at which they can withdraw their services without breaching contractual obligations.  

Where a vessel is at sea when a suspected breach of prohibitions is discovered, OFSI does not view it as reasonable for insurance (or other maritime or associated services) to be removed immediately. In such circumstances the vessel must:  

  • if closer to the port of origin, return directly to the port of origin, provided the port of origin is not a place in Russia. If the port of origin is a place in Russia, continue to the intended port of destination; or  
  • if closer to the intended port of destination, continue its journey to the intended port of destination;
  • if the vessel is dealing with an emergency (as defined in section 4.2), it should continue its journey to the nearest safe port outside of Russia’s jurisdiction. 

Once the vessel is in port, the relevant service should be withdrawn. A specific licence is not required while the vessel is transiting to the port where the service will be withdrawn. 

The identifier of the suspected breach must inform OFSI as soon as reasonably practicable using the breach reporting form available on the OFSI website. The identifier of the suspected breach should subsequently inform all relevant service providers and counterparties involved with the shipment that a suspected breach has occurred. 

The identifier of the suspected breach must also notify OFSI and all relevant service providers or counterparties as soon as the vessel has arrived at the port of origin or port of destination, in line with the provisions set out above. 

If the involved person suspects that unlawful activity has taken place before providing the contracted service, no agreement that is not yet legally binding nor the relevant service should be carried out. The involved person will need to provide evidence to OFSI demonstrating that the relevant service was not provided once the suspicious behaviour had been identified. 

A port is deemed as safe so long as, in the relevant period of time, the vessel can reach it, use it, and return from it without, in the absence of some abnormal occurrence, being exposed to danger which cannot be avoided by good navigation and seamanship.

Chapter 3: Compliance & Enforcement

3.1 Overview of Approach

OFSI’s approach is summarised by our compliance and enforcement model: promote, enable, respond, and change. More information on OFSI’s general enforcement approach can be found here.  

OFSI can respond to a suspected breach of sanctions in several ways, depending on the case. We will treat each suspected breach on its own merits. We will assess the facts to decide on an outcome that is fair, proportionate, and best enforces the purpose of the sanctions regime. 

The prohibition is enforced by OFSI through a robust enforcement regime, with HMRC and the National Crime Agency jointly considering cases which may be appropriate for criminal prosecution. 

The steps we could take in response to a breach include:  

  • issue a warning; 
  • refer regulated professionals or bodies to their relevant professional body or regulator in order to improve their compliance with relevant sanctions; 
  • publish information pertaining to a breach, even where no monetary penalty is imposed, if this is in the public interest; 
  • impose a monetary penalty; and  
  • refer the case to law enforcement agencies for criminal investigation and potential prosecution.  

OFSI may undertake several of these actions in any particular case.  

Those who have knowledge or suspicion of a suspected sanctions breach related to the UK Maritime Services Ban and Oil Price Cap are required to submit a suspected breach reporting form, which can be found on our website here.

For further information on what constitutes an offence for the purpose of the implementation and enforcement of the ban, see Annex A.

3.2 Attestation process and liability

Recalling OFSI’s sanctions enforcement powers and approach, and on the basis that a person can demonstrate to OFSI that they have fulfilled the requirements of the attestation process (see Chapter 5) in a timely manner and in full to OFSI’s satisfaction, and undertaken appropriate due diligence, OFSI does not anticipate taking enforcement action on that person.  

This includes suspected breach cases where a counterparty has falsified an attestation; in which circumstances, OFSI would enforce against such a counterparty. It does not preclude enforcement actions in suspected breach cases not related to compliance with the attestation process, for example, related to broader sanctions compliance processes and their effective implementation, or under extraordinary circumstances (see 4.4).

3.3 Due diligence 

Actors relying on attestation documentation from other involved persons, or any associated counterparties, must undertake appropriate due diligence to satisfy themselves, based on the information available, of the reliability and accuracy of that information. This process might reasonably include considering the international scope of their activities, assessing their own exposure, considering their own risk appetite, seeking legal advice as appropriate, and implementing appropriate due diligence measures to identify and mitigate potential risks of breaching sanctions.  

OFSI does not mandate specific measures to be taken. However, providers subject to existing due diligence requirements (for example, Customer Due Diligence through their regulatory supervision) should apply the same standards when operating under this regime and be able to evidence the measures undertaken to OFSI when asked. 

Companies and industry organisations should undertake the requisite due diligence to verify that the provision of services under the general licences does not breach any other sanctions whether under the Russia Regulations or otherwise. 

3.4 Monetary penalties 

As outlined previously, OFSI can impose civil monetary penalties for breaches of these trade sanctions on a strict liability basis. This means there is no requirement for OFSI to consider whether the person knew or had reasonable cause to suspect the relevant conduct amounted to a breach of sanctions when considering whether to impose a civil monetary penalty. However, OFSI will still need to demonstrate on the balance of probabilities that a breach occurred. 

‘Balance of probabilities’ is the civil standard of proof and means OFSI considers that, based on the evidence, the occurrence of the breach was more likely than not. We will not be seeking to prove facts beyond reasonable doubt (the criminal standard), but to make a judgement on whether it is more likely than not that they are true. 

Where it is possible to estimate the value of the breach of the prohibition, the permitted maximum penalty is the greater of £1,000,000 or 50% of the estimated value of the breach. In any other case, the permitted maximum is £1,000,000. OFSI may impose a monetary penalty if satisfied on the balance of probabilities, that an offence (under Regulations 46Z9B to 46Z9D of the regulations) has been committed.

3.5 Coordination with the EU and other Coalition partner bans  

The UK’s prohibitions are aligned with our international allies as far as possible. The G7, including the EU, as well as Australia and New Zealand have committed to implementing coordinated bans. 

  • The EU’s measures are currently in force, following wind-down periods for certain transactions for oil until 5 December 2022 and for oil products until 5 February 2023. 
  • The US’s measures are currently in force, following wind-down periods for certain transactions for oil until 5 December 2022, and for oil products until 1 April 2023. 

The UK Government has worked with our Coalition partners to ensure alignment across jurisdictions in terms of the goods and services covered by these bans, as well as details of implementation and enforcement where possible.

Chapter 4: Exceptions & Licensing

4.1 The Oil Price Cap Exception 

To ensure the continued flow of oil onto the global market, whilst increasing economic pressure on Russia’s illegal war, a ‘price cap’ exception has been provided for the supply or delivery by ship of Russian oil and oil products and associated services. 

This price cap exception permits the supply or delivery of Russian oil and oil products by ship, as well as provision of associated services, only where they have been purchased or sold at or below a corresponding set price, or ‘cap’ for that oil or oil product, excluding the UK.

The price cap exception is set out in the ‘Oil Price Cap’ General Licence INT/2024/4423849, which is published alongside other OFSI general licences here

The cap covers only the price of the oil or oil product. Ancillary costs including, but not limited to, transportation and legal fees are not within the scope of the cap. 

The cap applies from receipt of cargo on a ship, up to the point where it is delivered and passes through customs controls in a third country, or is substantially processed in line with non-preferential Rules of Origin. If the oil or oil products pass customs in a third country and then re-enter trade by maritime transportation without being substantially processed, the price cap will still apply. 

Russian oil and oil products will be considered to be at or below the price cap when the unit price of the oil is at or below the price cap at the date of the most recent transaction.  

  • The unit price is the price per barrel (or per tonne) of the oil or oil products. 
  • The most recent transaction is the most recent transaction in the period of time between the oil or oil products first being loaded onto the ship, and the oil or oil products being offloaded at a third country (at the point at which the oil or oil products pass through customs control in that country).  

OFSI is aware of the potential for the costs of shipping and other services relevant to the transit of the oil in question to be used as a route for circumvention of the cap. In line with requirements on providers involved in transactions to report any knowledge or reasonable suspicion of an offence being committed to OFSI under regulation 70(1A) of the regulations, providers should report to OFSI when they become aware of a transaction for shipping or associated services where prices deviate significantly from the standard prices available in the market at that point in time. 

The price cap exception is not applicable to the import of Russian oil and oil products into the UK and does not overrule any prohibitions enacted by third countries on the import of Russian oil and/or oil products into their own jurisdictions. The General Licence does not permit any activities which would otherwise breach UK sanctions, other than those activities clearly stated within it. The price cap exception is not applicable to services for the benefit of designated persons or to services in relation to specified ships, nor to the supply or delivery of Russian oil or oil products in specified ships or to a designated person. 

Specific exceptions and licensing powers are contained in the regulations and can allow otherwise prohibited transactions and prohibited activity, including where they involve designated persons or specified ships, to take place in some circumstances. A licence is a written permission from OFSI allowing an act that would otherwise breach prohibitions imposed by sanctions. An exception to a prohibition applies automatically in certain defined circumstances as set out in the regulations and does not require you to obtain a licence from OFSI. You may be required to notify OFSI of the use of an exception, and you should check the regulations before relying on the exception. 

4.2 Exceptions 

There are two exceptions in the regulations to the Maritime Services Ban. The first exception is for when dealing with an emergency. The prohibitions will not apply to any person performing an act that assists with the urgent prevention or mitigation of an event likely to have a serious and significant impact on human health or safety, infrastructure, or the environment.

Any person purporting to act under this exception, must notify OFSI within 5 days of the act. This notification must be sent to oilpricecap.ofsi@hmtreasury.gov.uk.

The second exception permits activity that would otherwise be prohibited, where the oil and oil products do not originate in Russia, are not owned by a person connected with Russia, and are only being loaded in, departing from, or transiting through Russia. 

Both exceptions apply to prohibited transactions and prohibited activity which involve designated persons or specified ships.

4.3 General Licences 

The Oil Price Cap exception has been implemented by means of general licences. A general licence, issued by OFSI on behalf of HM Treasury, allows multiple parties to undertake specified activities which would otherwise be prohibited by sanctions legislation, without the need for a specific licence.

It is the responsibility of any party using a general licence to ensure the activities they undertake fall within the terms of the licence and that they comply with any conditions of the licence. 

General licences issued by OFSI can be found here.

4.4 Specific Licences

Where a transaction involves Russian oil or oil products at a price above the oil price cap, you may be able to obtain a licence to allow the activity to take place without breaching trade sanctions. It is important to note that OFSI can only issue licences where there are specific and relevant licensing grounds enabling us to do so, and where the conditions in those grounds have been met. You must provide evidence to support an application and demonstrate that all criteria have been met. 

There is currently only one licensing ground where this would be permitted – extraordinary situations. We will keep this under review and assess whether there are any other licensing grounds required. The OFSI approach on extraordinary situations is:  

  • The situation must be extraordinary in nature (unexpected, unavoidable, and not recurring). 
  • This ground applies to non-UN designated persons and enables anything to be done to deal with an extraordinary situation. This will enable a situation which is extraordinary in nature but does not necessarily involve an expense. 
  • There is a high threshold for a situation to meet the standard of being extraordinary, and even where a situation may seem extraordinary to the parties concerned (i.e. outside their normal day to day business) it does not necessarily mean it will meet the threshold for this licensing ground.  

The available ground can be found here in the regulations. Further details on where the ban will not apply can be found in Annex B.

Licences cannot be issued retrospectively to permit activity which has occurred in breach of sanctions. If you have carried out an act that required a licence, without having obtained one beforehand, you may have breached trade sanctions and you should consult Chapter 3 of this guidance immediately. 

It is important to note that OFSI only issues licences in relation to its areas of competence; an OFSI licence does not confirm that a particular transaction as a whole is lawful under trade or transport sanctions regulations. 

When applying to OFSI for a licence you must provide evidence to support an application and demonstrate that all criteria of the relevant licensing ground (where applicable) have been met. Incomplete applications will not be considered and will be returned to the applicant for re-submission. OFSI will endeavour to assist applicants who contact us to understand the licensing process as well as our evidentiary requirements. However, we cannot provide legal advice and applicants should consider taking independent legal advice before applying, especially for complex matters.

OFSI expects that legal and professional advisers will have fully considered the relevant law and formed a view about an application before approaching OFSI for guidance or submitting an application. 

OFSI does not charge for licences. 

Specific licences issued by OFSI come with conditions that often require information to be reported to OFSI within a specific time frame. A failure to comply with these reporting requirements may result in the revocation, suspension or variation of a licence or further restrictions being included in it. It may also result in a criminal prosecution or civil monetary penalty. Legal advisors should proactively engage with their clients about the need to provide information to meet the reporting requirements in licences. 

More information on how to apply for a specific licence can be found here.

Chapter 5: Attestation

5.1 Overview of the Attestation Process

The attestation process is designed to apply different requirements to different actors in the oil supply chain, depending on whether they routinely know the price paid in their ordinary course of business and how often they transact. Those closest to the price information and transacting regularly (such as oil traders and brokers) have greater requirements under the attestation system than those further from the price information. 

All parties involved in the maritime supply chain, including ship owners and insurers, need to retain and provide attestations, as per the requirements outlined in the relevant General Licence. The provision of false or misleading information during the attestation process is considered a breach of regulation 67 (licensing offences) of the regulations. Where the “effective date of the contract” is mentioned below this refers to the contract for the provision of goods or services.

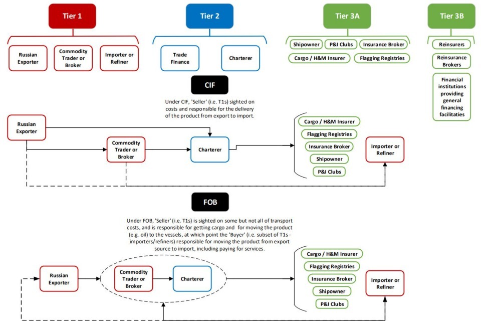
Tier 1 Tier 2 Tier 3A Tier 3B
Those who regularly have direct access to price information. Those directly interacting with Tier 1 providers but who do not have direct access to price information themselves. Those with limited access to price information. Those with limited or no access to price information.
Russian exporter Trade finance P&I club Reinsurer
Commodity trader Charterer Hull & machinery insurer Reinsurance broker
Commodity broker   Cargo insurer Financial institutions (general financing)
Refiner   Flagging registries  
Importer   Shipowner  
    Ship management company  
    Insurance broker  

Figure 5.1.1 Attestation Model

5.2 Attestation Tiers

The attestation process divides the market into four tiers of providers, depending on their access to price information for the oil or oil products.  

Involved persons should comply with the attestation and reporting requirements for a given transaction on the basis of their access to price information for the oil or oil products relevant to that transaction (and the corresponding tier for that level of access). For example, a financial institution may assess itself to be a Tier 2 provider when providing transaction-based trade finance, but a Tier 3B provider when providing general financing facilities. 

For the purposes of the explanation of these tiers below, the examples of persons provided for each tier are for illustrative purposes, and reflect expectations of the type of transactions in which the relevant person(s) are primarily or most frequently involved. 

Full details of the attestation requirements for each Tier are set out in the ‘Oil Price Cap’ General Licence INT/2024/4423849, which is published here.

5.3 Attestation Requirements

5.3.1 Per-Voyage Attestations

Attestations should be collected for each voyage. Where there is more than one voyage occurring under a single contract; attestations must be passed between Tier 1, 2 and 3A contractual counterparties on a per-voyage basis.  

A voyage is defined as the period between the oil and/or oil products being loaded onto a ship and when it is discharged. As such, each time a vessel sets sail from a port during the course of its journey to the final destination counts as a separate voyage if, during the course of the port stop, oil is discharged.  

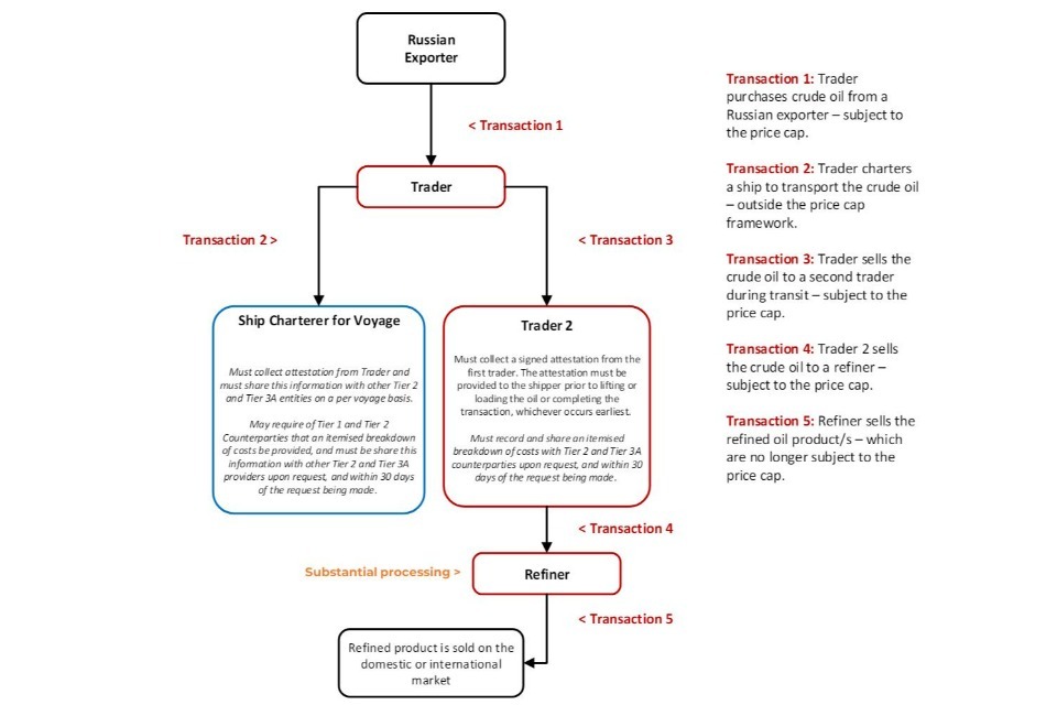
If a ship transfers the oil/oil product to another ship before reaching its destination, a process known as a ship-to-ship transfer, this would constitute two separate voyages. The Tier 1 or Tier 2 providers involved in the onward shipment would need to produce a new attestation.

5.3.2 Itemised Ancillary Costs Upon Request

Itemised ancillary costs must be recorded by Tier 1 providers (and Tier 2 providers with access to information) and provided to Tier 2 and Tier 3A (either directly or via Tier 2) contractual counterparties upon request. 

The specific information required will vary subject to the nature of the relevant service/transaction. They may include the following specific costs: 

For cost, insurance, and freight (CIF) contracts: 

  • Costs: export licences, inspection of products, fees for shipping and loading the goods at the seller’s port, packaging costs, fees for customs clearance, duty and taxes, port dues at the point of loading/export and port service charges at the point of loading/export. 
  • Insurance: cost of insuring the shipment up until the buyer’s goods have been delivered at the port of destination. 
  • Freight: cost of shipping the freight via sea or waterway from the seller’s port to the buyer’s port of destination. 
  • Other costs: any other costs that demonstrate compliance with the general licence and provide assurance that the transaction is being conducted legally. 

For free on board (FOB) contracts:  

  • Costs: costs of packaging the exported items, any charges for loading the product onto transport and delivering the goods to the seller’s port, export taxes, customs duty and costs, and any transfer, handling and loading charges associated with loading the product onto the ship.

Figure 5.3.2 Itemised Ancillary Costs

5.3.3 Itemised Ancillary Costs Information Deadlines

Itemised ancillary costs must be provided within 30 days of such a request being made.

5.4 Tier 1

Tier 1 comprises persons who regularly have direct access to the price paid for a cargo in their ordinary course of business. For example, this includes, but is not limited to: 

  • exporters and importers; 
  • commodities brokers; and 
  • commodities traders. 

5.4.1 Responsibilities of Tier 1 Providers 

Attestations:

  • Tier 1 providers will be required to provide attestations to: 
    • any other Tier 1 or any Tier 2 counterparty prior to lifting/loading the oil or the effective date of the contract (whichever is earlier, and where the “effective date of the contract” is as defined in section 5.1 of this guidance). If there is more than one voyage occurring under a single contract, they must provide additional attestations for every relevant voyage prior to lifting/loading the oil; 
    • any Tier 3A counterparty prior to the effective date of the contract; and, if there is more than one voyage occurring under a single contract, additional attestations for every relevant voyage within 30 days of lifting/loading the oil; and 
    • any Tier 3B counterparty prior to the effective date of contract. 

Itemised ancillary costs:

  • Tier 1 providers must also retain ancillary costs information associated with each voyage occurring as part of a relevant transaction or contract and provide this to other Tier 1, Tier 2, and Tier 3A counterparties within 30 days of request. 

5.5 Tier 2 

Tier 2 comprises persons who do not themselves have direct access to oil price information. For example, this includes, but is not limited to: 

  • financial institutions providing transaction-based trade finance; 
  • customs brokers; 
  • ship agents; and 
  • shipping companies chartering a vessel for the purposes of shipping a consignment of Russian oil or oil products from a place in Russia to a third country, or from one third country to another third country.

5.5.1 Responsibilities of Tier 2 Providers

Attestations:

  • When Transacting with a Tier 1 provider, Tier 2 providers must request and be in receipt of an attestation prior to lifting/loading the oil or the effective date of the contract (whichever is earlier). 
  • If there is more than one Voyage occurring under a single contract, the Tier 2 provider must request additional attestations for every relevant voyage prior to lifting/loading the oil. 
  • Tier 2 providers will be required to provide attestations to: 
    • any other Tier 2 counterparty prior to lifting/loading the oil or the effective date of the contract (whichever is earlier). If there is more than one voyage occurring under a single contract, they must provide additional attestations for every relevant voyage prior to lifting/loading the oil; 
    • any Tier 3A counterparty prior to the effective date of the contract; and, if there is more than one voyage occurring under a single contract, provide additional attestations for every relevant voyage within 30 days of lifting/loading the oil; and 
    • any Tier 3B counterparty prior to lifting/loading the oil.

Itemised ancillary costs:

Tier 2 providers will be required to:

  • retain any ancillary costs information associated with each voyage to which they have immediate access and provide this to other Tier 2 and Tier 3A counterparties upon request within 30 days of such a request being made; and 
  • require of their Tier 1 or Tier 2 counterparties that a breakdown of ancillary costs associated with any relevant voyage be provided to them ‘upon request’ within 30 days of such a request being made.
    • The right to request ancillary costs information could, for example, be provided through an ‘access to records’ clause in relevant contracts which would be activated if a service provider needed to seek information about a particular voyage as part of their own due diligence processes, when requested by another contractual counterparty in the supply chain, or directly requested by OFSI.

5.6 Tier 3A

Tier 3A providers are service providers with no direct access to price information, who do not know and cannot access the Unit Price of the Russian oil to be (or being) supplied or delivered. 

Tier 3A includes, but is not limited to:

  • P&I clubs;
  • hull & machinery insurers;
  • cargo insurers;
  • insurance brokers;
  • flagging registries;
  • shipowners; and
  • ship management companies.

5.6.1 Responsibilities of Tier 3A Providers

Attestations:

  • When transacting with a Tier 1, Tier 2 or other Tier 3A counterparty, the Tier 3A provider must, prior to the effective date of the contract, request and be in receipt of an attestation. This attestation could take the form of a clause in their contractual terms and conditions stating that the unit price of the Russian oil to be supplied or delivered, or being supplied or delivered, is or will be at or below the Price Cap; or a clause that might specify that funds provided must not be used for activity that breaches sanctions along the lines of the Lloyds Market Association 3100, 3100A or 3200 clauses. 
  • This clause can act as the first attestation. 
  • However, if there is more than one Voyage occurring under the relevant contract, Tier 3A providers need to request and be in receipt of additional per-voyage attestations, as outlined in the ‘per-voyage requirements’ paragraph below. 
  • When transacting with a Tier 3B counterparty, Tier 3A providers must provide an attestation prior to the effective date of the contract. This attestation may be a clause in their contractual terms and conditions stating that the unit price of the Russian oil to be supplied or delivered, or being supplied or delivered, is or will be at or below the Price Cap; or a clause that might specify that funds provided must not be used for activity that breaches sanctions along the lines of the Lloyds Market Association 3100, 3100A or 3200 clauses.

Per-voyage requirements:

  • When transacting with a Tier 1, Tier 2 or other Tier 3A counterparty, Tier 3A providers will need to require that additional per-voyage attestations (beyond the first attestation) for all relevant voyages be provided within 30 days of lifting/loading throughout the life of the contract. This per-voyage attestation requirement may be written as a contractual clause or introduced by way of a Circular or other means of publishing the requirement to the provider’s members or customers.

Itemised ancillary costs:

  • Tier 3A providers must require of their Tier 1, Tier 2 or other Tier 3A counterparties that a breakdown of ancillary costs associated with any relevant voyage be provided to them upon request within 30 days of such a request being made.
    • The right to request ancillary costs information could, for example, be provided through an ‘access to records’ clause in relevant contracts (or an alternative mechanism, if appropriate) which would be activated if a service provider needed to seek information about a particular voyage as part of their own due diligence processes, when requested by another counterparty in the supply chain, or directly requested by OFSI.

5.7 Guidance for Tier 3B Providers

Tier 3B providers are service providers with no direct access to price information, who do not know and cannot access the Unit Price of the Russian oil to be (or being) supplied or delivered. 

Tier 3B comprises: 

  • reinsurers; 
  • reinsurance brokers; and 
  • financial institutions providing general financing facilities (financial institutions provided transaction-based financing remain in Tier 2). 

The requirements regarding per-voyage attestation set out above do not apply to Tier 3B providers. 

Tier 3B providers transacting with any involved person must, prior to the effective date of the contract, request and be in receipt of an attestation, and must provide an attestation upon request. 

This is because such providers are judged to operate at such a distance from the original transaction and voyages that it may not be practical to obtain an attestation for each voyage in line with the requirements above. For Tier 3B providers, the inclusion of a clause within contractual terms and conditions stating that the unit price of the Russian oil to be supplied or delivered, or being supplied or delivered, is or will be at or below the Price Cap (see 5.5.1) may be considered sufficient to meet the requirements of the attestation process. 

This could be a clause along the lines of the Lloyds Market Association 3100, 3100A or 3200 clauses, which suspend insurance coverage for activity which breaches any sanctions – including, but not limited to, the UK Maritime Services Ban and Oil Price Cap.  

The further requirements regarding per-voyage attestation set out in the above sections do not apply to Tier 3B providers. This is because such providers are judged to operate at such a distance from the original transaction and voyages that it may not be practical to obtain an attestation for each voyage in line with the requirements above.

5.8 Action in the event of non-compliance

The responsibility of providing per-voyage attestations as well as recording, and passing on, upon request, itemised ancillary costs is intended to fall on those providers (largely Tier 1 and occasionally Tier 2) who have direct access to this information. 

  • The requirements on Tier 3A providers are limited to updating relevant contracts or issuing a Circular or any other relevant publication to require that they be provided with per-voyage attestations and that ancillary costs information be passed on to them upon request within 30 days of such a request being made. 
  • If any actor in the supply chain refuses or fails to provide information that they are obliged to provide, UK providers should cease doing business with them unless satisfied that that relevant actor has used their best efforts to obtain and provide the relevant information such that the refusal or failure is as a result of non-compliance further up the supply chain. The expectation to cease doing business is contract-specific and only applies to policies related to the seaborne transportation of Russian oil and oil products. UK providers should report any inability to obtain the relevant information to OFSI using the process at section 2.8.2 of this Guidance. 
  • Where Tier 1 or Tier 2 providers are non-UK providers and fail to comply with attestation requirements, such as a request to provide ancillary cost information to their counterparties, OFSI, in line with its enforcement approach set out in Chapter 3, will assess information related to the providers’ failure to do so. OFSI may also share relevant information with FCDO’s Sanctions Directorate for further consideration. 
  • In line with OFSI’s compliance and enforcement approach set out in Chapter 3, OFSI does not anticipate taking enforcement action against those Tier 3A providers who undertake appropriate due diligence (as per section 3.3 of this guidance) on counterparties and requirements as stipulated, but find a counterparty subsequently refuses or fails to provide the required information.

Design of Documentation

5.9.1 Sample attestation proforma

[Date of transaction] [Date of voyage]

[Name, address, and details of those involved in the transaction and signature]

[Party A to the contract/service] confirms that for [the service being provided], [party A to the contract/service] is in compliance with the Russian price cap framework and any other restrictions on the supply or delivery of Russian oil and/or oil products applicable to [party B to the contract/service].

[Party A to the contract/service] attests that:

  • [Party A to the contract/service] has received and retained price information demonstrating that the Russian oil and/or oil products was/were purchased at or below the cap; or
  • Where not practicable to request and receive such information, [party A to the contract/service] has obtained a signed attestation that the Russian oil and/or oil products was/were purchased at or below the cap; or
  • [Party A to the contract/service] has received a signed attestation that the purchase of the Russian oil and/or oil products was pursuant to a licence or an exception.

[Signature of Party A]

5.9.2 Itemised Ancillary Cost Information for CIF Contracts

[Party A to the contract/service] attests that the following costs are/were involved in this transaction:

Type Cost (including currency denomination)
Price per barrel or confirmation that price was at or below the relevant price cap  
Export licence fees  
Inspection costs  
Port fees for shipping and loading  
Port service charges  
Customs fees, duties, and taxes  
Insurance  
Freight  
[Optional] Other costs, please specify  

5.9.3 Itemised Ancillary Cost Information for FOB Contracts

[Party A to the contract/service] attests that the following costs are/were involved in this transaction:

Type Cost (including currency denomination)
Price per barrel or confirmation that price was at or below the relevant price cap  
Costs of packaging exported items  
Charges for loading the product onto transport and delivering goods to seller’s port  
Export taxes  
Customs duty and costs  
Transfer, handling, and loading charges association with loading the product onto the ship  
[Optional] Other costs, please specify  

Chapter 6: Reporting Requirements

6.1 Overview of reporting requirements

In line with the attestation process, the reporting requirements for activity under the price cap differ based on tier. Tier 1 providers are required to report all activity to OFSI. Tier 2, 3A and 3B providers must inform OFSI if they have not received confirmation that counterparties have fulfilled their own reporting obligations or (as the case may be) if the Tier 2, Tier 3A or Tier 3B providers are transacting with a non-UK Tier 1 provider. Within the relevant reporting form, Tier 2, Tier 3A and Tier 3B providers must also provide details about the activity to which the relevant contract relates to. 

For all tiers, reporting deadlines run from the effective or commencement date of the contract. If an effective/commencement date is not provided in the contract, OFSI will consider the reporting deadlines to run from the date on which the provision of services commences e.g., for the provision of reinsurance for a shipping vessel, the date upon which the reinsurance cover commences.  

Activity or activities means the provision of contracted goods or services as permitted under General Licence INT/2024/4423849. 

All relevant reporting forms can be found at: 

www.gov.uk/government/publications/russian-oil-services-ban  

Completed forms must be emailed to oilpricecap.ofsi@hmtreasury.gov.uk. Please pay attention to instructions on the form, and ensure that all forms are submitted in the correct file format.

Figure 6.1.1 Reporting transactions with a UK Tier 1 Provider

6.2 Reporting requirements for Tier 1 Providers 

Each time a Tier 1 provider enters into a contract which will involve activity purporting to be permitted under the General Licence INT/2024/4423849, they are required to report to OFSI within 40 days of the effective date of that contract.  

A Tier 1 provider must notify OFSI at oilpricecap.ofsi@hmtreasury.gov.uk using the OPC standardised reporting form. Should the details of that notification change, you must notify OFSI within 30 days of the change in detail.

6.2.1 Consolidated reports 

Where a provider has entered into multiple contracts within a 30-day period (e.g. 10+ such occasions per 30-day period), the provider may submit a consolidated report, provided OFSI is notified of all contracts entered into within 40 days of the effective date of the first contract. For example, a consolidated report for multiple contracts between 1-30 November, where the earliest contract included in the report has an effective date of 1 November, would need to be submitted by 10 December. 

This reporting requirement relates solely to transactions to which the Tier 1 provider is party to, as opposed to reporting on the entirety of the sale chain – which may include transactions the Tier 1 provider is not party to.

6.3 Reporting requirements for transactions with Tier 1 Providers

6.3.1 Reporting transactions with a UK Tier 1 Provider 

A Tier 2 provider seeking attestation directly from a Tier 1 provider is required to request confirmation that the Tier 1 provider has reported to OFSI (as in 6.2 above) within 60 days of the effective date of the contract. 

A Tier 3A and Tier 3B provider seeking attestation directly from a Tier 1 provider is required to request confirmation that the Tier 1 provider has reported to OFSI (as in 6.2 above) within 60 days of the effective date of the contract. Subsequent requests to the Tier 1 provider (and reporting to OFSI) must be repeated on a periodic basis at the same time as any other periodic review of service agreements with the Tier 1 provider, such as an annual insurance policy review. 

Where they do not receive Tier 1 confirmation of reporting into OFSI, the Tier 2 or 3A or 3B provider is required to inform OFSI of this within 60 days (of the effective date of the contract) and withdraw their services as soon as reasonably practicable.  

When assessing reasonableness, providers will wish to give consideration to the nature of the service they provide, and the impact should it be immediately removed.

6.3.2 Reporting transactions with a non-UK Tier 1 Provider 

Where the Tier 2, Tier 3A, or Tier 3B provider requests confirmation of reporting into OFSI but finds that the Tier 1 provider is not a UK person and therefore not required to report, the Tier 2, Tier 3A, or Tier 3B provider does not need to receive confirmation. However, they are required to inform OFSI of the detail of the contract within 60 days of the effective date of the contract with the non-UK Tier 1 provider.  

For Tier 3A and 3B providers, subsequent reporting to OFSI can be made at the same time as their annual insurance policy review, or any other periodic review of service agreements with the non-UK Tier 1 provider.

6.4 Reporting Requirements for UK Nationals in Third Countries

UK nationals in third countries fall under the same tiering classification as that set out in the ‘Oil Price Cap’ General Licence INT/2024/4423849 on the basis of their access to price information (see section 5.2). 

Companies can fulfil reporting requirements on behalf of any UK national employees who are involved persons as per the reporting requirements outlined in each general licence (see section 4.3).

6.5 Record Keeping Requirements

All involved persons must keep records of their activities undertaken under the relevant general licence, which may be stored electronically or on paper. Records must be accurate, complete, and readable in English, and must demonstrate adherence to the conditions and obligations of the relevant general licence. Such records must include: 

  • a description of the activity taking place under the general licence; 
  • a description of the nature of any goods, services, or funds to which the activity relates; 
  • the effective date(s) of the contract(s) or agreement(s) to which the activity relates or the dates between which the activity took place;
  • the value and/or quantity of any goods, services, or funds to which the activity relates;  
  • itemised ancillary costs information for all Tier 1 providers and for Tier 2 providers with access to the information; and for Tier 2 and 3A providers who have been provided with the information;
  • the person’s name and address; 
  • the name and address of any consignee of goods to which the activity relates, or of any recipient of services or funds to which the activity relates; 
  • in so far as it is known to the person, the name and address of the end-user of the goods, services, or funds to which the activity relates;
  • if different from the person, the name and address of the supplier of any goods to which the activity relates; and  
  • where relevant, copies of any attestation produced or supplied.   

These records do not need to be consolidated, and the information may be held in different agreements or correspondence. However, you should be able to produce these records in a timely fashion when requested to do so by OFSI.  

Providers must also maintain any documentation relating to a transaction for which the licence was utilised for a minimum of 4 years beyond the end of the calendar year in which the record was created. 

For Tier 3A and 3B providers that are providing insurance or other periodic services, these records may instead align to capture the information from their annual insurance policy review, or any other periodic review of service agreements. As such, the records may cover multiple instances of supply or delivery.

Annex A: Definitions

Offences

A.1 What is an offence

For illustrative purposes, below is an indicative list of offences. Please note that this is not an exhaustive list, and does not include cases where a licence to permit the activity has been issued by OFSI.

A.1.1 Supply or delivery of Russian oil or oil products

It is an offence for a person to supply or deliver Russian oil or oil products by ship from a place in Russia to a third country, or from one third country to another third country, from the relevant date (5 December 2022 for Russian oil or 5 February 2023 for Russian oil products), if the oil or oil products have been purchased above the price cap. This includes: 

  • any transfer of the goods concerned between ships on which those goods are being supplied or delivered; 
  • any person owning, controlling, chartering, or operating a ship on which those goods are being carried, or from or to which those goods are being transferred.

A.1.2 Financial services, funds, and brokering services

It is an offence to provide financial services, funds, or brokering services (see A.3 - A.5) to anyone, anywhere in the world, who is transporting Russian oil or oil products by ship, after the relevant date (5 December 2022 for Russian oil or 5 February 2023 for Russian oil products) from a place in Russia to a third country, or from one third country to another third country, if the oil or oil product has been purchased above the price cap. However, trading in derivatives and futures, and related derivative brokering services, are exempt from this prohibition pursuant to an OFSI General Licence (INT/2023/3074680).

A.1.3 Withholding of information

It is an offence for a person to withhold information from OFSI if that person knows or has reasonable cause to suspect that another person has committed an offence such as those listed below, and the information or other matter on which that knowledge or cause for suspicion is based came to them in the course of carrying on their business (for example, because the other person has not provided price information or an attestation). 

For these purposes, examples of known or suspected offences which should be notified to OFSI include:

  • supplying or delivering oil or oil products by ship from a place in Russia to a third country, or from one third country to another third country;
  • providing financial services, funds or brokering services relating to that supply or delivery;
  • purporting to act under the authority of a licence but failing to comply with any condition of that licence.

A.1.4 Circumvention

It is an offence to circumvent prohibitions (see Annex C.3).

A.1.5 Compliance with information requests 

It is an offence for a person:  

  • to refuse or fail to comply with a request for information from OFSI without reasonable excuse;  
  • knowingly or recklessly to give any false information or documentation in response to such a request;  
  • to evade with intent any request for information or documents;  
  • to destroy, mutilate, deface, conceal, or remove any document;  
  • or otherwise intentionally obstruct OFSI.

A.1.6 Licensing conditions 

It is an offence for persons to purport to act under the authority of a licence but fail to comply with any condition of that licence. For example, failing to comply with the information sharing and attestation requirements outlined within the OFSI General Licence (INT/2023/3074680).

A.2 What is not an offence

For illustrative purposes, please see below an indicative list of instances which are not an offence. Please note that this is not an exhaustive list. 

It is not an offence to:

  • supply or deliver by ship oil or oil products from a place in Russia to a third country, or between third countries; or
  • provide financial or brokering services or funds to anyone, anywhere in the world, who is supplying or delivering by ship oil and oil products from a place in Russia to a third country, or between third countries;

in any of the below circumstances:

  • if it is required to deal with an emergency, for example to clear up an oil spill (see 4.2);
  • if oil was loaded onto a ship before 05:01 GMT on 5 December 2022, and was delivered and cleared customs in a third country before 05:01 GMT on 19 January 2023;
  • if oil products were loaded onto a ship before 05:01 GMT on 5 February 2023, and were delivered and cleared customs in a third country before 05:01 GMT on 1 April 2023;
  • if it involves a de minimis amount of Russian oil left over in the bottom of a container or tank (see Annex B);
  • if oil products are loaded in, transit through, or depart from Russia, and the oil products do not originate in Russia and are not owned by a person connected with Russia (see Annex B);
  • if the activity has been licensed by OFSI (see 4.3 - 4.4);
  • if the oil or oil product has been purchased for a price at or below the relevant price cap.

Financial Services, Funds, and Brokering Services 

The definitions of ‘financial services’, ‘funds’ and ‘brokering services’ are the same as the definitions in legislation set out in regulation 21(1) of the Russia sanctions regulations and sections 60(1) and 61(1) of the Sanctions and Anti-Money-Laundering Act 2018, with the exception of derivatives and futures trading and derivative brokering services, which are exempt from the financial services prohibition pursuant to an OFSI General Licence (INT/2023/3074680). These include, but are not limited to, the definitions below.

A.3 Financial services

‘Financial services’ means any service of a financial nature, including (but not limited to) those outlined below.

Insurance-related services includes the following: 

  • direct life assurance;
  • direct insurance other than life assurance;
  • reinsurance and retrocession;
  • insurance intermediation, such as brokerage and agency;
  • services auxiliary to insurance, such as consultancy, actuarial, risk assessment and claim settlement services.

A.3.2 Banking and other financial services

Banking and other financial services includes the following: 

  • accepting deposits and other repayable funds;
  • lending, including consumer credit, mortgage credit, factoring and financing of commercial transactions;
  • financial leasing;
  • payment and money transmission services (including credit, charge and debit cards, travellers’ cheques, and bankers’ drafts);
  • providing guarantees or commitments;
  • financial trading, with the exception of derivatives and futures trading and derivative brokering services pursuant to an OFSI General Licence (INT/2023/3074680); 
  • participating in the issuing of any kind of securities (including underwriting and placement as an agent, whether publicly or privately) and providing services related to such issues;
  • money brokering;
  • asset management, such as cash or portfolio management, all forms of collective investment management, pension fund management, custodial, depository and trust services;
  • settlement and clearing services for financial assets (including securities and other negotiable instruments);
  • providing or transferring financial information, and financial data processing or related software (but only by suppliers of other financial services);
  • providing advisory and other auxiliary financial services in respect of any of the above activities, including: credit reference and analysis, investment and portfolio research and advice, advice on acquisitions and on corporate restructuring and strategy.

A.4 General Financing Facilities

General financing facilities are considered to be those which a bank or other financial institution has standing with clients, and where the funds may or may not be used for trading Russian oil, but there is no advance clearance of specific payments within the wider facility. This may include, for example, general loan or credit facilities.

A.5 Funds

’Funds’ means financial assets and benefits of every kind, including (but not limited to): 

  • cash, cheques, claims on money, drafts, money orders and other payment instruments;
  • deposits, balances on accounts, debts, and debt obligations;
  • publicly and privately traded securities and debt instruments, including stocks and shares, certificates representing securities, bonds, notes, warrants, debentures, and derivative products;
  • interest, dividends, and other income on or value accruing from or generated by assets; 
  • credit, rights of set-off, guarantees, performance bonds and other financial commitments;
  • letters of credit, bills of lading and bills of sale;
  • documents providing evidence of an interest in funds or financial resources; 
  • any other instrument of export financing.

A.6 Brokering services 

’Brokering service’ means any service to secure, or otherwise in relation to, an arrangement, including (but not limited to):

  • the selection or introduction of persons as parties or potential parties to the arrangement;
  • the negotiation of the arrangement;
  • the facilitation of anything that enables the arrangement to be entered into; and
  • the provision of assistance that in any way promotes or facilitates the arrangemenT.

Annex B: Application of the ban

B.1 Where the ban does not apply

The examples in this Annex should not lead to a breach of the UK’s sanctions in relation to Russian oil and oil products.

B.1.1 De minimis left-over oil

When a container or tank (not located in Russia) has previously been used to transport or store Russian oil or oil products, an unpumpable quantity of substance may remain at the base of the container or tank– that is, a substance which could not be removed from the container without causing damage to the container or tank. If non-Russian oil is added to the container or tank, it will comingle with the Russian remainder of oil.  

The non-Russian products held in the tank (that is, the comingled Russian leftover oil and non-Russian oil) can still be transported from a place in Russia to a third country, or from one third country to another third country.

B.1.2 Products of non-Russian origin

Oil and oil products of non-Russian origin will be permitted if they transit through or depart from Russia, with minimal Russian oil residue. The regulations also contain a specific exception for certain products that transit, are loaded in or depart from Russia (see Regulation 60HA).  

This exception applies where: 

  • the goods do not originate in Russia; 
  • the goods are not owned by persons connected with Russia; and 
  • the goods are only being loaded in, departing from, or transiting through Russia. 

The UK’s intention behind the way this exception works, and the way OFSI approaches enforcement, is that the prohibitions will not apply where: 

  • Russia is identified as the state of export in the customs declarations  
  • if the country of origin for the oil or oil products is identified in those declarations as a third country
  • provided that the goods are not majority-owned by persons connected with Russia.

In addition to this, crude oil that transits through a pipeline in the Russian Federation with documentation (such as a certificate of origin) confirming that the oil is not of Russian origin, is exempt from the price cap. For example, the Caspian Pipeline Consortium pipeline and the Uzen-Atyrau-Samara pipeline transport Kazakh-origin oil co-mingled with Russian-origin oil through Russia. The Kazakh proportion of this co-mingled oil, with a Certificate of Origin evidencing the proportion, is exempt. 

UK persons should apply their own level of risk appetite to the establishment of the credibility of the documentation and information provided.

Annex C: Attestation - Example Scenarios

C.1 Change of ownership during shipment

C.1.1 Transaction 1: Purchase of Russian crude oil 

A trader buys a cargo of 2 million barrels of crude oil from a Russian exporter (crude oil falls within HS code 2709 and therefore the supply or delivery of the oil is prohibited). The cap applies to this transaction – as such, the price agreed must be at a price at or below the cap for this transaction not to breach the prohibitions set out above.

C.1.2 Transaction 2: Contracting of shipping services

The trader contracts a shipping company to carry the cargo. The pricing terms for the shipment sit outside the price cap. However, as the shipping company, a Tier 2 provider, is interacting with the trader, a Tier 1 provider, the shipping company must request price information for the oil, and a signed attestation for this voyage and each subsequent voyage. The attestation must be provided to the shipping company prior to lifting/loading the oil, or to the effective date of the contract, whichever occurs earlier. The shipping company must also require that the trader (and any other Tier 1 providers), through contractual means or otherwise, provides a breakdown of ancillary costs linked to this voyage and every subsequent voyage upon request, and within 30 days of the request being made.  

The shipping company must undertake appropriate due diligence to satisfy itself, and be prepared to satisfy OFSI, of the trader’s identity. The shipping company must either receive price information, or a signed attestation that the price paid for the oil was at or below the price cap, from the trader within 5 days before proceeding with this specific transaction.

C.1.3 Transaction 3: Sale of Russian crude oil during transit

The trader sells the cargo on to a different trader while the ship is at sea. The cap applies to this transaction, and this transaction/sale becomes the ‘Most Recent Transaction’ (as defined in the OFSI General Licence) – since the goods being traded are in maritime transit, and therefore have not reached the point of customs control in a third country where the cap will be lifted. 

The second trader must also request evidence of price information, and a signed attestation that the first trader bought the oil at a price at or below the price cap. The attestation must be provided to the second trader prior to the oil being lifted/loaded or completing the sale transaction, whichever is earlier. The second trader is bound by the Customer Due Diligence rules under Anti-Money Laundering legislation, so should apply the same standard to this transaction. They should also ask for and receive confirmation that their Tier 1 counterparty has reported their use of a General Licence to OFSI. Similarly, if the consignment is transferred to another ship before reaching its destination, this would be considered a separate voyage and a new attestation must be produced for this voyage, and every subsequent voyage.

C.1.4 Transaction 4: Sale of Russian crude oil to a refinery

The second trader subsequently sells the cargo to a refinery. The cap applies to this transaction, and the price agreed must therefore be at or below the relevant price cap. As above, a signed attestation and appropriate due diligence is required. The refinery should also ask for and receive confirmation that their Tier 1 (and where relevant Tier 2) counterparty has reported their use of a General Licence to OFSI.

C.1.5 Transaction 5: Sale of refined oil products

The refiner refines the crude oil, and sells it on for use, either domestically or internationally. The cap does not apply to this transaction. The crude oil has passed through customs in a third country, and there has been a substantial processing of it.

Figure C.1 Change of ownership during shipment

C.2 Blending and substantial processing of refined oil products

C.2.1 Transactions 1 & 2: Purchases of refined oil products from a Russian exporter

Two oil traders purchase refined oil products from a Russian exporter: The first trader (Trader 1) purchases Low Sulphur Fuel Oil (LSFO), while the second trader (Trader 2) purchases Naphtha. 

As both purchases are for refined oil products under HS heading 2710, the supply and/or delivery by ship of these products is prohibited unless they are bought/sold under the cap. The price agreed for each must be at or below the relevant price cap not to breach the prohibition.

C.2.2 Transaction 3: Sale of both Russian-origin refined oil products to a refiner

Having purchased the Russian-origin refined oil products from the traders, the refiner decides to carry out blending operations to refine the products further. 

The refiner blends the Russian-origin LSFO with non-Russian LSFO (both with HS code 2710 19 50) to optimise the specification, which produces LSFO that also has the HS code 2710 19 50. This blending operation does not constitute substantial processing – since, for this to be the case, the HS code of the output product must differ from that of any of the Russian-origin inputs at the 8-digit level. 

Separately, the refiner blends the Russian-origin Naphtha (HS code 2710 12 2500) with non-Russian reformate (HS code 2710 12 4590) and non-Russian Eurograde gasoline (HS code 2710 12 1519), which produces Gasoline with the HS code 2710 12 1519. This blending operation does constitute substantial processing – since the HS code of the Gasoline differs at the 8-digit level from that of the Russian-origin Naphtha.

C.2.3 Transactions 4 & 5: Sale of processed oil products

The refiner subsequently sells both the blended LSFO and the processed Gasoline on the domestic or international market. 

As no substantial processing of the LSFO has taken place, if it goes back on the water it must continue to be sold at or below the relevant price cap, and the relevant attestation and reporting requirements will still apply to any related transactions. 

However, as the Gasoline has been substantially processed, it is no longer subject to the price cap and can therefore be sold at market price for any onward transactions.

Figure C.2 Blending and substantial processing of refined oil products

C.3 Transport and Circumvention

C.3.1 Transaction 1: Purchase of Russian crude oil

A vertically integrated energy firm buys 2 million barrels of crude oil from a Russian exporter at a price at or below the price cap.  

C.3.2 Transaction 2: Sale of refined oil product 

The firm transports the oil on a ship in its own fleet to a third country. It then refines the crude and sells the refined product at market price. This is not in breach of the prohibition. 

C.3.3 Transaction 3: Sharing of profits or revenues 

However, the firm has agreed to provide the Russian exporter with a proportion of the profits or revenues generated through sale of the products. This is in breach of the prohibition, as the firm has breached the cap when securing the oil from the Russian exporter. 

The provision of any monetary or non-monetary benefits to the Russian exporter, the Russian state or providers linked with Russia, at any time, in return for access to Russian oil and/or oil products seemingly at a price at or below the cap, will be considered a breach of the prohibition. This includes buying other goods from Russian providers at a rate significantly above the market price, or selling goods and services at rates significantly below the market price. This list is not exhaustive, and any attempt to circumvent the prohibitions laid out in the regulations will be subject to investigation and enforcement activities.

Figure C.3 Transport and circumvention

C.4 Transport of co-mingled crude oil

C.4.1 Transaction 1: Contracting of tanker for Saudi crude oil 

An oil trader contracts a tanker for multiple shipments, which is 60% filled with Saudi crude oil. 

C.4.2 Transaction 2: Purchase of Russian crude oil 

The trader then purchases crude oil from a Russian exporter and fills the remainder of the tanker with the Russian oil, and the two sources of crude oil become co-mingled. 

C.4.3 Transaction 3: Sale of entire crude oil cargo 

The trader then sells on the full cargo, all marketed as ‘Saudi crude’, to a buyer from a third country at the market price, which is above the price level of the price cap. This is in breach of the prohibition. No substantial processing has taken place, and the Russian portion of the cargo remains subject to the price cap up to the point that it crosses customs in a third country, or is substantially processed (also in a third country). 

The trader must therefore provide valid attestation and certificates of origin to counterparties to confirm the respective proportions and origins of the Russian and non-Russian volumes, and that the Russian volume was purchased at or below the relevant price cap. The trader must also retain and provide itemised ancillary cost information to Tier 2 and Tier 3A counterparties upon their request, and within 30 days of the request being made. 

In the scenario above where prohibitions are breached, an insurance provider would not be liable for the shipment, provided they have complied with attestation and reporting requirements (see Chapter 5).

Figure C.4 Transport of co-mingled crude

Further Support

If you require this information in an alternative format or have general enquiries about OFSI and its work, contact:  

Office of Financial Sanctions Implementation
HM Treasury
1 Horse Guards Road
London SW1A 2HQ 

Tel: 0207 270 5454 

Email: ofsi@hmtreasury.gov.uk