Guidance on the technological protection measures (TPMs) complaints process
Updated 18 May 2021
Copyright exceptions and TPMs
UK law protects the right of copyright owners and creators to use Technological Protection Measures (TPMs). TPMs are sometimes known as copy protection measures or digital rights management (DRM). TPMs can protect copyright works through encryption on DVDs, for example. They can have a key role in enabling copyright owners (rightsholders) to offer content to consumers in different ways and protect against unlawful copying (piracy).
Although TPMs have a vital role to play, their use could potentially prevent activities that are permitted by copyright exceptions. A copyright owner and you as a user may not agree a solution on removing TPMs to allow you to use an exception. You can complain to the Secretary of State for Business, Energy and Industrial Strategy using the complaint form on the guidance page.
It is important that you try to agree a solution with the copyright owner before complaining to the Secretary of State. You will be asked to explain what you have done so as part of the complaints process.
Eligibility
To be eligible for the complaints process the following conditions must apply:
- the work you are complaining about must be protected by copyright
-
you must have lawful access to the work. For example, you may own a lawful copy of the work having bought it or been given it as a gift
- the TPM must be preventing you from benefitting from one of the eligible exceptions set out below
Some copyright works are out of scope, including computer programs. Works made available to the public on agreed contractual terms may also be out of scope. This is the case if members of the public may access them from a place and at a time of their choosing. However, if a TPM on a Marrakesh work prevents the making of an accessible copy for a Marrakesh beneficiary, that is in scope.
Process
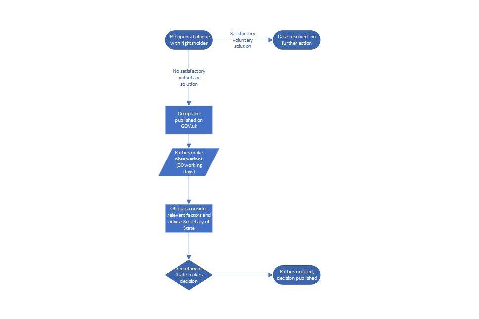
The IPO will acknowledge your complaint within 10 working days of receiving it. If the complaint is within scope the IPO will open a dialogue with the rightsholder to seek a voluntary solution in the first instance. The diagram below outlines this process.

The IPO will work with the complainant and rightsholder to resolve the complaint. A final decision is made by the Secretary of State.
- IPO opens dialogue with rights holder. If there is a satisfactory voluntary solution, the case is resolved and there is no further action
- if there is no satisfactory voluntary solution, the complaint is published on GOV.UK
- parties make observations within 30 workings days
- officials consider relevant factors and advise the Secretary of State
- The Secretary of State makes a decision, the parties are notified and the decision is published
Factors influencing outcome of complaints
Copyright owners can lawfully adopt TPMs that limit the number of copies of a work that can be made. This complaints process is not intended to undermine this law. Instead, it is about making sure that you can personally make use of the content that you already own in line with an exception.
The Secretary of State may take other factors into account when deciding on the outcome of a complaint. These will vary depending on the details of the case. For example:
- whether there are versions of the work already in the market, on reasonable terms
- the possibility of imposing a large and disproportionate burden on business
- the ability of the creative industries to produce the content we all enjoy
The Secretary of State will also want to ensure that the benefits of copyright exceptions can be realised. For example, an archive that helps preserve the cultural life of the nation by holding copies of works securely should not be restricted by TPMs.
The Secretary of State may also wish to consider what a user could have reasonably expected to be able to do when they purchased or were given the work.
Exceptions subject to the TPMs complaints process
All of these exceptions are in Chapter 3 of the Copyright, Designs and Patents Act 1988.
Please use the list below to identify in your complaint which copyright exception you are seeking to use.
section 29 research and private study
section 29A copies for text and data analysis for non-commercial research
section 31A disabled persons: copies of works for personal use
section 31B making and supply of accessible copies by authorised bodies
section 31BA making and supply of intermediate copies by authorised bodies
section 32 illustration for instruction
section 35 recording by educational establishments of broadcasts
section 36 copying and use of extracts of works by educational establishments
section 41 copying by librarians: supply of single copies to other libraries
section 42 copying by librarians etc: replacement copies of works
section 42A copying by librarians: single copies of published works
section 43 copying by librarians or archivists: single copies of unpublished works
section 44 copy of work required to be made as condition of export
section 45 Parliamentary and judicial proceedings
section 46 Royal Commissions and statutory inquiries
section 47 material open to public inspection or on official register
section 48 material communicated to the Crown in the course of public business
section 49 public records
section 50 acts done under statutory authority
section 61 recordings of folksongs
section 68 incidental recording for purposes of broadcast
section 69 recording for purposes of supervision and control of broadcasts
section 70 recording for purposes of time-shifting
section 71 photographs of broadcasts
section 75 recording of broadcast for archival purposes