Small Pots Delivery Group Report
Published 24 April 2025
Ministerial Foreword
One of my key priorities is how the government can support pension savers to get the best possible outcome from their workplace pensions, to support them with their retirement planning and achieve financial security in later life.
That is why in the Kings Speech, the government included the Pension Schemes Bill. This Bill will introduce a package of reforms to ensure that savers are enrolled into pension schemes that are of high quality, support opportunity for investment in UK productive markets and have appropriate options for them at retirement, helping savers to achieve better outcomes.
Enabling savers to maximise good retirement outcomes will only work if we make it easier to keep track of and consolidate pensions pots over a working life. As people change jobs they are enrolled into a new pension, often into a new pot - resulting in more and more small pots being created and making it harder to keep track of pension savings. I want to ensure savers are connected with these pots at retirement and that waste is reduced wherever possible. Our Bill will ensure that we can address the growing issue of deferred small pots, and we will introduce a duty on schemes to enable the consolidation of over 13 million pension pots, starting at those that are worth £1,000 or less.
I am hugely grateful to the Small Pots Delivery Group, for the support that they have offered to my department in considering the policy design choices required as part of the solution to address multiple small pots. This report demonstrates the significant progress that this Group has made in a short period of time, which in turn will support the government to make progress with implementation of the solution in the coming years.
Our focus now moves towards legislation, delivery and operation of this solution, to ensure that the deferred small pots which are currently plaguing the workplace pension market are eliminated – supporting a more efficient and effective landscape where saver outcomes are at the heart of decision making.
This is the starting point for future of workplace pension pot consolidation, providing the foundations for consolidating greater numbers of larger pension pots. The Pension Schemes Bill and the ongoing Pensions Review will result in changes to the pensions landscape. In the coming months, I will say more about our expectations in terms of sequencing and timing as I am aware of the amount of reform and the need to make it work. I look forward to our continued partnership with the pensions industry as we move together on this journey, to support savers to achieve the best possible retirement outcomes.
Torsten Bell MP
Minister for Pensions
Chapter 1: Introduction
Background
1. On 22 November 2023, a response to the DWP consultation ’Ending the proliferation of deferred small pots’[footnote 1] was published. The response set out a proposal to address the challenge of deferred small pots through establishing authorised default consolidators with a regime for automated large-scale consolidation of small pots. As part of the framework, the consultation set out that:
- schemes would be required to transfer eligible pots to one of the multiple default consolidators, with an opportunity for the member to choose their desired consolidator scheme or opt-out of consolidation. Eligible pots were confirmed as those that:
- were created since the introduction of Automatic Enrolment (AE) (including contractual enrolment)
- are within AE workplace pensions market within charge-capped default funds (including sharia compliant funds), excluding pots with guarantees
- have had no active contributions made for a period of at least 12 months
- must be valued at equal to or less than £1,000. This threshold will be kept under review as we monitor impacts
- Alongside this, the following requirements were proposed to implement the policy:
- a central infrastructure (this is discussed in more detail at Chapter 2 and 3) to underpin and support the multiple default consolidator approach, acting as a central point within the consolidation process, enabling communication between the ceding and receiving pension schemes
- an authorisation and supervisory regime to enable pension schemes to act as consolidators
2. The Small Pots Delivery Group was formed to support the Department with developing and designing the multiple default consolidator policy. Following the announcement of Pension Schemes Bill in the Kings Speech, the government continued the Small Pots Delivery Group to ensure that this measure was ready for inclusion in the Bill, given the important impact this measure will have in improving member outcomes.
Structure of the Delivery Group
3. The Small Pots Delivery Group (the ‘Group’) was established on 7 February 2024, which included a wide range of stakeholders covering multiple sectors, interested parties and representative bodies. A list of the attendees can be found at Annex A.
4. At the top of the Group structure is the Core Steering Group. The Core Steering Group was supported in its endeavours by two expert panels: a Pension Provider Expert Panel and an Administration and Technical Expert Panel. These expert panels explore topics and make recommendations on a range of policy design questions for the core steering Group to consider. The Department chaired each of the groups.
Purpose of the Delivery Group
5. The Delivery Group was asked to support the Department with the development of a viable, efficient, automated consolidation process for ceding and receiving pension schemes, whilst ensuring value for money for members, industry and taxpayers. The Group were asked to provide recommendations for the government to consider on how best to implement the proposed automated multiple default consolidator model, as set out in the 2023 consultation response[footnote 2]. The specific focus was to obtain advice and context to enable the Department to develop and implement the necessary primary legislation framework required to enact the multiple default consolidator approach.
6. The government set out that to achieve the desired levels of consolidation a solution would need to be developed that met the following objectives:
- a reduction in the wasted administration costs that deferred small pots currently present to pension schemes – which limits the value for money that schemes can pass onto their members – therefore the solution should result in a net benefit for members and the pension’s industry
- remains fit for the future, and is not just solely focussed on addressing the immediate problem, enabling for future enhancements to be made, recognising the wider aim of improving security in retirement for all
- has a tolerance of risk acknowledging that the initial pots in scope are £1,000 or less
Chapter 2: Interaction with Pensions Dashboards
Background and key areas to consider
7. Pensions dashboards will enable members to engage with their pension savings by accessing their pension information online, securely, and all in one place. The Pensions Dashboards Programme (PDP) is responsible for designing and implementing the central digital architecture that will make dashboards work. It is also responsible for developing data standards, which will provide the rules and controls that will facilitate the ongoing connection to the pensions dashboards ecosystem.
8. Once implemented, pensions dashboards will provide a step forward in enabling members to have a greater visibility of their total pension benefits and where these pots are located. This may result in an increase in member-led consolidation. However, as set out in the 2020 Small Pots Working Group report[footnote 3], relying solely on member-led consolidation is not expected to significantly change the dial on the small pots problem. Given the development of the digital infrastructure that forms the pensions dashboards ecosystem, it may be the case that there will be crossover between what has been created there, and what is needed to develop the default consolidator framework – in part, within the required central digital infrastructure design.
9. In the DWP Call for Evidence[footnote 4] and subsequent consultations the primary infrastructure required to underpin the multiple default consolidator approach has been referred to as the Clearing House. This will now be referred to as the Small Pots Data Platform. It has been determined that the term Small Pots Data Platform would be a more accurate description of the form and functions required from the infrastructure. The Small Pots Data Platform will act as a central hub to undertake data matching and identity verification on behalf of pension schemes, it will have no role in members and employer contributions – due to this it was considered that the name ‘Clearing House’ was less appropriate. The role and remit of the Small Pots Data Platform is discussed further at Chapter 3.
10. A number of stakeholders across the Expert Panels and the Core Steering Group had significant knowledge and experience of working with the PDP. As such, an initial focus for the Group was to explore and understand what potential benefits and lessons could be learnt from work already undertaken on pensions dashboards; given that both the pensions dashboards and the multiple default consolidator model are underpinned by a central infrastructure that is responsible for matching member records across multiple schemes. The Group considered as a starting point what could be replicated or replicated from the pensions dashboards eco-system alongside what lessons could be learnt from the delivery of pensions dashboards; and how this could be utilised for the development of the default consolidator approach in the longer term.
Discussion by the Delivery Group
11. One of the overarching principles agreed by the Group when considering interactions with pensions dashboards is that anything we do to address the challenge of deferred small pots should complement and not come at the expense of delaying the delivery of pensions dashboards. Therefore, the Group focussed their discussions on the following areas:
- how far the infrastructure that has been developed for pensions dashboards could be replicated to support pot consolidation
- whether the approach to data standards and matching taken for pensions dashboards is suitable for pot consolidation
- the overall lessons learnt in the design and delivery of pensions dashboards
Infrastructure
12. The Group broadly agreed with the statement made within the consultation response[footnote 5], that the infrastructure for pensions dashboards, being member initiated, is significantly different to what would be required from the infrastructure needed under the multiple default consolidator model, where action is taken by the pension scheme without requiring member involvement. However, the Group was keen to note that there are specific elements within the pensions dashboards ecosystem which could be replicated within the small pots design, specifically the use of Integrated Service Providers (ISPs), which pension schemes have partnered with in preparedness for the launch of the pensions dashboards.
13. Whilst some schemes will communicate with pensions dashboards directly, the majority of schemes are expected to choose to facilitate their connection through ISPs, and this could be replicated to support tracing and transfers for the purpose of pot consolidation.
14. Alongside this, the Group felt that it would be useful to examine the data sharing approach undertaken by the Pension Finder Service, which is part of the pensions dashboards central digital architecture. This sends out an instruction to all pension providers and schemes to search for a user’s pensions. However, the Pension Finder Service is built in a way that the transactions are on an individual member basis, whereas the multiple default consolidator infrastructure (the Small Pots Data Platform) is likely to process large numbers of eligible pots in bulk. Therefore, the current Pension Finder Service infrastructure, may not have sufficient capacity to undertake the finding function at the bulk levels required by the Small Pots Data Platform, to support small pot consolidation at scale. However, the Group identified that further exploration should be undertaken to consider how far the Pension Finder Service infrastructure could have the capacity to manage with this scale, or whether this model could be replicated to support the default consolidator approach.
15. The Group also considered that exploration should be given to how far the Identity Verification Service approach within the pensions dashboards ecosystem could also support the design of the default consolidator approach providing capabilities to verify data. Data verification creates user confidence that only verified individuals can access pensions data and protect consumers from its theft. The PDP uses the GOV.UK One Login Service to verify that certain biographical data relates to the user. This will allow appropriate data matching by pension schemes relying on the verified information supplied by the member. Whilst it is acknowledged that in the multiple default consolidator approach the member will not be involved in the process of data verification and data matching there may be opportunities to utilise processes already developed for the PDP.
Data matching and data standards
16. One of the key areas of overlap between pensions dashboards and the future consolidator system, is the need for pension schemes and the Small Pots Data Platform to be able to successfully match records held on a single member across a range of schemes. However, unlike pensions dashboards where the member verifies data, pension schemes and the Small Pots Data Platform will need to be sure that the data held on a member is correct for the purpose of a transfer out. A clear set of data matching standards will therefore be required for ceding schemes to initiate a pot transfer to the Small Pots Data Platform.
17. For this to be successful, it will be important that scheme data is of high quality – reducing the risk of mismatches, to limit the potential for erroneous transfers resulting in member detriment. The Group explored how far the approach to data matching for pensions dashboards could provide a suitable basis for the similar challenge within the pot consolidation process. This is discussed in further detail in Chapter 4.
Learnings from the Pensions Dashboards Programme
18. The Group discussed the importance of learning from the PDP, given the similarities in the complexity between the development and implementation of both policies. It was considered vital that learnings taken from pensions dashboards are actively considered throughout the policy design phase of the consolidator model, to ensure an effective solution is developed; with delivery of the consolidator solution done in an efficient manner.
19. DWP will continue to engage the PDP and other experts with knowledge of pensions dashboards to ensure ongoing collaboration and learning from the approach taken to the design and project management of PDP.
Delivery Group summary and recommendations
20. The Group was in agreement that a starting point for any decision on the potential interactions between pensions dashboards and small pots ecosystems is that pensions dashboards should not be delayed to accommodate the delivery of the small pots solution. Moreover, it was felt that the Group should not solely rely on the infrastructure for pensions dashboards, to avoid limiting the design of the Small Pots Data Platform given we should be open to exploring and utilising new technologies.
21. However, there are a number of components developed for pensions dashboards which could potentially be replicated to reduce the cost of the delivery of the Small Pots Data Platform. It was therefore felt that once the role and remit of the Small Pots Data Platform has been considered (discussed in Chapter 3), DWP should commission a Digital Systems Feasibility Review to consider the digital infrastructure required to implement the multiple default consolidator approach and how far the elements and learnings from pensions dashboards identified by the Group could be replicated to simplify this process.
Recommendation:
A Digital Systems Feasibility Review should analyse the pensions dashboards ecosystem to determine how far the elements identified by this group (namely, the ISP network, Pension Finder Service and Identity Verification Service) can be replicated to support the delivery of the multiple consolidator approach, specifically in relation to the role and remit of the Small Pots Data Platform.
Government conclusion
22. The government agrees with the importance of undertaking a Feasibility Review to scope out the necessary operating structure and digital requirements of the Small Pots Data Platform to ensure its successful design and delivery. The next steps for this Feasibility Review are discussed at Chapter 11.
Chapter 3: Role and remit of the Small Pots Data Platform
Background and key areas to consider
23. As set out in Chapter 2 the Small Pots Data Platform will be the primary infrastructure required to support pension schemes to transfer millions of eligible deferred small pots automatically on behalf of their members. At present, a pension scheme seeking to transfer out a pot is not able to see where that member has other deferred or active pots. The response to the consultation[footnote 6] set out how a Small Pots Data Platform would provide a central point to support pension schemes and members through the consolidation process and could act independently in allocating members to a consolidator scheme in cases where a member does not make an active choice.
24. Learnings from international evidence from countries with similar pension systems in the UK show that a central platform increases the success of consolidation approaches, whilst reducing the burden[footnote 7], with several countries adopting a centralised approach to facilitate the consolidation process.
25. Within the multiple default consolidator approach, the Small Pots Data Platform will be central to the overall design and delivery of the solution. However, it is hugely important that we are able to ensure that the design and remit of the Small Pots Data Platform is correct, given the scale of the small pot problem now and into the future; ensuring that costs are proportionate to the issue that it is addressing and remains deliverable. As such, a large part of the discussion of the Group has been focussed on the Small Pots Data Platform’ role, and function within the multiple default consolidator model.
Discussion by the Delivery Group
26. The Group focussed on what the core role and remit of the Small Pots Data Platform should be taking into account, the need to ensure that the Small Pots Data Platform approach remained streamlined and where possible technology and market innovations are utilised. As set out in Chapter 2, the Group strongly held the view that the development of the Small Pots Data Platform as part of the wider consolidator approach should not impede or delay the delivery of pensions dashboards, but once a clearer understanding of the role and remit of the Small Pots Data Platform is decided then the potential interactions with pensions dashboards should be investigated through a Digital Systems Feasibility Review.
27. The discussion of the Group therefore focussed on a several key areas, related to the core role and remit of the Small Pots Data Platform, including:
- structure of Small Pots Data Platform
- facilitation of the Consolidation Process
- data matching and Data Verification
- storage of data within the Small Pots Data Platform
- member Communication
Structure of the Small Pots Data Platform
28. In order for the Small Pots Data Platform to independently administer its functions, there was a preference across the Group that the Small Pots Data Platform should be a non-commercial (not for profit) entity within a Government Body working in the best interest of pension savers and the pensions industry, however agreed that a full analysis of the delivery options should be undertaken before final decisions are taken.
29. However, as set out above, it was felt that the solution should avoid looking to recreate infrastructure and capabilities that can already be delivered within the current landscape; and therefore, where possible the role of the Small Pots Data Platform should be minimised to reduce costs and complexity. Given the costs involved with the design, build and ongoing maintenance associated with the Small Pots Data Platform, the Group (including both expert panels) discussed and proposed that it may be most appropriate to fund this through the General Levy to ensure that costs are shared across the pensions industry, given there will be cross-industry benefits arising from the successful delivery of this policy. The Group noted, particularly the pension provide panel, that consideration would need to be given to the Levy structure to ensure there was a fair balance of costs across schemes.
Facilitation of the transfer process
30. Facilitation of the transfer process involves a check for previous consolidation to identify the current authorised consolidator for the member, allocation of a new consolidator for members going through the consolidation process for the first time and informing the ceding pension scheme of the authorised consolidator for the member’s pot to be consolidated into.
31. To ensure the most effective method of pot consolidation, the Group discussed what role could be undertaken by the Small Pots Data Platform in the transfer process. This ranged from a more active role whereby the Small Pots Data Platform would be responsible for holding and managing the pot transferred from the ceding scheme until it has been allocated to a consolidator or alternatively playing a more passive role supporting the ceding scheme to obtain the missing data to update a member’s record.
32. Currently, there are several different transfer mechanisms within the pensions industry and the Group discussed whether or not the Small Pots Data Platform could insert itself into one of these mechanisms more efficiently. It was determined that by adding an additional entity in the transfer process this could increase the time to make the transfer and add friction to the process. It was also thought that a system of consumer protection and redress would need to be developed in instances should an error be made and member detriment has occurred. Having examined the additional complexities, it was decided that the Small Pots Data Platform should not actively be involved in the transfer process itself and will not have responsibility for holding or transferring the members assets. This will remain the responsibility of the ceding pension scheme.
33. Alongside this it was thought that the Small Pots Data Platform should be responsible for undertaking a check to determine if the member has a pot with a consolidator or has previously chosen (made an active choice) to move an eligible pot into one of the authorised consolidators. This is because the Small Pots Data Platform could act as a central point to identify the authorised consolidators rather than the ceding scheme having to contact each of the consolidators each time a small pot is identified. If the member makes a decision to opt out of the automated transfer process, the Small Pots Data Platform could also undertake that central function to inform the ceding pension scheme that no further action is to be taken.
Data verification and data matching
34. As part of the Small Pots Data Platform role in facilitating the consolidation process, the Group discussed whether the Small Pots Data Platform should have a role in verifying data, to ensure that transfers that are occurring are eligible under the criteria set out in the consultation response.
35. To successfully deliver the multiple default consolidator approach, it is vital that the Small Pots Data Platform is able to successfully match a member’s pension records across multiple schemes. The Group discussed various approaches to data matching, including who should retain responsibility for the process. On balance, however, it was considered that given the other elements of the Small Pots Data Platform role – including allocating members to consolidators - it would be most appropriate for the Small Pots Data Platform to take an active role in data matching and data verification. However, as discussed further in Chapter 4, in cases where the data is of poor quality resulting in the Small Pots Data Platform being unable to match records, the ceding scheme would retain responsibility for improving that data.
36. The Group discussed whether it would be appropriate to legislate for data standards to ensure all schemes operate in the same way. However, it was considered that this may result in a greater burden for schemes. It was also discussed that the same outcomes could be achieved by creating a Terms of Service within the Small Pots Data Platform model. That approach will not require schemes to change how their data is stored but would require them to communicate with the Small Pots Data Platform in line with agreed standards.
Member communications
37. The Group considered whether it would be appropriate for the Small Pots Data Platform to assume responsibility for member communications throughout the consolidation process. This would ensure complete standardisation of member communications and a streamlining of the process. It would also allow for all communications to be processed by one organisation, potentially resulting in reduced overall communication costs. Additionally, some felt that it could streamline the process, improve the likelihood of the member receiving the information. Some felt that having an independent organisation responsible for communications would allow for members to recognise the process as legitimate more easily.
38. However, it was also accepted that if the Small Pots Data Platform was to act as a central hub for member communications, then it would be required to have the infrastructure to deal with and respond to member queries which could result in it having more significant build and operating costs.
39. On the other hand, some members of the Group advocated for initial communications to members being carried out by the ceding pension scheme. Given schemes already had in place systems and processes to deal with member queries, alongside the view that they would have an established relationship with the member.
40. If the ceding scheme has this role, then given that the first communication to members is vital to the consolidation process, it would be important to standardise the approach to ensure a) consistency across the market; and b) that all the options open to members are clearly communicated at once. This would include identifying who the selected default consolidator will be unless a member opts out or chooses another consolidator. The Group felt that the standardisation of the approach would need to be clearly set out, and that government should therefore explore whether statutory guidance would be an appropriate option for this, similarly to the approach which was taken with ‘Simpler Annual Benefit Statements’.
41. It was felt by the Group, that at this stage neither approach should be ruled out and that this should be considered further as part of the Digital Systems Feasibility Review to examine the costs and benefits of this in more detail. In addition to this it was suggested that DWP could explore undertaking member research to understand member preferences on this.
Storage of data
42. As a result of the consolidation of deferred small pots a huge amount of data will be exchanged, and it is vital that records are kept of the transfers that are undertaken to ensure that future member queries can be addressed adequately. The Group considered how far there may be benefits of the Small Pots Data Platform establishing its own database, to store this information centrally, but also building efficiencies by avoiding the need to contact consolidator schemes when a member returns to the consolidation process for a subsequent deferred pot.
43. The Group discussed how far the storage of this data was necessary and beneficial, considering the additional costs it would present. It was felt that the Small Pots Data Platform being able to collect and store member data to perform its functions effectively would offer some potential benefits such as the ability to identify the member and capture their chosen or allocated consolidator. However, a large database raises the potential of security risks. It was felt that at a minimum, the Small Pots Data Platform should reduce the data that is stored, whilst having strict retention periods to protect member data.
44. If the Small Pots Data Platform were to store data, this would result in the need to invest in more enhanced data security to ensure that members’ personal details are protected. It would also have a responsibility to keep records up to date, increasing the initial build and ongoing operational costs.
45. It was suggested by the Group that further exploration should be undertaken to consider whether storing data was an effective approach to increase efficiency, or whether it would result in greater cost and burden for the overall approach. The efficiency and benefit of storing data could be significantly reduced depending on the number of authorised consolidators operating in the market.
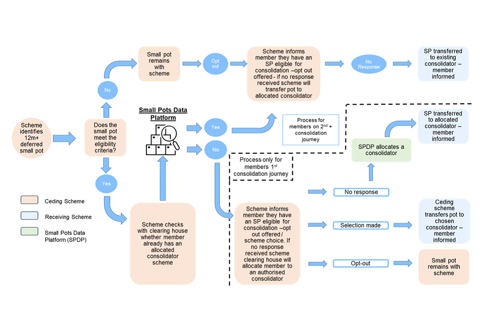
46. Alternatively, a federated database system was suggested which would enable the Small Pots Data Platform to be able to interrogate the consolidators’ records to identify previously allocated members. Both approaches have their merits, but also present complications in terms of build and costs – therefore, it was felt that this would benefit from greater exploration as part of the Digital System Feasibility Review.
47. There is an acknowledgement that any such data held by the Small Pots Data Platform could be an attractive target for fraud and scams and therefore the requirement for additional data security would increase the cost. There would also be additional General Data Protection Regulation (GDPR) requirements for the Small Pots Data Platform to ensure that the data is maintained and kept up to date increasing costs further.
Examples of data that it was considered necessary to collect and store (whether by the Small Pots Data Platform or Consolidator) included:
Personal data: to verify the member/individual, make contact and the paperwork pertaining to the member responses and evidence of communications to the member and ceding schemes for future reference.
Consolidation: details of the small pot or pots eligible for consolidation, a history of past transfers, details of the existing members consolidator and reasoning for the decision on consolidation allocation (active choice or carousel).
Delivery Group summary and recommendations
48. The Group has made significant progress on what the minimum requirements of the Small Pots Data Platform should be, including: data matching; data verification; and facilitation of the consolidation process.
49. However, the overarching principle that the Small Pots Data Platform model should remain as streamlined as possible to reduce the cost and minimise build challenges, has led us to consider whether the Small Pots Data Platform function is more that of a Central Verification and Information Service as opposed to the typical Clearing House model as seen in other countries such as Australia.
50. There remain a few areas that need further exploration, with the benefit of the industry-led Digital Systems Feasibility Review, to consider whether they should sit within the remit of the Small Pots Data Platform or would be more effectively placed under the responsibility of either the ceding scheme or the consolidators.
Recommendations:
- The Small Pots Data Platform should be responsible for the following key roles as part of the multiple default consolidator approach:
- Data verification (including correct member data, contact details, confirmation scheme has followed process, and pot is eligible)
- Data matching (using information provided by the ceding scheme to match a member to a previously consolidated pot within an authorised consolidator)
- Facilitation of the consolidation process (checking for previous consolidation to identify consolidator for member, allocation of consolidators for new members, informing ceding schemes of end location for member to be consolidated into – but not actively involved in the transfer of assets)
- The Digital Systems Feasibility review should consider these key roles, and the additional areas of member communications and data storage, to build a specification and operating model for the Small Pots Data Platform assessing the relevant benefits and risks, in order to design an effective system.
Government conclusion
51. The government agrees with the Group recommendations that the remit of the Small Pots Data Platform should include data verification, data matching and facilitation of the consolidation process, and that a decision on whether or not the Small Pots Data Platform should hold and maintain data records should be examined in the Feasibility Review before a final decision is made.
52. While the Group recommended that further research should be undertaken, prior to final decisions being made in regard to the ownership of member communications, the government has decided that member communications should be the responsibility of the ceding and receiving pension scheme, rather than the Small Pots Data Platform. This is to reduce cost and complexity in the design and running of the Small Pots Data Platform, while also leveraging existing capabilities within schemes.
53. As part of the development of the multiple default consolidator approach, there are various delivery approaches available in regard to the build and implementation of the Small Pots Data Platform, the Feasibility Review, will provide more detailed understanding of the digital infrastructure that is required to ensure that a cost-effective solution is built, assessing what the best operating model for the Small Pots Data Platform approach and the strengths / weaknesses of different approaches. This will enable the department to understand the costs, benefits and risks of these delivery options, supporting the department in making decisions on the optimum delivery approach, including who is best placed to delivery this function, as well as a more detailed understanding of the digital infrastructure that is required to ensure that a cost-effective solution is built. The next steps for the Feasibility Review are discussed further at Chapter 11.
Chapter 4: Data matching and unique identifiers
Background and key areas to consider
54. Given that one of the key principles of the multiple default consolidator approach is that it can be delivered without the direct involvement of a member verifying their data, it is vital that data matching standards are sufficiently robust to ensure a high level of accuracy – to reduce the risk of erroneous transfers. However, as a result of poor record keeping by some pension schemes and low member engagement with pensions overall, member records are often out of date. This increases the challenge of successfully matching member records to enable pot consolidation.
Discussion by the Delivery Group
55. As discussed in Chapter 2, the Group considered that the industry’s preparation for the introduction of pensions dashboards provides a foundation on which to approach pot matching. However, it was felt that a more standardised approach across the pensions industry, supported by statutory guidance, would be required to reduce the risk of matching errors and partial matches. Variability and inconsistency of data remain an issue to be overcome. As pension schemes prepare for the introduction of pensions dashboards, data standardisation and quality of records are likely to improve. As outlined in Chapter 3, it has been recommended that the Small Pots Data Platform should assume responsibility for data matching.
56. As part of the discussion the Group focussed on a few key areas, including:
- interaction with pensions dashboards
- the appropriate data sets for matching
- risk tolerance and data cleansing
- the need for a unique identifier
Interaction with Pensions Dashboards
57. As discussed in Chapter 2, the Group explored areas of interaction with pensions dashboards, one of the areas the Group explored was how far the data matching approach could be replicated for the purpose of small pot consolidation. However, a key difference with pensions dashboards is that the trigger for the process commencing is initiated by the member, whereas pot consolidation will be an automated process undertaken on their behalf. Members will access a pensions dashboard service and send their personal data to a verification service provider; which will undertake identity verification; with the member requesting their pensions information to be displayed.
58. To mandate an approach to matching was not an approach taken by pensions dashboards as it was thought this would reduce pension scheme matching capabilities overall and increase burden on schemes. It was suggested that the same approach should be taken for the multiple default consolidator solution, and therefore there are no plans to legislate for specific data matching standards. However, as the Small Pots Data Platform will be solely responsible for data matching a more standardised approach to matching will naturally result, and in effect be mandated.
The appropriate data sets for matching
59. Within pensions dashboards, members will be required to provide a minimum set of data which will support providers to match them to their member records. As a minimum it is expected that members will be required to provide their first name, surname and date of birth. The Group agreed that this was a helpful starting point but that the additional data type of the National Insurance Number (NINo) would be necessary to secure the levels of pot matching required to create an effective automated consolidator solution. However, it was noted that the use of NINo, cannot be made mandatory as there will be some pots where employers have not provided the employee’s NINo.
60. Alongside this, it was discussed whether the use of supplementary data types could be included to improve data matching rates, as the Group considered that it is highly likely that personal details such as email addresses will remain the same over a period of time.
61. However, it is acknowledged that the initial benefits of this supplementary data may be limited given that most coverage of mobile numbers or email addresses within schemes is currently low, as this information is not required under Automatic Enrolment legislation. The Group therefore considered that the following data sets should form the basis for data matching.
Primary Data Set – First Name, Surname, Date of Birth and NINo (where this has been provided by the employer).
Supplementary Data Set – Mobile Number, Email Address and Previous Addresses and Post Codes.
62. Further consideration needs to be given to how these standards are enforced, but the Group felt it was important to strike the right balance between being clear on the expectations of schemes in terms of data standards, whilst being able to amend those standards if future data types that increase matching capabilities become available such as a unique reference identifier .Therefore, it was felt that, as discussed in Chapter 3, the optimum approach may be for the data standards to be set out within the Terms of Service that the Small Pots Data Platform operates within. Schemes will be required to comply with this in order to meet their wider obligations to consolidate eligible pots. However, other approaches to enforcing standards are available, such as statutory guidance.
63. The work undertaken by the Group will continue to be informed by ongoing developments in the pensions industry based on findings and research.
Risk tolerance and data cleansing
64. The Group discussed the need to set and agree an appropriate level of risk tolerance to obtain the levels of pot matching required to achieve consolidation. In order to reduce mismatches, one approach suggested that the Small Pots Data Platform could look to other data sources (such as government databases) to improve and cleanse poor / out of date data to improve matching. In cases where this does not result in a match, this could be referred back to the ceding pension scheme to undertake further tracing activity in an attempt to update the member’s pension record.
65. Additional measures were identified by the Group, including the Small Pots Data Platform potential use of government databases, credit reference agencies and tracing services should be explored further to determine if this would achieve the level of matching required to achieve sufficient levels of member pension pot consolidation.
Proposed data matching and data verification process:
-
Ceding scheme send member information to the Small Pots Data Platform
-
Small Pots Data Platform seeks to match member to consolidator based on ceding scheme records
-
If unable to match the Small Pots Data Platform will try to improve data, using other data sources (if it is considered that lack of a match is down to poor data quality)
-
If still unable to match the Small Pots Data Platform will return member information back to ceding scheme to undertake forensic tracing.

Flow diagram highlighting the proposed data matching and data verification process, including the steps taken by ceding schemes and the Small Pots Data Platform
A unique identifier
66. Previous industry groups have considered the benefits of a unique identifier to support with pot matching as part of the consolidation process, given that building successful data matching capabilities lies at the heart of developing an effective consolidation solution. As such, some members of the Group initially were strong supporters of developing a unique identifier as part of the development of the multiple default consolidator approach, as they felt this would reduce complexity, increase efficiency and reduce administrative costs for pension schemes given the volume.
67. Whether or not a unique identifier should be a mandatory requirement was discussed, with some members of the Group considering that this would be the optimum approach to obtain accurate data matching and overcome issues with inaccurate and incomplete member personal details and that it could potentially save costs over the longer term.
68. There was agreement that use of unique identifiers could create potential benefits for the pensions industry, in addition to small pot consolidation. However, it would likely require significant investment and take many years to successfully implement. It was also considered that a unique identifier alone would not solve the matching challenge for the current stock of deferred small pots, given industry would still need to develop a matching capability to match each pot to a newly allocated unique identifier.
69. The Group therefore concluded that data matching for the multiple default consolidator approach should be designed with no dependency on a unique identifier. However, it should be designed with the capability to be retrofitted into the process in the future if one became available.
Delivery Group summary and recommendations
70. The Group has therefore considered that the current data types available provide a sufficient basis for us to build a matching capability – building out from the work developed to support the implementation of pensions dashboards. This can be enhanced further by using supplementary data sets where available to increase matching capabilities.
Recommendations:
- As a basis for matching, schemes will need to share the primary data sets with the Small Pots Data Platform and provide supplementary data where possible to improve matching capabilities. These data sets include the following:
- Primary Data Set - First Name, Surname, Date of birth and NINo (where this has been provided by the employer).
- Supplementary Data Set - Mobile Number, Email Address and Previous addresses and post codes.
- A risk-based approach should be taken in relation to partial matches based on the value of the pension pot. Action should be taken to determine how data quality can be improved for partial matching through the use of forensic tracing services such as credit agencies and government databases.
- The development of the multiple default consolidator model should not be delayed to allow for the implementation of a unique identifier for data matching. Data cleansing, forensic tracing and the use of government databases will improve accuracy to obtain the levels of consolidation required. However, the solution should be built to enable the use of a unique identifier to be retrofitted into the solution if one does emerge in the future.
Government conclusion
71. The government agrees that it will be necessary for data standards to be established and maintained, and depending on overall delivery decisions these could be administered by the Small Pots Data Platform, through terms of service agreements.
72. Pension schemes must comply with these standards to consolidate eligible small pots within their scheme. The final set of data standards will be agreed and undertaken through secondary legislation supported by statutory guidance subject to further consultation with industry. The Department will continue to undertake learnings from pensions dashboards in addition to other industry initiatives such as the PPI Pensions Data Project[footnote 8].
73. To ensure that a member’s pot is allocated to the correct place the government agrees that a high-risk tolerance will be set for partial matches, while balancing the need to achieve strong levels of consolidation. To ensure that all members can benefit from consolidation of their small pots pension providers will be required to take reasonable steps to improve their data, as part of the consolidation process. The government encourages pension providers to undertake this activity in advance of the introduction of legal duties in preparation for implementation of the multiple default consolidator approach.
74. The government has considered the advantages and disadvantages outlined by the Delivery Group in relation to the use of a unique identifier number and agrees with the recommendation outlined by the Group.
Chapter 5: Member communications
Background and key areas to consider
75. Clear communication to members is a cornerstone of this policy. Any organisation involved in communication with members must ensure that all communications are received and understood to the highest possible level. Members should not be induced to act in any particular way but should be clearly informed of what is happening to their pension pot and where they will be able to locate their pot once consolidation has taken place.
76. In the consultation response[footnote 9], we acknowledged that members’ trust and confidence in the consolidation process is vital. This should come from clear, comprehensible and standardised communications – potentially sponsored by government.
77. It is proposed that part of the authorisation regime to become an authorised consolidator will be that the pension provider can show evidence of high-quality communication and engagement with their current membership. This will ensure that post-consolidation, members are clearly informed of where their pension pot is located and where/how they can engage with their new pension provider. However, it is acknowledged that the effectiveness of any communication is limited by the engagement of the receiver of the communication, and it is therefore important that any communication is proportionate.
78. Given the importance of getting communication within the consolidator approach right, the Group focussed their discussion on the following questions:
- What are the key touch points for member communications during the consolidation process, and what information needs to be provided to members at each point?
- Who is best placed to deliver communication to members?
- Should communications be sent out by electronic and/or paper-based methods, and what are the risks and benefits of both approaches?
Discussion by Delivery Group
Aim of communication with members
79. To bring clarity to the design of the communication process, the Group first discussed the aim of any communications with members. It was decided that, although member engagement in all aspects of pensions saving is important, in this case the aim of communicating with members is to simply inform them of the process and of any options they may have to opt out.
80. The communications will not intend to induce any particular behaviours or actions as inactivity and inertia may be in the best interests of members, allowing for their pots to be more efficiently and effectively consolidated, given the benefits this will provide them.
Touchpoints and responsibilities
81. The Group considered the question of how many communication touchpoints would be appropriate for this process, given the above stated objective. It was agreed that two touchpoints – at the beginning and end of the process – would be the most appropriate. Having more touchpoints would increase the cost of the process and members would be the ones that ultimately pay for this.
82. The Group considered that, having two prescribed communication touchpoints would streamline the process and ensure that all members get the same, efficient service. It would also allow for those members that wish to engage with the process to get all the information needed in one primary communication upon which to make a decision. The Group have also agreed the key elements of each point of communication.
83. Prior to consolidation, communications to members should include an explanation that the pot has been identified as eligible for consolidation; an explanation of the consolidation process that will take place; timeframes; information on the opt-out process; information on consolidator options, including which consolidator will be used in the absence of a decision from the member; and contact details for obtaining any further information needed. As set out in Chapter 2, the government has decided that it is for the ceding pension scheme to undertake the initial communication with members.
84. The Group agreed that before the first communication with the member, the ceding scheme should find out who the consolidator will be – through the Small Pots Data Platform. This may come either from previous consolidation, or as a result of the member not making a choice and being allocated via the carousel system. While the Group considered this would result in an extra layer of the process for schemes, it would enable the initial communication to contain all the relevant information a member would need to make an informed decision.
85. It was suggested that for larger schemes, it is not too difficult to have a two-way interface with the Small Pots Data Platform and a process for communicating with members. However, smaller ceding schemes may struggle with regulatory change, performing all the actions in the process, and communicating with all members within the appropriate time and at low cost, so further consideration would need to be given to ensuring the process was proportionate.
86. There was agreement from the Group that the communication post-consolidation should come from the receiving scheme, so the member is clearly informed that the transfer has been completed, and they have all the relevant information on their new scheme.
Paper-based vs. digital communication
87. The Group discussed the advantages and disadvantages of both digital and paper-based communications. From this discussion, there was an overall preference for digital communications (e.g. via email / secure website / app etc.) as this form of communication can be undertaken with little to no cost and engagement can be more easily measured.
88. However, there are barriers to this, mainly an incomplete coverage of email address data and a lack of engagement with online services and software applications, especially for members who have different needs. It was therefore considered that it should be left to schemes to have discretion about how best to communicate with their particular members, but they must be confident that the communications will be received and understood.
89. It was agreed by the Group that both postal and email addresses will need to be up to date for member communications to work effectively. Frequent high-quality data cleansing, by providers and/or the Small Pots Data Platform, will be a vital part of the consolidation process and pension providers will need to ensure that the data they keep is maintained and updated frequently. It has also been suggested by the Group that DWP explore if the Small Pots Data Platform may act to cleanse member data using government databases.
Role of Automatic Enrolment
90. As set out above, the use of digital methods of communication when contacting members is preferred, but this is difficult to achieve due to a current lack of email address data held by providers; some members being unable to access digital resources; and a lack of online engagement from members that do have access. Therefore, the Group considered how this could be improved by considering mandating the provision of email address data as part of the AE process.
91. However, it was felt by the Group that this would be going too far and could impact negatively on the automatic enrolment process. Instead, it was suggested that DWP should explore putting more onus on employers to routinely collect and provide this information to pension providers but not mandating the presence of this data to undertake their enrolment duties.
Delivery Group summary and recommendations
92. As set out above, the Group has agreed that the aim of all communication with members throughout the small pots consolidation process should clearly inform them of the process and of any decisions they may wish to take as part of that. Members should not be induced to act in any particular way but rather they should be informed and reassured of what will happen regardless of their interaction with the process. To ensure that communications throughout the process are effective and proportionate, the Group made several recommendations which are outlined below.
Recommendations:
- There should be two standardised touchpoints of communication with members as part of the consolidation process. The first touchpoint will be when the pot has been identified as eligible for consolidation, and the second once the pot has been consolidated.
- There is yet to be a consensus as to whether the ceding scheme or Small Pots Data Platform provides the initial communication to members, decisions on this should wait for the outcome of the Digital Systems Feasibility Review, which will weigh up costs, benefits, and risks of holding this responsibility. DWP may explore the benefits of member research into preferences of communication methodology.
- Whilst guidance will show a preference for digital communication, this will not be prescribed in regulations and providers will be able to choose the method in the best interests of their membership.
- DWP should explore potential amendments to AE legislation to mandate the collection, maintenance of and provision to, providers of member email addresses, where possible. This should not interfere with whether an employee is automatically enrolled but it should normalise access to members’ email addresses by providers.
Government conclusion
93. The government agrees with the majority of the recommendations made by the Group but as set out in Chapter 3, it is considered most appropriate that initial communications within the consolidation process are undertaken by the ceding scheme – and not the Small Pots Data Platform.
94. This would result in the Small Pots Data Platform incurring additional costs to establish the infrastructure to deal with member queries which would result in the need to establish a contact centre, recruit and train staff in addition to ongoing property and maintenance costs. The recommended touchpoints within the member journey process will be sufficient to provide the necessary information and safeguards for members.
95. The government also agrees that a decision on whether to issue digital or paper-based communications will be a retained decision for pension providers, however the content of those communications will be in a prescribed standardised format.
96. The government encourages employers to provide up to date data on behalf of their employees to their pension provider. In particular, efforts should be made to obtain their personal email address. We will explore introducing greater duties on employers, as part of the upcoming primary legislation, to ensure that employers provide updated information to the pension provider when available.
Chapter 6: Allocation of a member to a consolidator
Background and key areas to consider
97. In the consultation response[footnote 10], the following approach to small pot allocation to default consolidators was set out. It was as follows:
- if a member already has a deferred pot with a consolidator scheme, this scheme should be allocated as the member’s consolidator
- in cases where a member has pots with multiple schemes that are authorised consolidators, their deferred pots could be allocated to the consolidator scheme that holds their largest deferred pot
- in cases where a member does not have a pot with an authorised consolidator, we would look to allocate members to an authorised consolidator based on a carousel approach that would divide pots at an equal proportion between the authorised consolidators
98. This was revisited by the Group as part of discussions surrounding the role and remit of both the Small Pots Data Platform and the consolidators, to ensure that the allocation process was effective.
99. Similarly to the responses received to the consultation, some members of the Group continued to feel strongly that a pot should always be consolidated into the members’ largest active pot, if that active pot is with an authorised consolidator, rather than the largest deferred pot – in the first instance. They felt this could increase member engagement and allow for the active pot to grow. However, it would also enable the consolidators to have greater business stability in the initial period, which could result in the acquisition of a significant number of unprofitable pots.
Discussion by Delivery Group
100. Initial discussions within the Group focussed on what the overall aim of the allocation process would be – with agreement that it should fairly, effectively and efficiently allocate deferred small pots to authorised consolidators so that members’ small pots can be consolidated and not lost or eroded by costs. But an overarching aim should be to avoid creating new pots within the consolidators – and therefore the carousel should only be used as a last resort.
Active vs. deferred pots
101. As set out above, some members of the Group considered that it would be more appropriate to allocate a member to an active pot in the first instance. This would only happen for the first time the member went through the process, and the receiving scheme would then become the members consolidator pot going forwards, regardless of future active pots being created.
102. The process for active pot consolidator allocation would be as follows:
-
Has the saver made an active choice over which consolidator they wish to be consolidated into? If no, go to step 2. If yes, go to step 3.
-
Does the saver have one of more active pots with a registered consolidator? If no, go to step 4. If yes, go to step 5.
-
Saver consolidated into chosen scheme.
-
Does the saver have one of more deferred pots with a registered consolidator? If no, go to step 6. If yes, go to step 7.
-
Saver consolidated into scheme with largest active pot.
-
Saver consolidated on carousel basis.
-
Saver consolidated into scheme with largest pot.
Flow chart showing the process of allocating members to a consolidator scheme based on members being allocated to an active pot in the first instance. The flow chart highlights the process depending on whether an active member choice is made.
103. It was considered that there were a number of benefits of allocation to the active pot, as opposed to the largest deferred pot – these included:
- member experience and engagement - there is potentially a current relationship already formed with that pension provider
- stability – members are less likely to lose track of their pots if they know that they are being consolidated into their active pot
- choice - members would retain the option to select an alternative consolidator or provider of their choice, whether or not they hold an active pot there
104. On the other hand, some members of the Group raised concerns with this approach and felt that it presented the following risks:
- complexity and cost - consolidating into the active pot creates an additional level of process which may result in confusion and be more costly
- higher fees - charges would need to be considered with this approach as different structures exist for active and deferred pots. There are also variances in charging structures across pension providers
- deferral – depending on when transfer takes place, at the point of the transfer, the consolidator pot may no longer be active and may not be the largest pot held by a member
- market bias - if deferred small pots are moved into active pots held with consolidators, there could be a significant impact on the future AE market and competitiveness
105. It was suggested by the Group that member research should be explored to assist in further consideration of this. Members may have a preference as to where their pot is consolidated, but it may not be strong enough to outweigh the risks of either approach to consolidation. Any research would need to consider the risks and benefits, with a decision being based on what is in the best interest of members, while ensuring a streamlined and deliverable policy.
106. It was also suggested that that as a compromise, and potentially in the best interests of members, that small pots should be consolidated into a members’ largest pot with a consolidator (whether it is active or deferred).
Carousel process
107. As proposed in the consultation[footnote 11], the Group agreed that members should be able to choose from a list of authorised consolidators. The Group also agreed that where the member does not make an active decision, they should be allocated consolidator from a carousel system, unless they already have a pot with a consolidator, then this will automatically become their allocated consolidator.
108. It was considered that members allocated on the carousel basis should be shared proportionally across the consolidators that are part of the carousel.
Delivery Group summary and recommendations
109. The recommendation from the Group is that a decision on pot allocation should not be made at this stage and that DWP should instead continue to explore the benefits and risks of consolidation into active pots, largest deferred, and/or overall largest pots.
Recommendations:
- Further analysis should be undertaken on the benefits and risks of consolidation into active pots and/or largest pots, before final decisions are made. This should include exploring the merits of undertaking member research to understand their preferences.
- The carousel system is appropriate for members that do not already have a pot with an authorised consolidator and decide not to choose a consolidator themselves.
Government conclusion
110. The government has considered the benefits and risks of the approaches of allocation to the members active or largest pot and has decided that consolidation under the multiple default consolidator approach should be allocated to the member’s largest. This is because it is thought that this will benefit the majority of members in the longer term and will reduce complexity in the process but will also result in members being consolidated into larger pots which will better support the overall aim of members having fewer pension pots.
111. Members will therefore be allocated to a consolidator as follows:
-
Has the saver made an active choice over which consolidator they wish to be consolidated into? If no, go to step 2. If yes, go to step 3.
-
Does the saver have one or more pots with an authorised consolidator? If no, go to step 4. If yes, go to step 5.
-
Saver consolidated into chosen scheme.
-
Member is allocated through carousel approach.
-
Saver is consolidated into largest pot with authorised consolidator.

Flow chart showing the chosen process to allocate members to consolidator schemes based on members being allocated to their largest pot where applicable. The flow chart highlights the process depending on whether an active member choice is made.
112. The government encourages competition in the market to obtain better value for members and agrees that a carousel system should be implemented for members that do not currently have a pot with a consolidator.
Chapter 7: Authorisation and supervision
Background and key areas to consider
113. The November 2023 consultation response set out that DWP would work with TPR and FCA as regulators to introduce an authorisation regime for consolidator schemes as part of the small pots solution. The Group discussed this area, with the view to developing an appropriate authorisation and supervisory regime for trust-based schemes to act as consolidators and examine options for a similar framework for contract-based schemes, working with the FCA, with the aim of ensuring parity within the requirements.
114. The Group focused on the framework that will be required for the authorisation process to become a consolidator and what parameters should be in place for their ongoing supervision by regulators.
Discussion by the Delivery Group
115. Within the trust-based market, Master Trusts are already authorised to a high standard. Rather than creating a new authorisation and supervisory regime specifically for consolidators – which would heavily duplicate the existing Master Trust Authorisation Framework - the proposed approach to authorisation was that the existing Master Trust framework should be amended to include additional requirements that would have to be met to become authorised as a consolidator. This does not mean that all Master Trust schemes will need to act as a Default Consolidator.
116. There was consensus within the Group that this approach was sensible and proportionate.
Additional criteria for authorised consolidators
117. Whilst the existing criteria necessary for Master Trust authorisation is appropriately stringent, it became apparent during discussions with stakeholders that the authorisation of consolidators should have another level of scrutiny to ensure that, potentially loss-making, small pots are entrusted to fewer, larger, better-run schemes with the strongest financial sustainability.
118. The additional criteria we intend to require for the authorisation of consolidators, above the current Master Trust Framework include:
Already an AE qualifying scheme – schemes must already meet the requirements for AE and must offer a Sharia Fund.
The group agreed with the principle that schemes acting as a consolidator must be able to demonstrate that they would meet the test to act as a qualifying AE scheme. Also, given the intention to include pots within Sharia compliant funds in scope of the solution, it would be necessary that any consolidator would be capable of respecting those ethical beliefs and therefore would also need to offer a Sharia compliant fund.
Specific value of (Assets Under Management) AUM – schemes must have a specified level of scale to provide economies and tolerate loss making pots initially; or have a clear business plan authenticated by regulators that shows the scheme will be of scale within 3 years.
It was discussed that to ensure financial stability of the provider and value for money for members, pension providers would need to demonstrate the necessary economies of scale to become a consolidator. This was largely accepted by the Group, although there were differing views as to what AUM would constitute being “at scale”.
This criterion also ties into the first phase of the Pensions Investment Review, where consultation with industry is considering measures designed to help enable scale in the DC market are desirable in the evolution of the DC market. The government is clear that the future landscape of the workplace DC market lies in fewer, bigger, better run schemes, with the scale and capability to invest in a wide range of asset classes that can deliver better returns for savers long term and boost investment in the UK.
Provide ongoing VFM – schemes must demonstrate that they are providing good levels of value for their members, using copies of their VFM reports [for their relevant default] over the past 3+ years.
During the Group discussion, the concern that there could be regulatory duplication between the proposed VFM Framework and the additional authorisation criteria was raised. We intend to work closely with our colleagues within DWP and the regulators to avoid duplication in regulation or requirements on pension providers. Both proposed policies are part of the upcoming Pension Schemes Bill and are being developed in tandem. The group agreed that, depending on implementation timings of both policies consideration would need to be given to the appropriate time period required for schemes to demonstrate VFM in order to be authorised as a consolidator scheme.
Protection from flat fees above the current level of the de minimis – to protect members from flat fee charges that put them at detriment.
This was agreed as an appropriate safeguard for members subject to involuntary consolidation. Authorised consolidators should have the financial sustainability to take on deferred small pots without having to charge these members flat fees.
The limit of the protection was discussed, with £1000 being suggested to mirror the small pot eligibility criteria. This will be further analysed by DWP.
Same-scheme consolidation – Schemes must demonstrate that they already consolidate their members into one pot.
Some members of the Group asked for further clarity on same-scheme consolidation criteria – giving a number of examples involving guarantees and protected benefits where this would not be possible or in a member’s interest. It was confirmed that pots with guarantees and protected benefits would be exempt from this requirement.
It was widely accepted by the Group that same-scheme consolidation was an appropriate duty to place on authorised consolidators, ensuring that consolidated members only pay one set of fees to their provider and can easily see the value of their pot.
Deauthorisation
119. Although unlikely, it is possible that regulators will need the power to be able to deauthorise consolidator schemes. This would only happen in exceptional circumstances where a consolidator falls outside of the acceptable parameters for authorisation. This could happen if the scheme loses scale, financial sustainability, or is not providing ongoing VFM. If the scheme is willing to undertake an improvement plan, this will be supervised by the regulator. The scenarios and process for deauthorisation were discussed by the Group.
120. It was proposed that if a consolidator is found by regulators to have fallen outside the authorisation criteria at any point, it will have to submit an improvement plan to be supervised by regulators, eventually becoming deauthorised as a consolidator if the improvement plan fails. This was seen as fair and appropriate by the majority of the Group.
121. Furthermore, it was proposed that if a consolidator falls outside of the required VFM standard, it will, at least temporarily, not be allowed to take new members. There would be a cooling off period before this comes into force, and it would still be allowed to consolidate pots for existing members. If a scheme falls outside of the VFM standards and cannot demonstrate a credible means for improvement, they will be required to wind up or consolidate all pots under the VFM Framework, so all pots will be moved anyway.
122. This approach was accepted by the Group as appropriate, although there were still some concerns about the simplicity of the VFM rating system. DWP explained that this is still under review by the relevant DWP and regulatory teams, and that the small pots policy will adapt to reflect any changes to VFM proposals.
Two-tier authorisation approach
123. Some pension providers expressed an interest in becoming member-only consolidators, citing financial risk to their scheme as a primary factor under the whole-of-market approach. A two-tier approach to consolidator authorisation whereby schemes can apply to become either a member-only or whole-of-market consolidator was discussed by the Group.
Multiple default consolidator system
1 tier
Default consolidators: All authorised consolidators take on pots from existing members and those of members without a current pot with any of the consolidators / members that choose them
2 tier
Member-only consolidators: Authorised consolidators only take on pots from existing members.
Default consolidators: Authorised consolidators take on pots from existing members and those of members without a current pot with any of the consolidators / members that choose them.
Potential rotating duty – all consolidators member-only but one per year becomes the default-consolidator

A table that outlines the potential different authorisation approaches of a multiple default consolidator system, including a one tier default consolidators approach and a two-tier approach with a mix of member-only consolidators and default consolidator schemes.
124. Some members of the Group favoured the two-tier approach as it was thought that this would encourage more pension providers to apply to become a consolidator. It was also stated that this would highly likely reduce the amount of transfer volumes required for consolidation and would reduce the number of referrals to the Small Pots Data Platform to be allocated to the carousel which could reduce costs. This would also simplify the member experience resulting in an improvement in member engagement.
125. It was also flagged that given the view it is important that members are consolidated into existing pots where possible, the two-tier approach may better support that, if it results in more schemes seeking authorisation to act as a consolidator scheme. Whereas some of the Group argued that the two-tier approach would be uneconomic for Master Trusts, which hold the majority of small pots, and could create financial sustainability issues for some schemes. Concerns were raised that this approach would add complexity on the basis that the two-tier approach would create a 3-tier approach due to the multiple options for Master Trusts to become a member only or whole of market consolidator. It was suggested that members could also become confused by the multiple ways their pot may be consolidated if the two-tier approach is used.
126. Concerns were raised by the Group that this could have a significant impact on the implementation of this approach as it would reduce the economies of scale that could be achieved by the consolidators when compared to the whole-of-market consolidator approach. This is because consolidation of deferred small pots would occur in a greater number of providers which could limit the opportunities for creating economies of scale as a result of acting as a consolidator scheme. A two-tier approach could also make it less attractive for pension providers to apply to become a whole-of-market consolidator, especially for schemes that currently hold the majority of deferred small pots.
Delivery Group summary and recommendations
127. As set out above, the Delivery Group agreed that there needs to be a more stringent authorisation process for consolidators within the multiple default consolidator framework than currently exists for Master Trusts. The extra criteria to be met by default consolidators should include an AUM threshold, ongoing VFM ratings, protection for members against flat fees (above the current level of the de minimis) and mandatory same-scheme consolidation.
128. There was no consensus on whether there should be a whole of market or two-tier system approach to authorisation, although general opinion tended to be against the two-tier system. There were valid concerns from some schemes as to their viability to act as a whole of market consolidator. Taking on potentially unprofitable small pots can have an impact on the sustainability of schemes, especially the smaller Master Trusts. On the other hand, some other schemes expressed that their interest in becoming consolidators hinged on the equity that would come from all consolidators being whole of market consolidators.
129. The Group therefore concluded that further analysis of the impacts of a two-tier authorisation approach should be explored by DWP to fully understand the potential consequences on scheme financial sustainability across the whole market.
Recommendations:
- The existing Master Trust Framework should be amended to include an additional criteria tier for schemes that wish to apply to become consolidators, consideration should be given to how this can be replicated for contract-based schemes. There was agreement that further detail on the authorisation and supervision criteria could be outlined in secondary legislation, subject to further consultation.
- Consolidators that fall below VFM standards should enter an improvement period and be unable to obtain pots for new members but will continue to receive pots for their existing members. If the conditions set under the improvement period are not met, then the scheme should be de-authorised as a consolidator.
- Consolidators that fall below VFM standards, and that cannot demonstrate a valid plan to improve, should be unable to obtain/receive pots for new or existing members. The provider will be in the process of winding up or consolidating the scheme and members’ pots will be moved to a better performing scheme.
- DWP must ensure close alignment with developments on the VFM Framework policy.
- Further analysis of the potential impacts on the DC market from a two-tier authorisation approach should be considered. Particularly the economic impact on providers that hold the majority of deferred small pots.
Government conclusion
130. As outlined in the November 2023 consultation response, the government will proceed with the whole-of-market approach for consolidator schemes, rather than the two-tier approach discussed with the Delivery Group. We believe that this will result in significant interest from the larger providers to act as default consolidators resulting in a competitive market, which supports greater member outcomes. The government agrees in principle, with the Delivery Group as to what the additional criteria should encapsulate to ensure that default consolidators are held to a suitable standard, alongside this we agree that the authorisation criteria should build out from the existing Master Trust authorisation framework.
131. While at this stage, there appears to be lower appetite for use of GPPs as authorised consolidators, the government will continue to ensure that there is a legislative framework that allows for the possibility of contract-based schemes acting in this market. Noting that it would not be possible to build out of the Master Trust framework for GPPs, we will continue to work with the FCA to ensure that an appropriate regulatory framework can be established, subject to appetite, such that GPPs are held to an equal standard as Master Trusts if used as default consolidators.
Chapter 8: Transfer System
Background and key areas to consider
132. A key foundation of the multiple default consolidator solution is for pension schemes to be able to move millions of pots efficiently, and at low cost. There is estimated to be a stock of 13 million small pots that have been created since the introduction of AE that will need to be consolidated. With an estimated additional 1 million further small pots created annually.
133. This will result in a significant increase in the number of transfers compared to the volumes that pension schemes currently process. It has already been determined that a transfer system that ensures efficiency at low cost will be essential to make the economics of the default consolidator approach viable, effectively delivering value for money for members and pension schemes. To achieve this, the costs associated with undertaking the required transfers will need to be outweighed by the savings made by transferring out unprofitable small pots.
134. The Group were asked to consider how the pensions market would be able to deal with the volumes of transfers required looking at the use of bulk transfers, opportunities for automation and how improvements in technology could be maximised. In addition to this, stakeholders focused on how the current member transfer system could be amended or improved to remove barriers for more efficient transfers and reduce costs in advance of implementation and what would be an appropriate length of time to carry out the pot transfer.
Discussion by the Delivery Group
Time limit to transfer eligible pots
135. The Group considered what would be an appropriate time limit to transfer pots from the point they are identified as eligible for consolidation examining factors such as volumes, the member experience and market capacity within the industry.
136. It was highlighted that from a customer experience perspective a clear time limit for the pot transfer to be completed must be in place for pension schemes to provide confidence and certainty. Some stakeholders raised a concern that if transfers take too long members could lose track of their pots and become more disengaged with their pension pots eroding confidence in the pension system. As outlined in Chapter 5 stakeholders held the view that effective communication to members will be fundamental to ensure members are clearly informed of what is happening to their pension pot and where they will be able to access their pension pot once consolidation has taken place with their new pension provider.
137. The Group came to a consensus that a 12-month time period for pension schemes to transfer out deferred small pots from the moment they become identified as eligible for consolidation would be an appropriate length of time – to enable schemes to take advantage of bulk transfers, but also manage their own business models effectively.
Transfer Costs
138. It was discussed and acknowledged by the Group that transfer costs will be the most significant factor to ensure value for money for members that are in scope for consolidation. The cost of transferring a pension pot can vary significantly between pension providers with most estimates between £20 and £60 per pot transfer. This typically includes the cost of transferring out of the fund, the cost of moving the member’s data, and other administrative costs. The administration costs are considered to be the most significant factor. It was acknowledged by stakeholders that these estimates predominately related to member-initiated transfers whereas there will be opportunities to innovate and lower costs under the multiple default consolidator approach solution through bulk transfers which are anticipated to be much cheaper in the long term (costs savings on transfers in the range of 50-80% were quoted by industry).
139. It was proposed by the majority of stakeholders that it should be a decision for individual pension schemes on how to maximise the opportunities for bulk transfers to create the most opportunity for innovation as this flexibility will allow schemes to implement a transfer approach that suits their business models and processes to minimise costs.
Current legislative framework
140. There was consensus across the Group that the current legislative framework underpinning the trust-based side of the market was sufficient to be able to transfer the volume of pots required to meet the policy objectives. However, stakeholders advised that for the consolidation of small pots to be practical, schemes will need to be able to undertake transfers in bulk without the member’s individual consent. Contract based schemes will need to be able override current contract law and legislation will therefore be required, the government launched a consultation, ‘Pensions Investment Review: Unlocking the UK pensions market for growth’ to examine this issue on 14 November 2024[footnote 12].
Implementation
141. In addition to setting a time limit for pension schemes to transfer out eligible pots, the Group considered the increased volume of pot transfers that will be required will be a significant factor that would need to be considered when determining approaches to implementation to ensure that these volumes can be accommodated by pension schemes and transfer providers to avoid any disruption in the market.
142. Pension schemes will need to ensure that there is sufficient capacity to be able to deal with the legacy stock of small pots that have being accumulated since 2012 with the majority of small pots being held in a small number of pension schemes, predominately Master Trusts. The number of transfers that will ultimately be required to deal with the legacy stock of small pots will therefore be dependent upon whether or not these schemes become authorised consolidators.
143. The consensus of the Group was that a phased approach to implementation should be considered to ensure that pension schemes and transfer providers have the necessary time to prepare to deal with these volumes. It was also proposed that the schemes holding the majority of small pots should undertake the transfer process first to allow smaller schemes to benefit from the lessons learned. It was suggested by a number of stakeholders that those schemes, for example, should be given a period of time to test and draw conclusions on the most effective approaches to bulk transfers before implementation is rolled out to all pension providers. Implementation of the multiple default consolidator approach is discussed further at Chapter 10.
Delivery Group summary and recommendations
144. The Group came to a consensus that a 12-month time limit to transfer out eligible pots would be sufficient period of time to enable pension schemes to comply with the duty to transfer out and consolidate eligible pots.
145. There was consensus among the Group that no barriers were identified, that would require legislative change, within the current transfers framework to implement the multiple default consolidator approach. Legislation to allow transfers without member consent on the contract side of the market will benefit members and was welcomed by stakeholders.
The Group strongly held the view that industry should continue to innovate to ensure that a system of large-scale, efficient and low-cost transfers is in place to ensure that members benefit from their pots being consolidated.
Recommendations:
- The current legislation and framework for transfers within the pension system is sufficient and therefore no substantial changes to the current transfer framework are required to support implementation of the multiple default consolidator approach, subject to necessary changes to bulk transfers without consent legislation for contract-based pension providers.
- DWP should take into account the volume of transfers that will be required under the multiple default consolidator approach when determining the most appropriate implementation approach.
Government conclusion
146. The government agrees that a low-cost transfer system is vital to enable the effective implementation of the multiple default consolidator policy, and the Department will continue to engage with industry stakeholders and interested parties on the approach to implementation.
147. In advance of the duty for pension schemes to transfer out and consolidate eligible small pots coming into force, the government calls upon industry to innovate and improve efficiency within their internal and cross industry processes so that pension schemes can effectively administer sufficient levels of transfers once duties are commenced.
Chapter 9: Liability Framework
Background and key areas to consider
148. The aim of the policy is to consolidate high numbers of deferred small pots to ensuring net benefits are delivered to members, improving their retirement outcomes whilst reducing administrative costs for the pensions industry. As the multiple default consolidator approach will bring a new actor (the Small Pots Data Platform) to the process of transferring pension pots, and significantly increase the number of transfers required, it is imperative to ensure that sufficient safeguards are in place to protect members.
149. A liability framework will therefore need to be in place to ensure that members are protected if errors are made and that sufficient processes are in place so that the member can be put back into the position, they would have been had everything been done correctly during the consolidation process.
150. The Group were asked to consider how liability risks could be minimised and mitigated and what safeguards will be required to be in place to protect members. Stakeholders discussed whether there were any specific risks to members presented by the implementation of the policy and what role should be undertaken by the Pensions Ombudsman and MaPS to support members through the process. A legislative framework for liability currently exists for pension transfers between ceding and receiving pension schemes. Stakeholders were asked to determine whether the current legislation on liability would be sufficient for the multiple default consolidator approach.
Discussion by the Delivery Group
151. The Group were asked to focus on what risks could cause an error to be made and what remedy would be required to be available to protect members. The Group agreed that in the majority of cases the member’s pot will still be in the pensions system which will enable corrective action to be undertaken. As is currently the case for member-initiated transfers, the actor that made the error will have to take steps to put the matter right in a timely fashion. Stakeholders explored the roles and responsibilities of each actor involved in the small pots consolidation process and to determine the appropriate risk levels and accountability surrounding erroneous transfers which could result in liability.
Risk and mitigation
152. There was consensus across the Group that the primary risk of errors would result from data matching errors with the primary factor being poor data held by the ceding pension scheme. As the consolidation of a member’s pot will be automated and will not require identity verification from the member there is a risk that a member could be mismatched during the data matching process leading to their pot being moved to the wrong place. This is why it is important that pension schemes take steps now to improve their data in advance of the duties coming into force.
153. The Small Pots Data Platform will add a new actor to the current pensions transfer process. The Group were asked to consider what liability risks could arise as a result of the implementation of the multiple default consolidator approach, and stakeholders discussed what action should be taken if the Small Pots Data Platform is found to be responsible for making an error. For example, transcription errors during the data matching process or a failure to follow the agreed process.
154. It was thought that this risk would be mitigated significantly as the Small Pots Data Platform will have responsibility for administering the data standards and terms of service established by government. Pension schemes must comply with those standards to transfer out and consolidate their eligible small pots. The Group also agreed that a high-risk tolerance should be set for partial matches and that pension schemes should take reasonable efforts now to improve their data in advance of implementation. It was therefore agreed that the risk of errors resulting in member liability would be low.
155. However, it was acknowledged that there could be a significant period of time between a member’s pot being consolidated and the discovery that an error has been made. In some cases, this could potentially be in excess of 20 years. Therefore, some pension schemes that have transferred out their eligible small pots may no longer be operating in the market at the point in time an error is identified that is deemed to be their responsibility. A members pot that has been transferred in error may also be non-recoverable. A mechanism will therefore be required to ensure that restorative action and/or remedy is available to protect members into the future. Particularly as the DC market continues to consolidate into fewer larger pension schemes.
Ceding and receiving pension schemes
156. The actors in the consolidation process were considered and there was consensus across the Group that the current arrangements for the ceding and receiving pension schemes in terms of liability would be sufficient for the multiple default consolidator approach. Stakeholders strongly held the view that new processes specifically for the multiple default consolidator approach were not required and that there should be a reliance on current mechanisms which could be expanded and built out from to ensure that members are protected.
Role of the Pensions Ombudsman
157. The Pensions Ombudsman is responsible for investigating and determining complaints and disputes about how workplace pension schemes are run. Stakeholders considered how members could be protected and what support should be available if a member believes that an error has been made during the consolidation of their small pot. There was strong consensus across the Group that the Pensions Ombudsman should be responsible for investigating complaints and validating claims made by members in relation to pension pots consolidated under the multiple default consolidator approach. If a complaint is upheld, the Pensions Ombudsman will provide a determination setting out the steps that must be taken by the responsible party to put the matter right. Determinations are legally binding and enforceable in court. They can only be challenged by an appeal to the court on a point of law.
158. Where an error has been proven to have been made compensation may also be payable if the member can demonstrate that they have suffered a financial loss, have suffered distress and/or inconvenience because of the error. It was suggested that MaPS could support members through guidance which explains the process of small pot consolidation and signposting them to further advice and support if required.
Funding
159. A number of stakeholders held the view that liability arising from errors made by the Small Pots Data Platform should be drawn from the General Levy. However, consensus was not obtained, and some stakeholders strongly held an opposing view that it was not appropriate for pension schemes and their members to fund errors that were not made by them. This should be the responsibility of the Small Pots Data Platform.
Delivery Group summary and recommendations
160. It was agreed as there will be a high-risk tolerance set for data matching by the Small Pots Data Platform, the risk of liability arising made from erroneous transfers is considered to be low. There was consensus among the Group that the current liability framework that applies to pension schemes is sufficient to accommodate the multiple default consolidator approach and that a new separate regime is not required.
161. The Pensions Ombudsman remit should be extended to investigate and validate claims or disputes from members who believe an error has been made which has resulted in financial loss resulting from small pot consolidation.
162. The Small Pots Data Platform will be responsible for liability where it is held to be responsible for the error. It would not be appropriate for industry via the General Levy to provide funding in this instance. To do so would create an issue with moral hazard and could act as an incentive to increase risk within the process as the Small Pots Data Platform would not be held financially accountable for errors if they are made.
Recommendations:
- A liability framework is required for the multiple default consolidator approach solution to ensure that members can be placed back to their original position in situations where errors have been made during the consolidation process that requires corrective action. This will require the remit of the Pensions Ombudsman to be expanded to ensure that claims of maladministration can be investigated and validated appropriately.
- To ensure that members are protected in the long-term funding to undertake redress where the scheme responsible for the error has left the market will need to be made available. Use of the General Levy for this purpose should be considered.
- In instances where the Small Pots Data Platform is responsible for the error this should be funded by the Small Pots Data Platform.
Government conclusion
163. The government agrees with the recommendations made by the Group. The overall aim of the multiple default consolidator policy is to bring net benefits to members and the wider pensions market. The introduction of a strong authorisation and supervisory regime for consolidator schemes will mitigate the risks of a member moving to a poorer performing scheme.
164. The government agrees that a new separate specific framework of liability is not required for the multiple default consolidator policy and that current processes should be leveraged to allow the Pensions Ombudsman to investigate complaints and disputes from members that believe an error has been made with the consolidation of their small pots.
165. If the Small Pots Data Platform is found to be responsible for an error, the government agrees that funding from the General Levy would not be appropriate in this instance and that an alternative funding mechanism will need to be established.
166. To ensure that members are protected in the long term the General Levy will be the funder of last resort where a scheme that is found to be at fault for an error, but the scheme no longer exists in the market, the pot is deemed to be unrecoverable and all other avenues for redress have been exhausted.
Chapter 10: Implementation
Background and key areas to consider
167. To ensure successful implementation of the multiple default consolidator policy an approach will need to be taken that allows pension schemes and the wider industry the necessary time to prepare to move millions of small pots on behalf of their members. It will also be important to take the lessons learned from the implementation and testing of pensions dashboards and AE ensuring that this will be taken into account when making decisions on the approach and timing of small pot consolidation.
168. The Group were asked to consider a number of approaches to implementation, which are outlined below, examining the advantages and disadvantages of each option. This included phased implementation based on the ceding scheme size, phased implementation beginning with the authorised consolidators and a common commencement date. The Group were also asked to consider other factors that would impact implementation including the treatment of member protections and guarantees, providing opportunities to test and learn processes and whether a staging approach should be taken as was the case for the introduction and implementation of AE.
Discussion by the Delivery Group
Phased implementation based on ceding scheme size
169. This approach would involve a phased implementation based on the ceding scheme size (for example, assets under management or the volume of members) from the largest to the smallest over a set period of time. As the duty comes into force for pension schemes to transfer out eligible pots, the scheme would have 12 months to complete these transfers to an authorised consolidator as outlined in Chapter 8. It is also the intention that all authorised consolidators will be expected to complete the process of internal pot consolidation as part of the authorisation and supervision criteria before transferring out their eligible pots.
170. The Group was supportive of the approach, citing that adopting a phased approach would allow for more scope to test and learn which would be beneficial for the smaller schemes. Regarding the number of phases and volume limits/parameters there was agreement amongst the Group that these areas should be discussed further following the Feasibility Review and should be subject to further consultation with industry during the preparation of the necessary secondary legislation.
Phased implementation by the authorised consolidators
171. This approach would involve a phased implementation with the authorised consolidators transferring eligible pots first by identifying and exchanging their eligible small pots between them. This would then be extended to the whole of market, with largest schemes going first, once the authorised consolidator stage has been completed. However, some stakeholders suggested that having the authorised consolidators transfer eligible pots first would be more advantageous than the alternative phased approach based on volumes, as this would deal with the majority of legacy small pots held in those schemes.
Common commencement date
172. This would be akin to a ‘big bang’ approach whereby all pension schemes would be given a common commencement date and would identify their eligible pots and complete the process of consolidation within 12 months of identifying their eligible pots. There was strong consensus in the Group that this option would not be appropriate and should be discounted.
173. Stakeholders identified serious risks with this approach and held a strong view that this would be destabilising for the market and would pose a high risk to pension schemes and their members as the volume of consolidation would be too high to be accommodated and managed appropriately.
Alternative approaches
174. Some stakeholders, having considered the options outlined above, proposed that a provider-led phased approach which is based on the highest number of deferred small pots held by schemes would be more appropriate than focusing on AUM, the volume of members or beginning with the authorised consolidators first and that DWP should consider this approach further in addition to those proposed.
Incorporating staging and pause points
175. A number of stakeholders proposed that under the phased approaches to implementation that there should be a process of pauses included to allow time for pension schemes and transfer providers to identify and remedy any potential issues that may arise before extending the duty to transfer out eligible pots to the whole of the market. It was requested that DWP should consider this and that further engagement with industry will be required once a decision on the approach for implementation has been taken.
Testing and lead in time
176. The Group expressed a strong view given the scale of what will be required from pension schemes and transfer providers that sufficient time and clarity must be given to allow the industry to prepare for implementation and ensure that the processes work as intended. A number of stakeholders suggested that an initial pilot should be undertaken to trial the implementation processes before extending roll out to all pension schemes examining the lessons learned from the introduction and testing of pensions dashboards. This would also provide an opportunity to test data matching capabilities and increase efficiencies in the transfer process by maximising opportunities for pension schemes to reduce costs through undertaking bulk transfers that work in the most efficient way for their scheme.
177. The Group agreed that, following the completion of the primary legislation, it was important that industry should be given a sufficient lead in time to ensure that all schemes can prepare and will be in a state of readiness once the duty on ceding pension schemes to transfer eligible pots comes into force. The time period under which implementation will be required should be subject to further consultation in advanced time and the Group asked DWP to consider this further during the preparation of the necessary secondary legislation.
Member protections and guarantees
178. A concern was raised by some members of the group, that some individuals in scope for consolidation will have deferred small pots that have protections allowing them to access their pension at age 55. To ensure that these protections and benefits are retained it was agreed by the Group that pension schemes will need to ensure that transfer meet the block transfer conditions – for members with a protected pension age.
179. The Group suggested that DWP should consider excluding those pots from the initial implementation phase and be brought into a scope at a later date, particularly for smaller schemes. There was acknowledgement that it is important that as many members as possible benefit from small pot consolidation and once the transfer framework for small pot consolidation has been established and tested, those pots can then be brought into scope ensuring that those members with accrued rights are maintained whilst obtaining the benefits of consolidation.
Delivery Group summary and recommendations
180. The Group favoured the phased approaches but there was no clear consensus as to which was preferred at this time. It was agreed by the Group that the common commencement date approach should be discounted in favour of a phased approach to implementation due to the risk to members and the destabilising and disruptive effect that this would have on the pension market.
Recommendations:
- DWP should proceed with a phased implementation approach with further consideration given to the most appropriate option/criteria, with consideration of how best to build in sufficient time for testing and learning before proceeding to full implementation across the whole pension market.
- Further detail on the implementation approach and consultation with industry should be undertaken following completion of the primary legislation and DWP is clearer on the number of pension schemes that wish to become an authorised consolidator scheme.
Government conclusion
181. The government agrees with the recommendations by the Group. The final decision in relation to implementation timelines will be undertaken through regulations subject to further consultation with industry.
182. The government acknowledges the importance of a staged and phased approach to implementation recognising the importance of the number of pension transfers that will be required to be made. The Department will continue to engage with industry further to develop the implementation approach ensuring that lessons can be learned throughout the process.
Chapter 11: Next Steps
183. The government is committed to solving the issue of deferred small pots to improve retirement outcomes for millions of savers, and through the upcoming Pension Schemes Bill we will legislate for the Multiple Default Consolidator approach.
184. The Delivery Group has supported the Department to consider the complex design challenges of the multiple default consolidator approach, to enable the successful implementation of the policy. The Group concluded in Autumn 2024 and has made a number of recommendations which are outlined in this report which the government has carefully considered.
185. The Department will continue to engage with industry and interested parties on the implementation of the policy. A number of key steps will now be undertaken in preparation for delivery of this solution.
Feasibility Review
186. The Small Pots Data Platform is a key and fundamental component of the Multiple Default Consolidator approach, it is therefore vital that we ensure that the design of this system is right. We strongly support the need for a Feasibility Review to be undertaken, this will inform government of the key components of the Small Pots Data Platform and the necessary underpinning primary legislation.
187. This review, will provide more detailed understanding of the digital infrastructure that is required to ensure that a cost-effective solution is built, assessing what the best operating model for the Small Pots Data Platform approach and the strengths / weaknesses of different approaches.
188. This review will enable the Department to understand the costs, benefits and risks of these delivery options. This will support the Department in making decisions on the optimum delivery approach, including who is best placed to delivery this function.
189. Given the importance of pension schemes involvement in the design and direction of the digital infrastructure, we consider that this review is best undertaken by the pensions industry. The Pensions and Lifetime Savings Association (PLSA) have agreed to lead this work, working with the wider pensions industry to determine the viability and practicality of the options presented to the Department by the Small Pots Delivery Group. The PLSA will publish further detail in regard to the Feasibility Review in due course.
190. It is anticipated that the Feasibility Review will be commenced in Spring 2025 with key findings reported back to DWP in June 2025, informing decisions to support the passage of the Pension Schemes Bill.
Purpose and Scope
191. The purpose of the Feasibility Review is to determine the viability and practicality of the policy design recommendations in relation to the infrastructure that will be required to enable the consolidation of small pots. The reviewer will examine and identify how the Small Pots Data Platform can be built in the most effective and efficient way providing value for money for members, pension schemes and the taxpayer.
192. The reviewer will examine two key components:
- An examination of how to achieve the primary functions [identified by the Delivery Group] from a digital perspective, with the aim of building a specification and operating model assessing the relevant costs, benefits and risks – supporting the department to undertake a full delivery assessment.
- An identification of which areas of the PDP’s ecosystem could be replicated for the Small Pots Data Platform.
Pension Schemes Bill
193. The government announced a Pensions Schemes Bill in the King’s speech to introduce the value for money framework, consolidate small pension pots, introduce a regulatory regime for consolidating defined benefit Superfunds and require DC occupational pensions schemes to offer Guided Retirement solutions to their members. The government is committed to ensuring that all people saving for retirement can be confident in the quality and efficiency of their pension scheme. The small pots measure is a significant step towards greater levels of pot consolidation for members, supporting improved member outcomes.
194. The Pensions Schemes Bill will support over 15 million people who save in private sector pension schemes get better outcomes from their pension assets and support the government’s mission to deliver growth. This Bill is designed to increase the amount available for pension savers and could help an average earner, who saves over their lifetime in a DC scheme, to have over £11,000 more in their pension pots with which to secure their retirement income.
Further legislative requirements
195. Following Royal Assent of the Pension Schemes Bill it is the intention that through consultation with industry that regulations will be drafted during 2026 with elements of the legislation expected to come into force during 2027/2028. Duties on pension schemes to transfer and consolidate eligible pots likely to come into force from 2030.
196. Further work that will be undertaken includes ongoing impact analysis to ensure that the eligibility requirements continue to meet the objectives of the policy. The government will also consult further with industry and interested parties on the authorisation and supervision requirements, data standards applicable to the Small Pots Data Platform, and the standardised content of member communications.
Implementation
197. The approach to implementation will be undertaken so that the market and industry has sufficient lead in time to ensure that the capacity exists to consolidate millions of small pots effectively. The Department will continue to develop a staged approach and will undertake sufficient testing before a full roll out to all pension schemes.
198. The government will carefully consider the sequencing and interaction of the implementation of this approach with the other pension reforms that have been announced as part of the Kings Speech, and the outcomes of the ongoing Pensions Review. It is the government’s intention, to develop a roadmap setting out a clear direction to enable industry and businesses sufficient time to prepare for the changes that will be required.
Chapter 12: Analysis
Background and context
199. To support the policy development and consider the potential costs/benefits for the Impact Assessment for the Pension Schemes Bill, a data gather was conducted as part of the Small Pots Delivery Group. Remaining in focus with the wider aim of the Delivery Group, the data gather also built on the Department’s 2023 Call for Evidence “Addressing the challenge of deferred small pots.”[footnote 13]
200. The data gather was sent to all industry stakeholders who were part of the Pension Provider expert panel chaired by the Department. The list of attendees of the Provider Panel can be found at Annex A.
Structure of the data gather
201. The Department identified several key areas where additional evidence was deemed appropriate to support the strengthening of the evidential base and analytical framework behind the policy work to address the challenge of deferred small pots.
202. The three sections of the data gather were as follows:
- Section 1 – Transfer of Pension Pots – This section sought data from schemes on the average cost of transfers and the bulk transfer process.
- Section 2 – Value and Number of Deferred Pots – This section sought data from schemes on the value and number of deferred pots they currently administer.
- Section 3 – Administration of Deferred Pots – This section sought data from schemes on the economics of administrating a deferred small pot and how the wider economics of being a consolidator could be impacted.
Introduction
203. The remaining sections of this Chapter set out the feedback and responses the Department received to the data gather which ran between 20 September 2024 and 18 October 2024.
204. In total the Department received responses from 11 providers.
Summary of responses to the data gather
Section 1 – transfer of pension pots
205. Through the data gather the Department sought to distinguish between singular pot transfers and the bulk transfer of numerous pension pots, with bulk transfers considered a vital mechanism for the feasibility of a default consolidator solution.
206. From the responses, it highlights significant variation in the average cost of singular pot transfers across providers, with costs across respondents ranging anywhere within the region of £10 to £60 per pot per transfer.
207. The majority of respondents were in consensus that the costs incurred as the ceding scheme for a singular pot transfer are below that of the cost incurred as the receiving scheme. Whilst costs did vary across respondents, the average costs as the ceding scheme were around £29 compared to an average of roughly £32 as the receiving scheme. The importance of automation to bring efficiency was a continuous theme across responses.
208. Many of the responses suggested transfer costs have either fallen in recent years or are expected to fall in the next few years. The development of internal systems and processes to enable further automation was considered by many of the respondents as one of the causes or factors that either has or will result in a reduction in the administrative costs of transfers.
209. Responses to the Department’s questions on bulk transfer were less conclusive, with respondents highlighting the highly sensitive and subjective nature of the costs of any such bulk transfers. Where numerical values were provided for the average cost of a bulk transfer per pot, they were too variable across responses for any strong conclusions on costs to be drawn.
210. A bulk transfer can refer to the transfer of two or more pension pots between providers, in the data gather the Department sought clarity on how bulk transfers currently work and how they may work under a default consolidator model in practice. Responses varied, with the majority considering a minimum of between 2-100 pots for a bulk transfer.
211. Some of the responses did highlight the potential for bulk transfers to bring increased efficiencies and therefore a lower cost per pot would be expected compared to a singular pot transfer. However, the efficiency estimate varied across responses, with some suggesting bulk transfers could bring potential efficiency and costs savings in the range of 50% to 80%. The costs per pot were considered likely to decrease as the number of pots being transferred increased.
212. Some respondents raised concerns over the applicability of the current bulk transfer costs to a bulk transfer system under a default consolidator model. Currently, bulk transfers are often between just two schemes. However, under a default consolidator model, bulk transfers could involve the transfer of pots to numerous different providers. Under current circumstances, data standards and transfer processes could impact these bulk transfers.
213. Due to the large-scale nature of a default consolidator model, it would be expected that the majority of transfers of deferred small pots between schemes could be accommodated as bulk transfers. This has the potential to bring cost savings across the industry. Efficiency of transfers was a significant factor from numerous responses, with automation having the potential to reduce costs. Digitalisation was another key factor mentioned within the responses, with online requests requiring less manual intervention and online communications continuing to offer better value for money.
Section 2 – Value and number of deferred pots
214. The data from the Department’s 2023 Call for Evidence[footnote 14] suggested that there were roughly 20 million deferred pots worth less than £10,000 across the DC market, representing an estimated £30 billion in assets. The majority, 12 million, of these deferred pots were worth less than £1,000 (with an average value around £350), accounting for around £4 billion in assets.
215. The responses to the 2024 data gather, allow for an updated view on the proliferation of deferred pots. The data shows the issue of small pots continues to grow across the DC market. Although not every provider responded, the sample captures the majority of the market due to the size of the respondents (both memberships and assets) to draw reasonable conclusions from. The data gather data suggests there are roughly 23 million deferred pots worth less than £10,000, representing an estimated £39 billion in assets.
Figure 1: Number of deferred pots by pot size in 2024

A bar chart showing the number of deferred pots under £10,000 by pot size. The majority of deferred pots are valued at less than £1,000.
Source: Provider data from 2024 data gather
216. The majority, 13 million, of these deferred pots are worth less than £1,000 (the average value is around £330), however, due to their low value they only account for £4.3 billion in assets.
Figure 2: Assets under management in deferred pots by pot size in 2024

A bar chart showing the estimated assets under management in deferred pots below £10,000, by pot size. Total assets increase with the increased size of deferred pots.
Source: Provider data from 2024 data gather
Table 2: Cumulative number of deferred pots and assets as of 2024
| Pot Size | Number of Pots | as a % of Deferred pots less than £10,000 | Value of assets | as a % of Assets in Deferred Pots less than £10,000 |
|---|---|---|---|---|
| Below £1,000 | 13.0 million | 57% | £4.3 billion | 11% |
| Below £2,500 | 17.7 million | 77% | £12.2 billion | 32% |
| Below £5,000 | 20.6 million | 90% | £22.5 billion | 58% |
| Below £10,000 | 22.9 million | 100% | £38.9 billion | 100% |
Source: Provider data from 2024 data gather
217. Since 2020, the number of deferred pots worth less than £10,000 across the same 5 large providers has grown by roughly 7.2 million, from 10.9 million in 2020 to 18.1 million in 2024. Of this growth, 3 million was in pots worth less than £1,000, from 8.3 million to 11.2 million.
Figure 3: Comparison of the number and size of deferred pots in five large schemes between 2020 and 2024

A bar chart comparing the number of deferred pots below £10,000 between 2020 and 2024 by pot size. Data is for five large schemes that responded to each of DWP’s data gathers. The number of deferred pots increases over time in each of the pot size categories.
Source: Provider data from 2020 data gather, 2023 Call for Evidence and 2024 data gather
Section 3 – Administration of deferred pots
218. As with the average transfer costs, the average administration cost of a deferred pension pot significantly varied across respondents. Some responses quoted around £10 or less per year and others around £30 and above. The overall average administration cost across the responses was around £17.
219. Similarly, the breakeven point for deferred pots also varied across responses. This typically ranged between £1,500 and £10,000 with the suggestion across the majority of responses that pots below £1,000 would be below their breakeven point. Based on the responses received there is some suggestion the breakeven point of a deferred small pot may be dependent on the charging structure of the administrating scheme.
220. Scale in terms of Assets Under Management was largely not considered by the respondents to have a determining factor on the average cost or breakeven point of administrating a deferred pot. Scale, measured by membership numbers, however, was accepted as an impactful factor on administration costs by many responses. This was driven by spreading the fixed costs across a greater number of memberships.
221. The behaviour and engagement of members was included by numerous respondents as a contributing factor that can impact the cost of administration. Low engagement from deferred members can require greater levels of paper communication, with online records left outdated or members not being registered online.
222. Mixed responses were received around restrictions on the charging of flat fees on small pots. Some responses suggested they could see no direct impact to them of any restrictions. Other responses raised concerns over the potential impact, varying from the likelihood of having to alter charging structures to potential impacts on industry wide business models. Some of these responses considered their potential commercial engagement in a consolidator market could be impacted.
Impacts on savers
223. To examine the impact of consolidating small pots for savers, DWP’s iPEN case study[footnote 15] has been analysed to present an illustrative case study of the potential benefit on an average earner. We previously estimated that a multiple default consolidator model will reduce the number of loss-making small pots, leading to estimated industry savings of up to £225 million per year which we expect to be passed on to the member in the form of lower charges[footnote 16]. Taking the same approach as we have done previously[footnote 17], we assume a modest proportion of the reduction in costs is passed on – a 2 basis points reduction in charges.
224. The case study presented below is for an average (median) earning male, saving into a DC pension, who is 18 and works/saves and benefits from this policy their entire career until State Pension age (see list of full assumptions below). This highlights an average earner when saving over a career could see an increase in their pension pot at retirement by approaching £1,000 (about £935). The impact could be even greater when considered alongside other policies (such as, for example, the Value for Money framework). There may also be other benefits to savers, for example it may help reduce lost pots, which are not included in this estimate.
| Median earning male aged 18 (born 2007) | DC Pension Pot | Change |
|---|---|---|
| Under current AE conditions | £172,600 | – |
| With Small Pots policy (Decrease costs by 0.02ppts) | £173,600 | +£900 |
IPEN 2024 Core Assumptions
The following key assumptions have been made when calculating these case studies. The modelling is known to be sensitive to assumptions made about future economic determinants and the methodology used. The model baseline assumptions are:
a. Each individual saves into a defined contribution scheme with an annual management charge of 0.3% and a contribution charge of 1.8%.
b. Each individual contributes 5% and their employer contributes 3% within qualifying earnings bands.
c. Each individual’s fund is invested in 88% equities and 12% bonds with real fund growth of 4.07% and 2.39% respectively.
d. Each individual retires at State Pension age of 68.
e. The automatic enrolment earnings trigger, lower earnings limit and upper earnings limit are frozen until 2028 and then increase in line with earnings over the long-term.
f. Each individual does not opt-out of pension saving.
i. Each individuals’ earnings increase in-line with average earnings growth. The final pension pot size is reported in 2024/25 earnings using the Average Weekly Earnings growth deflator.
k. Earnings in the first-year of employment are increased in line with average earnings growth.
l. The median annual salary for a female working full-time is £31,672 (Source: ASHE 2024).
m. The median annual salary for a male working full-time is £37,382 (Source: ASHE 2024).
Annex A: Small Pots Delivery Group – Terms of Reference
Default Consolidator Delivery Group
Terms of Reference
Context and challenge
In November 2023, a response was published to the consultation on ending the proliferation of deferred small pots, which was launched in July 2023. The consultation response set out the direction and framework for the multiple consolidator approach to end the proliferation of deferred small pots. This approach enables a small number of authorised schemes to act as an aggregator for a member’s deferred small pots.
The Department has formed the cross-sector Default Consolidator Delivery Group to examine specific elements of the framework, to assist with the development of a viable, efficient, automated consolidation process for ceding and receiving schemes, while ensuring value for money for members and taxpayers. This process will seek to minimise burdens on pensions schemes whilst balancing the need for simplicity, member security and speed.
Objectives of the Delivery Group
The Delivery Group’s overall objective is to provide recommendations to Ministers on how best to implement the proposed multiple default consolidator approach set out in the government’s consultation response in November 2023.
The primary focus of this Group will be to inform the Department’s development of the necessary primary legislation to implement the multiple default consolidator solution. Areas the Group will explore include, but are not limited to, the following areas (further detailed questions are included at Annex 1):
a. The role and function of the proposed clearing house[footnote 18]
b. The design of a low-cost and efficient transfer system
c. The authorisation and monitoring of default consolidator schemes
d. The appropriate communication to members and member journeys
e. The interactions and cross-over with the Pensions Dashboards Programme
f. The implementation approach for the default consolidator approach
Alongside this, the Group will gather evidence, engaging with member representatives, employers, and other interested parties, with the aim of building consensus to prioritise next steps for industry to implement the default consolidator approach.
The Group will not be responsible for creating policy or making recommendations on the wider policy approach – it will be focussed on considering how to successfully implement the solution as set out in the November 2023 consultation response. Ministers will ultimately make decisions, with colleagues across government, about the content of primary legislation presented to Parliament.
Structure of the Delivery Group
The Delivery Group will comprise of a Core Steering Group and two expert panels (a pension provider expert panel and a technical / administration expert panel). The Department will act as chair to the Core Steering Group. The Core Steering Group will be responsible for making recommendations on the key policy delivery issues set out above, with the support of the two expert panels, to inform the development of the multiple default consolidator policy. The Department will jointly act as the chair and secretariat for the Core Steering Group and the two expert panels.
The Delivery Group may also commission formal assistance from professional services firms, where necessary. The duration of the Delivery Group is currently expected to be 12 months.
Membership of the Core Steering Group
Membership of the Delivery Group will be at the invitation of the Department, the Group will be formed of a wide range of stakeholders covering multiple sectors, interested parties and representative bodies. The Group membership will be made of the following individuals:[footnote 19]
- Rob O’Carroll (Chair), Department for Work and Pensions
- Nike Trost, Financial Conduct Authority*
- Louise Davey, The Pensions Regulator*
- Joe Dabrowski, Pensions and Lifetime Savings Association
- Rob Yuille, Association of British Insurers
- Kim Gubler, Pensions Administration Standards Association
- Jill Smith, Chartered Institute of Payroll Professionals
- Paddy Greene, Which?
- Emelia Quist, Federation of Small Businesses
- Laurence Raeburn-Smith, Confederation of British Industry
- Andrew Cheseldine, Chair of the Small Pots Co-ordination Group
- Sarah Luheshi, Pensions Policy Institute
- Rosalind Connor, Association of Pensions Lawyers
Interested stakeholders who would like to be updated on the work of the Delivery Group should contact: smallpots.policyteam@dwp.gov.uk
*There will be elements of discussion within the Delivery Group which will be outside of the remit for the regulators to comment on, during these discussions relevant members from the regulators will act as observers.
The Department may share input/insights and findings of the Core Steering Group with the Expert Panels or other government departments and may invite additional representatives to individual meetings if considered beneficial to the work of the Delivery Group.
Governance
The Delivery Group will only issue recommendations as it is not intended to be a decision-making body. Any recommendation or conclusions shall be agreed by consensus by the members of the Delivery Group. If agreement by consensus cannot be reached, the Delivery Group chairs will summarise the discussion, but dissenting views will be recorded in the minutes.
Confidentiality, competition law and conflicts
Each member will be responsible for complying with their own organisation’s relevant confidentiality obligations, competition law and any other relevant law. Each member agrees that information shared at meetings will be kept confidential. Any information not in public domain source disclosed, or opinions expressed during meetings will be treated as confidential unless and until the Delivery Group has authorised their public release. In the interest of encouraging full engagement, members agree and accept that any discussion at Delivery Group meetings will not be attributable to individuals.
Outcomes and timing
We would aim to provide an interim update to Ministers by Spring 2024, with proposals in late 2024 – for Minister’s consideration and decisions.
Resources
The Department will provide secretariat support for the Small Pots Delivery Group.
Addendum to Small Pots Delivery Group Terms of Reference: Expert Panel – Terms of Reference
In the November 2023 consultation response, ‘Ending the proliferation of deferred small pots’, the government announced that it would launch a Delivery Group to support the implementation of the multiple default consolidator approach. This Group was launched by the Minister for Pensions on the 7 February 2024.
The overall objective of the Small Pots Delivery Group is to provide recommendations to Ministers on how best to implement the proposed multiple default consolidator approach set out in the government’s consultation response in November 2023. The Delivery Group will be supported by two expert panels, to provide expert input and advice from the perspective of their panel’s area of interest.
The following expert panels will be established to support the Delivery Group:
- Technical and Administration Expert Panel (see Annex 2 for panel membership)
- Pension Provider Expert Panel (see Annex 3 for panel membership)
Technical and Administration Expert Panel
The terms of reference for the Small Pots Delivery Group, sets out the overall role and remit of the Delivery Group, to which the Technical and Administration Expert Panel will work within. The role of the Technical and Administration Expert Panel is to provide expertise and insights from the perspective of suppliers of data storage and security, system maintenance and payroll/pension administration services to support the Delivery Group to form recommendations to enable the successful implementation and delivery of the default consolidator model. The specific objectives of the Technical and Administration Expert Panel are to:
- support the Core Steering Group to determine recommendations to inform development of the primary legislation framework required to implement the multiple consolidator solution; ensuring that the overall process minimises burdens on pension schemes whilst balancing the need for simplicity, member security and speed.
- provide evidence, advice / challenge, and insight for the delivery group, on the key areas of consideration identified in the Small Pots Delivery Group Terms of Reference from the perspective of their expert panel’s area of focus.
- help to build consensus around the findings and provide advice to the Core Steering Group to help inform the Delivery Group’s recommendations to Ministers.
Pension Provider Expert Panel
The terms of reference for the Small Pots Delivery Group, sets out the overall role and remit of the Delivery Group, to which the Pension Provider Expert Panel will work within. The role of the Pension Provider Expert Panel is to provide expertise and insights from the perspective of a pension scheme and/or provider including representations from members, customers and employers to support the Delivery Group to form recommendations to enable the successful implementation and delivery of the default consolidator model. The specific objectives of the Pension Provider Expert Panel are to:
- support the core steering group to determine recommendations to inform development of the primary legislation framework required to implement the multiple consolidator solution; ensuring that the overall process minimises burdens on pension schemes whilst balancing the need for simplicity, member security and speed.
- provide evidence, advice / challenge, and insight for the Delivery Group, on the key areas of consideration identified in the Small Pots Delivery Group Terms of Reference from the perspective of their Expert Panel’s area of focus.
- help to build consensus around the findings and provide advice to the Core Steering Group to help inform the Delivery Group’s recommendations to Ministers.
Annex 1: Priority areas for the Delivery Group to consider
a. Clearing House:
i. What roles/functions does the clearing house undertake?
ii. How will the clearing house allocate members to a consolidator, in cases where a member does not make a choice?
iii. Would the clearing house store member data or simply have access to it, and what would be the matching criteria?
iv. How would this be best funded? (i.e., industry levy or state subsidy)
b. Transfer System:
i. Which parts of the transfer process should fall to the ceding scheme, the clearing house and/or the receiving scheme?
ii. How will members be protected from absorbing the costs for the increase in transfers?
iii. What is the appropriate liability model, in cases where errors occur?
c. Authorisation:
i. What would be the appropriate authorisation criteria (including both trust and contract-based schemes) to act as a default consolidator?
ii. How would authorisation be monitored, to ensure schemes continue to be high performing, delivering VFM for their members?
iii. What would happen if a consolidator was no longer providing a high-quality service to their members?
d. Communication to members:
i. What are the key points for member communication, and what information needs to be provided to members?
ii. Who should carry out this communication? Ceding scheme/Receiving scheme/Clearing House?
e. Pensions dashboards:
i. What are the interactions with the pensions dashboards, and what could be replicated from the dashboards framework to streamline our work?
ii. What learnings can be taken from the pensions dashboards work, to support the implementation / delivery of the default consolidator approach.
f. Implementation of the default consolidator approach:
i. How should the multiple defaulted consolidator approach be implemented?
ii. What is the most appropriate approach of phasing in, to ensure schemes can deliver the solution effectively, and members pots are consolidated.
Annex 2: Membership of the Technical and Administration Expert Panel
- DWP (Chair)
- The Chartered Institute of Pension Professionals (CIPP)
- The Pensions Administration Standards Association (PASA)
- Business Application Software Developers Association (BASDA)
- Intuit QuickBooks
- The Pensions Policy Institute (PPI)
- The Pensions Management Institute (PMI)
- Origo
- Independent Transition Management (ITM)
- Lane Clark & Peacock (LCP)
- The Society of Pension Professionals (SPP)
- Eversheds Sutherland
- Diligenta
- Capita
- Criterion
- Monzo
- Superchoice
- Pension Bee
- Isio
- Employment Hero
- My Raindrop
- Bravura Solutions
- The Investing and Savings Alliance (TISA)
- TISA Exchange Limited (TeX)
- Heywood Pension Technologies
- EQ Retirement Solutions
- Equisoft
- XPS Pensions Group
- Target Professional Tracing (UK) Ltd
- The Pensions Regulator (TPR)
- The Financial Conduct Authority (FCA)
Annex 3: Membership of the Pension Provider Expert Panel
- DWP (Chair)
- Aegon
- Aviva
- Cushon
- Fidelity
- Hargreaves Lansdown
- Legal & General
- M&G
- National Employment Savings Trust (NEST)
- NOW: Pensions
- The Peoples Partnership
- Phoenix Group
- Royal London
- Scottish Widows
- Smart Pension
- SEIC
- TPT Retirement Solutions
- Willis Towers Watson (WTW)
- The Financial Conduct Authority (FCA)
- The Pensions Regulator (TPR)
Annex B: Multiple Default Consolidator Process Map

A flow chart displaying the transfer and consolidation process of a multiple default consolidator solution, including the role of the Small Pots Data Platform.
-
Ending the proliferation of deferred small pension pots – GOV.UK ↩
-
Government response to ending the proliferation of deferred small pots – GOV.UK ↩
-
Government response to ending the proliferation of deferred small pots – GOV.UK ↩
-
Government response to ending the proliferation of deferred small pots – GOV.UK ↩
-
Government response to ending the proliferation of deferred small pots – GOV.UK ↩
-
How have other countries dealt with small, deferred member pension pots? ↩
-
The PPI Pensions Data Project is a research initiative which is trying to link across the various pension pots which individuals have with different providers, providing insight for both pension providers and Government: The Pensions Data Project – Pensions Policy Institute ↩
-
Government response to ending the proliferation of deferred small pots – GOV.UK ↩
-
Government response to ending the proliferation of deferred small pots – GOV.UK (www.gov.uk) ↩
-
Pensions Investment Review: Unlocking the UK pensions market for growth ↩
-
Addressing the challenge of deferred small pots: a call for evidence – GOV.UK ↩
-
iPEN is a model developed by the DWP that estimates the retirement income for hypothetical individuals or couples. It allows the user to assign a work history to each individual and calculates State Pension, state income-related benefits and income received as a result of saving in a private pension. The size of the private pension fund at retirement is estimated using the contributions paid by an individual and their employer along with an assumed investment return. ↩
-
See Ending the proliferation of deferred small pension pots ↩
-
See Analysing the impact of private pension measures on member outcomes ↩
-
Please note that Clearing House in this Terms of Reference document is referred to as the Small Pots Data Platform throughout this report. ↩
-
Please note that the list of stakeholders included in this TOR was correct at the point the Delivery Group was established on 07 Feb 2024. On 12 September, Fiona Frobisher replaced Louise Davey (TPR), and Suzy Morrisey replaced Sarah Luheshi (PPI). ↩