Sellafield Ltd Annual Report and Financial Statements 2020/21
Published 21 July 2021
1. Company Information
Directors
Mrs L I Baldry (Chair) (resigned 2 May 2021)
Mr A J M Meggs (Chair) (appointed 2 May 2021)
Mr M J Chown (Chief Executive Officer)
Mr J M Seddon (Finance Director)
Mr A D Cumming (Shareholder Representative Director)
Mr N W R Smith (Non-Executive Director) (resigned 15 March 2021)
Dr D Byrne (Non-Executive Director) (resigned 31 December 2020)
Mr J Baxter (Non-Executive Director)
Dr A F J Choho (Non-Executive Director)
Mr D G Vineall (Shareholder Representative Director)
Mrs C L Hall (Non-Executive Director)
Mr J P Simcock (Non-Executive Director)
Secretary
Mr A M Carr
Auditors
Mazars LLP
One St Peter’s Square
Manchester
M2 3DE
Bankers
National Westminster Bank plc
3rd Floor
250 Bishopsgate
London
EC2M 4AA
Registered Offiice
Hinton House
Risley
Warrington
Cheshire
WA3 6GR
2. Strategic report
The directors present their Strategic report for the year ended 31 March 2021.
Principal activities and future developments
These financial statements contain certain forward-looking statements with respect to the financial condition and business of Sellafield Limited (the company). Statements or forecasts relating to events in the future necessarily involve risk and uncertainty and are made by the company in good faith based on the information available at the date of signing this report.
The company undertakes no obligation to update these forward-looking statements. Nothing in these financial statements should be construed as a profit forecast nor should past performances be relied upon as a guide to future performance.
The principal role of the company is to operate nuclear sites under the site licence and a services agreement between itself and the Nuclear Decommissioning Authority (NDA) in a safe, secure, efficient and cost-effective manner and in accordance with its Corporate Plan and Operating Plan.
The company is responsible for safely delivering the decommissioning and clean-up of the UK’s nuclear legacy as well as fuel recycling and the management of low, high and intermediate level waste activities on behalf of the NDA, including the receipt and treatment of spent fuel, the storage of hazardous materials, the decommissioning and clean-up of installations, and the maintenance of laboratory and other facilities.
The company operates under the services agreement between the company and NDA, as a wholly owned subsidiary of NDA. In accordance with the Energy Act 2004, NDA has tasked the company with carrying out activities set out in the NDA Designation of Sellafield.
The company’s primary site is the Sellafield nuclear site in West Cumbria. The company also has an engineering, design and functional support capability at its Risley office, near Warrington, and several offices in the West Cumbrian community.
In the year ended 31 March 2021, all costs incurred by the company in the performance of the services agreement are directly recoverable from the NDA (2020: same).
In 2020/21, the company continued to focus on creating a safe and clean environment for future generations.
This is at the forefront of the company’s strategy, and will be executed by safe, secure and sustainable site stewardship, progress at pace, and creating lifetime value for money.
The section on page 16 provides more information on the impact of the COVID-19 pandemic on activities during 2020/21 and future developments.
Review of business
During the year the company incurred operating costs of £2,070 million (2020: £2,070 million). This expenditure is recoverable from the NDA under the services agreement and represents the operational costs of the Sellafield site including expenditure on:
- carrying out the environmental clean-up of the UK’s most complex and hazardous nuclear site, Sellafield
- decommissioning nuclear facilities
- receiving, reprocessing and storing used nuclear fuel
- managing the UK’s special nuclear materials
- delivering capital projects to support the mission, and asset care and maintenance – some of the facilities at Sellafield are more than 70 years old so significant investment is required to ensure that they remain operational and in a safe state prior to decommissioning; and
- the safe treatment of low level, intermediate level and high-level waste
Despite the impact of the COVID-19 pandemic on the company’s operations, during 2020/21 the company has made progress in respect of meeting the targets and milestones set by the NDA, making progress in all areas of its accountability, including high hazard reduction, nuclear operations and safe secure stewardship.
Progress this year includes:
- created and published our Enterprise Strategy 2020. Flowing from the company’s purpose of ‘creating a clean and safe environment for future generations’, the strategy outlines the type of organisation we want to be, whilst clearly setting our 2020 - 2025 objectives
- worked with more than 400 employees to create our Manifesto, setting out the behaviours and relationships vital to delivering our Enterprise Strategy.
Progress at pace
- opened a new intermediate level waste export route from the Pile Fuel Storage Pond to the Waste Encapsulation Plant, a significant step forward in the company’s risk and hazard reduction programme
- the removal of half of the solid waste from the Pile Fuel Storage Pond putting the programme on track to remove almost all radioactive material by 2024
- in the Magnox Swarf Storage Silo, the second Silo Emptying Plant machine was installed and the first Silo Emptying Plant machine was moved into position to start retrievals
- the company continued work on construction delivery, including recent tower crane installation on Sellafield Retreatment Plant, concrete pours on SIXEP Contingency Plant and Sellafield Retreatment Plant
- safely continued demolition of the Windscale Pile 1 chimney
Safe, secure sustainable, site stewardship
- the company developed the concept that fixed the Redundant Settling Tank leak next to First Generation Magnox Storage Pond.
- demolished the First Generation Reprocessing Plant stack from 61 metres to its final height of 3 cm, removing a significant risk from the Sellafield site
- delivered the safe shutdown and steady and safe ramp back up of the company’s operations and major projects, incorporating a new way of working through the Enterprise Risk Assessment
- the company delivered its own test and trace capability for Sellafield Limited and its supply chain and then broadened its availability to household members of Sellafield employees
Lifetime value for money
- enabled a new era of remote working, with 7,000 users migrated onto the new remote access solution, which also incorporated a Windows 10 upgrade and adopting Microsoft Teams as a corporate engagement tool
Safety performance
Operating safely, whilst maintaining the security of the site and nuclear assets, is the company’s priority.
In 2020/21 Sellafield Limited’s safety performance improved compared to 2019/20, although this was partly due to the reduction in operations as a result of the pandemic.
The company’s safety metrics performed well against the corporate targets.
However, there are a number of other areas that impacted on the overall safety and environmental performance, particularly environmental events and conventional health and safety. The company continues to focus on making improvements to strive for a strong safety culture.
The company is committed to safety, and keeping its workforce, supply chain partners, local communities, facilities and environment safe is its overriding priority.
The Company is committed to safety and keeping its workforce, supply chain partners, local communities, facilities and environment safe. Nuclear safety remains its overriding priority.
The overall environment and safety themes and KPIs for 2020/21 have shown an upturn when compared with previous years. The majority of events are associated with routine work rather than large high-risk tasks.
In the year ended 31 March 2021 the company’s lost time accidents rolling 12-month rate was 0.13 (2020: 0.17) and the total recordable injuries rolling 12-month rate was 0.22 (2020: 0.30).
During 2020/21 the company was assigned with one Level 1 International Nuclear Events Scale (INES) event (2019/20: four level 1 events and 1 level 2 event). A greater understanding of risks at the workforce level is the key driver for delivering improvements.
In April 2020, one of our employees was injured while working on electrical equipment. This was due to an arc flash during work to move an 11 kilovolt Ring Main Unit. The company was subsequently prosecuted by the Office for Nuclear Regulation (ONR) under Section 2 (1) of the Health and Safety at Work Act.
The company recognised the seriousness of this matter as reflected in its guilty plea and full cooperation with ONR, including sharing the findings of its internal investigation. The company was found guilty at a hearing in Carlisle Magistrates’ Court in December 2020 and was fined £320,000. The company is incorporating the lessons learned from this incident to improve our performance in this area and prevent a recurrence.
Safety performance improvement
The company has a Safety Performance Improvement (PI) process, which is managed within the Nuclear Safety Unit under Site Management. The arrangements demonstrate how Sellafield Limited complies with the requirements of site license condition 7, and all other statutory legislative reporting requirements covering environmental, industrial, nuclear, material safeguards, radiological, security or transport issues.
The integrated approach to PI enables Sellafield Limited to effectively identify gaps, analyse for (and prioritise) resolution and close the gaps. This approach aligns the behaviours inherent to a learning organisation and a healthy nuclear safety culture.
The PI programme comprises 3 work streams:
- corrective action programme – risk-based approach to progressing condition reports, for the reporting, screening (sentencing), investigating and correcting of issues
- trending programme – routine trending and analysis of condition report data in order to identify underlying weaknesses and prioritise opportunities to close gaps, make improvements, and establish sustainable solutions for the business
- Operating experience (OE) programme – OE and learning from internal and external issues is shared and used to prevent or minimise similar causes occurring and avoid making similar mistakes
Key learning opportunities are escalated to the Sellafield Limited Executive, to ensure significant issues impacting safety, reliability and performance across the site are addressed.
This involves periodic reviews by the Nuclear Independent Oversight and Nuclear Safety team to identify enterprise issues – including significant events, adverse trends, long-standing cross-functional issues, to enable informed executive decisions on prioritised actions and improvement activities required to address key learning opportunities and focus the staff on resolving long-standing enterprise issues.
Changing the way that we work with our supply chain
The company’s work at Sellafield can only be achieved through strong partnership with the supply chain, and the company relies on its supply chain partners, from the experience and capability of global companies to the innovation and agility of small to medium sized enterprises.
Our long-term alliance frameworks are delivering great benefit in decommissioning, design and infrastructure.
The Sellafield Limited Supply Chain Strategy 2020/2021, which is published on the company’s website, sets out how the company works with the supply chain to deliver the Sellafield mission. The company’s Supply Chain Directorate has a team dedicated to interacting, communicating and building relationships with the supply chain.
The company does not operate a preferred supplier list. Contract opportunities are awarded through open competition in line with the general European Treaty Principles of non-discrimination, equal treatment and transparency in order to ensure we provide value for money to government.
Opportunities are also available for businesses to work indirectly as a subcontractor through our Tier 2 partners.
In May 2019 the company extended this approach to project management through a 20 year contractual arrangement – Programme and Project Partners, which will help the company deliver mission critical capital projects at Sellafield, with the company acting both as intelligent client and delivery partner.
We have also introduced LINC (Liaise, Innovate, Network, Collaborate with Sellafield Ltd), an initiative that simplifies the procurement process and allows small to medium sized enterprises to collaborate and bid directly for defined packages of work.
Sustainability
The company publishes an annual sustainability report on its website. The report explains the company’s approach to sustainability, which starts with the goal to do our work at Sellafield safely and to keep the site and its nuclear materials secure - we continue to put safety, security and the environment first.
The report explains that the company measures value in the clean-up of the Sellafield site and delivering that mission in such a way that minimises environmental detriment and maximises value from the resources we have.
The principal way that the company is making Sellafield more safe and secure is by removing nuclear risks and hazards, including those posed by the oldest waste storage facilities.
Beyond the site fence, the company’s commitment to sustainability stretches into the communities in which it operates, and the sustainability report includes a summary of the social impact objectives and the strategic investments that the company, NDA, local authorities and others have made to help tackle the root cause of some of the issues that people in our communities are facing.
This sustainability report covers the company’s safety and social impact performance. The report also highlights our intent to take an holistic approach, looking at how we can deliver our work at Sellafield in a sustainable way, but also our ambition to be part of a sustainable local economy and a sustainable nuclear industry, including working with the supply chain and local stakeholders to help create diversification in our local economies and helping to create thriving communities are at the heart of our social impact strategy.
During 2020/21 the company’s social impact programme has been refreshed and relaunched as SiX – Social Impact, Multiplied.
This new approach to social impact prioritises projects co-created with the community and stakeholders. Investments during 2020/21 included:
- Transforming West Cumbria, a £2.2 million fund developed by Cumbria Community Foundation to help West Cumbria’s most vulnerable communities
- the £3.6 million coastal activities centre called The Edge funded by Sellafield Limited and the Coastal Communities Fund, which is expected to open its doors in early 2022
- redevelopment of the derelict former bus station in Whitehaven delivered by Britain’s Energy Coast with funding from Sellafield Limited and the Nuclear Decommissioning Authority
- the installation of Seabins in Whitehaven Marina developed and delivered by the Whitehaven Harbour Youth Project to tackle marine pollution
Financial performance
During the year the company incurred operating costs of £2,070 million (2020: £2,070 million). Under the services agreement between the company and NDA, the company must control its expenditure within agreed funding limits and operate the Sellafield site safely and securely whilst meeting targets and milestones agreed with its shareholder, NDA.
Management and employee incentivisation schemes are linked to their achievement. In the year the company spent 96% of the funds available (2020: 98%).
The company’s challenge is to deliver more hazard and risk reduction by becoming more efficient. This means reducing the cost of work at Sellafield, diverting money from overheads to front line decommissioning, retraining and reskilling people into priority work, and working differently with the supply chain.
Under the services agreement, revenue represents the reimbursement of operating costs incurred under the services agreement in accordance with the principal activity of the company.
In 2020/21 the operating profit before taxation, depreciation, interest and research and development tax credits was £6 million (2020: £6 million).
The result for the year, after interest and taxation, amounted to nil (2020: £nil).
During the year the company employed, including executive directors, an average of 10,851 employees (2020: 10,932) at a total cost of £788 million (2020: £778 million) after taxes and pension costs.
The company’s work on the Sellafield site also supports a significant number of supply chain and agency workers.
At 31 March 2021, there were 533 agency staff (31 March 2020: 465).
The company is tackling unique challenges, in particular the safe clean up and decommissioning of the Legacy Ponds and Silos buildings. In the year the company invested £79 million on research and development (R&D) (2020: £79 million), with the majority of the R&D directly supporting the clean-up of the legacy facilities, reprocessing and fuel fabrication plants, waste management facilities and the infrastructure of the site.
R&D costs are directly recoverable from the NDA under the services agreement.
In 2020/21 the operating costs of £2,070 million (2020: £2,070 million) includes external spend on donations in relation to socio-economic expenditure of £9.7 million (2020: £9.4 million), of which £9.7 million was paid in 2020/21 (2020: £9.4 million) and nil is committed and will be paid during 2021/22 (2020: £nil).
In 2020/21 under the terms of the services agreement this socio-economic expenditure was recoverable from NDA. Under the services agreement, the company agrees in advance the level of socio-economic expenditure with its shareholder, NDA, and all such expenditure is recoverable by the company.
At 31 March 2021, the company’s statement of financial position includes £770 million (2020: £560 million) in respect of the deficit on the Sellafield section of the Combined Nuclear Pension Plan (CNPP), which is a defined benefit pension scheme.
The deficit has been calculated by the scheme actuary, who has performed an actuarial valuation at 31 March 2021 in accordance with International Accounting Standard 19 (R) (IAS 19 (R)). Further disclosures are available in note 16.
The NDA is the principal employer of the CNPP and is ultimately responsible for funding any pension fund deficits for the defined benefit sections of the CNPP. The level of employer contributions paid by the company is determined by the CNPP Trustees based on the latest triennial actuarial valuations.
Under the services agreement between the company and NDA, the employer contributions paid by the company are included in operating costs and are reimbursed by the NDA. As a result, the Statement of financial position includes an NDA debtor for the full value of the deficit.
In addition, the statement of financial position includes trade and other receivables (note 10) of £388 million at 31 March 2021 (2020: £381 million) which includes monies due from NDA under the terms of the services agreement and monies due from HM Revenue and Customs in respect of R&D tax credits.
At 31 March 2021 the company had current liabilities (note 12) of £397 million (2020: £391 million) including lease liabilities, accruals, trade creditors, employee creditors, VAT and payroll taxes, which principally relate to the costs being managed under the services agreement and the operation of the Sellafield site.
Section 172 Statement
The company is licensed under the Nuclear Installations Act 1965 (as amended) and is the holder of the Nuclear Site Licence for the Sellafield site (incorporating the former Windscale site) i.e. the Site Licence Company (SLC).
It is the legal entity responsible for this site, which is owned by the NDA. As the SLC, the company, through its board, is directly accountable to the relevant regulators for compliance with the conditions of the nuclear site licence, environmental permits for Radioactive Waste Management and with all other applicable law and regulatory requirements, including compliance with the Companies Act 2006.
The company is responsible for ensuring that the activities on its sites are carried out in the long-term interests of the company, its employees, the local community and business partners, and for doing so safely, securely, sustainably and with due regard to the environment.
The Board of Directors of Sellafield Limited consider, both individually and together, that they have acted in the way they consider, in good faith, would be most likely to promote the success of the company for the benefit of its shareholder (having regard to the stakeholders and the matters set out in s172(1) a-f of the Act) in the decisions taken in the year ended 31 March 2021.
Our obligations
In addition to fulfilling the standard requirements of a limited company in the UK, Sellafield Limited is required to fulfil a range of obligations to several government bodies. These exist because of the company’s status as an ‘arm’s length’ body of the UK Government, requirements of the nuclear sector (domestic and international), the legacy of past missions on the Sellafield site, and the scale and scope of our current missions.
Our key obligations can be categorised as ‘direct’, where the company has a formal relationship with another government body (and is held to account on specific criteria), and broader relationships, such as those where obligations are held by the NDA (as the sole shareholder), which require significant input and support from Sellafield Limited to discharge them.
‘Direct’ obligations
NDA: The company is a wholly owned subsidiary of the NDA and exists, at their discretion, to realise NDA’s strategic objectives for the Sellafield site. The company is held to account by the NDA for safe and secure management of the Sellafield site, demonstrable progress, and return on investment.
Consequently, we work closely with the NDA on matters pertaining to strategy and planning, major investments, commercial contracts, and performance management. We are also obliged to fulfil NDA requests for independent reporting for assurance purposes. A specification of the company’s obligations to the NDA is set out in the services agreement between the NDA and Sellafield Limited, and inter-NDA estate contracts.
Employees: The company employs more than 10,000 employees. Its primary obligation to those employees is to help them understand the Sellafield mission, our enterprise strategy, and their role in delivering that mission safely.
As discussed further in the directors’ report (in this document), the company regularly engages with our employees directly and through their union representatives. Our measures for performance in this area includes regular employee surveys.
Environment Agency (EA): The company’s primary obligation to the EA is to meet environmental regulation for Sellafield Limited, which is primarily focused on site discharges and radioactive waste disposals.
Office for Nuclear Regulation (ONR): The company’s obligations to ONR are focused on ensuring Sellafield Limited can operate as a Nuclear Site License Company (as described in the ONR’s License Condition handbook).
ONR has a broad remit, within the framework of the Nuclear Site Licence Conditions (NSLCs), to regulate what is required of Sellafield Limited to preserve safety and security.
Since Brexit, ONR has taken over from Euratom, and ONR must ensure that the company is compliant with the new UK safeguards regulations. In particular, ONR will check that Sellafield’s material is present in the quantities, form and locations we’ve declared and that it is not being diverted to other uses.
Department for Business, Energy and Industrial Strategy (BEIS): Although Sellafield Limited’s relationship with BEIS is formally through the NDA, with regards to communications and public affairs events (that are likely to elicit media interest), we are required to provide input and information directly to BEIS (informing the NDA in parallel).
International Atomic Energy Association (IAEA): Certain areas of the Sellafield site are also subject to inspections from IAEA and the company cooperates with these as required.
Planning Authorities: The company’s obligations to our local planning authorities is to bring planning applications forward in line with the requirements of planning regulations.
Local Authorities: The company has working relationships with the local authorities close to our sites. These relationships are a key component in ensuring our social license to operate. They also facilitate stakeholder input into our work and our understanding of community needs that help shape our social impact programme.
Finally, the company holds a number of standards certifications (e.g., ISO 9001) and works with various assurance and certification organisations to maintain these.
Broader relationships
The company also has key relationships with a broader range of government bodies, primarily associated with governance of business management, and other stakeholders.
Her Majesty’s Treasury (HMT): Sellafield Limited is funded by the state, and consequently liaises with HMT with respect to forecast spending requirements (including the liabilities related to the Sellafield site). While this activity is led by the NDA, Sellafield Limited is closely involved.
UK Government Investments (UKGI): As the NDA is responsible for discharging significant amounts of public funds to private sector organisations, it receives broad advisory support, challenge, and validation from UKGI. In particular, UKGI provides advice and challenge with respect to formal governance arrangements. Sellafield Limited provides support in any way required by UKGI to fulfil its governance mandate for arm’s-length government bodies.
Independent Projects Authority (IPA): The NDA also has responsibility for the delivery of major projects at Sellafield Limited, which are subject to oversight by the IPA. The NDA is therefore required to engage in project assurance processes with the IPA and can call upon Sellafield Limited resources and expertise to support review processes and action recommendations.
World Association of Nuclear Operators (WANO): Sellafield Limited is a member of WANO, an industry body dedicated to improving the safety and reliability of nuclear operations. The company participates in peer reviews and other programmes to enhance nuclear safety both at Sellafield Limited and in other nuclear facilities worldwide.
Local Community: Sellafield Limited has a broad range of obligations to the local community, partly stemming from our role as one of the region’s largest employers. Through a series of public meetings, we routinely report on work underway at Sellafield and invite questions and dialogue from stakeholders and members of the public.
Supply Chain: Sellafield Limited spends in excess of £1 billion per annum with its suppliers and sections within the Strategic report ‘changing the way that we work with our supply chain’ and ‘sustainability’ discuss how the company engages with its suppliers.
Governance
As discussed in more detail in the corporate governance section below, the company has corporate governance arrangements in place which are aligned with the 2018 UK Corporate Governance Code and fulfils the obligations set by our stakeholders.
The structure enables direction and control of Sellafield Limited in a legally compliant, effective, and efficient manner. The key mechanisms which comprise Sellafield Limited’s corporate governance are discussed below.
Sellafield Board
The Sellafield Limited Board sets the strategic framework and direction for Sellafield Limited’s operations, in alignment with the NDA’s strategy for the Sellafield site.
Amongst other obligations, it is responsible for agreeing plans by which company performance is measured, holding the executive team to account, setting corporate policies and overarching risk management and controls.
The board delegates day-to-day management of the organisation, and select authorities, to the Sellafield Limited Executive. The board operates through several sub-committees. The chairman of the board is appointed by the NDA.
The Chief Executive Officer (CEO) is accountable to the Sellafield Limited Board for all aspects of operating the Sellafield site and delivers this through delegation of accountabilities to the executive team.
The executive team is collectively accountable for managing Sellafield Limited, which includes (but is not limited to):
- maximising value for the enterprise in a sustainable manner by making trade-offs around resource allocation to balance near-term and longer-term delivery objectives
- taking and overseeing the implementation of medium to long-term strategic decisions for the business
- providing assurance to the Sellafield Limited Board that the business is being managed in accordance with the board’s requirements and delegations
- fostering a positive environmental protection, safety, and security culture across the enterprise
- creating alignment with our owner on business priorities
There are several executive committees which enable the executive to carry out their activities as a collective and which form part of the company’s governance structure.
Stakeholder engagement activities are then executed through our Corporate Affairs, External Affairs and Human Resources teams. Specific programmes of work are presented to the executive and board in line with the company’s governance structure.
Enterprise definition of value
For Sellafield Limited value can be measured in different ways and is perceived differently by different stakeholders.
In delivering the company’s mission, the priority is to uphold safety and environmental standards, while reducing costs and accelerating progress wherever possible. Most of the company’s funding comes from the UK government and it therefore has a duty to the taxpayer to pursue value for money.
The company’s responsibility to deliver its mission sustainably extends to its people, local communities and stakeholders.
At the heart of the company’s purpose is the idea of value in avoiding an unpleasant consequence. The work to address high hazard risk reduction is equivalent to preventative measures to avoid flooding or to routinely distribute vaccines for serious illnesses.
The government is investing now in order to prevent, or at least make much more unlikely, a safety or security event with potential for off-site consequences. We have seen the long-term and devastating consequences of nuclear events at Chernobyl and Fukushima, as well as the impact of security events or major incidents like fires or rail accidents.
The sooner Sellafield Limited reduces and then removes the risk, the more value the company delivers for the government and for our communities. This value is hard to quantify but is the driving priority in many of the company’s programmes and projects.
The company also delivers value in financial terms. The company’s investments in asset care, care and maintenance and decommissioning will reduce the lifetime cost of the site or individual facilities.
Sellafield Limited might make a facility more efficient, reduce the amount of routine work required, extend the lifetime of an asset or just remove the redundant asset so that the company no longer has to spend money to maintain it.
This value can be quantified and justified on the basis of the level of investment in comparison with the reduction in the lifetime cost. Often, there are safety or environmental benefits as well which the company needs to factor into the decision making.
The company is cleaning up a legacy site and reducing the government’s long-term liabilities, and in the process, creating additional value by leaving a positive legacy for the environment, its workforce and communities.
This could be anything from improvements in biodiversity, to improved public health or sustainable local businesses.
These additional benefits are a consequence of how the company delivers its purpose and are intrinsic to the identity of Sellafield Limited as an organisation and the values and behaviours of the workforce.
The government defines public value as ‘The value created when public money is translated into outputs/outcomes which improve people’s lives and economic well-being’. Part of this value comes from the company’s contribution to achieving other government policy objectives, such as supporting the nuclear sector deal as part of the Industrial Strategy or reducing emissions in support of the UK’s targets on net zero and climate change.
Given Sellafield Limited’s size and scale of activities, the company has a unique opportunity to leverage the significant public funding it receives to deliver additional value to the UK. Sellafield Limited provides unique contributions to local growth, supporting education and training, businesses and innovation.
Sellafield Limited acts as a showcase and demonstration for many innovative and growing UK companies seeking work internationally, and the workforce volunteers in many ways across the full range of social institutions and support groups, providing expertise, time, dedication and passion.
Finally, there is an intrinsic value in maintaining the company’s ‘social licence to operate’. The continued existence of Sellafield Limited in its current form is totally dependent on stakeholders including the workforce, government, regulators and local communities having confidence that the company is maintaining safety and security and delivering on its commitments.
The overall sustainability challenges for the NDA, as set out in NDA Strategy 4, are:
- Decommissioning and remediating the UK’s legacy nuclear portfolio in the most effective, efficient and sustainable way.
- Maximising the socio-economic benefits derived from the mission to encourage economic diversity and social inclusivity.
- Retaining public trust, coupled with the necessary infrastructure and business environment to support the next planned use of released land and wider prosperity.
- Maintaining a suitable, sufficient and enduring decommissioning and waste management capability for the UK.
- Climate change and decarbonisation of both the NDA estate and its mission.
- Maintaining the optimum strategic make-buy position, incentivising good practices in procured goods and services and a fuller engagement in the circular economy.
- Realising sustainable, and where possible, net gain end states and biodiversity.
Given constrained resources, the company must prioritise and justify the work it does and the way in which it does it.
The diagram below illustrates the idea that lifetime value for money is a combination of all these different types of value. It also provides a core concept for prioritisation or weighting of the value drivers in order to inform decision-making.
These judgements are inherently at least partially subjective, and the company needs to be able to consider all these factors in its choices and justify its choices in an open and transparent manner.
Sellafield Limited cannot possibly meet all the expectations of all its stakeholders, but it must engage openly to explain its reasoning. This honesty is critical to meeting the NDA Strategy 4 commitment to deliver ‘safe, sustainable and publicly acceptable solutions’ and to maintaining the trust that the company depends on.

Lifetime Value for Money
Behavioural
During 2020/21, the company launched Our Manifesto, which is a simple one-page document that creates the behaviours and relationships vital to delivering its strategy and shows the company that we want to be. The company’s purpose, to create a clean and safe environment for future generations, sets out why we are here and the importance of everyone involved in delivering work at Sellafield.
The 9 behavioural themes were created by more than 400 employees, setting out the behavioural expectations of everybody and establishing a series of outcome behaviours that sit under each of the nine behavioural themes.
These will help the company to deliver its purpose, to succeed and to create the change that will benefit us all. These behaviours will also enable the company to drive forward strategic change and implement its enterprise strategy satisfying the expectation of communities and stakeholders.
As well as the Manifesto, Sellafield Limited has behavioural frameworks which set out the expectations for how its staff and partners should act when working on behalf of the company. They are fully aligned with UK and international standards, including The World Association of Nuclear Operators (WANO) and The International Atomic Energy Agency requirements.
The company uses a range of frameworks and mechanisms to communicate and reinforce desired behaviours.
These include, for example, the Code of Responsible Business Conduct, which states the minimum standards expected, and the Nuclear Professionalism and Expectations booklet which sets out behaviours expected from our staff and contractors regarding nuclear safety and are aligned to WANO’s standards.
Diversity and inclusivity
The company is committed to embracing diversity and progressing a culture of respect and inclusion. Sellafield Limited has a number of employee-led diversity networks and employee groups, which exist to support its employees and help them to perform at their best. The company also links into NDA group-wide networks.
Each of the networks has an agreed set of terms of reference and works with the diversity council to ensure their work is coordinated and consistent with the company’s policies, way of working and aspirations, as outlined in our manifesto.
The executive team has endorsed a new, 7 year strategic approach to diversity and inclusion. It is aligned to the people strategy and is underpinned by a detailed action plan, including annual improvement plans for gender balance, race, LGBT and mental health; company-wide training and communications activity; development and evolution of our internal employee led networks and survey and focus group work.
One of our fundamental behaviours, central to our manifesto is that we are kind and respectful. This means that we believe everyone must be treated fairly, with respect, and that we value the diversity that people of differing backgrounds, experiences and abilities bring to our business.
Planning and resources
This section provides a brief overview of how we plan within our business, i.e. how we set direction and priorities, and how resources are allocated, i.e. how we acquire, deploy, and manage capital, capability and assets.
Plan – How we set direction and priorities.
Sellafield Limited develops plans and engages and aligns with the NDA on the direction the business is taking, pace of delivery of the core mission, and resource requirements. Plans are developed across the short- (i.e. 1-3 years), medium- (i.e. 10-20 years) and long- (i.e. 100+ years) term.
Enterprise strategy
During 2020 the company released its enterprise strategy. The enterprise strategy flows from the company’s purpose of creating a clean and safe environment for future generations.
Sellafield is an important part of the NDA Group, working collaboratively with others in the group to deliver part of the NDA mission. Like our manifesto, our strategy outlines the type of organisation Sellafield wants to be. The strategy details a timeline up to the 2040s, whilst clearly setting out the 2020-2025 objectives.

Our Purpose
In particular, the enterprise strategy sets out fourteen enterprise level objectives against three strategic focus areas:
- safe, secure, sustainable, site stewardship
- progress at pace
- lifetime value for money

We are creating a clean and safe environment for future generations
For each enterprise-level objective, the company sets out statements of intent and a timeline which focuses on goals for the next 3 to 5 years.
The strategy also includes principles to provide guidance to our leadership in setting delivery priorities and making choices. These principles include key elements of value; our people, sustainability, carbon reduction, technology and innovation and other topics.
The objectives and principles defined in the enterprise strategy describe how the company will deliver its purpose and maximise public value.
Safe, secure, sustainable site stewardship
As one of the most hazardous nuclear sites in the world, the potential consequences of a nuclear safety or security event on the site are extremely significant, for the local area, the UK and the international nuclear industry.
This is why safety, security and sustainability are at the heart of what the company does and why it’s key to its mission.
Our purpose emphasises the importance of the legacy we leave for future generations. We will continue to take steps on our journey towards our purpose by dealing with hazardous materials safely and securely.
The expectations of the public are evolving quickly as we learn more about the challenges and impacts of climate change.
Commitments at international, national and regional levels mean all organisations have to play their part. We will embed all aspects of sustainability (environment, economic, societal) in the delivery of our purpose.
We aim to be recognised for exemplary environmental leadership and be a leader in low-carbon infrastructure project delivery. All steps we take will contribute towards a more sustainable future.
Progress at pace
Over recent years we have taken some significant steps in moving from design and build, to installation and operation of our legacy ponds and silos, completing some major projects, and commencing more.
As we have established these foundations for delivery across the site, the focus is to build on these at an appropriate pace with appropriate urgency. In support of our purpose, we utilise our unique capabilities to support a range of other government policies and NDA commercial obligations.
Our progress at pace will particularly focus on the control and repackaging of special nuclear materials, emptying legacy ponds and silos, creating quality waste products, remediating the site towards agreed end states and leading the UK in predictable project delivery.
Lifetime value for money
We are cleaning up a legacy site and by doing so, reducing the government’s long-term liabilities. In the process, we can create value by leaving a positive legacy for the environment, our workforce and our communities. This could include improvements in biodiversity, to improved public health or sustainable local business.
Throughout all it’s essential we maintain our ‘social licence to operate’. The continued existence and development of Sellafield Limited is completely dependent on our stakeholders and whether they have the confidence in us to deliver the commitments and implement our purpose.
Creating lifetime value for money is about keeping that strong relationship with our stakeholders to continue operations at Sellafield Limited which we plan to do by unlocking the potential of our people, driving innovative solutions for the future, minimising liability for future generations, maximising public value and return on investment and demonstrating we are a supportive employer, neighbour and industrial partner.
Planning
We set the direction and codify how we will deliver the strategy in corporate, operating, and baseline plans. These guide our activities and enable monitoring of our performance.
The enterprise strategy is translated into a high-level plan by our corporate planning team. The corporate plan is developed with key external stakeholder input and approved by the Sellafield Limited Executive and Board, with endorsement by the NDA where appropriate.
Our Enterprise Portfolio Office uses the enterprise strategy and corporate plan to develop key targets and milestones, supported by detailed planning work carried out by the corporate planning and finance departments, with input from the portfolio offices in organisational units across the enterprise.
The baseline plan is a 100+ year plan setting out the total estimated costs for the Sellafield Limited mission (detailed costs for in-years; modelled for outer years). It is used for performance monitoring and informing the site licence annual site funding limit, as well as the annual report and accounts, and the site liability estimate.
The baseline plan is subject to additional change controls to reflect the best estimate. The plan is developed by Sellafield Limited in conjunction with the NDA.
The corporate plan is a 20-year view of the business deliverables and milestones and is effectively an implementation roadmap for our enterprise strategy. It details the environment in which the business will operate as well as referencing the wider business context.
The corporate plan identifies key risks, uncertainties and opportunities in the planning period. The document is reviewed and updated every five years. The corporate plan is developed by Sellafield Limited with input from the NDA.
The operating plan is a 3 year view of key deliverables and costs from the baseline and in-year targets agreed between the NDA and Sellafield Limited. It sets out how funding will be allocated across different organisational units (and programmes where applicable).
Resources – How we acquire, deploy, and manage capital, capability and assets.
This section describes how we acquire, allocate, deploy, and manage resources to drive activity in the Enterprise. By resources we mean capital (i.e. funding), capability (i.e. people), and assets (i.e. land, utilities, plant and equipment).
Portfolio and programme management
We design and manage portfolios and programmes at different levels of the organisation to maximise value.
- enterprise portfolio management refers to the prioritisation and balancing of the enterprise investment mix in terms of macro resource allocation and constraint management; this activity falls under the remit of the enterprise portfolio office.
- portfolio management refers to portfolio hubs within the value streams and other departments which are responsible for more detailed resource allocation and performance management across a collection of activities.
- programme management refers to the coordinated management of a collection of projects directed at a specific business outcome within a department or value steam (e.g. Magnox reprocessing).
Portfolio hubs are the primary interface for management information for their respective organisational units and feed into the enterprise portfolio office.
Spatial planning
Sellafield is a heavily congested site and sits within a defined nuclear licensed footprint. The nature of our mission means that we need to build new facilities in order to empty our highest hazard legacy facilities.
Our spatial planning team ensures the best use of land for these facilities and their supporting infrastructure.
Enterprise-wide prioritisation
The enterprise portfolio office works with the NDA and other Her Majesty’s Government stakeholders to agree Sellafield Limited’s delivery targets and annual spending requirements.
Through this process, the enterprise portfolio office establishes the prioritisation and allocation of these and communicates corresponding targets to portfolio hubs throughout the organisation.
Within these constraints, directorates have discretion on the allocation of funding within their portfolios. A key exception is when proposed investments breach Delegations of Authority, in which case an investment proposal must be submitted to the Investment Review Panel (IRP – which is a cross-organisational committee chaired by the finance director) for sanctioning approval.
The enterprise portfolio office reviews resource prioritisation on an on-going basis to ensure that it is maximising value for the enterprise and recommends in-year adjustments to the executive as appropriate. This portfolio approach enables the right focus, decision making, and allocation of scarce resources where needed.
Budgeting and cash management
Finance is responsible for collating all inputs relating to budgeting, including funding limits and enterprise resource requirements, and developing an annual budget for the enterprise. In accordance with the constraints set by the enterprise portfolio office, Finance is responsible for the mobilisation of funding across the enterprise.
The budget is actively managed at all levels throughout the enterprise, with financial controllers responsible for each key area of the business. As deemed necessary, additional Finance resources are deployed into the business to ensure effective financial governance.
Capability deployment
The specific accountability for capability development and deployment sits within a network of enterprise leads and heads of profession.
They have a formal relationship with human resources (HR) to support enterprise-wide capability planning and development for their area. In cases where, temporarily, Enterprise demand for profession staff exceeds immediate supply, HR will determine the appropriate allocation. The company is currently working on improvements to its capability planning process.
Corporate Governance
It is the company’s stated position that it seeks to apply the underlying principles of the 2018 UK Corporate Governance Code (the Code) to the maximum extent to which it is applicable, without formally adopting the Code.
The first 2 exceptions, detailed below, are features of the The Department for Business, Energy and Industrial Strategy operating model for the NDA and Sellafield Limited, whereby the NDA is the sole shareholder and as such determines the appointment of the chair.
The company follows the principles of the Code with the following exceptions:
- the company is wholly owned by NDA, so principles and provisions related to multiple shareholders are not applicable
- the company does not follow all the principles in respect of board appointments. In particular, under the articles of association and services agreement, Sellafield Limited’s non-executive chairman is selected by the NDA, NDA also selects shareholder representative directors, and NDA must approve all appointments to (or removals from) the Sellafield Limited Board. Also due to the long-term nature of the company’s business, non-executive directors are generally appointed for 3 to 4 years rather than re-elected annually
- the company has an Audit and Risk Assurance Committee (A&RAC) that follows the principles of the Code, but the company does not present a report on the work of the A&RAC within its financial statements.
The company has comprehensive risk management and risk reporting processes to manage all nuclear, business, safety, security, operational and financial risks related to the Sellafield site.
The Code adopts a principles-based approach to provide guidance on good corporate governance. It places greater emphasis on relationships between companies, shareholders and stakeholders. It also promotes the importance of establishing a corporate culture that is aligned with the company purpose, business strategy, promotes integrity and values diversity.
The company follows the 5 principles of board leadership and company purpose, which are:
- A successful company is led by an effective and entrepreneurial board, whose role is to promote the long-term sustainable success of the company, generating value for shareholders and contributing to wider society
- The board should establish the company’s purpose, values and strategy, and satisfy itself that these and its culture are aligned. All directors must act with integrity, lead by example and promote the desired culture
- The board should ensure that the necessary resources are in place for the company to meet its objectives and measure performance against them. The board should also establish a framework of prudent and effective controls, which enable risk to be assessed and managed
- In order for the company to meet its responsibilities to shareholders and stakeholders, the Board should ensure effective engagement with, and encourage participation from, these parties
- The board should ensure that workforce policies and practices are consistent with the company’s values and support its long-term sustainable success. The workforce should be able to raise any matters of concern.
Accountability for the day-to-day management of the business is held by the Chief Executive Officer (CEO), supported by the executive team.
The directors have considered the disclosures included within the annual report and financial statements and are satisfied that the annual report and financial statements as a whole are fair, balanced and understandable, and provide the information necessary for the shareholder to assess the company’s position, performance, business model and strategy.
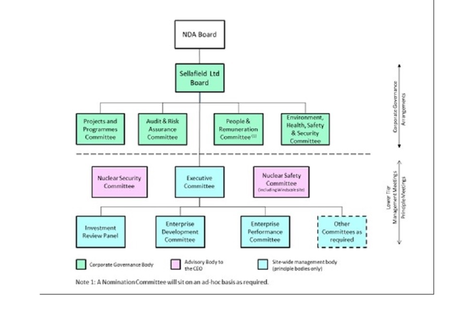
Board and Committee Structure
The corporate governance structure for the company is shown below.

Board and committee structure
As shown above, the structure comprises four formally constituted sub-committees of the company’s board, each of which is central to assisting the board in maintaining good governance and assurance/oversight.
Although other committees will support the work of these committees, final accountability and responsibility for the operation and management of the company rests directly with the board.
Decisions may be taken by these committees in line with their delegated authority as set out in their terms of reference (otherwise it is their responsibility to make recommendations to the board).
The board of directors of the company: the board has the sole decision-making authority, except where the board delegates its authority to the CEO or to board committees, in each case in accordance with the terms of the corporate governance documents and, where appropriate, the services agreement.
In such instances the board remains accountable to the shareholder for those decisions and as such requires oversight and assurance of the systems put in place to deliver day-to-day management of the organisation.
The Audit and Risk Assurance Committee (A&RAC): Its purpose is to ensure effective oversight of the company’s statutory reporting, corporate governance, risk management process and internal control. The committee also has oversight of the internal audit function of the company and the external auditor on behalf of the board.
The Environment, Health, Safety and Security Committee (EHSS): Its purpose is to provide the board with assurance in respect of policy implementation, statutory and regulatory requirements, internal controls (including environmental matters such as discharges and disposals, the internal regulator and EHSS Assurance) and risk mitigation.
The Projects and Programmes Committee (P&PC): Its purpose is to update and inform the board on the activities being undertaken by the company to deliver projects and programmes to schedule and within sanction, and to advise the board of any issues or concerns that it has regarding the performance of those projects and programmes, including but not limited to the confidence in meeting the desired outcomes.
The People and Remuneration Committee (P&RC): Its purpose is to consider, oversee, evaluate and provide guidance to the board on the strategy and implementation plans adopted by the company in relation to its workforce and people.
The committee provides the means by which the voice of employees is heard by the board and the chair of the committee ensures that the board takes into account the interests of employees when making its decisions.
The company also has nominations committee which meets on an ad hoc basis as required.
Advisory Bodies
The Nuclear Safety Committee: Whilst each director and executive committee member has responsibility for nuclear safety, there is also a nuclear safety committee constituted in accordance with the nuclear site licence requirements.
The committee includes the company’s chief nuclear officer as well as members external to the company. It reports directly to the CEO and through him provides advice to the licensee ensuring that matters of nuclear safety are given the highest visibility across the business.
Supporting Management Committees
The management committees are not decision-making bodies, they are the committees called by the accountable executive or senior manager to support them in the delivery of their personal accountability or in their duty to advise and inform the governance committees.
The Executive Committee: The CEO is accountable to the board for all aspects of running the business. The CEO delegates certain of these controls and responsibilities to the members of the executive committee.
The CEO as executive director with delegated authority to manage the business leads the executive committee which is the principal management committee for the company and, through the accountability of its members, frames the strategic recommendations to the board, oversees the implementation and delivery of short to medium-term strategic decisions for the business and reviews corporate risk.
The executive committee focus is on decision making which directly impacts the business direction based upon recommendation(s) that have been tested through the appropriate sub-committee(s).
The study of proposals supported by subject matter experts is conducted within the remit of supporting committees enabling the executive committee to consider the strategic and business impacts without having to re-evaluate the principles and options. The work of the sub-committees is guided by the executive committee framing the business requirements and direction.
The CEO provides assurance to the board that the business is being managed in accordance with the board’s requirements and authorities. The executive committee provides a forum for executives to give advice as a collective to the CEO in support of the CEO delivering the accountabilities to the enterprise and its board and shareholder.
Executive committee membership comprises the executive directors and the company general counsel. Each member is authorised by the CEO to undertake activities and manage their accountabilities within their respective areas of accountability.
They are individually accountable for delivery of the corporate plan and the safe, secure execution of the operating plan, including consideration of nuclear safety, security and the environment in all their activities, as well as achieving work and efficiency targets.
The Investment Review Panel (IRP): The chair of this panel exercises the delegated authority of the CEO to oversee the financial investment decisions of the company acting directly on behalf of the CEO.
The IRP takes formal decisions regarding the merits of investment, value for money, acquisition strategy and the financial case for placing of and/or amending significant contracts, including justification for increased sanction.
The IRP is also the primary body tasked with considering the procurement risks associated with an acquisition strategy or contract variation and for sole source awards and high value agreements, for onward submission to NDA/HM Government (HMG).
Where a matter is outside of the authority delegated to the panel chair, the chair provides advice and/or recommendations to the CEO. It reports on its business through the executive committee and upwards to the board. Some significant investment decisions may, at the request of the CEO or IRP Chair, be taken by the executive committee itself. Where matters are being presented to NDA for approval, the board will receive a summary of the sanction position as approved by the IRP/executive committee but, to the extent delegated, will not reconsider the merits or specifics of recommendations.
The IRP is supported in its work by the enterprise development committee which will evaluate and determine the strategic case for investment.
The enterprise development committee chair provides advice to the CEO and executive in support of enterprise strategic decisions and takes such decisions where so authorised within the delegated authority.
The remit of the committee is to ensure the effective development and implementation of the site strategic specification, both in the operational area (“technical”) strategies and the enabling functional (“enterprise”) strategies.
It acts as the key conduit for strategic information between the NDA and the company and between the corporate centre and the value streams/functions. It supports the enterprise portfolio office in developing the corporate plan and decision calendar and is the forum for senior level discussion on the development of such plans.
This committee also serves as the primary governance committee for the development and oversight of transformation and social impact activities and is the route for recommendations to the board and executive in these areas.
The enterprise performance committee is the principal meeting to enable senior level oversight and assurance of, including reporting on, the performance outcomes of the business.
This includes the delivery of operational performance requirements in accordance with the operating plan. It is the opportunity to challenge, support and create meaningful debate on site performance, holding the responsible executive and/or value stream leads to account for performance in their area.
Attendance may include individuals from the NDA owners representative team by invitation, and therefore in addition it may provide a forum for NDA and the company executives jointly to discuss and challenge delivery outcomes.
All other committees, whether formally appointed or not, are advisory unless either the board or the executive committee elects to further delegate any of its decision-making authority.
The work of the executive, enterprise development and enterprise performance committees is supported by the work of the enterprise portfolio office (EPO). The EPO operates under executive management with responsibility for prioritising the allocation of resources (finance, labour, facilities) to maximise benefits in alignment with the strategy.
Under the overall control of the enterprise director the corporate centre maintains a suite of tools to manage the business, including strategic decision calendars.
The company complies with the 2018 Code by means of an annual self-assessment of the board and board committees (facilitated by an independent party such as Internal Audit) and a 3 yearly independent external review of effectiveness.
Role of the company board
The board provides leadership to the company within a framework of prudent and effective controls which enable risk to be assessed and managed. It is accountable to the shareholder and regulators for compliance with the conditions of the nuclear site licence, environmental permits and other applicable law and regulatory requirements.
Its authority is derived from the articles of association and the scheme of delegations and is subject to the conditions within the remuneration framework.
The Board meets at least 6 times each calendar year.
The Companies Act 2006
The Companies Act 2006 sets out the duties of a director as follows:
- a duty to act in accordance with the company’s constitution and only exercise powers for the purposes for which they are conferred
- a duty to act in the way the director considers, in good faith, would be most likely to promote the success of the company for the benefit of its members as a whole and in doing so have regard to various matters
a. the likely consequences of the decision in the long term b. the interests of the company’s employees c. the need to foster the company’s business relationships with suppliers, customers and others d. the impact of the company’s operations on the community and the environment e. the desirability of the company maintaining a reputation for high standards of business conduct f. the need to act fairly as between members of the company, although this is not relevant as the company only has one shareholder, being NDA.
- a duty to exercise independent judgment
- a duty to exercise reasonable care, skill and diligence
- a duty to avoid a situation in which the director has, or can have, a direct or indirect interest that conflicts, or possibly may conflict, with the interests of the company
- a duty to not accept a benefit from a third party conferred by reason of the director being a director, or their doing (or not doing) anything as director
- a duty for the director to declare if he is in any way, directly or indirectly, interested in a proposed transaction or arrangement with the company, and the nature and extent of that interest, to the other directors
The role of a director is separate and distinct from the role of an executive or senior manager, even if (as is the case of certain directors who are also members of the executive committee) the roles are held by the same person.
Each executive director’s role is to put aside the interests they may have in an executive capacity and act in a way which meets the duties of a director.
Non-executive directors are recognised as playing a key part in good governance in terms of independent oversight of board decision making.
Non-executive directors’ roles are developed to ensure that they provide the appropriate level of oversight and challenge to the decisions of the board and they are provided with suitable and sufficient information and briefings to enable them to fulfil this role in full.
In line with UK best practice, the overall effectiveness of the board is reviewed on an annual basis or other such period as determined by the board.
It is for these reasons that Sellafield Limited requires its directors to undertake formal training with regards to the role of a director, either through the Institute of directors or other equivalent body.
Roles of the board members
The board membership is comprised of:
- non-executive chair, selected by NDA;
- chief executive officer (executive director)
- up to 3 other executive directors (including the finance director or equivalent)
- up to 2 shareholder representative directors
- up to 6 independent non-executive directors
COVID-19
The COVID-19 pandemic created a global challenge and Sellafield Limited responded quickly to maintain control whilst developing an understanding of the impact of COVID-19, transmission factors and mitigation.
Strong relationships were formed with external agencies, and information from these were used to generate company and stakeholder briefings, scenarios, and inform decisions.
The company developed a plan in the early days of the pandemic that considered what would be its best available technique and as low as reasonably practicable approach as a result of the new risks and constraints.
The plan defined 4 phases to be tolerant to whatever the evolution of the pandemic. The company has followed this plan throughout, updating the nuclear safety committee, Sellafield Limited Board and NDA colleagues and wider stakeholders regularly.
In parallel, the company undertook scenario analysis of the longer term impact on its risks and mission delivery. Sellafield remains in a dynamic response mode (Phase 3) where site activities are scaled up or down commensurate with the internal and external environment.
A year has now passed since the start of the global COVID-19 pandemic resulted in the first national lockdown in March 2020. Sellafield Limited had been planning for many weeks prior to the lockdown announcement in line with our overarching pandemic response plan as part of our crisis management and business continuity arrangements.
Sellafield responded swiftly and decisively to ensure the safety and security of the site, despite the uncertainty in the early phases.
As events surrounding the outbreak of COVID-19 evolved in March 2020, the company utilised existing and developed additional contingency plans to safely close workfaces and quickly prove resilience against the pandemic.
Timeline of events from the start of the pandemic is below:
| Date | Event |
|---|---|
| 11/03/2020 | World Health Organisation announces global pandemic |
| 16/03/2020 | Prime Minister told everyone to stop non-essential contact and travel |
| 17/03/2020 | Controlled shutdown of Magnox reprocessing operations |
| 22/03/2020 | Accelerated shutdown, restricted access to satellite offices, temporarily pausing any project work |
| 23/03/2020 | Prime Minister announces national lockdown |
| 04/05/2020 | Started progressive restart of operations across some work streams inc. BEPPS/DIF |
| 22/06/2020 | Creation and agreement of tactical plan and all major projects restarted |
| 03/07/2020 | Launch of Sellafield Ltd track and trace system |
| 03/08/2020 | Green light to restart of Magnox reprocessing |
| 05/11/2020 | 2nd national lockdown announced |
| 23/11/2020 | Sellafield Ltd COVID-19 test system expanded to households of Sellafield Ltd employees |
| 05/01/2021 | 3rd national lockdown announced |
| 15/01/2021 | Expansion of the Sellafield Ltd test and trace system to household members of anyone working on the Sellafield mission |
| 01/02/2021 | Lateral Flow Testing starts |
| 22/02/2021 | Government announces roadmap out of lockdown |
It is now over 9 months since work re-started and all significant workfaces re-opened before the end of summer 2020. There were no significant safety, security, environment or health events as a result of the pandemic and the resilience of operations was maintained throughout, along with critical mission delivery to other UK programmes.
In response to COVID-19 the company has developed an overall environmental, safety and security case for the site to ensure that risks are managed when balancing COVID-19 related risk factors against the high hazard risk reduction work on site.
The 4 phases are as follows:
- phase 1 - Implementing a controlled shutdown of any complex operational facilities and temporarily paused any project and supply chain work
- phase 2 – Establish resilience and contingency plans for the medium and longer term. Action was taken to avoid breaching legal obligations, maintain minimum safety manning levels (MSMLs), to ensure essential site services would be available for the extended duration and to develop the constraints under which the site could operate safely with COVID-19 restrictions in place.
- phase 3 – Work was re-introduced in line with the strategic priorities of the business. A lead and learn approach commenced with initial priority activities – that ultimately evolved into a tactical plan approach that covers the entirety of the operating plan. This provides a flexible model to maximise opportunities and minimise disruption with forward plans informed by changes in the external environment. Sellafield Limited is currently in Phase 3 and is likely to remain so until spring 2022. The business has an ambition to meet or exceed pre-pandemic performance levels by October 2021.
- phase 4 – Return to business as usual with improved, flexible and dynamic working practices able to accelerate mission deliverables. Many of these benefits will be embedded during Phase 3.
At 31 March 2021 the site was in phase 3, with the first wave of priority tasks restarted. Further priority activities will progressively be introduced at the appropriate time.
In recognition of the uncertainty the company is managing the situation dynamically with a governance structure established to consider the practical challenges to be managed against the strategic decision to proceed for each proposed activity.
Ongoing governance arrangements are in place to manage the company’s response to the pandemic with a link ‘back’ to the normal business as usual top-level governance structure. A COVID-19 crisis management team learning from experience session was carried out to identify the immediate learning following mobilisation in response to the COVID-19 crisis.
The arrangements in place were used as the basis of independent reviews and assurance by both external and internal regulators. The Nuclear Intelligence & Independent Oversight (NI&IO) team and company legal department carried out a joint review of the decisions taken by the business.
The company has set an ambition for the business to achieve, as a minimum, pre COVID-19 levels of productivity 3 months after removal of restrictions. This has been incorporated into the operating plan with aligned targets.
Despite the success of the measures Sellafield Limited put in place to respond to the COVID-19 virus outbreak, performance across all workfaces has been severely impacted.
During the first lockdown, the company had 2 months where essential activities were maintained but little progress was achieved against mission delivery. Attendance at premises was reduced to a minimum, and connectivity was established to enable over 7,000 people to work from home.
Strategies remain coherent, but there has been significant cost impact and increased risk.
Sellafield Limited did not have a second shut down; the site remained in phase 3 and continued with the extant processes and arrangements. During this period the robust ongoing arrangements were retained. Decisions were taken to reduce numbers as the constraints and environment demanded it.
All decisions continued to be managed through the weekly tactical plan review and the COVID-19 Recovery executive group with implementation via the operations cell.
The schedule delays incurred will result in an extension to the Sellafield lifecycle. Early in the pandemic, scenarios were developed, one of which assumed a 12-month extension to site operations which in this context is all activities excluding projects.
A high-level strategic scenario, not yet underpinned, and indicative only of an order of magnitude has been produced.
Sellafield Limited has teams working on the recovery from COVID-19 and the company will retain the positive changes made in response to the pandemic.
A roadmap has been produced, aligned with the government roadmap; the first ambition was to meet pre-Christmas 2020 site activity by the end of April 2021 which was achieved.
The implementation of agile working is underway which will enable the workforce to contribute from multiple locations and support operations and projects through site optimisation. We continue, as we have throughout, to utilise pan and cross-industry and government networks, for learning and benchmarking across many fronts.
Long term impact
The effects of COVID-19 will ripple across operations for much time after the pandemic is over. The recovery plus programme is concentrating on 3 keys areas of work while we transition out of the pandemic.
These are enterprise operations, how and where we work and COVID-19 capability.
The relaxation of government advice to ‘work from home if you can’ will allow more regular attendance at most of the company’s facilities from July 2021. Following the removal of all COVID-19 restrictions, this will allow full occupancy of the facilities and the company will resume business as usual, which is planned from September 2021.
Due to the impact of COVID-19 on the business operations since the start of the pandemic, it is not envisaged that the ways of working will return to the way they were pre-pandemic, which creates some opportunities for the company.
Throughout the pandemic the company has consulted and communicated with the supply chain. The company adopted Cabinet Office Procurement Policy Notes (PPN) 02/20 ‘Supplier relief due to COVID-19’ and PPN 04/20 ‘Recovery and transition from COVID-19’, and under the terms of these PPN’s, the company made appropriate cash payments to suppliers totalling £50 million (2020: £nil) to provide support during the COVID-19 pandemic.
Prior to the pandemic the major infrastructure supply chain was already constrained (particularly given the consolidation in the nuclear supply chain). It has therefore been essential to protect the company’s critical suppliers because rebuilding specialist capacity would prove expensive and time consuming on schedule driven activities.
Principal risks and uncertainties
As previously stated, the company operates the Sellafield nuclear site under the site licence and a services agreement between itself and the NDA, and this includes managing some of the most significant nuclear risks in Europe.
As discussed above, the company seeks to apply the underlying principles of the Financial Reporting Council’s 2018 UK Corporate Governance Code. The company has comprehensive risk management and risk reporting processes to manage all nuclear, business, safety, security, operational and financial risks related to the Sellafield site.
As discussed in note 2.2m, if required the company uses forward foreign currency contracts and currency options to reduce foreign exchange rate exposure on certain assets, liabilities and firm commitments. During the year the company did not engage in such activities (2020: same).
The company does not engage in speculative treasury arrangements, and all its activities are designed to support underlying business activities. All treasury activities are carried out under policies approved by the board.
The company’s maximum exposure to credit risk is the carrying value of the company’s financial assets as reported in the statement of financial position.
Trade and other receivables principally include company operating costs recoverable from the NDA, which as discussed in note 10 are considered to be contract assets under IFRS15 and recoverable under the terms of the services agreement. Therefore, the directors consider the risk of financial loss to be remote.
The company’s liquidity risk is managed via the working capital arrangements described in note 11. Exposure to price and cash flow risks are not significant to the results and affairs of the company.
The company does not have major working capital requirements because all expenditure incurred by the company is reimbursed by the NDA under defined contract terms within the services agreement, and the company’s working capital requirements are provided by NDA.
In particular the majority of the company’s payments to suppliers, employees and third parties are funded through a cash drawdown agreement with the NDA, and the NDA also provides the company with a working capital facility of £2.5 million so that the company’s other liabilities can be met as they fall due.
Under the Energy Act 2004, the NDA has a statutory obligation to provide adequate funding to enable the company to manage risks and keep the Sellafield site safe and secure.
The company does not have significant supplier or credit risks (2020: same).
As discussed above, the nuclear industry is regulated by bodies such as the Environment Agency and the Office for Nuclear Regulation, and the company has detailed processes, procedures and controls to ensure that it complies with all aspects of this regulatory environment.
Any fines arising as a result of the company’s non-compliance are reimbursable costs under the services agreement with the NDA.
By order of the board
A M Carr Secretary
Date: Registered Company Number: 01002607
Hinton House
Risley
Warrington
Cheshire
WA3 6GR
3. Directors’ report
The directors present their directors’ report for the year ended 31 March 2021.
Directors
The directors who held office during the year and to the date of this report were as follows:
Mrs L I Baldry (Chair) (resigned 2 May 2021)
Mr A J M Meggs (Chair) (appointed 2 May 2021)
Mr M J Chown (Chief Executive Officer)
Mr J M Seddon (Finance Director)
Mr A D Cumming (Shareholder Representative Director)
Mr N W R Smith (Non-Executive Director) (resigned 15 March 2021)
Dr D Byrne (Non-Executive Director) (resigned 31 December 2020)
Mr J Baxter (Non-Executive Director)
Dr A F J Choho (Non-Executive Director)
Mr D G Vineall (Shareholder Representative Director)
Mrs C L Hall (Non-Executive Director)
Mr J P Simcock (Non-Executive Director)
The company is actively seeking a replacement non-executive director.
Secretary
Mr A M Carr
None of the directors who held office at the end of the financial year had any disclosable interest in the shares of the company (2020: same).
According to the register of directors’ interests, no rights to subscribe for shares in or debentures of the company were granted to any of the directors or their immediate families, or exercised by them, during the financial year (2020: same).
Directors’ and officers’ liability insurance
Directors’ and officers’ liability insurance is provided, covering inter alia the defence costs of civil legal proceedings and the damages resulting from the unsuccessful defence of such proceedings except, in each case, to the extent that a director or officer acted fraudulently or dishonestly (2020: same).
Directors’ indemnities
As at the date of this report, the company entered deeds of indemnity with certain of the directors (2020: same). These indemnities are qualifying third party indemnity provisions for the purposes of the Companies Act 2006 (UK).
Policy and practice on payment of creditors
The company has continued its commitment to the prompt payers code of practice drawn up by the Confederation of British Industry (CBI), with rigorous monitoring of payment performance.
Copies of the Code are available from:
CBI
Centre Point
103 New Oxford Street
London
WC1A 1DU
Over the year 99% (2020: 96%) of invoices submitted against the standard payment terms were paid on time.
Employees and employee engagement
The company attaches importance to the involvement of its employees in the company’s development and has continued its previous practice of keeping them informed on matters affecting them as employees and on various factors affecting the performance of the company.
Employee representatives are consulted regularly on a wide range of matters affecting the current and future interests of the employees. Employee involvement in the performance of the company is encouraged through various bonus and remuneration schemes.
The company is committed to a policy of equal opportunities for all employees. Great care is exercised in our recruitment and selection procedures to ensure that there is no discrimination and that training is given to meet individual needs.
Applications by people with disabilities are given full and fair consideration and wherever practical, provision is made for their special needs. The same criteria for training and promotion apply to people with disabilities as to any other employee. If an employee becomes disabled, every effort is made to ensure their continued employment.
As discussed in the strategic report within the section on corporate governance, the Sellafield Limited Board has a People and Remuneration Sub-Committee (P&RC) whose purpose is to consider, oversee, evaluate and provide guidance to the board on the strategy and implementation plans adopted by the company in relation to its workforce and people.
The committee provides the means by which the voice of employees is heard by the board and the chair of the committee ensures that the board takes into account the interests of employees when making its decisions.
The company regularly consults with the unions (GMB, Prospect and Unite), and consults with employees directly through surveys, discussion forums, and briefs.
Customer and supplier engagement and interests
In the strategic report the section 172 statement discusses how the company works with the NDA, which is its customer and shareholder, and other stakeholders. The strategic report also discusses how the company works with its suppliers, principally within the sections ‘changing the way that we work with our supply chain’ and ‘sustainability’.
As discussed in the strategic report in the COVID-19 section, the company has consulted and communicated with the supply chain throughout the pandemic.
The company adopted Cabinet Office Procurement Policy Notes (PPN) 02/20 ‘supplier relief due to COVID-19’ and PPN 04/20 ‘recovery and transition from COVID-19’, and under the terms of these PPN’s, the company made appropriate cash payments to suppliers totalling £50 million (2020: £nil) to provide support during the COVID-19 pandemic.
Prior to the pandemic the major infrastructure supply chain was already constrained (particularly given the consolidation in the nuclear supply chain). It has therefore been essential to protect the company’s critical suppliers because rebuilding specialist capacity would prove expensive and time consuming on schedule driven activities.
Going concern
As discussed in the strategic report (in this document), under the Energy Act 2004, the NDA has a statutory obligation to provide adequate funding to enable the company to manage risks and keep the Sellafield site safe and secure.
The company does not have major working capital requirements because all expenditure incurred by the company is reimbursed by the NDA under defined contract terms within the services agreement, and the company’s working capital requirements are provided by NDA.
In particular the majority of the company’s payments to suppliers, employees and third parties are funded through a cash drawdown agreement with the NDA, and the NDA also provides the company with a working capital facility of £2.5 million so that the company’s other liabilities can be met as they fall due.
Whilst it is important for the company to operate within the agreed funding levels set annually by NDA, all costs incurred by the company are reimbursable by NDA.
Having reviewed the cash flow forecasts against agreed funding levels, and working capital availability from the NDA, the directors have concluded that the use of the going concern basis of accounting is appropriate and that there are no material uncertainties related to events or conditions that may cast doubt about the ability of the company to continue as a going concern.
Streamlined energy and carbon reporting
Greenhouse gas (GHG) emissions and energy usage data for the period 1 April 2020 to 31 March 2021 is as follows:
| Scope GHG | Information | Kilowatt-hours (kWh) 2021 | Total gross emissions (tCO₂e) 2021 | Kilowatt-hours | |
|---|---|---|---|---|---|
| (kWh) 2020 | Total gross emissions (tCO₂e) 2020 | ||||
| Scope 1 | Total energy consumption (kWh) and emissions (tCO2e) for scope 1 relating to electricity, gas and heat | 1,037,623,449 | 189,558 | 1,370,858,125 *restated | 251,376 |
| Scope 1 | Total consumption (kWh) and emissions (tCO2e) for transport fuel in scope 1 | 2,682,533 | 653 | 3,384,538 | 826 |
| Scope 1 | Total consumption (kWh) and emissions (tCO2e) from other energy sources in scope 1 | 4,555,046 | 1,163 | 9,026,118 | 2,279 |
| Scope 2 | Total consumption (kWh) and emissions (tCO2e) from electricity in scope 2 | 139,473,815 | 32,517 | 78,150,709 | 19,992 |
| Scope 3 | Total emissions from business travel in rental cars or employee owned vehicles where the company is responsible for purchasing the fuel (litres) in scope 3 | 463,402 | 113 | 3,476,276 | 996 |
| Scopes 1,2 and 3 | Overall total consumption used to calculate emissions (kWh) and total emissions (tCO2e) in scopes 1, 2 and 3 | 1,184,798,246 | 224,003 | 1,464,895,765 *restated | 275,470 |
*Restatement: Sellafield Ltd generates electricity and produces heat at its Fellside Plant (Scope 1); the gas consumed has been accounted for (in part) as kWh of electricity and heat produced and used to calculate tCO2(e) emissions per kWh.
The balance of the kWh from combusting gas to generate the electricity and produce the heat has also been included. When summated, this accounts for the total gas (kWh) combusted.
This approach has been extended to figures for 2020; where the balance of the kWh from the combustion of gas has been added to the previously reported figure.
Resulting in 743,367,132 kWh plus 627,490,993 kWh (the balance); equalling 1,370,858,125 kWh. This adjusts the overall total consumption from 837,404,772 kWh to 1,464,895,765 kWh.
Total gross emissions are noted in ‘tonnes of carbon dioxide equivalent’ (tCO2e).
The following supplementary information is relevant to scope 1*;
- combined emissions of 189,394 tCO2e (2020: 251,211) are included in respect of electricity (site demand, parasitic supply and exported), from heat (steam) and from methane (unburnt/vented) and nitrous oxide, as they relate to the emissions from the gas burnt to produce electricity and steam
The company has a calculated intensity ratio in the year of 108 tCO2e per £1 million revenue (2020: 133 tCO₂e), representing total gross emissions in the year as a ratio against revenue as per the Income statement.
To view the company’s methodologies used for calculating streamlined energy and carbon reporting, see appendix.
Summary of performance in the reporting period
There has been a reduction in the energy used by Sellafield Limited between this financial year and the previous reporting period.
A significant contributing factor has been the controlled shutdown of operations due to the COVID-19 pandemic, which has impacted energy use in the reporting period.
Consequently, overall carbon emissions associated with energy have also reduced in the period (although an increase in Scope 2 emissions is observed due to a higher proportion of electricity being imported from the national grid when compared to the previous year).
Although only a small contributor to total carbon emissions, the impact of the pandemic and the move to remote working is clearly reflected in the reduction in Scope 3 emissions for travel.
Electricity and steam generation, supply and consumption on the Sellafield site is by far the most significant contributor to the company’s energy use and Scope 1 and 2 carbon emissions.
There is a minimum requirement for these resources in order to maintain nuclear safety and support activity to deliver high hazard risk reduction, however the business is increasingly looking to balance these requirements with the need to embrace more energy efficient solutions.
This requirement has been fully integrated into the development of Sellafield’s first carbon management plan, which provides a strategic framework for future carbon measurement, encompassing the interventions identified to improve energy efficiency of supply (e.g. steam and waste heat optimisation) and demand.
This ensures that Sellafield has a comprehensive picture of the breadth and scope of carbon reduction opportunities across the organisation.
Energy efficiency improvements highlighted include reducing the demand for heat and electricity by proactively implementing building level efficiency improvements (i.e. new build is more efficient by design, while new and commercially available technologies are applied to existing buildings wherever feasible and appropriate) and improvements to our energy distribution networks (i.e. repairs are made to steam leakages and optimisation of the steam system occurs).
As acknowledged in our carbon management plan, all areas of the business have a key role to play in reducing energy usage. Although the COVID-19 pandemic has impacted the delivery of some energy efficiency activity in this financial year, opportunities have still been realised across the site.
This has included repairs to steam valves and pipework across the steam distribution network, which have continued during 2020. Using leakage and cost norms, work this year is estimated to have saved circa £800,000 and reduced steam losses by 2.25 tonnes per hour.
A live operational dashboard for steam leakage has been developed which will support an increasingly systematic approach to steam leakage, enabling Sellafield utilities to demonstrate real time steam losses and support working in the right priority areas.
Opportunities to embed energy efficiency measures into new facilities being designed and constructed on the Sellafield site are being actively identified by environmental subject matter experts, using BRE schemes such as Building Research Establishment Environmental Assessment Method (BREEAM) and Civil Engineering Environmental Quality Assessment and Award Scheme (CEEQUAL) to benchmark performance against industry standards.
The energy reduction related to the implementation of these efficiency measures won’t be realised until future years, but the decisions that are being made now will determine the future energy consumption and carbon emissions of these major construction projects.
Design considerations this year have included:
- optioneering of heating, ventilation and air conditioning (HVAC) arrangements. This work concluded that the incorporation of air source heat pumps into the new facility will help maximise energy efficiency; this is now being incorporated into the building design.
- several projects have completed modelling work to determine optimum storage temperature for the completed build, to avoid unnecessary energy supply to the buildings during their operational lifespan. Other options, such as modular builds, using recycled materials for cladding and developing lighting strategies are also being considered early in the design phase.
- a pilot has also been established to identify appropriate tools for measuring the impact of sustainability measures that are being integrated into design, including those that will deliver energy efficiency.
Further to the work being done to improve the energy efficiency of our facilities in development, opportunities to reduce energy are being identified and implemented within existing facilities and infrastructure.
A number of these opportunities have been realised in this financial year, including:
- the replacement of 467 sodium heads with LEDs following a successful streetlighting trial last year. These have been replaced with 42W and 77W LEDs (dependent on streetlight location), which have roughly half the loading of the existing sodium heads.
- lighting improvements within existing facilities. This has included the complex task of replacing 62 high bay lights within the Highly Active Liquor Evaporation and Storage (HALES) plant, anticipated to save over 63,000 kW per year. Further to this, the programme of improvement included replacing lighting within other areas of the facility including stair wells, corridors, switch rooms, emergency lights and hoist wells, which is expected to provide further savings of 280,000 kW per year.
More broadly, asset refurbishment and removal of redundant assets has continued as part of existing retrievals and remediation programmes.
Work has also been carried out remotely to pilot and prove technology that will deliver future energy efficiency savings for existing systems and buildings on the Sellafield site:
- a bespoke power optimisation test bed has been built as a proof of concept. When applied to assets such as cranes, electrical distribution and ventilation, it will increase understanding of the true electrical loading to allow efficiencies to be identified in current and future demands. Following the successful proof of concept this year, opportunities to carry out this testing on the Sellafield site are now being explored, which will ultimately lead to reduced power consumption and efficiency savings.
- refurbishment of off-site warehousing has been proceeding during the financial year, incorporating energy efficiency measures and low carbon technologies. Completion of this work will provide further confidence of the applicability of introducing these measures to buildings on the Sellafield site.
Research and development (R&D) expenditure
The company’s activities and expenditure in respect of R&D are discussed in the strategic report.
Political and charitable donations
The company has made no political contributions during the year (2020: £nil). The company’s charitable donations are discussed in the strategic report in this document.
Financial instruments
The company finances its activities through the working capital facilities described in note 11. Use of derivatives and other financial instruments and the company’s exposure to price, credit, and liquidity and cash flow risks is described in the strategic report.
Events since the balance sheet date
There have been no post balance sheet events since 31st March 2021.
Directors’ statement regarding information to the auditors
So far as each person who was a director at the date of approving this report is aware, there is no relevant audit information, being information needed by the auditor in connection with preparing its report, of which the auditor is unaware.
Having made enquiries of fellow directors and the company’s auditor, each director has taken all the steps that he/she is obliged to take as a director in order to make himself/herself aware of any relevant audit information and to establish that the auditor is aware of that information.
Annual General Meeting and Auditors
In accordance with the requirements of the Companies Act 2006 the company is not required to hold an annual general meeting or to re-appoint the auditors on an annual basis.
By order of the board
A M Carr Secretary
Date: Registered Company Number: 01002607
Hinton House
Risley
Warrington
Cheshire
WA3 6GR
4. Directors’ responsibilities statement
The directors are responsible for preparing the strategic report, directors’ report and the company financial statements in accordance with applicable UK law and regulations.
Company law requires the directors to prepare financial statements for each financial year. Under that law the directors have elected to prepare financial statements in accordance with UK Generally Accepted Accounting Practice (UK Accounting Standards and applicable law).
Under company law the directors must not approve the financial statements unless they are satisfied that they present fairly the financial position and financial performance of the company for that period.
In preparing the company financial statements the directors are required to:
- select suitable accounting policies and then apply them consistently
- make judgements and estimates that are reasonable and prudent
- state whether applicable UK Accounting Standards have been followed, subject to any material departures disclosed and explained in the financial statements
- prepare the financial statements on the going concern basis unless it is inappropriate to presume that the company will continue in business.
The directors are responsible for keeping adequate accounting records that are sufficient to show and explain the company’s transactions and disclose with reasonable accuracy at any time the financial position of the company and enable them to ensure that the company financial statements comply with the Companies Act 2006.
They are also responsible for safeguarding the assets of the company and hence for taking reasonable steps for the prevention and detection of fraud and other irregularities.
5. Independent auditor’s report to the members of Sellafield Limited
Opinion
We have audited the financial statements of Sellafield Limited (the ‘company’) for the year ended 31 March 2021 which comprise the Income statement, the statement of comprehensive income, the statement of financial position, the statement of changes in equity and notes to the financial statements, including a summary of significant accounting policies.
The financial reporting framework that has been applied in their preparation is applicable law and UK Accounting Standards, including FRS 101 “Reduced Disclosure Framework” (UK Generally Accepted Accounting Practice).
In our opinion, the financial statements:
- give a true and fair view of the state of the company’s affairs as at 31 March 2021 and of its result for the year then ended
- have been properly prepared in accordance with UK Generally Accepted Accounting Practice
- have been prepared in accordance with the requirements of the Companies Act 2006.
Basis for opinion
We conducted our audit in accordance with International Standards on Auditing (UK) (ISAs (UK)) and applicable law. Our responsibilities under those standards are further described in the auditor’s responsibilities for the audit of the financial statements section of our report.
We are independent of the company in accordance with the ethical requirements that are relevant to our audit of the financial statements in the UK, including the FRC’s Ethical Standard, and we have fulfilled our other ethical responsibilities in accordance with these requirements.
We believe that the audit evidence we have obtained is sufficient and appropriate to provide a basis for our opinion.
Conclusions relating to going concern
In auditing the financial statements, we have concluded that the director’s use of the going concern basis of accounting in the preparation of the financial statements is appropriate. Our audit procedures to evaluate the directors’ assessment of the company’s ability to continue to adopt the going concern basis of accounting included but were not limited to:
- undertaking an initial assessment at the planning stage of the audit to identify events or conditions that may cast significant doubt on the company’s ability to continue as a going concern
- review of the directors’ going concern assessment
- evaluating the key assumptions used and judgements applied by the directors in forming their conclusions on going concern
- reviewing the appropriateness of the directors’ disclosures in the financial statements
Based on the work we have performed, we have not identified any material uncertainties relating to events or conditions that, individually or collectively, may cast significant doubt on the company’s ability to continue as a going concern for a period of at least 12 months from when the financial statements are authorised for issue.
Our responsibilities and the responsibilities of the directors with respect to going concern are described in the relevant sections of this report.
Other information
The other information comprises the information included in the annual report, other than the financial statements and our auditor’s report thereon.
The directors are responsible for the other information contained within the annual report. Our opinion on the financial statements does not cover the other information and, except to the extent otherwise explicitly stated in our report, we do not express any form of assurance conclusion thereon.
In connection with our audit of the financial statements, our responsibility is to read the other information and, in doing so, consider whether the other information is materially inconsistent with the financial statements or our knowledge obtained in the course of the audit, or otherwise appears to be materially misstated.
If we identify such material inconsistencies or apparent material misstatements, we are required to determine whether there is a material misstatement in the financial statements or a material misstatement of the other information.
If, based on the work we have performed, we conclude that there is a material misstatement of this other information, we are required to report that fact.
We have nothing to report in this regard.
Opinions on other matters prescribed by the Companies Act 2006
In our opinion, based on the work undertaken in the course of the audit:
- the information given in the strategic report and the directors’ report for the financial year for which the financial statements are prepared is consistent with the financial statements
- the strategic report and the directors’ report have been prepared in accordance with applicable legal requirements
Matters on which we are required to report by exception
In light of the knowledge and understanding of the company and its environment obtained in the course of the audit, we have not identified material misstatements in the strategic report or the directors’ report.
We have nothing to report in respect of the following matters in relation to which the Companies Act 2006 requires us to report to you if, in our opinion:
- adequate accounting records have not been kept, or returns adequate for our audit have not been received from branches not visited by us
- the financial statements are not in agreement with the accounting records and returns
- certain disclosures of directors’ remuneration specified by law are not made
- we have not received all the information and explanations we require for our audit.
Responsibilities of directors
As explained more fully in the directors’ responsibilities statement set out in this document, the directors are responsible for the preparation of the financial statements and for being satisfied that they give a true and fair view, and for such internal control as the directors determine is necessary to enable the preparation of financial statements that are free from material misstatement, whether due to fraud or error.
In preparing the financial statements, the directors are responsible for assessing the company’s ability to continue as a going concern, disclosing, as applicable, matters related to going concern and using the going concern basis of accounting unless the directors either intend to liquidate the company or to cease operations, or have no realistic alternative but to do so.
Auditor’s responsibilities for the audit of the financial statements
Our objectives are to obtain reasonable assurance about whether the financial statements as a whole are free from material misstatement, whether due to fraud or error, and to issue an auditor’s report that includes our opinion.
Reasonable assurance is a high level of assurance but is not a guarantee that an audit conducted in accordance with ISAs (UK) will always detect a material misstatement when it exists.
Misstatements can arise from fraud or error and are considered material if, individually or in the aggregate, they could reasonably be expected to influence the economic decisions of users taken on the basis of the financial statements.
Irregularities, including fraud, are instances of non-compliance with laws and regulations. We design procedures in line with our responsibilities, outlined above, to detect material misstatements in respect of irregularities, including fraud.
Based on our understanding of the company and its industry, we identified that the principal risks of non-compliance with laws and regulations related to the Energy Act 2004, UK tax legislation, pensions legislation, employment regulation and health and safety regulation, anti-bribery, corruption and fraud, money laundering, and we considered the extent to which non-compliance might have a material effect on the financial statements.
We also considered those laws and regulations that have a direct impact on the preparation of the financial statements, such as the Companies Act 2006.
We evaluated the directors’ and management’s incentives and opportunities for fraudulent manipulation of the financial statements (including the risk of override of controls) and determined that the principal risks were related to posting manual journal entries to manipulate financial performance, management bias through judgements and assumptions in significant accounting estimates, in particular in relation to staff bonus arrangements and long term incentive plans for directors, and significant one-off or unusual transactions.
Our audit procedures were designed to respond to those identified risks, including non-compliance with laws and regulations (irregularities) and fraud that are material to the financial statements.
Our audit procedures included but were not limited to:
- discussing with the directors and management their policies and procedures regarding compliance with laws and regulations
- communicating identified laws and regulations throughout our engagement team and remaining alert to any indications of non-compliance throughout our audit
- considering the risk of acts by the company which were contrary to applicable laws and regulations, including fraud
Our audit procedures in relation to fraud included but were not limited to:
- making enquiries of the directors and management on whether they had knowledge of any actual, suspected or alleged fraud
- gaining an understanding of the internal controls established to mitigate risks related to fraud
- discussing amongst the engagement team the risks of fraud
- addressing the risks of fraud through management override of controls by performing journal entry testing
There are inherent limitations in the audit procedures described above and the primary responsibility for the prevention and detection of irregularities including fraud rests with management.
As with any audit, there remained a risk of non-detection of irregularities, as these may involve collusion, forgery, intentional omissions, misrepresentations or the override of internal controls.
A further description of our responsibilities for the audit of the financial statements is located on the Financial Reporting council’s website.
This description forms part of our auditor’s report.
Use of the audit report
This report is made solely to the company’s members as a body in accordance with chapter 3 of part 16 of the Companies Act 2006.
Our audit work has been undertaken so that we might state to the company’s members those matters we are required to state to them in an auditor’s report and for no other purpose.
To the fullest extent permitted by law, we do not accept or assume responsibility to anyone other than the company and the company’s members as a body for our audit work, for this report, or for the opinions we have formed.
Neil Lawrinson (Senior Statutory Auditor)
For and on behalf of:
Mazars LLP
Chartered Accountants and Statutory Auditor
Mazars LLP
One St Peter’s Square
Manchester
M2 3DE
6. Income statement
For the 12 months ended 31 March 2021
| Note | 2021 £M | 2020 £M | |
|---|---|---|---|
| Revenue | 4 | 2,076 | 2,076 |
| Operating costs | 5 | (2,070) | (2,070) |
| Operating profit from continuing operations before depreciation and research and development (R&D) tax credits | 6 | 6 | |
| Depreciation on right-of-use assets | 15 | (6) | (6) |
| R&D tax credits | 10 | 10 | |
| NDA share of R&D tax credits | (8) | (8) | |
| Operating profit from continuing operations | 2 | 2 | |
| Profit on continuing activities before interest and taxation | 2 | 2 | |
| Interest expense on the lease liability | 15 | (1) | (1) |
| NDA credit in respect of IFRS16 | 15 | 1 | 1 |
| Tax expense | 9 | (2) | (2) |
| Profit for the year | - | - | |
| A Profit attributable to: | |||
| Equity holders of the company | - | - |
All of the company’s operations in both 2021 and 2020 are continuing.
The notes the appendix form part of these financial statements.
7. Statement of comprehensive income
For the 12 months ended 31 March 2021
| Note | 2021 £M | 2020 £M |
|---|---|---|
| Profit for the year | - | - |
| Other comprehensive income items that will not be reclassified to profit or loss: Actuarial gains and losses on the GPS and Sellafield sections of the CNPP defined benefit pension plan, offset by movements in the fair value of the corresponding NDA asset | - | - |
| Total other comprehensive income items that will not be reclassified to profit or loss for the year, net of tax | - | - |
| Total comprehensive income for the year | - | - |
| Total comprehensive income attributable to: Equity holders of the company | - | - |
The notes in the appendix form part of these financial statements.
8. Statement of financial position
At 31 March 2021
| Note | 31 March 2021 £M | 31 March 2020 (restated, note 16) £M | |
|---|---|---|---|
| Assets | |||
| Non-current assets | |||
| Right-of-use assets | 15 | 33 | 38 |
| NDA receivable in respect of lease liabilities | 15 | 1 | 1 |
| NDA receivable in respect of pension liability | 16 | 770 | 560 |
| Total non-current assets | 804 | 599 | |
| Current liabilities | |||
| Trade and other payables | 12 (397) | (391) | |
| Non-current liabilities | |||
| Lease liabilities | 15 | (29) | (33) |
| Pension liability | 16 | (770) | (560) |
| Total liabilities | (1,196) | (984) | |
| Net assets | - | - | |
| Capital and reserves | |||
| Equity share capital | 13 | - | - |
| Retained earnings | - | - | |
| Total equity | - | - |
These financial statements were approved by the board of directors on 24 June 2021 and were signed on its behalf on 28 June 2021 by:
Finance director: Jon Seddon
Registered Company Number: 01002607
The notes the appendix form part of these financial statements.
9. Statement of changes in equity
For the year ended 31 March 2021
| Share capital £M | Retained earnings £M | Total equity £M | |
|---|---|---|---|
| Shareholders’ funds at 1 April 2019 | - | - | - |
| Total comprehensive income for the year | - | - | - |
| Changes in equity for year ended 31 March 2020 | - | - | - |
| ####Shareholders’ funds at 31 March 2020 | - | - | - |
| Total comprehensive income for the year | - | - | - |
| Changes in equity for year ended 31 March 2021 | - | - | - |
| #At 31 March 2021 | - | - | - |
The notes in the appendix form part of these financial statements.
10. Notes to the financial statements
11. Corporate information
The financial statements of the company for the year ended 31 March 2021 were authorised for issue in accordance with a resolution of the directors on 24 June 2021. The company is a limited company incorporated and domiciled in England.
The registered office is located at:
Hinton House
Risley
Warrington
Cheshire
WA3 6GR
The immediate parent undertaking is the Nuclear Decommissioning Authority (NDA). The consolidated financial statements of the NDA are available to the public and may be obtained from its headquarters at:
Herdus House
Westlakes Science & Technology Park
Moor Row
Cumbria
CA24 3HU
The company’s shareholder, NDA, is a non-departmental public body sponsored by the Department for Business, Energy and Industrial Strategy. As a result, in the Directors’ opinion, the company’s ultimate controlling party is Her Majesty’s Government.
The principal activity of the company is to operate nuclear sites under the site licence and a services agreement with the NDA.
The company operates under the services agreement between the company and NDA, as a wholly owned subsidiary of NDA.
In accordance with the Energy Act 2004, NDA has tasked the company with carrying out activities set out in the NDA Designation of Sellafield including the receipt and treatment of spent fuel, the storage of hazardous materials, the decommissioning and clean-up of installations and the maintenance of laboratory and other facilities.
Under the services agreement between the company and NDA, the company has to control its expenditure within agreed funding limits and operate the Sellafield site safely and securely whilst meeting targets and milestones agreed with its shareholder, NDA. Management and employee incentivisation schemes are linked to their achievement.
Revenue represents the reimbursement of costs incurred under the services agreement in accordance with the principal activity of the company. The reimbursement of costs is not limited to those contained within the agreed funding limits. Under the services agreement, all costs incurred by the company are reimbursed by the NDA.
11.1 Basis of preparation and statement of compliance
The company’s financial statements have been prepared in accordance with Financial Reporting Standard 101 ‘Reduced disclosure Framework’ (FRS 101). The accounting policies which follow set out those policies which apply in preparing the financial statements for the year ended 31 March 2021.
The company has taken advantage of the following disclosure exemptions under FRS 101:
- the requirements of IFRS7 Financial Instruments: Disclosures
- the requirements of IAS7 Statement of Cash Flows
- the requirements of IAS24 Related Party Disclosures to disclose related party transactions entered into between 2 or more members of a group, provided that any subsidiary which a party to the transaction is wholly owned by such a member
- the requirements of IAS24 Related Party Disclosures to disclose the costs of the key management personnel of the company
- tthe requirements of IAS8 Accounting Polices, Changes in accounting estimates and errors to disclose details of new IFRS’s which have been issued but are not yet effective or have not yet been applied
- the requirements of paragraphs 10(d), 10(f), 16, 38A, 38B, 38C, 38D, 40A, 40B, 40C, 40D, 111 and 134 to 136 of IAS1 Presentation of Financial Statements
- the requirements of the second sentence of paragraph 110 and paragraphs 113(a), 114, 115, 118, 119(a) to (c), 120 to 127 and 129 of IFRS15 revenue from contracts with customers.
Equivalent disclosures are given in the group accounts of the NDA, which are available to the public and can be obtained as set out above. The financial statements are presented in sterling and all values are rounded to the nearest million pounds (£M) except where otherwise indicated.
The company’s financial assets include cash and cash equivalents and trade and other receivables, the measurement of which are described in notes 2.2n and 2.2k respectively.
The company’s financial liabilities comprise trade and other payables (note 2.2q), leases (note 2.2d) and loans and borrowings (note 2.2o).
11.2 Summary of significant accounting policies
a. Property, plant and equipment
The company does not own any property, plant and equipment. Under the Energy Act 2004, all assets previously owned by the company were transferred on 1 April 2005, with the majority being transferred to the NDA. The company utilises the NDA’s assets as provided for within the services agreement between the NDA and the company.
b. Foreign currencies
The company’s functional currency and presentation currency is pounds sterling. Transactions in foreign currencies are initially recorded in the functional currency by applying the spot exchange rate ruling at the date of the transaction.
Monetary assets and liabilities denominated in foreign currencies are retranslated at the functional currency rate of exchange ruling at the balance sheet date. All differences are taken to the Income statement.
c. Revenue recognition
The company operates under the services agreement between the company and NDA, as a wholly owned subsidiary of NDA.
The principal role of the company is to operate nuclear sites under the site licence and a services agreement between itself and the NDA in a safe, secure, efficient and cost-effective manner and in accordance with its corporate plan and operating plan.
The company is responsible for safely delivering the decommissioning and clean-up of the UK’s nuclear legacy as well as fuel recycling and the management of low, high and intermediate level waste activities on behalf of the NDA, including the receipt and treatment of spent fuel, the storage of hazardous materials, the decommissioning and clean-up of installations, and the maintenance of laboratory and other facilities.
The company only has one contract with the NDA, which is its only customer. Under the services agreement, the costs incurred by the company are reimbursed by the NDA as incurred, on an accrual basis. NDA reimburses the company in line with an agreed cash drawdown process and working capital arrangement.
There is no concept of disallowable costs under the services agreement and cost reimbursement by the NDA is not linked to the delivery of specific services or milestones, or the achievement of targets and success criteria, although the company’s management and employee incentivisation schemes are linked to their achievement.
Management consider that in respect of IFRS15, there is only one performance obligation within the services agreement between the company and NDA, and that this obligation is delivered over time as the company is reimbursed for costs incurred, and control is passed over time to its customer, the NDA.
IFRS15 states that an entity recognises revenue over time if one of the following criteria is met:
- the customer simultaneously receives and consumes all of the benefits provided by the entity as the entity performs
- the entity’s performance creates or enhances an asset that the customer controls as the asset is created
- the entity’s performance does not create an asset with an alternative use to the entity and the entity has an enforceable right to payment for the performance completed to date.
In the case of the services agreement, all 3 of the criteria above apply.
Revenue represents the reimbursement of operating costs incurred by the company under the services agreement in accordance with the principal activity of the company. Revenue is shown net of VAT.
In 2020/21, the company received miscellaneous revenue (category 2 income) of £7 million (2019/20: £7 million) in respect of rental income and services provided to NDA affiliates and other third parties who are resident on the Sellafield site, and sales of NDA assets.
Under the terms of the services agreement, income received by the company is transferred to the NDA, with NDA bearing any credit risks.
As a result, the company considers that it is acting as the agent of NDA in respect of category 2 income, rather than the principal, and the revenue shown in the income statement excludes category 2 income.
d. Leased assets
Company as a lessee
For any new contracts entered into on or after 01 April 2019, the company considers whether a contract is, or contains a lease.
A lease is defined as ‘a contract, or part of a contract, that conveys the right to use an asset (the underlying asset) for a period of time, in exchange for consideration’. To apply this definition, the company assesses whether the contract meets 3 key evaluations which are whether:
- the contract contains an identified asset, which is either explicitly identified in the contract or implicitly specified by being identified at the time the asset is made available to the company
- the company has the right to obtain substantially all of the economic benefits from use of the identified asset throughout the period of use, considering its rights within the defined scope of the contract
- the company has the right to direct the use of the identified asset throughout the period of use
Measurement and recognition of leases as a lessee
At lease commencement date, the company recognises a right-of-use asset and a lease liability on the statement of financial position.
The right-of-use asset is measured at cost, which is made up of the initial measurement of the lease liability, any initial direct costs incurred by the company, an estimate of any costs to dismantle and remove the asset at the end of the lease, and any lease payments made in advance of the lease commencement date (net of any incentives received).
The company depreciates the right-of-use assets on a straight-line basis from the lease commencement date to the earlier of the end of the useful life of the right-of-use asset or the end of the lease term.
The company also assesses the right-of-use asset for impairment when such indicators exist.
At the commencement date, the company measures the lease liability at the present value of the lease payments unpaid at that date, discounted using the interest rate implicit in the lease if that rate is readily available or the group’s incremental borrowing rate as dictated by HM Treasury.
Subsequent to initial measurement, the liability will be reduced for payments made and increased for interest. It is remeasured to reflect any reassessment or modification, or if there are changes in fixed payments.
When the lease liability is remeasured, the corresponding adjustment is reflected in the right-of-use asset or profit and loss if the right-of-use asset is already reduced to zero.
The company has elected to account for short-term leases and leases of low-value assets using the practical expedients. Instead of recognising a right-of-use asset and lease liability, the payments in relation to these are recognised as an expense in profit or loss on a straight-line basis over the lease term.
Company as a lessor
The company’s policy for lessor accounting under IFRS16 has not substantially changed from the comparative period. As a lessor, the company classifies its leases as either operating or finance leases.
A lease is classified as a finance lease if it transfers substantially all the risks and rewards incidental to ownership of the underlying asset and is classified as an operating lease if it does not.
Where the company enters into a sublease arrangement and becomes the intermediate lessor, an assessment of the right of use asset rather than the underlying asset is made when determining whether a finance or operating lease exists.
e. Post-retirement benefits
The company provides pension plans for the benefit of all of its employees. The schemes are funded by contributions partly from the employees and partly from the company.
These payments are made to separately administered funds for the Sellafield section of the Combined Nuclear Pension Plan (CNPP), the Group Pension Scheme (GPS) section of the CNPP and the Electricity Supply Pension Scheme (ESPS).
The CNPP defined benefit pension plan was closed to new employees with effect from 24 November 2008, from which time membership of a CNPP defined contribution plan is available.
The NDA is the principal employer of the CNPP and is ultimately responsible for funding any pension fund deficits for the defined benefit sections of the CNPP.
The level of employer contributions paid by the company is determined by the CNPP Trustees based on the latest triennial actuarial valuations.
Under the services agreement between the company and NDA, the employer contributions paid by the company are included in operating costs shown in the Income statement and are reimbursed by the NDA.
Amounts relating to the current and past service costs and net interest on the net defined benefit liability are shown in note 16 but are not shown in the Income statement.
This reflects the fact that any overall pension surplus or deficit is for the benefit of, or to be funded by, the NDA, and therefore there are offsetting amounts to or from the NDA, which the company has disaggregated under paragraph 116 of IAS19.
Paragraph 116 of IAS19, states that when it is virtually certain that another party will reimburse some or all of the expenditure required to settle a defined benefit obligation, an entity shall disaggregate and recognise changes in the fair value of its right to reimbursement in the same way as for changes in the fair value of plan assets.
The components of defined benefit cost recognised in accordance with paragraph 120 of IAS19 may be recognised net of amounts relating to changes in the carrying amount of the right to reimbursement.
Under IAS19 (and IFRIC 14 ‘Limit on Defined Benefit Asset’), actuarial deficits are recognised on the company’s statement of financial position with an equal and opposite NDA debtor. This recognises that as the principal employer of the CNPP, the NDA is ultimately responsible for funding any deficit.
If either section of the CNPP has an actuarial surplus this is not shown on the company’s statement of financial position. IFRIC 14 considers the general requirements concerning the limit on a defined benefit asset, and states that if the right to a refund of a surplus depends on the occurrence or non-occurrence of one or more uncertain future events not wholly within an entity’s control, the entity does not have an unconditional right and should not recognise an asset.
Under the terms of the CNPP’s trust deed, the company does not have an unconditional right to a surplus of either section, and as result any actuarial surpluses (and equal and opposite NDA creditor) are de-recognised and not included on the company’s statement of financial position.
In accordance with paragraphs 116 and 120 of IAS19, re-measurements of the defined benefit liabilities and assets are recognised in the statement of comprehensive income, offset by movements in the fair value of the corresponding asset from the NDA.
As a result, the company has disaggregated these offsetting movements in the statement of comprehensive income.
The defined benefit pension asset or liability comprises the total for each plan of the present value of the defined benefit obligations (using a discount rate based on high quality corporate bonds), less any past service cost not yet recognised and less the fair value of plan assets out of which the obligations are to be settled directly.
Fair value is based on market price information and in the case of quoted securities is the published bid price.
The company is unable to identify its share of the underlying assets and liabilities included in The Magnox Electric Group of the ESPS (MEG ESPS) on a consistent and reasonable basis and therefore, accounts for the scheme as if it were a defined contribution scheme.
Contributions to defined contribution schemes are recognised in the Income statement in the period in which they become payable.
f. Research and development expenditure and government credits
Research and development costs are expensed as incurred and are directly recoverable from the NDA under the services agreement.
The company claims research and development government credits in the UK, and these credits are judged to have characteristics more akin to grants than income taxes. Credits are recognised to the extent there is reasonable assurance they will be received which, given the necessary claims processes, can be some time after the original expense is incurred.
g. Inventories
Inventories and work in progress were transferred to the NDA with effect from 01 April 2005 under the Energy Act 2004. Raw material and consumable costs are directly recoverable from the NDA under the terms of the services agreement.
h. Provisions
A provision is recognised when the company has a legal or constructive obligation as a result of a past event, it is probable that an outflow of economic benefits will be required to settle the obligation, and a reliable estimate can be made of the amount of the obligation.
If the effect is material, expected future cash flows are discounted using a current pre-tax rate that reflects, where appropriate, the risk specific to the liability.
Where the company expects some or all of a provision to be reimbursed, for example under an insurance policy, the reimbursement is recognised as a separate asset but only when recovery is virtually certain.
The expense relating to any provision is presented in the Income statement net of any reimbursement. Where discounting is used, the increase in the provision due to unwinding the discount is recognised as a finance cost.
The company’s accounts historically included provisions for the company’s obligations in respect of nuclear liabilities, being liabilities in respect of the costs associated with nuclear decommissioning, waste management, and reprocessing of fuel from reactors.
Following the restructuring under the Energy Act 2004, on 1 April 2005 the nuclear assets and liabilities on the company’s sites transferred to the NDA, which now has full financial responsibility for discharging the nuclear liabilities on these sites.
i. Borrowing costs
Borrowing costs are recognised as an expense when incurred.
j. Exceptional items
The company presents as exceptional items on the face of the Income statement, those material items of income and expense which, because of the nature and expected infrequency of the events giving rise to them, merit separate presentation to allow shareholders to understand better the elements of financial performance in the year, so as to facilitate comparison with prior periods and to assess better trends in financial performance.
k. Trade and other receivables
Other receivables principally comprise company operating costs recoverable from NDA, which are considered to be contract assets under IFRS15 under the terms set out in note 10 and recoverable under the terms of the services agreement.
Company operating costs recoverable from NDA generally have 30 to 90-day terms, and the directors consider the risk of financial loss to be remote.
Other debtors are initially recognised at fair value, which in most cases approximates to the nominal value. They are subsequently re-measured at amortised cost using the effective interest rate method.
They are reviewed for impairment by applying the expected credit loss model, in accordance with IFRS9. Any difference between the carrying value and the impaired value (net realisable value) is recorded within income from operations.
The impairment loss can be reversed if the value is recovered in the future. In that case, the reversal of the impairment loss is reported within income from operations.
In 2020/21, the company received miscellaneous revenue (category 2 income) of £7 million (2019/20: £7 million) in respect of rental income and services provided to NDA affiliates and other third parties who are resident on the Sellafield site, and sales of NDA assets.
Under the terms of the services agreement, income received by the company is transferred to the NDA, with NDA bearing any credit risks. As a result, the company considers that it is acting as the agent of NDA in respect of category 2 income, rather than the principal, and trade and other receivables excludes any amounts due in respect of category 2 income.
l. Income taxes
Current tax assets and liabilities are measured at the amount expected to be recovered from or paid to the taxation authorities, based on tax rates and laws that are enacted or substantively enacted by the balance sheet date.
Income tax is charged or credited directly to equity if it relates to items that are credited or charged to equity.
Otherwise income tax is recognised in the Income statement.
m. Derivatives and commodity contracts
All treasury activities are carried out under policies approved by the board. If required the company uses forward foreign currency contracts and currency options to reduce foreign exchange rate exposure on certain assets, liabilities and firm commitments.
Derivative financial instruments are initially recognised at fair value at the date on which a derivative contract is entered into and are subsequently re-measured at fair value.
Any gains and losses arising from changes in the fair value of derivative contracts are taken to the Income statement. During the year the company did not engage in such activities (2020: same). Company policy and practice is to review all new sales and purchase agreements to ensure that they do not include embedded leases.
n. Cash and cash equivalents
Cash and short-term deposits in the balance sheet comprise cash at banks and in hand and short-term deposits with an original maturity of three months or less.
o. Interest bearing loans and borrowings
Obligations for loans and borrowings are recognised when the company becomes party to the related contracts and are measured initially at the fair value of consideration received less directly attributable transaction costs.
After initial recognition, interest bearing loans and borrowings are subsequently measured at amortised cost using the effective interest method. Gains and losses arising on the repurchase, settlement or otherwise cancellation of liabilities are recognised respectively in finance revenue and finance cost.
p. De-recognition of financial assets and liabilities
A financial asset or liability is generally derecognised when the contract that gives rise to it is settled, sold, cancelled or expires.
Where an existing financial liability is replaced by another from the same lender on substantially different terms, or the terms of an existing liability are substantially modified, such an exchange or modification is treated as a de-recognition of the original liability and the recognition of a new liability, such that the difference in the respective carrying amounts together with any costs or fees incurred are recognised in the Income statement.
q. Trade and other payables
Trade and other payables are non-interest bearing and are initially recognised at fair value. They are subsequently measured at amortised cost using the effective interest rate method.
r. Operating profit
Operating profit is stated before research and development tax credits, depreciation, interest and taxation.
Significant accounting judgements, estimates and assumptions
Judgements
The preparation of financial statements requires management to make judgements, estimates and assumptions that affect the amounts reported for assets and liabilities as at the balance sheet date and the amounts reported for revenue and expenses during the year.
However, the nature of estimation means that actual outcomes could differ from those estimates.
In the process of applying the company’s accounting policies, management has made the following judgements, apart from those involving estimations, which have the most significant effect on the amounts recognised in the financial statements.
Research and development expenditure credits
The company claims research and development government credits in the UK. Management judgement is required to determine the expenditure that is likely to meet HM Revenue and Custom’s criteria for qualifying research and development credits.
Research and development credits are recognised to the extent that there is reasonable assurance they will be received which, given the necessary claims processes, may be some time after the original expense is incurred.
Pensions
During 2020/21, the directors have reconsidered the impact of IAS19 and IFRIC 14, and in particular, whether the company has an unconditional right to a surplus of either section of the Combined Nuclear Pension Plan (CNPP).
As a result, and as discussed in note 16, the company’s statement of financial position at 31 March 2020 has been restated to derecognise the pension fund surplus on the Group Pension Scheme (GPS) section of the CNPP at 31 March 2020 and corresponding NDA creditor.
There is no impact on the Income statement for the year ended 31 March 2021.
As discussed in note 16, the IAS19 valuation of the CNPP at 31 March 2021 shows a deficit for the Sellafield section, and a surplus for the GPS section. Under IAS19 (and IFRIC 14 ‘Limit on Defined Benefit Asset’), actuarial deficits are recognised on the company’s statement of financial position with an equal and opposite NDA debtor.
This recognises that as the principal employer of the CNPP, the NDA is ultimately responsible for funding any deficit.
If either section of the CNPP has an actuarial surplus this is not shown on the company’s statement of financial position. IFRIC 14 considers the general requirements concerning the limit on a defined benefit asset, and states that if the right to a refund of a surplus depends on the occurrence or non-occurrence of one or more uncertain future events not wholly within an entity’s control, the entity does not have an unconditional right and should not recognise an asset.
Based on the terms of the CNPP’s trust deed, management’s judgement is that the company does not have an unconditional right to a surplus of either section, and as result the actuarial surplus of the GPS section at 31 March 2021 (and equal and opposite NDA creditor) have been de-recognised and not included on the company’s Statement of financial position.
Leases
Determining whether a lease exists
The company has exercised judgement when reviewing agreements to determine whether or not a lease exists.
The company has considered whether an agreement, in substance, grants the company the right to direct the use of the asset and allows the company to receive substantially all of the economic benefit of the asset.
Determining the lease term of contracts with renewal and termination options - the company as lessee.
The company determines the lease term as the non-cancellable term of the lease, together with any periods covered by an option to extend the lease, or any periods covered by an option to terminate the lease.
When the company has the option to extend or terminate a lease, the company uses its judgement to determine whether or not an option would be reasonably certain to be exercised. The company considers all facts and circumstances including their past practice.
Estimates and assumptions
The key assumptions concerning the future and other key sources of estimation uncertainty at the balance sheet date, that have a significant risk of causing a material adjustment to the carrying amounts of assets and liabilities within the next financial year are discussed below.
Operating costs
The operating costs, which are recoverable from the NDA under the services agreement, include accruals for management estimates for any known risks such as sub-contractor and supplier claims.
Pension benefits
The cost of defined benefit pension plans and the present value of pension obligations are determined using actuarial valuations.
An actuarial valuation involves making assumptions about discount rates, expected rates of return on assets, future salary increases, mortality rates and future pension increases.
Due to the complexity of the valuation, the underlying assumptions, and its long-term nature, a defined benefit obligation is highly sensitive to changes in these assumptions.
All assumptions are reviewed at each reporting date.
In determining the appropriate discount rate, management considers the interest rates of corporate bonds in the respective currency with at least AA rating, with extrapolated maturities corresponding to the expected duration of the defined benefit obligation.
The underlying bonds are further reviewed for quality, and those having excessive credit spreads are removed from the population of bonds on which the discount rate is based, on the basis that they do not represent high quality bonds.
The mortality rates are based on publicly available mortality tables. Future salary increases and pension increases are based on expected future inflation rates.
Further details about the pension benefit assumptions used are noted in the appendix.
Estimating the incremental borrowing rate
Where the company cannot readily determine the discount rate implicit in the lease, the incremental borrowing rate has been used to measure lease liabilities. The company is unable to borrow outside of the exchequer and therefore the incremental borrowing rate is set by HM Treasury and cascaded via the NDA.
11.3 Revenue
Geographical Segment Analysis
In both 2021 and 2020, all revenue relates to the operation of the Services Agreement in the UK.
11.4 Operating profit
This is stated after charging/ (crediting): -
| Year ended 31 March 2021 £000 | Year ended 31 March 2020 £000 | |
|---|---|---|
| Research and development costs | 79,342 | 79,352 |
| Gain recognised in respect of Gen 2 sale | - | (40) |
| Proceeds paid to NDA in respect of Gen 2 sale | - | 32 |
| Net gain recognised in respect of Gen 2 sale | - | (8) |
| Payments in respect of: | ||
| Land and buildings | 3,189 | 2,887 |
| Total payments | 3,189 | 2,887 |
The above table includes payments related to agreements assessed as not containing a lease under IFRS16. This is discussed in the appendix.
On 15 May 2017 the company sold its 20% interest in Gen 11 Engineering and Technology Training Limited (Gen 2) to City & Guilds Group.
Gen 2 is a company limited by guarantee and was established in 2000 as a joint venture by the company and 4 other major employers with locally based operations in West Cumbria.
Gen 2 provides apprentice training and other training services for the engineering, advanced manufacturing, energy and technology sectors.
Under the terms of the services agreement between the company and NDA, the company’s interest in Gen 2 was effectively held for the benefit of NDA. Proceeds from the sale of Gen 2 are paid to the NDA.
Monies received in 2019/20 relate to the release of retentions.
11.5 Auditor’s remuneration
| Year ended 31 March 2021 £000 | Year ended 31 March 2020 £000 | |
| Audit fees | 105 | 99 |
| 105 | 99 |
11.6 Remuneration of directors
| Year ended 31 March 2021 £000 | Year ended 31 March 2020 £000 | |
|---|---|---|
| Directors’ emoluments | 1,104 | 1,357 |
| Aggregate amounts receivable under long term incentive plans | 99 | 69 |
| Post-retirement benefit costs | 39 | 31 |
| Total directors’ remuneration | 1,242 | 1,457 |
The executive directors are employees of the company, and the directors’ remuneration in the table above includes the cost of their qualifying service as directors, including the fees paid to non-executive directors.
In 2020/21 the highest paid director was employed by the company and their aggregate emoluments were £510,334 (2019/20 £380,987) which includes employer’s pension contributions of £39,600 (2019/20: £0), benefits in kind of £1,394 (2019/20: £13,362) and estimated bonus payments of £162,102 (2019/20: £95,561).
In 2020/21 none of the directors were active members of the company’s defined benefit pension plans discussed in note 16 (2019/20: nil).
During 2020/21 one of the directors was an active member of the defined contribution section of the Combined Nuclear Pension Plan discussed in note 16 (2019/20: one).
In 2020/21 one of the directors was a deferred member of the Combined Pension Scheme (2019/20: two). The scheme is discussed in the appendix.
The company’s executive directors participate in Long Term Incentive Plans which allow the participants to receive bonuses based on the performance of the company over 3 year periods.
The payment for scheme B was made in 2020/21 and is included in the emoluments above.
11.7 Employee benefits expense
The average monthly number of persons employed by the company, including executive directors, during the year was made up as follows:
| Year ended 31 March 2021 Number | Year ended 31 March 2020 Number | |
|---|---|---|
| Staff in support functions | 2,322 | 2,208 |
| Staff engaged in projects and site operations | 8,529 | 8,724 |
| 10,851 | 10,932 |
The aggregate employee benefits expense of these persons was as follows:
| Year ended 31 March 2021 £M | Year ended 31 March 2020 £M | |
| Wages and salaries | 615 | 604 |
| Social security costs | 68 | 69 |
| Pension costs | 105 | 105 |
| 788 | 778 |
Pension costs disclosed above represent employer contributions paid in respect of defined benefit schemes £78 million (2020: £80 million), defined contribution schemes £26 million (2020: £24 million) and other pension costs £1 million (2020: £1 million).
All contributions paid and other pension costs incurred are included in operating costs and under the services agreement are recovered from the NDA on a paid basis.
Amounts relating to the net benefit expense under IAS19(R) for the 2 defined benefit pension schemes are £137 million (2020: £181 million) before reimbursement rights, as shown in the appendix.
The NDA is the principal employer of the CNPP, and the NDA is ultimately responsible for funding any pension fund deficits for the defined benefit sections of the CNPP.
The level of employer contributions paid by the company is determined by the CNPP Trustees based on the latest triennial actuarial valuations.
Under the services agreement between the company and NDA, the employer contributions paid by the company are included in operating costs shown in the Income statement and are reimbursed by the NDA.
Amounts relating to the current and past service costs and net interest on the net defined benefit liability are shown in the appendix but are not shown in the table above or on the face of the Income statement.
This reflects the fact that any overall pension surplus or deficit is for the benefit of, or to be funded by, the NDA, and therefore there are offsetting amounts to or from the NDA, which the company has disaggregated under paragraph 116 of IAS19.
Paragraph 116 of IAS19, states that when it is virtually certain that another party will reimburse some or all of the expenditure required to settle a defined benefit obligation, an entity shall disaggregate and recognise changes in the fair value of its right to reimbursement in the same way as for changes in the fair value of plan assets.
The components of defined benefit cost recognised in accordance with paragraph 120 of IAS19 may be recognised net of amounts relating to changes in the carrying amount of the right to reimbursement.
11.8 Income tax
The major components of income tax expense for the years ended 31 March 2021 and 2020 are:
Income statement
| Year ended 31 March 2021 £M | Year ended 31 March 2020 £M | |
|---|---|---|
| Current income tax: | ||
| UK corporation tax | 2 | 2 |
| Income tax expense reported in the Income statement | 2 | 2 |
The reconciliation between the tax charge and the product of the accounting profit multiplied by the UK’s domestic corporation tax rate for the years ended 31 March 2021 and 2020 is as follows:
| Year ended 31 March 2021 £M | Year ended 31 March 2020 £M | |
|---|---|---|
| Profit from continuing operations before taxation | 2 | 2 |
| Accounting profit multiplied by the UK rate of corporation tax of 19% (2020: 19%) | - | - |
| Effects of: | ||
| Permanent differences | 2 | 2 |
| Total income tax charge | 2 | 2 |
Factors affecting the future tax charge
Under the services agreement, R&D tax credits that arise are wholly to the benefit of the NDA. As a result, the accounts include a creditor that reflects the NDA’s interest in the company’s R&D tax credits (note 10).
At Budget 2021, the government announced that the Corporation Tax main rate (for all profits except ring fenced profits) for the years starting 1st April 2021 and 2022 would remain at 19%, increasing to 25% in the year starting 1 April 2023.
For the company this rate change is a non-adjusting subsequent event.
11.9 Trade and other receivables
| 2021 £M | 2020 £M | |
|---|---|---|
| Trade receivables (see note 2.2k) | - | - |
| Contract assets - recoverable from the NDA | 368 | 352 |
| R&D tax credits | 20 | 29 |
| 388 | 381 |
The contract assets above relate to company operating costs recoverable from the NDA of £368 million (2020: £352 million) are non-interest bearing and are on terms set out in the services agreement.
Receivables represent monies due from the NDA under the services agreement. The NDA reimburse the company in line with an agreed cash drawdown process and working capital arrangement.
The reimbursement of costs by the NDA is not linked to the delivery of milestones and targets.
There are no provisions for impairment of trade and other receivables at 31 March 2021 (31 March 2020: £nil).
All trade and other receivables are denominated in sterling and the carrying value approximates to fair value.
11.10 Cash and cash equivalents
| 2021 £M | 2020 £M | |
|---|---|---|
| Cash at bank and in hand | 4 | 4 |
| 4 | 4 |
Cash at bank earns interest at floating rates based on daily bank deposit rates. The fair value of cash and cash equivalents at 31 March 2021 is £4 million (31 March 2020: £4 million).
The company only deposits cash surpluses with major banks of high- quality credit standing.
The company does not have major working capital requirements because all expenditure incurred by the company is reimbursed by the NDA under defined contract terms within the Services Agreement, and the company’s working capital requirements are provided by NDA.
In particular the majority of the company’s payments to suppliers, employees and third parties are funded through a cash drawdown agreement with the NDA, and the NDA also provides the company with a working capital facility of £2.5 million so that the company’s other liabilities can be met as they fall due.
The National Westminster Bank plc (NatWest) provides banking facilities through which the company manages its working capital and normal treasury activities, and guarantees are in place between NatWest, NDA and the company which support the company’s use of these banking facilities.
11.11 Trade and other payables
Current liabilities
| 2021 £M | 2020 £M | |
|---|---|---|
| Trade payables | 58 | 71 |
| Other taxes and social security costs | 46 | 46 |
| Accruals and deferred income (including employee creditors) | 269 | 239 |
| Corporation tax | 4 | 6 |
| NDA’s beneficial interest in the R&D tax credits | 16 | 23 |
| Lease liabilities | 4 | 6 |
| 397 | 391 |
Trade payables includes contract retention creditors of £25 million (2020: £21 million) which includes amounts expected to be payable after more than one year but within five years of £24 million (2020: £19 million).
Terms and conditions of the above financial liabilities:
- the carrying amount approximates to fair value
- trade payables are non-interest bearing and are predominantly settled on either net monthly terms, within 30 days from invoice validation or within 21 days of the supplier invoice date, depending on the commercial contract in place
- other payables are non-interest bearing and have an average term of 6 months
11.12 Called up share capital
| 2021 £M | 2020 £M | |
|---|---|---|
| Authorised | ||
| 43,000,000 ordinary shares of £1 each | 43 | 43 |
| 1 B share of £1 | - | - |
| 2021 £M | 2020 £M | ||
|---|---|---|---|
| Allotted, called up and fully paid | |||
| 1 ordinary share of £1 (2019: 1) | - | - | |
| 1 B share of £1 (2019: 1) | - | - |
As stated in the company’s Articles of Association, the B shareholder’s rights are limited to matters relating to dividend payments and the repayment of capital.
At 31 March 2021, both the ordinary share of £1 and the B share of £1 were held by NDA. The B share was held by the Nuclear Management Partners Limited until 27 April 2020 when it was transferred to NDA.
11.13 Contingent liabilities
At 31 March 2021, the company had contingent liabilities incurred in the ordinary course of business arising out of guarantees and other transactions in respect of which, in the opinion of the directors, no material losses are expected to arise. Any liabilities that did arise on such matters would ultimately be recovered from the NDA.
11.14 Lease arrangements
The company accounts for leases in line with IFRS16, where the company is both a lessee and a lessor. The company is unable to enter into new leases for land and buildings without the approval of the NDA, who in turn are subject to restrictions imposed by BEIS.
The company has entered into commercial leases for land and buildings, motor vehicles, and plant and equipment. With the exception of short-term leases and leases of low-value underlying assets, each lease is reflected on the Statement of financial position as both a right-of-use asset and a lease liability.
Variable lease payments which do not depend on an index or a rate are excluded from the initial measurement of the assets and lease liability.
The leases for land and buildings have remaining durations of between 1 and 25 years (2020: 1 and 25 years).
The leases for motor vehicles have durations up to a period of 3 years (2020: 3 years) and for plant and equipment of 1 years (2020: 2 years). Lease payments for each lease are fixed.
Each lease generally imposes a restriction that, unless there is a contractual right for the company to sublet the asset to another party, the right-of-use asset can only be used by the company.
Leases are either non-cancellable or may only be cancelled by incurring a termination fee. The company is prohibited from selling or pledging the underlying leased assets as security. For leases over office buildings the company must keep those properties in a good state of repair and return the properties in their original condition at the end of the lease.
Furthermore, the company must insure items of property, plant and equipment and incur maintenance fees on such items in accordance with the lease contracts.
The company has leases of equipment and vehicles with lease terms of 12 months or less and leases of office equipment of low value. The company applies the ‘short-term lease’ and ‘lease of low-value assets’ recognition exemptions for these leases as permitted by IFRS16.
The following tables detail the right-of-use asset and lease liability as noted in the statement of financial position:
Right-of-use assets:
| Land and Buildings £000 2021 | Land and Buildings £000 2020 | Vehicles £000 2021 | Vehicles £000 2020 | Other £000 2021 | Other £000 2020 | Total £000 2021 | Total £000 2020 | |
|---|---|---|---|---|---|---|---|---|
| Opening Balance at 01 April | 32,705 | 29,617 | 1,112 | 1,562 | 4,339 | 6,509 | 38,156 | 37,688 |
| Additions | 1,181 | 5,685 | 391 | 388 | - | - | 1,572 | 6,073 |
| Depreciation | (2,650) | (2,597) | (850) | (838) | (1,995) | (2,170) | (5,495) | (5,605) |
| Impairment | - | - | - | - | - | - | - | - |
| Disposals | (1,334) | - | (54) | - | (349) | - | (1,737) | - |
| Closing Balance as at 31 March | 29,902 | 32,705 | 599 | 1,112 | 1,995 | 4,339 | 32,496 | 38,156 |
The right of use assets are included as a separate line item to where the corresponding underlying asset would be presented.
Lease Liability:
| Land and Buildings £000 2021 | Land and Buildings £000 2020 | Vehicles £000 2021 | Vehicles £000 2020 | Other £000 2021 | Other £000 2020 | Total £000 2021 | Total £000 2020 | |
|---|---|---|---|---|---|---|---|---|
| Opening Balance at 01 April | 33,079 | 29,617 | 1,120 | 1,562 | 4,382 | 6,509 | 38,581 | 37,688 |
| Additions | 1,105 | 5,685 | 370 388 | - | - | 1,475 | 6,073 | |
| Finance Charge | 623 | 652 | 16 | 28 | 40 | 111 | 679 | 791 |
| Payments | (2,990) | (2,875) | (882) | (858) | (2,044) | (2,238) | (5,916) | (5,971) |
| Disposals | (1,334) | - | (54) | - | (349) | - | (1,737) | - |
| Closing Balance as at 31 March | 30,483 | 33,079 | 570 | 1,120 | 2,029 | 4,382 | 33,082 | 38,581 |
The lease liabilities are presented in the statement of financial position as follows:
| 31 March 2021 £000 1 April 2020* £000 | ||
|---|---|---|
| Current liabilities | 4,464 | 5,913 |
| Non-current liabilities | 28,618 | 32,668 |
| Total lease liability | 33,082 | 38,581 |
A small difference arises between total amounts charged to the Income statement under IFRS 16 and the sum of accrued lease payments for the year.
Under the terms of the services agreement, the future lease payments including finance charges will be reimbursed by the NDA.
Included within revenue is an amount equivalent to the accrued lease payments, consistent with prior periods prior to adoption of IFRS 16. A credit for the small difference is recognised as a finance credit, effectively recognising the reimbursable finance charges with the associated asset included as a non-current receivable from the NDA.
The undiscounted maturity analysis of lease liabilities as at 31 March 2021, with 01 April 2020 comparatives, is as follows:
| 31 March 2021 £000 | 1 April 2020 £000 | |
|---|---|---|
| Due within 1 Year | 4,465 | 5,913 |
| Due within 1 to 5 years | 7,575 | 11,179 |
| Due in 5+years | 28,049 | 29,185 |
| Total | 40,089 | 46,277 |
Changes to leases under IFRS16 during the year
During the year, the company has entered into 2 more leases which fall under the application of IFRS16. These are Unit 6 Leconfield and Unit 4 Moresby (Joe McBain), which was previously a licence to occupy.
The lease for Banna Court ended on the 25 September 2020, however, the property continues to be leased by the Company from NDA Properties Limited as the superior landlord. No long-term lease agreement has been actioned yet, therefore the arrangement is currently open and no longer falls under IFRS16.
The company has terminated the lease for all areas of Allday House with effect from 26 March 2021.
Lease payments not recognised as a liability
The company has elected not to recognise a lease liability for short term leases or for leases of low value assets. Payments made under such leases are expensed on a straight-line basis.
The expenses relating to payments not included in the measurement of the lease liability as follows:
| 2021 £000 | 2020 £000 | |
|---|---|---|
| Expenses relating to short-term leases | - | 5 |
| Expenses relating to leases of low-value assets | 135 | 647 |
| Total | 135 | 652 |
The company is also party to agreements assessed as not containing a lease, which are mostly classified as licences to occupy. These make up the majority of the company’s other commitments, and for 2020/21 were £3,053,771.
Agreements assessed as not containing a lease under IFRS16
The company has entered into commercial leases for certain properties which do not fall within the scope of IFRS16. The leases for properties have remaining durations of between 1 and 24 years (2020: 1 and 24 years).
The property lease agreements contain an option for renewal, with these options being exercisable three months before the expiry of the lease term at rentals based on market prices at the time of the exercise.
There are no restrictions placed upon the lessee by entering into these leases. Under the services agreement, operating lease rentals are reimbursed by the NDA.
Future minimum rentals payable under non-cancellable operating leases are as follows:
| 2021 £000 | 2020 £000 | |
|---|---|---|
| Within one year | 2,983 | 2,917 |
| After 1 year but not more than 5 years | 864 | 803 |
| More than 5 years | 3,665 | 3,495 |
| Total minimum lease payments | 7,512 | 7,215 |
The company as a lessor
The company has sub-let certain properties to third parties. The rental income from these operating leases, including the effect of any lease incentives, is recognised on a straight-line basis over the lease term.
Under the terms of the services agreement, rental income received from third parties is transferred to the NDA.
The National Nuclear Laboratory (NNL) is the third party in the majority of these agreements. This now falls under the scope of IFRS16, however there is no change in lessor accounting for the company.
The future minimum sub-lease payments expected to be received under non-cancellable sub-lease agreements are as follows:
| 2021 £000 | 2020 £000 | |
|---|---|---|
| Within one year | 571 | 1,432 |
| After 1 year but not more than 5 years | 1,961 | 5,515 |
| More than 5 years | 3,662 | 12,484 |
| Total minimum lease payments | 6,194 | 19,431 |
11.15 Pension schemes
Schemes accounted for as defined contribution
The company accounts for 2 schemes as if they were defined contribution schemes, the Electricity Supply Pension Scheme (ESPS) and the Combined Pension Scheme (CPS).
The plans, however, are registered defined benefit final salary schemes with benefits payable on retirement based on reckonable service and pensionable final earnings. The plans are subject to the UK regulatory framework for pensions, including the scheme specific funding requirements.
The plans are operated under trust and the trustees are responsible for operating the plans. They have a statutory responsibility to act in accordance with the plan’s trust deed and rules, in the best interest of beneficiaries of the plans and UK legislation.
Electricity Supply Pension Scheme (ESPS)
On 31 March 2007, the scheme was sectionalised into various sections; however, the company remains unable to identify its share of the schemes’ assets and liabilities included in The Magnox Electric Group of the ESPS (MEG ESPS), on a consistent and reasonable basis as required by IAS 19 (R).
Consequently, the scheme has been accounted for as if the scheme was a defined contribution scheme. The pension charge for the period, which represents contributions payable by the Company to the ESPS, amounted to £202,315 (2020: £195,385).
At 31 March 2021 the company had 9 employees (2020: 9) who were active members of the ESPS, which has approximately 1,300 active members.
The most recent triennial actuarial valuation of the scheme by a qualified independent actuary took place at 31 March 2019. The projected unit method was used. The results of the valuation were market value of scheme assets of £3,224 million (2016 valuation: £2,706 million), which represented a funding ratio of 100% against technical provisions (2016 valuation: 100%). Employer contributions remained at 33.6%.
The latest actuarial valuation has been updated by a qualified independent actuary to 31 March 2020 on a basis consistent with IAS 19 (R).
The results of this IAS 19 (R) valuation are a total fair value of scheme assets of £3,248 million (2019: £3,211 million) and a surplus of £393 million (2019: deficit £85 million). There were outstanding employer contributions of £nil at 31 March 2021 (2020: £nil).
Combined Pension Scheme (CPS)
Since 24 November 2008, the future pensionable service of employees who were members of the CPS is met from the Combined Nuclear Pension Plan (CNPP).
Pensionable service up to 24 November 2008 will be met from the CPS. The company has no ongoing obligation to make contributions to the CPS.
The CPS is a multi-employer scheme which provides defined benefits to its members. In common with other unfunded public sector schemes the CPS does not have the attributes of typical private sector pension schemes.
Any surplus of contributions made in excess of benefits paid out in any year is surrendered to the consolidated fund and any liabilities are met from the consolidated fund via the annual Parliamentary vote. Her Majesty’s Government does not maintain a separate fund.
The CPS is accounted for as a defined contribution scheme. The pension charge for the period represents contributions payable by the company to the CPS, which are directly recoverable from the NDA and amounted to nil (2020: £nil). There were outstanding employer contributions of nil at 31 March 2021 (2020: £nil). Schemes accounted for as defined benefit
The company accounts for two sections of the Combined Nuclear Pension Plan (CNPP) as defined benefit schemes, the Combined Nuclear Pension Plan (CNPP) – Sellafield section, and the Group Pension Scheme (GPS) section of the CNPP.
The plans are registered defined benefit final salary schemes with benefits payable on retirement based on reckonable service and pensionable final earnings.
The plans are subject to the UK regulatory framework for pensions, including the scheme specific funding requirements. The plans are operated under trust and the trustees are responsible for operating the plans.
They have a statutory responsibility to act in accordance with the plan’s trust deed and rules, in the best interest of beneficiaries of the plans and UK legislation.
Combined Nuclear Pension Plan (CNPP) – Sellafield section
Since 24 November 2008, the future pensionable service of employees who were active members of the CPS is met from the Sellafield section of the CNPP. That arrangement remains in place following the transfer of the company to become a wholly owned subsidiary of the NDA on 01 April 2016.
The CNPP has separately administered funds and with effect from 24 November 2008 has been funded by contributions partly from employees and partly from the company. The benefits are identical to the CPS.
The company contributes to the CNPP at rates recommended by the CNPP’s professionally qualified actuary. The employer contribution rate was 25.2% in the year ended 31 March 2021 (2020: 25.2%). The principal employer for the CNPP is the NDA.
The CNPP is sectionalised into various sections, and there is a specific section for the company. These financial statements reflect the company’s share of the IAS 19 (R) assets and liabilities at 31 March 2021 and 31 March 2020 respectively.
The most recent triennial actuarial valuation of the scheme by a qualified independent actuary took place at 31 March 2019. The projected unit method was used.
The results of the valuation were a market value of scheme assets of £1,385 million (2016 valuation: £856 million), which represented a 92% level of funding (2016 valuation: 97%). As a result of the valuation, the employer contribution rate increased to 32.1% with effect from 1 April 2021 (2016 valuation: 25.2%).
An IAS 19 (R) actuarial valuation for the Sellafield section was carried out at 31 March 2021 by a qualified independent actuary. There were outstanding employer contributions of £nil at 31 March 2021 (2020: £nil).
New employees joining the company after 24 November 2008 are eligible to join a defined contribution section of the CNPP. This scheme is funded by contributions from both the employees and the company. The company contributes at rates ranging from 8% to 13.5% depending on the level of contributions chosen by each individual employee.
At 31 March 2021 the company had 4,424 employees (2020: 4,217) who were active members of the defined contribution section of the CNPP. The pension charge for the period, which represents contributions payable by the Company to the CNPP, amounted to £22,479,404 (2020: £23,596,352).
Group Pension Scheme (GPS) section of the CNPP
The Group Pension Scheme (GPS) is a funded scheme. The company and other participating employers contribute to the GPS at rates recommended by the GPS’s professionally qualified actuary. The employer contribution rate was 25% in the year ended 31 March 2021 (2020: 25%).
On 31 March 2007, the GPS was sectionalised into various sections. Following the sectionalisation, these financial statements reflect the company’s share of the IAS 19 (R) assets and liabilities at 31 March 2021 and 31 March 2020 respectively.
Of the active members within the section of the GPS relating to the Site Licence Companies (SLC section), the majority are employed by the company. Consequently, the entire section has been reflected in these accounts.
Following the previous transfer of ownership of the company to NMP on 24 November 2008, there was no change to the pension arrangements of those employees who are members of the GPS. That arrangement remains in place following the transfer of the company to become a wholly owned subsidiary of the NDA on 01 April 2016. The NDA has the role of principal employer in respect of the GPS.
The GPS-SLC section was merged into the CNPP from the GPS Pension Scheme with effect from 01 April 2012 and is a separate section of the CNPP. No changes were made to pension and benefit entitlements when the GPS-SLC section was merged into the CNPP.
The most recent triennial actuarial valuation of the scheme by a qualified independent actuary took place at 31 March 2019. The projected unit method was used. The results of the valuation were market value of scheme assets of £682 million (2016 valuation: £534 million), which represented a 109% level of funding (2016 valuation: 109%).
As a result of the valuation, the employer contribution rate will remain at 25% (2016 valuation: 25%). An IAS 19 (R) actuarial valuation for the Sellafield section was carried out at 31 March 2021 by a qualified independent actuary. There were outstanding employer contributions of £nil at 31 March 2021 (2020: £nil).
Risks associated with the company’s defined benefit schemes
The defined benefit schemes expose the company to a number of risks, the most significant of which are:
- the risk that movements in the plan liabilities are not met by corresponding movements in the plan’s assets
- lower than expected investment returns
- higher than expected inflation and salary increases
- members living longer than expected
The following tables summarise the components of net benefit expense and the funded status and amounts recognised in the statement of financial position for the respective plans:
| Net benefit expense, 2021 | |||
|---|---|---|---|
| GPS Section of the CNPP £000 | CNPP £000 | Total £000 | |
| Current service cost | 8,333 | 116,449 | 124,782 |
| Past service cost | 30 | 72 | 102 |
| Interest cost | 12,738 | 44,432 | 57,170 |
| Interest income on assets | (13,602) | (31,333) | (44,935) |
| Net benefit expense | 7,499 | 129,620 | 137,119 |
| Net actuarial gains/(losses) recognised in year | 8,649 | (152,503) | (143,854) |
| Net benefit expense, 2020 | |||
|---|---|---|---|
| GPS Section of the CNPP £000 | CNPP £000 | Total £000 | |
| Current service cost | 11,204 | 150,691 | 161,895 |
| Interest cost | 16,972 | 53,629 | 70,601 |
| Interest income on assets | (16,278) | (34,731) | (51,009) |
| Net benefit expense | 11,898 | 169,589 | 181,487 |
| Net actuarial gains recognised in year | 71,406 | 268,624 | 340,030 |
The NDA is the principal employer of the CNPP, and the NDA is ultimately responsible for funding any pension fund deficits for the defined benefit sections of the CNPP.
The level of employer contributions paid by the company is determined by the CNPP Trustees based on the latest triennial actuarial valuations. Under the services agreement between the company and NDA, the employer contributions paid by the company are included in operating costs shown in the Income statement and are reimbursed by the NDA.
Amounts relating to the current and past service costs and net interest on the net defined benefit liability are shown in the table above but are not shown on the face of the income statement.
This reflects the fact that any overall pension surplus or deficit is for the benefit of, or to be funded by, the NDA, and therefore there are offsetting amounts to or from the NDA, which the company has disaggregated.
Under paragraph 116 of IAS19, when it is virtually certain that another party will reimburse some or all of the expenditure required to settle a defined benefit obligation, an entity shall disaggregate and recognise changes in the fair value of its right to reimbursement in the same way as for changes in the fair value of plan assets.
The components of defined benefit cost recognised in accordance with paragraph 120 of IAS19 may be recognised net of amounts relating to changes in the carrying amount of the right to reimbursement.
Changes in the defined benefit liability are summarised as follows:
| Benefit/(liability), 2021 | GPS Section of the CNPP £000 | CNPP £000 | Total £000 |
|---|---|---|---|
| Defined benefit obligations | (658,747) | (2,506,303) | (3,165,050) |
| Fair value of plan assets | 705,240 | 1,736,142 | 2,441,382 |
| Benefit/(liability) | 46,493 | (770,161) | (723,668) |
| (Liability) recognised in statement of financial position | - | (770,161) | (770,161) |
| Benefit/(liability), 2020 | GPS Section of the CNPP £000 | CNPP £000 | Total £000 |
|---|---|---|---|
| Defined benefit obligations | (583,872) | (1,929,023) | (2,512,895) |
| Fair value of plan assets | 623,646 | 1,368,812 | 1,992,458 |
| Benefit/(liability) | 39,774 | (560,211) | (520,437) |
| (Liability) recognised in statement of financial position (as restated) | - | (560,211) | (560,211) |
Under paragraph 116 of IAS19, when it is virtually certain that another party will reimburse some or all of the expenditure required to settle a defined benefit obligation, an entity shall recognise its right to reimbursement as a separate asset.
The entity shall measure the asset at fair value. The NDA is the principal employer of the CNPP and ultimately responsible for funding any deficit. As a result, at 31 March 2021, the deficit of the Sellafield section of the CNPP is recognised in full in the company’s statement of financial position with a corresponding asset from NDA for the full value of the net deficit.
However, if either section of the CNPP has an actuarial surplus this is not shown on the company’s statement of financial position.
IFRIC 14 considers the general requirements concerning the limit on a defined benefit asset, and states that if the right to a refund of a surplus depends on the occurrence or non-occurrence of one or more uncertain future events not wholly within an entity’s control, the entity does not have an unconditional right and should not recognise an asset.
Under the terms of the CNPP’s trust deed, the company does not have an unconditional right to a surplus of either section, and as result at 31 March 2021, the surplus of the GPS section of the CNPP (and equal and opposite NDA creditor) have been de-recognised and not included on the company’s statement of financial position.
During 2020/21, the directors have reconsidered the impact of IAS19 and IFRIC 14, and in particular whether the company has an unconditional right to a surplus of either section of the CNPP.
As a result, the company’s statement of financial position at 31 March 2020 has been restated to derecognise the pension fund surplus of the GPS section of the CNPP at 31 March 2020 and corresponding NDA creditor. This restatement has no impact on the income statement for the year ended 31 March 2021.
In accordance with paragraphs 116 and 120 of IAS19, re-measurements of the defined benefit liabilities and assets are recognised in the statement of comprehensive income, offset by movements in the fair value of the corresponding asset from the NDA.
As a result, the company has netted these offsetting movements in the statement of comprehensive income.
Changes in the present value of the defined benefit pension obligations are analysed as follows:
| GPS Section of the CNPP £000 | CNPP £000 | Total £000 | |
|---|---|---|---|
| Defined benefit obligation at 31 March 2019 | 707,479 | 2,118,651 | 2,826,130 |
| Interest on liabilities | 16,972 | 53,629 | 70,601 |
| Current service cost | 11,204 | 150,691 | 161,895 |
| Actuarial (gain) on change in financial assumptions | (97,415) | (339,812) | (437,227) |
| Actuarial (gain) on change in demographic assumptions | (13,511) | (44,888) | (58,399) |
| Transfers (paid) | (23,545) | (5,022) | (28,567) |
| Benefits (paid) | (18,625) | (19,451) | (38,076) |
| Employee contributions | 1,313 | 15,225 | 16,538 |
| Defined benefit obligation at 31 March 2020 | 583,872 | 1,929,023 | 2,512,895 |
| Interest on liabilities | 12,738 | 44,432 | 57,170 |
| Current service cost | 8,333 | 116,449 | 124,782 |
| Past service cost | 30 | 72 | 102 |
| Actuarial loss on change in financial assumptions | 106,942 | 573,435 | 680,377 |
| Actuarial loss on change in demographic assumptions | 2,493 | 16,494 | 18,987 |
| Actuarial (gain) on liabilities | (11,667) | (149,196) | (160,863) |
| Transfers (paid) | (31,012) | (18,708) | (49,720) |
| Employee contributions | 1,209 | 14,812 | 16,021 |
| Defined benefit obligation at 31 March 2021 | 658,747 | 2,506,303 | 3,165,050 |
Changes in the fair value of plan assets are as follows:
| GPS Section of the CNPP £000 | CNPP £000 | Total £000 | |
|---|---|---|---|
| Fair value of plan assets at 31 March 2019 | 681,691 | 1,385,390 | 2,067,081 |
| Interest income | 16,278 | 34,731 | 51,009 |
| Employer contributions | 6,054 | 74,015 | 80,069 |
| Transfers (paid) | (23,545) | (5,022) | (28,567) |
| Benefits (paid) | (18,625) | (19,451) | (38,076) |
| Return on plan assets (excluding amounts included in interest income) | (39,520) | (116,076) | (155,596) |
| Contributions by employees | 1,313 | 15,225 | 16,538 |
| Fair value of plan assets at 31 March 2020 | 623,646 | 1,368,812 | 1,992,458 |
| Interest income | 13,602 | 31,333 | 44,935 |
| Employer contributions | 5,569 | 72,173 | 77,742 |
| Transfers (paid) | (31,012) | (18,708) | (49,720) |
| Benefits (paid) | (14,191) | (20,510) | (34,701) |
| Return on plan assets (excluding amounts included in interest income) | 106,417 | 288,230 | 394,647 |
| Contributions by employees | 1,209 | 14,812 | 16,021 |
| Fair value of plan assets at 31 March 2021 | 705,240 | 1,736,142 | 2,441,382 |
Pension contributions are determined with the advice of independent qualified actuaries on the basis of tri-annual valuations using the projected unit credit method.
The projected unit credit method is an accrued benefits valuation method in which the scheme liabilities make allowance for future earnings.
Scheme assets are stated at their market values at the respective balance sheet dates and overall expected rates of return are established by applying published brokers’ forecasts to each category of scheme assets.
Deloitte Total Reward and Benefits Limited is the CNPP actuary.
At the 31st March 2021 the scheme assets were invested in diversified portfolios that consisted primarily of equity and debt securities.
The fair value of the scheme assets as a percentage of total scheme assets are set out below:
| Group Pension Scheme Section of the CNPP | 2021 | 2020 |
|---|---|---|
| Equities and diversified growth funds | 58% | 50% |
| Bonds and gilts | 32% | 38% |
| Properties and other | 10% | 12% |
| Combined Nuclear Pension Plan | ||
| Equities and diversified growth funds | 68% | 62% |
| Bonds and gilts | 20% | 24% |
| Properties and other | 12% | 14% |
The pension schemes have not invested in any of the company’s own financial instruments nor in properties or other assets used by the company.
The overall expected rate of return on assets is determined based on the market expectations prevailing on that date, applicable to the period over which the obligation is to be settled.
These are reflected in the principal assumptions below.
The principal assumptions used in determining pension obligations for the company’s plans are shown below:
| GPS Section of the CNPP | GPS Section of the CNPP | CNPP | CNPP | |
|---|---|---|---|---|
| Main assumptions: | 2021 | 2020 | 2021 | 2020 |
| % | % | % | % | |
| Future salary increases: year 1 | 0 | - | 0 | - |
| Future salary increases: years 1 to 10 | - | 2.00 | - | 2.00 |
| Future salary increases: years 2 to 8 | 2.65 | - | 2.65 | - |
| Future salary increases: years 10+ | - | 2.50 | - | 2.50 |
| Future salary increases: years 8+ | 3.15 | - | 3.15 | - |
| Future pension increases in payment or deferment | 3.00 | 2.40 | 3.00 | 2.40 |
| Discount rate | 2.00 | 2.25 | 2.00 | 2.25 |
| RPI Inflation assumption | 3.00 | 2.40 | 3.00 | 2.40 |
| CPI Inflation assumption | 2.40 | 2.00 | 2.40 | 2.00 |
| Post-retirement mortality (in years) | ||||
| Current pensioners at 65 - male | 21.2 | 21.3 | 21.2 | 21.3 |
| Current pensioners at 65 - female | 23.6 | 23.2 | 23.6 | 23.2 |
| Future pensioners at 65 (now 45) - male | 22.6 | 22.4 | 22.6 | 22.4 |
| Future pensioners at 65 (now 45) - female | 25.0 | 24.5 | 25.0 | 24.5 |
The UK discount rate is based on published indices for 15-year AA bonds. The assumptions for inflation and for increases in pension are based on the yield gap between long-term index-linked and long-term fixed interest gilt securities.
Mortality rates for both the CNPP and GPS are based on SAPS CMI 2019 projections (1.25% long term trend rate) (2020: SAPS CMI 2018 projections (1% long term rate)).
For both sections, mortality assumptions have been adjusted to allow for expected future improvements in longevity.
The post–retirement mortality assumptions allow for expected changes to longevity. The ‘current’ disclosures above relate to assumptions based on longevity (in years) following retirement at the balance sheet date, with ‘future’ being that relating to an employee retiring in 2035.
Sensitivity Analysis
The impact on defined benefit obligations being;
| Group Pension Scheme Section of the CNPP | Increase £000 | Decrease £000 |
|---|---|---|
| 0.5% change in discount rates: 2021 | (67,192) | 58,628 |
| 0.5% change in discount rates: 2020 | (57,219) | 50,797 |
| 0.5% change in salary increase: 2021 | 9,222 | (9,222) |
| 0.5% change in salary increase: 2020 | 7,590 | (7,006) |
| Combined Nuclear Pension Plan | Increase £000 | Decrease £000 |
|---|---|---|
| 0.5% change in discount rates: 2021 | (363,414) | 303,263 |
| 0.5% change in discount rates: 2020 | (252,702) | 221,838 |
| 0.5% change in salary increase: 2021 | 95,240 | (87,721) |
| 0.5% change in salary increase: 2020 | 90,664 | (82,948) |
The most recently completed actuarial valuation of the GPS section was carried out as at 31 March 2019.
Following the valuation, the company’s ordinary contribution rate is to remain at 25% (2016 valuation: 25%) of pensionable salaries. The next valuation is due to be completed as at 31 March 2022.
The most recently completed actuarial valuation of the CNPP scheme was carried out as at 31 March 2019.
Following the valuation, the company’s ordinary contribution rate increased to 32.1% (2016 valuation: 25.2%) of pensionable salaries with effect from 1 April 2021.
The company is also making additional employer contributions in respect of deficit repair payments of £19.9 million per annum with effect from 1 April 2021. The next valuation is due to be completed as at 31 March 2022.
The company will monitor funding levels on an annual basis for both sections of the CNPP.
Employer contributions in the year ended 31 March 2022 are expected to be £5,569,000 (2020/21: £6,176,000) in respect of the GPS section and £111,762,000 (2020/21: £75,495,000) in respect of the CNPP defined benefit pension plan.
The levels of contributions are based on the current service costs and the expected future cash flows of the defined benefit schemes. The company estimates the present value of the duration of UK scheme liabilities on average to fall due over 20-25 years.
History of the net surplus/ (deficit) of the schemes
Amounts for the current and previous four periods are as follows:
| GPS Section of the CNPP | 2021 £M | 2020 £M | 2019 £M | 2018 £M | 2017 £M |
|---|---|---|---|---|---|
| Defined benefit obligation | (659) | (584) | (707) | (682) | (737) |
| Plan assets | 705 | 624 | 682 | 649 | 637 |
| Surplus/(deficit) | 46 | 40 | (25) | (33) | (100) |
| Combined Nuclear Pension Plan 2021 £M | 2020 £M | 2019 £M | 2018 £M | 2017 £M | |
|---|---|---|---|---|---|
| Defined benefit obligation | (2,506) | (1,929) | (2,119) | (1,852) | (1,644) |
| Plan assets | 1,736 | 1,369 | 1,385 | 1,217 | 1,104 |
| Deficit) | (770) | (560) | (734) | (635) | (540) |
Any deficits of either section of the CNPP is recognised in full with a corresponding asset from the NDA, as principal employer, for the full value of the deficit.
However, surpluses are not recognised in the statement of financial position because the company does not have an unconditional right to surpluses.
History of experience of gains and losses
| GPS Section of the CNPP | 2021 | 2020 | 2019 | 2018 | 2017 |
|---|---|---|---|---|---|
| £000 | £000 | £000 | £000 | £000 | |
| Experience (losses)/gains on scheme assets: Amount | 106,417 | (39,520) | 30,277 | 6,835 | 85,508 |
| Experience gains on scheme liabilities: Amount | 11,667 | - | 547 | 46,021 | 3,139 |
| Combined Nuclear Pension Plan 2021 | 2020 | 2019 | 2018 | 2017 | |
| £000 | £000 | £000 | £000 | £000 | |
| Experience (losses)/gains on scheme assets: Amount | 288,230 | (116,076) | 62,872 | 14,896 | 141,151 |
| Experience gains/(losses) on scheme liabilities: Amount | 149,196 | - | 98 | (91,781) | 726 |
11.16 Ultimate group undertaking
The company’s shareholder, NDA, is a non-departmental public body sponsored by the Department for Business Energy and Industrial Strategy (BEIS).
The company is included within the publicly available group accounts of both the NDA and BEIS. As a result, in the directors’ opinion, the company’s ultimate controlling party is Her Majesty’s Government.
11.17 Post balance sheet events
There have been no post balance sheet events since 31st March 2021.
12. Appendix: Streamlined energy and carbon reporting methodology
Methodologies used in the calculation of GHG emissions and energy usage data
Scope 1: Total energy consumption (kWh) and emissions (tCO2e) for scope 1 relating to electricity, gas and heat.
The Sellafield site includes Fellside Combined Heat and Power Plants, including boilers which provide process steam and electricity to Sellafield and exports electricity to the National Grid.
Gas (Fellside)
Metered (fiscal) usage by the National Grid (supplier) as part of the company’s Greenhouse Emissions Trading Permit (EU/UK ETS) process.
Gas use has been accounted for by summating the kWh of electricity and heat produced at the Fellside Combined Heat and Power Plant, and the balance of the gas combusted (the totals for which, when added equate to the total kWh of gas combusted).
The kWh’s have been separated out to allow for emission factors to be calculated separately for the production of electricity and heat. No tCO2(e) have been calculated separately for gas use, as this would result in double counting.
Gas (off-site properties)
Where the company pays directly for gas usage the usage is metered (fiscal) by the supplier and recorded on utility bills.
Where the company does not pay for the gas directly, the quantity has been calculated from either meter readings supplied by the building management company or estimated based on service charges or floor area adjusted for building occupancy multiplied by BEIS Conversion Factors.
The consumption has then been apportioned based on building occupancy. CO2e is calculated using the relevant emission factor given in the UK Government GHG conversion factors for company reporting - Fuels (2019/2020).
Electricity
Site demand metered (fiscal) by the company, and usage logged by the company. Parasitic supply metered locally. Emissions are calculated under the EU/UK ETS process.
CO2 emissions are calculated based on gas flow to Fellside and an Emissions Factor (derived from gas chemistry). The split of emissions between heat and electricity has been done by using the CHPQA methodology for the overall installation, and fuel use apportioned between the boilers and gas turbines (CHP).
Further, for the gas turbines (CHP) CO2 has been assigned between heat and electricity using the equation in the SECR Guidance, Appendix D.
Nitrous Oxide
Additional tCO2e figures are included for the burning of natural gas and gas oil at Fellside. Emissions are calculated using emission factors for nitrous oxide, from the National Atmospheric Emissions Inventory.
For natural gas this is per Mth of fuel consumed, and for gas oil per Mt of fuel consumed. The resultant mass of nitrous oxide has then been multiplied by the CO2e emissions factor for nitrous oxide, from the greenhouse gas reporting: conversion factors.
The figures also include the quantity of nitrous oxide for exported electricity. These figures are not included in total energy consumption as this would be double counting, as the kWh are reflected in emissions for electricity and heat produced at Fellside.
Methane
Additional tCO2e figures are included for the burning of natural gas at Fellside. Emissions are calculated using emission factors for methane, from the National Atmospheric Emissions Inventory for gas turbines and for boilers.
The resultant mass of methane has then been multiplied by the CO2e emissions factor for methane, from the greenhouse gas reporting: conversion factors.
The figures also include the quantity of methane for exported electricity. These figures are not included in total energy consumption as this would be double counting as the kWh are reflected in emissions for electricity and heat produced at Fellside.
Exported electricity
Exported electricity is measured by fiscal meter. Emissions are calculated under the company’s Greenhouse Emissions Trading Permit (EU/UK ETS). CO2 emissions are calculated based on gas flow to Fellside and an emissions factor (derived from gas chemistry).
Heat (steam)
Low pressure and high-pressure steam measured by local metering. Emissions are calculated under the company’s Greenhouse Emissions Trading Permit (EU/UK ETS).
CO2 emissions are calculated based on gas flow to Fellside and an emissions factor (derived from gas chemistry). The split of emissions between heat and electricity has been done by using the CHPQA Methodology for the overall installation, and fuel use apportioned between the boilers and gas turbines (CHP).
Standby electricity
Standby electricity generation is tested periodically, electricity generated is measured by local meters. The gas oil used is included in ‘other energy sources’ with respect to tCO₂.
Scope 1: Total consumption (litres and kWh) and emissions (tCO2e) for transport fuel in scope 1. kWh calculated using DUKES/calorific value (2019) and BEIS fuel properties (2020).
Fuel keys
Fuel keys (for petrol, diesel and gas oil) are used to account for fuel use between transport and other uses. The litres of fuel used are multiplied by the relevant emission factor given in the UK Government GHG conversion factors for company reporting - Fuels (2019/2020).
Gas oil
Gas oil is purchased for works vehicles used in operations, invoiced fuel is summated in litres and multiplied by the relevant emission factor given in the UK Government GHG conversion factors for company reporting - Fuels (2019/2020). For operations it is assumed that all fuel purchased in the year is utilised within the same period.
Diesel
Site Railways, the litres of fuel used are multiplied by the relevant emission factor given in the UK Government GHG conversion factors for company reporting – Fuels (2019/2020).
Metered fuel usage
Metered fuel usage on dive boats is logged and multiplied by the relevant emission factor given in the UK Government GHG conversion factors for company reporting - Fuels (2019/2020).
Scope 1: Total consumption (litres, kg and kWh) and emissions (tCO2e) from other energy sources in scope 1. kWh calculated using DUKES/calorific value (2019) and BEIS Fuel Properties (2020).
12.1 Petrol, diesel and gas oil
Petrol, diesel and gas oil are also used in non-transport equipment, see ‘fuel keys’ above.
12.2 Propane
Kilogrammes used are converted into tCO2 using constants from the Digest of UK Energy Statistics (DUKES) and carbon emissions factors and calorific values as used in the greenhouse gas national inventory report published in 2019/2020. Part of EU/UK ETS conservative estimate.
Butane
Litres used are converted into tCO2 using constants from the Digest of UK Energy Statistics (DUKES) and carbon emissions factors and calorific values as used in the greenhouse gas national inventory report published in 2019/2020. Part of EUETS conservative estimate.
Gas oil use
Gas oil use (Fellside) is metered by local meters, and the litres of fuel are converted into tCO2 using constants from the Digest of UK Energy Statistics (DUKES) and carbon emissions factors and calorific values as used in the greenhouse gas national inventory report published in 2019/2020. Part of EU/UK ETS process.
Gas oil (invoiced by utilities)
Gas oil (invoiced by utilities) is purchased for emergency standby generation (and other uses), invoiced fuel is summated in litres and converted into tCO2 using constants from the Digest of UK Energy Statistics (DUKES) and carbon emissions factors and calorific values as used in the greenhouse gas national inventory report published in 2019/2020. Using the company’s EU/UK ETS Methodology, end of year tank dips confirm quantity used compared to those purchased.
Gas oil (non-transport)
Gas oil (non-transport) is purchased for operations, invoiced fuel is summated in litres and multiplied by the relevant emission factor given in the UK Government GHG conversion factors for company reporting - Fuels (2019/2020). It is assumed that all fuel purchased in the year is utilised within the same period.
Scope 2: Total consumption (kWh) and emissions (tCO2e) from electricity in scope 2.
Imported electricity
When site consumption exceeds generation at Fellside, the balance of supply comes from the National Grid as part of a balance and settlement agreement.
The quantity is measured by fiscal meter. tCO2e is calculated using the relevant emission factor given in the UK Government GHG conversion factors for company reporting - UK electricity (2019/2020).
Purchased electricity
Where the company pays directly for electricity the usage is metered (fiscal) by the supplier and recorded on utility bills.
Where the company does not pay for the electricity directly, the quantity has either been calculated from meter readings supplied by the building management company or based on the associated service charge, or floor area as part of the lease, multiplied by the BEIS conversion factors.
Where there are no dedicated meters for the tenant - kWh have been apportioned based on building occupancy. tCO2e is calculated using the relevant emission factor given in the UK Government GHG conversion factors for company reporting - UK electricity (2019/2020).
Scope 3: Total emissions from business travel in rental cars or employee owned vehicles where the company is responsible for purchasing the fuel (litres) in scope 3.
Rental cars
Derived from contractor hire car data reports where the mileage driven per vehicle journey is converted to kilometres (km).
This is then multiplied by the kgCO2e rate for the vehicle used which gives kgCO2e for each journey - which can then be summed to give total kgCO2e over the financial year. tCO2e is calculated using the relevant emission factor given in the UK Government GHG conversion factors for company reporting - Business travel land (2019/2020). Rental Cars (km) equates to 164,897km (2020: 3,365,423km).
Personal mileage
Derived from mileage claims based on cost claimed, converted into km. kgCO2e is calculated using the relevant emission factor given in the UK Government GHG conversion factors for company reporting - Business travel land - Unknown vehicle (2019/2020). Personal mileage (km) equates to 269,795k (2020: 2,701,841km restated, previously reported as 2,094,585km).
12.3 For both Rental cars and Personal mileage
For both Rental cars and Personal mileage, to convert to kWh - total km have been divided by two assuming half the mileage is from petrol and half from diesel and then multiplied by average litres/km for petrol and diesel, to derive litres; these have then been multiplied by the average GCV for petrol and diesel; and then converted into kWh (2019). For 2020 (kWh) the same method was used except that the kWh/km factor was used (BEIS 2020).
Fuel use for some company cars
Fuel use for some company cars is accounted for through fuel cards. These record the litres used but do not specify the fuel type. Litres of fuel have been estimated by using the average cost of unleaded, super unleaded and diesel fuels using the BEIS Table 4.1.1:
Typical retail prices of petroleum products and crude oil price index (1). The resultant litres have then been multiplied by the average of the emission factors for petrol and diesel, from the UK Government GHG conversion factors for company reporting - Fuels (2019 & 2020).
For FY20/21 business mileage is taken to be 50% of the fuel purchased on the fuel cards, for FY19/20 the figure was 30%. (Both estimates are non-material re overall Sellafield Ltd emissions.) kWh calculated using average l/km for diesel and petrol cars and factors from UK Government GHG conversion factors for company reporting - SECR kWh passenger and delivery vehicles worksheet (2020).
For FY19/20 kWh were derived from DUKES (GCV) and converted to kWh.