The Sellafield Ltd AI Strategy
Published 23 March 2023
Summary
Completion of Sellafield’s clean-up mission will require us to adopt new and emerging technologies, adapting them to our unique challenges, and applying them to drive a safe, secure and more sustainable site.
Our enterprise strategy outlines our commitment to innovation and there is already a huge amount of work under way to significantly increase our digital maturity over the next few years.
Our digital strategy has outlined our plans to invest in our data infrastructure, improve automation and improve workforce connectivity.
As our digital objectives become realised and new technologies and systems are established, our data becomes an increasingly valuable strategic asset and it is critical that we make the most of the opportunities this presents.
We view artificial intelligence (AI) as a key capability to get more from our data, across all areas of the organisation, and to drive us towards smarter decision making and greater automation, ultimately increasing safety and accelerating site remediation.
AI is already in use at Sellafield, having demonstrated value in a number of areas and we now need to establish an enterprise-wide AI philosophy.
The decision to increase focus on AI at Sellafield is timely as the government and our regulators have each set clear plans on the development and use of AI in “the world’s most pro-innovation regulatory environment”.
The journey towards widescale AI adoption will be highly collaborative, requiring input from all aspects of the business, our regulators and our supply chain.
Critically though, it is our people who must remain central to AI at Sellafield, as successful adoption is wholly dependent on enhancing day-today working through a positive, safe, and secure user experience.
This strategy sets out the ‘why, what, when and how’ for AI adoption at Sellafield and the Nuclear Decommissioning Authority Group.

Figure 1: The Contextual Landscape for AI at Sellafield
For the purposes of this strategy, AI is defined as:
Learned, automatic analysis and processing of data to support decision-making and task automation using video, images, audio, natural language, timeseries and other structured or unstructured data.
This includes machine learning, deep learning, computer vision and natural language processing.
General data science and analytics is also considered as there is significant overlap and many of the enablers to adoption are identical to that of AI.
Why does Sellafield need to adopt AI?
- to better manage our asset base through establishing a greater understanding of asset risk.
- to drive Sellafield towards greater automation to reduce difficult, hazardous tasks currently carried out by our workforce and increase nuclear safety across our facilities.
- to enable our plants to become smarter and operate more efficiently to accelerate our retrievals, treatment and packaging processes.
- to enable and accelerate the adoption of contemporary techniques to protect our environment and expedite environmental remediation activity.
- to establish state of the art monitoring of our ponds, silos, stores and buildings to ensure future site custodians have contemporary technology and data sets.
- to enable safe and effective deployment of robotic applications across our site.
- to enable our wider business functions to operate with greater insight to make better decisions more efficiently.
- to integrate insights across business functions, value streams and programmes for greater productivity and value generation.
- to demonstrate we are using the most appropriate techniques to minimise risk in a way that is consistent with Best Available Technique (BAT) and as low as reasonably practicable (ALARP) principles.
- to support and reinforce the objectives and value delivered through our digital, data and information and communications technology (ICT) strategies.
- to support the Nuclear Decommissioning Authority (NDA) in aspiring to deliver their grand challenge objectives by 2030 and 2040.
What is the vision for AI at Sellafield?
By 2027 our people will be routinely using AI to support decision-making on our facilities and across our business support functions.
By 2032 AI will be driving safer, faster and better performance across our facilities and business functions, with established advisory systems and non-safety-critical automation.
How will we achieve the vision?
Six strategic pillars form a framework of objectives for sustained AI adoption over the next decade.
| Pillar | Aims |
|---|---|
| 1. AI for All | - educate and inform – raise awareness of AI across the enterprise such that people can relate the use of AI to their jobs and understand the benefits. - stoke excitement in AI in the short term and make it normal to everyday working by 2027. - ensure AI knowledge is retained and shared across the workforce. - adopt AI best practice from other sectors that share common business areas and focus innovation on AI around Sellafield’s unique challenges. |
| 2. Digital Foundations | - support the execution of our digital and ICT strategies, recognising the core objectives are key enablers for sustained and ingrained adoption of AL across Sellafield. - enable internal development and deployment of AI through investing in a modern technology stack and development environments for AI applications. |
| 3. Data for Decisions | - support our data strategy objectives to ensure data is reliable, secure and accessible to facilitate effective development and deployment of AI solutions. - ensure we use the best data engineering techniques to develop and deploy powerful and robust AI at Sellafield. |
| 4. Cultivate Expertise | - build a central AI support and delivery capability that is responsible for the overall AI project lifecycle and acts as the hub for regulator engagement, training, R&D, supply chain interaction and knowledge management. - empower our people to learn AI and data science skills. |
| 5. Collaborate to Innovate | - enable easy AI delivery through establishing robust frameworks for AI development in Sellafield and integration with existing Sellafield Ltd governance processes. - consult more closely with regulators to enable coordinated, safe, sustainable and secure adoption of AI applications. - collaborate with wider industry and academia on AI assurance and validation. |
| 6. Spark and Excite | - demonstrate value from AI in the short and medium term with the delivery of high value, high impact projects. - work with the value streams and business functions to relate AI solutions to their specific operational problems, where appropriate. |
What can AI do for Sellafield?

Figure 2: AI Use Cases and Benefits at Sellafield
Glossary
AI - Artificial Intelligence
ALARP - As Low as Reasonably Practicable
BAT - Best Available Technique(s)
CDE - Common Data Environment
CS&IA - Cyber Security and Information Assurance
EA - Environment Agency
EAM - Enterprise Asset Management
ICT - Information, Communication Technology
ISO - Information Services Organisation
ML - Machine Learning
NLP - Natural Language Processing
NDA - Nuclear Decommissioning Authority
ONR - Office for Nuclear Regulation
OT - Operational Technology
OTG - Operational Technology Group
PMP - Plant Modification Process
PPP - Programme and Project Partners
SABA - Sellafield Advanced Business Analytics
SLP - Sellafield Ltd Practice
Introduction
Sellafield is facing up to the challenge of cleaning up its legacy – the ponds and silos full of waste created by the site’s early operations, including some of the most hazardous nuclear facilities in Europe.
Robots, autonomous systems, and artificial intelligence (AI) are expected to be at the forefront of delivering the clean-up mission and the adoption of this technology needs to be carefully considered.
AI is a technology that not only underpins robotic applications, but also has huge potential to increase the safety and efficiency of our plants, drive more sustainable practices and to enhance decision making across our supporting business functions. As such we are pleased to present Sellafield’s first AI strategy.
The strategy sets out the vision for AI adoption at Sellafield and outlines our objectives and commitments in achieving this vision.
The strategy presents the key activities to facilitate Sellafield, and the wider NDA group, to successfully adopt AI tools, techniques and technologies over the coming years.
The strategy is accompanied by a delivery roadmap which considers implementation of these objectives over the next decade.
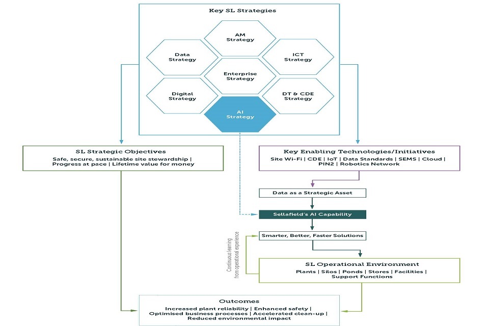
This strategy directly supports our principle of ‘Innovation, Digital and Technology’ expressed in our Enterprise Strategy and specifically addresses the themes of ‘data exploitation’, ‘innovation for productivity’ and ‘adoption of innovation from others’.
It is also closely aligned to our digital, information, communication technology and data strategies, as well as NDA’s Digital strategy, and underpins the UK Government’s ambitions to ‘make Britain a global AI superpower’ and to ‘build the most pro-innovation regulatory environment in the world,’ as outlined in their 2021 AI Strategy and 2022 policy paper on establishing a pro-innovation approach to regulating AI.
The Office for Nuclear Regulation (ONR) have also recently updated their approach to innovation and are committing ‘to ensure that our ONR’s regulatory system is sufficiently flexible and outcomes-focused to enable innovation to thrive.’
Similarly, the Environment Agency have made clear commitments to ‘support innovation while continuing to protect people and improve the environment.’
This includes working with those they regulate to help them implement innovative technologies.

Figure 3: SL Enterprise Strategy – Strategic Principles for Innovation, Digital and Technology
Recognising this collective momentum towards widescale AI adoption from our partners and government, now is the right time to act and create a coherent AI adoption plan for the next decade and beyond.
For the purposes of this strategy, AI is defined as:
Learned, automatic analysis and processing of data to support decision-making and task automation using video, images, audio, natural language, timeseries and other structured or unstructured data.
This includes machine learning, deep learning, computer vision and natural language processing.
General data science and analytics is also considered as there is significant overlap and many of the enablers to adoption are identical to that of AI.
We believe AI has huge potential at Sellafield and its adoption will help to accelerate our clean-up mission and enhance nuclear safety.
AI is commonplace in our everyday lives and is widely adopted across several industrial sectors to improve safety, increase quality, reduce emissions, and boost efficiency.
Examples and direction can be taken from other highly regulated industries such as aerospace and medicine, where AI techniques are used to inform decisions, manage highly complex processes and ultimately prevent harm.
There is a duty on all of us at Sellafield Ltd to use the best available techniques to ensure swift, safe and responsible clean- up of the Sellafield site.
It is therefore the case that AI must be considered, but we have to consider its adoption in the context of the unique challenges we face at Sellafield today and in the future.
This strategy aims to outline how we will approach AI adoption with careful consideration of our operational environment and our commitment to safe, secure, sustainable site stewardship.
The objectives outlined in the strategy are ambitious and will require significant collaborative effort, enthusiasm, and commitment to ensure success, but the rewards will be substantial.
We want our people to be at the heart of our AI adoption journey and to embrace it with open minds and a challenging attitude.
As such, a critical first phase of work will be to raise awareness, educate and make AI more relevant to our day-to- day work.
This will allow us to deliver our objectives on a strong foundation such that AI adoption is sustained and is considered part of normal business in future years.
We have grouped these objectives into 6 pillars which each have a specific theme to enable focused implementation.
To maximise the value of AI adoption at Sellafield, the scope of this strategy is deliberately broad, touching on all areas of Sellafield’s operation.
The formation of the strategy has been highly collaborative through close working across the Sellafield Ltd value streams and business functions as well as the regulators and the Nuclear Decommissioning Authority (NDA).
The strategy and accompanying roadmap will also be influential in guiding future innovation strategies and governance across the NDA.
Why Sellafield needs AI
The progress and application of technology continues to develop at pace. With a 100-year lifespan for the Sellafield site, we must plan for the long term and establish the foundations for the technology of the future.
To maintain the Sellafield site risk where it is as low as reasonably practicable we are duty bound to consider AI adoption.
This strategy is an essential part of making sure this is done in an efficient, structured way, ensuring people remain at the heart of AI adoption.
The potential for AI at Sellafield is significant and the benefit it can bring over the next decade is substantial.
We have lots of data, a long future and many technical challenges. AI can help to distance our people from harm, assess asset risk and health to direct our work prioritisations, ensure our plant reliability and safety is maximised and bolster the way we operate as a business.
AI will be a fundamental technology in accelerating our clean-up mission.
Broadly speaking, AI deployment at Sellafield can be categorised into 3 themes:
1. AI for asset management
AI to help with managing and maintaining our complex asset base through initiatives including long term condition monitoring, optimisation and risk analysis. This applies to both existing assets and new developments.
2. AI for live plant optimisation
AI to support operators and engineers with decision making on operational facilities and to help reduce risk associated with manual inspections and sampling.
This also includes AI for robotic applications.
3. AI for business functions
AI to enhance our business support functions and increase the efficiency of projects, recruiting, financial management, inventory management and commercial activities.
Example AI use cases at Sellafield
Automate asset risk and aggregated site risk
Description – Use of a combination of AI techniques (e.g. natural language processing, image classification and time series analysis) to automate asset/plant risk calculations using daily plant walk down data, inspection data and maintenance records to automatically calculate risk status.
This can then be used to prioritise maintenance activity and be used to provide an overall view of aggregated site risk.
Benefit – Optimised maintenance strategy leading to a reduction in aggregated risk condition.
Automate document classification
Description – Use of nature language processing to automatically assign classification labels to Sellafield Ltd documents.
Benefit – Used to support human decision-making to optimise the document classification process and reduce error rate. Will speed up down-stream processes that rely on the classification and onward release of documents.
Automation of retrieved waste analysis and onward package labelling
Description – Use of computer vision based AI to automatically classify waste being retrieved from silos/ponds to inform package labelling, such that management and monitoring of the waste package is optimised over its lifetime.
Benefit – Removes people from high-risk manual sampling process, speeds up retrievals operation and provides better data for lifetime management of the package.
Automation of unmanned aerial vehicle/remotely operated vehicle image analysis
Description – Use of computer vision to automatically detect new defects and changes in existing defects in buildings and plant from the analysis of unmanned aerial vehicle/remotely operated vehicle footage.
Benefit – Enables existing process to be executed much faster thereby optimising the onward maintenance decision making. Able to detect changes in building/assets much more reliably and accurately than the existing process. Can be combined with other data sources to provide comprehensive asset risk status.
Sellafield needs to adopt AI to:
- better manage our asset base through establishing a greater understanding of asset risk. drive Sellafield towards greater automation to reduce difficult, hazardous tasks currently carried out by our workforce and increase nuclear safety across our facilities. enable our plants to become smarter and operate more efficiently to accelerate our retrievals, treatment and packaging processes. to enable and accelerate the adoption of contemporary techniques to protect our environment and expedite environmental remediation activity.
- establish smart monitoring of our ponds, silos, treatment facilities and stores to ensure future site custodians have the best available technology and data sets.
- Enable safe and effective deployment of robotic applications across our site.
- enable our wider business functions to operate with greater insight to make better decisions more efficiently.
- to integrate insights across business functions, value streams and programmes for greater productivity and value generation.
- demonstrate we are using the most appropriate techniques to minimise risk in a way that is consistent with BAT and ALARP principles.
- support and reinforce the objectives and value delivered through our digital, data and ICT strategies.
- support the NDA in delivering their grand challenge objectives by 2030 and 2040.
Our people are motivated by AI adoption
We have conducted a comprehensive information gathering exercise to capture our people’s perceptions of AI and to understand their current interaction and experience with AI at Sellafield.
We have also conducted a series of one-to-one interviews with colleagues from across the organisation to understand specific use-cases, opportunities and challenges associated with AI adoption.
This process has enabled us to develop a good understanding of AI at Sellafield.
AI must integrate with our digital, information, communication and technology and data objectives
Whilst the views on AI adoption at Sellafield are positive, there are a significant number of challenges that need to be overcome before it becomes part of our everyday business.
A number of these enabling activities are addressed in our digital , information, communication and technology and data strategies and a key part of this AI strategy is to support and accelerate those objectives.
| Strategy | Key objectives | When | Role of AI |
|---|---|---|---|
| Enterprise Strategy | - manage a smart, agile and resilient site - Drive innovative solutions for the future. |
2025 | Provide smart, innovative solutions. |
| ICT Strategy and Digital Strategy | - Intelligent decision making – single version of reality, digitally enabled scenarios, choices supporting effective and efficient decisions. - Improved automated processes – end to end digitally automated efficiency. - Digitally competent organisation – skills, leadership and culture enabling adoption of digital. |
2030 | - Facilitate automation. - Facilitate intelligent decision making. - Demonstrate digital competency through AI deployment. |
| Data Strategy | - Provide the tools, capabilities and platforms to enable the enterprise. - Provide the necessary architecture to deliver an enterprise wide ‘single source’ of information and data, enabling the concept of ‘one version of reality’. - Establish an Enterprise Data Governance Board, with representation from data creators and consumers from across the business. - Establish the policies and standards required by our enterprise. |
2030 | - Demonstrate value of these objectives through AI use cases. - Provision of enabling AI tools. |
| DT and CDE Strategy | - Digitise/mobilise all business processes. - consolidate/migrate data and applications for all facilities into Enterprise CDE. - Seamless interoperability across extended enterprise and lifecycle stages. |
2030 | - AI use cases to demonstrate value of CDE. |
AI at Sellafield today
AI is not new to Sellafield and the organisation is taking a leading role in AI R&D activity for the NDA estate.
It is used frequently within existing enterprise software (e.g. MS Teams), is fundamental to the way we detect and manage cyber threats and some of our robots use AI to navigate and detect objects.
Beyond being integrated into mainstream software or robotics, AI use is limited to siloed, artisanal development by passionate subject matter experts who are tackling some of our unique challenges.
It is in these areas where AI is most valuable, but the foundations for widescale development and deployment are not yet established.
Successful AI development projects have used AI to monitor the condition of waste packages and stores, detect blockages in our vitrification plant and to monitor facility corrosion.
Although these projects have produced good results, they have been progressed over several years and there has been limited knowledge transfer or technology scaling.
There is opportunity to use the learning from this work to develop a consistent way to build AI solutions quickly, safely, and securely. First, it is important to establish a set of strong foundations for widescale AI adoption at Sellafield over the next 10 years.
Vision for AI at Sellafield
By 2027 it is our vision that people will be routinely using AI to support decision-making on plant and across our support functions.
By 2032 AI will be driving safer, faster and better performance across our facilities and business functions, with established advisory systems and non-safety-critical automation on plant.
To achieve this we have set out a broader view of how AI will adoption will ‘look’ and ‘feel’ in 5 and 10 years time.
By 2027
-
most of the workforce are aware of how AI can help them in their jobs. People understand how to utilise AI at Sellafield and view it as a positive and assistive technology
-
a central AI Hub is established, has a strong identity and is growing in demand with a ringfenced budget. Its responsibilities, services and core functions are well defined and well understood across Sellafield. There is a consistent approach to AI development and disparate AI/ML project silos are diminishing.
-
a regulator–Sellafield (and wider NDA) AI forum is established with a framework for AI safety and BAT case development and adoption in place. Cyber security processes and governance enable efficient AI adoption.
-
an in-depth understanding of key facility digital readiness is established and there is activity under way for accessing data from the OT network more easily.
-
collaboration with our ICT and ISO community has supported the development of common data standards.
-
more of the Sellafield workforce are actively engaging in data science and AI training.
-
spark and excite AI projects have built confidence in the use of AI and have demonstrated value. Tacit endorsement of the strategy and plan is achieved through widespread engagement across the organisation.
By 2032
-
confidence in the use of AI has grown and applications are embedded in everyday use. People view AI as essential to their work, where appropriate.
-
close working with our ICT and ISO community means aggregation of data from multiple sources is normal practice and is managed through a contemporary, secure technology stack. More of the workforce use connected AI systems in everyday working and 3rd parties can access Sellafield data more easily.
-
the AI Hub has grown and AI development processes are established and integrated with the regulators and CS&IA.
-
delivery vehicles are established for deploying AI applications on plant and within supporting functions.
-
new levels of sophistication are regularly explored and implemented to maintain momentum on ‘spark and excite’. AI is being used to support decision making on critical plant.
Advisory systems are commonplace and there are some applications of non safety-critical automation on plant.

Figure 5: Vision of AI at Sellafield
Achieving the Vision – The Six Pillars of the AI Strategy
We have built the AI strategy on six core pillars that each represent a fundamental area, essential to successful AI adoption across the three deployment themes (asset management, live plant support and business function support).
Each pillar has a set of objectives and associated enabling activities that form the critical steps towards widescale adoption of AI at Sellafield.
These objectives and enabling activities will be incorporated into the AI delivery roadmap which sets out the plan for AI implementation at Sellafield, and the wider NDA group, over the next decade.
Each objective is labelled as a ‘key enabler,’ ‘leading’ or ‘supporting’ as described below:
Key enabler
Fundamental to the adoption of AI. Widescale AI adoption is not possible without this objective.
Leading
It is the responsibility of the AI strategy to lead the implementation of this objective.
Supporting
This objective is being led by another strategy but there is a significant supporting role from the AI strategy.

Figure 6: The Six Pillars of the AI Strategy
AI for All
Our first strategic focus is to raise the profile of AI at Sellafield such that we all understand how it can make our lives easier, help to remove people from harm and accelerate Sellafield’s clean-up mission.
We want to build on the positive response to our initial research by increasing interaction with AI across the workforce and making it part of ‘normal business’ by 2027.
Central to this ambition is ensuring everyone can relate the use of AI to their day-to-day work and empowering people to proactively engage with AI adoption across all areas of the organisation.
We aim to lead by example and make Sellafield a global leader in AI for nuclear.
We also view AI as a key instrument to demonstrate value from our wider digital objectives.
Fostering greater engagement in AI will, in turn, lead to increased AI adoption, unlocking further value, and thereby creating a positive feedback loop which reinforces and enhances our digital investment.
| Objective 1.1 - Educate, inform and inspire the Sellafield workforce on AI - Key enabler/Leading | We will: |
|---|---|
| We want to raise the profile of AI and ensure people across Sellafield understand what AI is, what it can do, why it is relevant to them and what value it delivers. AI has enormous potential to help accelerate our clean- up mission and remove people from harm. We want to make AI part of normal day-to-day working and see AI education as an essential priority in achieving this objective. |
- We will embark on widespread, easy to digest marketing/communication campaigns promoting examples of AI use cases and examples of existing AI/ML applications across different disciplines. This will be integrated with our data literacy objectives. - We will develop clear AI capability expectations for our people at various levels, recognising that one size does not fit all. - We will create a greater distinction between AI and robotics to increase the clarity of AI’s value proposition beyond robotic applications. |
| Objective 1.2 Encourage open conversation around AI ideas, concerns, and interaction - Leading | We will: |
|---|---|
| As we are at the beginning of our AI adoption journey, it is important that we are able to be agile, learn from our mistakes and be responsive to feedback from our people. We understand the importance of open communication and transparency. As our AI maturity level increases it is important to transition from ‘adoption’ to ‘remaining relevant’. This means we will always need a way to share ideas, voice concerns and adapt to changing perceptions. |
- We will develop a forum for people to be actively engaged in AI, raise ideas, and voice concerns. We will incorporate a consistent method to obtain feedback and measure success of AI adoption and use these insights to guide future projects and strategy development. - We will engage regularly with Trade Union representatives to ensure our AI objectives and activity meet workforce expectations and that employee feedback on AI adoption is addressed. This will include tackling some of the perceived threats associated with AI adoption. - We will collaborate with and support the development of the Data Ethics Policy to ensure AI factors are considered. |
| Objective 1.3 Make AI central to the clean-up mission through strong leadership - Key enabler/leading | We will: |
|---|---|
| We need to lead by example and ensure the AI adoption is seen as a strategic mandate for Sellafield, not just a project. Our leadership will be engaged, vocal and supportive of our AI ambitions to ensure there is collective momentum across all areas of the organisation. |
- We will ensure our journey towards widespread AI adoption is spearheaded by an executive who are passionate, open-minded and committed to our AI objectives. - We will commit to invest in AI adoption through the development of a number of initiatives, collaborations and frameworks as outlined in this strategy. |
| Objective 1.4 - Make Sellafield the industry leader in nuclear AI - Key enabler/leading | We will: |
|---|---|
| Sellafield is ideally placed to become a leader in nuclear AI and to support the UK’s ambition to become a ‘global AI superpower’ (6). Much like we are pioneering in robotics and other technologies, the scale of the challenges and operational life at Sellafield mean we must be leading in AI adoption and development, above and beyond other nuclear licensed sites. |
- We will engage with wider global nuclear industry and nuclear regulators to lead the conversation around AI adoption, based on successful implementation in challenging environments at Sellafield. - We will build on relationships with academia and our supply chain to focus efforts on Sellafield specific AI challenges. - We will commit to grow R&D capability for nuclear AI through the development of the Sellafield AI Hub. |
| Objective 1.5 - Adopt AI best practice from existing industries in common business areas - Key enabler/leading | We will: |
|---|---|
| Whilst our priority is to focus AI innovation on the unique challenges to Sellafield, we must not ignore best practice in core business functions where AI use-cases from other sectors are more mature. | - We will focus AI innovation on the unique nuclear challenges at Sellafield. - We will not be a pioneer in AI areas that are well developed and not specialist to Sellafield, but instead will engage with other sectors to take learning and adopt appropriate best practice. |
Digital foundations
Our second strategic focus area is to ensure that Sellafield’s digital infrastructure continues to develop at pace, recognising the ambition of widespread AI adoption by 2032 as a core objective.
To achieve this, it is essential that we work collaboratively with the digital and ICT communities to support their strategic objectives and to demonstrate value through the delivery of AI use cases.
Whilst we have set ambitious digital objectives for 2025, as outlined in our digital strategy, it is important that we don’t lose sight of what AI benefits can be unlocked in the shorter term to build on the positive momentum to date.
A key part of this is to understand the digital maturity of some of our priority facilities to enable targeted deployment of pioneering AI projects.
Furthermore, as our own digital maturity grows it is important that we keep pace with, and invest in, wider AI technology to ensure we remain at the forefront of AI for nuclear.
| Objective 2.1 - Develop a thorough understanding of current plant/facility digital maturity, AI readiness and risk appetite - Key enabler/supporting | We will: |
|---|---|
| There is a level of uncertainty around the digital maturity of plants and assets across the site. It is necessary to improve understanding of the digital architecture of core facilities and plants to assess levels of AI readiness and to identify opportunities for AI adoption. It is also important to understand the appetite for the introduction of innovative techniques based on the net risk it introduces. |
- We will identify plants and facilities which will benefit from AI, considering remaining lifetime and potential benefits of AI adoption, against the degree of implementation challenges (safety, cyber security etc.) and risk appetite. - For the priority plants, we will conduct an in- depth review of digital maturity to understand their readiness for AI adoption and identify specific AI opportunities. - For facilities with a lower digital maturity, but where AI would be beneficial, we will map out ways to bridge the gap to digital readiness. |
| Objective 2.2 - Use AI to support the delivery of the ICT, digital, and digital twin strategies - Key enabler/supporting | We will: |
|---|---|
| It is critical to ensure alignment and collaboration between the different technology strategies. AI applications will demonstrate the value from investing in our technology objectives over the next decade and supporting wider digital programmes. Conversely, our digital and data objectives (e.g. enterprise cloud) are key enablers for AI adoption and must be supported. |
- Building on objective 2.1, we will establish a reinforcing cycle between other technology strategies and AI use-cases to accelerate delivery and demonstrate mutual value. - We will support digital and ICT objectives that enable widescale adoption of AI. A particular priority is wider roll-out of Wi-Fi across the Sellafield site. |
| Objective 2.3 - Invest in a modern, scalable and secure technology stack to underpin sophisticated AI/ML development and deployment - Key enabler/supporting | We will: |
|---|---|
| It is essential that we don’t place creative limits on early-stage development of AI solutions in order to remain at the cutting edge. Low code solutions are useful but can limit experimentation and run the risk of becoming obsolete. We need to establish a blend of technology and software that enables us to deliver on our AI objectives, that can be kept up to date and easily managed and doesn’t create technical debt. Key to this will be open collaboration with the wider Sellafield community and 3rd parties from the supply chain and academia. |
- We will develop a reliable, secure, powerful and scalable technology stack specification for MLOps management to support AI deployment and product ionisation. - We will increase exposure and availability of high code, and open-source tools (e.g. Python and R) and reduce direction of travel to solutions that only consider low code AI. - We will create a Sellafield AI development environment for bespoke solution development, integrating low-code solutions as appropriate at a higher level. - We will work closely with our ICT and CS&IA communities to support the ongoing delivery of a secure enterprise cloud which facilitates greater collaboration with Sellafield functions and 3rd parties. |
| Objective 2.4 - Embed data science and AI requirements at the specification phase for new site developments and capital projects - Leading | We will: |
|---|---|
| As Sellafield will be operating for at least the next century, we have a duty to ensure that digital assets are considered alongside the physical, with appropriate consideration given to future proofing and use of open standards. This will increase the likelihood that the technology and workforce of the future are able to better manage and clean up the Sellafield site. |
- We will work with our Programme and Project Partners (PPP) community to integrate AI considerations into business processes governing new capital projects. - We will work with partners to draw on industry best practice to use AI systems to support and monitor construction on site. |

Figure 7: Reinforcing Our Other Technology Strategies
Data for decisions
Our third strategic focus is to support the ongoing development of a comprehensive, reliable, accessible, and secure data network to develop our data into a strategic asset and enable widespread adoption of AI at Sellafield.
We recognise that a more connected Sellafield will enable and simplify the adoption of AI that will help to accelerate our clean-up mission.
Whilst these objectives are being implemented through the Enterprise Data Strategy (4) and have benefits beyond AI alone, there is a specific focus here as it is fundamental to AI adoption.
We view greater accessibility to plant data as a key focus area to unlock the value from AI and want to address the challenges around handling and aggregating sensitive data from our facilities.
As such, we view close collaboration with our Cyber Security and Information Assurance (CS&IA) and information, communications and technology (ICT) communities as a key enabler for successful AI adoption at Sellafield.
| Objective 3.1 - Support the adoption of common data standards for core business areas as defined in Nuclear Decommissioning Authority’s digital strategy - Key enabler/supporting | We will: |
|---|---|
| The NDA has outlined an ambition to adopt a set of common data standards across the estate by 2025. This is a key enabling objective for widespread and efficient AI adoption at Sellafield. We will work with the NDA to ensure these standards consider the use of data for AI model experimentation, development and deployment. |
- We will work collaboratively with the NDA and our ICT community to develop and implement common data standards, specifically considering data standards for AI model development. |
| Objective 3.2 - Work with the CS&IA, Information Services Organisation (ISO) and Sellafield Advanced Business Analytics (SABA) community to develop an approach to improve ease of data acquisition, access and aggregation - Key enabler/supporting | |
|---|---|
| We will: | |
| The ability to access, acquire and aggregate data is fundamental to successful adoption of AI. We recognise there is work to do in this area and whilst the scale of the challenge is significant, the rewards are vast. We need to address issues associated with aggregated risk to ensure risk assessment processes adequately reflect the wider benefits of AI adoption against the security implications. We need to work closely with custodians of the enterprise data strategy to ensure AI requirements are represented and supported. |
- We will work with our CS&IA community to ensure the data aggregation risk assessment process considers the net risk of AI adoption, ensuring the benefit of adoption is considered against the risk of data aggregation. E.g. ensuring the potential for AI to remove people from harm is appropriately considered. - We will support the objectives that are outlined in the Enterprise Data Strategy and ICT strategy. Specifically around data standards and the common data environment. |
| Objective 3.3 - Develop a strong internal data engineering capability - Supporting | We will: |
|---|---|
| Increasing data access is only part of the solution to widespread AI adoption at Sellafield. Once the data is accessible it is important that it can be handled, stored and processed securely and efficiently prior to entering the AI development pipeline. |
- We will support the integration of a data engineering function within Sellafield ICT and empower them to manage data consumption across the organisation. - We will develop a programmatic and scalable interface to data storage solutions through a secure, regulated set of APIs used for downstream data driven software. |
| Objective 3.4 - Increase accessibility to operational plant data. Key enabler/supporting | We will: |
|---|---|
| The unique challenges at Sellafield are often associated with an operational plant or facility undergoing close monitoring. This data is typically located on the OT network which can be difficult to access and as such, limits the ability to deploy AI on areas of Sellafield that are likely to yield the most benefit. Increasing the accessibility of this data will unlock substantial value by easing the implementation of condition monitoring, characterisation and predictive maintenance applications. |
- We will work with engineering and maintenance and Operational Technology Group IOTG) community to assess the feasibility of solutions that enable greater accessibility to data stored on our operational technology (OT) network. - We will help to specify the requirements of the preferred approach and work on development and implementation over the medium term. |
| Objective 3.5 - Develop a framework for early engagement and collaboration with cyber security for AI projects - Key enabler/leading | We will: |
|---|---|
| Early engagement with the CS&IA community is a key enabler for a successful AI project, particularly in the immediate and short term. It is important that the established governance processes are followed but we recognise that this is not always straightforward. We view a collaborative approach, through a framework, as an effective way to manage this interaction. |
- We will work with CS&IA to develop a collaboration framework and associated process for AI project development. |
Cultivate Expertise
Our fourth strategic focus is to enable our people to actively engage, develop and deliver AI solutions to their business areas as efficiently, securely, and safely as possible.
We want to go beyond people just being aware of AI, to them having direct involvement in AI adoption and use.
We want to ensure that knowledge and learning from AI projects is shared and that there is a consistent approach to AI development.
To facilitate this, we are committing to the creation of a central AI Hub that will be responsible for overall AI project delivery and will become the main centre for regulator engagement, training, R&D, supply chain interaction and knowledge management for AI.
| Objective 4.1 - Create an AI Hub as a central function to manage, develop and deliver AI projects through an expert team that can consolidate learning and develop skills - Key enabler/leading | We will: |
|---|---|
| Sitting at the core of our AI strategy, the AI Hub will be established as a central function to support AI projects over their entire lifecycle. The Hub will facilitate a consistent approach to AI development, stop projects progressing in siloes, and act as the central point for Office for Nuclear Regulation (ONR) and Environment Agency (EA) consultation, CS&IA collaboration and supply chain collaboration. The Hub will also be responsible for AI skill development, outreach and managing R&D activity. The hub will build on existing capability within the value streams, EAM and SABA. |
- We will invest in designing and establishing the central AI Hub through close working with the value streams, SABA and other core functions. - We will develop a business plan for the Hub to sustain Sellafield’s AI ambitions over the next 10 years accounting for other strategic technology objectives. - We will outline AI deployment options for the short, medium and long term, considering our increasing digital maturity. - We will raise awareness of the AI Hub across Sellafield and provide training on how to engage with and work on AI projects. |
| Objective 4.2 - Develop Sellafield’s AI project lifecycle framework and associated processes - key enabler/leading | We will: |
|---|---|
| It is imperative to make it easy for people to work on AI projects in a way that is consistent and enables easy integration with existing SLPs, whilst not limiting experimental creativity. An AI project lifecycle framework will enable people to work collaboratively with the AI Hub and 3rd parties to get support ranging from the up-front justification of the business/safety case, right through to AI product ionisation. |
- Building on existing processes within SABA, we will develop an AI project lifecycle framework that will better enable people to develop an AI business case, develop AI models with experimentation in a sandbox environment, develop the safety case and integrate with the project management capability, develop best available technique (BAT) cases, address and manage cyber risks, and deploy and manage AI applications in an operational setting. - We will ensure the framework enables close working with key stakeholders including ONR, EA, ICT and our internal safety case and BAT community. |
| Objective 4.3 - Upskill Sellafield Ltd’s workforce in AI and Data Science. Leading | We will: |
|---|---|
| As our AI maturity grows, we need to ensure that our workforce can keep pace with development, to meet the demands of the business. In parallel with raising awareness of AI across Sellafield, we want to provide a suite of training on AI and data science. Not everyone will need to be an expert in AI and as such, this training will have a range of levels depending on people’s interest, experience, and personal development plans. |
- Working with SABA and consulting with people from across our workforce, we will specify and develop a suite of training options for AI and Data Science, ensuring training is accessible, equitable and relevant. - We will ensure this work is coordinated around the wider ‘digital academy’ and ‘data literacy’ developments. |
| Objective 4.4 - Build strong supply chain, academic and other industrial relationships - Key enabler/supporting | We will: |
|---|---|
| We recognise that close collaboration with our supply chain and academic partners is essential for successful AI adoption at Sellafield. It is important that we keep pace with AI innovation and technological development to ensure we remain efficient, safe and secure. Of particular importance is the ability to work more easily with Small to medium enterprises (SMEs) who are often at the forefront of AI innovation. It is also important that we work more collaboratively with other safety-critical industries such as aerospace, defence and healthcare to share learning and best practice on AI adoption. |
- We will work with supply chain to identify priority areas for external support for AI over the next 5 years and evolve this support as our digital maturity develops. - We will link ‘spark and excite’ project ideas with Game Changers. - We will work with supply chain to clearly define the requirements and expectations on SMEs to engage with Sellafield Ltd on AI projects, ensuring that these requirements are proportionate. - We will work with central technical to develop priority areas for academic collaboration for AI development at Sellafield. |

Figure 8: Example AI Project Lifecycle

Figure 9: The SL AI Hub Interactions Considering Live Plant, Asset Management and Operational Support

Collaborate to Innovate
The focus on AI adoption is not unique to Sellafield and many of our partners, including our regulators, are also shifting attention towards this technology.
This presents the perfect opportunity for open and honest collaboration and consultation with a view to adopting AI to accelerate our clean-up mission and to remove people from harm.
The scale of the challenges at Sellafield, and across the NDA group, over the next decade and beyond puts us at the heart of innovation in the nuclear industry and presents the opportunity for us to lead on the collaborative effort to make AI commonplace.
Our fifth strategic focus area is to develop a number of collaborative and consultative frameworks to enable efficient adoption of AI within existing Sellafield governance.
This will require close working with the ONR on both safety and security aspects, the EA on environmental and sustainability considerations, as well as wider involvement from, and collaboration with, other safety-critical industries.
| Objective 5.1 - Build, in consultation with the ONR and the EA, an AI experimentation environment and development framework - Key enabler/leading | We will: |
|---|---|
| As key stakeholders with an interest in AI development at Sellafield, it is essential that we engender an attitude of open knowledge sharing and capability building for AI with our regulators, such that a common ‘AI adoption culture’ is established between the 3 organisations. This will apply not just to high-level strategic decision making, but right through to detailed technical development and validation. Close working is particularly important in the short term, where the foundations of our working AI relationship and supporting frameworks will be developed for the future. |
- We will work with the ONR and EA to develop AI focused quality assurance procedures and build a framework for AI initiation, exploration, development, verification & validation. This will link to the proposed innovation ‘sandbox’ environment. - We will consult with ONR and EA to develop a clear process between AI experimentation/exploration and Sellafield safety case/BAT development and PMP integration. - We will ensure the framework has the flexibility for assessing and implementing both existing ‘off-the- shelf’ AI solutions (internal and 3rd party) and the development of new solutions. - We will set-up and maintain regular AI specific meetings with the ONR and EA to ensure clear visibility of current and future focus areas. |
| Objective 5.2 - Work with the ONR to support the evolution of the plant modification plan (PMP) and safety case assessment process for AI - Key enabler/leading | We will: |
|---|---|
| The current modification process is geared for traditional technologies, where regulator engagement is often tail-end focused. This is appropriate where the challenges are well known but the application of new technology, by definition, does not have a tried and tested approach. Recognising that in the short-term there will be knowledge gaps with both Sellafield and the ONR, the PMP and regulatory framework must be evolved to maximise early engagement and open discussions, to realise opportunities for improvement, realising benefit and/or avoiding costly pitfalls. |
- We will, in consultation with the ONR, refine the PMP process to be efficient for AI applications, forging an approach that recognises that AI systems are not infallible, but instead clearly outlines failure modes, consequences and mitigations, ultimately demonstrating that the benefits outweigh the residual post-mitigation risk. - We will maximise opportunities for early engagement with the ONR, and facilitate clear and open communications throughout a project’s lifecycle. |
| Objective 5.3 - Work with the EA to support the evolution of Sellafield’s BAT case assessment process with respect to the use of AI - Key enabler/leading | We will: |
|---|---|
| As Sellafield data sets grow and become more accessible there will be an increasing requirement to seriously consider the application of AI within the BAT assessment process. It is therefore important that existing Sellafield governance is reviewed and revised, in consultation with the EA, to ensure future assessments can integrate AI to remain contemporary and adhere to BAT principles. |
- In consultation with the EA ,we will review and, if necessary, revise existing Sellafield BAT governance in order to facilitate the potential application of AI as a ‘best available technique’ where appropriate. - We will outline how best to substantiate the use of AI software, for example, through ensuring a robust quality process and incorporating diverse ways, where appropriate, to make sure the AI and machine learning systems are constrained within a safe operational envelope (human in the loop, alarm systems etc). |
| Objective 5.4 - Consult with ONR on cyber security governance and architecture for AI - Key enabler/supporting | We will: |
|---|---|
| It is important that AI adoption is considered holistically and that threats are balanced against consequences. There is opportunity to strengthen the working relationship between our safety and security communities to ensure that AI development is consistent, open-minded, safe and secure. |
- We will consult with ONR to ensure cyber security and AI development is harmonious and open- minded through the creation of a robust architecture that considers future AI maturity ambitions. |
| Objective 5.5 - Establish a programme of R&D for AI assurance in collaboration with other industrial bodies/regulators - Leading | We will: |
|---|---|
| AI assurance is still a relatively immature field, particularly within safety critical sectors. Sellafield is ideally placed to take a leading role in this area and close collaboration with other industries and academia is essential for ensuring a consistent and rigorous approach to AI assurance. |
- We will work with other industrial bodies, institutions, and academia to develop/influence best practice for AI assurance in safety critical industries. |
| Objective 5.6 - Consult with our regulators and wider industry on human factors considerations for AI adoption - Key enabler/leading | We will: |
|---|---|
| We view AI as a technology that augments human capability and, as such, we need to ensure that our adoption of AI carefully considers the interaction with our workforce. This is particularly important in the short term where AI experience at Sellafield is limited. It is important that we take learning from other sectors, where AI adoption is more mature, to guide our implementation. |
- We will work with our own experts, the ONR, the EA and other industrial organisations to develop a framework for human factors considerations for the development of productionised AI applications. |

Figure 10: Example process for consulting with regulators on AI

Figure 11: The Different AI Sandbox Environments
Spark and Excite
Our sixth strategic area is focused on stoking enthusiasm and building momentum on AI adoption in the immediate term.
We can overcome some inertia through generating a series of exciting, high value AI use cases that can be shared across the organisation to capture people’s imagination and make AI more relevant.
We can also use these projects to develop some of the key objectives set-out in this strategy and test interactions with established Sellafield Ltd governance and our regulators.
We have identified a number of projects that will be progressed in parallel with implementing this strategy over the course of 2022/2023.
The projects will comprise computer vision, natural language processing and time series analysis/signal processing AI.
The Road to Success
The objectives and enabling activities presented in the six pillars of this strategy will be developed into a delivery roadmap which will seek to achieve the vision for AI at Sellafield as outlined above.
The roadmap will be used as the plan for delivery and to measure success. The timeline for widescale adoption is ambitious but long, and it is important that we are challenged on our commitments presented here to ensure that what we say now is still relevant in the future.
Key to this is ensuring our regulators join us on our journey and remain supportive through consultative innovation initiatives such as sandboxing.
This strategy will be reviewed and revised every 5 years through close collaboration with our Sellafield Ltd colleagues and key stakeholders.